Continuous Monitoring and Risk Assessment of Multiple Pesticide Residues in Pineapple
Abstract
1. Introduction
2. Materials and Methods
2.1. Standards, Reagents, and Chemicals
2.2. Samples
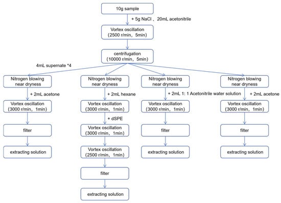
2.3. Sample Extraction
2.4. Analytical Instruments and Conditions
2.4.1. Gas Chromatography (GC) Analysis
- (1)
- Group 1 Pesticide Analysis
- (2)
- Group 2 Pesticide Analysis
2.4.2. Gas Chromatography–Mass Spectrometry (GC-MS) Analysis
2.4.3. Liquid Chromatography–Mass/Mass Spectrometry (LC-MS/MS) Analysis
2.5. Risk Assessment Method
2.6. Risk Assessment
3. Results and Discussion
3.1. Method Performance and Quality Assurance
3.2. Pesticide Residue Levels in Pineapples
3.3. Risk Ranking

3.3.1. Short-Term Intake and Acute Exposure Risk

3.3.2. Long-Term Intake and Chronic Dietary Exposure Risk


3.4. Uncertainty and Limitations
4. Conclusions
Author Contributions
Funding
Institutional Review Board Statement
Informed Consent Statement
Data Availability Statement
Conflicts of Interest
Abbreviations
| ADI | Acceptable Daily Intake |
| ARfD | Acute Reference Dose |
| MRLs | Maximum Residue Limits |
| LB | Lower Bound |
| LOQ | Limit of Quantification |
| UB | Upper Bound |
| IEDI | International Estimated Daily Intake |
| LOD | Limit of Detection |
| RSD | Relative Standard Deviations |
| RI | Risk Index |
| FPD | Flame Photometric Detector |
| ECD | Electron Capture Detector |
| GC | Gas Chromatography |
| GC-MS | Gas Chromatography–Mass Spectrometry |
| LC-MS/MS | Liquid Chromatography–Mass/Mass Spectrometry |
Appendix A
| Group | Compound | Equation | R2 | Monitoring Ion | LOD (mg/kg) | LOQ (mg/kg) | Recovery (%) | RSD (%) |
|---|---|---|---|---|---|---|---|---|
| 14 | acephate | / | / | / | 0.003 | 0.01 | 112.7 | 1.2 |
| omethoate | / | / | / | 0.003 | 0.01 | 91.4 | 12.1 | |
| phorate | / | / | / | 0.003 | 0.01 | 78.0 | 9.3 | |
| malathion | / | / | / | 0.003 | 0.01 | 80.7 | 12.4 | |
| chlorpyrifos | / | / | / | 0.003 | 0.01 | 95.0 | 14.9 | |
| isofenphos-methyl | / | / | / | 0.003 | 0.01 | 76.5 | 7.5 | |
| phosfolan | / | / | / | 0.003 | 0.01 | 106.6 | 12.9 | |
| phosmet | / | / | / | 0.003 | 0.01 | 88.7 | 8.5 | |
| methamidophos | / | / | / | 0.003 | 0.01 | 97.4 | 3.7 | |
| dimethoate | / | / | / | 0.003 | 0.01 | 113.5 | 10.3 | |
| methyl-parathion | / | / | / | 0.003 | 0.01 | 77.6 | 14.9 | |
| isocarbophos | / | / | / | 0.003 | 0.01 | 117.0 | 10.3 | |
| triazophos | / | / | / | 0.003 | 0.01 | 82.5 | 1.5 | |
| dichlorvos | / | / | / | 0.01 | 0.03 | 115.7 | 9.3 | |
| ethoprophos | / | / | / | 0.003 | 0.01 | 95.5 | 2.8 | |
| diazinon | / | / | / | 0.003 | 0.01 | 114.8 | 6.5 | |
| fenitrothion | / | / | / | 0.003 | 0.01 | 92.0 | 12.9 | |
| phorate sulfoxide | / | / | / | 0.003 | 0.01 | 106.2 | 4.5 | |
| phorate sulfone | / | / | / | 0.003 | 0.01 | 109.1 | 12.0 | |
| parathion | / | / | / | 0.003 | 0.01 | 100.1 | 2.9 | |
| profenofos | / | / | / | 0.003 | 0.01 | 114.7 | 10.5 | |
| phosalone | / | / | / | 0.003 | 0.01 | 87.7 | 0.4 | |
| trichlorfon | / | / | / | 0.003 | 0.01 | 118.1 | 5.5 | |
| 2 | chlorothalonil | / | / | / | 0.0003 | 0.001 | 106.2 | 11.4 |
| triadimefon | / | / | / | 0.001 | 0.003 | 92.0 | 12.9 | |
| procymidone | / | / | / | 0.002 | 0.006 | 96.8 | 3.3 | |
| bifenthrin | / | / | / | 0.0006 | 0.002 | 87.1 | 11.5 | |
| fenpropathrin | / | / | / | 0.002 | 0.006 | 94.1 | 12.4 | |
| chlorfenapyr | / | / | / | 0.0005 | 0.002 | 85.3 | 11.1 | |
| permethrin | / | / | / | 0.001 | 0.003 | 110.9 | 8.7 | |
| cypermethrin | / | / | / | 0.003 | 0.01 | 102.4 | 10.8 | |
| fenvalerate | / | / | / | 0.002 | 0.006 | 89.9 | 2.9 | |
| deltamethrin | / | / | / | 0.001 | 0.003 | 110.6 | 11.4 | |
| pcnb | / | / | / | 0.0002 | 0.0006 | 88.9 | 11.5 | |
| vinclozolin | / | / | / | 0.0004 | 0.0015 | 102.1 | 14.2 | |
| dicofol | / | / | / | 0.0008 | 0.0025 | 89.4 | 11.3 | |
| iprodione | / | / | / | 0.0003 | 0.001 | 119.0 | 2.0 | |
| cyfluthrin | / | / | / | 0.00065 | 0.002 | 103.3 | 9.6 | |
| flucythrinate | / | / | / | 0.0003 | 0.001 | 117.3 | 3.9 | |
| fluvalinate | / | / | / | 0.0003 | 0.001 | 84.3 | 2.1 | |
| six six six | / | / | / | 0.0002 | 0.0008 | 87.4 | 12.6 | |
| 3 | carbofuran | y = 14,571.7*x − 11,791.3 | 0.999 | 222.1 > 123, 22.1 > 165.1 | 0.003 | 0.01 | 112.0 | 11.73 |
| 3-hydroxy carbofuran | y = 5271.98*x − 4049.79 | 0.999 | 238.1 > 181.1, 238.1 > 163.1 | 0.003 | 0.01 | 116.0 | 2.1 | |
| imidaclopnd | y = 4151.25*x − 8651.38 | 0.992 | 256.1 > 209.1, 256.1 > 175.1 | 0.003 | 0.01 | 98.0 | 2.2 | |
| carbendazim | y = 43,253.7*x − 10,335.5 | 0.993 | 192.1 > 160.1, 192.1 > 132.1 | 0.003 | 0.01 | 89.5 | 0.9 | |
| propamocarb | y = 765,937.9*x − 167,535 | 0.996 | 189.2 > 102.1, 189.2 > 74 | 0.003 | 0.01 | 78.7 | 5.1 | |
| forchlorfenuron | y = 73,109.55*x − 6040.25 | 0.996 | 248.1 > 129, 248.1 > 93 | 0.003 | 0.01 | 102.3 | 13.4 | |
| chlorantraniliprole | y = 673.063*x − 628.472 | 0.998 | 484 > 452.9, 484 > 285.9 | 0.003 | 0.01 | 88.6 | 12.5 | |
| tebufenozide | y = 8529.54*x + 840.371 | 0.994 | 353.2 > 133.1, 353.2 > 297.2 | 0.003 | 0.01 | 80.4 | 13.3 | |
| aldicarb | y = 553.017*x − 962.568 | 0.996 | 208.1 > 116.1, 208 > 89 | 0.003 | 0.01 | 115.1 | 5.2 | |
| aldicarb sμlfone | y = 6329.04*x − 230.722 | 0.997 | 240.1 > 148, 240.1 > 166.1 | 0.003 | 0.01 | 107.6 | 5.9 | |
| aldicarb sμlfoxide | y = 16,832.9*x − 9636.43 | 0.999 | 207.1 > 132, 207.1 > 89 | 0.003 | 0.01 | 81.0 | 0.9 | |
| phoxim | y = 4601.63*x − 8151.81 | 0.995 | 299.1 > 129, 299.1 > 153 | 0.003 | 0.01 | 106.0 | 2.5 | |
| methomyl | y = 5661.3*x − 1208.61 | 0.999 | 163.1 > 88, 163.1 > 106 | 0.003 | 0.01 | 103.1 | 4.3 | |
| carbaryl | y = 4178.66*x − 1739.25 | 0.999 | 202.1 > 127.1, 202.1 > 145.1 | 0.003 | 0.01 | 112.6 | 9.7 | |
| abamectin | y = 28.601*x − 34.0807 | 0.993 | 895.5 > 751.4, 895.5 > 449.2 | 0.003 | 0.01 | 99.4 | 7.8 | |
| chlorbenzuron | y = 1605.21*x + 1205.39 | 0.994 | 309 > 156, 309 > 139 | 0.003 | 0.01 | 113.8 | 13.2 | |
| diflubenzuron | y = 2483.15*x − 2866.46 | 0.997 | 311 > 158, 311 > 141 | 0.003 | 0.01 | 111.6 | 3.7 | |
| acetamipnd | y = 11,271.2*x − 4561.67 | 0.999 | 223.1 > 126, 223.1 > 99 | 0.003 | 0.01 | 112.0 | 8.7 | |
| thiamethoxam | y = 5136.49*x − 4601.22 | 0.999 | 292 > 211.1, 292 > 181.1 | 0.003 | 0.01 | 99.1 | 5.3 | |
| paclobutrazol | y = 2750.28*x − 3851.37 | 0.990 | 294.1 > 70, 294.1 > 125 | 0.003 | 0.01 | 107.7 | 11.1 | |
| prochloraz | y = 6405.53*x − 4868.47 | 0.999 | 376.2 > 308, 376.2 > 266 | 0.003 | 0.01 | 112.3 | 6.6 | |
| dimethomorph | y = 4352.63*x − 7750.02 | 0.997 | 388.1 > 165.1, 388.1 > 301.1 | 0.003 | 0.01 | 100.3 | 14.7 | |
| azoxystrobin | y = 322.87*x + 221.747 | 0.997 | 404.1 > 372.1, 404.1 > 344.1 | 0.003 | 0.01 | 77.4 | 3.9 | |
| chlorfluazuron | y = 887.344*x − 1040.55 | 0.997 | 542 > 384.9, 540 > 382.9 | 0.003 | 0.01 | 84.6 | 8.9 | |
| cyromazine | y = 1063.87*x − 3128.38 | 0.991 | 167 > 125, 167 > 108 | 0.003 | 0.01 | 119.1 | 2.1 | |
| pyraclostrobin | y = 10,546*x − 7790.48 | 0.998 | 388.1 > 194.1, 388.1 > 163.1 | 0.003 | 0.01 | 100.2 | 13.5 | |
| emamectin benzoate | y = 17,047.7*x − 17,828.6 | 0.999 | 886.5 > 158.1, 886.5 > 82.1 | 0.003 | 0.01 | 119.5 | 11.3 | |
| demeton | y = 5261.8*x − 12,391.8 | 0.993 | 259.1 > 89, 259.1 > 61 | 0.003 | 0.01 | 85.9 | 2.1 | |
| isazofos | y = 2775.26*x − 2339.38 | 0.998 | 316 > 122, 316 > 164 | 0.003 | 0.01 | 105.0 | 13.2 | |
| propiconazole | y = 2157.04*x − 800.439 | 0.999 | 342.1 > 159, 344.1 > 161 | 0.003 | 0.01 | 108.2 | 6.4 | |
| carbosμLfan | y = 5534.3*x − 457.309 | 0.995 | 381.221 > 118, 381.221 > 76 | 0.003 | 0.01 | 76.4 | 14.0 | |
| spinosad A | y = 13,087.6*x − 27,823 | 0.995 | 732.5 > 142, 732.5 > 98.1 | 0.003 | 0.01 | 111.7 | 10.9 | |
| spinosad D | y = 15,626.7*x − 9693.53 | 0.999 | 746.5 > 142.1, 746.5 > 98 | 0.003 | 0.01 | 77.0 | 4.7 | |
| tebuconazole | y = 6027.11*x − 1272.18 | 0.999 | 308.2 > 70, 308.2 > 125 | 0.003 | 0.01 | 92.2 | 3.8 | |
| spinetoram (J) | y = 14,909.2*x − 24459.4 | 0.993 | 748.5 > 142.1, 748.5 > 203.1 | 0.003 | 0.01 | 114.8 | 10.0 | |
| spinetoram (L) | y = 13,980.3*x − 3905.21 | 0.998 | 760.5 > 142.1, 760.5 > 98.1 | 0.003 | 0.01 | 78.4 | 12.6 | |
| clothianidin | y = 771.584*x + 286.078 | 0.995 | 250 > 169.1, 250 > 132 | 0.003 | 0.01 | 94.2 | 12.6 | |
| thidiazuron | y = 915.937*x − 2480.16 | 0.992 | 221 > 102, 221 > 128 | 0.003 | 0.01 | 90.0 | 5.2 | |
| imazalil | y = 3410.58*x − 4049.38 | 0.998 | 297.1 > 159, 297.1 > 201 | 0.003 | 0.01 | 110.3 | 3.0 | |
| thiabendazole | y = 20,004.7*x − 14,397.9 | 0.999 | 202 > 175, 202 > 131.1 | 0.003 | 0.01 | 92.8 | 9.1 | |
| thiophanate-methyl | y = 6281.99*x + 18,736.3 | 0.994 | 343.1 > 151, 343.1 > 311 | 0.003 | 0.01 | 84.0 | 14.5 | |
| myclobutanil | y = 3339.81*x + 1730.75 | 0.996 | 289.1 > 70, 289.1 > 125 | 0.003 | 0.01 | 108.4 | 12.2 | |
| gibberellic acid | y = 7.91779*x − 13.2817 | 0.992 | 345 > 239, 345 > 143 | 0.003 | 0.01 | 83.8 | 12.6 | |
| 4 | fipronil | / | / | 367, 369, 351 | 0.003 | 0.01 | 84.7 | 5.9 |
| fluoroacetonitrile | / | / | 333, 388, 390 | 0.003 | 0.01 | 87.6 | 5.1 | |
| fipronil sulfide | / | / | 351, 353, 420 | 0.003 | 0.01 | 104.1 | 5.9 | |
| fluconazole sulfone | / | / | 383, 385, 452 | 0.003 | 0.01 | 107.1 | 13.7 | |
| pyridaben | / | / | 147, 117, 364 | 0.001 | 0.003 | 78.7 | 1.8 | |
| difenoconazole | / | / | 323, 267, 325 | 0.006 | 0.02 | 113.8 | 0.8 | |
| pyrimethanil | / | / | 198, 199, 200 | 0.003 | 0.01 | 76.7 | 2.9 | |
| chlorfenapyr | / | / | 247, 328, 408 | 0.01 | 0.03 | 94.5 | 1.2 | |
| pendimethalin | / | / | 252, 162, 220 | 0.003 | 0.01 | 76.9 | 13.3 | |
| metalaxyl | / | / | 206, 249, 234 | 0.003 | 0.01 | 84.3 | 14.6 | |
| etofenprox | / | / | 163, 183, 376 | 0.001 | 0.003 | 93.4 | 13.9 | |
| fenthion | / | / | 278, 169, 245 | 0.003 | 0.01 | 114.8 | 12.9 | |
| fenthion sulfone | / | / | 310, 136, 231 | 0.01 | 0.03 | 85.6 | 7.3 | |
| fenthion-sulfoxide | / | / | 279, 294, 278 | 0.01 | 0.03 | 82.0 | 9.4 |
References
- Tarazona, J.V.; González-caballero, M.D.C.; Alba-gonzalez, M.D.; Pedraza-diaz, S.; Cañas, A.; Dominguez-morueco, N.; Esteban-lópez, M.; Cattaneo, I.; Katsonouri, A.; Makris, K.C.; et al. Improving the Risk Assessment of Pesticides Through the Integration of Human Biomonitoring and Food Monitoring Data: A Case Study for Chlorpyrifos. Toxics 2022, 10, 313. [Google Scholar] [CrossRef] [PubMed]
- Li, T.; Jiang, X.; Qiu, M. Measurement and evaluation of pesticide residue risk in vegetables: Evidence from China. Front. Public Health 2025, 13, 1563272. [Google Scholar] [CrossRef] [PubMed]
- Ouakhssase, A.; Jalal, M.; Addi, E.A. Pesticide Contamination Pattern From Morocco, Insights Into the Surveillance Situation and Health Risk Assessment: A Review. Environ. Monit. Assess. 2024, 196, 313. [Google Scholar] [CrossRef] [PubMed]
- Prc Ministry of Agriculture and Rural Affairs of the Date. 2025. Available online: http://zdscxx.moa.gov.cn:8080/nyb/pc/frequency.jsp (accessed on 12 August 2025).
- Howe, M.E.; Essandoh, Y.E.; Romanak, K.; Xia, C.; Alvarado, G.B.; Bravo, G.S.; Wasserman, M.; Wiley, A.S.; Venier, M. Determinants of Pesticide Exposure Among Girls in Rural Costa Rica: A Silicone Wristband Study. Environ. Pollut. 2025, 380, 126577. [Google Scholar] [CrossRef] [PubMed]
- Forkuoh, F.; Boadi, N.O.; Borquaye, L.S.; Afful, S. Risk of Human Dietary Exposure to Organochlorine Pesticide Residues in Fruits From Ghana. Sci. Rep. 2018, 8, 16686. [Google Scholar] [CrossRef] [PubMed]
- Liang, Y.; Wu, W.; Cheng, X.; Hu, J. Residues, Fate and Risk Assessment of Spirotetramat and Its Four Metabolites in Pineapple Under Field Conditions. Int. J. Environ. Anal. Chem. 2019, 100, 900–911. [Google Scholar] [CrossRef]
- Sossa, E.L.; Agbangba, C.E.; Koura, T.W.; Ayifimi, O.J.; Houssoukpèvi, I.A.; Bouko, N.D.B.; Yalinkpon, F.; Amadji, G. LDynamics of Co-composting of Pineapple Harvest and Processing Residues with Poultry Litter and Compost Quality. Sci. Rep. 2024, 14, 17194. [Google Scholar] [CrossRef] [PubMed]
- Markantonis, M.; van der Velde-Koerts, T.; Graven, C.; Biesebeek, J.D.T.; Zeilmaker, M.; Rietveld, A.G.; Ossendorp, B.C. Assessment of Occupational and Dietary Exposure to Pesticide Residues. EFSA J. 2018, 16, e16087. [Google Scholar] [CrossRef] [PubMed]
- Brewer, L.; Warren-hicks, W.; Hinarejos, S.; Feken, M.; Joseph, T.; O’neill, B.F.; Catanzaro, D.; Fredricks, T.B. A Global Nectar and Pollen Pesticide Residue Database with a User Interface Tool for Calculating Residue Per Unit Dose for Different Pesticide Application Method. Integr. Environ. Assess. Manag. 2025, 21, 1471–1481. [Google Scholar] [CrossRef] [PubMed]
- Brancato, A.; Brocca, D.; Ferreira, L.; Greco, L.; Jarrah, S.; Leuschner, R.; Medina, P.; Miron, I.; Nougadere, A.; Pedersen, R.; et al. Use of Efsa Pesticide Residue Intake Model (efsa Primo Revision 3). EFSA J. 2018, 16, e05147. [Google Scholar] [CrossRef] [PubMed]
- NY/T 789-2004; Institute of Pesticide and Biological Products Ministry of Agriculture; Applied Chemistry Department CHINA Agricultural University. Guideline on Sampling for Pesticide Residue Analysis. China Agricultural Press: Beijing, China, 2004.
- NY/T 761-2008; Ministry of Agriculture Environmental Quality Supervision Inspection and Testing Center (Tianjin); Institute of Environmental Protection Research and Monitoring Ministry of Agriculture. Pesticide Multiresidue Screen Methods for Determination of Organophosphoruspesticides, Organochlorine Pesticides, Pyrethroid Pesticides Andcarbamate Pesticedes in Vegetables and Fruits. China Agricultural Press: Beijing, China, 2008.
- GB23200.8-2016; National Food Safety Standards—Determination of 500 Pesticides and Related Chemicals Residuesin Fruits and VegetablesGas Chromatography-Mass Spectrometry. China Agricultural Press: Beijing, China, 2016.
- GB 23200.121-2021; National Food Safety Standard Determination of 331 Pesticides and Metabolitesresidues in Foods of Plant OriginLiquid Chromatography-Tandem Mass Spectrometry Method. China Agricultural Press: Beijing, China, 2021.
- Nie, J.; Li, Z.; Liu, C.; Fang, J.B.; Wang, C.; Guo, Y.Z.; Yan, Z. Risk assessment of pesticide residues in apples. Sci. Agric. Sin. 2014, 47, 3655–3667. [Google Scholar]
- Affairs Pesticide Testing Institute of the Ministry of Agriculture and Rural. Pesticide Registration Data. Available online: http://www.icama.org.cn/zwb/dataCenter?hash=reg-info (accessed on 12 August 2025).
- GB 2763-2021; National Food Safety Standard Maximum Residue Limits for Pesticides in Food. China Agricultural Press: Beijing, China, 2021.
- FAO; World Health Organization; Joint FAO/WHO Food Standards Programme Codex Committee on Pesticide Residues. 2018. Available online: https://www.fao.org/fao-who-codexalimentarius/sh-proxy/en/?lnk=1&url=https%253A%252F%252Fworkspace.fao.org%252Fsites%252Fcodex%252FMeetings%252FCX-718-50%252FWD%252Fpr50_12e.pdf (accessed on 12 August 2025).
- World Health Organization; FAO. Food Safety Collaborative Platform. 2025. Available online: https://apps.who.int/foscollab/Download/DownloadConso# (accessed on 12 August 2025).
- World Health Organization. Inventory of Evaluations Performed by the Joint Meeting on Pesticide Residues (JMPR). 2025. Available online: https://apps.who.int/pesticide-residues-jmpr-database/ (accessed on 12 August 2025).
- World Health Organization; FAO. International Estimated Short-Term Intake (IESTI). 2014. Available online: https://cdn.who.int/media/docs/default-source/food-safety/gems-food/guidance-iesti-2014.pdf?sfvrsn=9b24629a_2 (accessed on 12 August 2025).
- World Health Organization. Consultations and Workshops: Dietary Exposure Assessment of Chemicals in Food: Report of a Joint FAO/WHO Consultation. 2005. Available online: http://apps.who.int/iris/bitstream/10665/44027/1/9789241597470_eng.pdf (accessed on 12 August 2025).
- Reffstrup, T.K.; Larsen, J.C.; Meyer, O. Risk Assessment of Mixtures of Pesticides. Current Approaches and Future Strategies. Regul. Toxicol. Pharmacol. 2010, 56, 174–192. [Google Scholar] [CrossRef] [PubMed]
- Odabas, E.; Keklik, M.; Golge, O.; González-curbelo, M.Á.; Kabak, B. Monitoring and Risk Assessment of Multi-pesticide Residues in Apples: A Focus on Consumer Safety. Foods 2024, 13, 3186. [Google Scholar] [CrossRef] [PubMed]
- GB/T 27417-2017; Comformity Assessment-Guidance on Validation and Verification of chemical Analytical Methods. China Agricultural Press: Beijing, China, 2017.
- Pei, T.; Pan, W.; Li, J.; Cao, J.; Qin, S.; Li, L. Occurrence, Distribution, and Dietary Risk Assessment of Pesticides in Apples at the Provincial Scale. Food Control 2025, 168, 110847. [Google Scholar] [CrossRef]
- Kuang, L.; Wang, Z.; Cheng, Y.; Li, Y.; Li, H.; Zhang, J.; Shen, Y.; Li, J.; Xu, G. Residue Levels and Risk Assessment of Pesticides in Litchi and Longan of China. J. Food Compos. Anal. 2023, 115, 104921. [Google Scholar] [CrossRef]
- Balkan, T.; Karaağaçlı, H. Determination of 301 Pesticide Residues in Tropical Fruits Imported to Turkey Using Lc–ms/ms and Gc-ms. Food Control 2023, 147, 109576. [Google Scholar] [CrossRef]
- Prc National-Bureau-of-Statistics-of-the National Data. 2025. Available online: https://data.stats.gov.cn/easyquery.htm?cn=C01 (accessed on 12 August 2025).
- Yao, Q.; Su, D.; Zheng, Y.; Huang, M.; Chen, M.; Xu, H.; Zeng, S. Risk Assessment of Multiple Pesticide Residues in Agrocybe Aegerita: Based on a 3-year Monitoring Survey. Food Chem. X 2024, 22, 101323. [Google Scholar] [CrossRef]
- Commission European. Pesticide Residue(s) and Maximum Residue Levels (mg/kg). 2025. Available online: https://ec.europa.eu/food/plant/pesticides/eu-pesticides-database/start/screen/mrls/details?lg_code=EN&pest_res_id_list=426 (accessed on 12 August 2025).
- EFSA. The 2022 European Union Report on Pesticide Residues in Food. 2024. Available online: https://www.efsa.europa.eu/en/efsajournal/pub/8753 (accessed on 12 August 2025).



| Index | Index Value | Score | Index Value | Score | Index Value | Score | Index Value | Score |
|---|---|---|---|---|---|---|---|---|
| Toxicity | Low | 2 | Moderate | 3 | High | 4 | Very high | 5 |
| Potency (mg·kg−1) | >1 × 10−2 | 0 | 1 × 10−4–1 × 10−2 | 1 | 1 × 10−6–1 × 10−4 | 2 | <1× 10−6 | 3 |
| Share of pineapple in diet (%) | <2.5 | 0 | 2.5–20 | 1 | 20–50 | 2 | 50–100 | 3 |
| Frequency of dosing (%) | <2.5 | 0 | 2.5–20 | 1 | 20–50 | 2 | 50–100 | 3 |
| High exposure group | No | 0 | Unlikely | 1 | Likely | 2 | Existing or no data to judge | 3 |
| Residue level (mg·kg−1) | Nd | 1 | <1 MRL | 2 | ≥1 MRL | 3 | ≥10 MRL | 4 |
| Pesticide | Toxicity | Minimum Value/mg/kg | Maximum Value/mg/kg | Detection Rate/% | Average Value/mg/kg | MRL/mg/kg | Over-Standard Rate/% | ADI/mg/kg | |
|---|---|---|---|---|---|---|---|---|---|
| LB | UB | ||||||||
| cypermethrin | moderate toxicity | 0.01 | 0.082 | 11.63 | 0.00341 | 0.01224 | / | / | 0.02 |
| carbendazim | low toxicity | 0.015 | 1.28 | 10.59 | 0.02005 | 0.02899 | 0.5 | 0.26 | 0.03 |
| gibberellic acid | low toxicity | 0.11 | 0.13 | 11.83 | 0.00530 | 0.01297 | / | / | / |
| Methyl thiophanate | low toxicity | 0.021 | 0.069 | 3.8 | 0.00165 | 0.01026 | / | / | 0.09 |
| chlorfenapyr | moderate toxicity | 0.012 | 0.099 | 2.84 | 0.00096 | 0.00290 | 0.05 | 0.78 | 0.02 |
| prochloraz | low toxicity | 0.011 | 0.92 | 2.58 | 0.00452 | 0.01426 | 7 | 0 | 0.01 |
| metalaxyl | low toxicity | 0.011 | 0.5 | 2.07 | 0.00095 | 0.01074 | / | / | 0.08 |
| permethrin | moderate toxicity | 0.088 | 0.95 | 2.07 | 0.01025 | 0.01319 | 2 | 0 | 0.05 |
| difenoconazole | low toxicity | 0.013 | 0.066 | 1.81 | 0.00063 | 0.02027 | 0.2 | 0 | 0.01 |
| propamocarb | low toxicity | 0.016 | 0.053 | 1.81 | 0.00056 | 0.01037 | / | / | 0.4 |
| pyraclostrobin | low toxicity | 0.012 | 0.082 | 1.79 | 0.00053 | 0.01026 | 1 | 0 | 0.03 |
| imidacloprid | moderate toxicity | 0.011 | 0.043 | 1.55 | 0.00036 | 0.01020 | / | / | 0.06 |
| acetamiprid | moderate toxicity | 0.021 | 1.3 | 1.55 | 0.00497 | 0.01481 | 2 | 0 | 0.07 |
| profenofos | moderate toxicity | 0.025 | 1 | 1.29 | 0.00046 | 0.01033 | / | / | 0.03 |
| imazalil | moderate toxicity | 0.012 | 0.012 | 0.26 | 0.00004 | 0.01001 | / | / | 0.03 |
| clothianidin | low toxicity | 0.017 | 0.017 | 0.26 | 0.00006 | 0.01002 | 0.01 | 0.26 | 0.1 |
| chlorpyrifos | moderate toxicity | 0.019 | 0.019 | 0.26 | 0.00005 | 0.01002 | / | / | 0.01 |
| acephate | moderate toxicity | 0.012 | 0.012 | 0.26 | 0.00003 | 0.01001 | 0.02 | 0 | 0.03 |
| bifenthrin | moderate toxicity | 0.017 | 0.017 | 0.26 | 0.00004 | 0.00204 | / | / | 0.01 |
| chlorantraniliprole | low toxicity | 0.1 | 0.1 | 0.26 | 0.00026 | 0.01023 | / | / | 2 |
Disclaimer/Publisher’s Note: The statements, opinions and data contained in all publications are solely those of the individual author(s) and contributor(s) and not of MDPI and/or the editor(s). MDPI and/or the editor(s) disclaim responsibility for any injury to people or property resulting from any ideas, methods, instructions or products referred to in the content. |
© 2025 by the authors. Licensee MDPI, Basel, Switzerland. This article is an open access article distributed under the terms and conditions of the Creative Commons Attribution (CC BY) license (https://creativecommons.org/licenses/by/4.0/).
Share and Cite
Luo, C.; Zhou, R.; Zeng, S.; Li, Q.; Lin, L.; Zhang, Y.; Ye, J.; Zhao, Y. Continuous Monitoring and Risk Assessment of Multiple Pesticide Residues in Pineapple. Foods 2025, 14, 3983. https://doi.org/10.3390/foods14233983
Luo C, Zhou R, Zeng S, Li Q, Lin L, Zhang Y, Ye J, Zhao Y. Continuous Monitoring and Risk Assessment of Multiple Pesticide Residues in Pineapple. Foods. 2025; 14(23):3983. https://doi.org/10.3390/foods14233983
Chicago/Turabian StyleLuo, Cheng, Ru Zhou, Shaodong Zeng, Qi Li, Ling Lin, Yalin Zhang, Jianzhi Ye, and Yarong Zhao. 2025. "Continuous Monitoring and Risk Assessment of Multiple Pesticide Residues in Pineapple" Foods 14, no. 23: 3983. https://doi.org/10.3390/foods14233983
APA StyleLuo, C., Zhou, R., Zeng, S., Li, Q., Lin, L., Zhang, Y., Ye, J., & Zhao, Y. (2025). Continuous Monitoring and Risk Assessment of Multiple Pesticide Residues in Pineapple. Foods, 14(23), 3983. https://doi.org/10.3390/foods14233983
