Muscle Fibers, Free Amino Acids, and Enhanced Mitochondrial Function Explain the Unique Meat Quality of Tibetan Pigs
Abstract
1. Introduction
2. Materials and Methods
2.1. Laboratory Animal
2.2. Sample Collection
2.3. Free Amino Acid Measurement
2.4. Muscle Fiber Number, Diameter, and Area Statistics
2.5. Protein Extraction and Data Quality Control
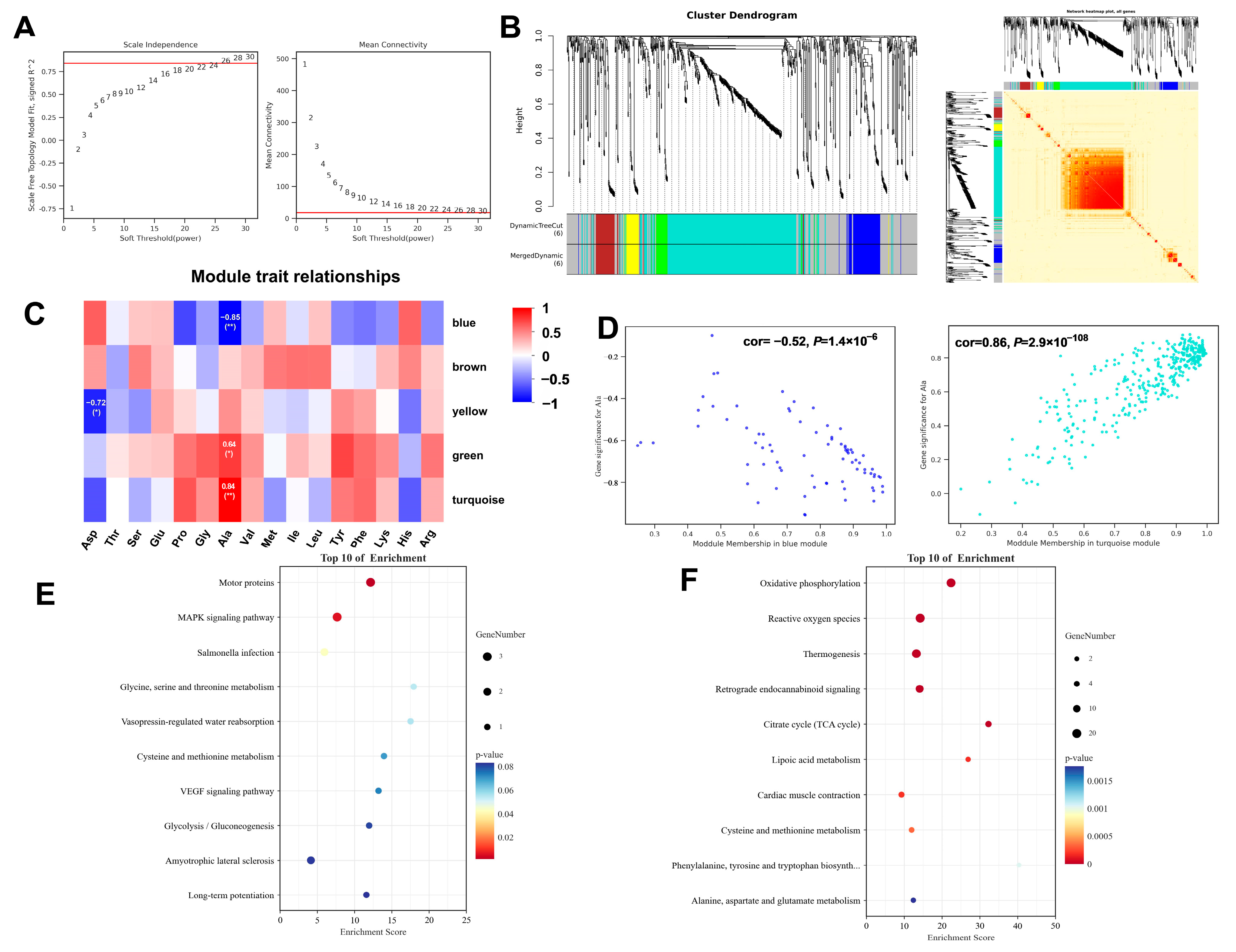
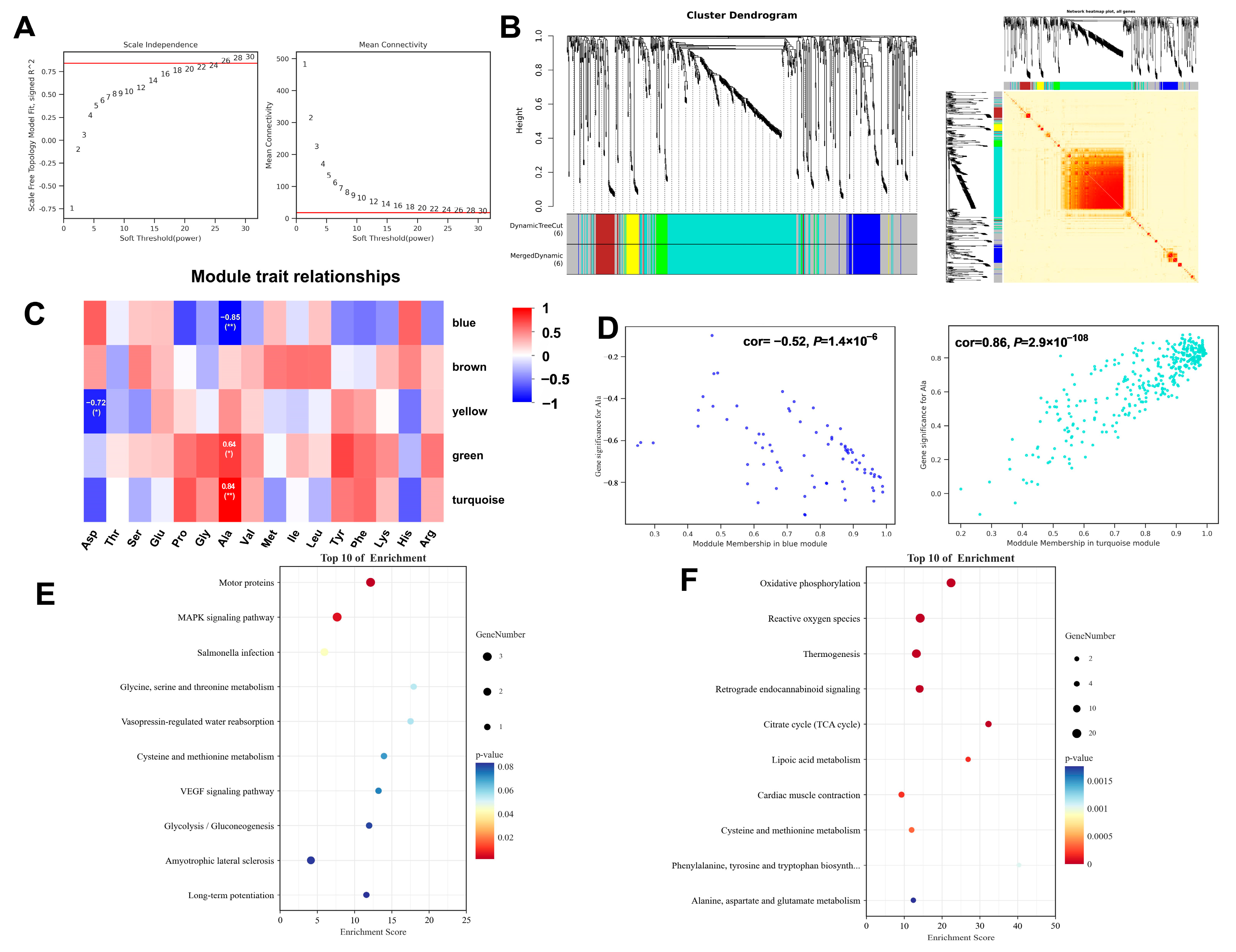
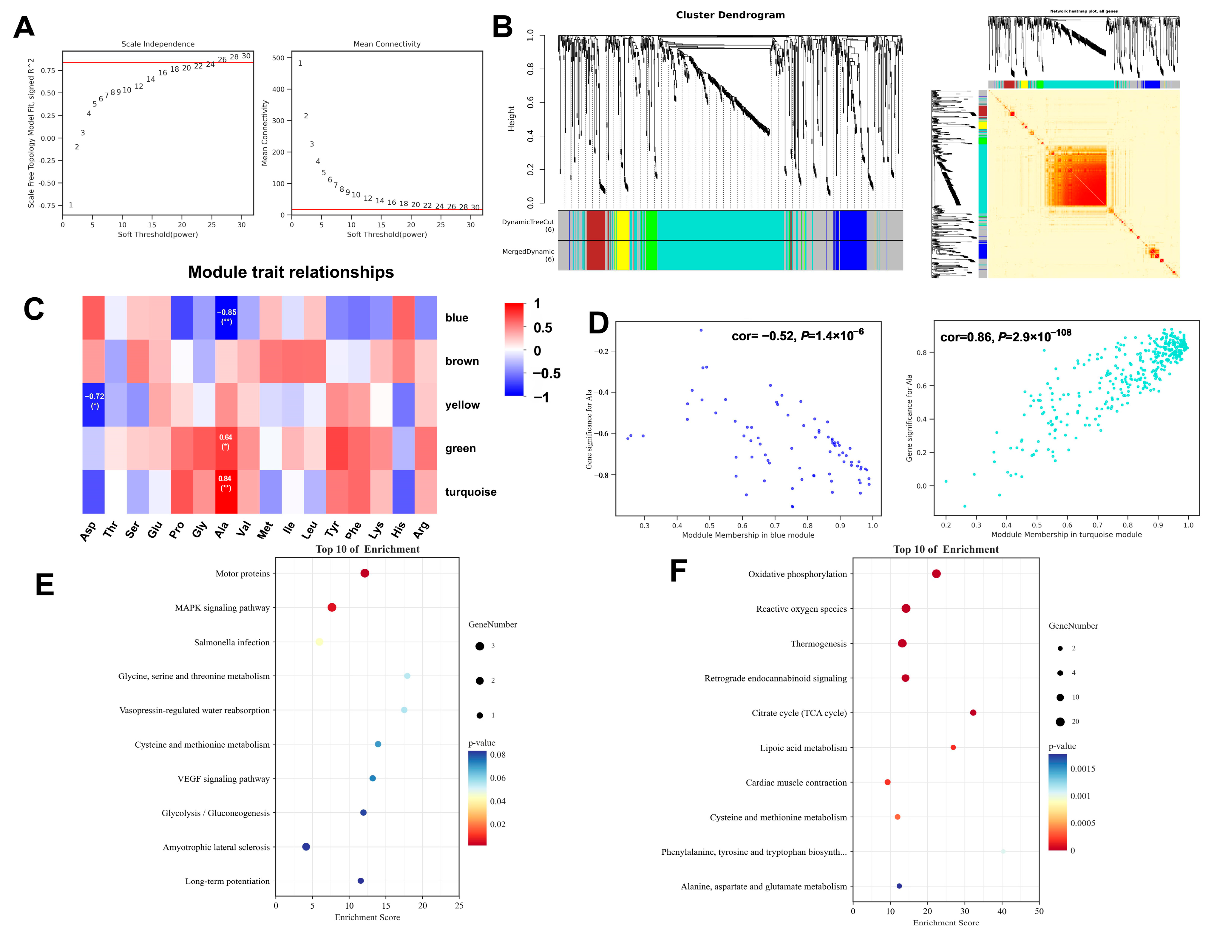
2.6. Weighted Gene Co-Expression Network Analysis (WGCNA)
2.7. Statistical Analysis
3. Results
3.1. Descriptive Results Statistics of Free Amino Acids
3.2. Muscle Fiber Number and Area Statistics
3.3. Results of Proteomic Analysis
3.4. Integration of Free Amino Acid Profiles and Proteomic
4. Discussion
4.1. Muscle Fiber Microstructure and Its Implications for Meat Texture
4.2. Breed-Specific Muscle Development
4.3. Linking Structure to Sensory Quality
5. Conclusions
Supplementary Materials
Author Contributions
Funding
Institutional Review Board Statement
Informed Consent Statement
Data Availability Statement
Acknowledgments
Conflicts of Interest
References
- Fang, C.; Guo, F.; Zhao, X.; Zhang, Z.; Lu, J.; Pan, H.; Xu, T.; Li, W.; Yang, M.; Huang, Y.; et al. Biological mechanisms of growth performance and meat quality in porcine muscle tissue. Anim. Biotechnol. 2022, 33, 1246–1254. [Google Scholar] [CrossRef] [PubMed]
- Lebret, B.; Čandek-Potokar, M. Review: Pork quality attributes from farm to fork. Part I. Carcass and fresh meat. Animal 2022, 16, 100402. [Google Scholar] [CrossRef] [PubMed]
- Shi, J.; Xiao, L.; Tan, B.; Luo, L.; Li, Z.; Hong, L.; Yang, J.; Cai, G.; Zheng, E.; Wu, Z.; et al. Comparative evaluation of production performances of cloned pigs derived from superior Duroc boars. Anim. Reprod. Sci. 2022, 244, 107049. [Google Scholar] [CrossRef]
- Mi, S.; Li, X.; Zhang, C.H.; Liu, J.Q.; Huang, D.Q. Characterization and discrimination of Tibetan and Duroc × (Landrace × Yorkshire) pork using label-free quantitative proteomics analysis. Food Res. Int. 2019, 119, 426–435. [Google Scholar] [CrossRef]
- Huang, Z.; Li, Q.; Li, M.; Li, C. Transcriptome analysis reveals the long intergenic noncoding RNAs contributed to skeletal muscle differences between Yorkshire and Tibetan pig. Sci. Rep. 2021, 11, 2622. [Google Scholar] [CrossRef]
- Zhang, Q.; Hou, Y.; Bazer, F.W.; He, W.; Posey, E.A.; Wu, G. Amino Acids in Swine Nutrition and Production. Adv. Exp. Med. Biol. 2021, 1285, 81–107. [Google Scholar] [PubMed]
- Kaizhi, Z.; Yuyang, Y.; Yang, C.; Liangyong, G.; Peng, L.; Junfang, J.; Xin, H.; Yongqing, J.; Jianliang, W. Proteomic and parallel reaction monitoring approaches to evaluate biomarkers of mutton tenderness. Food Chem. 2022, 397, 133746. [Google Scholar] [CrossRef]
- Yalan, Y.; Junyu, Y.; Xinhao, F.; Jiaxing, C.; Zishuai, W.; Xiaoqin, L.; Guoqiang, Y.; Yuwen, L.; Yongchao, N.; Longchao, Z.; et al. The genome variation and developmental transcriptome maps reveal genetic differentiation of skeletal muscle in pigs. PLoS Genet. 2021, 17, e1009910. [Google Scholar]
- Raj, S.; Skiba, G.; Weremko, D.; Fandrejewski, H.; Migdał, W.; Borowiec, F.; Poławska, E. The relationship between the chemical composition of the carcass and the fatty acid composition of intramuscular fat and backfat of several pig breeds slaughtered at different weights. Meat Sci. 2010, 86, 324–330. [Google Scholar] [CrossRef]
- Guan, R.; Li, Y.; Hu, Z.; Shi, Y.; Chen, Z.; Wu, L.; Li, L.; Yan, Z.; Li, X. Identifying slow-growing commercial pigs using growth performance and health indicators. Sci. Rep. 2024, 14, 28222. [Google Scholar] [CrossRef]
- Liao, T.; Gan, M.; Zhu, Y.; Lei, Y.; Yang, Y.; Zheng, Q.; Niu, L.; Zhao, Y.; Chen, L.; Wu, Y.; et al. Carcass and Meat Quality Characteristics and Changes of Lean and Fat Pigs After the Growth Turning Point. Foods 2025, 14, 2719. [Google Scholar] [CrossRef]
- Gan, M.; Shen, L.; Fan, Y.; Guo, Z.; Liu, B.; Chen, L.; Tang, G.; Jiang, Y.; Li, X.; Zhang, S.; et al. High Altitude Adaptability and Meat Quality in Tibetan Pigs: A Reference for Local Pork Processing and Genetic Improvement. Animals 2019, 9, 1080. [Google Scholar] [CrossRef]
- Wang, D.; Chen, G.; Chai, M.; Shi, C.; Geng, Y.; Che, Y.; Li, Y.; Liu, S.; Gao, Y.; Hou, H. Effects of dietary protein levels on production performance, meat quality and flavor of fattening pigs. Front. Nutr. 2022, 9, 910519. [Google Scholar] [CrossRef]
- Li, H.; Xu, C.; Meng, F.; Yao, Z.; Fan, Z.; Yang, Y.; Meng, X.; Zhan, Y.; Sun, Y.; Ma, F.; et al. Genome-Wide Association Studies for Flesh Color and Intramuscular Fat in (Duroc × Landrace × Large White) Crossbred Commercial Pigs. Genes 2022, 13, 2131. [Google Scholar] [CrossRef] [PubMed]
- Kachuk, C.; Stephen, K.; Doucette, A. Comparison of sodium dodecyl sulfate depletion techniques for proteome analysis by mass spectrometry. J. Chromatogr. A 2015, 1418, 158–166. [Google Scholar] [CrossRef] [PubMed]
- Karagoz, K.; Mehta, G.A.; Khella, C.A.; Khanna, P.; Gatza, M.L. Integrative proteogenomic analyses of human tumours identifies ADNP as a novel oncogenic mediator of cell cycle progression in high-grade serous ovarian cancer with poor prognosis. Ebiomedicine 2019, 50, 191–202. [Google Scholar] [CrossRef]
- Chou, K.C.; Shen, H.B. Cell-PLoc: A package of Web servers for predicting subcellular localization of proteins in various organisms. Nat. Protoc. 2008, 3, 153–162. [Google Scholar] [CrossRef]
- Liu, S.; Wang, Z.; Zhu, R.; Wang, F.; Cheng, Y.; Liu, Y. Three Differential Expression Analysis Methods for RNA Sequencing: Limma, EdgeR, DESeq2. J. Vis. Exp. 2021, 175, e62528. [Google Scholar]
- Langfelder, P.; Horvath, S. WGCNA: An R package for weighted correlation network analysis. BMC Bioinform. 2008, 9, 559. [Google Scholar] [CrossRef]
- Ling, F.; Zhang, C.; Zhao, X.; Xin, X.; Zhao, S. Identification of key genes modules linking diabetic retinopathy and circadian rhythm. Front. Immunol. 2023, 14, 1260350. [Google Scholar] [CrossRef] [PubMed]
- Kowalski, E.; Aluwe, M.; Vossen, E.; Millet, S.; Ampe, B.; De Smet, S. Quality characteristics of fresh loin and cooked ham muscles as affected by genetic background of commercial pigs. Meat Sci. 2021, 172, 108352. [Google Scholar] [CrossRef]
- Zhang, Y.; Zhang, Y.; Li, H.; Guo, T.; Jia, J.; Zhang, P.; Wang, L.; Xia, N.; Qian, Q.; Peng, H.; et al. Comparison of Nutrition and Flavor Characteristics of Five Breeds of Pork in China. Foods 2022, 11, 2704. [Google Scholar] [CrossRef] [PubMed]
- Ma, X.; Yu, M.; Liu, Z.; Deng, D.; Cui, Y.; Tian, Z.; Wang, G. Effect of amino acids and their derivatives on meat quality of finishing pigs. J. Food Sci. Technol. 2020, 57, 404–412. [Google Scholar] [CrossRef]
- Jeong, H.; Lee, S.; Han, G.D. The effect of sigumjang (Korean fermented barley bran) marination on the physicochemical properties of pork loin. Food Sci. Biotechnol. 2020, 29, 1195–1199. [Google Scholar] [CrossRef]
- Guo, Q.; Kong, X.; Hu, C.; Zhou, B.; Wang, C.; Shen, Q.W. Fatty Acid Content, Flavor Compounds, and Sensory Quality of Pork Loin as Affected by Dietary Supplementation with l-arginine and Glutamic Acid. J. Food Sci. 2019, 84, 3445–3453. [Google Scholar] [CrossRef]
- Dou, L.; Sun, L.; Liu, C.; Su, L.; Chen, X.; Yang, Z.; Hu, G.; Zhang, M.; Zhao, L.; Jin, Y. Effect of dietary arginine supplementation on protein synthesis, meat quality and flavor in growing lambs. Meat Sci. 2023, 204, 109291. [Google Scholar] [CrossRef] [PubMed]
- Lu, P.; Morawong, T.; Molee, A.; Molee, W. Influences of L-Arginine in Ovo Feeding on the Hatchability, Growth Performance, Antioxidant Capacity, and Meat Quality of Slow-Growing Chickens. Animals 2022, 12, 392. [Google Scholar] [CrossRef]
- Yin, Y.; Liu, Y.; Duan, G.; Han, M.; Gong, S.; Yang, Z.; Duan, Y.; Guo, Q.; Chen, Q.; Li, F. The Effect of Dietary Leucine Supplementation on Antioxidant Capacity and Meat Quality of Finishing Pigs under Heat Stress. Antioxidants 2022, 11, 1373. [Google Scholar] [CrossRef]
- Wu, G. Important roles of dietary taurine, creatine, carnosine, anserine and 4-hydroxyproline in human nutrition and health. Amino Acids 2020, 52, 329–360. [Google Scholar] [CrossRef]
- Liu, S.; Du, M.; Tu, Y.; You, W.; Chen, W.; Liu, G.; Li, J.; Wang, Y.; Lu, Z.; Wang, T.; et al. Fermented mixed feed alters growth performance, carcass traits, meat quality and muscle fatty acid and amino acid profiles in finishing pigs. Anim. Nutr. 2023, 12, 87–95. [Google Scholar] [CrossRef]
- Abbassi-Daloii, T.; El Abdellaoui, S.; Kan, H.E.; van den Akker, E.; T Hoen, P.A.C.; Raz, V.; Voortman, L.M. Quantitative analysis of myofiber type composition in human and mouse skeletal muscles. Star. Protoc. 2023, 4, 102075. [Google Scholar] [CrossRef]
- Waisman, A.; Norris, A.M.; Elías Costa, M.; Kopinke, D. Automatic and unbiased segmentation and quantification of myofibers in skeletal muscle. Sci. Rep. 2021, 11, 11793. [Google Scholar] [CrossRef] [PubMed]
- Shen, L.Y.; Luo, J.; Lei, H.G.; Jiang, Y.Z.; Bai, L.; Li, M.Z.; Tang, G.Q.; Li, X.W.; Zhang, S.H.; Zhu, L. Effects of muscle fiber type on glycolytic potential and meat quality traits in different Tibetan pig muscles and their association with glycolysis-related gene expression. Genet. Mol. Res. 2015, 14, 14366–14378. [Google Scholar] [CrossRef]
- Nolfi-Donegan, D.; Braganza, A.; Shiva, S. Mitochondrial electron transport chain: Oxidative phosphorylation, oxidant production, and methods of measurement. Redox Biol. 2020, 37, 101674. [Google Scholar] [CrossRef] [PubMed]
- Li, M.Y.; Li, C.C.; Chen, X.; Yao, Y.L.; Han, Y.S.; Guo, T.; Zhang, Y.S.; Huang, T. Differential analysis of ubiquitin-proteomics in skeletal muscle of Duroc pigs and Tibetan fragrant pigs. Front. Vet. Sci. 2024, 11, 1455338. [Google Scholar] [CrossRef]
- Liang, Y.; Yang, W. Kinesins in MAPK cascade: How kinesin motors are involved in the MAPK pathway? Gene 2019, 684, 1–9. [Google Scholar] [CrossRef]
- Sweeney, H.L.; Holzbaur, E. Motor Proteins. Cold Spring Harb. Perspect. Biol. 2018, 10, a021931. [Google Scholar] [CrossRef]
- von Wegner, F.; Schurmann, S.; Fink, R.H.; Vogel, M.; Friedrich, O. Motor protein function in skeletal muscle-a multiple scale approach to contractility. IEEE Trans. Med. Imaging 2009, 28, 1632–1642. [Google Scholar] [CrossRef] [PubMed]
- Lee, S.H.; Duron, H.E.; Chaudhuri, D. Beyond the TCA cycle: New insights into mitochondrial calcium regulation of oxidative phosphorylation. Biochem. Soc. Trans. 2023, 51, 1661–1673. [Google Scholar] [CrossRef]
- Vujic, A.; Koo, A.N.M.; Prag, H.A.; Krieg, T. Mitochondrial redox and TCA cycle metabolite signaling in the heart. Free Radic. Bio. Med. 2021, 166, 287–296. [Google Scholar] [CrossRef]



| Amino Acid Type | Duroc Pigs | Tibetan Pigs | Flavor Characteristics |
|---|---|---|---|
| Phe | 14.55 ± 1.96 | 17.31 ± 5.84 | umami |
| Tyr | 9.25 ± 2.56 | 11.25 ± 3.10 | umami |
| Glu | 15.43 ± 3.07 | 13.08 ± 3.31 | Umami, acidity |
| Asp | 1.28 ± 0.57 | 0.72 ± 0.86 | acidity |
| Gly | 9.31 ± 1.12 | 10.04 ± 0.35 | sweetness |
| Ala | 25.08 ± 1.31 b | 37.42 ± 2.57 a | sweetness |
| Ser | 8.35 ± 0.98 | 9.37 ± 0.66 | sweetness |
| Thr | 22.84 ± 3.50 b | 30.20 ± 3.01 a | sweetness |
| Pro | 3.38 ± 0.37 b | 5.56 ± 0.35 a | Sweetness, bitterness |
| Leu | 16.58 ± 2.75 | 16.22 ± 1.91 | bitterness |
| Val | 6.66 ± 0.29 b | 8.90 ± 1.37 a | - |
| Met | 7.24 ± 0.72 | 7.11 ± 0.46 | - |
| Ile | 5.45 ± 0.56 | 6.08 ± 0.61 | - |
| Lys | 8.34 ± 0.82 b | 12.25 ± 0.37 a | - |
| His | 3.62 ± 0.21 | 3.57 ± 0.85 | - |
| Arg | 8.81 ± 0.83 b | 11.57 ± 0.59 a | - |
| total amino acids | 166.28 ± 15.38 b | 200.65 ± 13.97 a |
Disclaimer/Publisher’s Note: The statements, opinions and data contained in all publications are solely those of the individual author(s) and contributor(s) and not of MDPI and/or the editor(s). MDPI and/or the editor(s) disclaim responsibility for any injury to people or property resulting from any ideas, methods, instructions or products referred to in the content. |
© 2025 by the authors. Licensee MDPI, Basel, Switzerland. This article is an open access article distributed under the terms and conditions of the Creative Commons Attribution (CC BY) license (https://creativecommons.org/licenses/by/4.0/).
Share and Cite
Li, H.; Wu, J.; Luo, Y.; Yao, Z.; Li, X.; Ji, Y.; Li, B.; Xin, H.; Hu, B.; Wang, S.; et al. Muscle Fibers, Free Amino Acids, and Enhanced Mitochondrial Function Explain the Unique Meat Quality of Tibetan Pigs. Foods 2025, 14, 3591. https://doi.org/10.3390/foods14213591
Li H, Wu J, Luo Y, Yao Z, Li X, Ji Y, Li B, Xin H, Hu B, Wang S, et al. Muscle Fibers, Free Amino Acids, and Enhanced Mitochondrial Function Explain the Unique Meat Quality of Tibetan Pigs. Foods. 2025; 14(21):3591. https://doi.org/10.3390/foods14213591
Chicago/Turabian StyleLi, Hao, Jie Wu, Yizhi Luo, Zekai Yao, Xinxin Li, Yebiao Ji, Baohong Li, Haiyun Xin, Bin Hu, Sutian Wang, and et al. 2025. "Muscle Fibers, Free Amino Acids, and Enhanced Mitochondrial Function Explain the Unique Meat Quality of Tibetan Pigs" Foods 14, no. 21: 3591. https://doi.org/10.3390/foods14213591
APA StyleLi, H., Wu, J., Luo, Y., Yao, Z., Li, X., Ji, Y., Li, B., Xin, H., Hu, B., Wang, S., Cheng, L., Wang, Y., Yang, M., Wu, Z., Yang, J., Zheng, E., & Meng, F. (2025). Muscle Fibers, Free Amino Acids, and Enhanced Mitochondrial Function Explain the Unique Meat Quality of Tibetan Pigs. Foods, 14(21), 3591. https://doi.org/10.3390/foods14213591

