Selenium Supplementation Mitigates Copper-Induced Systemic Toxicity via Transcriptomic Reprogramming and Redox Homeostasis in Mice
Abstract
1. Introduction
2. Materials and Methods
2.1. Chemicals and Reagents
2.2. Animals and Treatment
2.3. Antioxidant Assay
2.4. Histopathological Analysis
2.5. Hematological Analysis
2.6. Quantification of Copper and Selenium in Organs
2.7. Quantitative Real-Time PCR (qRT-PCR) Analysis
2.8. Transcriptome Analysis
2.9. RNA Extraction and Quality Control, Library Preparation, and Sequencing
2.10. Bioinformatics Analysis
2.11. Statistical Analysis
3. Results
3.1. Effect of Selenium Supplementation on Body Weight and Organ Coefficient
3.2. Copper and Selenium Deposition in Different Organs
3.3. Selenium Supplementation Effects on Endogenous Antioxidant Enzymatic Activity
3.4. Copper and Selenium Supplementation Changes the Hematological Parameters
3.5. Copper and Selenium Supplementations Affect the Normal Architecture of the Liver and Kidneys
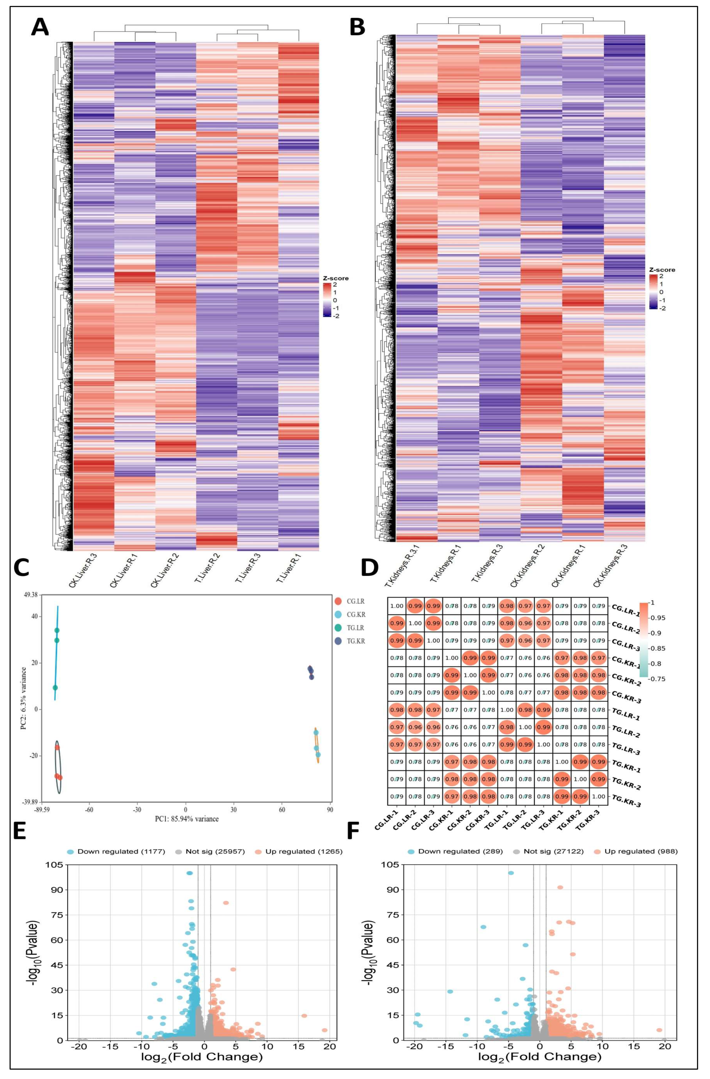
3.6. Copper and Selenium Supplementation Alter the Transcriptional Factors of the Liver and Kidneys
3.7. Functional Characterization of DEGs Associated with Copper Stress
3.8. Pathway Level Analysis of Copper- and Selenium-Induced Molecular Responses
3.9. Validation of Transcriptomic Data Through qRT-PCR
4. Discussion
Supplementary Materials
Author Contributions
Funding
Institutional Review Board Statement
Informed Consent Statement
Data Availability Statement
Conflicts of Interest
References
- Taylor, A.A.; Tsuji, J.S.; Garry, M.R.; McArdle, M.E.; Goodfellow, W.L.; Adams, W.J.; Menzie, C.A. Critical Review of Exposure and Effects: Implications for Setting Regulatory Health Criteria for Ingested Copper. Environ. Manag. 2020, 65, 131–159. [Google Scholar] [CrossRef] [PubMed]
- Uriu-Adams, J.Y.; Keen, C.L. Copper, oxidative stress, and human health. Mol. Asp. Med. 2005, 26, 268–298. [Google Scholar] [CrossRef] [PubMed]
- Gaetke, L. Copper toxicity, oxidative stress, and antioxidant nutrients. Toxicology 2003, 189, 147–163. [Google Scholar] [CrossRef] [PubMed]
- Collins, J.F. Copper. In Molecular, Genetic, and Nutritional Aspects of Major and Trace Minerals; Elsevier: Amsterdam, The Netherlands, 2017; pp. 69–83. [Google Scholar] [CrossRef]
- Fu, Y.; Hou, L.; Han, K.; Zhao, C.; Hu, H.; Yin, S. The physiological role of copper: Dietary sources, metabolic regulation, and safety concerns. Clin. Nutr. 2025, 48, 161–179. [Google Scholar] [CrossRef]
- Liu, Y.; Wang, H.; Cui, Y.; Chen, N. Removal of Copper Ions from Wastewater: A Review. Int. J. Environ. Res. Public Health 2023, 20, 3885. [Google Scholar] [CrossRef]
- Muller, P.; van Bakel, H.; van de Sluis, B.; Holstege, F.; Wijmenga, C.; Klomp, L.W.J. Gene expression profiling of liver cells after copper overload in vivo and in vitro reveals new copper-regulated genes. JBIC J. Biol. Inorg. Chem. 2007, 12, 495–507. [Google Scholar] [CrossRef]
- Ghonimi, W.A.M.; Alferah, M.A.Z.; Dahran, N.; El-Shetry, E.S. Hepatic and renal toxicity following the injection of copper oxide nanoparticles (CuO NPs) in mature male Westar rats: Histochemical and caspase 3 immunohistochemical reactivities. Environ. Sci. Pollut. Res. 2022, 29, 81923–81937. [Google Scholar] [CrossRef]
- Zhang, S.; Xie, Y.; Li, M.; Yang, H.; Li, S.; Li, J.; Xu, Q.; Yang, W.R.; Jiang, S. Effects of Different Selenium Sources on Meat Quality and Shelf Life of Fattening Pigs. Animals 2020, 10, 615. [Google Scholar] [CrossRef]
- Rayman, M.P. The importance of selenium to human health. Lancet 2000, 356, 233–241. [Google Scholar] [CrossRef]
- Su, Y.; Li, L.; Farooq, M.U.; Huang, X.; Zheng, T.; Zhang, Y.J.; Ei, H.H.; Panhwar, F.H.; Tang, Z.; Zeng, R.; et al. Rescue effects of Se-enriched rice on physiological and biochemical characteristics in cadmium poisoning mice. Environ. Sci. Pollut. Res. 2021, 28, 20023–20033. [Google Scholar] [CrossRef]
- Wang, Y.; Wu, Y.; Luo, K.; Liu, Y.; Zhou, M.; Yan, S.; Shi, H.; Cai, Y. The protective effects of selenium on cadmium-induced oxidative stress and apoptosis via mitochondria pathway in mice kidney. Food Chem. Toxicol. 2013, 58, 61–67. [Google Scholar] [CrossRef]
- Zhang, T.; Sun, S.; Gavrilović, A.; Li, D.; Tang, R. Selenium alleviates cadmium-induced oxidative stress, endoplasmic reticulum stress, and apoptosis in L8824 cells. Ecotoxicol. Environ. Saf. 2023, 262, 115337. [Google Scholar] [CrossRef]
- Staneviciene, I.; Levinas, D.; Sadauskiene, I.; Liekis, A.; Viezeliene, D.; Kursvietiene, L.; Naginiene, R.; Baranauskiene, D.; Simakauskiene, V.; Vaitkiene, P.; et al. Effect of Organic Selenium on the Homeostasis of Trace Elements, Lipid Peroxidation, and mRNA Expression of Antioxidant Proteins in Mouse Organs. Int. J. Mol. Sci. 2023, 24, 9704. [Google Scholar] [CrossRef]
- Zhang, J.; Spallholz, J.E. Toxicity of Selenium Compounds and Nano-Selenium Particles. In General, Applied and Systems Toxicology; Wiley: Hoboken, NJ, USA, 2009. [Google Scholar] [CrossRef]
- Basher, M.K.; Sarkar, S.; Haque, M.S.; Sarker, S.; Islam, M.R. Protective Effect of Selenium Against Arsenic-Induced Hematological, Biochemical Alteration, and Organ Development Anomalies in Adult Female Mice. Adv. Anim. Vet. Sci. 2024, 12, 1107–1116. [Google Scholar] [CrossRef]
- Fan, R.-F.; Liu, J.-X.; Yan, Y.-X.; Wang, L.; Wang, Z.-Y. Selenium relieves oxidative stress, inflammation, and apoptosis within spleen of chicken exposed to mercuric chloride. Poult. Sci. 2020, 99, 5430–5439. [Google Scholar] [CrossRef]
- Bost, M.; Houdart, S.; Oberli, M.; Kalonji, E.; Huneau, J.-F.; Margaritis, I. Dietary copper and human health: Current evidence and unresolved issues. J. Trace Elem. Med. Biol. 2016, 35, 107–115. [Google Scholar] [CrossRef]
- Chen, D.; Sun, H.; Shen, Y.; Luo, M.; Xin, X.; Xu, Z. Selenium bio-absorption and antioxidant capacity in mice treated by selenium modified rice germ polysaccharide. J. Funct. Foods 2019, 61, 103492. [Google Scholar] [CrossRef]
- Schrauzer, G.N. Selenomethionine: A Review of Its Nutritional Significance, Metabolism and Toxicity. J. Nutr. 2000, 130, 1653–1656. [Google Scholar] [CrossRef] [PubMed]
- Schwarz, M.; Meyer, C.E.; Löser, A.; Lossow, K.; Hackler, J.; Ott, C.; Jäger, S.; Mohr, I.; Eklund, E.A.; Patel, A.A.H.; et al. Excessive copper impairs intrahepatocyte trafficking and secretion of selenoprotein P. Nat. Commun. 2023, 14, 3479. [Google Scholar] [CrossRef] [PubMed]
- Li, M.; Tang, S.; Velkov, T.; Shen, J.; Dai, C. Copper exposure induces mitochondrial dysfunction and hepatotoxicity via the induction of oxidative stress and PERK/ATF4 -mediated endoplasmic reticulum stress. Environ. Pollut. 2024, 352, 124145. [Google Scholar] [CrossRef]
- Gaetke, L.M.; Chow-Johnson, H.S.; Chow, C.K. Copper: Toxicological relevance and mechanisms. Arch. Toxicol. 2014, 88, 1929–1938. [Google Scholar] [CrossRef]
- Haddad, A.S.; Subbiah, V.; Lichtin, A.E.; Theil, K.S.; Maciejewski, J.P. Hypocupremia and bone marrow failure. Haematologica 2008, 93, e1–e5. [Google Scholar] [CrossRef]
- Quan, J.; Chang, X.; Liu, S.; He, T.; Zhong, G.; Liu, Z.; Yu, W. Long-term copper exposure induced pyroptosis and inflammation of rat spleen through intestinal-splenic axis. Ecotoxicol. Environ. Saf. 2025, 289, 117423. [Google Scholar] [CrossRef] [PubMed]
- Li, Z.; Dong, Y.; Chen, S.; Jia, X.; Jiang, X.; Che, L.; Lin, Y.; Li, J.; Feng, B.; Fang, Z.; et al. Organic Selenium Increased Gilts Antioxidant Capacity, Immune Function, and Changed Intestinal Microbiota. Front. Microbiol. 2021, 12, 723190. [Google Scholar] [CrossRef] [PubMed]
- Papp, L.V.; Holmgren, A.; Khanna, K.K. Selenium and Selenoproteins in Health and Disease. Antioxid. Redox Signal 2010, 12, 793–795. [Google Scholar] [CrossRef] [PubMed]
- Razaghi, A.; Poorebrahim, M.; Sarhan, D.; Björnstedt, M. Selenium stimulates the antitumour immunity: Insights to future research. Eur. J. Cancer 2021, 155, 256–267. [Google Scholar] [CrossRef]
- Kieliszek, M. Selenium–Fascinating Microelement, Properties and Sources in Food. Molecules 2019, 24, 1298. [Google Scholar] [CrossRef]
- Kumar, V.; Abbas, A.K.; Aster, J.C. Robbins & Cotran Pathologic Basis of Disease, 10th ed.; Elsevier: Amsterdam, The Netherlands, 2020. [Google Scholar]
- Rayman, M.P. Selenium and human health. Lancet 2012, 379, 1256–1268. [Google Scholar] [CrossRef]
- Linder, M.C.; Hazegh-Azam, M. Copper biochemistry and molecular biology. Am. J. Clin. Nutr. 1996, 63, 797S–811S. [Google Scholar] [CrossRef]
- Kim, B.-E.; Nevitt, T.; Thiele, D.J. Mechanisms for copper acquisition, distribution and regulation. Nat. Chem. Biol. 2008, 4, 176–185. [Google Scholar] [CrossRef]
- Zhong, C.-C.; Zhao, T.; Hogstrand, C.; Song, C.-C.; Zito, E.; Tan, X.-Y.; Xu, Y.-C.; Song, Y.-F.; Wei, X.-L.; Luo, Z. Copper induces liver lipotoxicity disease by up-regulating Nrf2 expression via the activation of MTF-1 and inhibition of SP1/Fyn pathway. Biochim. Biophys. Acta (BBA)—Mol. Basis Dis. 2023, 1869, 166752. [Google Scholar] [CrossRef]
- Steinbrenner, H.; Sies, H. Selenium homeostasis and antioxidant selenoproteins in brain: Implications for disorders in the central nervous system. Arch. Biochem. Biophys. 2013, 536, 152–157. [Google Scholar] [CrossRef]
- Houtkooper, R.H.; Pirinen, E.; Auwerx, J. Sirtuins as regulators of metabolism and healthspan. Nat. Rev. Mol. Cell Biol. 2012, 13, 225–238. [Google Scholar] [CrossRef]
- Han, L.; Shen, W.-J.; Bittner, S.; Kraemer, F.B.; Azhar, S. PPARs: Regulators of Metabolism and As Therapeutic Targets in Cardiovascular disease. Part II: PPAR-β/δ and PPAR-γ. Future Cardiol. 2017, 13, 279–296. [Google Scholar] [CrossRef]
- Li, Y.; Sha, Z.; Peng, H. Metabolic Reprogramming in Kidney Diseases: Evidence and Therapeutic Opportunities. Int. J. Nephrol. 2021, 2021, 5497346. [Google Scholar] [CrossRef] [PubMed]
- Guengerich, F.P. Roles of Individual Human Cytochrome P450 Enzymes in Drug Metabolism. Pharmacol. Rev. 2024, 76, 1104–1132. [Google Scholar] [CrossRef] [PubMed]
- Zeng, H.; Uthus, E.O.; Combs, G.F., Jr. Mechanistic aspects of the interaction between selenium and arsenic. J. Inorg. Biochem. 2005, 99, 1269–1274. [Google Scholar] [CrossRef] [PubMed]
- Clagett-Dame, M.; Knutson, D. Vitamin A in Reproduction and Development. Nutrients 2011, 3, 385–428. [Google Scholar] [CrossRef]
- Yan, Y.; Teng, H.; Hang, Q.; Kondiparthi, L.; Lei, G.; Horbath, A.; Liu, X.; Mao, C.; Wu, S.; Zhuang, L.; et al. SLC7A11 expression level dictates differential responses to oxidative stress in cancer cells. Nat. Commun. 2023, 14, 3673. [Google Scholar] [CrossRef]
- Theocharis, S.E.; Margeli, A.P.; Klijanienko, J.T.; Kouraklis, G.P. Metallothionein expression in human neoplasia. Histopathology 2004, 45, 103–118. [Google Scholar] [CrossRef]
- Court, M.H. Interindividual variability in hepatic drug glucuronidation: Studies into the role of age, sex, enzyme inducers, and genetic polymorphism using the human liver bank as a model system. Drug Metab. Rev. 2010, 42, 209–224. [Google Scholar] [CrossRef]
- Bodoni, A.F.; Coeli-Lacchini, F.B.; Gebenlian, J.L.; Sobral, L.M.; Garcia, C.B.; Silva, W.A.; Peronni, K.C.; Ramalho, L.N.Z.; Ramalho, F.S.; Moreira, A.C.; et al. Nicotinamide Nucleotide Transhydrogenase Is Essential for Adrenal Steroidogenesis: Clinical and In Vitro Lessons. J. Clin. Endocrinol. Metab. 2023, 108, 1464–1474. [Google Scholar] [CrossRef]











| Group | Diet | Cu Treatment | Se Treatment | No. of Mice |
|---|---|---|---|---|
| Control (CK) | Ordinary rice | 0 | 0 | 12 |
| Cu300 | Ordinary rice | 300 mg/kg | 0 | 12 |
| Cu300+Se | Se-enriched rice | 300 mg/kg | 0 | 12 |
| Cu300+iSe | Ordinary rice | 300 mg/kg | 1 mg/kg | 12 |
| Sr. | Assay Name | Protocol Link |
|---|---|---|
| 1 | FRAP | http://cominbio.com/uploads/soft/180727/1-1PHG53253.pdf (accessed on 24 May 2024) |
| 2 | SOD | https://www.cominbio.com/uploads/soft/210918/1-21091Q33444.pdf (accessed on 24 May 2024) |
| 3 | GSH-Px | https://cominbio.com/uploads/soft/180727/1-1PHGA647.pdf (accessed on 24 May 2024) |
| 4 | MDA | http://www.cominbio.com/uploads/soft/180727/1-1PHG64442.pdf (accessed on 24 May 2024) |
| Parameter | 90 Days | 180 Days | ||||||
|---|---|---|---|---|---|---|---|---|
| CK | Cu300 | Cu300+Se | Cu300+iSe | CK | Cu300 | Cu300+Se | Cu300+iSe | |
| WBC | 4.59 | 3.91 | 4.94 | 4.87 | 5.03 | 3.81 | 4.78 | 2.37 |
| Neu | 0.76 | 0.35 | 0.83 | 0.95 | 1.39 | 0.99 | 1.40 | 1.76 |
| Lym | 3.16 | 3.17 | 3.7 | 3.44 | 3.06 | 1.16 | 1.95 | 1.07 |
| Mon | 0.47 | 0.25 | 0.29 | 0.27 | 0.47 | 0.51 | 0.24 | 0.44 |
| Eos | 0.2 | 0.14 | 0.12 | 0.2 | 0.11 | 0.14 | 0.09 | 0.10 |
| Bas | 0 | 0 | 0 | 0.01 | 0.00 | 0.01 | 0.00 | 0.00 |
| Neu % | 16.4 | 9 | 21.1 | 19.4 | 27.5 | 26.0 | 19.1 | 32.0 |
| Lym % | 68.9 | 81 | 68.5 | 70.5 | 60.9 | 56.7 | 64.7 | 44.9 |
| Mon % | 10.3 | 6.2 | 7.1 | 5.6 | 9.3 | 13.3 | 11.6 | 18.7 |
| Eos % | 4.4 | 3.6 | 3.2 | 4.2 | 2.3 | 3.7 | 4.6 | 4.2 |
| Bas % | 0 | 0.2 | 0.1 | 0.3 | 0.0 | 0.3 | 0.0 | 0.2 |
| RBC | 9.01 | 8.24 | 8.72 | 9.51 | 8.67 | 5.47 | 8.65 | 6.67 |
| HGB | 165 | 146 | 156 | 167 | 125 | 97 | 125 | 102 |
| HCT | 47.6 | 40.2 | 42.9 | 47.2 | 37.4 | 26.5 | 39.3 | 31.1 |
| MCV | 52.8 | 48.8 | 49.2 | 49.6 | 43.2 | 45.4 | 46.6 | 48.4 |
| MCH | 18.3 | 17.7 | 17.9 | 17.5 | 14.4 | 14.5 | 15.3 | 17.6 |
| MCHC | 346 | 362 | 363 | 353 | 335 | 319 | 328 | 365 |
| RDW-CV | 14.7 | 14.3 | 15.1 | 16 | 19.2 | 23.5 | 21.6 | 20.3 |
| RDW-SD | 35.9 | 32.3 | 34.4 | 36.9 | 39.1 | 50.1 | 47.3 | 45.9 |
| PLT | 539 | 246 | 286 | 285 | 590 | 716 | 472 | 392 |
| MPV | 7.4 | 7.9 | 6.6 | 6.4 | 6.4 | 6.6 | 6.3 | 6.0 |
| PDW | 16.2 | 17 | 16.4 | 16.8 | 15.4 | 16.3 | 15.5 | 15.4 |
| PCT | 0.4 | 0.193 | 0.189 | 0.183 | 0.378 | 0.472 | 0.296 | 0.235 |
Disclaimer/Publisher’s Note: The statements, opinions and data contained in all publications are solely those of the individual author(s) and contributor(s) and not of MDPI and/or the editor(s). MDPI and/or the editor(s) disclaim responsibility for any injury to people or property resulting from any ideas, methods, instructions or products referred to in the content. |
© 2025 by the authors. Licensee MDPI, Basel, Switzerland. This article is an open access article distributed under the terms and conditions of the Creative Commons Attribution (CC BY) license (https://creativecommons.org/licenses/by/4.0/).
Share and Cite
Panhwar, F.H.; Ahsan, M.Z.; Jia, X.; Ye, X.; Chen, R.; Li, L.; Zhu, J. Selenium Supplementation Mitigates Copper-Induced Systemic Toxicity via Transcriptomic Reprogramming and Redox Homeostasis in Mice. Foods 2025, 14, 3528. https://doi.org/10.3390/foods14203528
Panhwar FH, Ahsan MZ, Jia X, Ye X, Chen R, Li L, Zhu J. Selenium Supplementation Mitigates Copper-Induced Systemic Toxicity via Transcriptomic Reprogramming and Redox Homeostasis in Mice. Foods. 2025; 14(20):3528. https://doi.org/10.3390/foods14203528
Chicago/Turabian StylePanhwar, Faiz Hussain, Muhammad Zahir Ahsan, Xiaomei Jia, Xiaoying Ye, Rongjun Chen, Lihua Li, and Jianqing Zhu. 2025. "Selenium Supplementation Mitigates Copper-Induced Systemic Toxicity via Transcriptomic Reprogramming and Redox Homeostasis in Mice" Foods 14, no. 20: 3528. https://doi.org/10.3390/foods14203528
APA StylePanhwar, F. H., Ahsan, M. Z., Jia, X., Ye, X., Chen, R., Li, L., & Zhu, J. (2025). Selenium Supplementation Mitigates Copper-Induced Systemic Toxicity via Transcriptomic Reprogramming and Redox Homeostasis in Mice. Foods, 14(20), 3528. https://doi.org/10.3390/foods14203528

