Genomic and Transcriptomic Dissection of Growth Characteristics and Exopolysaccharide-Related Bioactivities in Lactiplantibacillus plantarum NMGL2
Abstract
1. Introduction
2. Material and Methods
2.1. Strain and Culture Preparation
2.2. DNA Extraction and Whole-Genome Sequencing
2.3. Extraction and Purification of EPS
2.4. Growth Study Under Different Culture Conditions
2.5. Bacterial Cell Density, pH, and Exopolysaccharide Yield Monitoring
2.6. Bacterial Population Measured by Plate Counting
2.7. RNA Extraction and RNA-Seq
2.8. Statistical Analysis
3. Result and Analysis
3.1. Whole Genome Sequencing and Annotation of Lactiplantibacillus Plantarum NMGL2
3.2. Culture Dynamics and Exopolysaccharide Production
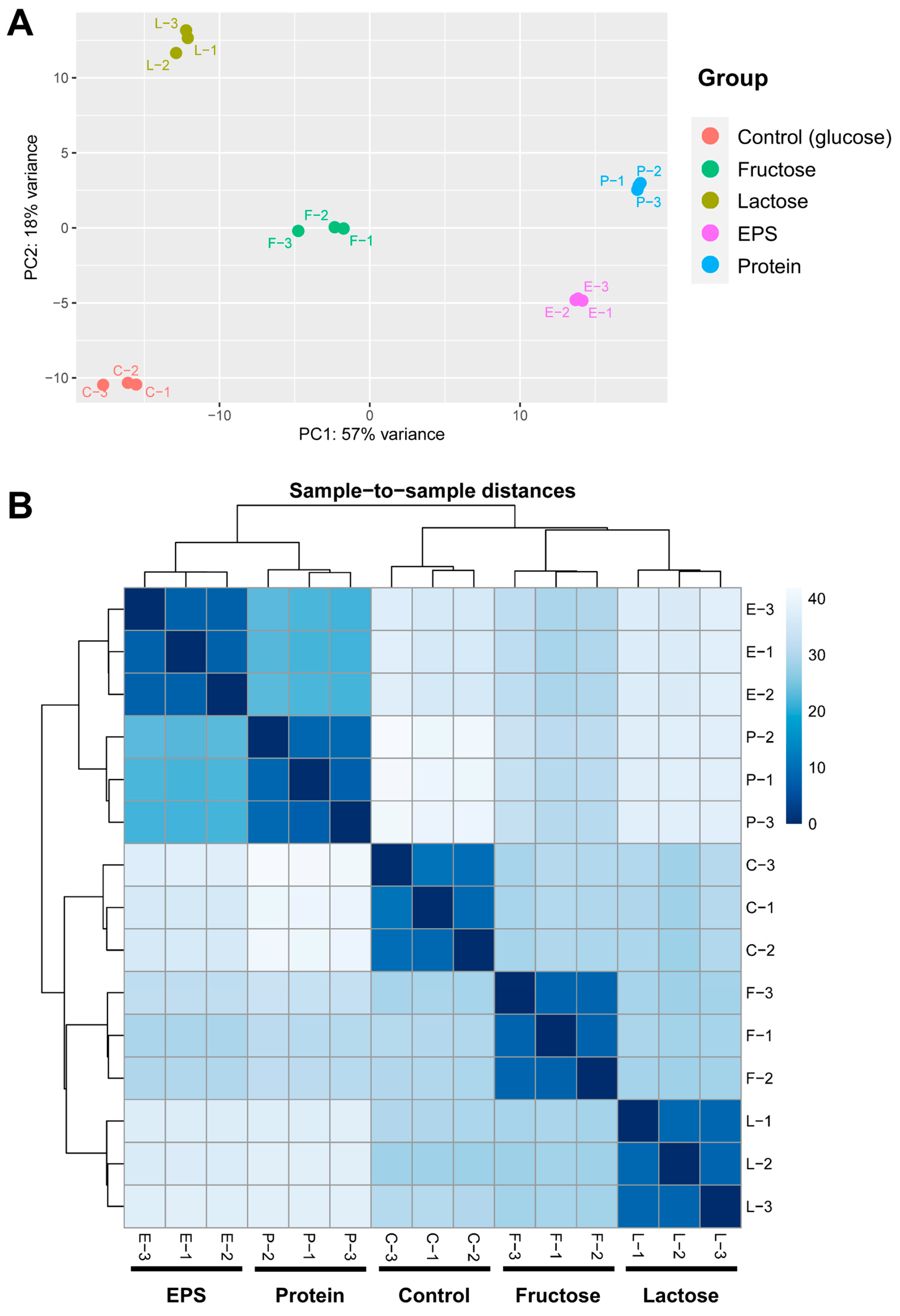
3.3. RNA-Seq and Transcriptomic Profiling
3.4. Significantly Regulated Transmembrane and Intracellular Transport Clusters
3.5. Significantly Regulated Pathways and Functions
4. Discussion
5. Conclusions
Supplementary Materials
Author Contributions
Funding
Institutional Review Board Statement
Informed Consent Statement
Data Availability Statement
Conflicts of Interest
Abbreviations
| GAR | 5′-Phosphoribosylglycinamide |
| FGAR | N-Formylglycinamide ribonucleotide |
| FGAM | 5′-Phosphoribosyl-N-formylglycinamidine |
| AIR | 5′-Phosphoribosyl-5-aminoimidazole |
| CAI | 5-carboxyamino-1-(5-phospho-D-ribosyl)imidazole |
| CAIR | 5′-Phosphoribosyl-5-amino-4-imidazolecarboxylate |
| SACAIR | 5′-Phosphoribosyl-4-(N-succinocarboxamide)-5-aminoimidazole |
| AICAR | 5′-Phospho-ribosyl-5-amino-4-imidazole carboxamide |
| FAICAR | 5′-Phosphoribosyl-5-formamido-4-imidazolecarboxamide |
| AIC | 5-Amino-4-imidazolecarboxyamide |
References
- Beena Divya, J.; Kulangara Varsha, K.; Madhavan Nampoothiri, K.; Ismail, B.; Pandey, A. Probiotic fermented foods for health benefits. Eng. Life Sci. 2012, 12, 377–390. [Google Scholar] [CrossRef]
- Quinto, E.J.; Jiménez, P.; Caro, I.; Tejero, J.; Mateo, J.; Girbés, T. Probiotic lactic acid bacteria: A review. J. Food Nutr. Sci. 2014, 5, 1765. [Google Scholar] [CrossRef]
- De Filippis, F.; Pasolli, E.; Ercolini, D. The food-gut axis: Lactic acid bacteria and their link to food, the gut microbiome and human health. FEMS Microbiol. Rev. 2020, 44, 454–489. [Google Scholar] [CrossRef]
- Zheng, J.; Wittouck, S.; Salvetti, E.; Franz, C.M.; Harris, H.M.; Mattarelli, P.; O’toole, P.W.; Pot, B.; Vandamme, P.; Walter, J. A taxonomic note on the genus Lactobacillus: Description of 23 novel genera, emended description of the genus Lactobacillus Beijerinck 1901, and union of Lactobacillaceae and Leuconostocaceae. Int. J. Syst. Evol. Microbiol. 2020, 70, 2782–2858. [Google Scholar] [CrossRef]
- Fidanza, M.; Panigrahi, P.; Kollmann, T.R. Lactiplantibacillus plantarum–nomad and ideal probiotic. Front. Microbiol. 2021, 12, 712236. [Google Scholar] [CrossRef] [PubMed]
- Ren, Q.; Zhang, M.; Xue, R.; Liu, T.; Yang, Z.; Yang, Z. Purification and characterization of a novel low-molecular-weight antimicrobial peptide produced by Lactiplantibacillus plantarum NMGL2. Int. J. Biol. Macromol. 2023, 248, 125932. [Google Scholar] [CrossRef] [PubMed]
- Zhang, M.; Yao, M.; Lai, T.; Zhao, H.; Wang, Y.; Yang, Z. Response of Lactiplantibacillus plantarum NMGL2 to combinational cold and acid stresses during storage of fermented milk as analyzed by data-independent acquisition proteomics. Foods 2021, 10, 1514. [Google Scholar] [CrossRef]
- Zhao, H.; Ali, U.; Ren, Q.; Yao, M.; Lai, T.; Naz, S.; Aziz, T.; Sameeh, M.Y.; Zhang, M.; Yang, Z. Integrated metabolomic analysis of Lactiplantibacillus plantarum NMGL2 reveals its survival and response to combinational cold and acidic conditions during storage of fermented milk. Food Biosci. 2023, 54, 102833. [Google Scholar] [CrossRef]
- Zhou, Z.; Zhang, M.; Yao, M.; Naseeb, J.; Sarwar, A.; Yang, Z.; Aziz, T.; Alhomrani, M.; Alsanie, W.F.; Alamri, A.S. Lactiplantibacillus plantarum NMGL2 exopolysaccharide ameliorates DSS-induced IBD in mice mainly by regulation of intestinal tight junction and NF-κB p65 protein expression. Front. Microbiol. 2024, 15, 1491727. [Google Scholar] [CrossRef]
- Reuter, J.A.; Spacek, D.V.; Snyder, M.P. High-throughput sequencing technologies. Mol. Cell 2015, 58, 586–597. [Google Scholar] [CrossRef]
- Andrews, S. FastQC: A Quality Control Tool for High Throughput Sequence Data. 2010. Available online: https://www.bioinformatics.babraham.ac.uk/projects/fastqc/ (accessed on 1 September 2025).
- Luo, R.; Liu, B.; Xie, Y.; Li, Z.; Huang, W.; Yuan, J.; He, G.; Chen, Y.; Pan, Q.; Liu, Y. SOAPdenovo2: An empirically improved memory-efficient short-read de novo assembler. Gigascience 2012, 1, 18. [Google Scholar] [CrossRef] [PubMed]
- Tatusova, T.; DiCuccio, M.; Badretdin, A.; Chetvernin, V.; Nawrocki, E.P.; Zaslavsky, L.; Lomsadze, A.; Pruitt, K.D.; Borodovsky, M.; Ostell, J. NCBI prokaryotic genome annotation pipeline. Nucleic Acids Res. 2016, 44, 6614–6624. [Google Scholar] [CrossRef] [PubMed]
- Clark, K.; Karsch-Mizrachi, I.; Lipman, D.J.; Ostell, J.; Sayers, E.W. GenBank. Nucleic Acids Res. 2016, 44, D67–D72. [Google Scholar] [CrossRef]
- Grant, J.R.; Enns, E.; Marinier, E.; Mandal, A.; Herman, E.K.; Chen, C.-y.; Graham, M.; Van Domselaar, G.; Stothard, P. Proksee: In-depth characterization and visualization of bacterial genomes. Nucleic Acids Res. 2023, 51, W484–W492. [Google Scholar] [CrossRef]
- Kanehisa, M.; Sato, Y.; Morishima, K. BlastKOALA and GhostKOALA: KEGG tools for functional characterization of genome and metagenome sequences. J. Mol. Biol. 2016, 428, 726–731. [Google Scholar] [CrossRef]
- Kanehisa, M.; Goto, S. KEGG: Kyoto encyclopedia of genes and genomes. Nucleic Acids Res. 2000, 28, 27–30. [Google Scholar] [CrossRef]
- Giardine, B.; Riemer, C.; Hardison, R.C.; Burhans, R.; Elnitski, L.; Shah, P.; Zhang, Y.; Blankenberg, D.; Albert, I.; Taylor, J. Galaxy: A platform for interactive large-scale genome analysis. Genome Res. 2005, 15, 1451–1455. [Google Scholar] [CrossRef]
- Bolger, A.M.; Lohse, M.; Usadel, B. Trimmomatic: A flexible trimmer for Illumina sequence data. Bioinformatics 2014, 30, 2114–2120. [Google Scholar] [CrossRef]
- Langmead, B.; Salzberg, S.L. Fast gapped-read alignment with Bowtie 2. Nat. Methods 2012, 9, 357–359. [Google Scholar] [CrossRef] [PubMed]
- Putri, G.H.; Anders, S.; Pyl, P.T.; Pimanda, J.E.; Zanini, F. Analysing high-throughput sequencing data in Python with HTSeq 2.0. Bioinformatics 2022, 38, 2943–2945. [Google Scholar] [CrossRef] [PubMed]
- Anders, S.; Pyl, P.T.; Huber, W. HTSeq—A Python framework to work with high-throughput sequencing data. Bioinformatics 2015, 31, 166–169. [Google Scholar] [CrossRef] [PubMed]
- Love, M.I.; Huber, W.; Anders, S. Moderated estimation of fold change and dispersion for RNA-seq data with DESeq2. Genome Biol. 2014, 15, 550. [Google Scholar] [CrossRef] [PubMed]
- Wang, Y.; Jia, L.; Tian, G.; Dong, Y.; Zhang, X.; Zhou, Z.; Luo, X.; Li, Y.; Yao, W. shinyCircos-V2.0: Leveraging the creation of Circos plot with enhanced usability and advanced features. Imeta 2023, 2, e109. [Google Scholar] [CrossRef] [PubMed]
- Krzywinski, M.; Schein, J.; Birol, I.; Connors, J.; Gascoyne, R.; Horsman, D.; Jones, S.J.; Marra, M.A. Circos: An information aesthetic for comparative genomics. Genome Res. 2009, 19, 1639–1645. [Google Scholar] [CrossRef] [PubMed]
- Baldrian, P.; López-Mondéjar, R. Microbial genomics, transcriptomics and proteomics: New discoveries in decomposition research using complementary methods. Appl. Microbiol. Biotechnol. 2014, 98, 1531–1537. [Google Scholar] [CrossRef] [PubMed]
- Sato, Y. Transcriptome analysis: A powerful tool to understand individual microbial behaviors and interactions in ecosystems. Biosci. Biotechnol. Biochem. 2024, 88, zbae064. [Google Scholar] [CrossRef]
- Balkir, P.; Kemahlioglu, K.; Yucel, U. Foodomics: A new approach in food quality and safety. Trends Food Sci. Technol. 2021, 108, 49–57. [Google Scholar] [CrossRef]
- Walsh, A.M.; Crispie, F.; Claesson, M.J.; Cotter, P.D. Translating omics to food microbiology. Annu. Rev. Food Sci. Technol. 2017, 8, 113–134. [Google Scholar] [CrossRef]
- Lu, Y.; Song, S.; Tian, H.; Yu, H.; Zhao, J.; Chen, C. Functional analysis of the role of CcpA in Lactobacillus plantarum grown on fructooligosaccharides or glucose: A transcriptomic perspective. Microb. Cell Fact. 2018, 17, 201. [Google Scholar] [CrossRef]
- Cui, Y.; Wang, M.; Zheng, Y.; Miao, K.; Qu, X. The carbohydrate metabolism of Lactiplantibacillus plantarum. Int. J. Mol. Sci. 2021, 22, 13452. [Google Scholar] [CrossRef] [PubMed]
- Zhao, X.; Liang, Q.; Song, X.; Zhang, Y. Whole genome sequence of Lactiplantibacillus plantarum MC5 and comparative analysis of eps gene clusters. Front. Microbiol. 2023, 14, 1146566. [Google Scholar] [CrossRef] [PubMed]
- Sirajunnisa, A.R.; Vijayagopal, V.; Sivaprakash, B.; Viruthagiri, T.; Surendhiran, D. Optimization, kinetics and antioxidant activity of exopolysaccharide produced from rhizosphere isolate, Pseudomonas fluorescens CrN6. Carbohydr. Polym. 2016, 135, 35–43. [Google Scholar] [CrossRef]
- Degeest, B.; De Vuyst, L. Indication that the nitrogen source influences both amount and size of exopolysaccharides produced by Streptococcus thermophilus LY03 and modelling of the bacterial growth and exopolysaccharide production in a complex medium. Appl. Environ. Microbiol. 1999, 65, 2863–2870. [Google Scholar] [CrossRef]
- Endo, A.; Futagawa-Endo, Y.; Dicks, L.M. Isolation and characterization of fructophilic lactic acid bacteria from fructose-rich niches. Syst. Appl. Microbiol. 2009, 32, 593–600. [Google Scholar] [CrossRef]
- Iskandar, C.F.; Cailliez-Grimal, C.; Borges, F.; Revol-Junelles, A.-M. Review of lactose and galactose metabolism in Lactic Acid Bacteria dedicated to expert genomic annotation. Trends Food Sci. Technol. 2019, 88, 121–132. [Google Scholar] [CrossRef]
- Nepal, R.; Houtak, G.; Wormald, P.-J.; Psaltis, A.J.; Vreugde, S. Prophage: A crucial catalyst in infectious disease modulation. Lancet Microbe 2022, 3, e162–e163. [Google Scholar] [CrossRef] [PubMed]
- Pei, Z.; Sadiq, F.A.; Han, X.; Zhao, J.; Zhang, H.; Ross, R.P.; Lu, W.; Chen, W. Comprehensive scanning of prophages in Lactobacillus: Distribution, diversity, antibiotic resistance genes, and linkages with CRISPR-Cas systems. Msystems 2021, 6, e0121120. [Google Scholar] [CrossRef] [PubMed]
- Kim, S.-H.; Park, J.-H. Characterization of prophages in Leuconostoc derived from kimchi and genomic analysis of the induced prophage in Leuconostoc lactis. J. Microbiol. Biotechnol. 2021, 32, 333. [Google Scholar] [CrossRef] [PubMed]
- Park, D.-W.; Kim, S.-H.; Park, J.-H. Distribution and characterization of prophages in Lactobacillus plantarum derived from kimchi. Food Microbiol. 2022, 102, 103913. [Google Scholar] [CrossRef] [PubMed]
- Ho, C.-H.; Stanton-Cook, M.; Beatson, S.A.; Bansal, N.; Turner, M.S. Stability of active prophages in industrial Lactococcus lactis strains in the presence of heat, acid, osmotic, oxidative and antibiotic stressors. Int. J. Food Microbiol. 2016, 220, 26–32. [Google Scholar] [CrossRef] [PubMed]
- Han, D.; Zulewska, J.; Xiong, K.; Yang, Z. Synergy between oligosaccharides and probiotics: From metabolic properties to beneficial effects. Crit. Rev. Food Sci. Nutr. 2024, 64, 4078–4100. [Google Scholar] [CrossRef] [PubMed]
- Cui, Y.; Hu, T.; Qu, X.; Zhang, L.; Ding, Z.; Dong, A. Plasmids from food lactic acid bacteria: Diversity, similarity, and new developments. Int. J. Mol. Sci. 2015, 16, 13172–13202. [Google Scholar] [CrossRef] [PubMed]








| Component | Group Name (Denotation) | ||||
|---|---|---|---|---|---|
| Control (C) | Fructose (F) | Lactose (L) | EPS (E) | Protein (P) | |
| Monosaccharide or disaccharide | Glucose 15 g/L | Fructose 15 g/L | Lactose 15 g/L | Glucose 15 g/L | Glucose 15 g/L |
| Peptone | Beef tryptic digest 10 g/L | Beef tryptic digest 10 g/L | Beef tryptic digest 10 g/L | Beef tryptic digest 10 g/L | Soybean papaic digest 30 g/L |
| Freeze-dried EPS by Lactiplantibacillus plantarum NMGL2 | - | - | - | 10 g/L | - |
| Other shared ingredients | Yeast extract 4 g/L, beef extract 5 g/L, sodium acetate 5 g/L, magnesium sulfate 0.2 g/L, manganese sulfate 0.05 g/L, dipotassium hydrogen phosphate 2 g/L, triammonium citrate 2 g/L, Tween 80 1 mL | ||||
Disclaimer/Publisher’s Note: The statements, opinions and data contained in all publications are solely those of the individual author(s) and contributor(s) and not of MDPI and/or the editor(s). MDPI and/or the editor(s) disclaim responsibility for any injury to people or property resulting from any ideas, methods, instructions or products referred to in the content. |
© 2025 by the authors. Licensee MDPI, Basel, Switzerland. This article is an open access article distributed under the terms and conditions of the Creative Commons Attribution (CC BY) license (https://creativecommons.org/licenses/by/4.0/).
Share and Cite
Wang, Y.; Bao, X.; Yang, Z.; Han, D. Genomic and Transcriptomic Dissection of Growth Characteristics and Exopolysaccharide-Related Bioactivities in Lactiplantibacillus plantarum NMGL2. Foods 2025, 14, 3520. https://doi.org/10.3390/foods14203520
Wang Y, Bao X, Yang Z, Han D. Genomic and Transcriptomic Dissection of Growth Characteristics and Exopolysaccharide-Related Bioactivities in Lactiplantibacillus plantarum NMGL2. Foods. 2025; 14(20):3520. https://doi.org/10.3390/foods14203520
Chicago/Turabian StyleWang, Yanfang, Xinyu Bao, Zhennai Yang, and Dong Han. 2025. "Genomic and Transcriptomic Dissection of Growth Characteristics and Exopolysaccharide-Related Bioactivities in Lactiplantibacillus plantarum NMGL2" Foods 14, no. 20: 3520. https://doi.org/10.3390/foods14203520
APA StyleWang, Y., Bao, X., Yang, Z., & Han, D. (2025). Genomic and Transcriptomic Dissection of Growth Characteristics and Exopolysaccharide-Related Bioactivities in Lactiplantibacillus plantarum NMGL2. Foods, 14(20), 3520. https://doi.org/10.3390/foods14203520

