Next Article in Journal
Analysis and Risk Assessment of Pesticide Residues in Strawberry Using the PRIMo Model: Detection, Public Health and Safety Implications
Previous Article in Journal
Identification of a Novel Peptide from Agaricus blazei Murrill and Its Immune-Enhancing Activity by Regulation of PI3K/AKT/mTOR Signaling Pathways in RAW 264.7 Cells
Previous Article in Special Issue
Exploring Chinese Consumers’ Perception and Potential Acceptance of Cell-Cultured Meat and Plant-Based Meat: A Focus Group Study and Content Analysis
 
 
Font Type:
Arial Georgia Verdana
Font Size:
Aa Aa Aa
Line Spacing:
Column Width:
Background:
This is an early access version, the complete PDF, HTML, and XML versions will be available soon.
Article

Digital Markets, Local Products: Psychological Drivers of Buying Nomadic Local Foods Online

1
Department of Agricultural Extension and Education, College of Agriculture, Tarbiat Modares University (TMU), Tehran 141556619, Iran
2
Faculty of Entrepreneurship, University of Tehran, Tehran 1439813141, Iran
3
Department of Agricultural Extension and Education, School of Agriculture, Shiraz University, Shiraz 7134845794, Iran
4
Department of Socio-Economic and Agricultural Extension Research, Fars Agricultural and Natural Resources Research and Education Center, Agricultural Research, Education & Extension Organization (AREEO), Shiraz 7155863511, Iran
5
Department of Economics and Rural Development, Gembloux Agro-Bio Tech, University of Liège, 5030 Gembloux, Belgium
*
Author to whom correspondence should be addressed.
Foods 2025, 14(20), 3468; https://doi.org/10.3390/foods14203468 (registering DOI)
Submission received: 4 August 2025 / Revised: 18 September 2025 / Accepted: 24 September 2025 / Published: 11 October 2025

Abstract

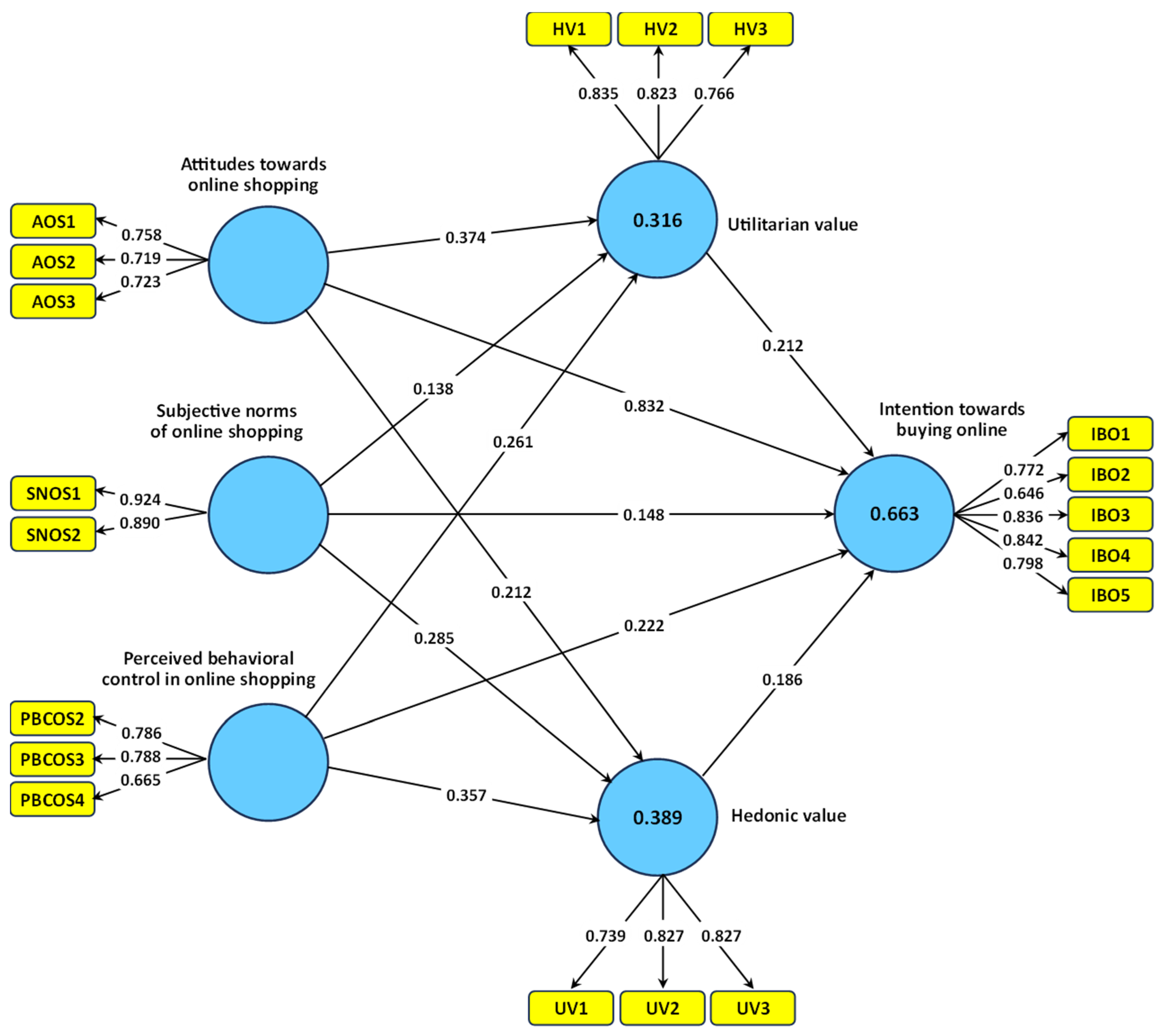
E-commerce is quickly increasing purchasing behavior across the globe, but little is known about how psychological paradigms underscore online buying intentions for locally essential items as nomadic local foods. The primary goal of this research is to examine the effects of some important psychological constructs and motivational values on predicting consumers’ intention to purchase nomadic and local foods via online e-commerce platforms, such as Ashayershop. This study followed the Theory of Planned Behavior (TPB) and looked at direct and mediated effects of attitudes, perceived behavioral control, and subjective norms on intention to purchase. Structural Equation Modeling (SEM) was conducted, based on data collected from a representative sample of consumers who were familiar with online shopping for local foods. The results highlight that attitude towards online shopping for local foods was the strongest direct predictor of intention to purchase (β = 0.383, T = 9.487, p < 0.001). Perceived behavioral control (β = 0.220, T = 5.316, p < 0.001), hedonic value (β = 0.213, T = 4.907, p < 0.001), utilitarian value (β = 0.187, T = 3.719, p < 0.001), and subjective norms (β = 0.149, T = 3.493, p < 0.001), received a significant positive effect on intention. In addition, hedonic and utilitarian values bountifully mediated the relation between psychological antecedents (attitudes, perceived behavioral control, and subjective norms) and purchase intention. For instance, attitude indirect effect via hedonic value was β = 0.080 (T = 3.783, p < 0.01), and indirect effect via utilitarian value was β = 0.040 (T = 3.058, p < 0.01), indicating the importance of these values as mediators. This research makes a contribution to the literature by showing that motivational values serve as not only an outcome but also as cognitive–affective mediators in the behavioral process thus expanding the TPB in the context of digital food markets. In general, these results provide valuable insights to e-commerce platforms and policymakers who desire to promote consumer engagement with products stemming from culture and tradition on line by developing new integrated strategies that address the cognitive, emotional, and social components.
Keywords: online food shopping; local foods; Theory of Planned Behavior (TPB); hedonic and utilitarian values; consumer purchase intention online food shopping; local foods; Theory of Planned Behavior (TPB); hedonic and utilitarian values; consumer purchase intention

Share and Cite

MDPI and ACS Style

Esfandyari Bayat, S.; Artang, A.; Valizadeh, N.; Akbari, M.; Bijani, M.; Ataei, P.; Goli, I. Digital Markets, Local Products: Psychological Drivers of Buying Nomadic Local Foods Online. Foods 2025, 14, 3468. https://doi.org/10.3390/foods14203468

AMA Style

Esfandyari Bayat S, Artang A, Valizadeh N, Akbari M, Bijani M, Ataei P, Goli I. Digital Markets, Local Products: Psychological Drivers of Buying Nomadic Local Foods Online. Foods. 2025; 14(20):3468. https://doi.org/10.3390/foods14203468

Chicago/Turabian Style

Esfandyari Bayat, Samira, Armin Artang, Naser Valizadeh, Morteza Akbari, Masoud Bijani, Pouria Ataei, and Imaneh Goli. 2025. "Digital Markets, Local Products: Psychological Drivers of Buying Nomadic Local Foods Online" Foods 14, no. 20: 3468. https://doi.org/10.3390/foods14203468

APA Style

Esfandyari Bayat, S., Artang, A., Valizadeh, N., Akbari, M., Bijani, M., Ataei, P., & Goli, I. (2025). Digital Markets, Local Products: Psychological Drivers of Buying Nomadic Local Foods Online. Foods, 14(20), 3468. https://doi.org/10.3390/foods14203468

Note that from the first issue of 2016, this journal uses article numbers instead of page numbers. See further details here.

Article Metrics

Back to TopTop