Differences in the Quality Components of Wuyi Rock Tea and Huizhou Rock Tea
Abstract
1. Introduction
2. Materials and Methods
2.1. Samples
2.2. Chemicals
2.3. Biochemical Experimental Analysis of Water Content, Water Leachables, Soluble Sugars, Free Amino Acids, and Tea Polyphenols
2.4. High-Performance Liquid Chromatography Analysis of Caffeine, Theanine, and Catechins
2.5. Gas Chromatography–Mass Spectrometry Analysis of Volatile Compounds
2.6. Calculation of the Odor Activity Value (OAV)
2.7. Sensory Evaluation
2.8. Statistical Analysis
3. Results
3.1. Quantitative Analysis of Water Content, Water Leachables, Soluble Sugars, and Free Amino Acids in Rock Tea
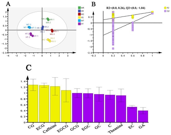
3.2. Quantitative Analysis of Caffeine, Catechins, and Theanine in Rock Tea
3.3. Volatile Components of Rock Tea
3.3.1. Identification and Analysis of Volatile Substances
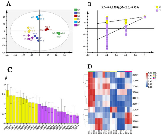
3.3.2. Screening for Volatile Substances
3.4. Sensory Evaluation of Rock Tea
3.5. Analysis of the Correlation Between the Flavor and Aroma Characteristics of Rock Tea and the Results of the Sensory Evaluation
4. Discussion
4.1. Theanine Gives Rock Tea Its Unique Taste
4.2. Hexanoic Acid, Hexyl Ester, Benzyl Nitrile, Methyl Salicylate, and 2,4-Heptadienal, (E,E)-Form the Characteristic Aroma of Rock Tea
4.3. Important Non-Volatile Substances Confer the Health Benefits of Rock Tea
5. Conclusions
Supplementary Materials
Author Contributions
Funding
Institutional Review Board Statement
Informed Consent Statement
Data Availability Statement
Acknowledgments
Conflicts of Interest
References
- Wang, J.; Li, X.; Wu, Y.; Qu, F.; Liu, L.; Wang, B.; Wang, P.; Zhang, X. HS-SPME/GC-MS Reveals the Season Effects on Volatile Compounds of Green Tea in High-Latitude Region. Foods 2022, 11, 3016. [Google Scholar] [CrossRef] [PubMed]
- Chen, S.; Liu, H.; Zhao, X.; Li, X.; Shan, W.; Wang, X.; Wang, S.; Yu, W.; Yang, Z.; Yu, X. Non-targeted metabolomics analysis reveals dynamic changes of volatile and non-volatile metabolites during oolong tea manufacture. Food Res. Int. 2020, 128, 108778. [Google Scholar] [CrossRef]
- Chen, Z.; Lin, Z. Tea and human health: Biomedical functions of tea active components and current issues. J. Zhejiang Univ. Sci. B 2015, 16, 87–102. [Google Scholar] [CrossRef] [PubMed]
- Liu, X.; Liu, Y.; Li, P.; Yang, J.; Wang, F.; Kim, E.; Wu, Y.; He, P.; Li, B.; Tu, Y. Chemical characterization of Wuyi rock tea with different roasting degrees and their discrimination based on volatile profiles. Rsc Adv. 2021, 11, 12074–12085. [Google Scholar] [CrossRef] [PubMed]
- Jia, X.; Ye, J.; Wang, H.; Li, L.; Wang, F.; Zhang, Q.; Chen, J.; Zheng, X.; He, H. Characteristic amino acids in tea leaves as quality indicator for the evaluation of Wuyi Rock Tea in different culturing regions. J. Appl. Bot. Food Qual. 2018, 91, 187–193. [Google Scholar] [CrossRef]
- Gong, A.; Lian, S.; Wu, N.; Zhou, Y.; Zhao, S.; Zhang, L.; Cheng, L.; Yuan, H. Integrated transcriptomics and metabolomics analysis of catechins, caffeine and theanine biosynthesis in tea plant (Camellia sinensis) over the course of seasons. Bmc Plant Biol. 2020, 20, 294. [Google Scholar] [CrossRef]
- Zhang, L.; Cao, Q.; Granato, D.; Xu, Y.; Ho, C. Association between chemistry and taste of tea: A review. Trends Food Sci. Technol. 2020, 101, 139–149. [Google Scholar] [CrossRef]
- Song, X.; Wu, Z.; Qiu, M.; Wang, J.; Ma, C. Analysis of the main taste substances and sensory evaluation of Wuyi rock tea daffodils in different years. Food Mach. 2024, 40, 170–175. [Google Scholar] [CrossRef]
- Guo, X.; Schwab, W.; Ho, C.; Song, C.; Wan, X. Characterization of the aroma profiles of oolong tea made from three tea cultivars by both GC-MS and GC-IMS. Food Chem. 2022, 376, 131933. [Google Scholar] [CrossRef]
- Wang, C.; Lv, S.; Wu, Y.; Gao, X.; Li, J.; Zhang, W.; Meng, Q. Oolong tea made from tea plants from different locations in Yunnan and Fujian, China showed similar aroma but different taste characteristics. Springerplus 2016, 5, 576. [Google Scholar] [CrossRef] [PubMed]
- Ning, J.; Li, D.; Luo, X.; Ding, D.; Song, Y.; Zhang, Z.; Wan, X. Stepwise Identification of Six Tea (Camellia sinensis (L.)) Categories Based on Catechins, Caffeine, and Theanine Contents Combined with Fisher Discriminant Analysis. Food Anal. Methods. 2016, 9, 3242–3250. [Google Scholar] [CrossRef]
- Ma, L.; Gao, M.; Zhang, L.; Qiao, Y.; Li, J.; Du, L.; Zhang, H.; Wang, H. Characterization of the key aroma-active compounds in high-grade Dianhong tea using GC-MS and GC-O combined with sensory-directed flavor analysis. Food Chem. 2022, 378, 132058. [Google Scholar] [CrossRef]
- Ma, W.; Zhu, Y.; Ma, S.; Shi, J.; Yan, H.; Lin, Z.; Lv, H. Aroma characterisation of Liu-pao tea based on volatile fingerprint and aroma wheel using SBSE-GC-MS. Food Chem. 2023, 414, 135739. [Google Scholar] [CrossRef]
- Yan, T.; Lin, J.; Zhu, J.; Ye, N.; Huang, J.; Wang, P.; Jin, S.; Zheng, D.; Yang, J. Aroma analysis of Fuyun 6 and Jinguanyin black tea in the Fu’an area based on E-nose and GC-MS. Eur. Food Res. Technol. 2022, 248, 947–961. [Google Scholar] [CrossRef]
- Zhang, Y.Y.; Zhang, P.; Le, M.; Qi, Y.; Yang, Z.; Hu, F.; Ling, T.; Bao, G. Improving flavor of summer Keemun black tea by solid-state fermentation using Cordyceps militaris revealed by LC/MS-based metabolomics and GC/MS analysis. Food Chem. 2023, 407, 135172. [Google Scholar] [CrossRef]
- Liu, P.P.; Feng, L.; Xu, Y.; Zheng, L.; Yin, P.; Ye, F.; Gui, A.; Wang, S.; Wang, X.; Teng, J.; et al. Characterization of stale odor in green tea formed during storage: Unraveling improvements arising from reprocessing by baking. LWT-Food Sci. Technol. 2023, 174, 114458. [Google Scholar] [CrossRef]
- Chen, P.; Cai, J.; Zheng, P.; Yuan, Y.; Tsewang, W.; Chen, Y.; Xiao, X.; Liao, J.; Sun, B.; Liu, S. Quantitatively Unravelling the Impact of High Altitude on Oolong Tea Flavor from Camellia sinensis Grown on the Plateaus of Tibet. Horticulturae 2022, 8, 539. [Google Scholar] [CrossRef]
- Zaman, F.; Zhang, E.; Xia, L.; Deng, X.; Ilyas, M.; Ali, A.; Guo, F.; Wang, P.; Wang, M.; Wang, Y.; et al. Natural variation of main biochemical components, morphological and yield traits among a panel of 87 tea [Camellia sinensis (L.) O. Kuntze] cultivars. Hortic. Plant J. 2023, 9, 563–576. [Google Scholar] [CrossRef]
- GB/T 8304-2013; Tea-Determination of Moisture Content. General Administration of Quality Supervision, Inspection and Quarantine, Standardization Administration of the People’s Republic of China: Beijing, China, 2013.
- GB/T 8305-2013; Determination of water leachate of tea. General Administration of Quality Supervision, Inspection and Quarantine of the People’s Republic of China, National Standardization Administration of the People’s Republic of China: Beijing, China, 2013.
- GB/T 8314-2013; Determination of total free amino acids in tea. General Administration of Quality Supervision, Inspection and Quarantine of the People’s Republic of China, National Standardization Administration of the People’s Republic of China: Beijing, China, 2013.
- GB/T 8313-2018; Determination method of tea polyphenol and catechin-like content in tea leaves. State Administration of Market Supervision and Administration, National Standardization Administration of the People’s Republic of China: Beijing, China, 2018.
- Qiu, Z.; Liao, J.; Chen, J.; Chen, P.; Sun, B.; Li, A.; Pan, Y.; Liu, H.; Zheng, P.; Liu, S. The Cultivar Effect on the Taste and Aroma Substances of Hakka Stir-Fried Green Tea from Guangdong. Foods 2023, 12, 2067. [Google Scholar] [CrossRef] [PubMed]
- Mei, S.; Yu, Z.; Chen, J.; Zheng, P.; Sun, B.; Guo, J.; Liu, S. The Physiology of Postharvest Tea (Camellia sinensis) Leaves, According to Metabolic Phenotypes and Gene Expression Analysis. Molecules 2022, 27, 1708. [Google Scholar] [CrossRef]
- Yang, X. Aroma constituents and alkylamides of red and green huajiao (Zanthoxylum bungeanum and Zanthoxylum schinifolium). J. Agric. Food. Chem. 2008, 56, 1689–1696. [Google Scholar] [CrossRef] [PubMed]
- GB/T 23776-2018; Methods for Sensory Evaluation of tea. National Standardization Administration of China, General Administration of Quality Supervision, Inspection and Quarantine of China: Beijing, China, 2018.
- Ye, J.; Ye, Y.; Yin, J.; Jin, J.; Liang, Y.; Liu, R.; Tang, P.; Xu, Y. Bitterness and astringency of tea leaves and products: Formation mechanism and reducing strategies. Trends Food Sci. Technol. 2022, 123, 130–143. [Google Scholar] [CrossRef]
- Fu, J.; Yu, H.; Wu, L.; Zhang, C.; Yun, Y.; Zhang, W. Authentication of Geographical Origin in Hainan Partridge Tea (Mallotus obongifolius) by Stable Isotope and Targeted Metabolomics Combined with Chemometrics. Foods 2021, 10, 2130. [Google Scholar] [CrossRef]
- Li, M.; Guo, L.; Zhu, R.; Yang, D.; Xiao, Y.; Wu, Y.; Zhong, K.; Huang, Y.; Gao, H. Effect of Fixation Methods on Biochemical Characteristics of Green Teas and Their Lipid-Lowering Effects in a Zebrafish Larvae Model. Foods 2022, 11, 1582. [Google Scholar] [CrossRef]
- Gao, C.; Huang, Y.; Li, J.; Lyu, S.; Wang, Z.; Xie, F.; Luo, Y.; Zhang, F.; Chen, Z.; Sun, W. Relationship between the Grade and the Characteristic Flavor of PCT (Panyong Congou Black Tea). Foods 2022, 11, 2815. [Google Scholar] [CrossRef]
- Zhu, J.; Chen, F.; Wang, L.; Niu, Y.; Xiao, Z. Evaluation of the synergism among volatile compounds in Oolong tea infusion by odour threshold with sensory analysis and E-nose. Food Chem. 2017, 221, 1484–1490. [Google Scholar] [CrossRef]
- Jin, Y.; Huang, T.; Jiang, R.; Huang, H.; Liu, Z.; Huang, J.; Li, Q. Research on the characteristic aroma components of different types of scented tea bricks. Food Ferment. Ind. 2021, 47, 188–196. [Google Scholar] [CrossRef]
- Hao, Z.; Feng, J.; Chen, Q.; Lin, H.; Zhou, X.; Zhuang, J.; Wang, J.; Tan, Y.; Sun, Z.; Wang, Y.; et al. Comparative volatiles profiling in milk-flavored white tea and traditional white tea Shoumei via HS-SPME-GC-TOFMS and OAV analyses. Food Chem. X 2023, 18, 100710. [Google Scholar] [CrossRef]
- Wang, M.; Ma, W.; Shi, J.; Zhu, Y.; Lin, Z.; Lv, H. Characterization of the key aroma compounds in Longjing tea using stir bar sorptive extraction (SBSE) combined with gas chromatography-mass spectrometry (GC-MS), gas chromatography-olfactometry (GC-O), odor activity value (OAV), and aroma recombination. Food Res. Int. 2020, 130, 108908. [Google Scholar] [CrossRef] [PubMed]
- Guo, X.; Ho, C.; Schwab, W.; Wan, X. Effect of the roasting degree on flavor quality of large-leaf yellow tea. Food Chem. 2021, 347, 129016. [Google Scholar] [CrossRef]
- Guo, X.; Ho, C.; Wan, X.; Zhu, H.; Liu, Q.; Wen, Z. Changes of volatile compounds and odor profiles in Wuyi rock tea during processing. Food Chem. 2021, 341, 128230. [Google Scholar] [CrossRef] [PubMed]
- Acree, T.E.; Nishida, R.; Fukami, H. Odor thresholds of the stereoisomers of methyl jasmonate. J. Agric. Food Chem. 1985, 33, 425–427. [Google Scholar] [CrossRef]
- Wu, H.; Chen, Y.; Feng, W.; Shen, S.; Wei, Y.; Jia, H.; Wang, Y.; Deng, W.; Ning, J. Effects of Three Different Withering Treatments on the Aroma of White Tea. Foods 2022, 11, 2502. [Google Scholar] [CrossRef] [PubMed]
- Hou, Z.; Wang, Y.; Xu, S.; Wei, Y.; Bao, G.; Dai, Q.; Deng, W.; Ning, J. Effects of dynamic and static withering technology on volatile and nonvolatile components of Keemun black tea using GC-MS and HPLC combined with chemometrics. LWT-Food Sci. Technol. 2020, 130, 109547. [Google Scholar] [CrossRef]
- Chen, X.; Chen, D.; Jiang, H.; Sun, H.; Zhang, C.; Zhao, H.; Li, X.; Yan, F.; Chen, C.; Xu, Z. Aroma characterization of Hanzhong black tea (Camellia sinensis) using solid phase extraction coupled with gas chromatography-mass spectrometry and olfactometry and sensory analysis. Food Chem. 2019, 274, 130–136. [Google Scholar] [CrossRef] [PubMed]
- Shao, S.; Xu, M.; Lin, Y.; Chen, X.; Fang, D.; Cai, J.; Wang, J.; Jin, S.; Ye, N. Analysis of the aroma differences between Huangguanyin oolong teas from different origins based on electronic nose and HS-SPME-GC-MS technology. Food Sci. 2023, 44, 232–239. [Google Scholar]
- Wang, B.; Qu, F.; Wang, P.; Zhao, L.; Wang, Z.; Han, Y.; Zhang, X. Characterization analysis of flavor compounds in green teas at different drying temperature. LWT-Food Sci. Technol. 2022, 161, 113394. [Google Scholar] [CrossRef]
- Ren, G.; Zhang, X.; Wu, R.; Yin, L.; Hu, W.; Zhang, Z. Rapid Characterization of Black Tea Taste Quality Using Miniature NIR Spectroscopy and Electronic Tongue Sensors. Biosensors 2023, 13, 92. [Google Scholar] [CrossRef] [PubMed]
- Zhu, J.; Chen, F.; Wang, L.; Niu, Y.; Yu, D.; Shu, C.; Chen, H.; Wang, H.; Xiao, Z. Comparison of Aroma-Active Volatiles in Oolong Tea Infusions Using GC-Olfactometry, GC-FPD, and GC-MS. J. Agric. Food. Chem. 2015, 63, 7499–7510. [Google Scholar] [CrossRef] [PubMed]
- Lai, X.; Huang, Y.; Lai, R.; Zhao, W.; Zhang, M.; Wu, C.; Zhao, W. The effect of withering and baking on the quality and biochemical composition of Dancong tea. Food Sci. 2014, 35, 91–95. [Google Scholar]
- Wu, B. Analysis of the quality differences between Wuyi rock teas from different origins. Mod. Agric. Technol. 2023, 177–181. [Google Scholar] [CrossRef]
- Feng, X.; Wang, H.; Zhu, Y.; Ma, J.; Ke, Y.; Wang, K.; Liu, Z.; Ni, L.; Lin, C.; Zhang, Y.; et al. New Insights into the Umami and Sweet Taste of Oolong Tea: Formation of Enhancer N-(1-carboxyethyl)-6-(hydroxymethyl) pyridinium-3-ol (Alapyridaine) in Roasting Via Maillard Reaction. J. Agric. Food. Chem. 2024, 72, 8760–8773. [Google Scholar] [CrossRef]
- Lin, Y.; Luo, C.; Chen, Z.; Xi, L.; Sun, Y. The influence of different refined baking processes on the quality of Wuyi rock tea. Fujian Tea 2016, 38, 7–10. [Google Scholar]
- Zhang, L.; Lin, Y.; Luo, L.; Zeng, L. The influence of the degree of roasting on the quality characteristics of Wuyi rock tea. Food Mach. 2017, 33, 41–46. [Google Scholar] [CrossRef]
- Fang, Q.; Luo, W.; Zheng, Y.; Ye, Y.; Hu, M.; Zheng, X.; Lu, J.; Liang, Y.; Ye, J. Identification of Key Aroma Compounds Responsible for the Floral Ascents of Green and Black Teas from Different Tea Cultivars. Molecules 2022, 27, 2809. [Google Scholar] [CrossRef] [PubMed]
- Xu, K.; Tian, C.; Zhou, C.; Zhu, C.; Weng, J.; Sun, Y.; Lin, Y.; Lai, Z.; Guo, Y. Non-Targeted Metabolomics Analysis Revealed the Characteristic Non-Volatile and Volatile Metabolites in the Rougui Wuyi Rock Tea (Camellia sinensis) from Different Culturing Regions. Foods 2022, 11, 1694. [Google Scholar] [CrossRef]
- Qin, D.; Wang, Q.; Jiang, X.; Ni, E.; Fang, K.; Li, H.; Wang, Q.; Pan, C.; Li, B.; Wu, H. Identification of key volatile and odor-active compounds in 10 main fragrance types of Fenghuang Dancong tea using HS-SPME/GC-MS combined with multivariate analysis. Food Res. Int. 2023, 173, 113356. [Google Scholar] [CrossRef]
- He, C.; Li, Y.; Zhou, J.; Yu, X.; Zhang, D.; Chen, Y.; Ni, D.; Yu, Z. Study on the Suitability of Tea Cultivars for Processing Oolong Tea from the Perspective of Aroma Based on Olfactory Sensory, Electronic Nose, and GC-MS Data Correlation Analysis. Foods 2022, 11, 2880. [Google Scholar] [CrossRef] [PubMed]
- Li, S.; Chen, R.; Wang, F.; Hu, C.; Liu, A. Analysis of the correlation between the biochemical composition and the quality of baked Wuyi rock tea. J. Wuyi Univ. 2016, 35, 22–25. [Google Scholar] [CrossRef]
- Hu, S.; He, C.; Li, Y.; Yu, Z.; Chen, Y.; Wang, Y.; Ni, D. Changes of fungal community and non-volatile metabolites during pile-fermentation of dark green tea. Food Res. Int. 2021, 147, 110472. [Google Scholar] [CrossRef] [PubMed]
- Xie, M.; Nie, S.; Fu, B.; Wang, X. Determination of elements related to reducing g blood sugar (ERBS) in tea and tea polysaccharide by ICP-MS. Spectrosc. Spectr. Anal. 2006, 26, 1710–1715. [Google Scholar]
- Ling, Z.; Zhen-Fu, W.; Yu-Shan, L. [Effects of Enshi green tea tea polysaccharide on serum glucose in experimental diabetic rats]. Zhongguo Ying Yong Sheng Li Xue Za Zhi = Zhongguo Yingyong Shenglixue Zazhi = Chin. J. Appl. Physiol. 2013, 29, 77–80. [Google Scholar] [CrossRef]
- Wang, L.; Xu, R.; Hu, B.; Li, W.; Sun, Y.; Tu, Y.; Zeng, X. Analysis of free amino acids in Chinese teas and flower of tea plant by high performance liquid chromatography combined with solid-phase extraction. Food Chem. 2010, 123, 1259–1266. [Google Scholar] [CrossRef]
- Khan, N.; Mukhtar, H. Tea Polyphenols in Promotion of Human Health. Nutrients 2019, 11, 39. [Google Scholar] [CrossRef]








| XQ. No. | Volatile Compound | CAS Number | Odor Type | VIP | 1OT (μg/kg) |
|---|---|---|---|---|---|
| XQ003 | Methyl salicylate | 000119-36-8 | Peppermint, minty, fresh, sweet | 1.69 | 40 a |
| XQ020 | Furfural | 000098-01-1 | Sweet, bready, caramel-like | 1.43 | 770 b |
| XQ019 | Benzyl nitrile | 000140-29-4 | Aromatic odor, pungent | 1.42 | 1 c |
| XQ004 | Hexanoic acid, hexyl ester | 006378-65-0 | Fruity, green | 1.34 | 16 a |
| XQ009 | Linalool | 000078-70-6 | Floral, citrus-like aroma | 1.33 | 6 a |
| XQ008 | Phenylethyl Alcohol | 000060-12-8 | Sweet, floral, rose-like, caramel-like | 1.28 | 45 a |
| XQ006 | Hexanoic acid, 3-hexenyl ester, (Z)- | 031501-11-8 | Fruity, green | 1.22 | 16 a |
| XQ007 | Hexanoic acid, 2-hexenyl ester, (E)- | 053398-86-0 | Sweet, fruity | 1.07 | 1.16 d |
| XQ022 | Neophytadiene | 000504-96-1 | Clear | 1.06 | n.f. |
| XQ021 | 2,4-Heptadienal, (E,E)- | 004313-03-5 | Fatty, flowery | 1.01 | 0.032 e |
| XQ. No. | OAV | |||||
|---|---|---|---|---|---|---|
| WR | HR | WS | HS | WT | HT | |
| XQ003 | 1.53 | 3.90 | 1.69 | 2.34 | 0.82 | 3.82 |
| XQ020 | 0.05 | 0.01 | 0.01 | 0.06 | 0.00 | 0.03 |
| XQ019 | 151.50 | 65.48 | 86.60 | 39.51 | 59.03 | 49.53 |
| XQ004 | 7.61 | 3.46 | 5.29 | 1.75 | 1.66 | 2.55 |
| XQ009 | 5.07 | 7.21 | 5.11 | 7.08 | 4.85 | 12.67 |
| XQ008 | 1.85 | 1.10 | 1.21 | 0.19 | 1.20 | 0.18 |
| XQ006 | 7.55 | 5.08 | 5.70 | 2.99 | 2.37 | 4.32 |
| XQ007 | 51.62 | 35.47 | 49.97 | 30.29 | 14.16 | 35.90 |
| XQ022 | - | - | - | - | - | - |
| XQ021 | 2335.31 | 863.13 | 503.44 | 370.31 | 1589.69 | 569.69 |
Disclaimer/Publisher’s Note: The statements, opinions and data contained in all publications are solely those of the individual author(s) and contributor(s) and not of MDPI and/or the editor(s). MDPI and/or the editor(s) disclaim responsibility for any injury to people or property resulting from any ideas, methods, instructions or products referred to in the content. |
© 2024 by the authors. Licensee MDPI, Basel, Switzerland. This article is an open access article distributed under the terms and conditions of the Creative Commons Attribution (CC BY) license (https://creativecommons.org/licenses/by/4.0/).
Share and Cite
Wu, Z.; Liao, W.; Zhao, H.; Qiu, Z.; Zheng, P.; Liu, Y.; Lin, X.; Yao, J.; Li, A.; Tan, X.; et al. Differences in the Quality Components of Wuyi Rock Tea and Huizhou Rock Tea. Foods 2025, 14, 4. https://doi.org/10.3390/foods14010004
Wu Z, Liao W, Zhao H, Qiu Z, Zheng P, Liu Y, Lin X, Yao J, Li A, Tan X, et al. Differences in the Quality Components of Wuyi Rock Tea and Huizhou Rock Tea. Foods. 2025; 14(1):4. https://doi.org/10.3390/foods14010004
Chicago/Turabian StyleWu, Zhaobao, Weiwen Liao, Hongbo Zhao, Zihao Qiu, Peng Zheng, Yuxuan Liu, Xinyuan Lin, Jiyuan Yao, Ansheng Li, Xindong Tan, and et al. 2025. "Differences in the Quality Components of Wuyi Rock Tea and Huizhou Rock Tea" Foods 14, no. 1: 4. https://doi.org/10.3390/foods14010004
APA StyleWu, Z., Liao, W., Zhao, H., Qiu, Z., Zheng, P., Liu, Y., Lin, X., Yao, J., Li, A., Tan, X., Sun, B., Meng, H., & Liu, S. (2025). Differences in the Quality Components of Wuyi Rock Tea and Huizhou Rock Tea. Foods, 14(1), 4. https://doi.org/10.3390/foods14010004

