Integrated Fruit Ripeness Assessment System Based on an Artificial Olfactory Sensor and Deep Learning
Abstract
1. Introduction
2. Materials and Methods
2.1. Chemicals and Materials
2.2. Fabrication of the Colorimetric Sensor Arrays
2.3. Fruit Firmness Test
2.4. Sensory Evaluation of the Fruits
2.5. GC-MS Analysis of the Characteristic VOCs Emitted by the Fruits during Different Ripening Stages
2.6. Preparation of the Characteristic VOCs
2.7. Raw Data Acquisition and Process for the Characteristic VOCs
2.8. Images Collection for Real Samples
2.9. DenseNet Model Architecture
2.10. Data Process for Deep Learning
3. Results and Discussion
3.1. GC-MS Analysis of Fruit Characteristic Volatiles at Different Ripening Stages
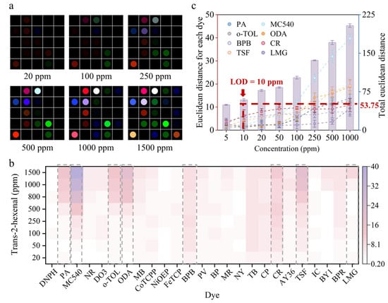
3.2. Sensor Response to the Individual Gas Analyte
3.3. Classification Performance for the Multiple VOCs
3.4. Deep Learning-Enabled Fruit Ripeness Recognition
4. Conclusions
Supplementary Materials
Author Contributions
Funding
Institutional Review Board Statement
Informed Consent Statement
Data Availability Statement
Acknowledgments
Conflicts of Interest
References
- Hu, B.; Sun, D.-W.; Pu, H.; Wei, Q. Recent advances in detecting and regulating ethylene concentrations for shelf-life extension and maturity control of fruit: A review. Trends Food Sci. Technol. 2019, 91, 66–82. [Google Scholar] [CrossRef]
- Harker, F.R.; Hunter, D.; White, A.; Richards, K.; Hall, M.; Fullerton, C. Measuring changes in consumer satisfaction associated with kiwifruit ripening: A new approach to understand human-product interactions with fruit. Postharvest Biol. Technol. 2019, 153, 118–124. [Google Scholar] [CrossRef]
- Yang, Y.; Zheng, F.; Yu, A.; Sun, B. Changes of the free and bound volatile compounds in Rubus corchorifolius L. f. fruit during ripening. Food Chem. 2019, 287, 232–240. [Google Scholar] [CrossRef]
- Chen, H.; Zhang, M.; Bhandari, B.; Guo, Z. Applicability of a colorimetric indicator label for monitoring freshness of fresh-cut green bell pepper. Postharvest Biol. Technol. 2018, 140, 85–92. [Google Scholar] [CrossRef]
- Wang, T.; Guo, Y.; Wan, P.; Sun, X.; Zhang, H.; Yu, Z.; Chen, X. A flexible transparent colorimetric wrist strap sensor. Nanoscale 2017, 9, 869–874. [Google Scholar] [CrossRef]
- Geng, Y.; Ali, M.A.; Clulow, A.J.; Fan, S.; Burn, P.L.; Gentle, I.R.; Meredith, P.; Shaw, P.E. Unambiguous detection of nitrated explosive vapours by fluorescence quenching of dendrimer films. Nat. Commun. 2015, 6, 8240. [Google Scholar] [CrossRef] [PubMed]
- Jia, R.; Tian, W.; Bai, H.; Zhang, J.; Wang, S.; Zhang, J. Amine-responsive cellulose-based ratiometric fluorescent materials for real-time and visual detection of shrimp and crab freshness. Nat. Commun. 2019, 10, 795. [Google Scholar] [CrossRef]
- Bruderer, T.; Gaisl, T.; Gaugg, M.T.; Nowak, N.; Streckenbach, B.; Müller, S.; Moeller, A.; Kohler, M.; Zenobi, R. On-line analysis of exhaled breath: Focus review. Chem. Rev. 2019, 119, 10803–10828. [Google Scholar] [CrossRef]
- Suslick, K.S. An optoelectronic nose: “seeing” smells by means of colorimetric sensor arrays. MRS Bull. 2004, 29, 720–725. [Google Scholar] [CrossRef]
- Schoolaert, E.; Hoogenboom, R.; De Clerck, K. Colorimetric Nanofibers as Optical Sensors. Adv. Funct. Mater. 2017, 27, 1702646. [Google Scholar] [CrossRef]
- Lewińska, I.; Speichert, M.; Granica, M.; Tymecki, Ł. Colorimetric point-of-care paper-based sensors for urinary creatinine with smartphone readout. Sens. Actuators B 2021, 340, 129915. [Google Scholar] [CrossRef]
- Li, X.; Li, S.; Liu, Q.; Cui, Z.; Chen, Z. A Triple-Channel Colorimetric Sensor Array for Identification of Biothiols Based on Color RGB (Red/Green/Blue) as Signal Readout. ACS Sustain. Chem. Eng. 2019, 7, 17482–17490. [Google Scholar] [CrossRef]
- Wang, J. Generalized 2-D Principal Component Analysis by Lp-Norm for Image Analysis. IEEE Trans. Cybern. 2016, 46, 792–803. [Google Scholar] [CrossRef]
- Bouwmans, T.; Javed, S.; Zhang, H.; Lin, Z.; Otazo, R. On the Applications of Robust PCA in Image and Video Processing. Proc. IEEE 2018, 106, 1427–1457. [Google Scholar] [CrossRef]
- Song, Q.; Xiong, R.; Fan, X.; Liu, D.; Wu, F.; Huang, T.; Gao, W. Compressed Image Restoration via Artifacts-Free PCA Basis Learning and Adaptive Sparse Modeling. IEEE Trans. Image Process. 2020, 29, 7399–7413. [Google Scholar] [CrossRef]
- Wei, L.; Huafu, C.; Qin, Y.; Xu, L. Analysis of fMRI Data Using Improved Self-Organizing Mapping and Spatio-Temporal Metric Hierarchical Clustering. IEEE Trans. Med. Imaging 2008, 27, 1472–1483. [Google Scholar]
- Sanghoon, L.; Crawford, M.M. Unsupervised multistage image classification using hierarchical clustering with a bayesian similarity measure. IEEE Trans. Image Process. 2005, 14, 312–320. [Google Scholar] [CrossRef] [PubMed]
- Zhu, J.; Wang, H.; Guo, F.; Salmén, L.; Yu, Y. Cell wall polymer distribution in bamboo visualized with in situ imaging FTIR. Carbohydr. Polym. 2021, 274, 118653. [Google Scholar] [CrossRef]
- Bordbar, M.M.; Tashkhourian, J.; Hemmateenejad, B. Qualitative and quantitative analysis of toxic materials in adulterated fruit pickle samples by a colorimetric sensor array. Sens. Actuators B 2018, 257, 783–791. [Google Scholar] [CrossRef]
- Chen, C.; Zare, A.; Trinh, H.N.; Omotara, G.O.; Cobb, J.T.; Lagaunne, T.A. Partial Membership Latent Dirichlet Allocation for Soft Image Segmentation. IEEE Trans. Image Process. 2017, 26, 5590–5602. [Google Scholar] [CrossRef] [PubMed]
- Nie, F.; Dong, X.; Hu, Z.; Wang, R.; Li, X. Discriminative Projected Clustering via Unsupervised LDA. IEEE Trans. Neural Networks Learn. Syst. 2023, 34, 9466–9480. [Google Scholar] [CrossRef] [PubMed]
- Ulfarsson, M.O.; Palsson, F.; Sigurdsson, J.; Sveinsson, J.R. Classification of Big Data with Application to Imaging Genetics. Proc. IEEE 2016, 104, 2137–2154. [Google Scholar] [CrossRef]
- LeCun, Y.; Bengio, Y.; Hinton, G. Deep learning. Nature 2015, 521, 436–444. [Google Scholar] [CrossRef] [PubMed]
- Mater, A.C.; Coote, M.L. Deep learning in chemistry. J. Chem. Inf. Model. 2019, 59, 2545–2559. [Google Scholar] [CrossRef] [PubMed]
- Guo, L.; Wang, T.; Wu, Z.; Wang, J.; Wang, M.; Cui, Z.; Ji, S.; Cai, J.; Xu, C.; Chen, X. Portable Food-Freshness Prediction Platform Based on Colorimetric Barcode Combinatorics and Deep Convolutional Neural Networks. Adv. Mater. 2020, 32, 2004805. [Google Scholar] [CrossRef] [PubMed]
- Huang, Z.-J.; Luo, J.-Y.; Zheng, F.-Y.; Li, S.-X.; Liu, F.-J.; Lin, L.-X.; Huang, Y.-J.; Man, S.; Cao, G.-X.; Huang, X.-G. Long-term stable, high accuracy, and visual detection platform for In-field analysis of nitrite in food based on colorimetric test paper and deep convolutional neural networks. Food Chem. 2021, 373, 131593. [Google Scholar] [CrossRef] [PubMed]
- Ma, P.; Xu, W.; Teng, Z.; Luo, Y.; Gong, C.; Wang, Q. An integrated food freshness sensor array system augmented by a metal–organic framework mixed-matrix membrane and deep learning. ACS Sens. 2022, 7, 1847–1854. [Google Scholar] [CrossRef]
- Huang, G.; Liu, Z.; Van Der Maaten, L.; Weinberger, K.Q. Densely connected convolutional networks. In Proceedings of the IEEE Conference on Computer Vision and Pattern Recognition, Honolulu, HI, USA, 21–26 July 2017; pp. 4700–4708. [Google Scholar]
- ISO 8587:2007; Sensory Analysis–Methodology–Ranking. International Organization for Standardization: Geneva, Switzerland, 2007.
- ISO 8589:2007; Sensory Analysis–General Guidance for the Design of Test Rooms. ISO: Geneva, Switzerland, 2007.
- Niimi, J.; Deveau, A.; Splivallo, R. Geographical-based variations in white truffle Tuber magnatum aroma is explained by quantitative differences in key volatile compounds. New Phytol. 2021, 230, 1623–1638. [Google Scholar] [CrossRef]
- Maamoun, A.A.; El-akkad, R.H.; Farag, M.A. Mapping metabolome changes in Luffa aegyptiaca Mill fruits at different maturation stages via MS-based metabolomics and chemometrics. J. Adv. Res. 2019, 29, 179–189. [Google Scholar] [CrossRef]
- Fayek, N.M.; Farag, M.A.; Saber, F.R. Metabolome classification via GC/MS and UHPLC/MS of olive fruit varieties grown in Egypt reveal pickling process impact on their composition. Food Chem. 2021, 339, 127861. [Google Scholar] [CrossRef] [PubMed]
- Riuaumatell, M.; Castellari, M.; Lopeztamames, E.; Galassi, S.; Buxaderas, S. Characterisation of volatile compounds of fruit juices and nectars by HS/SPME and GC/MS. Food Chem. 2004, 87, 627–637. [Google Scholar] [CrossRef]
- Wang, X.; Wang, Y.; Qi, H.; Chen, Y.; Guo, W.; Yu, H.; Chen, H.; Ying, Y. Humidity-Independent Artificial Olfactory Array Enabled by Hydrophobic Core–Shell Dye/MOFs@COFs Composites for Plant Disease Diagnosis. ACS Nano 2022, 16, 14297–14307. [Google Scholar] [CrossRef] [PubMed]
- Lim, S.H.; Kemling, J.W.; Feng, L.; Suslick, K.S. A colorimetric sensor array of porous pigments. Analyst 2009, 134, 2453–2457. [Google Scholar] [CrossRef] [PubMed]
- Sakare, P.; Giri, S.K.; Mohapatra, D.; Modhera, B.; Babu, V.B. Lac dye-based intelligent colorimetric indicator for real-time freshness monitoring of packaged white button mushrooms (Agaricus bisporus). Postharvest Biol. Technol. 2023, 206, 112552. [Google Scholar] [CrossRef]
- Li, Z.; Suslick, K.S. Colorimetric sensor array for monitoring CO and ethylene. Anal. Chem. 2018, 91, 797–802. [Google Scholar] [CrossRef] [PubMed]
- Szegedy, C.; Liu, W.; Jia, Y.; Sermanet, P.; Reed, S.; Anguelov, D.; Erhan, D.; Vanhoucke, V.; Rabinovich, A. Going deeper with convolutions. In Proceedings of the IEEE Conference on Computer Vision and Pattern Recognition, Boston, MA, USA, 7–12 June 2015; pp. 1–9. [Google Scholar]
- Szegedy, C.; Vanhoucke, V.; Ioffe, S.; Shlens, J.; Wojna, Z. Rethinking the inception architecture for computer vision. In Proceedings of the IEEE Conference on Computer Vision and Pattern Recognition, Las Vegas, NV, USA, 27–30 June 2016; pp. 2818–2826. [Google Scholar]
- He, K.; Zhang, X.; Ren, S.; Sun, J. Deep residual learning for image recognition. In Proceedings of the IEEE Conference on Computer Vision and Pattern Recognition, Las Vegas, NV, USA, 27–30 June 2016; pp. 770–778. [Google Scholar]
- Andrade, E.H.A.; Maia, J.G.S.; Maria das Graças, B.Z. Aroma volatile constituents of Brazilian varieties of mango fruit. J. Food Compos. Anal. 2000, 13, 27–33. [Google Scholar] [CrossRef]
- Ghatak, B.; Ali, S.B.; Naskar, H.; Tudu, B.; Pramanik, P.; Mukherji, S.; Bandyopadhyay, R. Selective and sensitive detection of limonene in mango using molecularly imprinted polymer based quartz crystal microbalance sensor. In Proceedings of the 2019 IEEE International Symposium on Olfaction and Electronic Nose (ISOEN), Fukuoka, Japan, 26–29 May 2019; pp. 1–3. [Google Scholar]
- Lan, T.; Bao, S.; Wang, J.; Ge, Q.; Zhang, H.; Yang, W.; Sun, X.; Ma, T. Shelf life of non-industrial fresh mango juice: Microbial safety, nutritional and sensory characteristics. Food Biosci. 2021, 42, 101060. [Google Scholar] [CrossRef]
- Do, J.; Salunkhe, D.; Olson, L. Isolation, identification and comparison of the volatiles of peach fruit as related to harvest maturity and artificial ripening. J. Food Sci. 1969, 34, 618–621. [Google Scholar] [CrossRef]
- Sumitani, H.; Suekane, S.; Nakatani, A.; Tatsuka, K. Changes in composition of volatile compounds in high pressure treated peach. J. Agric. Food. Chem. 1994, 42, 785–790. [Google Scholar] [CrossRef]
- Visai, C.; Vanoli, M. Volatile compound production during growth and ripening of peaches and nectarines. Sci. Hortic. 1997, 70, 15–24. [Google Scholar] [CrossRef]
- Zhang, J.; Jha, S.K.; Liu, C.; Hayashi, K. Tracing of Chemical Components of Odor in Peels and Flesh from Ripe Banana on a Daily Basis Using GC-MS Characterization and Statistical Analysis for Quality Monitoring During Storage. Food Anal. Methods 2019, 12, 947–955. [Google Scholar] [CrossRef]
- Zhu, X.; Li, Q.; Li, J.; Luo, J.; Chen, W.; Li, X. Comparative Study of Volatile Compounds in the Fruit of Two Banana Cultivars at Different Ripening Stages. Molecules 2018, 23, 2456. [Google Scholar] [CrossRef] [PubMed]
- Koh, A.; Kang, D.; Xue, Y.; Lee, S.; Pielak, R.M.; Kim, J.; Hwang, T.; Min, S.; Banks, A.; Bastien, P.; et al. A soft, wearable microfluidic device for the capture, storage, and colorimetric sensing of sweat. Sci. Transl. Med. 2016, 8, 366ra165. [Google Scholar] [CrossRef] [PubMed]
- Shi, S.; Wang, Z.; Shi, J.; Wang, X.; Li, H. From points to parts: 3d object detection from point cloud with part-aware and part-aggregation network. IEEE Trans. Pattern Anal. Mach. Intell. 2020, 43, 2647–2664. [Google Scholar] [CrossRef] [PubMed]
- Liu, Z.; Tang, H.; Amini, A.; Yang, X.; Mao, H.; Rus, D.L.; Han, S. Bevfusion: Multi-task multi-sensor fusion with unified bird’s-eye view representation. In Proceedings of the 2023 IEEE International Conference on Robotics and Automation (ICRA), London, UK, 29 May–2 June 2023; pp. 2774–2781. [Google Scholar]
- Shi, S.; Wang, X.; Li, H. Pointrcnn: 3d object proposal generation and detection from point cloud. In Proceedings of the IEEE/CVF Conference on Computer Vision and Pattern Recognition, Long Beach, CA, USA, 15–20 June 2019; pp. 770–779. [Google Scholar]
- He, C.; Zeng, H.; Huang, J.; Hua, X.-S.; Zhang, L. Structure aware single-stage 3d object detection from point cloud. In Proceedings of the IEEE/CVF Conference on Computer Vision and Pattern Recognition, Seattle, WA, USA, 13–19 June 2020; pp. 11873–11882. [Google Scholar]
- Shi, S.; Guo, C.; Jiang, L.; Wang, Z.; Shi, J.; Wang, X.; Li, H. Pv-rcnn: Point-voxel feature set abstraction for 3d object detection. In Proceedings of the IEEE/CVF Conference on Computer Vision and Pattern Recognition, Seattle, WA, USA, 13–19 June 2020; pp. 10529–10538. [Google Scholar]
- Shin, K.; Kwon, Y.P.; Tomizuka, M. Roarnet: A robust 3d object detection based on region approximation refinement. In Proceedings of the 2019 IEEE intelligent vehicles symposium (IV), Paris, France, 9–12 June 2019; pp. 2510–2515. [Google Scholar]
- Mnih, V.; Heess, N.; Graves, A. Recurrent models of visual attention. Adv. Neural Inf. Process. Syst. 2014, 27, 2204–2212. [Google Scholar]
- Othman, M.; Bakar, M.N.A.; Ahmad, K.A.; Razak, T.R. Fuzzy ripening mango index using RGB colour sensor model. Res. World 2014, 5, 1. [Google Scholar]
- Abdullah, N.E.; Madzhi, N.K.; Yahya, A.M.A.A.; Rahim, A.A.A.; Rosli, A.D. ANN Diagnostic System for Various Grades of Yellow Flesh Watermelon based on the Visible light and NIR properties. In Proceedings of the 2018 4th International Conference on Electrical, Electronics and System Engineering (ICEESE), Kuala Lumpur, Malaysia, 8–9 November 2018; pp. 70–75. [Google Scholar]
- Choe, U.; Kang, H.; Ham, J.; Ri, K.; Choe, U. Maturity assessment of watermelon by acoustic method. Sci. Hortic. 2022, 293, 110735. [Google Scholar] [CrossRef]
- Brezmes, J.; Llobet, E.; Vilanova, X.; Saiz, G.; Correig, X. Fruit ripeness monitoring using an electronic nose. Sens. Actuators B 2000, 69, 223–229. [Google Scholar] [CrossRef]
- Li, H.; Lee, W.S.; Wang, K. Identifying blueberry fruit of different growth stages using natural outdoor color images. Comput. Electron. Agric. 2014, 106, 91–101. [Google Scholar] [CrossRef]
- Chhabra, M.; Gupta, A.; Mehrotra, P.; Reel, S. Automated detection of fully and partially riped mango by machine vision. In Proceedings of the International Conference on Soft Computing for Problem Solving (SocProS 2011), Roorkee, India, 20–22 December 2011; Volume 2, pp. 153–164. [Google Scholar]
- Soltani, M.; Alimardani, R.; Omid, M. Evaluating banana ripening status from measuring dielectric properties. J. Food Eng. 2011, 105, 625–631. [Google Scholar] [CrossRef]
- Nandi, C.; Tudu, B.; Koley, C. Machine vision based techniques for automatic mango fruit sorting and grading based on maturity level and size. In Sensing Technology: Current Status and Future Trends II; Springer International Publishing: Cham, Switzerland, 2014; pp. 27–46. [Google Scholar]
- Ibba, P.; Tronstad, C.; Moscetti, R.; Mimmo, T.; Cantarella, G.; Petti, L.; Martinsen, Ø.G.; Cesco, S.; Lugli, P. Supervised binary classification methods for strawberry ripeness discrimination from bioimpedance data. Sci. Rep. 2021, 11, 11202. [Google Scholar] [CrossRef] [PubMed]




| Models | Validation Accuracy (%) | F1_Score | Test Accuracy (%) |
|---|---|---|---|
| DenseNet | 97.39 | 0.9712 | 82.20 |
| GoogleNet | 97.17 | 0.9683 | 78.85 |
| Inception_v3 | 96.03 | 0.9560 | 78.63 |
| ResNet18 | 95.29 | 0.9498 | 76.73 |
| Method | Fruit | Classification Method | Accuracy/Correlation Coefficient | Ref. |
|---|---|---|---|---|
| RGB | Mango | Fuzzy logic | 87% | [58] |
| VIS/NIR | Watermelon | ANN | 80% | [59] |
| Acoustic method | Mango | - | 0.957 | [60] |
| Electronic Nose | Peaches and pears | - | 92% | [61] |
| RGB | Blueberry | KNN, etc. | 85–98% | [62] |
| HSV | Mango | Neural Network | 95% | [63] |
| Electrical method | Banana | - | 0.94 | [64] |
| RGB | Mango | Gaussian Mixture model and Fuzzy logic | Less than 90% in all varieties | [65] |
| Bioimpedance data | Strawberry | MLP network | 0.72 | [66] |
| Colorimetric sensor arrays | Banana, Peach, Mango | DenseNet | 97.39% | This study |
Disclaimer/Publisher’s Note: The statements, opinions and data contained in all publications are solely those of the individual author(s) and contributor(s) and not of MDPI and/or the editor(s). MDPI and/or the editor(s) disclaim responsibility for any injury to people or property resulting from any ideas, methods, instructions or products referred to in the content. |
© 2024 by the authors. Licensee MDPI, Basel, Switzerland. This article is an open access article distributed under the terms and conditions of the Creative Commons Attribution (CC BY) license (https://creativecommons.org/licenses/by/4.0/).
Share and Cite
Zhao, M.; You, Z.; Chen, H.; Wang, X.; Ying, Y.; Wang, Y. Integrated Fruit Ripeness Assessment System Based on an Artificial Olfactory Sensor and Deep Learning. Foods 2024, 13, 793. https://doi.org/10.3390/foods13050793
Zhao M, You Z, Chen H, Wang X, Ying Y, Wang Y. Integrated Fruit Ripeness Assessment System Based on an Artificial Olfactory Sensor and Deep Learning. Foods. 2024; 13(5):793. https://doi.org/10.3390/foods13050793
Chicago/Turabian StyleZhao, Mingming, Zhiheng You, Huayun Chen, Xiao Wang, Yibin Ying, and Yixian Wang. 2024. "Integrated Fruit Ripeness Assessment System Based on an Artificial Olfactory Sensor and Deep Learning" Foods 13, no. 5: 793. https://doi.org/10.3390/foods13050793
APA StyleZhao, M., You, Z., Chen, H., Wang, X., Ying, Y., & Wang, Y. (2024). Integrated Fruit Ripeness Assessment System Based on an Artificial Olfactory Sensor and Deep Learning. Foods, 13(5), 793. https://doi.org/10.3390/foods13050793

