Protective Effect of the Naringin–Chitooligosaccharide Complex on Lipopolysaccharide-Induced Systematic Inflammatory Response Syndrome Model in Mice
Abstract
1. Introduction
2. Materials and Methods
2.1. Animal Experiments
2.2. Histology Examination
2.3. Inflammatory Cytokines Examination
2.4. Myeloperoxidase (MPO) Activity and Oxidative Stress Indicator Examination
2.5. Quantitative Real-Time Polymerase Chain Reaction (qRT-PCR) Analysis
2.6. Statistical Analysis
3. Results
3.1. Effect of the Complex on Body Posture, Body Weight, and Food Intake in LPS-Induced SIRS Model Mice
3.2. Effect of the Complex on the LPS-Induced Viscera Index of the Mouse Model of SIRS
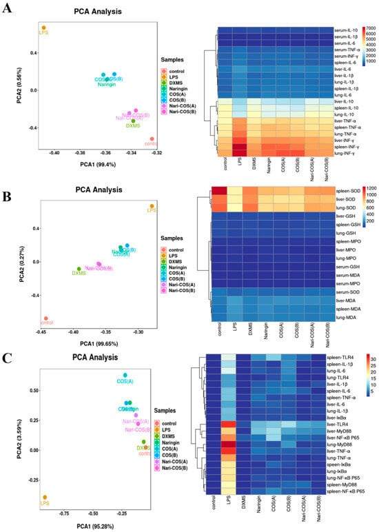
3.3. Complex Regulate Inflammatory Cytokine Levels
3.4. Complex-Reduced MPO Activity and Oxidative Stress Indicators
3.5. The Complex Inhibited the mRNA Expression of Inflammatory Cytokines
3.6. The Inhibition of SIRS Is Related to TLR4/NF-κB Signaling Pathways and Oxidative Stress
4. Discussion
5. Conclusions
6. Patents
Supplementary Materials
Author Contributions
Funding
Institutional Review Board Statement
Informed Consent Statement
Data Availability Statement
Conflicts of Interest
References
- Singh, B.; Singh, J.P.; Kaur, A.; Singh, N. Phenolic Composition, Antioxidant Potential and Health Benefits of Citrus Peel. Food Res. Int. 2020, 132, 109114. [Google Scholar] [CrossRef]
- El-desoky, A.H.; Abdel-Rahman, R.F.; Ahmed, O.K.; El-Beltagi, H.S.; Hattori, M. Anti-Inflammatory and Antioxidant Activities of Naringin Isolated from Carissa Carandas L.: In Vitro and in Vivo Evidence. Phytomedicine 2018, 42, 126–134. [Google Scholar] [CrossRef]
- He, J.; Zhang, H.-P. Research Progress on the Anti-Tumor Effect of Naringin. Front. Pharmacol. 2023, 14, 1217001. [Google Scholar] [CrossRef] [PubMed]
- Hassan, R.A.; Hozayen, W.G.; Abo Sree, H.T.; Al-Muzafar, H.M.; Amin, K.A.; Ahmed, O.M. Naringin and Hesperidin Counteract Diclofenac-Induced Hepatotoxicity in Male Wistar Rats via Their Antioxidant, Anti-Inflammatory, and Antiapoptotic Activities. Oxidative Med. Cell. Longev. 2021, 2021, 9990091. [Google Scholar] [CrossRef] [PubMed]
- Yu, M.; You, D.; Zhuang, J.; Lin, S.; Dong, L.; Weng, S.; Zhang, B.; Cheng, K.; Weng, W.; Wang, H. Controlled Release of Naringin in Metal-Organic Framework-Loaded Mineralized Collagen Coating to Simultaneously Enhance Osseointegration and Antibacterial Activity. ACS Appl. Mater. Interfaces 2017, 9, 19698–19705. [Google Scholar] [CrossRef]
- Gao, S.; Chen, X.; Yu, Z.; Du, R.; Chen, B.; Wang, Y.; Cai, X.; Xu, J.; Chen, J.; Duan, H.; et al. Progress of Research on the Role of Active Ingredients of Citri Reticulatae Pericarpium in Liver Injury. Phytomedicine 2023, 115, 154836. [Google Scholar] [CrossRef] [PubMed]
- Falobi, A.A.; Falana, A.B.; Ofosu, W.A.; Beinarovica, J.; Ojo, O.O. Mechanisms Underlying the In Vitro Insulin Secretory Actions and In Vivo Antidiabetic Effects of Grapefruit’s Naringin. Metabolism 2020, 104, 154098. [Google Scholar] [CrossRef]
- Liu, P.; Bian, Y.; Fan, Y.; Zhong, J.; Liu, Z. Protective Effect of Naringin on In Vitro Gut-Vascular Barrier Disruption of Intestinal Microvascular Endothelial Cells Induced by TNF-α. J. Agric. Food Chem. 2020, 68, 168–175. [Google Scholar] [CrossRef]
- Luo, D.; Huang, Z.; Jia, G.; Zhao, H.; Liu, G.; Chen, X. Naringin Mitigates LPS-Induced Intestinal Barrier Injury in Mice. Food Funct. 2023, 14, 1617–1626. [Google Scholar] [CrossRef]
- Ge, X.; Jiang, F.; Wang, M.; Chen, M.; Li, Y.; Phipps, J.; Cai, J.; Xie, J.; Ong, J.; Dubovoy, V.; et al. Naringin@Metal–Organic Framework as a Multifunctional Bioplatform. ACS Appl. Mater. Interfaces 2023, 15, 677–683. [Google Scholar] [CrossRef]
- Pereira, R.; Andrades, N.; Paulino, N.; Sawaya, A.; Eberlin, M.; Marcucci, M.; Favero, G.; Novak, E.; Bydlowski, S. Synthesis and Characterization of a Metal Complex Containing Naringin and Cu, and Its Antioxidant, Antimicrobial, Antiinflammatory and Tumor Cell Cytotoxicity. Molecules 2007, 12, 1352–1366. [Google Scholar] [CrossRef]
- Iturriaga, L.; Olabarrieta, I.; Castellan, A.; Gardrat, C.; Coma, V. Active Naringin-Chitosan Films: Impact of UV Irradiation. Carbohydr. Polym. 2014, 110, 374–381. [Google Scholar] [CrossRef]
- Chotphruethipong, L.; Chanvorachote, P.; Reudhabibadh, R.; Singh, A.; Benjakul, S.; Roytrakul, S.; Hutamekalin, P. Chitooligosaccharide from Pacific White Shrimp Shell Chitosan Ameliorates Inflammation and Oxidative Stress via NF-κB, Erk1/2, Akt and Nrf2/HO-1 Pathways in LPS-Induced RAW264.7 Macrophage Cells. Foods 2023, 12, 2740. [Google Scholar] [CrossRef]
- Wang, D.-W.; Li, S.-J.; Tan, X.-Y.; Wang, J.-H.; Hu, Y.; Tan, Z.; Liang, J.; Hu, J.-B.; Li, Y.-G.; Zhao, Y.-F. Engineering of Stepwise-Targeting Chitosan Oligosaccharide Conjugate for the Treatment of Acute Kidney Injury. Carbohydr. Polym. 2021, 256, 117556. [Google Scholar] [CrossRef] [PubMed]
- Liaqat, F.; Eltem, R. Chitooligosaccharides and Their Biological Activities: A Comprehensive Review. Carbohydr. Polym. 2018, 184, 243–259. [Google Scholar] [CrossRef] [PubMed]
- Yin, N.; Du, R.; Zhao, F.; Han, Y.; Zhou, Z. Characterization of Antibacterial Bacterial Cellulose Composite Membranes Modified with Chitosan or Chitooligosaccharide. Carbohydr. Polym. 2020, 229, 115520. [Google Scholar] [CrossRef] [PubMed]
- Balk, R.A. Systemic Inflammatory Response Syndrome (SIRS): Where Did It Come from and Is It Still Relevant Today? Virulence 2014, 5, 20–26. [Google Scholar] [CrossRef] [PubMed]
- Wang, J.H.; Doyle, M.; Manning, B.J.; Blankson, S.; Wu, Q.D.; Power, C.; Cahill, R.; Redmond, H.P. Cutting Edge: Bacterial Lipoprotein Induces Endotoxin-Independent Tolerance to Septic Shock. J. Immunol. 2003, 170, 14–18. [Google Scholar] [CrossRef] [PubMed]
- Tan, W.; Zhang, Q.; Dong, Z.; Yan, Y.; Fu, Y.; Liu, X.; Zhao, B.; Duan, X. Phosphatidylcholine Ameliorates LPS-Induced Systemic Inflammation and Cognitive Impairments via Mediating the Gut–Brain Axis Balance. J. Agric. Food Chem. 2020, 68, 14884–14895. [Google Scholar] [CrossRef]
- Seemann, S.; Zohles, F.; Lupp, A. Comprehensive Comparison of Three Different Animal Models for Systemic Inflammation. J. Biomed. Sci. 2017, 24, 60. [Google Scholar] [CrossRef] [PubMed]
- Joo, H.K.; Lee, Y.R.; Lee, E.-O.; Park, M.S.; Choi, S.; Kim, C.-S.; Park, J.-B.; Jeon, B.H. The Extracellular Role of Ref-1 as Anti-Inflammatory Function in Lipopolysaccharide-Induced Septic Mice. Free Radic. Biol. Med. 2019, 139, 16–23. [Google Scholar] [CrossRef]
- Shinde, T.; Perera, A.P.; Vemuri, R.; Gondalia, S.V.; Karpe, A.V.; Beale, D.J.; Shastri, S.; Southam, B.; Eri, R.; Stanley, R. Synbiotic Supplementation Containing Whole Plant Sugar Cane Fibre and Probiotic Spores Potentiates Protective Synergistic Effects in Mouse Model of IBD. Nutrients 2019, 11, 818. [Google Scholar] [CrossRef]
- Bai, J.; Wang, B.; Tan, X.; Huang, L.; Xiong, S. Regulatory Effect of Lactulose on Intestinal Flora and Serum Metabolites in Colitis Mice: In Vitro and in Vivo Evaluation. Food Chem. X 2023, 19, 100821. [Google Scholar] [CrossRef]
- Tran, C.D.; Makuvaza, J.; Munson, E.; Bennett, B. Biocompatible Copper Oxide Nanoparticle Composites from Cellulose and Chitosan: Facile Synthesis, Unique Structure, and Antimicrobial Activity. ACS Appl. Mater. Interfaces 2017, 9, 42503–42515. [Google Scholar] [CrossRef]
- Yadav, P.; Bandyopadhyay, A.; Chakraborty, A.; Sarkar, K. Enhancement of Anticancer Activity and Drug Delivery of Chitosan-Curcumin Nanoparticle via Molecular Docking and Simulation Analysis. Carbohydr. Polym. 2018, 182, 188–198. [Google Scholar] [CrossRef]
- Gao, F.; Ye, Y.-J.; Wang, Y.; Lou, K.-Y.; Chen, Y.-Z.; Chen, R. The Preparation, Characterization, and Pharmacokinetic Studies of Chitosan Nanoparticles Loaded with Paclitaxel/Dimethyl-β-Cyclodextrin Inclusion Complexes. Int. J. Nanomed. IJN 2015, 10, 4309. [Google Scholar] [CrossRef]
- Termkwancharoen, C.; Malakul, W.; Phetrungnapha, A.; Tunsophon, S. Naringin Ameliorates Skeletal Muscle Atrophy and Improves Insulin Resistance in High-Fat-Diet-Induced Insulin Resistance in Obese Rats. Nutrients 2022, 14, 4120. [Google Scholar] [CrossRef] [PubMed]
- Wang, Q.; Jiang, Y.; Luo, X.; Wang, C.; Wang, N.; He, H.; Zhang, T.; Chen, L. Chitooligosaccharides Modulate Glucose-Lipid Metabolism by Suppressing SMYD3 Pathways and Regulating Gut Microflora. Mar. Drugs 2020, 18, 69. [Google Scholar] [CrossRef] [PubMed]
- Lehár, J.; Krueger, A.S.; Avery, W.; Heilbut, A.M.; Johansen, L.M.; Price, E.R.; Rickles, R.J.; Short Iii, G.F.; Staunton, J.E.; Jin, X.; et al. Synergistic Drug Combinations Tend to Improve Therapeutically Relevant Selectivity. Nat. Biotechnol. 2009, 27, 659–666. [Google Scholar] [CrossRef]
- Beutler, B.A. TLRs and Innate Immunity. Blood 2009, 113, 1399–1407. [Google Scholar] [CrossRef] [PubMed]
- Ciesielska, A.; Matyjek, M.; Kwiatkowska, K. TLR4 and CD14 Trafficking and Its Influence on LPS-Induced pro-Inflammatory Signaling. Cell. Mol. Life Sci. 2021, 78, 1233–1261. [Google Scholar] [CrossRef] [PubMed]
- Lei, Y.; Wang, K.; Deng, L.; Chen, Y.; Nice, E.C.; Huang, C. Redox Regulation of Inflammation: Old Elements, a New Story. Med. Res. Rev. 2015, 35, 306–340. [Google Scholar] [CrossRef] [PubMed]
- Johnson, K.J.; Fantone, J.C.; Kaplan, J.; Ward, P.A. In Vivo Damage of Rat Lungs by Oxygen Metabolites. J. Clin. Investig. 1981, 67, 983–993. [Google Scholar] [CrossRef] [PubMed]
- Malle, E.; Buch, T.; Grone, H.-J. Myeloperoxidase in Kidney Disease. Kidney Int. 2003, 64, 1956–1967. [Google Scholar] [CrossRef] [PubMed]
- Pisoschi, A.M.; Pop, A. The Role of Antioxidants in the Chemistry of Oxidative Stress: A Review. Eur. J. Med. Chem. 2015, 97, 55–74. [Google Scholar] [CrossRef] [PubMed]
- Liu, W.; Li, X.; Zhao, Z.; Pi, X.; Meng, Y.; Fei, D.; Liu, D.; Wang, X. Effect of Chitooligosaccharides on Human Gut Microbiota and Antiglycation. Carbohydr. Polym. 2020, 242, 116413. [Google Scholar] [CrossRef] [PubMed]
- Qi, Y.; Jin, M.; Li, Q.; Wu, Q.; Liao, Z.; Wei, M.; Fan, X.; Yang, Q.; Tian, X.; Giuseppe, B.; et al. Chitooligosaccharide Reconstitutes Intestinal Mucus Layer to Improve Oral Absorption of Water-Soluble Drugs. J. Control. Release 2023, 360, 831–841. [Google Scholar] [CrossRef]
- Cao, R.; Li, X.; Zhou, Z.; Zhao, Z. Synthesis and Biophysical Analysis of Naringin-Chitooligosaccharide Complex. Nat. Prod. Res. 2021, 35, 305–311. [Google Scholar] [CrossRef]
- Hao, W.; Li, K.; Li, P. Review: Advances in Preparation of Chitooligosaccharides with Heterogeneous Sequences and Their Bioactivity. Carbohydr. Polym. 2021, 252, 117206. [Google Scholar] [CrossRef]





| Group | TLR4 | IL-6 | MyD88 | IκBa | IL-1β | NF-κB p65 | TNF-α |
|---|---|---|---|---|---|---|---|
| CT | 1.0 ± 0.0 g | 1.0 ± 0.0 e | 1.0 ± 0.0 f | 1.0 ± 0.0 e | 1.0 ± 0.0 f | 1.0 ± 0.0 e | 1.0 ± 0.0 e |
| LPS | 30.7 ± 1.3 a | 7.6 ± 0.4 a | 21.7 ± 1.8 a | 8.7 ± 0.6 a | 7.2 ± 0.4 a | 26.1 ± 1.3 a | 30.7 ± 1.4 a |
| DXMS | 2.5 ± 0.4 f | 0.9 ± 0.4 e | 1.3 ± 0.1 f | 1.3 ± 0.2 de | 1.2 ± 0.1 ef | 3.1 ± 0.4 d | 1.3 ± 0.1 e |
| Naringin | 8.8 ± 0.7 cd | 3.1 ± 0.2 bc | 9.3 ± 0.5 c | 2.4 ± 0.2 c | 3.1 ± 0.4 d | 4.5 ± 0.2 c | 4.3 ± 0.2 b |
| COSA | 9.8 ± 1.4 c | 3.6 ± 0.5 b | 11.3 ± 0.8 b | 2.4 ± 0.5 c | 3.9 ± 0.1 c | 11.1 ± 0.7 b | 3.7 ± 0.3 bc |
| COSB | 11.7 ± 0.6 b | 2.6 ± 0.4 c | 7.3 ± 0.5 d | 3.2 ± 0.6 b | 4.4 ± 0.3 b | 4.6 ± 0.2 c | 3.3 ± 0.3 c |
| NG-COSA | 7.6 ± 0.4 de | 1.3 ± 0.1 de | 6.0 ± 0.1 e | 1.5 ± 0.4 de | 1.5 ± 0.3 e | 4.0 ± 0.1 cd | 3.1 ± 0.1 cd |
| NG-COSB | 6.7 ± 0.5 e | 1.6 ± 0.2 d | 5.6 ± 0.3 e | 1.9 ± 0.2 cd | 2.8 ± 0.1 d | 3.1 ± 0.2 d | 2.3 ± 0.2 d |
| Group | TLR4 | IL-6 | MyD88 | IκBa | IL-1β | NF-κB p65 | TNF-α |
|---|---|---|---|---|---|---|---|
| CT | 1.0 ± 0.0 g | 1.0 ± 0.0 e | 1.0 ± 0.0 f | 1.0 ± 0.0 e | 1.0 ± 0.0 f | 1.0 ± 0.0 e | 1.0 ± 0.0 e |
| LPS | 30.7 ± 1.3 a | 7.6 ± 0.4 a | 21.7 ± 1.8 a | 8.7 ± 0.6 a | 7.2 ± 0.4 a | 26.1 ± 1.3 a | 30.7 ± 1.4 a |
| DXMS | 2.5 ± 0.4 f | 0.9 ± 0.4 e | 1.3 ± 0.1 f | 1.3 ± 0.2 de | 1.2 ± 0.1 ef | 3.1 ± 0.4 d | 1.3 ± 0.1 e |
| Naringin | 8.8 ± 0.7 cd | 3.1 ± 0.2 bc | 9.3 ± 0.5 c | 2.4 ± 0.2 c | 3.1 ± 0.4 d | 4.5 ± 0.2 c | 4.3 ± 0.2 b |
| COSA | 9.8 ± 1.4 c | 3.6 ± 0.5 b | 11.3 ± 0.8 b | 2.4 ± 0.5 c | 3.9 ± 0.1 c | 11.1 ± 0.7 b | 3.7 ± 0.3 bc |
| COSB | 11.7 ± 0.6 b | 2.6 ± 0.4 c | 7.3 ± 0.5 d | 3.2 ± 0.6 b | 4.4 ± 0.3 b | 4.6 ± 0.2 c | 3.3 ± 0.3 c |
| NG-COSA | 7.6 ± 0.4 de | 1.3 ± 0.1 de | 6.0 ± 0.1 e | 1.5 ± 0.4 de | 1.5 ± 0.3 e | 4.0 ± 0.1 cd | 3.1 ± 0.1 cd |
| NG-COSB | 6.7 ± 0.5 e | 1.6 ± 0.2 d | 5.6 ± 0.3 e | 1.9 ± 0.2 cd | 2.8 ± 0.1 d | 3.1 ± 0.2 d | 2.3 ± 0.2 d |
| Group | TLR4 | IL-6 | MyD88 | IκBa | IL-1β | NF-κB p65 | TNF-α |
|---|---|---|---|---|---|---|---|
| CT | 1.0 ± 0.0 d | 1.0 ± 0.0 f | 1.0 ± 0.0 e | 1.0 ± 0.0 d | 1.0 ± 0.0 f | 1.0 ± 0.0 c | 1.0 ± 0.0 e |
| LPS | 6.9 ± 0.5 a | 14.7 ± 0.4 a | 34.0 ± 1.8 a | 19.7 ± 0.6 a | 9.1 ± 0.2 a | 20.5 ± 0.7 a | 24.9 ± 0.6 a |
| DXMS | 1.1 ± 0.1 d | 1.1 ± 0.1 f | 1.1 ± 0.0 e | 1.0 ± 0.2 d | 1.2 ± 0.1 ef | 1.0 ± 0.2 c | 1.0 ± 0.3 e |
| Naringin | 1.4 ± 0.1 d | 3.1 ± 0.2 c | 3.5 ± 0.4 c | 1.8 ± 0.1 bc | 2.3 ± 0.1 c | 2.8 ± 0.3 b | 2.8 ± 0.3 b |
| COSA | 2.3 ± 0.3 c | 2.5 ± 0.1 d | 2.6 ± 0.0 cd | 2.0 ± 0.2 b | 2.6 ± 0.1 b | 2.2 ± 0.3 b | 1.9 ± 0.1 c |
| COSB | 5.0 ± 0.3 b | 5.6 ± 0.1 b | 6.4 ± 0.2 b | 1.6 ± 0.2 bc | 2.6 ± 0.2 b | 2.5 ± 0.2 b | 2.5 ± 0.2 b |
| NG-COSA | 1.2 ± 0.1 d | 1.1 ± 0.0 f | 1.9 ± 0.1 de | 1.3 ± 0.0 cd | 1.3 ± 0.1 e | 1.0 ± 0.3 c | 1.2 ± 0.0 de |
| NG-COSB | 1.1 ± 0.1 d | 1.6 ± 0.3 e | 2.1 ± 0.2 de | 1.4 ± 0.0 cd | 2.0 ± 0.1 d | 1.4 ± 0.1 c | 1.6 ± 0.1 cd |
Disclaimer/Publisher’s Note: The statements, opinions and data contained in all publications are solely those of the individual author(s) and contributor(s) and not of MDPI and/or the editor(s). MDPI and/or the editor(s) disclaim responsibility for any injury to people or property resulting from any ideas, methods, instructions or products referred to in the content. |
© 2024 by the authors. Licensee MDPI, Basel, Switzerland. This article is an open access article distributed under the terms and conditions of the Creative Commons Attribution (CC BY) license (https://creativecommons.org/licenses/by/4.0/).
Share and Cite
Tang, S.; Ouyang, Z.; Tan, X.; Liu, X.; Bai, J.; Wang, H.; Huang, L. Protective Effect of the Naringin–Chitooligosaccharide Complex on Lipopolysaccharide-Induced Systematic Inflammatory Response Syndrome Model in Mice. Foods 2024, 13, 576. https://doi.org/10.3390/foods13040576
Tang S, Ouyang Z, Tan X, Liu X, Bai J, Wang H, Huang L. Protective Effect of the Naringin–Chitooligosaccharide Complex on Lipopolysaccharide-Induced Systematic Inflammatory Response Syndrome Model in Mice. Foods. 2024; 13(4):576. https://doi.org/10.3390/foods13040576
Chicago/Turabian StyleTang, Sheng, Zhu Ouyang, Xiang Tan, Xin Liu, Junying Bai, Hua Wang, and Linhua Huang. 2024. "Protective Effect of the Naringin–Chitooligosaccharide Complex on Lipopolysaccharide-Induced Systematic Inflammatory Response Syndrome Model in Mice" Foods 13, no. 4: 576. https://doi.org/10.3390/foods13040576
APA StyleTang, S., Ouyang, Z., Tan, X., Liu, X., Bai, J., Wang, H., & Huang, L. (2024). Protective Effect of the Naringin–Chitooligosaccharide Complex on Lipopolysaccharide-Induced Systematic Inflammatory Response Syndrome Model in Mice. Foods, 13(4), 576. https://doi.org/10.3390/foods13040576

