Abstract
This study aimed to investigate the effect of wooden breast (WB) myopathy on chemical composition, meat quality attributes and physiochemical characteristics of intramuscular connective tissue (IMCT) of broiler pectoralis major (PM) muscle. Thirty-six fillets were classified into varying degrees of WB condition, including normal, moderate and severe. Results show that WB myopathy altered the collagen profile in PM muscle by increasing total collagen content and decreasing collagen solubility. The composition of macromolecules in IMCT, including hydroxylysyl pyridoxine cross-linking, decorin and glycosaminoglycans, were increased with the severity of WB myopathy. Differential scanning calorimetry analysis indicated higher denaturation temperatures and lower denaturation enthalpy of IMCT for WB. Secondary structures of α-helix and β-sheet in the IMCT of WB were changed to β-turn and random coil. In addition, chemical composition and meat quality attributes showed a correlation with collagen profile and IMCT characteristics. Overall, this study emphasizes the effect of WB myopathy on IMCT and their contributions to meat quality variation.
1. Introduction
Chicken meat is globally preferred due to its healthy nutritional profile, sensory properties, and compatibility with diverse religious and cultural customs. The poultry industry has made significant progress in selecting broiler chickens for accelerated growth and enhanced muscle yield to meet with the increasing demand of poultry meat. However, this has been accompanied by increased incidences of breast muscle abnormalities over the past decade [1]. Wooden breast (WB) myopathy, one of the most serious muscular defects, affects the global poultry industry and leads to remarkable economic losses. Macroscopically, WB exhibits pale expansive areas of substantial hardness, often accompanied with white striping, minor hemorrhages and clear viscous fluid [2]. WB fillets can be typically identified through palpation evaluation and are usually classified into several grades based on the degree of hardness [3].
The histopathologic features of WB are polyphasic muscle fiber myodegeneration with partial regeneration, infiltration of inflammatory cells, and various amounts of interstitial connective tissue deposition [2]. Although the precise etiology of this growth-related myopathy remains not fully understood, accumulating evidence has shown that localized tissue hypoxia, oxidative stress, mitochondrial dysfunction and glucolipotoxicity are involved in the development of WB [1,4,5]. Among the histological features, fibrosis featured by the extensive deposition of intramuscular connective tissue (IMCT) is the most typical lesion of WB. The excessive deposition of extracellular matrix (ECM) and the cross-linking of collagen fibrils can lead to compromised muscle contraction and the increase of chicken breast muscle stiffness, which is the rationale behind the vernacular name ‘wooden breast’ [6,7]. In addition, the excessive collagen tissue deposition certainly leads to a decrease in nutritional value and compromised meat quality traits [8,9].
IMCT, including epimysium, endomysium, and perimysium, maintains the structural integrity of muscle fiber. IMCT principally consists of ECM macromolecules, including collagens, proteoglycans (PGs) and glycoproteins [10]. The composition, structure, and physiochemical properties of IMCT have been shown to significantly contribute to muscle development and meat quality formation [11]. Collagen, the most abundant IMCT component, plays a crucial role in determining the texture of raw and cooked meat [12]. Collagen obtains its physiochemical stability through intramolecular and intermolecular cross-linking, and mature cross-links cause collagenous fibers to continuously form a three-dimensional structure to increase muscle toughness [13]. Meanwhile, cross-links increase the thermal stability of collagen molecules, thereby reducing meat tenderness [14]. As another principal component of IMCT, PGs link collagen fibrils and regulate the size and arrangement of collagen matrix, while also exerting important roles during meat quality formation [15]. Despite extensive studies assessing the impact of WB abnormality on meat quality traits, technological properties and even collagen profiles [1,16,17], the exact compositional and physiochemical changes that occur in IMCT and their contributions to the meat quality of broiler fillets with WB still require further research.
This study aimed to explore alterations in the constitution or composition of macromolecules in IMCT as well as the physiochemical properties of IMCT, especially collagen, and to evaluate their contributions to the chemical composition, meat quality and textural profiles of WB fillets with different severity.
2. Materials and Methods
2.1. Broiler Breast Fillets Collection
Broiler breast fillets (pectoralis major muscles) from the left side were collected from the same commercial broiler line of Arbor Acres at a commercial processing plant (Yike Inc., Suqian, Jiangsu, China) on the day of slaughter. The slaughter process adhered to standard industrial procedures, which includes electrical stunning, bleeding, scalding, evisceration, chilling and deboning. Fillets were randomly selected from a deboning line (at approximately 2 h postmortem) and subjected to tactile evaluation for the categorization of WB condition as described by Tijare et al. [3] and including three groups: normal, which comprises fillets that were flexible throughout; moderate, which comprises fillets that were hard throughout but flexible in the mid-to-caudal region; and severe, which comprises fillets that were extremely hard and rigid throughout, from the cranial region to the caudal tip. Finally, a total of 36 fillets (12 fillets per category) were identified and stored at 4 °C for further assessment.
2.2. Histological Evaluation
Three muscle tissues were randomly selected from each group, fixed in 4% paraformaldehyde and embedded in paraffin blocks. Subsequently, cross-sections were cut into 8 μm thickness and then subjected to hematoxylin and eosin (H&E) staining, Masson Trichrome staining, and Sirius red staining according to previous studies [7,18] Using a light microscope, images were acquired at consistent magnification and settings. Slides were examined under a bright-field microscope with standardized illuminator and condenser settings, and images were acquired at ×100 magnification (Axio Scope.A1, Carl Zeiss, Oberkochen, Germany).
2.3. Chemical Composition Analysis
The moisture, protein, fat, and ash contents of broiler breast meat were measured in accordance with the standard procedures outlined by the Association of Official Analytical Chemists [19].
2.4. Meat Quality Measurement
At 24 h postmortem, breast fillets underwent meat quality assessment as outlined in previous studies [20]. Meat color was determined thrice at the cranial section on the dorsal surface of each fillet using a Minolta Chroma Meter (Konica Minolta Company, Tokyo, Japan). Muscle pH was measured in triplicate by inserting a probe electrode into the fillet’s cranial region using a HI9125 portable pH meter (Hanna Instruments, Padova, Italy).
A specially shaped muscle tissue (5 cm × 5 cm × 2 cm) was cut along with the muscle fiber from the cranial section of each fillet, weighted and placed into a cooking bag, and then cooked in a water bath at 80 °C until the central temperature reached 70 °C [21]. After cooling to room temperature in running water, meat samples were reweighted to calculate cooking loss (%). The cooked meat samples were cut into two strips (3 cm × 1 cm × 1 cm). Each strip underwent two perpendicular shears along the axis of the muscle fibers using a digital meat tenderness analyzer, with the maximum force (N) indicating the shear force value [20].
2.5. Texture Profile Analyses
Meat samples of two cylinders (diameter: 20 mm, height: 20 mm), perpendicular to the direction of muscle fiber, were cut for texture profile measurement with a texture analyzer (XT Plus, Stable Micro Systems Ltd., Godalming, UK) according to Dondero et al. [22]. The samples were subjected to the following settings: two compression cycles with 50% compression, a pre-test rate of 5 mm/s, a test rate of 5 mm/s, a post-test rate of 10 mm/s, a trigger force of 5 g, and a test time of 1 s.
2.6. NMR Transverse Relaxation (T2) Measurements
The low-field NMR spin-spin relaxation measurements were conducted using a Niumag Pulsed NMR analyzer (PQ001; Niumag Corporation, Shanghai, China) following the methodology outlined by Xing et al. [23]. A regular-shaped muscle sample (1.5 cm × 1 cm × 1 cm) was taken from each fillet for testing. The analyzer was set at a resonance frequency of 22.4 MHz and maintained at a temperature of 32 °C. The transverse relaxation time (T2) was determined by utilizing the Carr–Purcell–Meiboom–Gill (CPMG) sequence with a τ-value of 300 μs. Data from 3200 echoes were collected through 32 scan repetitions and fitted using the program Multi Exp Inv Analysis.
2.7. Collagen Profiles Measurements
For total collagen content analysis, approximately 4.0 g of samples were subjected to hydrolysis in 30 mL of sulfuric acid (3 M) for 16 h at 105 °C. The measurement of hydroxyproline content was conducted following the method outlined by Latorre et al. [24]. The content of total collagen was estimated from the hydroxyproline content using a conversion ratio of 7.25 and subsequently reported as a percentage.
For the determination of heat soluble collagen content, approximately 4.0 g of samples were homogenized in 8 mL of 1/4 Ringer’s solution by Nishimura et al. [25]. The homogenates underwent heating for 1 h at 77 °C, followed by centrifugation for 1200 s at 4000 g. The amount of soluble collagen in the combined supernatant was detected utilizing the aforementioned procedures. Collagen solubility is defined as the ratio of heat-soluble collagen to total amount of collagen.
2.8. Determination of Hydroxylysyl Pyridoxine, Glycosaminoglycan and Decorin
Frozen muscle tissues weighing approximately 0.5 g were diced and combined with 4.5 mL of PBS (0.01 M, pH = 7.4, 4 °C). The mixture underwent homogenization on ice at 10,000 rpm for 1 min, and then centrifugated at 5000× g for 10 min to collect the supernatant. Hydroxylysine pyridoxine (HP) content was determined using an enzyme-linked immunosorbent assay (ELISA) kit outlined by Du et al. [26], with HP levels expressed as μg/g muscle. Similarly, glycosaminoglycan and decorin levels were assessed using corresponding ELISA kits (Maibo Biotechnology Co., Ltd., Nanjing, China) and expressed as ng/g muscle, following the manufacturers’ instructions.
2.9. Extraction of Intramuscular Connective Tissue
The extraction of IMCT was conducted following the method outlined by Wu [27], with minor adjustments. Muscle tissues were divided into uniform pieces (1 cm× 1 cm × 0.5 cm) after the visible epimysium was trimmed. Approximately 20 g of these pieces were combined with 40 mL of chilled ultrapure water and homogenized at 4000 rpm for 15 s. The resulting homogenates underwent filtration through 100-mesh sieves to remove the water and the sarcoplasmic proteins, and the residues were washed twice with 1.1 M KCl to obtain the initial connective tissue. Then, the obtained connective tissue was stirred in 20 mL of 1 M KCl solution at 4 °C for 24 h. Subsequently, the crude connective tissue was stirred with 0.9% sodium chloride solution for 24 h. Finally, after two washes in ultrapure water, it was centrifuged to get the IMCT.
2.10. Differential Scanning Calorimetry Analysis
DSC analysis was performed using a Perkin-Elmer DSC 8000 (Perkin Elmer Instruments Co., Ltd, Waltham, MA, USA) according to Zhang et al. [28]. Subsequently, the extracted IMCT was sectioned into pieces (weighted 15 mg) for testing. The experiments utilized a heating rate of 10 °C/min, spanning temperatures from 25 to 95 °C. The enthalpy of denaturation (ΔH) was determined by measuring the peak area.
2.11. Fourier Transform Infrared Spectroscopy Analysis
FTIR spectra of IMCT were determined by a Nicolet iS10 FTIR spectrometer (Madison, WI, USA) following Han et al.’s [29] method. Spectral data were collected over the range of 4000–400 cm−1 with a resolution of 4 cm−1 for 64 accumulations. Deconvolution fitting was performed on the amide I and III. bands to determine their relative areas.
2.12. Statistical Analysis
Data were subjected to one-way ANOVA followed by Duncan’s multiple range test using SAS version 9.12 (SAS Institute Inc., Cary, NC, USA). Significance was determined at p < 0.05, and the results are reported as the mean and standard error of the mean. The results of Pearson correlation coefficients were visualized using a heat map. Principal component analysis (PCA) was performed using SIMCA-P version 11.5 (Umetrics, Sweden).
3. Results and Discussion
3.1. Macroscopic Appearance and Histology of WB
Representative cases of normal breast fillets and of moderate and severe WB fillets are shown in Figure 1a. Normal breast fillets exhibited consistent softness and flexibility, while WB fillets were palpably tough. Specifically, moderate WB fillets showed hardness in the cranial area but flexibility in the mid to caudal region, whereas severe WB fillets were characterized by extreme rigidity from the cranial region to the caudal tip. In addition, severe WB was accompanied with petechial hemorrhage and edema on the dorsal surface. These morphologic features were in accordance with previous findings [2,30]. As exhibited in Figure 1b, H&E staining showed tightly packed muscle fibers in the normal group, whereas WB samples exhibited aggregation of mononuclear cells, myodegeneration, necrosis, and lipid and connective tissue infiltration (indicated by arrows). Masson Trichrome staining and Sirius red staining demonstrated a significant accumulation of collagen in WB muscles, especially in the endomysial and perimysial spaces, in a similar manner to previous studies [6,7]. In addition, these pathological features became aggravated as the severity of WB myopathy increased.
Figure 1.
Morphology and histology of PM muscles affected by varying degrees of WB condition. (a) Representative photographs showing the morphology of normal, moderate and severe WB fillets. (b) Representative images of hematoxylin and eosin staining, Masson Trichrome staining, and Sirius red staining showing the histology of normal, moderate and severe WB muscles.
3.2. Chemical Composition
The chemical composition of broiler breast meat was significantly affected by WB abnormality (Table 1). Specifically, compared with the normal group, significant increases in moisture and fat contents were observed in WB fillets (p < 0.05). Conversely, WB fillets exhibited lower levels of protein and ash compared with normal breast fillets (p < 0.05). Additionally, these distinctions escalated with the heightened severity of WB myopathy (p < 0.05). Zhang et al. [31] have also observed that WB meat had higher contents of moisture and fat than those of normal meat, whereas the contents of protein and ash showed the opposite trends. Muscle damage or pathology can induce the disorganization of muscle structure and alterations of muscle fiber characteristics, which inevitably lead to changes in the chemical composition of meat [32]. Therefore, the decrease of protein content and the increase of fat content in WB fillets are probably due to myodegeneration and the infiltration of adipose tissues, as indicated in the H&E staining (Figure 1). The higher moisture content in the WB fillets can be ascribed to the accumulation of ECM glycosaminoglycans as well as the presence of oedema [2,33]. Furthermore, the reduction of ash content in WB fillets might be related to the loss of liquids and the altered ion homeostasis induced by this myopathy [34].
Table 1.
Effect of WB condition on chemical composition, meat quality attributes and textural properties of broiler breast fillets (n = 12).
3.3. Meat Quality Traits
As depicted in Table 1, meat color showed no significance among the three groups (p > 0.05). The pH value of severe WB fillets was higher compared with that of normal breast fillets, aligning with the observations by Tasoniero et al. [35]. Studies have shown that the increase in muscle pH of WB myopathic birds may be attributed to the lower glycogen content and impaired glycolytic capacity [36]. The cooking loss of WB fillets was significantly higher than that of normal breast fillets (14.31 vs. 17.67 and 21.58, respectively; p < 0.05). Additionally, cooking loss was observed to increase with the increasing severity of WB myopathy (p < 0.05). This may be due to myodegeneration as well as the enhanced depositions of IMCT and adipose tissue, which destroyed the water retention capacity of muscle protein. The integrity of the fiber membrane is impaired by muscle fiber degeneration, resulting in water loss during cooking [37]. Tenderness is regarded as one of the crucial indicators by which consumers can evaluate meat quality. Herein, we observed a higher shear force value of severe WB meat as compared with the normal meat (45.10 vs. 32.78; p < 0.05), indicating that WB myopathy resulted in a deterioration of tenderness. Similarly, Chatterjee et al. [38] concluded that the Meullenet–Owens Razor Shear force was higher in WB meat samples compared with normal breast meat, attributing this to the accumulation of interstitial connective tissue.
3.4. Textural Properties
Generally, hardness refers to the internal binding force required for food to maintain its shape and cohesiveness and is influenced by the structural integrity of food. Chewiness refers to the amount of work undertaken when food is chewed to the point where it can be swallowed [39]. Distinct variations in hardness, gumminess, and chewiness were observed between normal and WB fillets (Table 1, p < 0.05). However, no differences were observed regarding the springiness, cohesiveness, and resilience (p > 0.05). Using a similar texture technique, Zhang et al. [31] have also indicated higher values of hardness, gumminess, and chewiness in WB fillets versus normal breast fillets. Moreover, these differences were more pronounced in severe WB than in moderate WB. However, Thanatsang et al. [40] have found that there is no significant difference in hardness between WB and normal meat. Indeed, different instrumental techniques measuring meat texture might result in variable results. It should also be noticed that the effect of WB myopathy on textural characteristics was not uniform throughout the fillet, as Maxwell et al. [41] have indicated that the differences of textural properties caused by WB myopathy are predominantly in the ventral portion of the fillet.
3.5. Water Mobility and Distribution
The representative distribution of T2 transversal relaxation time identified by LF-NMR in normal and WB muscles is shown in Figure 2a. Severe WB muscles had longer relaxation times of T21 and T22 and a shorter relaxation time of T23, compared with the normal muscles (Figure 2b, p < 0.05). WB myopathy decreased the proportions of bound water (P21) and immobile water (P21), whereas it increased the proportion of free water (P22), which is a similar result as found in our previous findings [23]. These results imply a greater mobility of bound water that is immobile within muscle structure, as well as a leakage of water from intra-myofibrillar spaces into extra-myofibrillar spaces, which reasonably explains the increased cooking loss of WB [42]. The altered water mobility and distribution within WB muscle was associated with the reduction of myofibrillar proteins and the consequent water-binding capacity caused by myodegeneration and insufficient regeneration [43].
Figure 2.
Relaxation properties of pectoralis major muscles affected by varying degrees of WB condition. (a) Distributions of transverse relaxation times (T2) for normal, moderate and severe WB muscles. (b) Transverse relaxation times (T21, T22 and T23) obtained from normal, moderate and severe WB muscles. (c) Relative populations (P21, P22 and P23) obtained from normal, moderate and severe WB muscles. All results are presented as mean ± SE (n = 12) with different superscript letters (a–c) denoting significance (p < 0.05).
3.6. Collagen Profile
Collagen is the predominant protein in connective tissue, the solubility of collagen is related to the tenderness of meat [44]. As depicted in Figure 3a, the total collagen content in muscles affected by WB was notably higher compared with that of normal muscles, which is result that is in line with the findings of Zhu et al. [17]. Diffuse interstitial thickening with connective tissue was the main cause of higher total collagen content in WB [6]. No significant difference was observed in the content of soluble collagen (Figure 3b, p > 0.05). Nevertheless, WB myopathy significantly decreased collagen solubility (Figure 3c, p < 0.05). Collagen attributes, especially content and solubility, determine the contribution of IMCT to meat tenderness. According to a resent meta-analysis, collagen content contributed positively to Warner–Bratzler shear force (WBSF), whereas collagen solubility was negatively related to WBSF [45]. The effect of thermal treatment on meat texture is related to the solubilization of connective tissue collagen [46]. Chen et al. [47] have found that the collagen solubility of the breast meat of spent hen was much lower than that of Arbor Acres broiler, which is in correspondence with the higher WBSF value of spent hen.
Figure 3.
IMCT compositions affected by varying degrees of WB condition. (a–c) Content of total collagen and heat soluble collagen, as well as the collagen solubility in normal, moderate and severe WB muscles. (d–f) Content of hydroxylysyl pyridoxine, glycosaminoglycan and decorin in normal, moderate and severe WB muscles. All results are presented as mean ± SE (n = 12) with different superscript letters (a–c) denoting significance (p < 0.05).
3.7. Major IMCT Components
The effects of WB myopathy on the contents of cross-links and core proteoglycans in chicken breast muscle are shown in Figure 3c–e. Collagen can obtain additional mechanical properties and chemical stability through intermolecular and intramolecular crosslinking formed after translation [13]. HP is a kind of cross-linking between collagen molecules, which occurs between the terminal peptide of the collagen trimer and a quarter of the staggered adjacent trimer helical region. The current results indicate that WB myopathy significantly increased HP content (p < 0.05). This is similar to the findings of Zimmerman et al. [48], who observed an accumulation of collagen with a simultaneous occurrence of increased HP cross-linking in myocardium after acute myocardial infarction. The increase of HP cross-linking makes collagens continuously form a three-dimensional network structure with each other, which further increases meat toughness [49]. Proteoglycans, comprising a diverse family of macromolecules with a central core protein and at least one covalently attached glycosaminoglycan (GAG) chain, play crucial roles in regulating the size and arrangement of connective tissue fibers, influencing meat texture. Moreover, interactions between proteoglycans and collagen and non-collagen components can impact tissue function and structure [50]. The content of GAG in the WB fillets was significantly higher than that in the normal chicken breast (p < 0.05). GAGs are generally thought to be involved in the formation of ECM, thereby supporting tissue architecture [51]. Decorin, belonging to the small leucine-rich proteoglycan family, consists of a core protein of around 45 kDa, along with a single covalently attached chondroitin or dermatan sulfate chain. Compared with the normal breast, the content of decorin gradually increased in WB fillets (p < 0.05). Velleman and Clark [33] have also found a higher mRNA expression of decorin in the PM muscle of WB myopathic broilers. Decorin is a regulator of collagen cross-linking and fibril structure [52]; a higher level of decorin contributes to tightly packed collagen fibers and the stiffness of WB.
3.8. Thermal Properties of IMCT
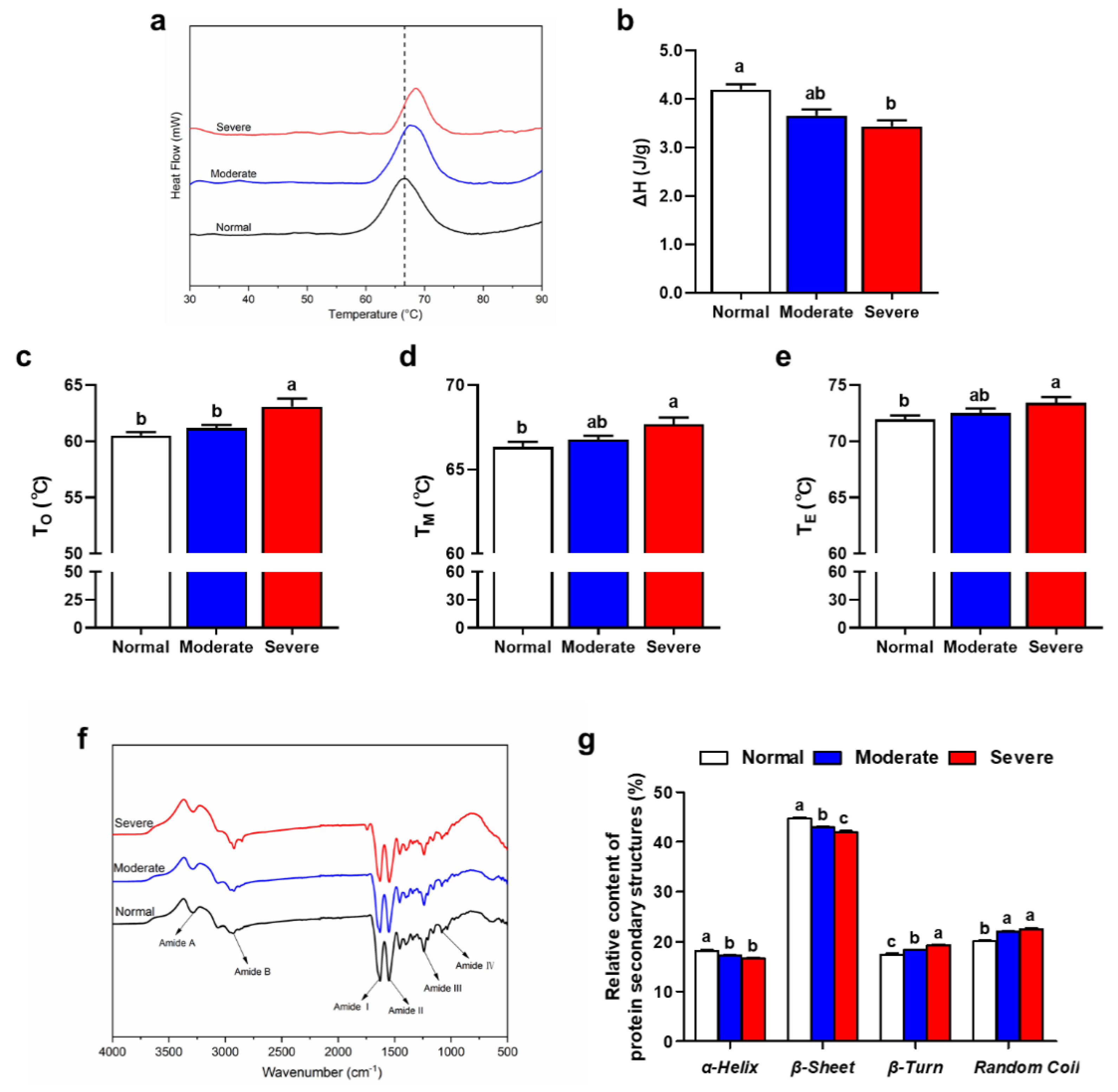
The denaturation temperature and enthalpy reflect protein thermal stability. Higher values are indicative of better thermal stability [53]. With an increase of the severity of WB myopathy, the thermal transition temperature shifts towards a higher temperature (Figure 4a). The denaturation temperatures of To (onset temperature), TM (maximum temperature) and TE (end-point temperature) of IMCT isolated from severe WB muscle were significantly increased compared with the normal IMCT (p < 0.05). While the denaturation enthalpy (ΔH) showed an opposite trend (p < 0.05, Figure 4b–e). The thermal stability and mechanical stability of IMCT are primarily due to the chemical properties of collagen molecules [12]. Kopp et al. [54] have found that the ΔH of collagen in IMCT decreases with an increase of collagen crosslinking. Zhu et al. [17] have also indicated that the change of IMCT structure crosslinking in WB is the main reason for the decrease of ΔH. Therefore, the changes of collagen content and the differences in cross-linking of IMCT are the main reasons for the difference of denaturation ΔH between normal and WB chicken muscle.
Figure 4.
Thermal property and secondary structure of the IMCT affected by varying degrees of WB condition. (a) Representative differential scanning calorimetry heat flow diagram of IMCT. (b) Enthalpy (ΔH) of IMCT. (c–e) Maximum transition temperature of IMCT. (f) Representative Fourier transform infrared (FT-IR) spectra of IMCT. (g) Relative content of protein secondary structures of IMCT. All results are presented as mean ± SE (n = 12) with different superscript letters (a–c) denoting significance (p < 0.05).
3.9. Secondary Structure of IMCT
There are different vibration modes of protein amide bonds, mainly including amide A, amide B, amide I, amide II, amide III, and amide IV regions (Figure 4f). The amide I band is the C=O stretching vibration peak of the protein polypeptide skeleton and the COO− antisymmetric contraction vibration peak of the α-helix. This is also a sensitive area for analyzing protein secondary structure and is often used for that purpose. Infrared spectra were processed using peak fit 4.12 software, and the amide I band was Gaussian fitted to calculate the subpeak area for determining the relative content of each secondary structure. As exhibited in Figure 4g, the main structure of IMCT isolated from chicken PM muscle is β-sheet (more than 45%). In comparison with the normal group, the content of α-helix and β-sheet in IMCT of WB significantly decreased, and the contents of β-turn and random coil significantly increased (p < 0.05). This finding aligns with the results of Zhang et al. [31]. The decline of α-helix content and the increase of random coil content indicate the unfolding of collagen molecules and their stretched molecular structures [55]. An et al. [56] have reported that the secondary structure of surimi protein is altered by the TGase-catalyzed cross-linking reaction, leading to the transition of α-helix and unordered structures to β-sheet and β-turn. Similarly, the changes in the secondary structure of IMCT are speculated to be related to the increased crosslinking caused by WB myopathy.
3.10. Correlation Analysis
Correlation coefficients for physiochemical characteristics of IMCT, chemical composition, meat quality traits and textural properties are illustrated in Figure 5a. There were significant correlations (p < 0.05) between chemical composition and IMCT composition (total collagen, decorin, HP crosslinking), as well as thermal properties and secondary structure of IMCT. For the water holding capacity (WHC), we observed that cooking loss and the proportion of free water were positively correlated (p < 0.05) with total collagen content, HP crosslinking, decorin content, and denaturation temperature of IMCT, and negatively correlated (p < 0.05) with collagen solubility and content of α-helix and β-sheet in IMCT. Similarly, Wang et al. [57] have indicated that pork semitendinosus muscle had better WHC than longissimus thoracis and semimembranosus muscles, though they showed lower contents of cross-links and decorin. Shear force and hardness were positively correlated (p < 0.05) with total collagen content, HP crosslinking and decorin content, and negatively correlated (p < 0.05) with collagen solubility. The relationship between meat tenderness and IMCT characteristics has been well documented. Florek et al. [58] have demonstrated a positive correlation between the shear force of cooked meat and the total collagen content in muscle tissue, as well as a negative correlation with the solubility of collagen. Based on the aforementioned discussions, HP cross-linking is related to the tight parallel packing of collagen, and the major proteoglycan decorin plays vital roles in stabilizing the collagen fibril structure [52,59], which certainly contribute to meat tenderness and toughness. Principle component analysis (PCA) was also conducted and the score plot (Figure 5b) illustrated that the first two principal components explained 50.4% of the total variation (39.9% and 10.5%, respectively). The correlation loading plots showed that the moisture content, cooking loss, shear force and water mobility and distribution had significantly positive relationships with the contents of total collagen, decorin, HP crosslinking, the denaturation temperatures of IMCT and the contents of β-turn and random coil. Collagen solubility showed negative effects on the textural properties. In summary, IMCT correlated well with meat quality attributes, which is mainly manifested in the effect of a series of changes in the characteristics of collagen on tenderness and hardness, involving collagen content, thermal solubility, crosslinking and thermal denaturation. However, the role of IMCT in WHC remains to be elucidated.
Figure 5.
Relationship among physiochemical characteristics of intramuscular connective tissue, chemical composition, meat quality traits and textural properties of pectoralis major muscles affected by varying degrees of wooden breast (WB) condition. (a) Heat map illustrating correlation coefficients among variables. Red color indicates positive correlation, whereas blue color indicates negative correlation. (b) Loading plot of the first two principal components (PCs) of a principal component analysis.
4. Conclusions
Histological features of myodegeneration, lipid and IMCT accumulation certainly lead to altered chemical composition and impaired meat quality. Particularly, WB myopathy increases the contents of major IMCT components (collagen, HP cross-link, decorin and GAGs) and alters thermal stability and the secondary structure of IMCT, which contribute to the elevated shear force value and hardness of meat. In addition, correlation analysis implied potential contributions of IMCT to other meat quality traits, such as water distribution and WHC, which in turn deserve further investigation.
Author Contributions
Methodology, T.B.; Resources, T.X., X.Z. and X.X.; Data curation, T.B.; Writing—original draft, T.B.; Writing—review & editing, T.X. and X.Z.; Funding acquisition, T.X., X.Z. and X.X. All authors have read and agreed to the published version of the manuscript.
Funding
This study was supported by the National Natural Science Foundation of China (32272900) and Fundamental Research Funds for the Central Universities (KYCYXT2022001).
Institutional Review Board Statement
Not applicable.
Informed Consent Statement
Not applicable.
Data Availability Statement
Data is contained within the article.
Conflicts of Interest
The authors declare that they have no known competing financial interests or personal relationships that could have appeared to influence the work reported in this paper.
References
- Petracci, M.; Soglia, F.; Madruga, M.; Carvalho, L.; Ida, E.; Estévez, M. Wooden-Breast, White Striping, and Spaghetti Meat: Causes, consequences and consumer perception of emerging broiler meat abnormalities. Compr. Rev. Food Sci. Food Saf. 2019, 18, 565–583. [Google Scholar] [CrossRef] [PubMed]
- Sihvo, H.; Immonen, K.; Puolanne, E. Myodegeneration with fibrosis and regeneration in the pectoralis major muscle of broilers. Vet. Pathol. 2014, 51, 619–623. [Google Scholar] [CrossRef] [PubMed]
- Tijare, V.V.; Yang, F.L.; Kuttappan, V.A.; Alvarado, C.Z.; Coon, C.N.; Owens, C.M. Meat quality of broiler breast fillets with white striping and woody breast muscle myopathies. Poult. Sci. 2016, 95, 2167–2173. [Google Scholar] [CrossRef]
- Lake, J.A.; Abasht, B. Glucolipotoxicity: A Proposed Etiology for Wooden Breast and Related Myopathies in Commercial Broiler Chickens. Front. Physiol. 2020, 11, 169. [Google Scholar] [CrossRef] [PubMed]
- Hosotani, M.; Kawasaki, T.; Hasegawa, Y.; Wakasa, Y.; Hoshino, M.; Takahashi, N.; Ueda, H.; Takaya, T.; Iwasaki, T.; Watanabe, T. Physiological and Pathological Mitochondrial Clearance Is Related to Pectoralis Major Muscle Pathogenesis in Broilers With Wooden Breast Syndrome. Front. Physiol. 2020, 11, 579. [Google Scholar] [CrossRef]
- Velleman, S.G.; Clark, D.L.; Tonniges, J.R. Fibrillar collagen organization associated with broiler wooden breast fibrotic myopathy. Avian Dis. 2017, 61, 481–490. [Google Scholar] [CrossRef]
- Xing, T.; Zhao, Z.; Zhao, X.; Xu, X.; Zhang, L.; Gao, F. Enhanced transforming growth factor-beta signaling and fibrosis in the pectoralis major muscle of broiler chickens affected by wooden breast myopathy. Poult. Sci. 2021, 100, 100804. [Google Scholar] [CrossRef]
- Brambila, G.S.; Chatterjee, D.; Bowker, B.; Zhuang, H. Descriptive texture analyses of cooked patties made of chicken breast with the woody breast condition. Poult. Sci. 2017, 96, 3489–3494. [Google Scholar] [CrossRef]
- Chen, H.; Wang, H.; Qi, J.; Wang, M.; Xu, X.; Zhou, G. Chicken breast quality—normal, pale, soft and exudative (PSE) and woody—influences the functional properties of meat batters. Int. J. Food Sci. Technol. 2018, 53, 654–664. [Google Scholar] [CrossRef]
- Velleman, S.G. Pectoralis major (breast) muscle extracellular matrix fibrillar collagen modifications associated with the wooden breast fibrotic myopathy in broilers. Front. Physiol. 2020, 11, 461. [Google Scholar] [CrossRef]
- Purslow, P.P. Contribution of collagen and connective tissue to cooked meat toughness; some paradigms reviewed. Meat Sci. 2018, 144, 127–134. [Google Scholar] [CrossRef] [PubMed]
- Lepetit, J. A theoretical approach of the relationships between collagen content, collagen cross-links and meat tenderness. Meat Sci. 2007, 76, 147–159. [Google Scholar] [CrossRef]
- Sorushanova, A.; Delgado, L.; Wu, Z.; Shologu, N.; Kshirsagar, A.; Raghunath, R.; Mullen, A.; Bayon, Y.; Pandit, A.; Raghunath, M.; et al. The Collagen Suprafamily: From Biosynthesis to Advanced Biomaterial Development. Adv. Mater. 2019, 31, 1801651. [Google Scholar] [CrossRef] [PubMed]
- Latorre, M.E.; Palacio, M.I.; Velazquez, D.E.; Purslow, P.P. Specific effects on strength and heat stability of intramuscular connective tissue during long time low temperature cooking. Meat Sci. 2019, 153, 109–116. [Google Scholar] [CrossRef] [PubMed]
- Nishimura, T. Role of extracellular matrix in development of skeletal muscle and postmortem aging of meat. Meat Sci. 2015, 109, 48–55. [Google Scholar] [CrossRef]
- Kuttappan, V.; Owens, C.; Coon, C.; Hargis, B.; Vazquez-Añon, M. Incidence of broiler breast myopathies at 2 different ages and its impact on selected raw meat quality parameters. Poult. Sci. 2017, 96, 3005–3009. [Google Scholar] [CrossRef]
- Zhu, X.; Puolanne, E.; Ertbjerg, P. Changes of raw texture, intramuscular connective tissue properties and collagen profiles in broiler wooden breast during early storage. Foods 2023, 12, 1530. [Google Scholar] [CrossRef]
- Li, C.B.; Zhou, G.H.; Xu, X.L. Dynamical changes of beef intramuscular connective tissue and muscle fiber during heating and their effects on beef shear force. Food Bioprocess Technol. 2010, 3, 521–527. [Google Scholar] [CrossRef]
- Association of Official Analytical Chemists (AOAC). Official Methods of Analysis of AOAC, 17th ed.; 2nd revision; Oxford University Press: New York, NY, USA, 2003. [Google Scholar]
- Xing, T.; Zhao, X.; Zhang, L.; Li, J.L.; Zhou, G.H.; Xu, X.L.; Gao, F. Characteristics and incidence of broiler chicken wooden breast meat under commercial conditions in China. Poult. Sci. 2020, 99, 620–628. [Google Scholar] [CrossRef] [PubMed]
- Xing, T.; Zhao, X.; Xu, X.; Li, J.; Zhang, L.; Gao, F. Physiochemical properties, protein and metabolite profiles of muscle exudate of chicken meat affected by wooden breast myopathy. Food Chem. 2020, 316, 126271. [Google Scholar] [CrossRef] [PubMed]
- Dondero, M.; Figueroa, V.; MoraleS, X.; Curotto, E. Transglutaminase effects on gelation capacity of thermally induced beef protein gels. Food Chem. 2006, 99, 546–554. [Google Scholar] [CrossRef]
- Xing, T.; Zhao, X.; Han, M.; Cai, L.; Deng, S.; Zhou, G.; Xu, X. A Comparative study of functional properties of normal and wooden breast broiler chicken meat with nacl addition. Poult. Sci. 2017, 96, 3473–3481. [Google Scholar] [CrossRef]
- Latorre, M.E.; Lifschitz, A.L.; Purslow, P.P. New recommendations for measuring collagen solubility. Meat Sci. 2016, 118, 78–81. [Google Scholar] [CrossRef]
- Nishimura, T.; Hattori, A.; Takahashi, K. Structural changes in intramuscular connective tissue during the fattening of japanese black cattle: Effect of marbling on beef tenderization. J. Anim. Sci. 1999, 77, 93–104. [Google Scholar] [CrossRef]
- Du, X.; Li, H.; Nuerjiang, M.; Shi, S.; Kong, B.; Liu, Q.; Xia, X. Application of ultrasound treatment in chicken gizzards tenderization: Effects on muscle fiber and connective tissue. Ultrason. Sonochemistry 2021, 79, 105786. [Google Scholar] [CrossRef]
- Wu, J.-J. Characteristics of Bovine Intramuscular Collagen under Various Postmortem Conditions. Ph.D. Thesis, Texas A&M University, College Station, TX, USA, 1978. [Google Scholar]
- Zhang, Y.; Huang, M.; Shao, X.; Zhang, F.; Li, Z.; Bai, Y.; Xu, X.; Wang, P.; Zhao, T. Insights into intramuscular connective tissue associated with wooden breast myopathy in fast-growing broiler chickens. Foods 2023, 12, 2375. [Google Scholar] [CrossRef] [PubMed]
- Han, Z.; Zhang, J.; Zheng, J.; Li, X.; Shao, J.-H. The study of protein conformation and hydration characteristics of meat batters at various phase transition temperatures combined with low-field nuclear magnetic resonance and fourier transform infrared spectroscopy. Food Chem. 2019, 280, 263–269. [Google Scholar] [CrossRef]
- Che, S.; Wang, C.; Iverson, M.; Varga, C.; Barbut, S.; Bienzle, D.; Susta, L. Characteristics of Broiler Chicken Breast Myopathies (Spaghetti Meat, Woody Breast, White Striping) in Ontario, Canada. Poult. Sci. 2022, 101, 101747. [Google Scholar] [CrossRef]
- Zhang, Y.; Gao, Y.; Li, Z.; Zheng, Z.; Xu, X.; Wang, P.; Zheng, B.; Qi, Z. Correlation between instrumental stress and oral processing property of chicken broiler breast under wooden breast myopathy. Int. J. Food Sci. Technol. 2021, 56, 5518–5532. [Google Scholar] [CrossRef]
- Matarneh, S.K.; Silva, S.L.; Gerrard, D.E. New insights in muscle biology that alter meat quality. Annu. Rev. Anim. Biosci. 2021, 9, 355–377. [Google Scholar] [CrossRef]
- Velleman, S.G.; Clark, D.L. Histopathologic and myogenic gene expression changes associated with wooden breast in broiler breast muscles. Avian Dis. 2015, 59, 410–418. [Google Scholar] [CrossRef]
- Mazzoni, M.; Petracci, M.; Meluzzi, A.; Cavani, C.; Clavenzani, P.; Sirri, F. Relationship between pectoralis major muscle histology and quality traits of chicken meat. Poult. Sci. 2015, 94, 123–130. [Google Scholar] [CrossRef]
- Tasoniero, G.; Cullere, M.; Cecchinato, M.; Puolanne, E.; Zotte, A.D. Technological quality, mineral profile, and sensory attributes of broiler chicken breasts affected by white striping and wooden breast myopathies. Poult. Sci. 2016, 95, 2707–2714. [Google Scholar] [CrossRef]
- Abasht, B.; Mutryn, M.F.; Michalek, R.D.; Lee, W.R. Oxidative stress and metabolic perturbations in wooden breast disorder in chickens. PLoS ONE 2016, 11, e0153750. [Google Scholar] [CrossRef]
- Soglia, F.; Laghi, L.; Canonico, L.; Cavani, C.; Petracci, M. Functional property issues in broiler breast meat related to emerging muscle abnormalities. Food Res. Int. 2016, 89, 1071–1076. [Google Scholar] [CrossRef]
- Chatterjee, D.; Zhuang, H.; Bowker, B.; Rincon, A.; Sanchez-Brambila, G. Instrumental texture characteristics of broiler pectoralis major with the wooden breast condition1. Poult. Sci. 2016, 95, 2449–2454. [Google Scholar] [CrossRef]
- Nishinari, K.; Fang, Y. Perception and measurement of food texture: Solid Foods. J. Texture Stud. 2018, 49, 160–201. [Google Scholar] [CrossRef]
- Thanatsang, K.V.; Malila, Y.; Arayamethakorn, S.; Srimarut, Y.; Tatiyaborworntham, N.; Uengwetwanit, T.; Panya, A.; Rungrassamee, W.; Visessanguan, W. Nutritional properties and oxidative indices of broiler breast meat affected by wooden breast abnormality. Animals 2020, 10, 2272. [Google Scholar] [CrossRef]
- Maxwell, A.; Bowker, B.; Zhuang, H.; Chatterjee, D.; Adhikari, K. Descriptive sensory analysis of marinated and non-marinated wooden breast fillet portions. Poult. Sci. 2018, 97, 2971–2978. [Google Scholar] [CrossRef] [PubMed]
- Bertram, H.; Purslow, P.; Andersen, H. Relationship between meat structure, water mobility, and distribution: A low-field nuclear magnetic resonance study. J. Agric. Food Chem. 2002, 50, 824–829. [Google Scholar] [CrossRef] [PubMed]
- Clark, D.; Velleman, S. Spatial influence on breast muscle morphological structure, myofiber size, and gene expression associated with the wooden breast myopathy in broilers. Poult. Sci. 2016, 95, 2930–2945. [Google Scholar] [CrossRef]
- Monsón, F.; Sañudo, C.; Sierra, I. Influence of cattle breed and ageing time on textural meat quality. Meat Sci. 2004, 68, 595–602. [Google Scholar] [CrossRef]
- Li, X.; Ha, M.; Warner, R.D.; Dunshea, F.R. Meta-analysis of the relationship between collagen characteristics and meat tenderness. Meat Sci. 2022, 185, 108717. [Google Scholar] [CrossRef]
- Kong, F.; Tang, J.; Lin, M.; Rasco, B. THermal effects on chicken and salmon muscles: Tenderness, cook loss, area shrinkage, collagen solubility and microstructure. LWT-Food Sci. Technol. 2008, 41, 1210–1222. [Google Scholar] [CrossRef]
- Chen, Y.; Qiao, Y.; Xiao, Y.; Chen, H.; Zhao, L.; Huang, M.; Zhou, G. Differences in physicochemical and nutritional properties of breast and thigh meat from crossbred chickens, commercial broilers, and spent hens. Asian-Australas. J. Anim. Sci. 2016, 29, 855–864. [Google Scholar] [CrossRef]
- Zimmerman, S.; Thomas, D.; Velleman, S.; Li, X.; Thomas, R.; McCormick, R. Time course of collagen and decorin changes in rat cardiac and skeletal muscle post-MI. Am. J. Physiol.-Heart Circ. Physiol. 2001, 281, H1816–H1822. [Google Scholar] [CrossRef]
- McCormick, R. The flexibility of the collagen compartment of muscle. Meat Sci. 1994, 36, 79–91. [Google Scholar] [CrossRef]
- Velleman, S.G. Meat science and muscle biology symposium: Extracellular matrix regulation of skeletal muscle formation. J. Anim. Sci. 2012, 90, 936–941. [Google Scholar] [CrossRef]
- Stoilov, I.; Starcher, B.; Mecham, R.; Broekelmann, T. Measurement of elastin, collagen, and total protein levels in tissues. In Methods In Extracellular Matrix Biology; Mecham, R., Ed.; Elsevier: Amsterdam, The Netherlands, 2018; Volume 143, pp. 133–146. ISBN 0091-679X. [Google Scholar]
- Danielson, K.; Baribault, H.; Holmes, D.; Graham, H.; Kadler, K.; Iozzo, R. Targeted disruption of decorin leads to abnormal collagen fibril morphology and skin fragility. J. Cell Biol. 1997, 136, 729–743. [Google Scholar] [CrossRef]
- Cakir, E.; Vinyard, C.J.; Essick, G.; Daubert, C.R.; Drake, M.; Foegeding, E.A. Interrelations among physical characteristics, sensory perception and oral processing of protein-based soft-solid structures. Food Hydrocoll. 2012, 29, 234–245. [Google Scholar] [CrossRef]
- Kopp, J.; Bonnet, M.; Renou, J. Effect of collagen crosslinking on collagen-water interactions (A DSC Investigation). Matrix 1990, 9, 443–450. [Google Scholar] [CrossRef] [PubMed]
- Velleman, S.G.; Clark, D.L.; Tonniges, J.R. The effect of the wooden breast myopathy on sarcomere structure and organization. Avian Dis. 2018, 62, 28–35. [Google Scholar] [CrossRef] [PubMed]
- An, Y.; Xiong, S.; Liu, R.; You, J.; Yin, T.; Hu, Y. THe effect of cross-linking degree on physicochemical properties of surimi gel as affected by MTGase. J. Sci. Food Agric. 2021, 101, 6228–6238. [Google Scholar] [CrossRef] [PubMed]
- Wang, J.; Yang, P.; Han, D.; Huang, F.; Li, X.; Song, Y.; Wang, H.; Liu, J.; Zheng, J.; Zhang, C. Role of intramuscular connective tissue in water holding capacity of porcine muscles. Foods 2022, 11, 3835. [Google Scholar] [CrossRef]
- Florek, M.; Domaradzki, P.; Skalecki, P.; Ryszkowska-Siwko, M.; Ziomek, M.; Tajchman, K.; Gondek, M.; Pyz-Lukasik, R. Content and solubility of collagen and their relation to proximate composition and shear force of meat from different anatomical location in carcass of european beaver (Castor Fiber). Foods 2022, 11, 1288. [Google Scholar] [CrossRef]
- Lepetit, J. Collagen Contribution to Meat Toughness: Theoretical Aspects. Meat Sci. 2008, 80, 960–967. [Google Scholar] [CrossRef]
Disclaimer/Publisher’s Note: The statements, opinions and data contained in all publications are solely those of the individual author(s) and contributor(s) and not of MDPI and/or the editor(s). MDPI and/or the editor(s) disclaim responsibility for any injury to people or property resulting from any ideas, methods, instructions or products referred to in the content. |
© 2024 by the authors. Licensee MDPI, Basel, Switzerland. This article is an open access article distributed under the terms and conditions of the Creative Commons Attribution (CC BY) license (https://creativecommons.org/licenses/by/4.0/).




