Effect of Brassica rapa L. Polysaccharide on Lewis Lung Cancer Mice by Inflammatory Regulation and Gut Microbiota Modulation
Abstract
1. Introduction
2. Materials and Methods
2.1. Preparation of Brassica rapa L. Polysaccharides
2.2. Animal Experiment
2.3. Biochemical Indexes Assay
2.4. Tumor Apoptosis Detection
2.5. Hematoxylin and Eosin (H&E) and Immunocytochemistry (IHC) Staining
2.6. RNA Extraction and Quantitative Real-Time PCR (qRT-PCR)
2.7. 16S rRNA Gene Sequencing Analysis
2.8. Short-Chain Fatty Acids (SCFAs) Determination
2.9. Statistical Analysis
3. Results
3.1. Influence on Tumor Progression of LLC Mice
3.1.1. Influence on Body Weight and Tumor Weight
3.1.2. Influence on Organ Index
3.1.3. Influence on Histopathology of Tumors
3.2. Influence on Serum Cytokines of LLC Mice
3.3. Influence on Intestinal Barrier of LLC Mice
3.3.1. Influence on Intestinal Inflammatory Factors
3.3.2. Influence on Intestinal Histopathology
3.3.3. Influence on Intestinal Tight Junction Proteins
3.4. Influence on Gut Microbial Composition of LLC Mice
3.4.1. Influence on Alpha and Beta Diversity
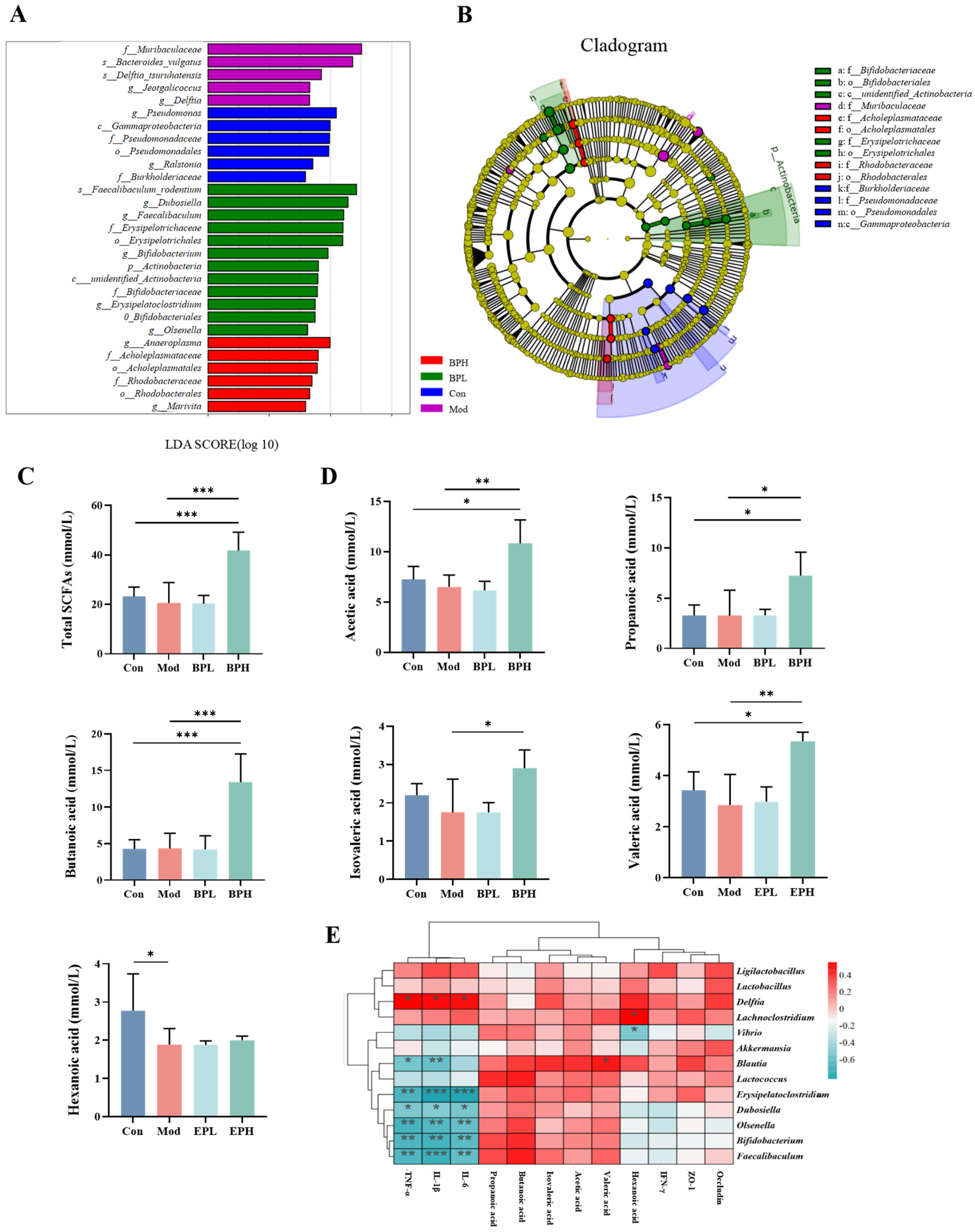
3.4.2. Influence on Gut Microbiota Composition
3.5. Influence on SCFAs of LLC Mice
3.6. Influence on Microbial Metabolic Function of LLC Mice
4. Discussion
5. Conclusions
Author Contributions
Funding
Institutional Review Board Statement
Informed Consent Statement
Data Availability Statement
Conflicts of Interest
References
- Al Bakir, M.; Huebner, A.; Martinez-Ruiz, C.; Grigoriadis, K.; Watkins, T.B.K.; Pich, O.; Moore, D.A.; Veeriah, S.; Ward, S.; Laycock, J.; et al. The evolution of non-small cell lung cancer metastases in TRACERx. Nature 2023, 616, 534–542. [Google Scholar] [CrossRef] [PubMed]
- Siegel, R.L.; Miller, K.D.; Fuchs, H.E.; Jemal, A. Cancer statistics, 2022. CA A Cancer J. Clin. 2022, 72, 7–33. [Google Scholar] [CrossRef]
- Zhang, F.; Dong, N.; Gallach, S.; Calabuig Fariñas, S.; Mosqueda, M.; Escorihuela, E.; Meri, M.; De Asís, F.; Blasco, A.; Garde, J.; et al. Analysis of gut microbiota in advanced non-small cell lung cancer (NSCLC) patients treated with immune-checkpoints blockers. Ann. Oncol. 2019, 30, v773. [Google Scholar] [CrossRef]
- Huang, J.M.; Liu, D.; Wang, Y.W.; Liu, L.; Li, J.; Yuan, J.; Jiang, Z.H.; Jiang, Z.B. Ginseng polysaccharides alter the gut microbiota and kynurenine/tryptophan ratio, potentiating the antitumour effect of antiprogrammed cell death 1/programmed cell death ligand 1 (anti-PD-1/PD-L1) immunotherapy. Gut 2022, 71, 734–745. [Google Scholar] [CrossRef]
- Zhuang, H.; Cheng, L.; Wang, Y.; Zhang, Y.K.; Zhao, M.F.; Liang, G.D.; Zhang, M.C.; Li, Y.G.; Zhao, J.B.; Gao, Y.N.; et al. Dysbiosis of the gut microbiome in lung cancer. Front. Cell. Infect. Microbiol. 2019, 9, 112. [Google Scholar] [CrossRef] [PubMed]
- Lu, X.B.; Xiong, L.; Zheng, X.; Yu, Q.J.; Xiao, Y.L.; Xie, Y. Structure of gut microbiota and characteristics of fecal metabolites in patients with lung cancer. Front. Cell. Infect. Microbiol. 2023, 13, 1170326. [Google Scholar] [CrossRef]
- Cong, J.; Zhang, C.T.; Zhou, S.Y.; Zhu, J.J.; Liang, C.W. A Pilot Study: Favorable Effects of Clostridium butyricum on Intestinal Microbiota for Adjuvant Therapy of Lung Cancer. Cancers 2022, 14, 3599. [Google Scholar] [CrossRef]
- Liu, B.; Chau, J.; Dai, Q.; Zhong, C.C.; Zhang, J. Exploring gut microbiome in predicting the efficacy of immunotherapy in non-small cell lung cancer. Cancers 2022, 14, 5401. [Google Scholar] [CrossRef] [PubMed]
- Zhu, Z.X.; Huang, J.G.; Li, X.; Xing, J.; Chen, Q.; Liu, R.L.; Hua, F.; Qiu, Z.M.; Song, Y.L.; Bai, C.X.; et al. Gut microbiota regulate tumor metastasis via circRNA/miRNA networks. Gut Microbes 2020, 12, 1788891. [Google Scholar] [CrossRef]
- Gharaibeh, R.Z.; Jobin, C. Microbiota and cancer immunotherapy: In search of microbial signals. Gut 2019, 68, 385–388. [Google Scholar] [CrossRef]
- Zhao, W.J.; Zhang, W.Y.; Liu, L.; Cheng, Y.L.; Guo, Y.H.; Yao, W.R.; Qian, H. Fractionation, characterization and anti-fatigue activity of polysaccharides from Brassica rapa L. Process Biochem. 2021, 106, 163–175. [Google Scholar] [CrossRef]
- Xie, Y.; Jiang, S.P.; Su, D.H.; Pi, N.N.; Ma, C.; Gao, P. Composition analysis and anti-hypoxia activity of polysaccharide from Brassica rapa L. Int. J. Biol. Macromol. 2010, 47, 528–533. [Google Scholar] [CrossRef] [PubMed]
- Chen, Z.E.; Wufuer, R.; Ji, J.H.; Li, J.F.; Cheng, Y.F.; Dong, C.X.; Taoerdahong, H. Structural characterization and immunostimulatory activity of polysaccharides from Brassica rapa L. J. Agric. Food Chem. 2017, 65, 9685–9692. [Google Scholar] [CrossRef]
- Halike, X.; Li, J.Y.; Yuan, P.F.; Yasheng, K.; Chen, M.; Xia, L.J.; Li, J.Y. The petroleum ether extract of Brassica rapa L. induces apoptosis of lung adenocarcinoma cells via the mitochondria-dependent pathway. Food Funct. 2021, 12, 10023–10039. [Google Scholar] [CrossRef]
- Liu, L.; Liu, C.; Hua, H.; Zhao, W.; Zhu, H.; Cheng, Y.; Guo, Y.; Qian, H. Effect of polysaccharides from Tibetan turnip (Brassica rapa L.) on the gut microbiome after in vitro fermentation and in vivo metabolism. Food Funct. 2022, 13, 3063–3076. [Google Scholar] [CrossRef] [PubMed]
- Do, M.H.; Seo, Y.S.; Park, H.Y. Polysaccharides: Bowel health and gut microbiota. Crit. Rev. Food Sci. 2021, 61, 1212–1224. [Google Scholar] [CrossRef]
- Song, Q.Q.; Wang, Y.K.; Huang, L.X.; Shen, M.Y.; Yu, Y.; Yu, Q.; Chen, Y.; Xie, J.H. Review of the relationships among polysaccharides, gut microbiota, and human health. Food Res. Int. 2021, 140, 109858. [Google Scholar] [CrossRef] [PubMed]
- Lu, Y.F.; Peng, B.; Lin, Y.Q.; Lin, Q.M.; Xia, X.W.; Zhong, S.Y.; Luo, L.X.; Huang, R.M. Spirulina polysaccharide induces the metabolic shifts and gut microbiota change of lung cancer in mice. Curr. Res. Food Sci. 2022, 5, 1313–1319. [Google Scholar] [CrossRef]
- Liu, C.; Guo, Y.; Qian, H.; Cheng, Y. Combination of microbiome and metabolome to analyze the cross-synergism mechanism of inulin and gut microbiota in vitro and vivo. Food Biosci. 2022, 49, 101915. [Google Scholar] [CrossRef]
- Chukiatsiri, S.; Siriwong, S.; Thumanu, K. Pupae protein extracts exert anticancer effects by downregulating the expression of IL-6, IL-1beta and TNF-alpha through biomolecular changes in human breast cancer cells. Biomed. Pharmacother. 2020, 128, 110278. [Google Scholar] [CrossRef]
- Tseng, P.C.; Chen, C.L.; Lee, K.Y.; Feng, P.H.; Wang, Y.C.; Satria, R.D.; Lin, C.F. Epithelial-to-mesenchymal transition hinders interferon-gamma-dependent immunosurveillance in lung cancer cells. Cancer Lett. 2022, 539, 215712. [Google Scholar] [CrossRef] [PubMed]
- Yin, H.; Jiang, Z.; Wang, S.; Zhang, P. IFN-γ restores the impaired function of RNase L and induces mitochondria-mediated apoptosis in lung cancer. Cell Death Dis. 2019, 10, 642. [Google Scholar] [CrossRef] [PubMed]
- Cadamuro, M.; Brivio, S.; Mertens, J.; Vismara, M.; Moncsek, A.; Milani, C.; Fingas, C.; Malerba, M.C.; Nardo, G.; Dall’Olmo, L.; et al. Platelet-derived growth factor-D enables liver myofibroblasts to promote tumor lymphangiogenesis in cholangiocarcinoma. J. Hepatol. 2019, 70, 700–709. [Google Scholar] [CrossRef]
- Kaminsky, L.W.; Al-Sadi, R.; Ma, O.M. IL-1β and the intestinal epithelial tight junction barrier. Front. Immunol. 2021, 12, 767456. [Google Scholar] [CrossRef] [PubMed]
- McElrath, C.; Espinosa, V.; Lin, J.D.; Peng, J.Y.; Sridhar, R.; Dutta, O.; Tseng, H.C.; Smirnov, S.V.; Risman, H.; Sandoval, M.J.; et al. Critical role of interferons in gastrointestinal injury repair. Nat. Commun. 2021, 12, 2624. [Google Scholar] [CrossRef]
- Xiao, J.; Zhang, R.; Wu, Y.; Wu, C.; Jia, X.; Dong, L.; Liu, L.; Chen, Y.; Bai, Y.; Zhang, M. Rice Bran Phenolic Extract Protects against Alcoholic Liver Injury in Mice by Alleviating Intestinal Microbiota Dysbiosis, Barrier Dysfunction, and Liver Inflammation Mediated by the Endotoxin-TLR4-NF-kappaB Pathway. J. Agric. Food Chem. 2020, 68, 1237–1247. [Google Scholar] [CrossRef]
- Jing, Y.P.; Li, A.P.; Liu, Z.R.; Yang, P.R.; Wei, J.S.; Chen, X.J.; Zhao, T.; Bai, Y.R.; Zha, L.J.; Zhang, C.J. Absorption of Codonopsis pilosula saponins by coexisting polysaccharides alleviates gut microbial dysbiosis with dextran sulfate sodium-induced colitis in model mice. Biomed. Res. Int. 2018, 2018, 1781036. [Google Scholar] [CrossRef]
- Luu, M.; Riester, Z.; Baldrich, A.; Reichardt, N.; Yuille, S.; Busetti, A.; Klein, M.; Wempe, A.; Leister, H.; Raifer, H. Microbial short-chain fatty acids modulate CD8(+) T cell responses and improve adoptive immunotherapy for cancer. Nat. Commun. 2021, 12, 4077. [Google Scholar] [CrossRef]
- Beukema, M.; Faas, M.M.; de Vos, P. The effects of different dietary fiber pectin structures on the gastrointestinal immune barrier: Impact via gut microbiota and direct effects on immune cells. Exp. Mol. Med. 2020, 52, 1364–1376. [Google Scholar] [CrossRef]
- Tang, C.; Ding, R.X.; Sun, J.; Liu, J.; Kan, J.; Jin, C.H. The impacts of natural polysaccharides on intestinal microbiota and immune responses—A review. Food Funct. 2019, 10, 2290–2312. [Google Scholar] [CrossRef]
- Neff, C.P.; Rhodes, M.E.; Arnolds, K.L.; Collins, C.B.; Donnelly, J.; Nusbacher, N.; Jedlicka, P.; Schneider, J.M.; McCarter, M.D.; Shaffer, M.; et al. Diverse Intestinal Bacteria Contain Putative Zwitterionic Capsular Polysaccharides with Anti-inflammatory Properties. Cell Host Microbe 2016, 20, 535–547. [Google Scholar] [CrossRef] [PubMed]
- Batlle, E.; Massagué, J. Transforming growth factor-β Signaling in immunity and cancer. Immunity 2019, 50, 924–940. [Google Scholar] [CrossRef]
- Drabsch, Y.; ten Dijke, P. TGF-β signalling and its role in cancer progression and metastasis. Cancer Metast. Rev. 2012, 31, 553–568. [Google Scholar] [CrossRef] [PubMed]
- Nixon, B.G.; Gao, S.Y.; Wang, X.X.; Li, M.O. TGFβ control of immune responses in cancer: A holistic immuno-oncology perspective. Nat. Rev. Immunol. 2023, 23, 346–362. [Google Scholar] [CrossRef]
- Yang, Y.-J.; Xu, H.-M.; Suo, Y.-R. Raspberry pulp polysaccharides inhibit tumor growth via immunopotentiation and enhance docetaxel chemotherapy against malignant melanoma in vivo. Food Funct. 2015, 6, 3022–3034. [Google Scholar] [CrossRef] [PubMed]
- Liu, S.; Zhao, W.J.; Lan, P.; Mou, X.Y. The microbiome in inflammatory bowel diseases: From pathogenesis to therapy. Protein Cell 2021, 12, 331–345. [Google Scholar] [CrossRef]
- Sun, E.; Meng, X.Q.; Kang, Z.X.; Gu, H.M.; Li, M.Y.; Tan, X.B.; Feng, L.; Jia, X.B. Zengshengping improves lung cancer by regulating the intestinal barrier and intestinal microbiota. Front. Pharmacol. 2023, 14, 1123819. [Google Scholar] [CrossRef]
- Broggi, A.; Tan, Y.; Granucci, F.; Zanoni, I. IFN-λ suppresses intestinal inflammation by non-translational regulation of neutrophil function. Nat. Immunol. 2017, 18, 1084–1093. [Google Scholar] [CrossRef]
- Ouaknine, J.; Helly De Tauriers, P.; Dumenil, C.; Neveux, N.; Dumoulin, J.; Giraud, V.; Labrune, S.; Tisserand, J.; Emile, J.; Chinet, T.; et al. MA10.03 Plasmatic Evaluation of the Intestinal Barrier and Blood Microbiota, and Antibiotic Use in Non-Small Cell Lung Cancer Patients Treated with Nivolumab. J. Thorac. Oncol. 2018, 13, S389–S390. [Google Scholar] [CrossRef]
- Zhu, H.K.; Shen, F.L.; Wang, X.C.; Cheng, Y.L.; Guo, Y.H.; Qian, H.; Liu, Y. Reshaped Gut Microbial Composition and Functions Associated with the Antifatigue Effect of Salidroside in Exercise Mice. Mol. Nutr. Food Res. 2023, 67, 2300015. [Google Scholar] [CrossRef]
- Liu, X.M.; Mao, B.Y.; Gu, J.Y.; Wu, J.Y.; Cui, S.M.; Wang, G.; Zhao, J.X.; Zhang, H.; Chen, W. Blautia-a new functional genus with potential probiotic properties? Gut Microbes 2021, 13, 1875796. [Google Scholar] [CrossRef] [PubMed]
- Klemenak, M.; Dolinsek, J.; Langerholc, T.; Di Gioia, D.; Micetic-Turk, D. Administration of Bifidobacterium breve Decreases the Production of TNF-alpha in Children with Celiac Disease. Digest. Dis. Sci. 2015, 60, 3386–3392. [Google Scholar] [CrossRef] [PubMed]
- Mager, L.F.; Burkhard, R.; Pett, N.; Cooke, N.C.A.; Brown, K.; Ramay, H.; Paik, S.; Stagg, J.; Groves, R.A.; Gallo, M.; et al. Microbiome-derived inosine modulates response to checkpoint inhibitor immunotherapy. Science 2020, 369, 1481–1489. [Google Scholar] [CrossRef] [PubMed]
- Sorbara, M.T.; Pamer, E.G. Microbiome-based therapeutics. Nat. Rev. Microbiol. 2022, 20, 365–380. [Google Scholar] [CrossRef] [PubMed]
- Zagato, E.; Pozzi, C.; Bertocchi, A.; Schioppa, T.; Saccheri, F.; Guglietta, S.; Fosso, B.; Melocchi, L.; Nizzoli, G.; Troisi, J.; et al. Endogenous murine microbiota member Faecalibaculum rodentium and its human homologue protect from intestinal tumour growth. Nat. Microbiol. 2020, 5, 511–524. [Google Scholar] [CrossRef]
- Zhang, D.; Jian, Y.P.; Zhang, Y.N.; Li, Y.; Gu, L.T.; Sun, H.H.; Liu, M.D.; Zhou, H.L.; Wang, Y.S.; Xu, Z.X. Short-chain fatty acids in diseases. Cell Commun. Signal 2023, 21, 212. [Google Scholar] [CrossRef]
- Zhang, H.D.; Xu, J.; Wu, Q.R.; Fang, H.; Shao, X.; Ouyang, X.; He, Z.M.; Deng, Y.Y.; Chen, C.B. Gut microbiota mediates the susceptibility of mice to sepsis-associated encephalopathy bybutyric acid. J. Inflamm. Res. 2022, 15, 2103–2119. [Google Scholar] [CrossRef]
- Loman, B.R.; Jordan, K.R.; Haynes, B.; Bailey, M.T.; Pyter, L.M. Chemotherapy-induced neuroinflammation is associated with disrupted colonic and bacterial homeostasis in female mice. Sci. Rep. 2019, 9, 16490. [Google Scholar] [CrossRef]
- Yan, C.; Wu, D.; Gan, L.L.; Wang, J.; Yang, W.Y.; Xu, B. Significant metabolic alterations in non-small cell lung cancer patients by epidermal growth factor receptor-targeted therapy and PD-1/PD-L1 immunotherapy. Front. Pharmacol. 2022, 13, 949745. [Google Scholar] [CrossRef]
- Liu, L.Q.; Li, M.Z.; Yu, M.L.; Shen, M.Y.; Wang, Q.; Yu, Y.; Xie, J.H. Natural polysaccharides exhibit anti-tumor activity by targeting gut microbiota. Int. J. Biol. Macromol. 2019, 121, 743–751. [Google Scholar] [CrossRef]









| Upstream Primer (5′-3′) | Downstream Primer (5′-3′) | |
|---|---|---|
| β-actin | CATTGCTGACAGGATGCAGAAGG | TGCTGGAAGGTGGACAGTGAGG |
| IL-1β | GCAACTGTTCCTGAACTCAACT | ATCTTTTGGGGTCCGTCAACT |
| IL-6 | GATGAACCATCTCCGTTGGC | CCCAATTATGAATCGGGAGTGC |
| TNF-α | AAGGACCTGGTACATGAACTGG | CGGACCATAGAGAGTGGAAAGG |
| IFN-γ | GTGGCAGCTACCTGTGTCTT | CTCTGCTTGTGAGGTGCTGA |
| ZO-1 | GCTTTAGCGAACAGAAGGAGC | TTCATTTTTCCGAGACTTCACCA |
| Occludin | CTGGATCTATGTACGGCTCACA | TCCACGTAGAGACCAGTACCT |
Disclaimer/Publisher’s Note: The statements, opinions and data contained in all publications are solely those of the individual author(s) and contributor(s) and not of MDPI and/or the editor(s). MDPI and/or the editor(s) disclaim responsibility for any injury to people or property resulting from any ideas, methods, instructions or products referred to in the content. |
© 2024 by the authors. Licensee MDPI, Basel, Switzerland. This article is an open access article distributed under the terms and conditions of the Creative Commons Attribution (CC BY) license (https://creativecommons.org/licenses/by/4.0/).
Share and Cite
Du, C.; Zhao, Y.; Shen, F.; Qian, H. Effect of Brassica rapa L. Polysaccharide on Lewis Lung Cancer Mice by Inflammatory Regulation and Gut Microbiota Modulation. Foods 2024, 13, 3704. https://doi.org/10.3390/foods13223704
Du C, Zhao Y, Shen F, Qian H. Effect of Brassica rapa L. Polysaccharide on Lewis Lung Cancer Mice by Inflammatory Regulation and Gut Microbiota Modulation. Foods. 2024; 13(22):3704. https://doi.org/10.3390/foods13223704
Chicago/Turabian StyleDu, Changhui, Yong Zhao, Fanglin Shen, and He Qian. 2024. "Effect of Brassica rapa L. Polysaccharide on Lewis Lung Cancer Mice by Inflammatory Regulation and Gut Microbiota Modulation" Foods 13, no. 22: 3704. https://doi.org/10.3390/foods13223704
APA StyleDu, C., Zhao, Y., Shen, F., & Qian, H. (2024). Effect of Brassica rapa L. Polysaccharide on Lewis Lung Cancer Mice by Inflammatory Regulation and Gut Microbiota Modulation. Foods, 13(22), 3704. https://doi.org/10.3390/foods13223704

