The Antecedents of Positive Emotion and Continuous Usage of In-Flight Meals with Respect to Food Quality Using Structural Equation Modeling
Abstract
1. Introduction
- Research question 1: How food quality of in-flight mean is defined?
- Research question 2: How does food quality affect consumers’ positive emotions and their intention to continue using in-flight meal services?
2. Review of the Literature and Hypotheses Development
2.1. Continuance Usage
2.2. Positive Emotion
2.3. Food Quality in the Area of In-Flight Meals
2.4. Hypotheses Development
2.5. Moderating Effect of Menu Diversity on the Impact of Nutrition on Continuance Usage
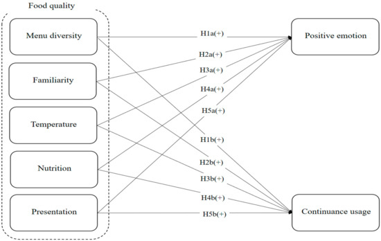
2.6. Research Model
3. Method
3.1. Description of Measurement Items
3.2. Data Collection and Instruments for Analysis
4. Results
4.1. Results for Convergent and Discriminant Validity
4.2. Results of Hypothesis Testing
5. Discussion
6. Conclusions
Author Contributions
Funding
Institutional Review Board Statement
Informed Consent Statement
Data Availability Statement
Conflicts of Interest
References
- An, M.; Noh, Y. Airline customer satisfaction and loyalty: Impact of in-flight service quality. Serv. Bus. 2009, 3, 293–307. [Google Scholar] [CrossRef]
- Zahari, M.; Salleh, N.; Kamaruddin, M.; Kutut, M. In-flight Meals, Passengers-Level of Satisfaction and Re-flying Intention. Int. J. Humanit. Soc. Sci. 2011, 5, 1982–1989. [Google Scholar]
- Mortensen Ernits, R.; Reiß, M.; Bauer, M.; Becker, A.; Freitag, M. Individualisation of Inflight Catering Meals—An Automation Concept for Integrating Pre-Ordered Meals during the Flight for All Passengers. Aerospace 2022, 9, 736. [Google Scholar] [CrossRef]
- O’Hara, L.; Strugnell, C. Developments in in-flight catering. Nutr. Food Sci. 1997, 97, 105–106. [Google Scholar] [CrossRef]
- Peri, C. The universe of food quality. Food Qual. Prefer. 2006, 17, 3–8. [Google Scholar] [CrossRef]
- Kulturel-Konak, S.; Konak, A.; Jakielaszek, L.; Gavirneni, N. Menu engineering for continuing care senior living facilities with captive dining patrons. Inf. J. Appl. Ana. 2023, 53, 218–239. [Google Scholar] [CrossRef]
- Neuerburg, C.; Koschate-Fischer, N.; Pescher, C. Menu-Based Choice Models for Customization: On the Recoverability of Reservation Prices, Model Fit, and Predictive Validity. J. Interact. Mark. 2021, 53, 1–14. [Google Scholar] [CrossRef]
- Aldridge, V.; Dovey, T.; Halford, J.C. The role of familiarity in dietary development. Dev. Rev. 2009, 29, 32–44. [Google Scholar] [CrossRef]
- Heath, P.; Houston-Price, C.; Kennedy, O. Increasing food familiarity without the tears. A role for visual exposure? Appetite 2011, 57, 832–838. [Google Scholar] [CrossRef] [PubMed]
- Jaja, H.P.; Iroegbu, I.I. Food freshness and temperature and customer patronage of restaurant customers in Port Harcourt. Res. J. Food Sci. Qual. Ctrl. 2019, 5, 24–31. [Google Scholar]
- Mun, S.G. The effects of ambient temperature changes on foodborne illness outbreaks associated with the restaurant industry. Int. J. Hosp. Manag. 2020, 85, 102432. [Google Scholar] [CrossRef]
- French, S.; Tangney, C.; Crane, M.; Wang, Y.; Appelhans, B. Nutrition quality of food purchases varies by household income: The SHoPPER study. BMC Public Health 2019, 19, 231. [Google Scholar] [CrossRef]
- Losasso, C.; Cibin, V.; Cappa, V.; Lo, Y.; Chang, Y.; Lee, M.; Wahlqvist, M. Health and nutrition economics: Diet costs are associated with diet quality. Asia Pac. J. Clin. Nutr. 2009, 18, 598–604. [Google Scholar]
- Eldesouky, A.; Pulido, A.; Mesias, F.J. The role of packaging and presentation format in consumers’ preferences for food: An application of projective techniques. J. Sens. Stud. 2015, 30, 360–369. [Google Scholar] [CrossRef]
- Szocs, C.; Lefebvre, S. Spread or stacked? Vertical versus horizontal food presentation, portion size perceptions, and consumption. J. Bus. Res. 2017, 75, 249–257. [Google Scholar] [CrossRef]
- Gezhi, C.; Xiang, H. From good feelings to good behavior: Exploring the impacts of positive emotions on tourist environmentally responsible behavior. J. Hosp. Tour. Manag. 2022, 50, 1–9. [Google Scholar] [CrossRef]
- Li, S.; Wang, Y.; Filieri, R.; Zhu, Y. Eliciting positive emotion through strategic responses to COVID-19 crisis: Evidence from the tourism sector. Tour. Manag. 2022, 90, 104485. [Google Scholar] [PubMed]
- Liu, Y.; Li, Q.; Edu, T.; Negricea, I. Exploring the continuance usage intention of travel applications in the case of Chinese tourists. J. Hosp. Tour. Res. 2023, 47, 6–32. [Google Scholar] [CrossRef]
- Taghizadeh, S.; Rahman, S.; Nikbin, D.; Alam, M.; Alexa, L.; Ling Suan, C.; Taghizadeh, S. Factors influencing students’ continuance usage intention with online learning during the pandemic: A cross-country analysis. Beh. Inf. Technol. 2022, 41, 1998–2017. [Google Scholar] [CrossRef]
- Klopčič, M.; Slokan, P.; Erjavec, K. Consumer preference for nutrition and health claims: A multi-methodological approach. Food Qual. Prefer. 2020, 82, 103863. [Google Scholar] [CrossRef]
- Jacob, B.; Thomas, S.; Joseph, J. Over two decades of research on choice overload: An overview and research agenda. Int. J. Consum. Stud. 2024, 48, e13029. [Google Scholar] [CrossRef]
- Reutskaja, E.; Cheek, N.; Iyengar, S.; Schwartz, B. Choice deprivation, choice overload, and satisfaction with choices across six nations. J. Int. Mark. 2022, 30, 18–34. [Google Scholar] [CrossRef]
- Schwartz, M.; Neiers, F.; Feron, G.; Canon, F. The relationship between salivary redox, diet, and food flavor perception. Front. Nutr. 2021, 7, 612735. [Google Scholar] [CrossRef] [PubMed]
- Stevenson, C.; Doherty, G.; Barnett, J.; Muldoon, O.; Trew, K. Adolescents’ views of food and eating: Identifying barriers to healthy eating. J. Adolesc. 2007, 30, 417–434. [Google Scholar] [CrossRef] [PubMed]
- Abdul-Halim, N.; Vafaei-Zadeh, A.; Hanifah, H.; Teoh, A.; Nawaser, K. Understanding the determinants of e-wallet continuance usage intention in Malaysia. Qual. Quant. 2022, 56, 3413–3439. [Google Scholar] [CrossRef] [PubMed]
- Huang, G.; Ren, Y. Linking technological functions of fitness mobile apps with continuance usage among Chinese users: Moderating role of exercise self-efficacy. Comput. Hum. Behav. 2020, 103, 151–160. [Google Scholar] [CrossRef]
- Ramos, K. Factors influencing customers’ continuance usage intention of food delivery apps during COVID-19 quarantine in Mexico. Br. Food J. 2022, 124, 833–852. [Google Scholar] [CrossRef]
- Chong, H.; Hashim, A.; Osman, S.; Lau, J.; Aw, E. The future of e-commerce? Understanding livestreaming commerce continuance usage. Int. J. Ret Dist. Manag. 2023, 51, 1–20. [Google Scholar] [CrossRef]
- Inan, D.; Hidayanto, A.; Juita, R.; Soemawilaga, F.; Melinda, F.; Puspacinantya, P.; Amalia, Y. Service quality and self-determination theory towards continuance usage intention of mobile banking. J. Sci. Technol. Pol. Manag. 2023, 14, 303–328. [Google Scholar] [CrossRef]
- Altinay, L.; Alrawadieh, Z.; Tulucu, F.; Arici, H. The effect of hospitableness on positive emotions, experience, and well-being of hospital patients. Int. J. Hosp. Manag. 2023, 110, 103431. [Google Scholar] [CrossRef]
- Gracia, E.; Bakker, A.; Grau, R. Positive emotions: The connection between customer quality evaluations and loyalty. Cornell Hosp. Quar. 2011, 52, 458–465. [Google Scholar] [CrossRef]
- Lin, J.; Liang, H. The influence of service environments on customer emotion and service outcomes. Manag. Serv. Qual. Int. J. 2011, 21, 350–372. [Google Scholar] [CrossRef]
- Essén, A.; Wikström, S. The role of emotion in service evaluation: Senior citizens’ assessments of long-term care services. Manag. Serv. Qual. Int. J. 2008, 18, 147–162. [Google Scholar] [CrossRef]
- Wu, C.; Shen, C.H. Factors affecting customer positive emotion and service relation-restaurants in hotel as examples. Int. J. Bus. Tour. Appl. Sci. 2013, 1, 30–41. [Google Scholar]
- Li, R.; Li, Y.Q.; Ruan, W.; Zhang, S.; Wang, M.Y. Sentiment mining of online reviews of peer-to-peer accommodations: Customer emotional heterogeneity and its influencing factors. Tour. Manag. 2023, 96, 104704. [Google Scholar] [CrossRef]
- Im, S.Y.; Seo, S. How does restaurant experienscape affect solo diners’ emotions and dining satisfaction in Korea? Int. J. Contemp. Hosp. Manag. 2024, 36, 769–789. [Google Scholar] [CrossRef]
- Cardello, A.V. Food quality: Relativity, context and consumer expectations. Food Qual. Prefer. 1995, 6, 163–170. [Google Scholar] [CrossRef]
- Kim, H.A.; Park, H.J. A Study on the School Lunch Program Served by the Elementary Schools in Muan: An Analysis of Nutrients and Diversity of Menu. Korean J. Community Nutr. 1999, 74–82. [Google Scholar]
- Tien, N.H. Customization and Standardization of the Business Strategy of Foreign Enterprises in Vietnam: The McDonald’s case and the fast-food sector. Int. J. Res. Mark. Manag. Sales 2019, 1, 44–50. [Google Scholar] [CrossRef]
- Yeoh, Y.; Kwon, S.; Lee, Y. Menu pattern and food diversity of snack menus provided by Child Care Information Centers in Seoul. J. Nutr. Health 2014, 47, 443–451. [Google Scholar] [CrossRef]
- Ozdemir, B.; Caliskan, O. Menu design: A review of literature. J. Food Serv. Bus. Res. 2015, 18, 189–206. [Google Scholar] [CrossRef]
- Johnson, E.J.; Russo, J.E. Product familiarity and learning new information. J. Consum. Res. 1984, 11, 542–550. [Google Scholar] [CrossRef]
- Gefen, D. E-commerce: The role of familiarity and trust. Omega 2000, 28, 725–737. [Google Scholar] [CrossRef]
- Zhou, K.; Nakamoto, K. How do enhanced and unique features affect new product preference? The moderating role of product familiarity. J. Acad. Mark. Sci. 2007, 35, 53–62. [Google Scholar] [CrossRef]
- Coupey, E.; Irwin, J.; Payne, J.W. Product category familiarity and preference construction. J. Consum. Res. 1998, 24, 459–468. [Google Scholar] [CrossRef]
- Fischer, A.R.; Frewer, L.J. Consumer familiarity with foods and the perception of risks and benefits. Food Qual. Prefer. 2009, 20, 576–585. [Google Scholar] [CrossRef]
- Choi, J.C. User familiarity and satisfaction with food delivery mobile apps. SAGE Open 2020, 10, 2158244020970563. [Google Scholar] [CrossRef]
- Xu, Y.; Zeng, G. Not eating is a loss: How familiarity influences local food consumption. Tour. Manag. 2022, 90, 104479. [Google Scholar] [CrossRef]
- Liu, P.; Lee, Y. An investigation of consumers’ perception of food safety in the restaurants. Int. J. Hosp. Manag. 2018, 73, 29–35. [Google Scholar] [CrossRef]
- Cranage, D.A.; Conklin, M.T.; Lambert, C.U. Effect of nutrition information in perceptions of food quality, consumption behavior and purchase intentions. J. Food Serv. Bus. Res. 2005, 7, 43–61. [Google Scholar] [CrossRef]
- Elmadfa, I.; Meyer, A.L. Importance of food composition data to nutrition and public health. Eur. J. Clin. Nutr. 2010, 64, S4–S7. [Google Scholar] [CrossRef] [PubMed]
- Balkir, P.; Kemahlioglu, K.; Yucel, U. Foodomics: A new approach in food quality and safety. Trends Food Sci. Technol. 2021, 108, 49–57. [Google Scholar] [CrossRef]
- Michel, C.; Velasco, C.; Gatti, E.; Spence, C. A taste of Kandinsky: Assessing the influence of the artistic visual presentation of food on the dining experience. Flavour 2014, 3, 7. [Google Scholar] [CrossRef]
- Zellner, D.; Loss, C.; Zearfoss, J.; Remolina, S. It tastes as good as it looks! The effect of food presentation on liking for the flavor of food. Appetite 2014, 77, 31–35. [Google Scholar] [CrossRef] [PubMed]
- Young, R.J. The importance of food presentation for animal welfare and conservation. Proc. Nutr. Soc. 1997, 56, 1095–1104. [Google Scholar] [CrossRef]
- Lin, H.; Wang, E. Effects of presentation of ingredient information with clean labels on older adults’ food product evaluation. Curr. Psychol. 2023, 42, 18515–18523. [Google Scholar] [CrossRef]
- Walsh, A.; Duncan, S.; Bell, M.; O’Keefe, S.; Gallagher, D.L. Integrating implicit and explicit emotional assessment of food quality and safety concerns. Food Qual. Prefer. 2017, 56, 212–224. [Google Scholar] [CrossRef]
- Cardello, A.V.; Jaeger, S.R. Questionnaires should be the default method in food-related emotion research. Food Qual. Prefer. 2021, 92, 104180. [Google Scholar] [CrossRef]
- Köster, E.P.; Mojet, J. From mood to food and from food to mood: A psychological perspective on the measurement of food-related emotions in consumer research. Food Res. Int. 2015, 76, 180–191. [Google Scholar] [CrossRef]
- Prinyawiwatkul, W. Food-Evoked Emotion, Product Acceptance, Food Preference, Food Choice and Consumption: Some New Perspectives. Foods 2023, 12, 2095. [Google Scholar] [CrossRef]
- Zhong, Y.; Moon, H.C. What drives customer satisfaction, loyalty, and happiness in fast-food restaurants in China? Perceived price, service quality, food quality, physical environment quality, and the moderating role of gender. Foods 2020, 9, 460. [Google Scholar] [CrossRef] [PubMed]
- Ouyang, Y.; Behnke, C.; Almanza, B.; Ghiselli, R. The influence of food aromas on restaurant consumer emotions, perceptions, and purchases. J. Hosp. Mark. Manag. 2018, 27, 405–423. [Google Scholar] [CrossRef]
- Majid, M.; Samsudin, A.; Noorkhizan, M.; Zaki, M.; Bakar, A. Service quality, food quality, image and customer loyalty: An empirical study at a hotel restaurant. Int. J. Acad. Res. Bus. Soc. Sci. 2018, 8, 1432–1446. [Google Scholar] [CrossRef] [PubMed]
- Suhartanto, D.; Helmi Ali, M.; Tan, K.H.; Sjahroeddin, F.; Kusdibyo, L. Loyalty toward online food delivery service: The role of e-service quality and food quality. J. Food Serv. Bus. Res. 2019, 22, 81–97. [Google Scholar] [CrossRef]
- Bihamta, H.; Jayashree, S.; Rezaei, S.; Okumus, F.; Rahimi, R. Dual pillars of hotel restaurant food quality satisfaction and brand loyalty. Br. Food J. 2017, 119, 2597–2609. [Google Scholar] [CrossRef]
- Chernev, A.; Böckenholt, U.; Goodman, J. Choice overload: A conceptual review and meta-analysis. J. Consum. Psychol. 2015, 25, 333–358. [Google Scholar] [CrossRef]
- D’Angelo, J.D.; Toma, C.L. There are plenty of fish in the sea: The effects of choice overload and reversibility on online daters’ satisfaction with selected partners. Media Psychol. 2017, 20, 1–27. [Google Scholar] [CrossRef]
- Wylie, K.; Nebauer, M. “The food here is tasteless!” Food taste or tasteless food? Chemosensory loss and the politics of under-nutrition. Collegian 2011, 18, 27–35. [Google Scholar] [CrossRef] [PubMed]
- Khoa, D.T.; Chan, K.W. Being Alone or Together: How Frontline Anthropomorphized Robots Affect Solo (vs. Joint) Service Consumption. J. Serv. Res. 2023. [Google Scholar] [CrossRef]
- Lonardi, S.; Scholl-Grissemann, U.; Peters, M.; Messner, N. Leveraging minority language in destination online marketing: Evidence from Alta Badia, Italy. J. Destin. Mark. Manag. 2024, 31, 100857. [Google Scholar] [CrossRef]
- Fornell, C.; Larcker, D.F. Evaluating structural equation models with unobservable variables and measurement error. J. Mark. Res. 1981, 18, 39–50. [Google Scholar] [CrossRef]
- Hair, J.; Anderson, R.; Babin, B.; Black, W. Multivariate Data Analysis: A Global Perspective; Pearson: Upper Saddle River, NJ, USA, 2010; Volume 7. [Google Scholar]
- Hoyle, R. Structural Equation Modeling: Concepts, Issues, and Applications; SAGE: Thousand Oaks, CA, USA, 1995. [Google Scholar]
- Pal, D.; Babakerkhell, M.; Zhang, X. Exploring the determinants of users’ continuance usage intention of smart voice assistants. IEEE Access 2021, 9, 162259–162275. [Google Scholar] [CrossRef]
- Roccato, A.; Vanzo, A.; Andrighetto, I.; Ricci, A. Food safety and nutrition: Improving consumer behaviour. Food Ctrl. 2012, 26, 252–258. [Google Scholar]
- Yeager, V.; Menachemi, N.; Braden, B.; Taylor, D.; Manzella, B.; Ouimet, C. Relationship between food safety and critical violations on restaurant inspections: An empirical investigation of bacterial pathogen content. J. Environ. Health 2013, 75, 68–73. [Google Scholar] [PubMed]
- Cates, S.; Muth, M.; Karns, S.; Penne, M.; Stone, C.; Harrison, J.; Radke, V. Certified kitchen managers: Do they improve restaurant inspection outcomes? J. Food Prot. 2009, 72, 384–391. [Google Scholar] [CrossRef] [PubMed]
- Keddell, E. Comparing Risk-Averse and Risk-Friendly Practitioners in Child Welfare Decision-Making: A Mixed Methods Study. J. Soc. Work. Pract. 2017, 31, 411–429. [Google Scholar] [CrossRef]



| Construct | Code | Item | Reference |
|---|---|---|---|
| Menu diversity | MD1 | The airline offered diverse in-flight meal menus. | Consulting |
| MD2 | The airline prepared various in-flight meal menu options. | ||
| MD3 | The airline allowed me to choose from many in-flight meal menu options. | ||
| MD4 | The airline provided diverse in-flight meal menu options. | ||
| Familiarity | FM1 | I was familiar with the in-flight meal. | Consulting |
| FM2 | The in-flight meal was known to me. | ||
| FM3 | I was used to the in-flight meal. | ||
| Temperature | TM1 | The temperature of in-flight meal was adequate. | Consulting |
| TM2 | The in-flight meal had a good temperature. | ||
| TM3 | The in-flight meal was offered with an adequate temperature. | ||
| TM4 | The temperature of the in-flight meal was appropriate. | ||
| Nutrition | NT1 | The in-flight meal was nutritional. | French et al. [12]; Losasso et al. [13] |
| NT2 | The in-flight meal’s nutrition promoted my health condition. | ||
| NT3 | The nutritional value of in-flight meal was adequate. | ||
| NT4 | The in-flight meal’s nutrition was excellent. | ||
| Presentation | PT1 | The presentation of the in-flight meal was organized. | Szocs and Lefebvre [15]; Lin and Wang [56] |
| PT2 | The presentation of the in-flight meal looked good. | ||
| PT3 | The presentation of the in-flight meal was neat. | ||
| PT4 | The presentation of the in-flight meal was nice. | ||
| Positive emotion | PE1 | I was happy with the in-flight meal. | Altinay et al. [30]; Im et al. [26] |
| PE2 | I was joyful about the in-flight meal. | ||
| PE3 | I was pleased with the in-flight meal. | ||
| PE4 | I was delighted with the in-flight meal. | ||
| Continuance usage | CU1 | I intend to use the in-flight meal again. | Abdul-Halim et al. [25]; Inan et al. [29] |
| CU2 | I am willing to pay for the in-flight meal again. | ||
| CU3 | I have an intention to purchase the in-flight meal again. | ||
| CU4 | I am going to choose the in-flight meal again. |
| Characteristics | Frequency | Percentage |
|---|---|---|
| Sex | ||
| Male | 61 | 19.2 |
| Female | 256 | 80.8 |
| Age | ||
| 20–29 years old or younger | 80 | 25.2 |
| 30–39 years old | 127 | 40.1 |
| 40–49 years old | 83 | 26.2 |
| 50–59 years old | 21 | 6.6 |
| Older than 60 | 6 | 1.9 |
| Monthly household income | ||
| Under USD 2500 | 55 | 17.4 |
| USD 2500 and USD 4999 | 93 | 29.3 |
| USD 5000 and USD 7499 | 65 | 20.5 |
| USD 7500 andUSD 9999 | 36 | 11.4 |
| Over USD 10,000 | 68 | 21.5 |
| Annual using frequency of in-flight meals | ||
| Less than 1 time | 38 | 12.0 |
| 1~2 times | 184 | 58.0 |
| 3~5 times | 69 | 21.8 |
| More than 5 times | 26 | 8.2 |
| Construct (AVE) | Code | Loading | Mean (SD) | CR |
|---|---|---|---|---|
| Menu diversity (0.725) | MD1 | 0.863 | 2.916 (1.000) | 0.913 |
| MD2 | 0.828 | |||
| MD3 | 0.799 | |||
| MD4 | 0.911 | |||
| Familiarity (0.649) | FM1 | 0.716 | 3.262 (1.081) | 0.846 |
| FM2 | 0.846 | |||
| FM3 | 0.847 | |||
| Temperature (0.856) | TM1 | 0.855 | 3.761 (0.933) | 0.959 |
| TM2 | 0.975 | |||
| TM3 | 0.986 | |||
| TM4 | 0.877 | |||
| Nutrition (0.703) | NT1 | 0.832 | 3.027 (0.948) | 0.904 |
| NT2 | 0.802 | |||
| NT3 | 0.813 | |||
| NT4 | 0.902 | |||
| Presentation (0.772) | PT1 | 0.799 | 3.575 (0.950) | 0.931 |
| PT2 | 0.906 | |||
| PT3 | 0.903 | |||
| PT4 | 0.902 | |||
| Positive emotion (0.807) | PE1 | 0.885 | 3.195 (1.076) | 0.943 |
| PE2 | 0.900 | |||
| PE3 | 0.920 | |||
| PE4 | 0.887 | |||
| Continuance usage (0.771) | CU1 | 0.766 | 3.258 (0.974) | 0.930 |
| CU2 | 0.916 | |||
| CU3 | 0.915 | |||
| CU4 | 0.905 |
| 1 | 2 | 3 | 4 | 5 | 6 | 7 | |
|---|---|---|---|---|---|---|---|
| 1. Menu diversity | 0.851 | ||||||
| 2. Familiarity | 0.306 * | 0.805 | |||||
| 3. Temperature | 0.381 * | 0.295 * | 0.925 | ||||
| 4. Nutrition | 0.612 * | 0.393 * | 0.434 * | 0.838 | |||
| 5. Presentation | 0.530 * | 0.307 * | 0.505 * | 0.645 * | 0.878 | ||
| 6. Positive emotion | 0.672 * | 0.361 * | 0.507 * | 0.701 * | 0.693 * | 0.898 | |
| 7. Continuance usage | 0.594 * | 0.394 * | 0.467 * | 0.620 * | 0.603 * | 0.765 * | 0.878 |
| Path | β | t Value | p Value | Results |
|---|---|---|---|---|
| Menu diversity → Positive emotion | 0.308 | 5.93 * | 0.000 | Supported |
| Familiarity → Positive emotion | 0.046 | 1.10 | 0.269 | Not supported |
| Temperature → Positive emotion | 0.114 | 2.82 * | 0.005 | Supported |
| Nutrition → Positive emotion | 0.257 | 3.97 * | 0.000 | Supported |
| Presentation → Positive emotion | 0.319 | 5.53 * | 0.000 | Supported |
| Menu diversity → Continuance usage | 0.131 | 2.59 * | 0.010 | Supported |
| Familiarity → Continuance usage | 0.286 | 4.55 * | 0.000 | Supported |
| Temperature → Continuance usage | 0.108 | 2.21 * | 0.027 | Supported |
| Nutrition → Continuance usage | 0.205 | 2.64 * | 0.008 | Supported |
| Presentation → Continuance usage | 0.232 | 3.39 * | 0.000 | Supported |
| Variables | β | t Value |
|---|---|---|
| Constant | −0.244 | −0.56 |
| Nutrition | 0.760 * | 5.26 |
| Menu diversity | 0.693 * | 4.34 |
| Nutrition × Menu diversity | −0.089 * | −1.94 |
| F value | 88.59 * | |
| R2 | 0.4592 | |
| Conditional effect of focal predictor | ||
| Menu diversity | ||
| 2.00 | 0.581 * | 7.68 |
| 3.00 | 0.491 * | 7.56 |
| 4.00 | 0.402 * | 4.88 |
| Test of unconditional interaction | ||
| Δ R2 | 0.006 | |
| F-value | 3.96 * |
Disclaimer/Publisher’s Note: The statements, opinions and data contained in all publications are solely those of the individual author(s) and contributor(s) and not of MDPI and/or the editor(s). MDPI and/or the editor(s) disclaim responsibility for any injury to people or property resulting from any ideas, methods, instructions or products referred to in the content. |
© 2024 by the authors. Licensee MDPI, Basel, Switzerland. This article is an open access article distributed under the terms and conditions of the Creative Commons Attribution (CC BY) license (https://creativecommons.org/licenses/by/4.0/).
Share and Cite
Lee, W.S.; Moon, J. The Antecedents of Positive Emotion and Continuous Usage of In-Flight Meals with Respect to Food Quality Using Structural Equation Modeling. Foods 2024, 13, 2622. https://doi.org/10.3390/foods13162622
Lee WS, Moon J. The Antecedents of Positive Emotion and Continuous Usage of In-Flight Meals with Respect to Food Quality Using Structural Equation Modeling. Foods. 2024; 13(16):2622. https://doi.org/10.3390/foods13162622
Chicago/Turabian StyleLee, Won Seok, and Joonho Moon. 2024. "The Antecedents of Positive Emotion and Continuous Usage of In-Flight Meals with Respect to Food Quality Using Structural Equation Modeling" Foods 13, no. 16: 2622. https://doi.org/10.3390/foods13162622
APA StyleLee, W. S., & Moon, J. (2024). The Antecedents of Positive Emotion and Continuous Usage of In-Flight Meals with Respect to Food Quality Using Structural Equation Modeling. Foods, 13(16), 2622. https://doi.org/10.3390/foods13162622

