Deciphering the Role of Waxy Gene Mutations in Enhancing Rice Grain Quality
Abstract
1. Introduction
2. Materials and Methods
2.1. Plant Materials and Growth Conditions
2.2. Plasmids and Rice Transformation
2.3. Observation of Grain Transparency
2.4. Examination of Cavities within Starch Granules
2.5. Grain Quality Analyses
2.6. Measurement of the Gelatinization and Pasting Properties of Rice
2.7. Gel Permeation Chromatograms
2.8. Crystalline Structure Analysis
2.9. RNA Extraction and Quantitative Reverse Transcriptase PCR Analysis
2.10. Enzyme Activity Assays
2.11. Western Blot Assay
2.12. Statistical Analysis
3. Results
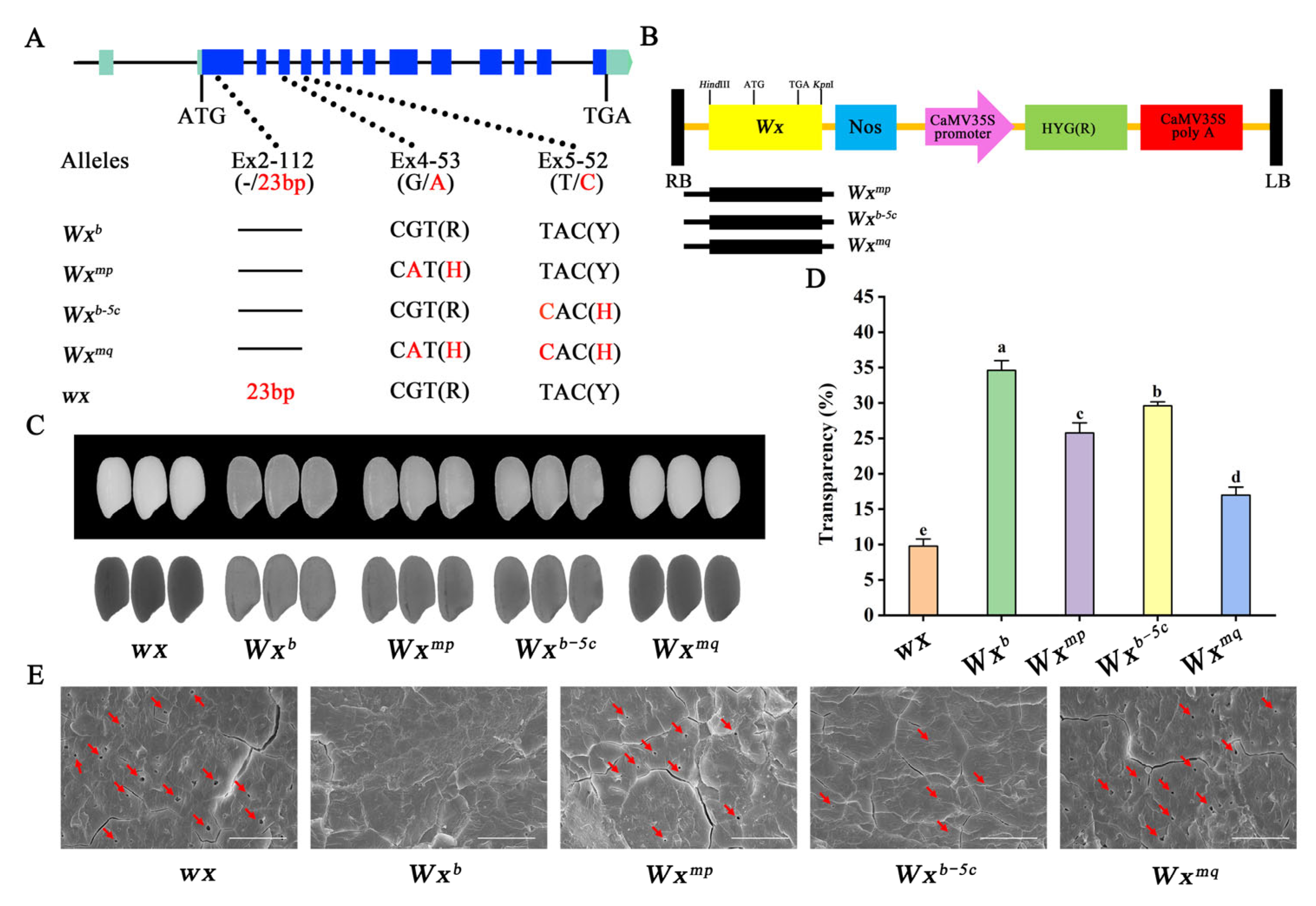
3.1. Effects of Two Functional Single Nucleotide Polymorphisms on Seed Transparency
3.2. Effect of the Distinct Transgenic Rice Lines on Rice Eating Quality
3.3. Comparison of Starch Crystalline Structure in Transgenic Rice
3.4. Effects of Two Functional SNPs on Wx Gene Expression and GBSSI Enzyme Activity
4. Discussion
Supplementary Materials
Author Contributions
Funding
Institutional Review Board Statement
Informed Consent Statement
Data Availability Statement
Conflicts of Interest
References
- Tilman, D.; Balzer, C.; Hill, J.; Befort, B.L. Global food demand and the sustainable intensification of agriculture. Proc. Natl. Acad. Sci. USA 2011, 108, 20260–20264. [Google Scholar] [CrossRef] [PubMed]
- Chui, W.P.L.; Abdul Latif, M.; Yusop, M.R.; Ismail, M.R.; Puteh, A. Advances to improve the eating and cooking qualities of rice by marker-assisted breeding. Crit. Rev. Biotechnol. 2014, 36, 87–98. [Google Scholar]
- Bao, J. Genes and QTLs for rice grain quality improvement. Rice Germplasm Genet. Improv. 2014, 9, 239–278. [Google Scholar]
- Li, H.Y.; Prakash, S.; Nicholson, T.M.; Fitzgerald, M.A.; Gilbert, R.G. The importance of amylose and amylopectin fine structure for textural properties of cooked rice grains. Food Chem. 2016, 196, 702–711. [Google Scholar] [CrossRef] [PubMed]
- Jeon, J.S.; Ryoo, N.; Hahn, T.R.; Walia, H.; Nakamura, Y. Starch biosynthesis in cereal endosperm. Plant Physiol. Biochem. 2010, 48, 383–392. [Google Scholar] [CrossRef] [PubMed]
- Mohapatra, D.; Bal, S. Cooking quality and instrumental textural attributes of cooked rice for different milling fractions. J. Food Eng. 2006, 73, 253–259. [Google Scholar] [CrossRef]
- Wang, C.L.; Zhang, Y.D.; Zhu, Z.; Chen, T.; Zhao, Q.Y.; Zhong, W.G.; Yang, J.; Yao, S.; Zhou, L.H.; Zhao, L.; et al. Research progress on the breeding of japonica super rice varieties in Jiangsu Province, China. J. Integr. Agr. 2017, 16, 992–999. [Google Scholar] [CrossRef]
- Zhang, C.Q.; Zhu, J.H.; Chen, S.J.; Fan, X.L.; Li, Q.F.; Lu, Y.; Wang, M.; Yu, H.X.; Yi, C.D.; Tang, S.Z.; et al. Wxlv, the ancestral allele of rice Waxy gene. Mol. Plant 2019, 12, 1157–1166. [Google Scholar] [CrossRef] [PubMed]
- Zhou, H.; Xia, D.; Zhao, D.; Li, Y.H.; Li, P.B.; Wu, B.; Gao, G.J.; Zhang, Q.L.; Wang, G.W.; Xiao, J.H.; et al. The origin of Wxla provides new insights into the improvement of grain quality in rice. J. Integr. Plant Biol. 2021, 63, 878–888. [Google Scholar] [CrossRef]
- Yang, J.; Wang, J.; Fan, F.J.; Zhu, J.Y.; Chen, T.; Wang, C.L.; Zheng, T.Q.; Zhang, J.; Zhong, W.G.; Xu, J.L. Development of AS-PCR marker based on a key mutation confirmed by resequencing of Wx-mp in Milky Princess and its application in japonica soft rice (Oryza sativa L.) breeding. Plant Breed. 2013, 132, 595–603. [Google Scholar] [CrossRef]
- Sato, H.; Suzuki, Y.; Sakai, M.; Imbe, T. Molecular characterization of Wx-mq, a novel mutant gene for low-amylose content in endosperm of rice (Oryza sativa L.). Breed. Sci. 2002, 52, 131–135. [Google Scholar] [CrossRef]
- Hiei, Y.; Ohta, S.; Komari, T.; Kumashiro, T. Efficient transformation of rice (Oryza sativa L.) mediated by Agrobacterium and sequence analysis of the boundaries of the T-DNA. Plant J. 1994, 6, 271–282. [Google Scholar] [CrossRef] [PubMed]
- Ding, J.Y.; Jia, J.W.; Yang, L.T.; Wen, H.B.; Zhang, C.M.; Liu, W.X.; Zhang, D.B. Validation of a rice specific gene, sucrose phosphate synthase, used as the endogenous reference gene for qualitative and real-time quantitative PCR detection of transgenes. J. Agric. Food Chem. 2004, 52, 3372–3377. [Google Scholar] [CrossRef] [PubMed]
- Zhang, L.; Zhao, L.L.; Zhang, J.; Cai, X.L.; Liu, Q.Q.; Wei, C.X. Relationships between transparency, amylose content, starch cavity, and moisture of brown rice kernels. J. Cereal Sci. 2019, 90, 102854. [Google Scholar] [CrossRef]
- Zhang, C.Q.; Chen, S.J.; Ren, X.Y.; Lu, Y.; Liu, D.R.; Cai, X.L.; Li, Q.Q.; Gao, J.P.; Liu, Q.Q. Molecular structure and physicochemical properties of starches from rice with different amylose contents resulting from modification of OsGBSSI activity. J. Agric. Food Chem. 2017, 65, 2222–2232. [Google Scholar] [CrossRef] [PubMed]
- Liu, D.R.; Wang, W.; Cai, X.L. Modulation of amylose content by structure-based modification of OsGBSS1 activity in rice (Oryza sativa L.). Plant Biotech. J. 2014, 12, 1297–1307. [Google Scholar] [CrossRef] [PubMed]
- Wang, L.Q.; Liu, W.J.; Xu, Y.; He, Y.Q.; Luo, L.J.; Xing, Y.Z.; Xu, C.G.; Zhang, Q.F. Genetic basis of 17 traits and viscosity parameters characterizing the eating and cooking quality of rice grain. Theor. Appl. Genet. 2007, 115, 463–476. [Google Scholar] [CrossRef]
- Vandeputte, G.E.; Vermeylen, R.; Geeroms, J.; Delcour, J.A. Rice starches. I. Structural aspects provide insight into crystallinity characteristics and gelatinization behavior of granular starch. J. Cereal Sci. 2003, 38, 43–52. [Google Scholar] [CrossRef]
- Song, Y.; Jane, J. Characterization of barley starches of waxy, normal, and high amylose varieties. Carbohydr. Polym. 2000, 41, 365–377. [Google Scholar] [CrossRef]
- Cai, J.W.; Man, J.M.; Huang, J.; Liu, Q.Q.; Wei, W.X.; Wei, C.X. Relationship between structure and functional properties of normal rice starches with different amylose contents. Carbohydr. Polym. 2015, 125, 35–44. [Google Scholar] [CrossRef]
- Cooke, D.; Gidley, M.J. Loss of crystalline and molecular order during starch gelatinisation: Origin of the enthalpic transition. Carbohydr. Polym. 1992, 227, 103–112. [Google Scholar] [CrossRef]
- Liu, L.L.; Ma, X.D.; Liu, S.J.; Zhu, C.L.; Jiang, L.; Wang, Y.H.; Shen, Y.; Ren, Y.L.; Dong, H.; Chen, L.M.; et al. Identification and characterization of a novel Waxy allele from a Yunnan rice landrace. Plant Mol. Biol. 2009, 71, 609–626. [Google Scholar] [CrossRef] [PubMed]
- Lu, Y.; Lv, D.J.; Zhou, L.; Yang, Y.; Hao, W.Z.; Huang, L.C.; Fan, X.L.; Zhao, D.S.; Li, Q.F.; Zhang, C.Q.; et al. Combined effects of SSII-2RNAi and different Wx alleles on rice grain transparency and physicochemical properties. Carbohydr. Polym. 2023, 15, 120651. [Google Scholar] [CrossRef] [PubMed]
- Zeng, D.C.; Liu, T.L.; Ma, X.L.; Wang, B.; Zheng, Z.Y.; Zhang, Y.L.; Xie, X.R.; Yang, B.W.; Zhao, Z.; Zhu, Q.L.; et al. Quantitative regulation of Waxy expression by CRISPR/Cas9–based promoter and 5’UTR–intron editing improves grain quality in rice. Plant Biotechnol. J. 2020, 18, 2385–2387. [Google Scholar] [CrossRef]
- Zhang, Q.; Zhang, S.N.; Yu, X.T.; Wei, X.; Huang, X.H.; Zhou, X.Y. Fine-tuning grain amylose contents by genome editing of Waxy cis-regulatory region in rice. Mol. Breed. 2022, 42, 72. [Google Scholar] [CrossRef] [PubMed]
- Xu, Y.; Lin, Q.P.; Li, X.F.; Wang, F.Q.; Chen, Z.H.; Wang, J.; Li, W.Q.; Fan, F.J.; Tao, Y.J.; Jiang, Y.J.; et al. Fine-tuning the amylose content of rice by precise base editing of the Wx gene. Plant Biotechnol. J. 2021, 19, 11–13. [Google Scholar] [CrossRef]
- Liu, X.D.; Ding, Q.; Wang, W.S.; Pan, Y.L.; Tan, C.; Qiu, Y.B.; Chen, Y.; Li, H.J.; Li, Y.L.; Ye, N.Z.; et al. Targeted deletion of the first intron of the Wxb allele via CRISPR/Cas9 significantly increases grain amylose content in rice. Rice 2022, 15, 1. [Google Scholar] [CrossRef]
- Li, Q.F.; Huang, L.C.; Chu, R.; Li, J.; Jiang, M.Y.; Zhang, C.Q.; Fan, X.L.; Yu, H.X.; Gu, M.H.; Liu, Q.Q. Down-regulation of SSSII-2 gene expression results in novel low-amylose rice with soft, transparent grains. J. Agric. Food Chem. 2018, 66, 9750–9760. [Google Scholar] [CrossRef]




| Line | Peak Viscosity (cP) | Trough Viscosity (cP) | Breakdown Viscosity (cP) | Final Viscosity (cP) | Setback Viscosity (cP) |
|---|---|---|---|---|---|
| Nip(wx) | 1575.50 ± 17.68 g | 495.00 ± 9.90 f | 1116.00 ± 22.63 f | 660.00 ± 9.90 g | −927.50 ± 9.19 b |
| Nip(Wxb) | 3109.00 ± 11.31 d | 1792.50 ± 6.36 c | 1307.00 ± 18.38 e | 3235.00 ± 16.97 a | 135.50 ± 7.78 a |
| Nip(wx)-Wxmp-1 | 3774.00 ± 18.38 a | 1815.50 ± 10.60 c | 1963.00 ± 14.14 b | 2558.50 ± 14.85 d | −1185.00 ± 9.90 e |
| Nip(wx)-Wxmp-2 | 3762.50 ± 10.61 a | 2014.50 ± 19.09 a | 1954.00 ± 16.97 bc | 2680.50 ± 19.09 c | −1089.50 ± 19.09 d |
| Nip(wx)-Wxb−5c-1 | 3568.00 ± 18.19 c | 1672.00 ± 18.38 d | 1904.00 ± 15.56 cd | 2577.00 ± 14.14 d | −1004.00 ± 24.04 c |
| Nip(wx)-Wxb−5c-2 | 3654.00 ± 24.49 b | 1974.50 ± 19.09 b | 1886.50 ± 20.51 d | 2796.00 ± 24.04 b | −1032.50 ± 20.51 c |
| Nip(wx)-Wxmq-1 | 2970.50 ± 10.60 e | 667.00 ± 19.80 e | 2262.50 ± 27.58 a | 1124.00 ± 26.87 f | −1845.00 ± 18.38 g |
| Nip(wx)-Wxmq-2 | 2532.50 ± 16.26 f | 636.50 ± 16.26 e | 1935.50 ± 23.33 bcd | 1251.50 ± 16.26 e | −1295.00 ± 19.80 f |
| Line | To (°C) | Tp (°C) | Tc (°C) | ΔH (J·g−1) |
|---|---|---|---|---|
| Nip(wx) | 61.55 ± 0.21 c | 69.30 ± 0.14 c | 77.15 ± 0.14 c | 7.45 ± 0.05 a |
| Nip(Wxb) | 63.85 ± 0.35 a | 71.05 ± 0.21 a | 78.65 ± 0.21 a | 5.90 ± 0.10 d |
| Nip(wx)-Wxmp-1 | 62.95 ± 0.35 b | 70.05 ± 0.07 b | 77.55 ± 0.21 bc | 6.48 ± 0.08 c |
| Nip(wx)-Wxmp-2 | 63.00 ± 0.28 b | 70.15 ± 0.07 b | 77.30 ± 0.14 c | 6.50 ± 0.06 c |
| Nip(wx)-Wxb−5c-1 | 62.80 ± 0.14 b | 70.00 ± 0.28 b | 77.45 ± 0.07 bc | 6.48 ± 0.06 c |
| Nip(wx)-Wxb−5c-2 | 62.95 ± 0.35 b | 70.00 ± 0.14 b | 77.40 ± 0.28 bc | 6.49 ± 0.03 c |
| Nip(wx)-Wxmq-1 | 62.65 ± 0.35 b | 70.05 ± 0.35 b | 77.65 ± 0.21 bc | 7.25 ± 0.03 b |
| Nip(wx)-Wxmq-2 | 62.92 ± 0.07 b | 70.30 ± 0.14 b | 77.85 ± 0.21 b | 7.24 ± 0.04 b |
| Line | AP1 | AP2 | AM | Relative Crystallinity (%) | 1045/1022 cm−1 |
|---|---|---|---|---|---|
| Nip(wx) | 74.22 ± 0.29 a | 25.78 ± 0.29 a | - | 29.6 ± 0.13 a | 0.64 ± 0.006 a |
| Nip(Wxb) | 63.52 ± 0.3 e | 22.24 ± 0.09 d | 14.24 ± 0.21 a | 26.6 ± 0.28 e | 0.55 ± 0.004 e |
| Nip(wx)-Wxmp-1 | 69.42 ± 0.23 c | 23.5 ± 0.37 c | 7.08 ± 0.13 c | 28.24 ± 0.14 c | 0.6 ± 0.002 c |
| Nip(wx)-Wxmp-2 | 69.22 ± 0.28 c | 23.59 ± 0.11 c | 7.19 ± 0.17 c | 28.22 ± 0.11 c | 0.6 ± 0.004 c |
| Nip(wx)-Wxb−5c-1 | 66.39 ± 0.01 d | 23.16 ± 0.12 c | 10.46 ± 0.11 b | 27.53 ± 0.33 d | 0.57 ± 0.003 d |
| Nip(wx)-Wxb−5c-2 | 65.82 ± 0.4 d | 23.42 ± 0.22 c | 10.76 ± 0.18 b | 27.46 ± 0.24 d | 0.58 ± 0.004 d |
| Nip(wx)-Wxmq-1 | 71.82 ± 0.35 b | 24.48 ± 0.3 b | 3.7 ± 0.05 d | 28.82 ± 0.11 b | 0.63 ± 0.004 b |
| Nip(wx)-Wxmq-1 | 72.17 ± 0.42b | 24.52 ± 0.33 b | 3.31 ± 0.1 e | 28.82 ± 0.2 b | 0.63 ± 0.003 b |
Disclaimer/Publisher’s Note: The statements, opinions and data contained in all publications are solely those of the individual author(s) and contributor(s) and not of MDPI and/or the editor(s). MDPI and/or the editor(s) disclaim responsibility for any injury to people or property resulting from any ideas, methods, instructions or products referred to in the content. |
© 2024 by the authors. Licensee MDPI, Basel, Switzerland. This article is an open access article distributed under the terms and conditions of the Creative Commons Attribution (CC BY) license (https://creativecommons.org/licenses/by/4.0/).
Share and Cite
Yang, Y.; Zhou, L.; Feng, L.; Jiang, J.; Huang, L.; Liu, Q.; Zhang, Y.; Zhang, C.; Liu, Q. Deciphering the Role of Waxy Gene Mutations in Enhancing Rice Grain Quality. Foods 2024, 13, 1624. https://doi.org/10.3390/foods13111624
Yang Y, Zhou L, Feng L, Jiang J, Huang L, Liu Q, Zhang Y, Zhang C, Liu Q. Deciphering the Role of Waxy Gene Mutations in Enhancing Rice Grain Quality. Foods. 2024; 13(11):1624. https://doi.org/10.3390/foods13111624
Chicago/Turabian StyleYang, Yong, Lihui Zhou, Linhao Feng, Jianying Jiang, Lichun Huang, Qing Liu, Yadong Zhang, Changquan Zhang, and Qiaoquan Liu. 2024. "Deciphering the Role of Waxy Gene Mutations in Enhancing Rice Grain Quality" Foods 13, no. 11: 1624. https://doi.org/10.3390/foods13111624
APA StyleYang, Y., Zhou, L., Feng, L., Jiang, J., Huang, L., Liu, Q., Zhang, Y., Zhang, C., & Liu, Q. (2024). Deciphering the Role of Waxy Gene Mutations in Enhancing Rice Grain Quality. Foods, 13(11), 1624. https://doi.org/10.3390/foods13111624

