Glycine Enhances Oxidative Stress Tolerance and Biocontrol Efficacy of Sporidiobolus pararoseus against Aspergillus niger Decay of Apples
Abstract
:1. Introduction
2. Materials and Methods
2.1. Strains
2.2. Fruits
2.3. Evaluation of Survival of S. pararoseus CC-HS1 under Oxidative Stress
2.4. Determination of Gly Concentration on Oxidative Stress Tolerance of S. pararoseus CC-HS1
2.5. Effect of Gly on Oxidative Damage of S. pararoseus CC-HS1
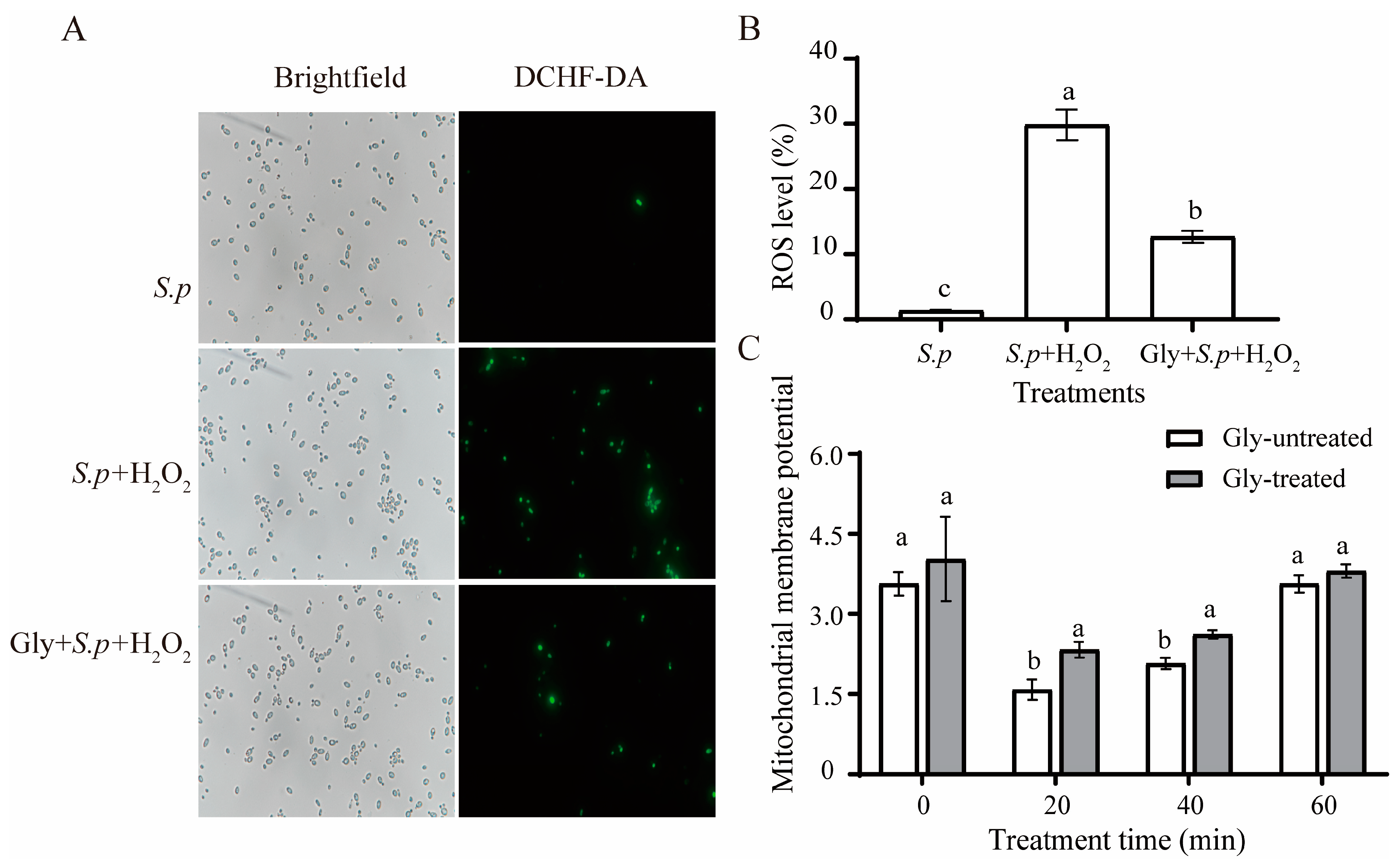
2.5.1. Imaging of Intracellular ROS and Mitochondrial Membrane Potential Determination
2.5.2. Assay of Membrane Integrity and Apoptosis
2.5.3. Measurement of Lipid Peroxidation and Antioxidant Enzymes Activities
2.6. Assay of S. pararoseus CC-HS1 Treated with Gly on Defense-Related Enzyme Activities in Apples
2.7. Assay of S. pararoseus CC-HS1 Treated with Gly on the Expression Levels of Defense-Related Genes Expression in Apples (RT-qPCR)
2.8. Population Dynamics and Biocontrol Assay of Gly-Treated S. pararoseus CC-HS1 in Apple Wounds
2.9. Statistical Analysis
3. Results
3.1. Survival of S. pararoseus CC-HS1 under H2O2 Oxidative Stress
3.2. Effect of Gly on Oxidative Stress Tolerance of S. pararoseus CC-HS1
3.3. Evaluation of S. pararoseus CC-HS1 Oxidative Damage under Oxidative Stress
3.3.1. ROS Accumulation and Mitochondrial Membrane Potential of S. pararoseus CC-HS1
3.3.2. Membrane Integrity and Apoptosis of S. pararoseus CC-HS1 under oxidative stress
3.3.3. The Lipid Peroxidation and Antioxidant Activities of S. pararoseus CC-HS1
3.4. Effect of Gly-Treated S. pararoseus CC-HS1 on Defense-Related Enzyme Activity in Apples
3.5. Effect of S. pararoseus CC-HS1 Treated with Gly on Defense-Related Gene Expression in Apples
3.6. Population Dynamics and Biocontrol Assay of Gly-Treated S. pararoseus CC-HS1 in Apple Wounds
4. Discussion
5. Conclusions
Supplementary Materials
Author Contributions
Funding
Data Availability Statement
Conflicts of Interest
References
- Wang, N.; Wolf, J.; Zhang, F.-S. Towards Sustainable Intensification of Apple Production in China-Yield Gaps and Nutrient Use Efficiency in Apple Farming Systems. J. Integr. Agric. 2016, 15, 716–725. [Google Scholar] [CrossRef]
- Ignatova, L.; Brazhnikova, Y.; Omirbekova, A.; Usmanova, A. Polyhydroxyalkanoates (PHAs) from Endophytic Bacterial Strains as Potential Biocontrol Agents against Postharvest Diseases of Apples. Polymers 2023, 15, 2184. [Google Scholar] [CrossRef] [PubMed]
- Žebeljan, A.; Vico, I.; Duduk, N.; Žiberna, B.; Krajnc, A.U. Dynamic Changes in Common Metabolites and Antioxidants during Penicillium Expansum-Apple Fruit Interactions. Physiol. Mol. Plant Pathol. 2019, 106, 166–174. [Google Scholar] [CrossRef]
- Liu, C.-Q.; Hu, K.-D.; Li, T.-T.; Yang, Y.; Yang, F.; Li, Y.-H.; Liu, H.-P.; Chen, X.-Y.; Zhang, H. Polygalacturonase Gene pgxB in Aspergillus Niger Is a Virulence Factor in Apple Fruit. PLoS ONE 2017, 12, e0173277. [Google Scholar] [CrossRef]
- Chen, Y.; Li, B.; Zhang, Z.; Tian, S. Pathogenicity Assay of Penicillium Expansum on Apple Fruits. Bio-Protocol 2017, 7, e2264. [Google Scholar] [CrossRef]
- Shu, C.; Zhao, H.; Jiao, W.; Liu, B.; Cao, J.; Jiang, W. Antifungal Efficacy of Ursolic Acid in Control of Alternaria Alternata Causing Black Spot Rot on Apple Fruit and Possible Mechanisms Involved. Sci. Hortic. 2019, 256, 108636. [Google Scholar] [CrossRef]
- de Vries, R.P.; Visser, J. Aspergillus Enzymes Involved in Degradation of Plant Cell Wall Polysaccharides. Microbiol. Mol. Biol. Rev. 2001, 65, 497–522. [Google Scholar] [CrossRef]
- Sui, Y.; Wisniewski, M.; Droby, S.; Liu, J. Responses of Yeast Biocontrol Agents to Environmental Stress. Appl. Environ. Microbiol. 2015, 81, 2968–2975. [Google Scholar] [CrossRef]
- Chomkitichai, W.; Chumyam, A.; Rachtanapun, P.; Uthaibutra, J.; Saengnil, K. Reduction of Reactive Oxygen Species Production and Membrane Damage during Storage of “Daw” Longan Fruit by Chlorine Dioxide. Sci. Hortic. 2014, 170, 143–149. [Google Scholar] [CrossRef]
- Kieliszek, M.; Błażejak, S.; Bzducha-Wróbel, A.; Kot, A.M. Effect of Selenium on Growth and Antioxidative System of Yeast Cells. Mol. Biol. Rep. 2019, 46, 1797–1808. [Google Scholar] [CrossRef]
- Spadaro, D.; Droby, S. Development of Biocontrol Products for Postharvest Diseases of Fruit: The Importance of Elucidating the Mechanisms of Action of Yeast Antagonists. Trends Food Sci. Technol. 2016, 47, 39–49. [Google Scholar] [CrossRef]
- Hosseini, A.; Saba, M.K.; Watkins, C.B. Microbial Antagonists to Biologically Control Postharvest Decay and Preserve Fruit Quality. Crit. Rev. Food Sci. Nutr. 2023, 1–13. [Google Scholar] [CrossRef] [PubMed]
- Xu, S.; Zhou, J.; Liu, L.; Chen, J. Proline Enhances Torulopsis Glabrata Growth during Hyperosmotic Stress. Biotechnol. Bioprocess Eng. 2010, 15, 285–292. [Google Scholar] [CrossRef]
- Thomas, K.C.; Hynes, S.H.; Ingledew, W.M. Effects of Particulate Materials and Osmoprotectants on Very-High-Gravity Ethanolic Fermentation by Saccharomyces Cerevisiae. Appl. Environ. Microbiol. 1994, 60, 1519–1524. [Google Scholar] [CrossRef] [PubMed]
- Zhang, H.; Wang, Z.; Li, Z.; Wang, K.; Kong, B.; Chen, Q. L-Glycine and L-Glutamic Acid Protect Pediococcus Pentosaceus R1 against Oxidative Damage Induced by Hydrogen Peroxide. Food Microbiol. 2022, 101, 103897. [Google Scholar] [CrossRef]
- Xie, S.-W.; Tian, L.-X.; Jin, Y.; Yang, H.-J.; Liang, G.-Y.; Liu, Y.-J. Effect of Glycine Supplementation on Growth Performance, Body Composition and Salinity Stress of Juvenile Pacific White Shrimp, Litopenaeus vannamei fed low fishmeal diet. Aquaculture 2014, 418–419, 159–164. [Google Scholar] [CrossRef]
- Khan, S.M. Protective Effect of Black Tea Extract on the Levels of Lipid Peroxidation and Antioxidant Enzymes in Liver of Mice with Pesticide-Induced Liver Injury. Cell Biochem. Funct. 2006, 24, 327–332. [Google Scholar] [CrossRef]
- Shen, Y.; Bai, X.; Zhang, Y.; Gao, Q.; Bu, X.; Xu, Y.; Guo, N. Evaluation of the Potential Probiotic Yeast Characteristics with Anti-MRSA Abilities. Probiotics Antimicrob. Proteins 2022, 14, 727–740. [Google Scholar] [CrossRef]
- Wang, S.; Zhang, H.; Qi, T.; Deng, L.; Yi, L.; Zeng, K. Influence of Arginine on the Biocontrol Efficiency of Metschnikowia Citriensis against Geotrichum Citri-Aurantii Causing Sour Rot of Postharvest Citrus Fruit. Food Microbiol. 2022, 101, 103888. [Google Scholar] [CrossRef]
- Zhang, Z.; Chen, J.; Li, B.; He, C.; Chen, Y.; Tian, S. Influence of Oxidative Stress on Biocontrol Activity of Cryptococcus Laurentii against Blue Mold on Peach Fruit. Front. Microbiol. 2017, 8, 151. [Google Scholar] [CrossRef]
- Liu, Y.; Yi, L.; Ruan, C.; Yao, S.; Deng, L.; Zeng, K. Proline Increases Pigment Production to Improve Oxidative Stress Tolerance and Biocontrol Ability of Metschnikowia Citriensis. Front. Microbiol. 2019, 10, 1273. [Google Scholar] [CrossRef] [PubMed]
- Nie, X.; Zhang, C.; Jiang, C.; Zhang, R.; Guo, F.; Fan, X. Trehalose Increases the Oxidative stress Tolerance and Biocontrol Efficacy of Candida oleophila in the Microenvironment of Pear Wounds. Biol. Control 2019, 132, 23–28. [Google Scholar] [CrossRef]
- He, C.; Zhang, Z.; Li, B.; Xu, Y.; Tian, S. Effect of Natamycin on Botrytis Cinerea and Penicillium Expansum-Postharvest Pathogens of Grape Berries and Jujube Fruit. Postharvest Biol. Technol. 2019, 151, 134–141. [Google Scholar] [CrossRef]
- Li, X.; Yu, L.; An, F.; Bai, H.; Wisniewski, M.; Wang, Z. Caffeic Acid Increases the Fitness of Candida Oleophila to the Microenvironment of Kiwifruit and Its Biocontrol Performance against Postharvest Decay Fungi. Postharvest Biol. Technol. 2023, 196, 112177. [Google Scholar] [CrossRef]
- Zhang, X.; Wu, F.; Gu, N.; Yan, X.; Wang, K.; Dhanasekaran, S.; Gu, X.; Zhao, L.; Zhang, H. Postharvest Biological Control of Rhizopus Rot and the Mechanisms Involved in Induced Disease Resistance of Peaches by Pichia Membranefaciens. Postharvest Biol. Technol. 2020, 163, 111146. [Google Scholar] [CrossRef]
- Lin, R.; Yang, Q.; Xiao, J.; Solairaj, D.; Ngea, G.L.N.; Zhang, H. Study on the Biocontrol Effect and Physiological Mechanism of Hannaella Sinensis on the Blue Mold Decay of Apples. Int. J. Food Microbiol. 2022, 382, 109931. [Google Scholar] [CrossRef]
- Li, Z.; Wang, N.; Wei, Y.; Zou, X.; Jiang, S.; Xu, F.; Wang, H.; Shao, X. Terpinen-4-Ol Enhances Disease Resistance of Postharvest Strawberry Fruit More Effectively than Tea Tree Oil by Activating the Phenylpropanoid Metabolism Pathway. J. Agric. Food Chem. 2020, 68, 6739–6747. [Google Scholar] [CrossRef]
- Lai, J.; Cao, X.; Yu, T.; Wang, Q.; Zhang, Y.; Zheng, X.; Lu, H. Effect of Cryptococcus Laurentii on Inducing Disease Resistance in Cherry Tomato Fruit with Focus on the Expression of Defense-Related Genes. Food Chem. 2018, 254, 208–216. [Google Scholar] [CrossRef]
- Li, Q.; Li, C.; Li, P.; Zhang, H.; Zhang, X.; Zheng, X.; Yang, Q.; Apaliya, M.T.; Boateng, N.A.S.; Sun, Y. The Biocontrol Effect of Sporidiobolus Pararoseus Y16 against Postharvest Diseases in Table Grapes Caused by Aspergillus Niger and the Possible Mechanisms Involved. Biol. Control 2017, 113, 18–25. [Google Scholar] [CrossRef]
- Biasi, A.; Zhimo, V.Y.; Kumar, A.; Abdelfattah, A.; Salim, S.; Feygenberg, O.; Wisniewski, M.; Droby, S. Changes in the Fungal Community Assembly of Apple Fruit Following Postharvest Application of the Yeast Biocontrol Agent Metschnikowia Fructicola. Horticulturae 2021, 7, 360. [Google Scholar] [CrossRef]
- Wenneker, M.; Thomma, B.P.H.J. Latent Postharvest Pathogens of Pome Fruit and Their Management: From Single Measures to a Systems Intervention Approach. Eur. J. Plant Pathol. 2020, 156, 663–681. [Google Scholar] [CrossRef]
- Abdelhai, M.H.; Awad, F.N.; Yang, Q.; Mahunu, G.K.; Godana, E.A.; Zhang, H. Enhancement the Biocontrol Efficacy of Sporidiobolus Pararoseus Y16 against Apple Blue Mold Decay by Glycine Betaine and Its Mechanism. Biol. Control 2019, 139, 104079. [Google Scholar] [CrossRef]
- Zhang, H.Y.; Zheng, X.D.; Fu, C.X.; Xi, Y.F. Postharvest Biological Control of Gray Mold Rot of Pear with Cryptococcus Laurentii. Postharvest Biol. Technol. 2005, 35, 79–86. [Google Scholar] [CrossRef]
- Foyer, C.H. Prospects for Enhancement of the Soluble Antioxidants, Ascorbate and Glutathione. Biofactors 2001, 15, 75–78. [Google Scholar] [CrossRef]
- Yamashina, S.; Ikejima, K.; Enomoto, N.; Takei, Y.; Sato, N. Glycine as a Therapeutic Immuno-Nutrient for Alcoholic Liver Disease. Alcoholism N. Y. 2005, 29, 162S–165S. [Google Scholar] [CrossRef]
- Czarnecka, M.; Żarowska, B.; Połomska, X.; Restuccia, C.; Cirvilleri, G. Role of Biocontrol Yeasts Debaryomyces Hansenii and Wickerhamomyces Anomalus in Plants’ Defence Mechanisms against Monilinia Fructicola in Apple Fruits. Food Microbiol. 2019, 83, 1–8. [Google Scholar] [CrossRef] [PubMed]
- Kotchoni, S.O.; Gachomo, E.W. The Reactive Oxygen Species Network Pathways: An Essential Prerequisite for Perception of Pathogen Attack and the Acquired Disease Resistance in Plants. J. Biosci. 2006, 31, 389–404. [Google Scholar] [CrossRef]
- Li, C.; Zhang, H.; Yang, Q.; Komla, M.G.; Zhang, X.; Zhu, S. Ascorbic Acid Enhances Oxidative Stress Tolerance and Biological Control Efficacy of Pichia Caribbica against Postharvest Blue Mold Decay of Apples. J. Agric. Food Chem. 2014, 62, 7612–7621. [Google Scholar] [CrossRef]
- Liu, J.; Wisniewski, M.; Droby, S.; Vero, S.; Tian, S.; Hershkovitz, V. Glycine Betaine Improves Oxidative Stress Tolerance and Biocontrol Efficacy of the Antagonistic Yeast Cystofilobasidium Infirmominiatum. Int. J. Food Microbiol. 2011, 146, 76–83. [Google Scholar] [CrossRef]
- Liu, J.; Sui, Y.; Wisniewski, M.; Droby, S.; Tian, S.; Norelli, J.; Hershkovitz, V. Effect of Heat Treatment on Inhibition of Monilinia Fructicola and Induction of Disease Resistance in Peach Fruit. Postharvest Biol. Technol. 2012, 65, 61–68. [Google Scholar] [CrossRef]
- Gill, S.S.; Tuteja, N. Reactive Oxygen Species and Antioxidant Machinery in Abiotic Stress Tolerance in Crop Plants. Plant Physiol. Biochem. 2010, 48, 909–930. [Google Scholar] [CrossRef] [PubMed]
- Zeng, L.; Yu, C.; Fu, D.; Lu, H.; Zhu, R.; Lu, L.; Zheng, X.; Yu, T. Improvement in the Effectiveness of Cryptococcus Laurentii to Control Postharvest Blue Mold of Pear by Its Culture in Beta-Glucan Amended Nutrient Broth. Postharvest Biol. Technol. 2015, 104, 26–32. [Google Scholar] [CrossRef]
- Chovanová, K.; Kamlárová, A.; Maresch, D.; Harichová, J.; Zámocký, M. Expression of Extracellular Peroxidases and Catalases in Mesophilic and Thermophilic Chaetomia in Response to Environmental Oxidative Stress Stimuli. Ecotoxicol. Environ. Saf. 2019, 181, 481–490. [Google Scholar] [CrossRef]
- Dhanasekaran, S.; Yang, Q.; Godana, E.A.; Liu, J.; Li, J.; Zhang, H. Trehalose Supplementation Enhanced the Biocontrol Efficiency of Sporidiobolus Pararoseus Y16 through Increased Oxidative Stress Tolerance and Altered Transcriptome. Pest Manag. Sci. 2021, 77, 4425–4436. [Google Scholar] [CrossRef]
- Lanhuang, B.; Yang, Q.; Godana, E.A.; Zhang, H. Efficacy of the Yeast Wickerhamomyces Anomalus in Biocontrol of Gray Mold Decay of Tomatoes and Study of the Mechanisms Involved. Foods 2022, 11, 720. [Google Scholar] [CrossRef]
- Yan, Y.; Zhang, X.; Zheng, X.; Apaliya, M.T.; Yang, Q.; Zhao, L.; Gu, X.; Zhang, H. Control of Postharvest Blue Mold Decay in Pears by Meyerozyma Guilliermondii and It’s Effects on the Protein Expression Profile of Pears. Postharvest Biol. Technol. 2018, 136, 124–131. [Google Scholar] [CrossRef]








| Gene | NCBI Accession No. | Primer Sequence | Annealing Temp. (°C) |
|---|---|---|---|
| PPO | NM_001319261.1 | F:aacacccagcccaactttga | 60 |
| R:caaagcttccggcaaactcc | |||
| POD | XM_029098281.1 | F: ctgactcggactggttggac | 60 |
| R:agctgagccaaggaatgtcc | |||
| CAT | AY507670.1 | F:ggacttcttctcacaccatcca | 59.7 |
| R:gccttgtcgatcagagtgtagg | |||
| PAL | AF494403.1 | F:gagccaagtcgcaaagagga | 59.5 |
| R: gcattcttctcactctcgcc | |||
| ACTIN | XM_008393049.3 | F: cctccctcatgccatccttc | 60 |
| R: tgactcgtcgtactcaccct |
Disclaimer/Publisher’s Note: The statements, opinions and data contained in all publications are solely those of the individual author(s) and contributor(s) and not of MDPI and/or the editor(s). MDPI and/or the editor(s) disclaim responsibility for any injury to people or property resulting from any ideas, methods, instructions or products referred to in the content. |
© 2023 by the authors. Licensee MDPI, Basel, Switzerland. This article is an open access article distributed under the terms and conditions of the Creative Commons Attribution (CC BY) license (https://creativecommons.org/licenses/by/4.0/).
Share and Cite
Wang, J.; Gao, Q.; Fang, T.; Shen, Y.; Jing, S.; Guo, N. Glycine Enhances Oxidative Stress Tolerance and Biocontrol Efficacy of Sporidiobolus pararoseus against Aspergillus niger Decay of Apples. Foods 2023, 12, 4121. https://doi.org/10.3390/foods12224121
Wang J, Gao Q, Fang T, Shen Y, Jing S, Guo N. Glycine Enhances Oxidative Stress Tolerance and Biocontrol Efficacy of Sporidiobolus pararoseus against Aspergillus niger Decay of Apples. Foods. 2023; 12(22):4121. https://doi.org/10.3390/foods12224121
Chicago/Turabian StyleWang, Jiaxi, Qian Gao, Tianqi Fang, Yong Shen, Siyuan Jing, and Na Guo. 2023. "Glycine Enhances Oxidative Stress Tolerance and Biocontrol Efficacy of Sporidiobolus pararoseus against Aspergillus niger Decay of Apples" Foods 12, no. 22: 4121. https://doi.org/10.3390/foods12224121
APA StyleWang, J., Gao, Q., Fang, T., Shen, Y., Jing, S., & Guo, N. (2023). Glycine Enhances Oxidative Stress Tolerance and Biocontrol Efficacy of Sporidiobolus pararoseus against Aspergillus niger Decay of Apples. Foods, 12(22), 4121. https://doi.org/10.3390/foods12224121

