The Potential Hypoglycemic Competence of Low Molecular Weight Polysaccharides Obtained from Laminaria japonica
Abstract
:1. Introduction
2. Materials and Methods
2.1. Reagents
2.2. Preparation and Analysis of LJOO
2.3. Animals and the Design of Experiments
2.4. Sample Collection and Biochemical Assays
2.5. Histopathological Analysis
2.6. Quantification of SCFAs
2.7. Sequencing of Cecal Microflora
2.8. Statistical Analysis
3. Results and Discussion
3.1. Characterization of LJOO Polysaccharides
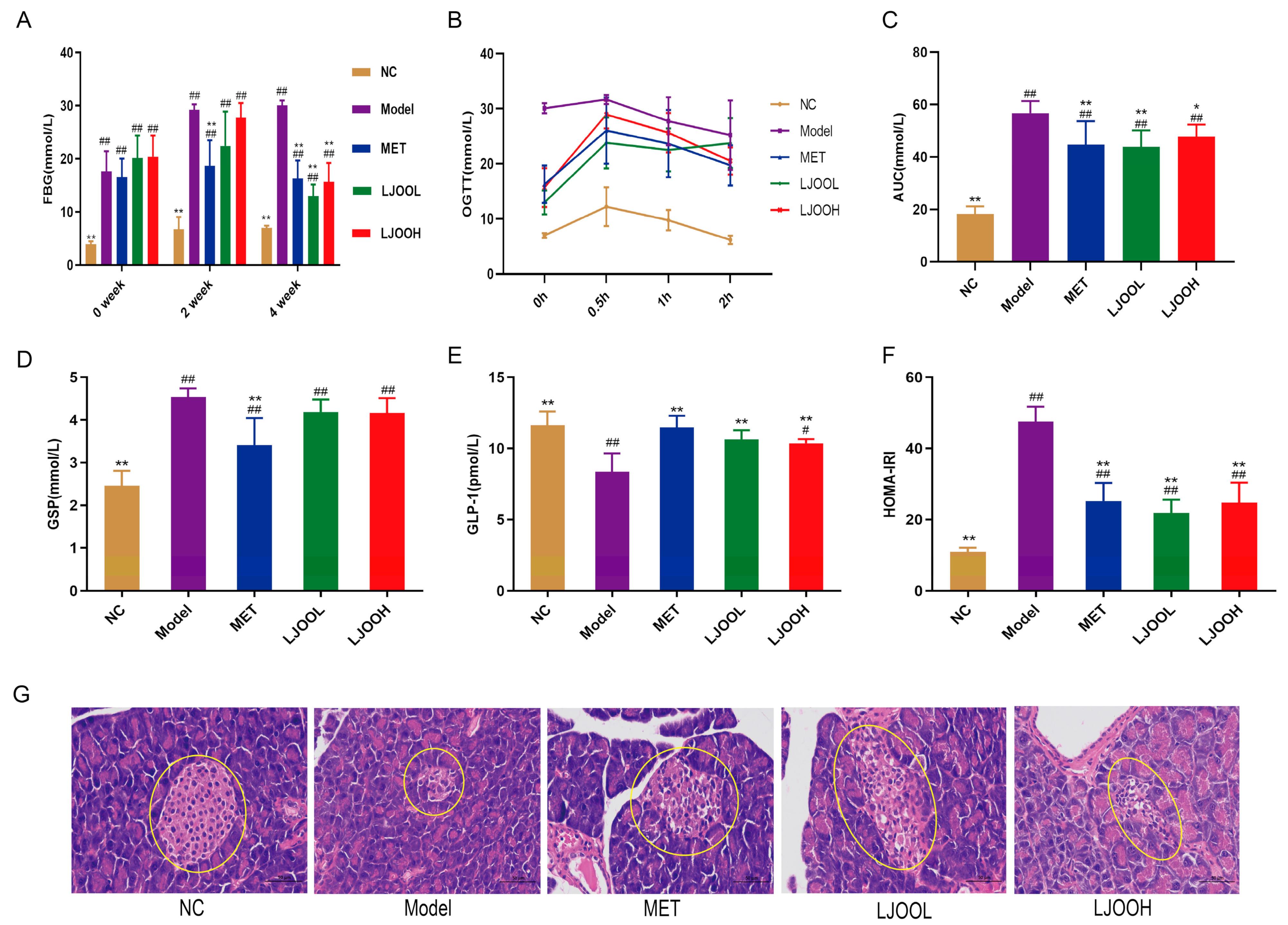
3.2. LJOO Polysaccharides’ Effects on the Glucose Metabolism of T2DM Mice
3.3. LJOO’s Effects on Liver Histopathology and Lipid Metabolism of T2DM Mice
3.4. LJOO’s Effects on Cecal Histopathology and Anti-Inflammatory Molecules in T2DM Mice
3.5. LJOO’s Effects on SCFAs Concentrations in the Cecum
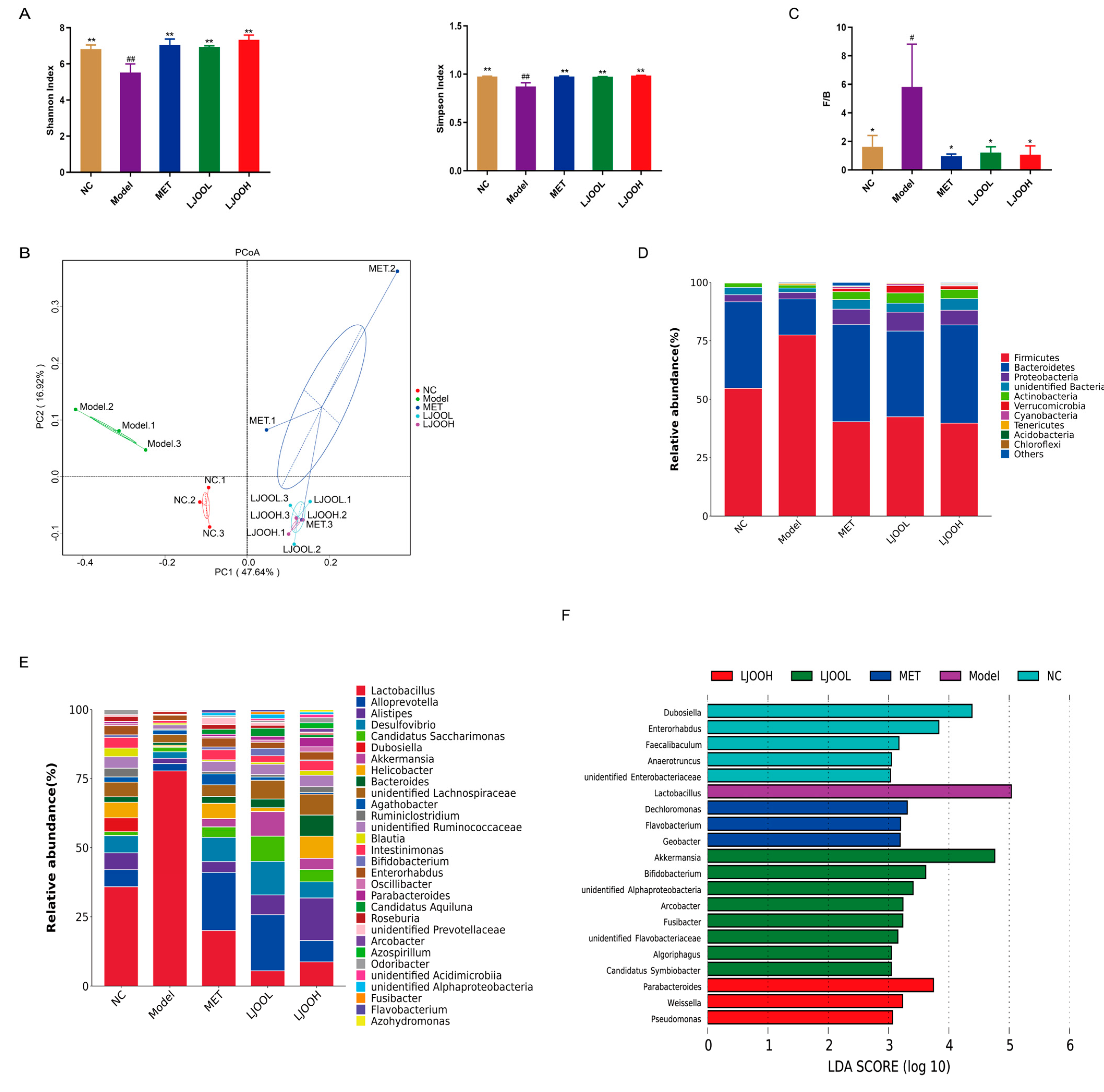
3.6. LJOO’s Effects on Cecal Contents’ Compositions
3.7. LJOO’s Effects on the Metabolic Functions of Cecal Contents
3.8. Correlational Analysis
4. Conclusions
Author Contributions
Funding
Institutional Review Board Statement
Data Availability Statement
Conflicts of Interest
References
- Bethel, M.A.; Patel, R.A.; Merrill, P.; Lokhnygina, Y.; Buse, J.B.; Mentz, R.J.; Pagidipati, N.J.; Chan, J.C.; Gustavson, S.M.; Iqbal, N.; et al. Cardiovascular outcomes with glucagon-like peptide-1 receptor agonists in patients with type 2 diabetes: A meta-analysis. Lancet Diabetes Endocrinol. 2018, 6, 105–113. [Google Scholar] [CrossRef] [PubMed]
- Ma, Q.T.; Li, Y.Q.; Li, P.F.; Wang, M.; Wang, J.K.; Tang, Z.Y.; Wang, T.; Luo, L.L.; Wang, C.G.; Wang, T.; et al. Research progress in the relationship between type 2 diabetes mellitus and intestinal flora. Biomed. Pharmacother. 2019, 117, 109138. [Google Scholar] [CrossRef] [PubMed]
- Gurung, M.; Li, Z.P.; You, H.; Rodrigues, R.; Jump, D.B.; Morgun, A.; Shulzhenko, N. Role of gut microbiota in type 2 diabetes pathophysiology. eBioMedicine 2020, 51, 102590. [Google Scholar] [CrossRef]
- Fang, Z.F.; Li, L.Z.; Lu, W.W.; Zhao, J.X.; Zhang, J.; Lee, Y.K.; Chen, W. Bifidobacterium affected the correlation between gut microbial composition, SCFA metabolism, and immunity in mice with DNFB-induced atopic dermatitis. Food Biosci. 2021, 41, 100648. [Google Scholar] [CrossRef]
- Chen, R.X.; Xu, J.X.; Wu, W.H.; Wen, Y.X.; Lu, S.Y.; EI-Seedi, H.R.; Zhao, C. Structure-immunomodulatory activity relationships of dietary polysaccharides. Curr. Res. Food Sci. 2022, 5, 1330–1341. [Google Scholar] [CrossRef] [PubMed]
- Ouyang, Y.Z.; Liu, D.; Zhang, L.Z.; Li, X.Q.; Chen, X.H.; Zhao, C. Green alga Enteromorpha prolifera oligosaccharide ameliorates ageing and hyperglycemia through gut-brain axis in age-matched diabetic mice. Mol. Nutr. Food Res. 2022, 66, e2100564. [Google Scholar] [CrossRef]
- Wan, M.C.; Qin, W.; Lei, C.; Li, Q.H.; Meng, M.; Fang, M.; Song, W.; Chen, J.H.; Tay, F.; Niu, L.N. Biomaterials from the sea: Future building blocks for biomedical applications. Bioact. Mater. 2021, 6, 4255–4285. [Google Scholar] [CrossRef]
- Luan, F.; Zou, J.B.; Rao, Z.L.; Ji, Y.F.; Lei, Z.Q.; Peng, L.X.; Yang, Y.; He, X.R.; Zeng, N. Polysaccharides from Laminaria japonica: An insight into the current research on structural features and biological properties. Food Funct. 2021, 12, 4254–4283. [Google Scholar] [CrossRef]
- Elyakova, L.A.; Isakov, V.V.; Lapshina, L.A.; Nagorskaya, V.P.; Likhatskaya, G.N.; Zvyagintseva, T.N.; Reunov, A.V. Enzymatic transformation of biologically active 1,3;1,6-beta-D-glucan. Structure and activity of resulting fragments. Biochemistry 2007, 72, 29–36. [Google Scholar] [CrossRef]
- Qiu, Y.H.; Gao, X.X.; Chen, R.X.; Lu, S.Y.; Wan, X.Z.; Farag, M.A.; Zhao, C. Metabolomics and biochemical insights on the regulation of aging-related diabetes by a low-molecular-weight polysaccharide from green microalga Chlorella pyrenoidosa. Food Chem. X 2022, 14, 100316. [Google Scholar] [CrossRef]
- Huang, Z.R.; Zhao, L.Y.; Zhu, F.R.; Liu, Y.; Xiao, J.Y.; Chen, Z.C.; Lv, X.C.; Huang, Y.; Liu, B. Anti-diabetic effects of ethanol extract from Sanghuangporous vaninii in high-fat/sucrose diet and streptozotocin-induced diabetic mice by modulating gut microbiota. Foods 2022, 11, 974. [Google Scholar] [CrossRef] [PubMed]
- Liu, J.; Carnero-Montoro, E.; Dongen, J.; Lent, S.; Nedeljkovic, I.; Ligthart, S.; Tsai, P.C.; Martin, T.C.; Mandaviya, P.R.; Jansen, R.; et al. An integrative cross-omics analysis of DNA methylation sites of glucose and insulin homeostasis. Nat. Commun. 2019, 10, 2581. [Google Scholar] [CrossRef] [PubMed]
- Jia, R.B.; Li, Z.R.; Wu, J.; Ou, Z.R.; Liao, B.W.; Sun, B.G.; Lin, L.Z.; Zhao, M.M. Mitigation mechanisms of Hizikia fusifarme polysaccharide consumption on type 2 diabetes in rats. Int. J. Biol. Macromol. 2020, 164, 2659–2670. [Google Scholar] [CrossRef] [PubMed]
- Matthews, D.R.; Hosker, J.P.; Rudenski, A.S.; Naylor, B.A.; Treacher, D.F.; Turner, R.C. Homeostasis model assessment: Insulin resistance and β-cell function from fasting plasma glucose and insulin concentrations in man. Diabetologia 1985, 28, 412–419. [Google Scholar] [CrossRef]
- Liao, C.X.; Gao, W.J.; Cao, W.H.; Lv, J.; Yu, C.Q.; Wang, S.F.; Zhou, B.; Pang, Z.C.; Cong, L.M.; Wang, H.; et al. Associations of body composition measurements with serum lipid, glucose and insulin profile: A Chinese twin study. PLoS ONE 2015, 10, e0140595. [Google Scholar] [CrossRef]
- Chen, L.; Yao, M.; Fan, X.; Lin, X.; Arroo, R.; Silva, A.; Sungthong, B.; Dragan, S.; Paoli, P.; Wang, S.; et al. Dihydromyricetin attenuates streptozotocin-induced liver injury and inflammation in rats via regulation of NF-κB and AMPK signaling pathway. eFood 2020, 1, 188–195. [Google Scholar] [CrossRef]
- Caja, S.; Puerta, M. White adipose tissue production and release of IL-6 and TNF-alpha do not parallel circulating and cerebro-spinal fluid concentrations in pregnant rats. Horm. Metab. Res. 2008, 40, 375–380. [Google Scholar] [CrossRef]
- Hou, C.Y.; Chen, L.L.; Yang, L.Z.; Ji, X.L. An insight into anti-inflammatory effects of natural polysaccharides. Int. J. Biol. Macrmol. 2020, 153, 248–255. [Google Scholar] [CrossRef]
- Huang, Z.R.; Huang, Q.Z.; Chen, K.W.; Huang, Z.F.; Liu, Y.; Jia, R.B.; Liu, B. Sanghuangporus vaninii fruit body polysaccharide alleviates hyperglycemia and hyperlipidemia modulating intestinal microflora in type 2 diabetic mice. Front. Nutr. 2022, 9, 1013466. [Google Scholar] [CrossRef]
- Guo, W.Q.; Zhang, Z.L.; Li, L.R.; Liang, X.; Wu, Y.Q.; Wang, X.L.; Ma, H.; Cheng, J.J.; Zhang, A.Q.; Tang, P.; et al. Gut microbiota induces DNA methylation via SCFAs predisposing obesity-prone individuals to diabetes. Pharmacol. Res. 2022, 182, 106355. [Google Scholar] [CrossRef]
- Adak, A.; Khan, M.R. An insight into gut microbiota and its functionalities. Cell Mol. Life Sci. 2018, 76, 473–493. [Google Scholar] [CrossRef] [PubMed]
- Yang, J.P.; Yang, X.L.; Wu, G.J.; Huang, F.L.; Shi, X.Y.; Wei, W.; Zhang, Y.C.; Zhang, H.H.; Cheng, L.; Yu, L.; et al. Gut microbiota modulate distal symmetric polyneuropathy in patients with diabetes. Cell Metab. 2023, 35, 1548–1562. [Google Scholar] [CrossRef] [PubMed]
- Li, B.; Zhang, X.X.; Guo, F.; Wu, W.; Zhang, T. Characterization of tetracycline resistant bacterial community in saline activated sludge using batch stress incubation with high-throughput sequencing analysis. Water Res. 2013, 47, 4207–4216. [Google Scholar] [CrossRef] [PubMed]
- Minchin, P.R. An evaluation of the relative robustness of techniques for ecological ordination. Plant Ecol. 1987, 69, 89–107. [Google Scholar] [CrossRef]
- Ge, X.D.; He, X.Y.; Liu, J.W.; Zeng, F.; Chen, L.G.; Xu, W.; Shao, R.; Huang, Y.; Farag, M.A.; Capanoglu, E.; et al. Amelioration of type 2 diabetes by the novel 6,8-guanidyl luteolin quinone-chromium coordination via biochemical mechanisms and gut microbiota interaction. J. Adv. Res. 2022, 46, 173–188. [Google Scholar] [CrossRef]
- Horie, M.; Miura, T.; Hirakata, S.; Hosoyama, A.; Sugino, S.; Umeno, A.; Murotomi, K.; Yoshida, Y.; Koike, T. Comparative analysis of the intestinal flora in type 2 diabetes and nondiabetic mice. Exp. Anim. 2017, 66, 405–416. [Google Scholar] [CrossRef]
- Cui, Y.L.; Zhang, L.S.; Wang, X.; Yi, Y.L.; Shan, Y.Y. Roles of intestinal Parabacteroides in human health and diseases. FEMS Microbiol. Lett. 2022, 369, 1–11. [Google Scholar] [CrossRef]
- Kavitake, D.; Devi, P.B.; Shetty, P.H. Overview of exopolysaccharides produced by Weissella genus—A review. Int. J. Biol. Macrmol. 2020, 164, 2964–2973. [Google Scholar] [CrossRef]
- Aßhauer, K.P.; Wemheuer, B.; Daniel, R.; Meinicke, P. Tax4Fun: Predicting functional profiles from metagenomic 16S rRNA data. Bioinformatics 2015, 31, 2882–2884. [Google Scholar] [CrossRef]
- Laursen, M.F.; Sakanaka, M.; Burg, N.; Mörbe, U.; Andersen, D.; Moll, J.M.; Pekmez, C.T.; Rivollier, A.; Michaelsen, K.F.; Mølgaard, C.; et al. Bifidobacterium species associated with breastfeeding produce aromatic lactic acids in the infant gut. Nat. Microbiol. 2021, 6, 1367–1382. [Google Scholar] [CrossRef]
- Sakanaka, M.; Gotoh, A.; Yoshida, K.; Odamaki, T.; Koguchi, H.; Xiao, J.Z.; Kitaoka, M.; Katayama, T. Varied pathways of infant gut-associated Bifidobacterium to assimilate human milk oligosaccharides: Prevalence of the gene set and its corre-lation with bifidobacteria-rich microbiota formation. Nutrients 2019, 12, 71. [Google Scholar] [CrossRef] [PubMed]
- Wei, S.Y.; Zhao, J.Y.; Wang, S.; Huang, M.Q.; Wang, Y.N.; Chen, Y. Intermittent administration of a leucine-deprived diet is able to intervene in type 2 diabetes in mice. Heliyon 2018, 4, e00830. [Google Scholar] [CrossRef] [PubMed]
- He, J.L.; Le, Q.Q.; Wei, Y.F.; Yang, L.H.; Cai, B.; Liu, Y.S.; Hong, H.B. Effect of piperine on the mitigation of obesity associated with gut microbiota alteration. Curr. Res. Food Sci. 2022, 5, 1422–1432. [Google Scholar] [CrossRef] [PubMed]
- Ai, X.J.; Wu, C.L.; Yin, T.T.; Zhur, O.; Liu, C.L.; Yan, X.T.; Yi, C.P.; Liu, D.; Xiao, L.H.; Li, W.K.; et al. Antidiabetic function of Lactobacillus fermentum MF423-fermented rice bran and its effect on gut microbiota structure in Type 2 diabetic mice. Front. Microbiol. 2021, 12, 682290. [Google Scholar] [CrossRef]
- Qiu, X.X.; Macchietto, M.G.; Liu, X.T.; Lu, Y.; Ma, Y.W.; Guo, H.; Saqui-Salces, M.; Bernlohr, D.A.; Chen, C.; Shen, S.; et al. Identification of gut microbiota and microbial metabolites regulated by an antimicrobial peptide lipocalin 2 in high fat diet-induced obesity. Int. J. Obes. 2021, 45, 143–154. [Google Scholar] [CrossRef] [PubMed]
- Bai, Y.F.; Wang, S.W.; Wang, X.X.; Weng, Y.Y.; Sheng, H.; Zhu, T.I.; Lou, L.J.; Zhang, F. The flavonoid-rich Quzhou Fructus Aurantii extract modulates gut microbiota and prevents obesity in high-fat diet-fed mice. Nutr. Diabetes 2019, 9, 30. [Google Scholar] [CrossRef]







Disclaimer/Publisher’s Note: The statements, opinions and data contained in all publications are solely those of the individual author(s) and contributor(s) and not of MDPI and/or the editor(s). MDPI and/or the editor(s) disclaim responsibility for any injury to people or property resulting from any ideas, methods, instructions or products referred to in the content. |
© 2023 by the authors. Licensee MDPI, Basel, Switzerland. This article is an open access article distributed under the terms and conditions of the Creative Commons Attribution (CC BY) license (https://creativecommons.org/licenses/by/4.0/).
Share and Cite
Tong, A.; Wang, D.; Liu, X.; Li, Z.; Zhao, R.; Liu, B.; Zhao, C. The Potential Hypoglycemic Competence of Low Molecular Weight Polysaccharides Obtained from Laminaria japonica. Foods 2023, 12, 3809. https://doi.org/10.3390/foods12203809
Tong A, Wang D, Liu X, Li Z, Zhao R, Liu B, Zhao C. The Potential Hypoglycemic Competence of Low Molecular Weight Polysaccharides Obtained from Laminaria japonica. Foods. 2023; 12(20):3809. https://doi.org/10.3390/foods12203809
Chicago/Turabian StyleTong, Aijun, Dengwei Wang, Xiaoyan Liu, Zhiqun Li, Runfan Zhao, Bin Liu, and Chao Zhao. 2023. "The Potential Hypoglycemic Competence of Low Molecular Weight Polysaccharides Obtained from Laminaria japonica" Foods 12, no. 20: 3809. https://doi.org/10.3390/foods12203809
APA StyleTong, A., Wang, D., Liu, X., Li, Z., Zhao, R., Liu, B., & Zhao, C. (2023). The Potential Hypoglycemic Competence of Low Molecular Weight Polysaccharides Obtained from Laminaria japonica. Foods, 12(20), 3809. https://doi.org/10.3390/foods12203809

