Analysis of Non-Volatile Compounds in Jasmine Tea and Jasmine Based on Metabolomics and Sensory Evaluation
Abstract
:1. Introduction
2. Materials and Methods
2.1. Samples Preparation
2.2. Sensory Evaluation Methods
2.3. Non-Volatile Compounds Detection Methods
2.3.1. Taste Compounds Extraction
2.3.2. LC-MS Condition
2.4. Data Analysis Methods
3. Results and Discussion
3.1. Sensory Evaluation
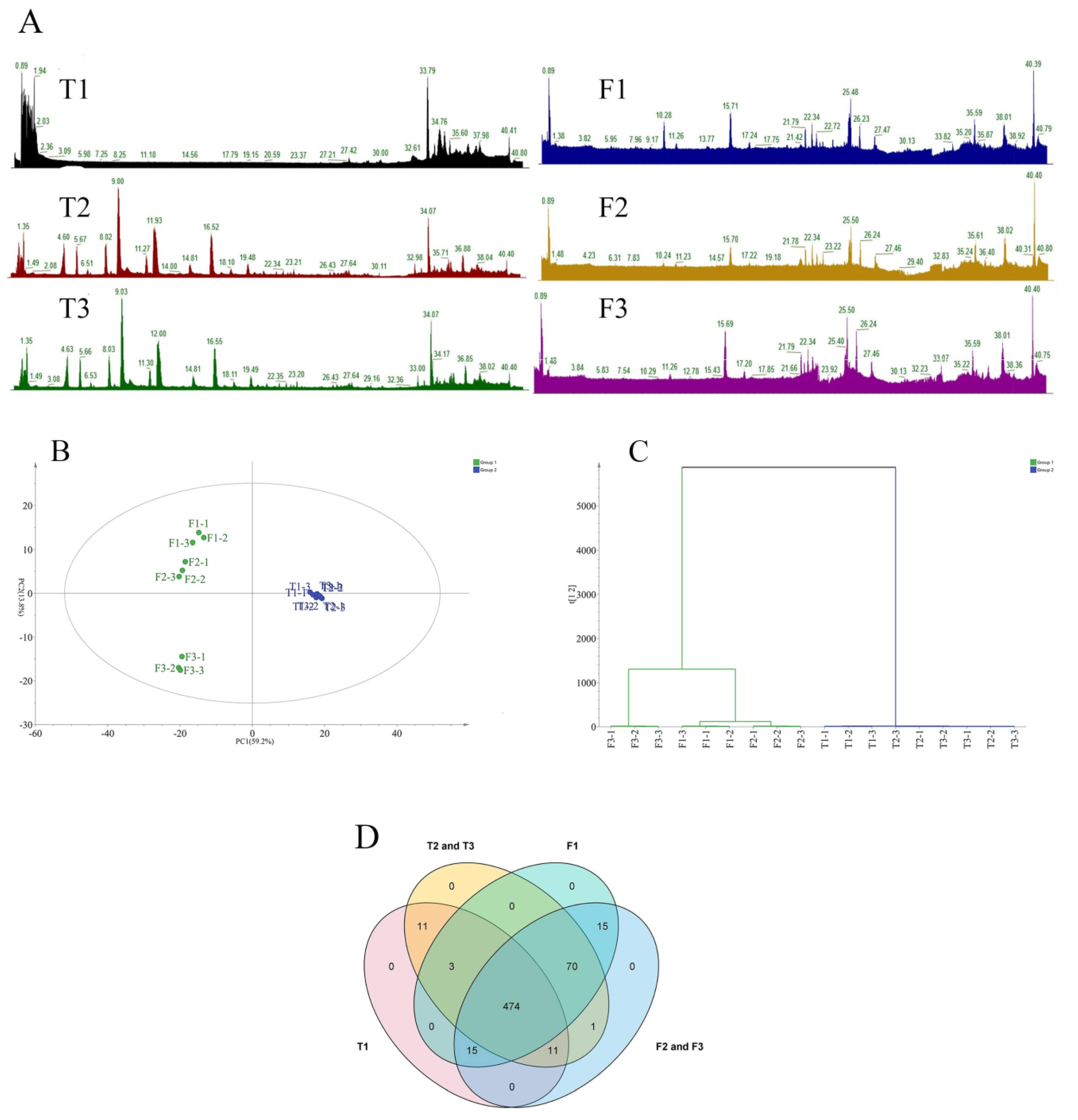
3.2. Identification and Quantification of the Non-Volatile Compounds by UPLC-Orbitrap-MS
3.3. The Taste of Jasmine and Jasmine Tea Was Obviously Different
3.4. Comparative Analysis of the Nonvolatile Compounds of Jasmine and Jasmine Tea Samples
3.5. Detection of the Transformation of Key Non-Volatile Compounds in Jasmine Tea
3.6. Correlation Analysis of Aroma and Taste Compounds
4. Conclusions
Supplementary Materials
Author Contributions
Funding
Data Availability Statement
Conflicts of Interest
References
- Wang, Y.J.; Li, H.Z.; Yang, C.R.; Xu, M. Jasmine and jasmine tea. Tea Fujian 2021, 43, 268–270. [Google Scholar]
- Tang, Y.Y.; Sheng, J.F.; He, X.M.; Sun, J.; Wei, Z.; Liu, G.M.; Li, C.B.; Lin, B.; Li, L. Novel antioxidant and hypoglycemic 1ater-soluble polysaccharides from jasmine tea. Foods 2021, 10, 2375. [Google Scholar] [CrossRef] [PubMed]
- An, H.M.; Ou, X.C.; Zhang, Y.B.; Li, S.; Xiong, Y.F.; Huang, J.A.; Liu, Z.H. Study on the key volatile compounds and aroma quality of jasmine tea with different scenting technology. Food Chem. 2022, 385, 132718. [Google Scholar] [CrossRef]
- Ito, Y.; Sugimoto, A.; Kakuda, T.; Kubota, K. Identification of potent odorants in Chinese jasmine green tea scented with flowers of Jasminum sambac. J. Agric. Food Chem. 2002, 50, 4878–4884. [Google Scholar] [CrossRef]
- Liu, Z.H. Overview and innovative development of jasmine tea industry. China Tea 2021, 43, 1–5. [Google Scholar]
- Na, H.Y.; Zhang, M.H.; Wang, D.X.; Zhang, Y.S.; Guo, S.Z. The smelting technology of high quality and fragrant single petal jasmine tea. Subtrop. Agric. Res. 2011, 7, 136138. [Google Scholar] [CrossRef]
- Zhu, J.X.; Cheng, F.J.; Yang, J.F. Research progress on factors influencing aroma of jasmine tea. China Tea 2021, 43, 40–43. [Google Scholar]
- Chen, M.C.; Zhu, Y.J.; Liu, B.; Liu, X.G.; Chen, Z.; Zhang, H.F. Effect of raw scenting materials on the aroma quality of Chinese jasmine tea. Chin. J. Trop. Crops 2017, 38, 1947–1955. [Google Scholar]
- GB/T 23776-2018; Methodology for Sensory Evaluation of Tea. Standards Press of China: Beijing, China, 2018.
- Ye, Q.P.; Jin, X.Y.; Li, X.L.; Xu, X.D.; Huang, D.X. Study on variation of physicochemical indexes and tea quality during scented processes of jasmine tea. Sci. Technol. Food Ind. 2015, 36, 99–103+108. [Google Scholar] [CrossRef]
- Yang, C.; Hu, Z.Y.; Lu, M.L.; Li, P.L.; Tan, J.F.; Chen, M.; Lv, H.P.; Zhu, Y.; Zhang, Y.; Guo Li Peng, Q.H.; et al. Application of metabolomics profiling in the analysis of metabolites and taste quality in different subtypes of white tea. Food Res. Int. 2018, 106, 909–919. [Google Scholar] [CrossRef]
- Du, J.Y.; Li, Y.M.; Xu, J.C.; Huang, M.Q.; Wang, J.; Chao, J.F.; Ye, H. Characterization of key odorants in Langyatai Baijiu with Jian flavour by sensory directed analysis. Food Chem. 2021, 352, 129363. [Google Scholar] [CrossRef] [PubMed]
- Zhejiang University; Hangzhou Tea Research Institute of the All China Federation of Supply and Marketing Cooperatives; Institute of Tea Research; Chinese Academy of Agricultural Sciences. Method for Sensory Evaluation of Tea Leaves. Chinese Patent GB/T23776-2018, 6 February 2018. [Google Scholar]
- Hangzhou Tea Research Institute of the All China Federation of Supply and Marketing Cooperatives; National Tea Quality Supervision and Inspection Center. Determination of Total Free Amino Acids in Tea. Chinese Patent GB/T 8314-2013, 31 December 2013. [Google Scholar]
- Tang, Y.Q.; Liu, J.; Wang, Y. Quality Changes Analysis of Jasmine Tea Processing. Southwest China J. Agric. Sci. 2018, 31, 711–716. [Google Scholar] [CrossRef]
- Liu, J.; Gao, S.L.; Yang, J.F. Antidepressant effect of jasmine tea. Nat.Sci. 2014, 43, 139–145. [Google Scholar]
- Liu, C.A.; Zhao, Z.J.; Zhang, C.Z.; Li, X.H. Research progress on the mechanism and technology of jasmine tea scenting. Tea Fujian 2006, 3, 5–7. [Google Scholar]
- Fang, S.H.; Xu, G.Q.; Xia, T.; Wan, X.C. The influence of several main factors in the scenting of scented tea on the aroma of scented tea. J. Anhui Agric. Univ. 2004, 31, 440–445. [Google Scholar] [CrossRef]
- Di, Y.J. Research progress on the quality formation mechanism of jasmine tea. Acta Tea Sin. 2008, 2, 1–4. [Google Scholar]
- Perez-Vizcaino, F.; Duarte, J. Flavonols and cardiovascular disease. Mol. Asp. Med. 2010, 31, 478–494. [Google Scholar] [CrossRef]
- Wang, Y.; Kan, Z.; Thompson, H.J.; Ling, T.; Ho, C.-T.; Li, D.; Wan, X. Impact of six typical processing methods on the chemical composition of tea leaves using a single Camellia sinensis Cultivar, Longjing. J. Agric. Food Chem. 2019, 67, 5423–5436. [Google Scholar] [CrossRef]
- Cao, Q.-Q.; Zou, C.; Zhang, Y.-H.; Du, Q.-Z.; Yin, J.-F.; Shi, J.; Xue, S.; Xu, Y.-Q. Improving the taste of autumn green tea with tannase. Food Chem. 2019, 277, 432–437. [Google Scholar] [CrossRef]
- Burdock, G.A. (Ed.) Fenaroli’s Handbook of Flavor Ingredients, 6th ed.; CRC Press: Boca Raton, FL, USA, 2010; p. 1213. [Google Scholar] [CrossRef]
- Zhang, Z.M.; Yu, J.Z.; Chen, P.; Wang, S.; Hang, F.X.; Li, K.; Xie, C.F.; Shi, C. Effect of different process parameters and ultrasonic treatment during solid osmotic dehydration of jasmine for extraction of flavoured syrup on the mass transfer kinetics and quality attributes. Food Bioprocess Technol. 2022, 15, 5–18. [Google Scholar] [CrossRef]
- Zhang, C.H.; Jin, X.B.; Lin, Z.L.; Wu, G.X.; Lv, G. HS-GC/MS analysis of volatile components of Wuyi rock tea Shuixian fresh leaves from three planting locations. J. Wuyi Univ. 2021, 40, 1–6. [Google Scholar] [CrossRef]
- O’Neil, M.J. (Ed.) The Merck Index-An Encyclopedia of Chemicals, Drugs, and Biologicals; Royal Society of Chemistry: Cambridge, UK, 2013; p. 975. [Google Scholar]
- Green, B.G.; Danielle, D.; Samuel, H.; Lim, J.Y. Enhancement of retronasal odors by taste. Chem. Senses 2012, 37, 77–86. [Google Scholar] [CrossRef] [PubMed]
- Biswas, D.; Szocs, C. The smell of healthy choices: Cross modal sensory compensation effects of ambient scent on food purchases. J. Mark. Res. 2019, 56, 123–141. [Google Scholar] [CrossRef]





Disclaimer/Publisher’s Note: The statements, opinions and data contained in all publications are solely those of the individual author(s) and contributor(s) and not of MDPI and/or the editor(s). MDPI and/or the editor(s) disclaim responsibility for any injury to people or property resulting from any ideas, methods, instructions or products referred to in the content. |
© 2023 by the authors. Licensee MDPI, Basel, Switzerland. This article is an open access article distributed under the terms and conditions of the Creative Commons Attribution (CC BY) license (https://creativecommons.org/licenses/by/4.0/).
Share and Cite
Chen, Y.; An, H.; Huang, Y.; Liu, J.; Liu, Z.; Li, S.; Huang, J. Analysis of Non-Volatile Compounds in Jasmine Tea and Jasmine Based on Metabolomics and Sensory Evaluation. Foods 2023, 12, 3708. https://doi.org/10.3390/foods12193708
Chen Y, An H, Huang Y, Liu J, Liu Z, Li S, Huang J. Analysis of Non-Volatile Compounds in Jasmine Tea and Jasmine Based on Metabolomics and Sensory Evaluation. Foods. 2023; 12(19):3708. https://doi.org/10.3390/foods12193708
Chicago/Turabian StyleChen, Yuan, Huimin An, Yiwen Huang, Jiashun Liu, Zhonghua Liu, Shi Li, and Jianan Huang. 2023. "Analysis of Non-Volatile Compounds in Jasmine Tea and Jasmine Based on Metabolomics and Sensory Evaluation" Foods 12, no. 19: 3708. https://doi.org/10.3390/foods12193708
APA StyleChen, Y., An, H., Huang, Y., Liu, J., Liu, Z., Li, S., & Huang, J. (2023). Analysis of Non-Volatile Compounds in Jasmine Tea and Jasmine Based on Metabolomics and Sensory Evaluation. Foods, 12(19), 3708. https://doi.org/10.3390/foods12193708
