Untargeted Metabolomics and Physicochemical Analysis Revealed the Quality Formation Mechanism in Fermented Milk Inoculated with Lactobacillus brevis and Kluyveromyces marxianus Isolated from Traditional Fermented Milk
Abstract
:1. Introduction
2. Materials and Methods
2.1. Materials and Equipment
2.2. Sample Preparation
2.2.1. Preparation of the Strains
2.2.2. Preparation of the Fermented Milk
2.3. Sensory Evaluation, Physical and Chemical Indicators, and Viable Counts
2.4. UHPLC-Q Exactive HF-X Data Acquisition
2.4.1. Sample Pretreatment and Application
2.4.2. Liquid Chromatography Conditions
2.4.3. Mass Spectrometric Conditions
2.4.4. Data Processing and Metabolite Annotation
3. Results
3.1. The Sensory Description, Physicochemical Indicators, and Viable Counts of the Fermented Milk
3.2. Metabolite Profiles and Data Analysis
3.2.1. Data Quality Control Analysis
3.2.2. Overview of the Metabolites
3.3. Differential Metabolite Analysis
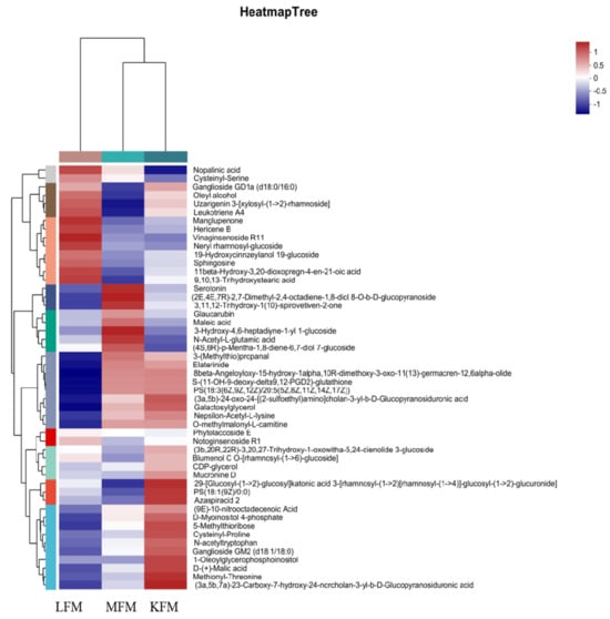
3.3.1. Overview of the Differences between the Samples
3.3.2. Differential Metabolite and Pathway Screening
4. Discussion
5. Conclusions
Author Contributions
Funding
Data Availability Statement
Acknowledgments
Conflicts of Interest
References
- Şafak, H.; Gün, İ.; Tudor Kalit, M.; Kalit, S. Physico-Chemical, Microbiological and Sensory Properties of Water Kefir Drinks Produced from Demineralized Whey and Dimrit and Shiraz Grape Varieties. Foods 2023, 12, 1851. [Google Scholar] [CrossRef] [PubMed]
- Zhong, Z.; Hou, Q.; Kwok, L.; Zheng, Y.; Sun, M.B.; Zhang, H. Bacterial microbiota compositions of naturally fermented milk are shapedby both geographic origin and sample type. J. Dairy Sci. 2016, 99, 7832–7841. [Google Scholar] [CrossRef] [PubMed]
- Dalmasso, A.; Civera, T.; Pattono, D.; Cardazzo, B.; Bottero, M.T. Characterization of microbiota in Plaisentif cheese by high-throughput sequencing. LWT-Food Sci. Technol. 2016, 69, 490–496. [Google Scholar] [CrossRef]
- Ni, H.J. Identification and Biodiversity of Yeasts Isolated from Traditional Fermented Milk Products in Xinjiang and Qinghai of China; Inner Mongolia Agricultural University: Hohhot, China, 2009. [Google Scholar]
- Saleena, L.A.K.; Phing, P.L.; Gan, R.Y.; Al-Nabulsi, A.; Osaili, T.; Kamal-Eldin, A.; Ayyash, M. Fermented dairy products from Middle Eastern and Northern African (MENA) countries: Insight on production and physiochemical characteristics. Int. Dairy J. 2023, 141, 105614. [Google Scholar] [CrossRef]
- Mehraban Sangatash, M.; Azadi, H.; Ehtiati, A. Evaluation of physicochemical properties of yogurt fortified with inactive baker’s yeast. J. Food Sci. Technol. 2023, 20, 210–229. [Google Scholar]
- Peng, X.; Yue, Q.; Chi, Q.; Liu, Y.; Tian, T.; Dai, S.; Jiang, L. Microbial Diversity and Flavor Regularity of Soy Milk Fermented Using Kombucha. Foods 2023, 12, 884. [Google Scholar] [CrossRef] [PubMed]
- Fang, L.; Wang, W.; Dou, Z.; Chen, J.; Meng, Y.; Cai, L.; Li, Y. Effects of mixed fermentation of different lactic acid bacteria and yeast on phytic acid degradation and flavor compounds in sourdough. LWT 2023, 174, 114438. [Google Scholar] [CrossRef]
- Proust, L.; Haudebourg, E.; Sourabié, A.; Pedersen, M.; Besançon, I.; Monnet, V.; Juillard, V. Multi-omics approach reveals how yeast extract peptides shape Streptococcus thermophilus metabolism. Appl. Environ. Microbiol. 2020, 86, e01446-20. [Google Scholar] [CrossRef]
- Jia, H.; Wu, Z.; Tan, J.; Wu, S.; Yang, C.; Raza, S.H.A.; Wang, M.; Song, G.; Shi, Y.; Zan, L.; et al. Lnc-TRTMFS promotes milk fat synthesis via the miR-132x/RAI14/mTOR pathway in BMECs. J. Anim. Sci. 2023, 101, skad218. [Google Scholar] [CrossRef]
- Arakawa, K.; Miyamoto, M.; Miyamoto, T. Interaction between lactic acid bacteria and yeasts in airag, an alcoholic fermented milk. Anim. Sci. J. 2013, 84, 66–74. [Google Scholar]
- Sun, Z.H. Characterization of Dominant Bacteria and Volatile Flavors in Koumiss and Study on Its Metabolomics; Zhejiang Gongshang University: Hangzhou, China, 2019. [Google Scholar]
- Ralli, E.; Amargianitaki, M.; Manolopoulou, E.; Misiak, M.; Markakis, G.; Tachtalidou, S.; Spyros, A. NMR spectroscopy protocols for food metabolomics applications. In Metabolic Profiling: Methods and Protocols; Humana Press: New York, NY, USA, 2018; pp. 203–211. [Google Scholar]
- Wang, X.C. Isolation and Identification of Non-Saccharomyces cerevisiae from East Foot of Helanshan Moutains of Ningxia and Fermentation Characteristics; Ningxia University: Yinchuan, China, 2016. [Google Scholar]
- Meng, F.B.; Zhou, L.; Li, J.J.; Li, Y.C.; Wang, M.; Zou, L.H.; Chen, W.J. The combined effect of protein hydrolysis and Lactobacillus plantarum fermentation on antioxidant activity and metabolomic profiles of quinoa beverage. Food Res. Int. 2022, 157, 111416. [Google Scholar] [CrossRef]
- Fang, X.; Liu, Y.; Xiao, J.; Ma, C.; Huang, Y. GC–MS and LC-MS/MS metabolomics revealed dynamic changes of volatile and non-volatile compounds during withering process of black tea. Food Chem. 2023, 410, 135396. [Google Scholar] [CrossRef] [PubMed]
- Peng, J.; Ma, L.; Kwok, L.Y.; Zhang, W.; Sun, T. Untargeted metabolic footprinting reveals key differences between fermented brown milk and fermented milk metabolomes. J. Dairy Sci. 2022, 105, 2771–2790. [Google Scholar] [CrossRef] [PubMed]
- Wang, J.L.; Yan, Y.C.; Li, Q.Y.; Zhang, F.S.; Li, X.; Lu, Z.Q. Research progress of biodegradable citric acid and its influencing factors. Mod. Food Sci. Technol. 2022, 38, 347–357. [Google Scholar]
- Herrero, M.; Garcia, L.A.; Diaz, M. Organic Acids in Cider with Simultaneous Inoculation of Yeast and Malolactic Bacteria: Effect of Fermentation Temperature. J. Inst. Brew. 1999, 105, 229–232. [Google Scholar] [CrossRef]
- Wang Li Luo, H.X.; Li, S.R.; Chi, Q.B.; Wang, H.H. Amino acid composition and nutritional evaluation of different Hypsizygus marmoreus samples. Sci. Technol. Food Ind. 2016, 37, 338–341. [Google Scholar]
- Tian, H.M. Preliminary Optimization of L-arginine Fermentation Technology on the Genetically Engineered Bacteria Corynebacterium glutamicum; South China University of Technology: Guangzhou, China, 2016. [Google Scholar]
- Liu, Y.; Cao, Y.; Yohannes Woldemariam, K.; Zhong, S.; Yu, Q.; Wang, J. Antioxidant effect of yeast on lipid oxidation in salami sausage. Front. Microbiol. 2023, 13, 1113848. [Google Scholar] [CrossRef] [PubMed]
- Zhang, K.; Zhang, T.T.; Guo, R.R.; Ye, Q.; Zhao, H.L.; Huang, X.H. The Regulation of Key Flavor of Traditional Fermented Food by Microbial Metabolism: A Review. Food Chem. X 2023, 19, 100871. [Google Scholar] [CrossRef]
- Sieuwerts, S.; Bron, P.A.; Smid, E.J. Mutually stimulating interactions between lactic acid bacteria and Saccharomyces cerevisiae in sourdough fermentation. LWT 2018, 90, 201–206. [Google Scholar] [CrossRef]
- Wang, Y.; Han, J.; Ren, Q.; Liu, Z.; Zhang, X.; Wu, Z. The Involvement of Lactic Acid Bacteria and Their Exopolysaccharides in the Biosorption and Detoxication of Heavy Metals in the Gut. Biol. Trace Elem. Res. 2023, 1–14. [Google Scholar] [CrossRef]
- Abduxukur, D.; Tursuntay, A.; Zhu, X.; Wang, X.; Rahman, N. Antioxidant Capacity of Lactic Acid Bacteria and Yeasts from Xinjiang Traditional Fermented Dairy Products. Fermentation 2023, 9, 639. [Google Scholar] [CrossRef]
- Wang, X.B.; Wu, Y.; Wang, L.; Miao, S.; Zou, W.; Li, Z.H.; Li, W.W. Interaction between lactic acid bacteria and yeast during koumiss fermentation. Food Sci. 2015, 36, 125–129. [Google Scholar]
- Wang, M.S.; Fan, M.; Zheng, A.R.; Wei, C.K.; Liu, D.H.; Thaku, K.; Wei, Z.J. Characterization of a fermented dairy, sour cream: Lipolysis and the release profile of flavor compounds. Food Chem. 2023, 423, 136299. [Google Scholar] [CrossRef] [PubMed]
- Ponomarova, O.; Gabrielli, N.; Sévin, D.C.; Mülleder, M.; Zirngibl, K.; Bulyha, K.; Patil, K.R. Yeast creates a niche for symbiotic lactic acid bacteria through nitrogen overflow. Cell Syst. 2017, 5, 345–357. [Google Scholar] [CrossRef] [PubMed]
- Abrahams, A.M. Proteomics and transcriptomics and their application in fermented foods. In Indigenous Fermented Foods for the Tropics; Academic Press: Cambridge, MA, USA, 2023; pp. 377–391. [Google Scholar]
- Zhang, G.H.; Wang, W.; Tu, J.; Zhang, W.Z.; He, G.Q. Analysis of microbial metabolism mechanism in traditional sourdough fermentation based on mac rotranscriptomics technology. J. Chin. Cereals Oils Assoc. 2019, 34, 10–16. [Google Scholar]
- Kadyan, S.; Rashmi, H.M.; Pradhan, D.; Kumari, A.; Chaudhari, A.; Deshwal, G.K. Effect of lactic acid bacteria and yeast fermentation on antimicrobial, antioxidative and metabolomic profile of naturally carbonated probiotic whey drink. LWT 2021, 142, 111059. [Google Scholar] [CrossRef]
- Liu, N.; Qin, L.; Mazhar, M.; Miao, S. Integrative transcriptomic-proteomic analysis revealed the flavor formation mechanism and antioxidant activity in rice-acid inoculated with Lactobacillus paracasei and Kluyveromyces marxianus. J. Proteom. 2021, 238, 104158. [Google Scholar] [CrossRef] [PubMed]
- Tian, Y.C. Study on the Influence of the Yeast on Lipids Metabolism in Traditional Dairy Products; Dalian Polytechnic University: Dalian, China, 2013. [Google Scholar]
- Wang, X.; Li, W.; Mahsa, G.C.; Zhang, C.; Ma, K.; Rui, X.; Li, W. Co-cultivation effects of Lactobacillus helveticus SNA12 and Kluveromyces marxiensis GY1 on the probiotic properties, flavor, and digestion in fermented milk. Food Res. Int. 2023, 169, 112843. [Google Scholar] [CrossRef]
- Li, L. The Effects of Kluyveromyces marxianus to Lipid Metabolism in Fermented Milk; Jilin Agricultural University: Changchun, China, 2015. [Google Scholar]
- Calianese, D.C.; Birge, R.B. Biology of phosphatidylserine (PS): Basic physiology and implications in immunology, infectious disease, and cancer. Cell Commun. Signal. 2020, 18, 41. [Google Scholar] [CrossRef]
- Partoazar, A.; Seyyedian, Z.; Zamanian, G.; Saffari, P.M.; Muhammadnejad, A.; Dehpour, A.R.; Goudarzi, R. Neuroprotective phosphatidylserine liposomes alleviate depressive-like behavior related to stroke through neuroinflammation attenuation in the mouse hippocampus. Psychopharmacology 2021, 238, 1531–1539. [Google Scholar] [CrossRef]
- Liu, B.Y. Mechanistic Study of Phosphatidylserine Emulsion to Improve Brain Cognitive Function and Preliminary Investigation of Method Parameters; Liaocheng University: Liaocheng, China, 2022. [Google Scholar]
- Zhang, R.; Zhu, Z.; Jia, W. Molecular mechanism associated with the use of magnetic fermentation in modulating the dietary lipid composition and nutritional quality of goat milk. Food Chem. 2022, 366, 130554. [Google Scholar] [CrossRef]
- Zhang, X.; Zheng, Y.; Feng, J.; Zhou, R.; Ma, M. Integrated metabolomics and high-throughput sequencing to explore the dynamic correlations between flavor related metabolites and bacterial succession in the process of Mongolian cheese production. Food Res. Int. 2022, 160, 111672. [Google Scholar] [CrossRef] [PubMed]
- Chen, X.; Wang, P.; Wei, M.; Lin, X.; Gu, M.; Fang, W.; Ye, N. Lipidomics analysis unravels changes from flavor precursors in different processing treatments of purple-leaf tea. J. Sci. Food Agric. 2022, 102, 3730–3741. [Google Scholar] [CrossRef] [PubMed]
- Yang, H.Y. Intraspecific Diversity of Saccharomyces cerevisiae and Lactobacillus sanfranciscensis Isolates from Chinese Traditional Sourdough and Their Interaction; Zhejiang University: Hangzhou, China, 2018. [Google Scholar]
- Liu, Y.; Danial, M.; Liu, L.; Sadiq, F.A.; Wei, X.; Zhang, G. Effects of Co-Fermentation of Lactiplantibacillus plantarum and Saccharomyces cerevisiae on Digestive and Quality Properties of Steamed Bread. Foods 2023, 12, 3333. [Google Scholar] [CrossRef] [PubMed]
- Fu, W.; Jia, X.; Liu, C.; Meng, X.; Zhang, K.; Tao, S.; Xue, W. Sourdough yeast-bacteria interactions results in reduced immunogenicity by increasing depolymerization and hydrolysis of gluten. Innov. Food Sci. Emerg. Technol. 2023, 84, 103281. [Google Scholar] [CrossRef]





| Item | MFM | LFM | KFM | |
|---|---|---|---|---|
| Acidity (°T) | 76.93 ± 0.48 a | 78.25 ± 0.59 a | 72.34 ± 0.83 b | |
| Ethanol content (g/L) | 3.22 ± 0.03 b | 1.56 ± 0.12 c | 3.99 ± 0.09 a | |
| LAB (lg CFU/mL) | 10.35 ± 0.27 a | 10.6 ± 0.13 a | — | |
| Yeast (lg CFU/mL) | 9.86 ± 0.33 a | — | 9.09 ± 0.22 b | |
| Sensory description | Appearance | Thick, no whey | Thick, a small amount of whey | Thin, a small amount of whey |
| Texture | Micro-bubble, smooth | No bubble, smooth | Bubble, unsmooth | |
| Flavor | Moderate alcohol, ester, and sour aroma | Obvious sour aroma | Obvious alcohol flavor and mild acid aroma | |
| Volatile Substances | Relative Content (%) | |||
|---|---|---|---|---|
| MFM | LFM | KFM | ||
| Acids | Acetic acid | 25.16 ± 2.65 | 17.72 ± 3.49 | 28.28 ± 1.02 |
| Butanoic acid | — | 6.51 ± 0.72 | — | |
| Pentanoic acid | 6.16 ± 0.90 | 9.10 ± 0.74 | 12.27 ± 0.68 | |
| n-Decanoic acid | 13.72 ± 0.51 | 11.76 ± 1.49 | 15.19 ± 2.48 | |
| Octanoic acid | 12.21 ± 1.24 | 11.60 ± 1.40 | — | |
| Propanedioic acid | — | — | 6.68 ± 0.52 | |
| Hexanoic acid, 4-methyl- | — | 5.29 ± 0.28 | — | |
| 6-Hydroxy-2-naphthoic acid | 2.57 ± 0.23 | — | — | |
| Alcohols | Ethanol | 10.33 ± 2.81 | — | — |
| 3-Nonanol, 3-methyl- | 7.27 ± 0.76 | — | — | |
| 3-Pentanol, 3-methyl- | — | 4.02 ± 0.20 | — | |
| 1-Propanol, 3-chloro- | — | — | 0.28 ± 0.04 | |
| 4-Methoxy-4-methyl-2-pentanol | — | — | 5.46 ± 0.27 | |
| Esters | 2-Chloroethyl benzoate | 13.18 ± 2.43 | 10.41 ± 1.13 | 16.30 ± 2.49 |
| Butanoic acid, 3-methyl- | — | 2.54 ± 1.76 | — | |
| Oxalic acid, cyclobutyl hexyl ester | — | 2.20 ± 0.46 | — | |
| 1-Propen-2-ol, formate | 1.61 ± 0.04 | — | — | |
| Benzeneacetic acid, α-oxo-, methyl ester | 5.67 ± 0.57 | — | — | |
| Ethyl hydrogen oxalate | 8.40 ± 0.48 | — | — | |
| Ethyl oxamate | 10.27 ± 0.57 | — | — | |
| Ethanol, 2-methoxy-, acetate | — | — | 3.64 ± 0.57 | |
| 2-Propenoic acid, butyl ester | — | — | 4.07 ± 0.45 | |
| Taxanes | Pentane, 2,3,3,4-tetramethyl- | — | 4.59 ± 0.57 | — |
| Cyclobutane, methoxy- | 0.70 ± 0.27 | — | — | |
| 3-Pentanamine | — | — | 0.79 ± 0.09 | |
| Qthers | Acetoin | 6.98 ± 2.53 | 22.77 ± 2.41 | 13.88 ± 2.42 |
| Acetone | 2.32 ± 0.89 | 2.14 ± 0.88 | 3.74 ± 0.24 | |
| 2-Propanamine, N-methyl- | — | 0.25 ± 0.18 | — | |
| Toluene | 0.77 ± 0.17 | — | — | |
| Formic acid hydrazide | — | — | 2.50 ± 0.07 | |
| Acetamide, N-methyl- | — | — | 1.72 ± 0.13 | |
| Type (mg/100 g) | MFM | LFM | KFM |
|---|---|---|---|
| Oxalic acid | 17.58 ± 0.18 c | 21.44 ± 0.14 b | 23.04 ± 0.14 a |
| Tartaric acid | 1.89 ± 0.01 c | 2.02 ± 0.004 b | 2.52 ± 0.01 a |
| Malic acid | 6.57 ± 0.03 b | 8.51 ± 0.18 a | 0.28 ± 0.02 c |
| Lactic acid | 224.29 ± 1.67 a | 200.05 ± 1.50 b | 190.83 ± 0.57 c |
| Acetic acid | 88.50 ± 0.73 b | 91.74 ± 0.52 a | 92.93 ± 1.53 a |
| Citric acid | 55.88 ± 0.37 b | 60.92 ± 0.97 a | 59.71 ± 0.41 a |
| Succinic acid | 27.76 ± 1.21 a | 25.26 ± 1.10 a | 26.82 ± 2.20 a |
| Total | 422.46 ± 3.33 a | 409.94 ± 2.08 b | 396.13 ± 1.34 c |
| Type | Free Amino Acid Content (mg/100 mL) | ||
|---|---|---|---|
| MFM | LFM | KFM | |
| Aspartic acid | 10.81 ± 0.16 a | 7.13 ± 0.10 c | 9.89 ± 0.29 b |
| Threonine | 2.49 ± 0.12 c | 4.10 ± 0.15 a | 3.14 ± 0.23 b |
| Serine | 1.37 ± 0.10 a | 0.70 ± 0.23 b | 1.08 ± 0.09 ab |
| Glutamic acid | 40.22 ± 0.28 a | 35.67 ± 0.50 b | 38.95 ± 0.87 a |
| Glycine | 6.63 ± 0.04 b | 7.03 ± 0.05 a | 6.79 ± 0.17 ab |
| Cysteine | 0.61 ± 0.26 a | 0.28 ± 0.01 a | 0.91 ± 0.37 a |
| Alanine | 0.30 ± 0.03 b | 0.64 ± 0.18 ab | 0.84 ± 0.15 a |
| Valine | 0.55 ± 0.21 b | 0.45 ± 0.01 b | 0.90 ± 0.05 a |
| Methionine | 2.45 ± 0.71 a | 2.15 ± 1.04 a | 3.90 ± 1.10 a |
| Isoleucine | 4.03 ± 0.15 b | 4.08 ± 0.20 b | 5.09 ± 0.03 a |
| Leucine | 6.11 ± 0.07 b | 4.36 ± 0.06 c | 6.45 ± 0.08 a |
| Tyrosine | 3.10 ± 1.18 a | 3.58 ± 0.21 a | 3.90 ± 0.82 a |
| Phenylalanine | 2.69 ± 0.05 ab | 2.27 ± 0.05 b | 2.98 ± 0.28 a |
| Lysine | 30.15 ± 1.22 a | 24.08 ± 0.30 b | 28.72 ± 0.61 a |
| Histidine | 2.21 ± 0.15 a | 2.15 ± 0.49 a | 2.41 ± 0.01 a |
| Arginine | 0.38 ± 0.04 a | 0.45 ± 0.17 a | 0.51 ± 0.13 a |
| Proline | 9.10 ± 0.23 a | 8.89 ± 0.12 a | 9.65 ± 0.47 a |
| Total | 123.19 ± 0.62 a | 108.00 ± 1.82 b | 126.12 ± 3.82 a |
Disclaimer/Publisher’s Note: The statements, opinions and data contained in all publications are solely those of the individual author(s) and contributor(s) and not of MDPI and/or the editor(s). MDPI and/or the editor(s) disclaim responsibility for any injury to people or property resulting from any ideas, methods, instructions or products referred to in the content. |
© 2023 by the authors. Licensee MDPI, Basel, Switzerland. This article is an open access article distributed under the terms and conditions of the Creative Commons Attribution (CC BY) license (https://creativecommons.org/licenses/by/4.0/).
Share and Cite
Ao, X.-L.; Liao, Y.-M.; Kang, H.-Y.; Li, H.-L.; He, T.; Zou, L.-K.; Liu, S.-L.; Chen, S.-J.; Yang, Y.; Liu, X.-Y. Untargeted Metabolomics and Physicochemical Analysis Revealed the Quality Formation Mechanism in Fermented Milk Inoculated with Lactobacillus brevis and Kluyveromyces marxianus Isolated from Traditional Fermented Milk. Foods 2023, 12, 3704. https://doi.org/10.3390/foods12193704
Ao X-L, Liao Y-M, Kang H-Y, Li H-L, He T, Zou L-K, Liu S-L, Chen S-J, Yang Y, Liu X-Y. Untargeted Metabolomics and Physicochemical Analysis Revealed the Quality Formation Mechanism in Fermented Milk Inoculated with Lactobacillus brevis and Kluyveromyces marxianus Isolated from Traditional Fermented Milk. Foods. 2023; 12(19):3704. https://doi.org/10.3390/foods12193704
Chicago/Turabian StyleAo, Xiao-Lin, Yi-Mo Liao, Hai-Yan Kang, Hong-Li Li, Tian He, Li-Kou Zou, Shu-Liang Liu, Shu-Juan Chen, Yong Yang, and Xing-Yan Liu. 2023. "Untargeted Metabolomics and Physicochemical Analysis Revealed the Quality Formation Mechanism in Fermented Milk Inoculated with Lactobacillus brevis and Kluyveromyces marxianus Isolated from Traditional Fermented Milk" Foods 12, no. 19: 3704. https://doi.org/10.3390/foods12193704
APA StyleAo, X.-L., Liao, Y.-M., Kang, H.-Y., Li, H.-L., He, T., Zou, L.-K., Liu, S.-L., Chen, S.-J., Yang, Y., & Liu, X.-Y. (2023). Untargeted Metabolomics and Physicochemical Analysis Revealed the Quality Formation Mechanism in Fermented Milk Inoculated with Lactobacillus brevis and Kluyveromyces marxianus Isolated from Traditional Fermented Milk. Foods, 12(19), 3704. https://doi.org/10.3390/foods12193704

