Lipid Composition Analysis and Characterization of Acyl Sterol Glycosides in Adzuki and Soybean Cultivars by Non-Targeted LC-MS
Abstract
1. Introduction
2. Materials and Methods
2.1. Sample Collection
2.2. Materials
2.3. Lipid Extraction
2.4. Analysis by LC-MS
2.5. Statistical Analysis
3. Results and Discussion
3.1. Distribution of Lipid Classes in Six Different Cultivars of Beans
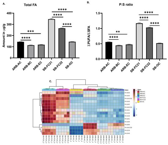
3.2. Concentrations, P:S Ratio, and Hierarchical Cluster Analysis of Free Fatty Acids
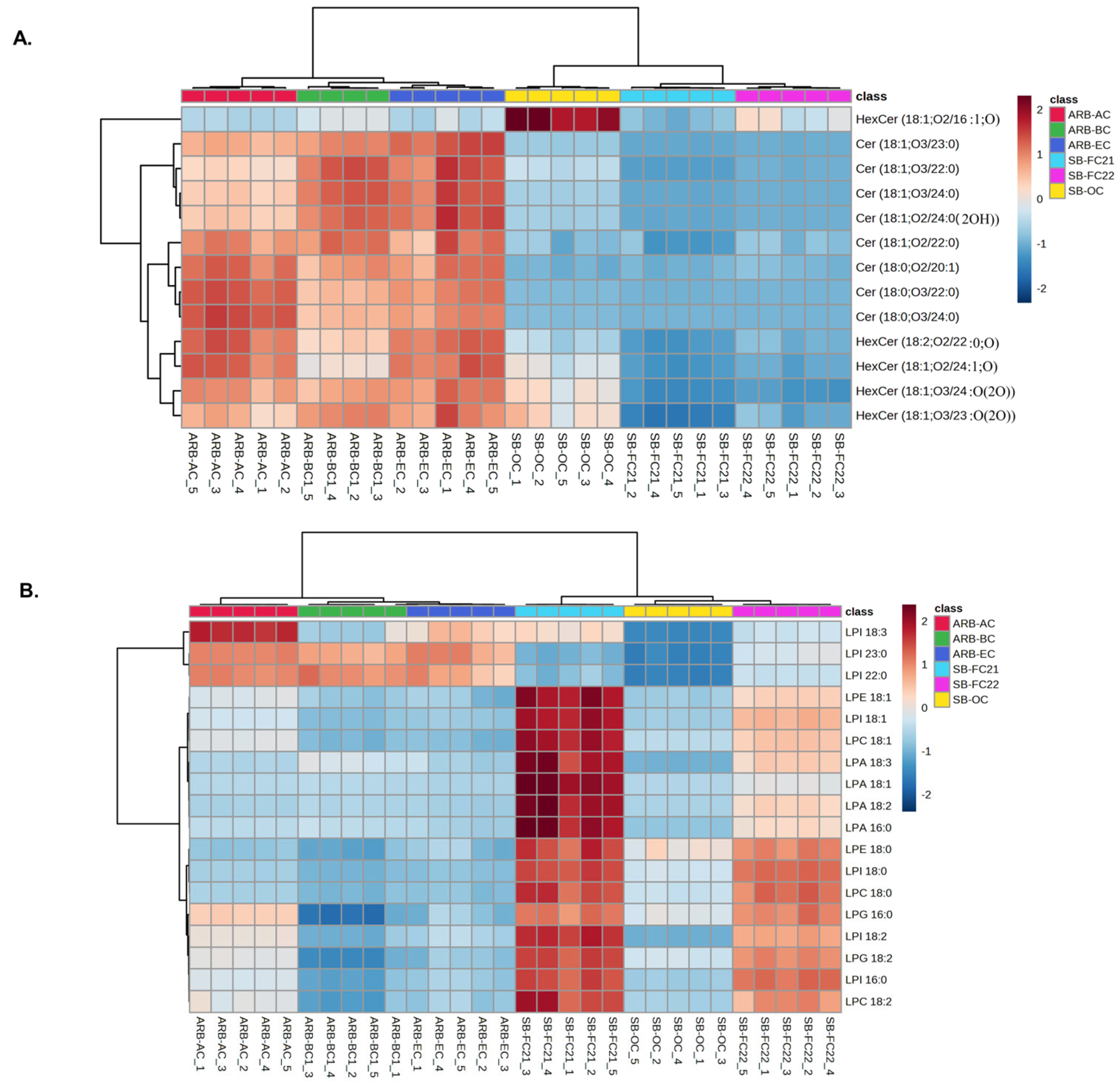
3.3. Hierarchical Cluster Correlation Analysis of Sphingolipids and Lysophospholipids Characterized in Bean Cultivars
3.4. Hierarchical Cluster Correlation Analysis of Glycerophospholipids, Glycerolipids and Sterols Characterized in Bean Cultivars
3.5. Characterization of Acyl Sterol Glycosides (ASGs) in Bean Cultivars
4. Conclusions
Author Contributions
Funding
Data Availability Statement
Conflicts of Interest
Correction Statement
Abbreviations
| LC-MS | liquid chromatography–mass spectrometry |
| ARB-AC | adzuki red beans—adzuki cultivar |
| ARB-BC | adzuki red beans—Benidainagon cultivar |
| ARB-EC | adzuki red beans—Erimoshouzu cultivar |
| SB-FC21 | soybean—Fukuyutaka cultivar 2021 |
| SB-FC22 | soybean—Fukuyutaka cultivar 2022 |
| SB-OC | soybean—Oosuzu cultivar |
| sPLSDA | sparse partial least squares discriminant analysis |
| SG | sterol glycoside |
| Hex | hexose |
| PG | phosphatidylglycerol |
| FA | fatty acids |
| PUFAs | polyunsaturated fatty acids |
| SFAs | saturated fatty acids |
| HCA | hierarchical cluster analysis |
| LPA | lysophosphatidic acid |
| LPE | lysophosphatidylethanolamine |
| LPC | lysophosphatidylcholine |
| GP | glycerophospholipids |
| PC | phosphatidylcholine |
| PI | phosphatidylinositol |
| PS | phosphatidylserine |
| PG | phosphatidylglycerol |
| SQDG | sulfoquinovosyl diacylglycerol |
| ASG | acyl sterol glycoside |
References
- Los, F.G.B.; Zielinski, A.A.F.; Wojeicchowski, J.P.; Nogueira, A.; Demiate, I.M. Beans (Phaseolus Vulgaris L.): Whole Seeds with Complex Chemical Composition. Curr. Opin. Food Sci. 2018, 19, 63–71. [Google Scholar] [CrossRef]
- Hayat, I.; Ahmad, A.; Masud, T.; Ahmed, A.; Bashir, S. Nutritional and Health Perspectives of Beans (Phaseolus Vulgaris L.): An Overview. Crit. Rev. Food Sci. Nutr. 2014, 54, 580–592. [Google Scholar] [CrossRef]
- Mullins, A.P.; Arjmandi, B.H. Health Benefits of Plant-Based Nutrition: Focus on Beans. Nutrients 2021, 13, 519. [Google Scholar] [CrossRef]
- Yang, K.; Tian, Z.; Chen, C.; Luo, L.; Zhao, B.; Wang, Z.; Yu, L.; Li, Y.; Sun, Y.; Li, W.; et al. Genome Sequencing of Adzuki Bean (Vigna angularis) Provides Insight into High Starch and Low Fat Accumulation and Domestication. Proc. Natl. Acad. Sci. USA 2015, 112, 13213–13218. [Google Scholar] [CrossRef] [PubMed]
- Kato, J.; Meguro, T.; Suzuki, M.M.; Deeth, H.C. Variations in the Seed Coat Colour of Adzuki Beans in the Aspects of Varieties, Harvest Years and Growing Locations, Using Two-Dimensional Colour Mapping. Plant Prod. Sci. 2000, 3, 61–66. [Google Scholar] [CrossRef]
- Yoshida, H.; Tomiyama, Y.; Yoshida, N.; Mizushina, Y. Characteristics of Lipid Components, Fatty Acid Distributions and Triacylglycerol Molecular Species of Adzuki Beans (Vigna angularis). Food Chem. 2009, 115, 1424–1429. [Google Scholar] [CrossRef]
- Durak, A.; Baraniak, B.; Jakubczyk, A.; Świeca, M. Biologically Active Peptides Obtained by Enzymatic Hydrolysis of Adzuki Bean Seeds. Food Chem. 2013, 141, 2177–2183. [Google Scholar] [CrossRef] [PubMed]
- Wang, Y.; Yao, X.; Shen, H.; Zhao, R.; Li, Z.; Shen, X.; Wang, F.; Chen, K.; Zhou, Y.; Li, B.; et al. Nutritional Composition, Efficacy, and Processing of Vigna angularis (Adzuki Bean) for the Human Diet: An Overview. Molecules 2022, 27, 6079. [Google Scholar] [CrossRef]
- Ha, T.J.; Park, J.E.; Lee, K.S.; Seo, W.D.; Song, S.B.; Lee, M.H.; Kim, S.; Kim, J.I.; Oh, E.; Pae, S.B.; et al. Identification of Anthocyanin Compositions in Black Seed Coated Korean Adzuki Bean (Vigna angularis) by NMR and UPLC-Q-Orbitrap-MS/MS and Screening for Their Antioxidant Properties Using Different Solvent Systems. Food Chem. 2021, 346, 128882. [Google Scholar] [CrossRef]
- Kitano-Okada, T.; Ito, A.; Koide, A.; Nakamura, Y.; Han, K.H.; Shimada, K.; Sasaki, K.; Ohba, K.; Sibayama, S.; Fukushima, M. Anti-Obesity Role of Adzuki Bean Extract Containing Polyphenols: In Vivo and in Vitro Effects. J. Sci. Food Agric. 2012, 92, 2644–2651. [Google Scholar] [CrossRef]
- Kumar, A.; Sahu, J.K.; Naik, S.; Suhas, S. Lipid Characterization of Black Soybean (Glycine max [L.] Merrill) Seeds Using GC-MS/HS Fingerprinting. J. Food Process. Preserv. 2022, 46, e17092. [Google Scholar] [CrossRef]
- Sugiyama, A. The Soybean Rhizosphere: Metabolites, Microbes, and beyond—A Review. J. Adv. Res. 2019, 19, 67–73. [Google Scholar] [CrossRef] [PubMed]
- Nair, R.M.; Boddepalli, V.N.; Yan, M.R.; Kumar, V.; Gill, B.; Pan, R.S.; Wang, C.; Hartman, G.L.; Silva e Souza, R.; Somta, P. Global Status of Vegetable Soybean. Plants 2023, 12, 609. [Google Scholar] [CrossRef]
- Miadoková, E. Isoflavonoids—An Overview of Their Biological Activities and Potential Health Benefits. Interdiscip. Toxicol. 2009, 2, 211–218. [Google Scholar] [CrossRef] [PubMed]
- He, F.; Chen, J. Consumption of Soybean, Soy Foods, Soy Isoflavones and Breast Cancer Incidence: Differences between Chinese Women and Women in Western Countries and Possible Mechanisms. Food Sci. Human Wellness 2013, 2, 146–161. [Google Scholar] [CrossRef]
- Chatterjee, C.; Gleddie, S.; Xiao, C.W. Soybean Bioactive Peptides and Their Functional Properties. Nutrients 2018, 10, 1211. [Google Scholar] [CrossRef]
- Khosravi, A.; Razavi, S.H. Therapeutic Effects of Polyphenols in Fermented Soybean and Black Soybean Products. J. Funct. Foods 2021, 81, 104467. [Google Scholar] [CrossRef]
- Uesugi, T.; Fukui, Y.; Yamori, Y. Beneficial Effects of Soybean Isoflavone Supplementation on Bone Metabolism and Serum Lipids in Postmenopausal Japanese Women: A Four-Week Study. J. Am. Coll. Nutr. 2002, 21, 97–102. [Google Scholar] [CrossRef]
- Zhao, Q.; Hou, D.; Fu, Y.; Xue, Y.; Guan, X.; Shen, Q. Adzuki Bean Alleviates Obesity and Insulin Resistance Induced by a High-Fat Diet and Modulates Gut Microbiota in Mice. Nutrients 2021, 13, 3240. [Google Scholar] [CrossRef]
- Shan, L.; Tyagi, A.; Chen, X.; Yan, P.; Oh, D.H. Potential Anti-Obesity Effect of Fermented Adzuki Beans and Their Untargeted Metabolomics Using UHPLC-QTOF-MS. Food Biosci. 2023, 52, 102380. [Google Scholar] [CrossRef]
- Lee, S.J.; Choi, J.Y.; Park, S.; Chung, J., II; Jin, J.S.; Lee, S.J.; Sung, N.J.; Bae, D.W.; Shin, S.C. Determination of Phospholipids in Soybean (Glycine max (L.) Merr) Cultivars by Liquid Chromatography-Tandem Mass Spectrometry. J. Food Compos. Anal. 2010, 23, 314–318. [Google Scholar] [CrossRef]
- Bligh, E.G.; Dyer, W.J. A Rapid Method of Total Lipid Extraction and Purification. Can. J. Biochem. Physiol. 1959, 37, 911–917. [Google Scholar] [CrossRef]
- Gowda, S.G.B.; Yifan, C.; Gowda, D.; Tsuboi, Y.; Chiba, H.; Hui, S.P. Analysis of Antioxidant Lipids in Five Species of Dietary Seaweeds by Liquid Chromatography/Mass Spectrometry. Antioxidants 2022, 11, 1538. [Google Scholar] [CrossRef]
- Siddabasave, S.G.; Minami, Y.; Gowda, D.; Chiba, H.; Hui, S.P. Detection and Characterization of Lipids in Eleven Species of Fish by Non-Targeted Liquid Chromatography/Mass Spectrometry. Food Chem. 2022, 393, 133402. [Google Scholar] [CrossRef]
- Gowda, S.G.B.; Gao, Z.J.; Chen, Z.; Abe, T.; Hori, S.; Fukiya, S.; Ishizuka, S.; Yokota, A.; Chiba, H.; Hui, S.P. Untargeted Lipidomic Analysis of Plasma from High-Fat Diet-Induced Obese Rats Using UHPLC-Linear Trap Quadrupole-Orbitrap MS. Anal. Sci. 2020, 36, 821–828. [Google Scholar] [CrossRef] [PubMed]
- Yoshida, H.; Tomiyama, Y.; Yoshida, N.; Shibata, K.; Mizushina, Y. Regiospecific Profiles of Fatty Acids in Triacylglycerols and Phospholipids from Adzuki Beans (Vigna angularis). Nutrients 2010, 2, 49–59. [Google Scholar] [CrossRef]
- Gerde, J.A.; White, P.J. 7-Lipids. In Soybeans Chemistry, Production, Processing, and Utilization; Elsevier: Amsterdam, The Netherlands, 2008; pp. 193–227. [Google Scholar] [CrossRef]
- Woodcock, J. Sphingosine and Ceramide Signalling in Apoptosis. IUBMB Life 2006, 58, 462–466. [Google Scholar] [CrossRef] [PubMed]
- Gomez-Muñoz, A.; Presa, N.; Gomez-Larrauri, A.; Rivera, I.G.; Trueba, M.; Ordoñez, M. Control of Inflammatory Responses by Ceramide, Sphingosine 1-Phosphate and Ceramide 1-Phosphate. Prog. Lipid Res. 2016, 61, 51–62. [Google Scholar] [CrossRef] [PubMed]
- Chang, Y.; Abe, A.; Shayman, J.A. Ceramide Formation during Heat Shock: A Potential Mediator of AB-Crystallin Transcription. Proc. Natl. Acad. Sci. USA 1995, 92, 12275–12279. [Google Scholar] [CrossRef]
- Kurz, J.; Parnham, M.J.; Geisslinger, G.; Schiffmann, S. Ceramides as Novel Disease Biomarkers. Trends Mol. Med. 2019, 25, 20–32. [Google Scholar] [CrossRef]
- Kihara, Y.; Mizuno, H.; Chun, J. Lysophospholipid Receptors in Drug Discovery. Exp. Cell Res. 2015, 333, 171–177. [Google Scholar] [CrossRef]
- Nguyen, L.N.; Ma, D.; Shui, G.; Wong, P.; Cazenave-Gassiot, A.; Zhang, X.; Wenk, M.R.; Goh, E.L.K.; Silver, D.L. Mfsd2a Is a Transporter for the Essential Omega-3 Fatty Acid Docosahexaenoic Acid. Nature 2014, 509, 503–506. [Google Scholar] [CrossRef] [PubMed]
- Kojima, M.; Ohnishi, M.; Ito, S. Composition and Molecular Species of Ceramide and Cerebroside in Scarlet Runner Beans (Phaseolus coccineus L.) and Kidney Beans (Phaseolus vulgaris L.). J. Agric. Food Chem. 1991, 39, 1709–1714. [Google Scholar] [CrossRef]
- Gutierrez, E.; Wang, T.; Fehr, W.R. Quantification of Sphingolipids in Soybeans. JAOCS J. Am. Oil Chem. Soc. 2004, 81, 737–742. [Google Scholar] [CrossRef]
- Adem, A.A.; Belete, A.; Soboleva, A.; Frolov, A.; Tessema, E.N.; Gebre-Mariam, T.; Neubert, R.H.H. Structural Characterization of Plant Glucosylceramides and the Corresponding Ceramides by UHPLC-LTQ-Orbitrap Mass Spectrometry. J. Pharm. Biomed. Anal. 2021, 192, 113677. [Google Scholar] [CrossRef]
- Emoto, K.; Kobayashi, T.; Yamaji, A.; Aizawa, H.; Yahara, I.; Inoue, K.; Umeda, M. Redistribution of Phosphatidylethanolamine at the Cleavage Furrow of Dividing Cells during Cytokinesis. Proc. Natl. Acad. Sci. USA 1996, 93, 12867–12872. [Google Scholar] [CrossRef]
- De Craene, J.O.; Bertazzi, D.L.; Bär, S.; Friant, S. Phosphoinositides, Major Actors in Membrane Trafficking and Lipid Signaling Pathways. Int. J. Mol. Sci. 2017, 18, 634. [Google Scholar] [CrossRef]
- Stillwell, W. Membrane Polar Lipids. In An Introduction to Biological Membranes; Elsevier: Amsterdam, The Netherlands, 2016; pp. 63–87. [Google Scholar] [CrossRef]
- Veldhuizen, R.; Nag, K.; Orgeig, S.; Possmayer, F. The Role of Lipids in Pulmonary Surfactant. Biochim. Biophys. Acta Mol. Basis Dis. 1998, 1408, 90–108. [Google Scholar] [CrossRef]
- Yoshida, H.; Tomiyama, Y.; Mizushina, Y. Characterization in the Fatty Acid Distributions of Triacylglycerols and Phospholipids in Kidney Beans (Phaseolus vulgaris L.). J. Food Lipids 2005, 12, 169–180. [Google Scholar] [CrossRef]
- Lin, X.; Ma, L.; Moreau, R.A.; Ostlund, R.E. Glycosidic Bond Cleavage Is Not Required for Phytosteryl Glycoside-Induced Reduction of Cholesterol Absorption in Mice. Lipids 2011, 46, 701–708. [Google Scholar] [CrossRef]
- Nyström, L.; Schär, A.; Lampi, A.M. Steryl Glycosides and Acylated Steryl Glycosides in Plant Foods Reflect Unique Sterol Patterns. Eur. J. Lipid Sci. Technol. 2012, 114, 656–669. [Google Scholar] [CrossRef]
- Lin, X.; Ma, L.; Racette, S.B.; Spearie, C.L.A.; Ostlund, R.E. Phytosterol Glycosides Reduce Cholesterol Absorption in Humans. Am. J. Physiol. Gastrointest. Liver Physiol. 2009, 296, 931–935. [Google Scholar] [CrossRef] [PubMed]
- Rozenberg, R.; Ruibal-Mendieta, N.L.; Petitjean, G.; Cani, P.; Delacroix, D.L.; Delzenne, N.M.; Meurens, M.; Quetin-Leclercq, J.; Habib-Jiwan, J.L. Phytosterol Analysis and Characterization in Spelt (Triticum aestivum ssp. Spelta L.) and Wheat (T. aestivum L.) Lipids by LC/APCI-MS. J. Cereal Sci. 2003, 38, 189–197. [Google Scholar] [CrossRef]
- Liu, Y.; Chen, M.; Li, Y.; Feng, X.; Chen, Y.; Lin, L. Analysis of Lipids in Green Coffee by Ultra-Performance Liquid Chromatography—Time-of-Flight Tandem Mass Spectrometry. Molecules 2022, 27, 5271. [Google Scholar] [CrossRef] [PubMed]






| Sl. No. | Name | RT (min) | m/z | [M+CH3COO]− |
|---|---|---|---|---|
| 1 | ASG 28:1;O;Hex;FA 16:0 | 17.22 | 800.6530 | 859.6682 |
| 2 | ASG 28:1;O;Hex;FA 18:2 | 16.87 | 824.6530 | 883.6692 |
| 3 | ASG 29:1;O;Hex;FA 16:0 | 17.39 | 814.6687 | 873.6837 |
| 4 | ASG 29:2;O;Hex;FA 16:0 | 17.22 | 812.6530 | 871.6673 |
| 5 | ASG 29:2;O;Hex;FA 18:0 | 17.72 | 840.6843 | 899.6985 |
| 6 | ASG 29:2;O;Hex;FA 18:2 | 16.91 | 836.6530 | 895.6668 |
| 7 | ASG 29:2;O;Hex;FA 18:3 | 16.47 | 834.6374 | 893.6509 |
| 8 | ASG28:1;O;Hex;FA 18:3 or ASG 28:2;O;Hex;FA 18:2 | 16.40 | 823.6407 | 881.6522 |
Disclaimer/Publisher’s Note: The statements, opinions and data contained in all publications are solely those of the individual author(s) and contributor(s) and not of MDPI and/or the editor(s). MDPI and/or the editor(s) disclaim responsibility for any injury to people or property resulting from any ideas, methods, instructions or products referred to in the content. |
© 2023 by the authors. Licensee MDPI, Basel, Switzerland. This article is an open access article distributed under the terms and conditions of the Creative Commons Attribution (CC BY) license (https://creativecommons.org/licenses/by/4.0/).
Share and Cite
Gangadhara, R.M.; Gowda, S.G.B.; Gowda, D.; Inui, K.; Hui, S.-P. Lipid Composition Analysis and Characterization of Acyl Sterol Glycosides in Adzuki and Soybean Cultivars by Non-Targeted LC-MS. Foods 2023, 12, 2784. https://doi.org/10.3390/foods12142784
Gangadhara RM, Gowda SGB, Gowda D, Inui K, Hui S-P. Lipid Composition Analysis and Characterization of Acyl Sterol Glycosides in Adzuki and Soybean Cultivars by Non-Targeted LC-MS. Foods. 2023; 12(14):2784. https://doi.org/10.3390/foods12142784
Chicago/Turabian StyleGangadhara, Rachana M., Siddabasave Gowda B. Gowda, Divyavani Gowda, Ken Inui, and Shu-Ping Hui. 2023. "Lipid Composition Analysis and Characterization of Acyl Sterol Glycosides in Adzuki and Soybean Cultivars by Non-Targeted LC-MS" Foods 12, no. 14: 2784. https://doi.org/10.3390/foods12142784
APA StyleGangadhara, R. M., Gowda, S. G. B., Gowda, D., Inui, K., & Hui, S.-P. (2023). Lipid Composition Analysis and Characterization of Acyl Sterol Glycosides in Adzuki and Soybean Cultivars by Non-Targeted LC-MS. Foods, 12(14), 2784. https://doi.org/10.3390/foods12142784

