Black Wheat Extracts (Arriheuk) Regulate Adipogenesis and Lipolysis via Adenosine Monophosphate (AMP) Activated Protein Kinase (AMPK)/Sirtuin 1 (SIRT1) Signaling Pathways
Abstract
1. Introduction
2. Materials and Methods
2.1. Extraction and Purification of Purple Wheat (Arriheuk)
2.2. 3T3-L1 Cell Culture and Differentiation
2.3. MTT Assay
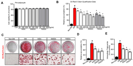
2.4. Oil Red O Stain
2.5. Immunoblotting Analysis
2.6. Immunofluorescence
2.7. Nile Red Staining
2.8. Determination of Adipogenesis and Lipolysis in 3T3-L1 Cells
2.9. Gene Expression Analysis
2.10. Statistical Analysis
3. Results
3.1. Cell Viability and Cytotoxicity of Arriheuks in 3T3-L1 Cells
3.2. The Effect of Arriheuk on Transcription Factors of Adipogenesis
3.3. Arriheuks Increase Glycerol Release and the Phosphorylation of HSL in Differentiated 3T3-L1 Adipocytes
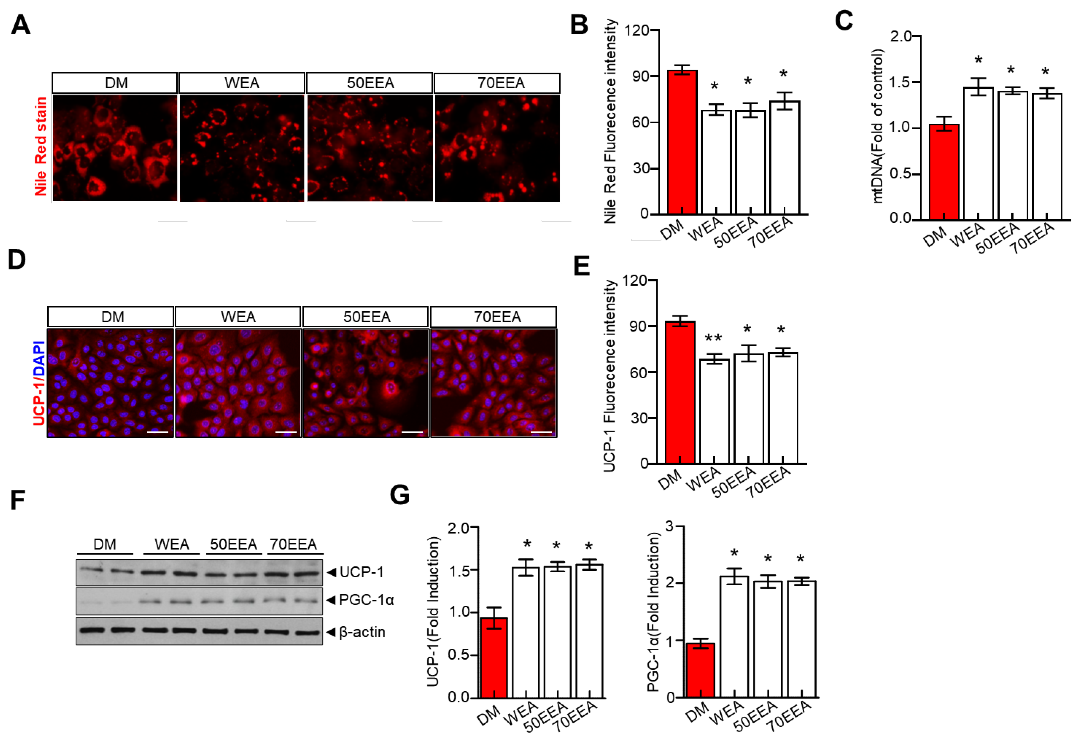
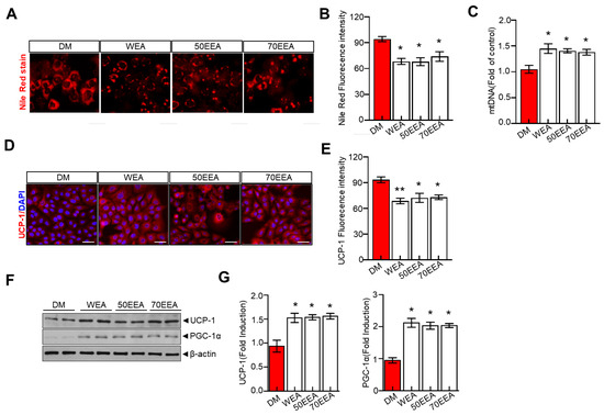
3.4. Arriheuk Regulates Mitochondria Biogenesis and Induces 3T3-L1 Browning
3.5. Effect of Arriheuk on the SIRT1–AMPK Axis in 3T3-L1 White Adipocytes
4. Discussion
Limitations of This Study
5. Conclusions
Author Contributions
Funding
Data Availability Statement
Acknowledgments
Conflicts of Interest
References
- Carbone, S.; Canada, J.M.; Billingsley, H.E.; Siddiqui, M.S.; Elagizi, A.; Lavie, C.J. Obesity paradox in cardiovascular disease: Where do we stand? Vasc. Health Risk Manag. 2019, 15, 89–100. [Google Scholar] [CrossRef] [PubMed]
- Hales, C.M.; Carroll, M.D.; Fryar, C.D.; Ogden, C.L. Prevalence of Obesity among Adults and Youth: United States, 2015–2016; National Center for Health Statistics (U.S.): Hyattsville, MD, USA, 2017; Volume 288, pp. 1–8. [Google Scholar]
- Whitlock, G.; Sherliker, P.; Clarke, R.; Emberson, J.; Halsey, J. Body-mass index and cause-specifi c mortality in 900,000 adults: Collaborative analyses of 57 prospective studies. Lancet 2009, 373, 1083–1096. [Google Scholar]
- Li, Y.; Li, Z.; Ngandiri, D.A.; Llerins Perez, M.; Wolf, A.; Wang, Y. The Molecular Brakes of Adipose Tissue Lipolysis. Front. Physiol. 2022, 13, 826314. [Google Scholar] [CrossRef] [PubMed]
- Song, Z.; Xiaoli, A.M.; Yang, F. Regulation and Metabolic Significance of De Novo Lipogenesis in Adipose Tissues. Nutrients 2018, 10, 1383. [Google Scholar] [CrossRef]
- Hardie, D.G.; Ross, F.A.; Hawley, S.A. AMPK: A nutrient and energy sensor that maintains energy homeostasis. Nat. Rev. Mol. Cell Biol. 2012, 13, 251–262. [Google Scholar] [CrossRef]
- Ruderman, N.B.; Julia Xu, X.; Nelson, L.; Cacicedo, J.M.; Saha, A.K.; Lan, F.; Ido, Y. AMPK and SIRT1: A long-standing partnership? Am. J. Physiol.-Endocrinol. Metab. 2010, 298, E751–E760. [Google Scholar] [CrossRef] [PubMed]
- Nguyen, M.T.; Csermely, P.; Soti, C. Hsp90 chaperones PPARgamma and regulates differentiation and survival of 3T3-L1 adipocytes. Cell Death Differ. 2013, 20, 1654–1663. [Google Scholar] [CrossRef]
- Wang, S.; Pan, M.H.; Hung, W.L.; Tung, Y.C.; Ho, C.T. From white to beige adipocytes: Therapeutic potential of dietary molecules against obesity and their molecular mechanisms. Food Funct. 2019, 10, 1263–1279. [Google Scholar] [CrossRef] [PubMed]
- Junejo, S.A.; Geng, H.; Wang, N.; Wang, H.; Ding, Y.; Zhou, Y.; Rashid, A. Effects of particle size on physiochemical and in vitro digestion properties of durum wheat bran. Int. J. Food Sci. Technol. 2019, 54, 221–230. [Google Scholar] [CrossRef]
- Martin-Diana, A.B.; Garcia-Casas, M.J.; Martinez-Villaluenga, C.; Frias, J.; Penas, E.; Rico, D. Wheat and Oat Brans as Sources of Polyphenol Compounds for Development of Antioxidant Nutraceutical Ingredients. Foods 2021, 10, 115. [Google Scholar] [CrossRef]
- P., N.P.V.; Joye, I.J. Dietary Fibre from Whole Grains and Their Benefits on Metabolic Health. Nutrients 2020, 12, 3045. [Google Scholar] [CrossRef]
- Jimenez-Pulido, I.J.; Daniel, R.; Perez, J.; Martinez-Villaluenga, C.; De Luis, D.; Martin Diana, A.B. Impact of Protein Content on the Antioxidants, Anti-Inflammatory Properties and Glycemic Index of Wheat and Wheat Bran. Foods 2022, 11, 2049. [Google Scholar] [CrossRef]
- Tome-Sanchez, I.; Martin-Diana, A.B.; Penas, E.; Bautista-Exposito, S.; Frias, J.; Rico, D.; Gonzalez-Maillo, L.; Martinez-Villaluenga, C. Soluble Phenolic Composition Tailored by Germination Conditions Accompany Antioxidant and Anti-inflammatory Properties of Wheat. Antioxidants 2020, 9, 426. [Google Scholar] [CrossRef] [PubMed]
- Böhmdorfer, S.; Oberlerchner, J.T.; Fuchs, C.; Rosenau, T.; Grausgruber, H. Profiling and quantification of grain anthocyanins in purple pericarp × blue aleurone wheat crosses by high-performance thin-layer chromatography and densitometry. Plant Methods 2018, 14, 29. [Google Scholar] [CrossRef]
- Francavilla, A.; Joye, I.J. Anthocyanins in Whole Grain Cereals and Their Potential Effect on Health. Nutrients 2020, 12, 2922. [Google Scholar] [CrossRef]
- Sharma, S.; Chunduri, V.; Kumar, A.; Kumar, R.; Khare, P.; Kondepudi, K.K.; Bishnoi, M.; Garg, M. Anthocyanin bio-fortified colored wheat: Nutritional and functional characterization. PLoS ONE 2018, 13, e0194367. [Google Scholar] [CrossRef]
- Jin, H.Y.; Jeon, S.H.; Kim, K.H.; Kang, C.S.; Choi, H.S.; Youn, Y. Phytochemical components and physiological activities of purple wheat bran ‘Arriheuk’ extracts. Korean J. Food Preserv. 2021, 28, 372–383. [Google Scholar] [CrossRef]
- Gomes, J.V.P.; Rigolon, T.C.B.; Souza, M.S.d.S.; Alvarez-Leite, J.I.; Lucia, C.M.D.; Martino, H.S.D.; Rosa, C.d.O.B. Antiobesity effects of anthocyanins on mitochondrial biogenesis, inflammation, and oxidative stress: A systematic review. Nutrition 2019, 66, 192–202. [Google Scholar] [CrossRef] [PubMed]
- Lee, G.H.; Peng, C.; Lee, H.Y.; Park, S.A.; Hoang, T.H.; Kim, J.H.; Sa, S.; Kim, G.E.; Han, J.S.; Chae, H.J. D-allulose ameliorates adiposity through the AMPK-SIRT1-PGC-1alpha pathway in HFD-induced SD rats. Food Nutr. Res. 2021, 65, 7803. [Google Scholar] [CrossRef]
- Lee, H.-Y.; Lee, G.-H.; Hoang, T.-H.; Park, S.-A.; Lee, J.; Lim, J.; Sa, S.; Kim, G.E.; Han, J.S.; Kim, J.; et al. d-Allulose Ameliorates Hyperglycemia Through IRE1α Sulfonation-RIDD-Sirt1 Decay Axis in the Skeletal Muscle. Antioxid. Redox Signal. 2022, 37, 229–245. [Google Scholar] [CrossRef] [PubMed]
- Khalilpourfarshbafi, M.; Gholami, K.; Murugan, D.D.; Abdul Sattar, M.Z.; Abdullah, N.A. Differential effects of dietary flavonoids on adipogenesis. Eur. J. Nutr. 2019, 58, 5–25. [Google Scholar] [CrossRef]
- Farmer, S.R. Transcriptional control of adipocyte formation. Cell Metab. 2006, 4, 263–273. [Google Scholar] [CrossRef]
- Liu, P.; Hsieh, P.; Lin, H.; Liu, T.; Wu, H.; Chen, C.; Chen, Y. Grail is involved in adipocyte differentiation and diet-induced obesity. Cell Death Dis. 2018, 9, 525. [Google Scholar] [CrossRef] [PubMed]
- Ghaben, A.L.; Scherer, P.E. Adipogenesis and metabolic health. Nat. Rev. Mol. Cell Biol. 2019, 20, 242–258. [Google Scholar] [CrossRef] [PubMed]
- Rosen, E.; Eguchi, J.; Xu, Z. Transcriptional targets in adipocyte biology. Expert Opin. Ther. Targets 2009, 13, 975–986. [Google Scholar] [CrossRef] [PubMed]
- Chen, L.; Qin, Y.; Liu, B.; Gao, M.; Li, A.; Li, X.; Gong, G. PGC-1alpha-Mediated Mitochondrial Quality Control: Molecular Mechanisms and Implications for Heart Failure. Front. Cell Dev. Biol. 2022, 10, 871357. [Google Scholar] [CrossRef]
- Si, Y.; Palani, S.; Jayaraman, A.; Lee, K. Effects of forced uncoupling protein 1 expression in 3T3-L1 cells on mitochondrial function and lipid metabolism. J. Lipid Res. 2007, 48, 826–836. [Google Scholar] [CrossRef]
- Jeon, S.M. Regulation and function of AMPK in physiology and diseases. Exp. Mol. Med. 2016, 48, e245. [Google Scholar] [CrossRef]
- Koh, J.H.; Kim, J.Y. Role of PGC-1alpha in the Mitochondrial NAD(+) Pool in Metabolic Diseases. Int. J. Mol. Sci. 2021, 22, 4558. [Google Scholar] [CrossRef]
- Marlatt, K.L.; Ravussin, E. Brown adipose tissue: An update on recent findings. Curr. Obes. Rep. 2017, 6, 389–396. [Google Scholar] [CrossRef]
- Nisoli, E.; Clementi, E.; Paolucci, C.; Cozzi, V.; Tonello, C.; Sciorati, C.; Bracale, R.; Valerio, A.; Francolini, M.; Moncada, S.J. Mitochondrial biogenesis in mammals: The role of endogenous nitric oxide. Science 2003, 299, 896–899. [Google Scholar] [CrossRef] [PubMed]





| Concentration of Flavonoids (μg/g) | |||
|---|---|---|---|
| Ethanol–Water (50–0) | Ethanol–Water (70–30) | Water | |
| Gallic acid | 648.6 | 407.0 | 479.7 |
| Protocatechin | 1343.2 | 640.5 | 528.7 |
| Caffeic acid | 2170.6 | 1284.4 | 890.9 |
| Isovanillic acid | 1567.4 | 1161.7 | 526.6 |
| p-coumaric | 377.4 | 267.3 | 112.8 |
| Ferulic acid | 478.9 | 275.4 | 388.0 |
| Gene | Sense (5′–3′) | Antisense (5′–3′) |
|---|---|---|
| SREBP-1c | CAAGGCCATCGACTACATCCG | CACCACTTCGGGTTTCATGC |
| PPARγ | CGCTGATGCACTGCCTATGA | AGAGGTCCACAGAGCTGATTCC |
| FAS | CTCATCCACTCAGGTTCAG | AGGTATGCTCGCTTCTCT |
| C/EBPα | CGCAAGAGCCGAGATAAAGC | CACGGCTCAGCTGTTCCA |
| β-actin | AAGACCTCTATGCCAACAC | CTGCTTGCTGATCCACAT |
Disclaimer/Publisher’s Note: The statements, opinions and data contained in all publications are solely those of the individual author(s) and contributor(s) and not of MDPI and/or the editor(s). MDPI and/or the editor(s) disclaim responsibility for any injury to people or property resulting from any ideas, methods, instructions or products referred to in the content. |
© 2023 by the authors. Licensee MDPI, Basel, Switzerland. This article is an open access article distributed under the terms and conditions of the Creative Commons Attribution (CC BY) license (https://creativecommons.org/licenses/by/4.0/).
Share and Cite
Yoon, Y.; Park, M.-K.; Kim, K.-H.; Lee, G.-H. Black Wheat Extracts (Arriheuk) Regulate Adipogenesis and Lipolysis via Adenosine Monophosphate (AMP) Activated Protein Kinase (AMPK)/Sirtuin 1 (SIRT1) Signaling Pathways. Foods 2023, 12, 2727. https://doi.org/10.3390/foods12142727
Yoon Y, Park M-K, Kim K-H, Lee G-H. Black Wheat Extracts (Arriheuk) Regulate Adipogenesis and Lipolysis via Adenosine Monophosphate (AMP) Activated Protein Kinase (AMPK)/Sirtuin 1 (SIRT1) Signaling Pathways. Foods. 2023; 12(14):2727. https://doi.org/10.3390/foods12142727
Chicago/Turabian StyleYoon, Young, Min-Kyung Park, Kyung-Hoon Kim, and Geum-Hwa Lee. 2023. "Black Wheat Extracts (Arriheuk) Regulate Adipogenesis and Lipolysis via Adenosine Monophosphate (AMP) Activated Protein Kinase (AMPK)/Sirtuin 1 (SIRT1) Signaling Pathways" Foods 12, no. 14: 2727. https://doi.org/10.3390/foods12142727
APA StyleYoon, Y., Park, M.-K., Kim, K.-H., & Lee, G.-H. (2023). Black Wheat Extracts (Arriheuk) Regulate Adipogenesis and Lipolysis via Adenosine Monophosphate (AMP) Activated Protein Kinase (AMPK)/Sirtuin 1 (SIRT1) Signaling Pathways. Foods, 12(14), 2727. https://doi.org/10.3390/foods12142727
