Effect of Surfactant Formula on the Film Forming Capacity, Wettability, and Preservation Properties of Electrically Sprayed Sodium Alginate Coats
Abstract
1. Introduction
2. Materials and Methods
2.1. Materials
2.2. Preparation of Sodium Alginate Film
2.3. Surface Tension of Sodium Alginate Solution
2.4. Mean Particle Size of Sodium Alginate Solution
2.5. Wettability of Sodium Alginate Solution
2.6. Mechanical Properties of Sodium Alginate Film
2.7. Water Vapor Permeability (WVP) of Sodium Alginate Film
2.8. Microstructure of Sodium Alginate Film
2.9. Blueberry Electrostatic Spraying Treatment
2.10. Measurement of Storage Quality of Blueberry
2.10.1. Weight Loss
2.10.2. Firmness
2.10.3. Apparent Surface Color
2.10.4. Preparation of Blueberry Extract
2.10.5. Titratable Acidity (TA)
2.10.6. Total Soluble Solids (TSS)
2.10.7. Total Phenols Content
2.10.8. Flavonoids Content
2.11. Metabolite Analysis
2.11.1. Sample Pretreatment
2.11.2. UPLC I-Class and Ion IMS QTOF MSE Condition
2.11.3. Metabonomics and Bioinformatics Analysis
2.12. Data Processing and Statistics Analysis
3. Results and Discussion
3.1. Effect of Surfactant Formulation on Properties of Coating Solution
3.2. Effect of Surfactant Formulation on Properties of the Resulted Film
3.3. Effect of Surfactant Formulation on Microstructure of the Film
3.4. Effect of Surfactant Formulation on Wettability of Coating Solution on Blueberry Skin
3.5. Effect of Surfactant Formulation on Physical Property of Blueberry
3.6. Effects of Surfactant Formulation on Chemical Composition of Blueberry
3.7. Metabonomics Analysis
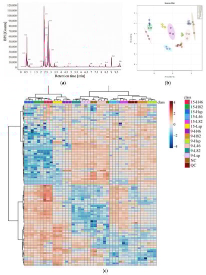
3.7.1. Data Quality Evaluation
3.7.2. Screening and Bioinformatics Analysis of DEMs
4. Conclusions
Author Contributions
Funding
Institutional Review Board Statement
Informed Consent Statement
Data Availability Statement
Acknowledgments
Conflicts of Interest
References
- Zhou, D.; Su, R.; Zhu, W.; Shi, Y.; Ni, S. Impact of dielectric barrier discharge cold plasma on the quality and phenolic metabolism in blueberries based on metabonomic analysis. Postharvest Biol. Technol. 2023, 197, 112208. [Google Scholar] [CrossRef]
- Zhu, J.; Feng, J.; Niu, L.; Lu, Z. Preservation Effect of Several Natura Preservatives on Drvland Tomatoes. Food Ind. 2020, 41, 164–169. [Google Scholar]
- Kowalczyk, D.; Kordowska-Wiater, M.; Karas, M.; Zieba, E.; Mezynska, M.; Wiacek, A.E. Release kinetics and antimicrobial properties of the potassium sorate-loaded edible films made from pullulan, gelatin and their blends. Food Hydrocoll. 2020, 101, 105539. [Google Scholar] [CrossRef]
- Ren, M.; Cai, Z.; Chen, L.; Wahia, H.; Zhang, L.; Wang, Y.; Yu, X.; Zhou, C. Preparation of zein/chitosan/eugenol/curcumin active films for blueberry preservation. Int. J. Biol. Macromol. 2022, 223, 1054–1066. [Google Scholar] [CrossRef] [PubMed]
- Tang, H.; Han, Z.; Zhao, C.; Jiang, Q.; Tang, Y.; Li, Y.; Cheng, Z. Preparation and characterization of Aloe vera polysaccharide-based packaging film and its application in blueberry preservation. Prog. Org. Coat. 2023, 177, 107445. [Google Scholar] [CrossRef]
- Chen, J.; Wu, A.; Meng, K.; Li, Y.; Ge, Y. Effect of Thymol/Sodium Alginate Coating on the Storage Quality of Clapp Favonite Pear Fruit. Sci. Technol. Food Ind. 2020, 41, 229–233, 241. [Google Scholar]
- Medina-Jaramillo, C.; Quintero-Pimiento, C.; Diaz-Diaz, D.; Goyanes, S.; Lopez-Cordoba, A. Improvement of Andean Blueberries Postharvest Preservation Using Carvacrol/Alginate-Edible Coatings. Polymer 2020, 12, 2352. [Google Scholar] [CrossRef]
- Mannozzi, C.; Cecchini, J.; Tylewicz, U.; Siroli, L.; Patrignani, F.; Lanciotti, R.; Rocculi, P.; Dalla Rosa, M.; Romani, S. Study on the efficacy of edible coatings o quality of blueberry fruits during shelf-life. LWT Food Sci. Technol. 2017, 85, 440–444. [Google Scholar] [CrossRef]
- Marcos, B.; Gou, P.; Arnau, J.; Comaposada, J. Influence of processing conditions on the properties of alginate solutions and wet edible calcium alginate coatings. LWT Food Sci. Technol. 2016, 74, 271–279. [Google Scholar] [CrossRef]
- Peretto, G.; Du, W.; Avena-Bustillos, R.; Berrios, J.; Sambo, P.; McHugh, T. Electrostatic and Conventional Spraying of Alginate-Based Edible Coating with Natural Antimicrobials for Preserving Fresh Strawberry Quality. Food Bioprocess Technol. 2016, 10, 165–174. [Google Scholar] [CrossRef]
- Choi, W.; Park, H.; Ahn, D.; Lee, J.; Lee, C. Wettability of Chitosan Coating Solution on ‘Fuji’ Apple Skin. J. Food Sci. 2006, 67, 2668–2672. [Google Scholar] [CrossRef]
- Yuan, Z.; Yuan, J.; Lv, X.; Zhang, J.; Xu, G. Research Progress on the lnteractions between Polysaccharides and Surfactants. Acta Phys.-Chem. Sin. 2013, 29, 449–459. [Google Scholar]
- Chibowski, E.; Holysz, L.; Terpilowski, K.; Wiacek, A. Influence of ionic surfactants and lecithin on stability of titanium dioxide in aqueous electrolyte solution. Croat. Chem. Acta 2007, 80, 395–403. [Google Scholar]
- Patric, D.; Michael, P.; Elena, Z.; Victoria, J.; Susanne, D.; Metin, T.; Heinz, R. Surfactant-mediated formation of alginate layers at the water-air interface. Surf. Interface Anal. 2019, 51, 1051–1058. [Google Scholar]
- Zhong, Y.; Li, Y. Effects of surfactants on the functional and structural properties of kudzu (Pueraria lobata) starch/ascorbic acid films. Carbohydr. Polym. 2011, 85, 622–628. [Google Scholar] [CrossRef]
- Espitia, P.; Fuenmayer, C.; Otoni, C. Nanoemulsions: Synthesis, Characterization, and Application in Bio-Based Active Food Packaging. Compr. Rev. Food Sci. Food Saf. 2019, 18, 264–285. [Google Scholar] [CrossRef]
- Du, J.; Liang, J.; Han, Z.; Ren, J.; Zhao, Y. Factors Influencing the Stability of Docosahexenoic Acid-Rich Microalgal Oil Emulsion. Food Sci. 2021, 42, 85–91. [Google Scholar]
- Miele, N.; Volpe, S.; Torrieri, E.; Cavella, S. Improving physical properties of sodium caseinate based coating with the optimal formulation: Effect on strawberries’ respiration and transpiration rates. J. Food Eng. 2022, 331, 111123. [Google Scholar] [CrossRef]
- Zhuang, C.; Gu, W.; Zhao, Y. Effect of molecular weight on the properties of chitosan films prepared using electrostatic spraying technique. Carbohydr. Polym. 2019, 212, 197–205. [Google Scholar] [CrossRef]
- Lupina, K.; Kowalczyk, D.; Zieba, E.; Kazimierczak, W.; Mezynska, M.; Basiura-Cembala, M.; Wiacek, A.E. Edible films made from blends of gelatin and polusaccharide-based emulsifiers-A comparative study. Food Hydrocoll. 2019, 96, 555–567. [Google Scholar] [CrossRef]
- Yu, Y.; Zhang, S.; Ren, Y.; Hui, L.; Zhang, X.; Di, J. Jujube preservation using chitosan film with nano-silicon dioxide. J. Food Eng. 2012, 113, 408–414. [Google Scholar] [CrossRef]
- Rodríguez, M.; Osés, J.; Ziani, K.; Maté, J.I. Combined effect of plasticizers and surfactants on the physical properties of starch based edible films. Food Res. Int. 2006, 39, 840–846. [Google Scholar] [CrossRef]
- Yu, L.; Deng, Y.; Wang, D.; Zhong, Y. Effect of Surfactants on Physical Properties of Chitosan Film-forming System. Packag. Eng. 2022, 43, 1–7. [Google Scholar]
- Soradech, S.; Nunthanid, J.; Limmatvapirat, S.; Luangtana-anan, M. Utilization of shellac and gelatin composite film for coating to extend the shelf life of banana. Food Control 2016, 73, 1310–1317. [Google Scholar] [CrossRef]
- Zhu, D.; Shen, Y.; Wei, L.; Xu, L.; Cao, X. Effect of particle size on the stability and flavor of cloudy apple juice. Food Chem. 2020, 328, 126967. [Google Scholar] [CrossRef]
- Khorasani, R.; Pourmahdian, S. Synthesis and Characterization of Hydrogel Nanoparticles Through Inverse Microemulsion Polymerization of 2-Acrylamido-2-methyl-1-propanesulfonic Acid. J. Macromol. Sci. A 2014, 51, 240–248. [Google Scholar] [CrossRef]
- Kahyaoglu, T.; Kurt, A. Characterization of a new biodegradable edible film made from salep glucomannan. Carbohydr. Polym. 2014, 104, 50–58. [Google Scholar]
- Peng, Y.; Yin, L.; Li, Y. Combined effects of lemon essential oil and surfactants on physical and structural properties of chitosan films. Int. J. Food Sci. Technol. 2013, 48, 44–50. [Google Scholar] [CrossRef]
- Wang, K.; Xu, S.; Xiao, M.; Wu, K.; Jiang, F. Effects of span-80 on the properties of konjac glucomannan-zein blend films. Sci. Technol. Food Ind. 2016, 37, 267–271. [Google Scholar]
- Wang, Q.; Chen, J.; Chen, Y.; Song, G.; Xia, W. Effect of Surfactant on Chitosan-WPI-Nano TiO2, Composite Film on Preservative Performance. Food Sci. 2015, 36, 264–269. [Google Scholar]
- Cao, S.; Liu, M.; Zou, L.; He, Y.; Ren, D. Addition of montmorillonite to improve the barrier and wetting properties of chitosan-based coatings and the application on the preservation of Shatang mandarin. Food Packag. Shelf 2022, 33, 100889. [Google Scholar] [CrossRef]
- Indriyati; Frecilla, N.; Nuryadin, B.; Irmawati, Y.; Srikandace, Y. Enhanced Hydrophobicity and Elasticity of Bacterial Cellulose Films by Addition of Beeswax. Macromol. Symp. 2020, 391, 1900174. [Google Scholar] [CrossRef]
- Wiacek, A.; Gozdeck, A.; Jurak, M.; Przykaza, K.; Terpiłowski, K. Wettability of plasma modified glass with bioglass layer in polysaccharide solution. Colloids Surf. A 2018, 551, 185–194. [Google Scholar] [CrossRef]
- Sun, X. Study on fresh-keeping treatment of grape by chitosan. Sci. Technol. Food Ind. 2012, 33, 329–330+369. [Google Scholar]
- Parreidt, T.; Lindner, M.; Rothkop, I.; Schmid, M.; Müller, K. The Development of a Uniform Alginate-Based Coating for Cantaloupe and Strawberries and the Characterization of Water Barrier Properties. Foods 2019, 8, 203. [Google Scholar] [CrossRef]
- Ma, C.; Feng, L.; Pan, L.; Wei, K.; Liu, Q. Relationships between optical properties of peach flesh with firmness and tissue structure during storage. Postharvest Biol. Technol. 2020, 163, 111134. [Google Scholar] [CrossRef]
- Tumbarski, Y.; Todorova, M.; Topuzova, M.; Georgieva, P.; Petkova, N.; Ivanov, I. Postharvest Biopreservation of Fresh Blueberries by Propolis-Containing Edible Coatings Under Refrigerated Conditions. Curr. Res. Nutr. Food Sci. 2022, 10, 99–112. [Google Scholar] [CrossRef]
- Koh, P.; Noranizan, M.; Hanani, Z.; Karim, R.; Rosli, S. Application of edible coatings and repetitive pulsed light for shelf life extension of fresh-cut cantaloupe (Cucumis melo L. reticulatus cv. Glamour). Postharvest Biol. Technol. 2017, 129, 64–78. [Google Scholar] [CrossRef]
- Charles, F.; Vidal, V.; Olive, F.; Filgueiras, H.; Sallanon, H. Pulsed light treatment as new method to maintain physical and nutritional quality of fresh-cut mangoes. Innov. Food Sci. Emerg. 2013, 18, 190–195. [Google Scholar] [CrossRef]
- Tian, J.; Xu, S.; Wang, Z. Effect of Steam Blanching on the Quality of Blackberry Juice and Polyphenol Oxidase Activity. Food Ferment. Ind. 2006, 4, 133–137. [Google Scholar]
- Kraśniewska, K.; Ścibisz, I.; Gniewosz, M.; Mitek, M.; Pobiega, K.; Cendrowski, A. Effect of Pullulan Coating on Postharvest Quality and Shelf-Life of Highbush Blueberry (Vaccinium corymbosum L.). Materials 2017, 10, 965. [Google Scholar] [CrossRef]
- Yu, C.; Cheng, Y.; Cheng, R.; Qi, K.; Gu, C.; Zhang, S. Expression analysis of sorbitol transporters in pear tissues reveals that PbSOT6/20 is associated with sorbitol accumulation in pear fruits. Sci. Hortic. 2019, 243, 595–601. [Google Scholar] [CrossRef]
- Zhang, Y.; Wei, Z.; Liu, C.; Chen, Q.; Xu, B. Linoleic acid isomerase gene FgLAI12 affects sensitivity to salicylic acid, mycelial growth and virulence of Fusarium graminearum. Sci. Rep. 2017, 7, 46129. [Google Scholar] [CrossRef]
- Georgia, T.; Ioannis, S.; Evangelos, K.; Daniela, T.; Stéphane, A.; Kalliopek, P.; Athanassios, M. The impact of sodium nitroprusside and ozone in kiwifruit ripening physiology: A combined gene and protein expression profiling approach. Ann. Bot. 2015, 116, 649–662. [Google Scholar]
- Jeong, S.; Kim, H.; Park, S.; Lee, J.; Kim, Y. Variation in flavonoid levels in Citrus benikoji Hort. ex. Tan. infected by Colletotrichum gloeosporioides. Food Chem. 2014, 148, 284–288. [Google Scholar] [CrossRef]






| Group | D43/[μm] | WVP /[g·mm/(m2·d·Pa) · 10−6] | Dynamic Surface Tension/[mN/m] | Contact Angle/[°] |
|---|---|---|---|---|
| Ltw | 129.96 ± 13.09 Aa | 3.17 ± 0.06 Aa | - | - |
| L82 | 129.90 ± 4.72 Aa | 3.15 ± 0.12 Aa | 41.85 | 66.53 ± 1.86 cd |
| L46 | 131.26 ± 14.56 Aa | 2.71 ± 0.26 Ab | 42.30 | 62.75 ± 2.20 d |
| Lsp | 123.31 ± 6.80 Aa | 1.87 ± 0.10 Bc | 71.32 | 80.00 ± 1.76 ab |
| Htw | 47.22 ± 1.72 Ba | 2.90 ± 0.06 Ba | - | - |
| H82 | 42.24 ± 1.24 Bb | 2.99 ± 0.05 Ba | 45.52 | 80.97 ± 1.79 a |
| H46 | 48.13 ± 0.84 Ba | 2.90 ± 0.14 Aa | 48.25 | 73.35 ± 1.73 abc |
| Hsp | 38.32 ± 1.25 Bc | 2.43 ± 0.01 Ab | 73.75 | 72.42 ± 3.97 bc |
| Index | Storage Time/Day | Lsp | L46 | L82 | Hsp | H46 | H82 |
|---|---|---|---|---|---|---|---|
| Weight loss/% | 0 | 0.00 ± 0.00 Ac | 0.00 ± 0.00 Ad | 0.00 ± 0.00 Ac | 0.00 ± 0.00 Ae | 0.00 ± 0.00 Ae | 0.00 ± 0.00 Ad |
| 3 | 0.27 ± 0.04 Cc | 0.53 ± 0.02 Bd | 0.47 ± 0.05 Bc | 0.69 ± 0.11 Ad | 0.41 ± 0.07 Bd | 0.24 ± 0.03 Cd | |
| 6 | 1.21 ± 0.14 Cb | 2.17 ± 0.09 Ac | 1.87 ± 0.02 Bbc | 2.41 ± 0.16 Ac | 1.78 ± 0.10 Bc | 1.60 ± 0.08 Bc | |
| 9 | 1.70 ± 0.05 Db | 3.78 ± 0.01 ABb | 3.15 ± 0.25 BCab | 3.91 ± 0.28 Ab | 3.57 ± 0.14 Cb | 3.45 ± 0.52 ABb | |
| 15 | 3.52 ± 0.56 Ca | 7.42 ± 0.64 Aa | 5.13 ± 1.70 BCa | 5.54 ± 0.34 ABCa | 5.16 ± 0.11 BCa | 5.78 ± 0.05 ABa | |
| Firmness /N | 0 | 20.33 ± 0.80 Ab | 20.33 ± 0.80 Ab | 20.33 ± 0.80 Ab | 20.33 ± 0.80 Ac | 20.33 ± 0.80 Ab | 20.33 ± 0.80 Ac |
| 3 | 17.11 ± 0.51 Cc | 17.55 ± 0.85 BCc | 18.69 ± 1.02 Bc | 21.92 ± 0.60 Ab | 18.31 ± 0.69 Bc | 18.32 ± 1.11 Bd | |
| 6 | 22.32 ± 1.63 Aa | 19.90 ± 0.97 Bb | 21.49 ± 1.46 ABab | 21.90 ± 1.56 Ab | 22.17 ± 0.75 Aa | 22.24 ± 1.05 Ab | |
| 9 | 22.81 ± 1.86 Aa | 19.79 ± 1.78 Bb | 20.94 ± 1.30 ABab | 21.39 ± 0.84 ABbc | 20.95 ± 0.43 ABb | 21.93 ± 1.64 Ab | |
| 15 | 23.30 ± 0.76 BCa | 24.63 ± 0.55 Aa | 22.43 ± 1.36 Ca | 23.51 ± 0.90 ABCa | 23.12 ± 1.10 BCa | 24.22 ± 0.82 ABa | |
| ΔE | 0 | 0.00 ± 0.00 Ad | 0.00 ± 0.00 Ad | 0.00 ± 0.00 Ad | 0.00 ± 0.00 Ad | 0.00 ± 0.00 Ad | 0.00 ± 0.00 Ad |
| 3 | 0.82 ± 0.37 Bc | 0.85 ± 0.47 Bc | 0.86 ± 0.51 Ac | 0.98 ± 0.62 Bc | 0.77 ± 0.46 Bc | 1.38 ± 0.63 Bc | |
| 6 | 0.96 ± 0.53 BCc | 0.78 ± 0.45 Cc | 0.92 ± 0.70 BCc | 1.23 ± 0.68 ABc | 0.90 ± 0.46 BCc | 1.35 ± 0.73 Ac | |
| 9 | 2.85 ± 0.91 Da | 3.76 ± 0.51 BCa | 4.01 ± 0.73 Ba | 4.61 ± 0.57 Aa | 2.27 ± 0.68 Ea | 3.42 ± 1.16 Ca | |
| 15 | 1.63 ± 0.55 ABCb | 1.40 ± 0.74 BCb | 1.25 ± 0.58 Cb | 1.92 ± 0.97 Ab | 1.72 ± 1.03 ABCb | 1.83 ± 0.97 ABb |
Disclaimer/Publisher’s Note: The statements, opinions and data contained in all publications are solely those of the individual author(s) and contributor(s) and not of MDPI and/or the editor(s). MDPI and/or the editor(s) disclaim responsibility for any injury to people or property resulting from any ideas, methods, instructions or products referred to in the content. |
© 2023 by the authors. Licensee MDPI, Basel, Switzerland. This article is an open access article distributed under the terms and conditions of the Creative Commons Attribution (CC BY) license (https://creativecommons.org/licenses/by/4.0/).
Share and Cite
Deng, W.; Zheng, H.; Zhu, Z.; Deng, Y.; Shi, Y.; Wang, D.; Zhong, Y. Effect of Surfactant Formula on the Film Forming Capacity, Wettability, and Preservation Properties of Electrically Sprayed Sodium Alginate Coats. Foods 2023, 12, 2197. https://doi.org/10.3390/foods12112197
Deng W, Zheng H, Zhu Z, Deng Y, Shi Y, Wang D, Zhong Y. Effect of Surfactant Formula on the Film Forming Capacity, Wettability, and Preservation Properties of Electrically Sprayed Sodium Alginate Coats. Foods. 2023; 12(11):2197. https://doi.org/10.3390/foods12112197
Chicago/Turabian StyleDeng, Wanqing, Huiyuan Zheng, Zichun Zhu, Yun Deng, Yuchen Shi, Danfeng Wang, and Yu Zhong. 2023. "Effect of Surfactant Formula on the Film Forming Capacity, Wettability, and Preservation Properties of Electrically Sprayed Sodium Alginate Coats" Foods 12, no. 11: 2197. https://doi.org/10.3390/foods12112197
APA StyleDeng, W., Zheng, H., Zhu, Z., Deng, Y., Shi, Y., Wang, D., & Zhong, Y. (2023). Effect of Surfactant Formula on the Film Forming Capacity, Wettability, and Preservation Properties of Electrically Sprayed Sodium Alginate Coats. Foods, 12(11), 2197. https://doi.org/10.3390/foods12112197

