Does Dietary Lipid Level Affect the Quality of Triploid Rainbow Trout and How Should It Be Assessed?
Abstract
1. Introduction
2. Materials and Methods
2.1. Animals, Experimental Diets and Feeding Trial
2.2. Sample Collection
2.3. Fillet Appearance Quality Analysis
2.4. Texture, WHC, pH, Moisture, Ash, Protein, Water and Salt Soluble Protein, Collagen and Glycogen Analysis
2.5. Lipid and Fatty Acids Analysis
2.6. Volatile Compounds Analysis
2.7. Amino Acids Analysis
2.8. Nucleotides Analysis
2.9. Organic Acids Analysis
2.10. Inorganic Ions Analysis
2.11. Taste Activity Value and Nutritional Contribution
2.12. Statistical Analysis
3. Results
3.1. Fillet Appearance Quality
3.2. Fillet Texture
3.3. Fillet Odor
3.4. Fillet Taste
3.5. Fillet Nutrition Value
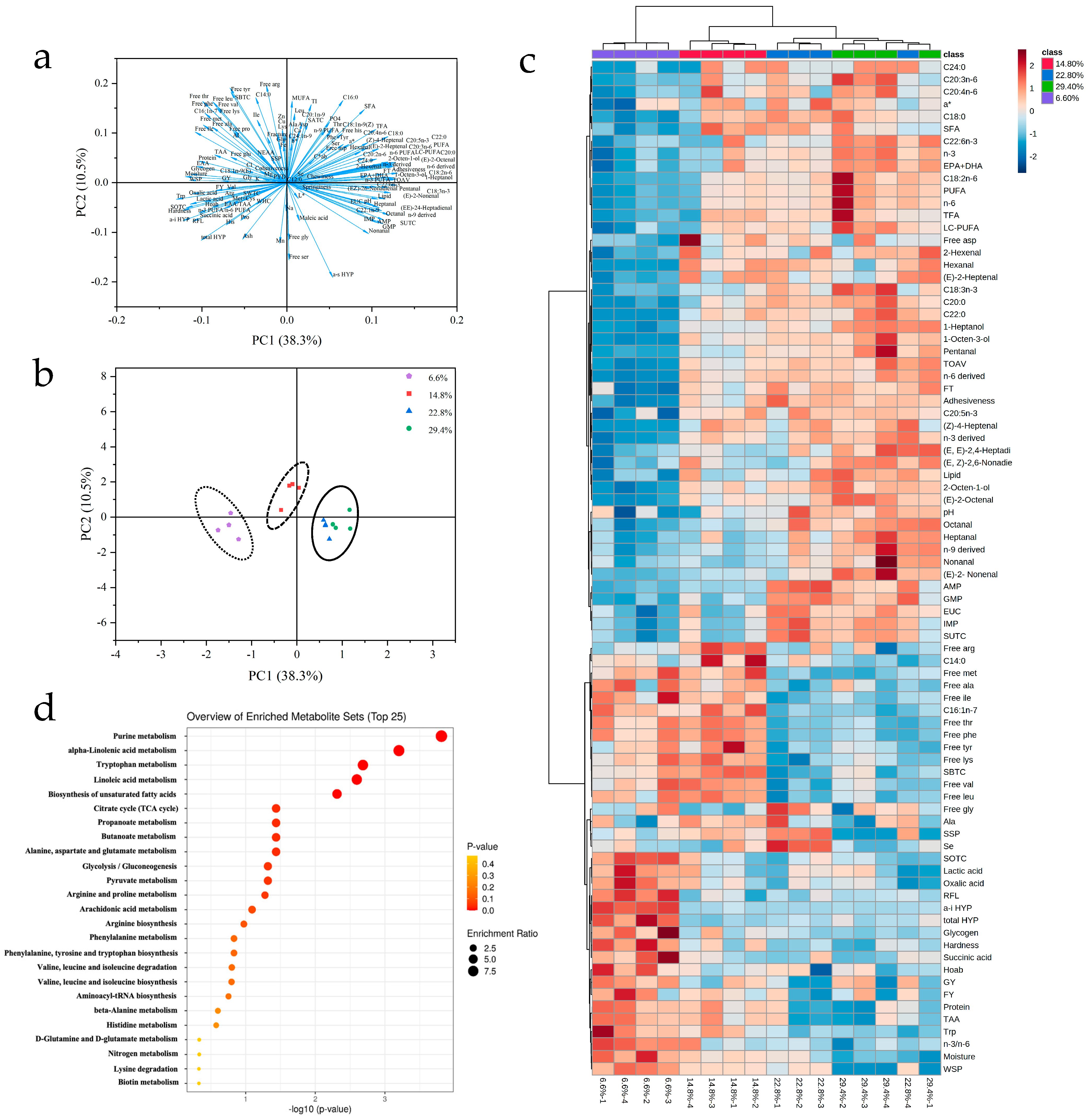
3.6. Multivariate Analyses and Enrichment Analysis
4. Discussion
4.1. Fillet Appearance Quality
4.2. Fillet Texture
4.3. Fillet Odor
4.4. Fillet Taste
4.5. Fillet Nutritional Value
5. Conclusions
Supplementary Materials
Author Contributions
Funding
Institutional Review Board Statement
Informed Consent Statement
Data Availability Statement
Acknowledgments
Conflicts of Interest
References
- Han, B.; Meng, Y.; Tian, H.; Li, C.; Li, Y.; Gongbao, C.; Fan, W.; Ma, R. Effects of acute hypoxic stress on physiological and hepatic metabolic responses of triploid rainbow trout (Oncorhynchus mykiss). Front. Physiol. 2022, 13, 921709. [Google Scholar] [CrossRef] [PubMed]
- Grigorakis, K. Compositional and organoleptic quality of fanned and wild gilthead sea bream (Sparus aurata) and sea bass (Dicentrarchus labrax) and factors affecting it: A review. Aquaculture 2007, 272, 55–75. [Google Scholar] [CrossRef]
- Zhao, F.; Zhuang, P.; Song, C.; Shi, Z.; Zhang, L. Amino acid and fatty acid compositions and nutritional quality of muscle in the pomfret, Pampus punctatissimus. Food Chem. 2010, 118, 224–227. [Google Scholar] [CrossRef]
- Ramalho Ribeiro, A.; Gonçalves, A.; Bandarra, N.; Nunes, M.L.; Dinis, M.T.; Dias, J.; Rema, P. Natural fortification of trout with dietary macroalgae and selenised-yeast increases the nutritional contribution in iodine and selenium. Food Res. Int. 2017, 99, 1103–1109. [Google Scholar] [CrossRef] [PubMed]
- Tacon, A.G.J. Contribution of fish and seafood to global food and feed supply: An analysis of the FAO food balance sheet for 2019. Rev. Fish. Sci. Aquac. 2022, 30, 1–10. [Google Scholar] [CrossRef]
- Sabikun, N.; Bakhsh, A.; Rahman, M.S.; Hwang, Y.-H.; Joo, S.-T. Volatile and nonvolatile taste compounds and their correlation with umami and flavor characteristics of chicken nuggets added with milkfat and potato mash. Food Chem. 2021, 343, 128499. [Google Scholar] [CrossRef]
- Chung, N.; Ameer, K.; Jo, Y.; Kwon, J.-H. Comparison of electronic sensing techniques for screening dried shrimps irradiated using three types of approved radiation with standard analytical methods. Food Chem. 2019, 286, 395–404. [Google Scholar] [CrossRef]
- Suárez, M.D.; García-Gallego, M.; Trenzado, C.E.; Guil-Guerrero, J.L.; Furné, M.; Domezain, A.; Alba, I.; Sanz, A. Influence of dietary lipids and culture density on rainbow trout (Oncorhynchus mykiss) flesh composition and quality parameter. Aquac. Eng. 2014, 63, 16–24. [Google Scholar] [CrossRef]
- Meng, Y.; Qian, K.; Ma, R.; Liu, X.; Han, B.; Wu, J.; Zhang, L.; Zhan, T.; Hu, X.; Tian, H.; et al. Effects of dietary lipid levels on sub-adult triploid rainbow trout (Oncorhynchus mykiss): 1. Growth performance, digestive ability, health status and expression of growth-related genes. Aquaculture 2019, 513, 734394. [Google Scholar] [CrossRef]
- Bjerkeng, B.; Refstie, S.; Fjalestad, K.T.; Storebakken, T.; Rødbotten, M.; Roem, A.J. Quality parameters of the flesh of Atlantic salmon (Salmo salar) as affected by dietary fat content and full-fat soybean meal as a partial substitute for fish meal in the diet. Aquaculture 1997, 157, 297–309. [Google Scholar] [CrossRef]
- Xu, H.; Bi, Q.; Meng, X.; Duan, M.; Wei, Y.; Liang, M. Response of lipid and fatty acid composition of turbot to starvation under different dietary lipid levels in the previous feeding period. Food Res. Int. 2022, 151, 110905. [Google Scholar] [CrossRef] [PubMed]
- Turchini, G.M.; Moretti, V.M.; Hermon, K.; Caprino, F.; Busetto, M.L.; Bellagamba, F.; Rankin, T.; Keast, R.S.J.; Francis, D.S. Monola oil versus canola oil as a fish oil replacer in rainbow trout feeds: Effects on growth, fatty acid metabolism and final eating quality. Food Chem. 2013, 141, 1335–1344. [Google Scholar] [CrossRef] [PubMed]
- Ma, R.; Meng, Y.; Zhang, W.; Mai, K. Comparative study on the organoleptic quality of wild and farmed large yellow croaker Larimichthys crocea. J. Oceanol. Limnol. 2020, 38, 260–274. [Google Scholar] [CrossRef]
- Schubring, R.; Meyer, C.; Schlüter, O.; Boguslawski, S.; Knorr, D. Impact of high pressure assisted thawing on the quality of fillets from various fish species. Innov. Food Sci. Emerg. Technol. 2003, 4, 257–267. [Google Scholar] [CrossRef]
- Folch, J.; Lees, M.; Sloane-Stanley, G. A simple method for the isolation and purification of total lipids from animal tissues. J. Biol. Chem. 1957, 226, 497–509. [Google Scholar] [CrossRef]
- Ulbricht, T.L.V.; Southgate, D.A.T. Coronary heart disease: Seven dietary factors. Lancet 1991, 338, 985–992. [Google Scholar] [CrossRef] [PubMed]
- Ma, R.; Liu, X.; Tian, H.; Han, B.; Li, Y.; Tang, C.; Zhu, K.; Li, C.; Meng, Y. Odor-active volatile compounds profile of triploid rainbow trout with different marketable sizes. Aquac. Rep. 2020, 17, 100312. [Google Scholar] [CrossRef]
- Zhou, X.; Chong, Y.; Ding, Y.; Gu, S.; Liu, L. Determination of the effects of different washing processes on aroma characteristics in silver carp mince by MMSE–GC–MS, e-nose and sensory evaluation. Food Chem. 2016, 207, 205–213. [Google Scholar] [CrossRef]
- Chen, D.; Zhang, M. Non-volatile taste active compounds in the meat of Chinese mitten crab (Eriocheir sinensis). Food Chem. 2007, 104, 1200–1205. [Google Scholar] [CrossRef]
- Spindler, M.; Stadler, R.; Tanner, H. Amino acid analysis of feedstuffs: Determination of methionine and cystine after oxidation with performic acid and hydrolysis. J. Agric. Food Chem. 1984, 32, 1366–1371. [Google Scholar] [CrossRef]
- Chen, D.; Zhang, M.; Shrestha, S. Compositional characteristics and nutritional quality of Chinese mitten crab (Eriocheir sinensis). Food Chem. 2007, 103, 1343–1349. [Google Scholar] [CrossRef]
- Wu, X.; Zhu, S.; Zhang, H.; Liu, M.; Wu, N.; Pan, J.; Luo, M.; Wang, X.; Cheng, Y. Fattening culture improves the gonadal development and nutritional quality of male Chinese mitten crab Eriocheir sinensis. Aquaculture 2020, 518, 734865. [Google Scholar] [CrossRef]
- Liu, C.; Ji, W.; Jiang, H.; Shi, Y.; He, L.; Gu, Z.; Zhu, S. Comparison of biochemical composition and non-volatile taste active compounds in raw, high hydrostatic pressure-treated and steamed oysters Crassostrea hongkongensis. Food Chem. 2021, 344, 128632. [Google Scholar] [CrossRef]
- Erkan, N.; Özden, Ö. Proximate composition and mineral contents in aqua cultured sea bass (Dicentrarchus labrax), sea bream (Sparus aurata) analyzed by ICP-MS. Food Chem. 2007, 102, 721–725. [Google Scholar] [CrossRef]
- IOM. Dietary Reference Intakes for Water, Potassium, Sodium, Chloride, and Sulfate; The National Academies: Washington, DC, USA, 2005. [Google Scholar]
- IOM. Dietary Reference Intakes for Vitamin A, Vitamin K, Arsenic, Boron, Chromium, Copper, Iodine, Iron, Manganese, Molybdenum, Nickel, Silicon, Vanadium, and Zinc; The National Academies: Washington, DC, USA, 2001. [Google Scholar]
- IOM. Dietary Reference Intakes for Calcium and Vitamin D; The National Academies: Washington, DC, USA, 2011. [Google Scholar]
- IOM. Dietary Reference Intakes for Sodium and Potassium; The National Academies: Washington, DC, USA, 2019. [Google Scholar]
- Eya, J.C.; Yossa, R.; Ashame, M.F.; Pomeroy, C.F.; Gannam, A.L. Effects of dietary lipid levels on mitochondrial gene expression in low and high-feed efficient families of rainbow trout Oncorhynchus mykiss. J. Fish Biol. 2014, 84, 1708–1720. [Google Scholar] [CrossRef] [PubMed]
- Regost, C.; Arzel, J.; Cardinal, M.; Laroche, M.; Kaushik, S.J. Fat deposition and flesh quality in seawater reared, triploid brown trout (Salmo trutta) as affected by dietary fat levels and starvation. Aquaculture 2001, 193, 325–345. [Google Scholar] [CrossRef]
- Penago, M.J.; Ayala, M.D.; Lopez-Albors, O.; Abdel, I.; Martinez, C.; Garcia-Alcazar, A.; Ros, G.; Gil, F. Muscle cellularity and flesh quality of wild and fanned sea bass, Dicentrarchus labrax L. Aquaculture 2005, 249, 175–188. [Google Scholar] [CrossRef]
- Matarneh, S.K.; England, E.M.; Scheffler, T.L.; Yen, C.N.; Wicks, J.C.; Shi, H.; Gerrard, D.E. A mitochondrial protein increases glycolytic flux. Meat Sci. 2017, 133, 119–125. [Google Scholar] [CrossRef]
- Wei, H.; Wei, Y.; Qiu, X.; Yang, S.; Chen, F.; Ni, H.; Li, Q. Comparison of potent odorants in raw and cooked mildly salted large yellow croaker using odor-active value calculation and omission test: Understanding the role of cooking method. Food Chem. 2023, 402, 134015. [Google Scholar] [CrossRef]
- Undeland, I. Chapter 11-Oxidative Stability of Seafood. In Oxidative Stability and Shelf Life of Foods Containing Oils and Fats; Hu, M., Jacobsen, C., Eds.; AOCS Press: Champaign, IL, USA, 2016; pp. 391–460. [Google Scholar]
- Turchini, G.M.; Moretti, V.M.; Mentasti, T.; Orban, E.; Valfrè, F. Effects of dietary lipid source on fillet chemical composition, flavour volatile compounds and sensory characteristics in the freshwater fish tench (Tinca tinca L.). Food Chem. 2007, 102, 1144–1155. [Google Scholar] [CrossRef]
- Duan, Z.L.; Dong, S.L.; Sun, Y.X.; Dong, Y.W.; Gao, Q.F. Response of Atlantic salmon (Salmo salar) flavor to environmental salinity while culturing between freshwater and seawater. Aquaculture 2021, 530, 735953. [Google Scholar] [CrossRef]
- Sharf, Y.; Khan, M.A. Dietary tryptophan requirement of fingerling Channa punctatus (Bloch) based on growth, hematological parameters, intestinal enzymes, non-specific immune response, and antioxidant capacity. Aquaculture 2023, 562, 738745. [Google Scholar] [CrossRef]
- Liu, W.; Lu, X.; Jiang, M.; Wu, F.; Tian, J.; Yu, L.; Wen, H. Effects of dietary niacin on liver health in genetically improved farmed tilapia (Oreochromis niloticus). Aquac. Rep. 2020, 16, 100243. [Google Scholar] [CrossRef]
- Golding, M.; Wooster, T.J. The influence of emulsion structure and stability on lipid digestion. Curr. Opin. Colloid Interface Sci. 2010, 15, 90–101. [Google Scholar] [CrossRef]
- Álvarez, A.; Fontanillas, R.; Hernández-Contreras, A.; Hernández, M.D. Partial replacement of fish oil with vegetal oils in commercial diets: The effect on the quality of gilthead seabream (Sparus aurata). Anim. Feed. Sci. Technol. 2020, 265, 114504. [Google Scholar] [CrossRef]
- Kumar, N.; Thorat, S.T.; Patole, P.B.; Gite, A.; Kumar, T. Does a selenium and zinc nanoparticles support mitigation of multiple-stress in aquaculture? Aquaculture 2023, 563, 739004. [Google Scholar] [CrossRef]


| Dietary Lipid Levels (% Dry Matter) | ||||
|---|---|---|---|---|
| 6.6 | 14.8 | 22.8 | 29.4 | |
| Biometrical parameters | ||||
| Gutted yield (GY, %) 1 | 88.2 ± 0.3 a | 86.9 ± 0.4 ab | 86.5 ± 0.4 b | 86.4 ± 0.4 b |
| Fillet yield (FY, %) 1 | 65.1 ± 0.3 a | 64.4 ± 0.3 ab | 63.9 ± 0.3 b | 63.7 ± 0.4 b |
| Relative fillet length (RFL) 1 | 0.806 ± 0.006 a | 0.777 ± 0.004 b | 0.779 ± 0.003 b | 0.778 ± 0.003 b |
| Fillet thickness (FT, mm) 2 | 10.9 ± 0.5 b | 12.6 ± 0.6 ab | 13.3 ± 0.5 a | 13.2 ± 0.5 a |
| Fillet color | ||||
| L*3 | 45.2 ± 0.6 | 44.2 ± 0.4 | 44.8 ± 0.9 | 45.6 ± 0.5 |
| a*3 | 14.2 ± 0.5 b | 15.3 ± 0.3 ab | 15.8 ± 0.6 a | 15.6 ± 0.4 a |
| b*3 | 20.5 ± 0.7 | 20.6 ± 0.3 | 20.8 ± 0.6 | 20.6 ± 0.6 |
| C*ab4 | 25.1 ± 0.8 | 25.4 ± 0.4 | 25.9 ± 0.9 | 26.1 ± 0.6 |
| 4 | 55.6 ± 0.6 a | 53.4 ± 0.3 ab | 52.7 ± 0.8 b | 53.0 ± 0.5 b |
| Dietary Lipid Levels (% Dry Matter) | ||||
|---|---|---|---|---|
| 6.6 | 14.8 | 22.8 | 29.4 | |
| Physical properties | ||||
| Texture profile analyses (TPA) | ||||
| Fracturability (N) | 4.15 ± 0.17 | 4.43 ± 0.21 | 4.16 ± 0.14 | 3.94 ± 0.15 |
| Hardness (N) | 5.59 ± 0.21 a | 4.94 ± 0.15 b | 4.71 ± 0.13 b | 4.60 ± 0.10 b |
| Adhesiveness (mJ) | 1.98 ± 0.07 c | 2.72 ± 0.08 b | 2.90 ± 0.06 ab | 3.01 ± 0.06 a |
| Cohesiveness | 0.18 ± 0.01 | 0.18 ± 0.01 | 0.18 ± 0.01 | 0.17 ± 0.01 |
| Springiness (mm) | 3.03 ± 0.35 | 3.35 ± 0.32 | 3.44 ± 0.22 | 3.24 ± 0.15 |
| Chewiness (mJ) | 2.51 ± 0.22 | 2.83 ± 0.23 | 2.98 ± 0.28 | 2.53 ± 0.10 |
| Water holding capacity (WHC, %) | 92.3 ± 0.2 | 92.1 ± 0.4 | 92.4 ± 0.3 | 91.4 ± 0.4 |
| pH | 6.24 ± 0.02 b | 6.27 ± 0.01 ab | 6.31 ± 0.01 a | 6.30 ± 0.01 a |
| Biochemical compositions | ||||
| Moisture (mg/g muscle) | 728 ± 4 a | 715 ± 3 ab | 707 ± 5 bc | 696 ± 5 c |
| Ash (mg/g muscle) | 13.1 ± 0.4 | 12.4 ± 0.4 | 12.1 ± 0.4 | 11.7 ± 0.5 |
| Lipid (mg/g muscle) | 64.6 ± 4.9 c | 87.7 ± 6.1 b | 91.0 ± 5.5 ab | 105.7 ± 4.8 a |
| Glycogen (mg/g muscle) | 1.51 ± 0.22 a | 1.03 ± 0.13 ab | 0.80 ± 0.05 b | 0.73 ± 0.04 b |
| Water soluble protein (WSP, mg/g muscle) | 79.1 ± 4.1 a | 59.9 ± 1.0 b | 55.7 ± 3.1 b | 13.3 ± 0.2 c |
| Salt soluble protein (SSP, mg/g muscle) | 44.1 ± 7.7 b | 53.7 ± 2.0 ab | 65.5 ± 2.2 a | 25.2 ± 0.3 c |
| Collagen | ||||
| a-s HYP (mg/g muscle) 1 | 0.12 ± 0.01 | 0.10 ± 0.01 | 0.13 ± 0.01 | 0.14 ± 0.01 |
| a-i HYP (mg/g muscle) 1 | 0.23 ± 0.02 a | 0.01 ± 0.01 b | 0.01 ± 0.00 b | 0.01 ± 0.00 b |
| Total HYP (mg/g muscle) 1 | 0.32 ± 0.03 a | 0.11 ± 0.01 b | 0.14 ± 0.01 b | 0.15 ± 0.01 b |
| PYD (μg/g muscle) 1 | 2.08 ± 0.11 | 2.12 ± 0.08 | 2.00 ± 0.14 | 2.03 ± 0.09 |
| Dietary Lipid Levels (% Dry Matter) | |||||
|---|---|---|---|---|---|
| Flavor Description | 6.6 | 14.8 | 22.8 | 29.4 | |
| Odor-active compounds 1 | Odor description 2 | ng/g muscle (OAV 1) | |||
| 1-Heptanol | Green, fermented, nutty | 49.5 ± 1.7 (9.2) c | 72.7 ± 0.5 (13.5) b | 81.6 ± 4.6 (15.1) b | 94.8 ± 1.2 (17.6) a |
| 1-Octen-3-ol | Earthly, mushroom, fermented | 254 ± 5 (169) c | 437 ± 17 (291) b | 473 ± 2 (315) ab | 528 ± 38 (352) a |
| 2-Octen-1-ol | Dirt, mushroom | 30.1 ± 2.2 (0.75) b | 58.0 ± 3.1(1.45) a | 65.9 ± 2.2 (1.65) a | 67.6 ± 4.2 (1.69) a |
| Pentanal | Acetaldehyde-like, pungent | 78 ± 1 (8.7) c | 112 ± 5 (12.4) b | 123 ± 2 (13.7) b | 151 ± 12 (16.8) a |
| Hexanal | Garlic, green, grassy, pungent, fatty, fishy | 449 ± 7 (100) b | 913 ± 60 (203) a | 925 ± 26 (206) a | 796 ± 104 (177) a |
| 2-Hexenal | Moss, mushroom | 11.1 ± 1.1 (0.58) b | 19.6 ± 2.0 (1.02) a | 19.5 ± 2.2 (1.01) a | 21.1 ± 1.9 (1.10) a |
| Heptanal | Green, floral, fatty, pungent, fishy, nutty, mushroom | 124 ± 18 (44.3) c | 166 ± 26 (59.4) bc | 224 ± 29 (80.0) ab | 291 ± 18 (103.8) a |
| (E)-2-Heptenal | Roast meat, cooked fish, sulfury | 15.1 ± 1.9 (1.16) b | 41.3 ± 5.5 (3.18) a | 39.7 ± 4.2 (3.05) a | 35.0 ± 5.3 (2.69) a |
| (Z)-4-Heptenal | Fishy, boiled potato | 59 ± 1 (13.9) b | 113 ± 9 (26.9) a | 120 ± 12 (28.6) a | 108 ± 7 (25.7) a |
| (E, E)-2,4-Heptadienal | Fishy, grassy | 14.2 ± 1.5 (0.92) c | 18.8 ± 1.1 (1.22) bc | 22.9 ± 2.7 (1.49) ab | 27.4 ± 1.9 (1.78) a |
| Octanal | Sweet, orange, floral, pungent, green, fatty | 85 ± 9 (122) b | 113 ± 5 (162) b | 161 ± 12 (230) a | 164 ± 9 (234) a |
| (E)-2-Octenal | Moldy, pungent, cucumber, fatty, mushroom | 18.4 ± 1.3 (6.1) c | 45.9 ± 2.5 (15.3) b | 47.5 ± 3.3 (15.8) b | 62.9 ± 4.2 (21.0) a |
| Nonanal | Geranium, fishy, plastic, orange, green, fatty | 175 ± 21 (159) b | 182 ± 14 (166) b | 266 ± 27 (242) ab | 343 ± 51 (312) a |
| (E)-2- Nonenal | Moss, woody, floral, green, fruity | 8.8 ± 0.5 (110) c | 16.3 ± 1.1(203) bc | 21.2 ± 2.9 (264) b | 36.4 ± 4.1 (454) a |
| (E, Z)-2,6-Nonadienal | Cucumber, floral | 29.5 ± 2.5 (36.8) b | 38.0 ± 2.9 (47.5) ab | 37.2 ± 2.6 (46.5) ab | 46.9 ± 0.3 (58.6) a |
| Total (TOAV) | 1400 ± 46 c | 2346 ± 82 b | 2628 ± 79 ab | 2773 ± 173 a | |
| ∑n-3 derived 3 | 113 ± 5 b | 189 ± 5 a | 200 ± 17 a | 204 ± 7 a | |
| ∑n-6 derived 4 | 977 ± 19 b | 1790 ± 71 ab | 1919 ± 33 a | 1968 ± 118a | |
| ∑n-9 derived 5 | 434 ± 47 c | 534 ± 30 bc | 732 ± 69 ab | 893 ± 72a | |
| Taste-related compounds | Taste description 6 | mg/100 g muscle (TAV 7) | |||
| AMP 8 | Umami | 2.14 ± 0.24 (0.04) d | 3.64 ± 0.13 (0.08) c | 10.23 ± 0.32 (0.21) a | 6.45 ± 0.56 (0.13) b |
| IMP 8 | Umami | 81.1 ± 16.2 (3.25) c | 126.2 ± 20.2 (5.05) bc | 225.5 ± 16.9 (9.02) a | 193.0 ± 22.7 (7.73) ab |
| GMP 8 | Umami | 0.17 ± 0.02 (0.01) c | 0.26 ± 0.03 (0.02) c | 0.53 ± 0.02 (0.04) a | 0.41 ± 0.03 (0.03) b |
| Free aspartic acid (Free asp) | Umami | 0.21 ± 0.01 (0.002) b | 0.30 ± 0.03 (0.003) a | 0.26 ± 0.01 (0.003) ab | 0.25 ± 0.02 (0.003) ab |
| Free glutamic acid (Free glu) | Umami | 29.9 ± 1.1 (1.00) | 29.4 ± 0.7 (0.98) | 24.7 ± 0.6 (0.82) | 27.2 ± 2.6 (0.91) |
| Sum of umami taste compounds (SUTC) | 114 ± 17c | 160 ± 21 bc | 261 ± 17 a | 227 ± 21 ab | |
| EUC (g/100g) 9 | 3.07 ± 0.68 b | 4.64 ± 0.84 ab | 6.90 ± 0.48 a | 6.31 ± 0.40a | |
| Free threonine (Free thr) | Sweet | 2.35 ± 0.16 (0.01) a | 2.53 ± 0.07 (0.01) a | 1.34 ± 0.06 (0.01) b | 1.51 ± 0.10 (0.01) b |
| Free serine (Free ser) | Sweet | 7.37 ± 0.41 (0.05) | 6.71 ± 0.23 (0.04) | 7.82 ± 0.58 (0.05) | 7.00 ± 0.57 (0.05) |
| Free glycine (Free gly) | Sweet | 69.3 ± 3 (0.53) ab | 62.4 ± 1.6 (0.50) b | 74.4 ± 2.5 (0.57) a | 65.3 ± 3.8 (0.50) ab |
| Free alanine (Free ala) | Sweet | 41.4 ± 0.9 (0.69) a | 41.0 ± 0.3 (0.69) ab | 38.5 ± 0.3 (0.64) b | 39.4 ± 0.7 (0.66) ab |
| Free proline (Free pro) | Sweet | 9.72 ± 1.68 (0.03) | 9.09 ± 0.56 (0.03) | 5.07 ± 1.66 (0.02) | 7.22 ± 2.12 (0.02) |
| Free lysine (Free lys) | Sweet | 1.67 ± 0.06 (0.03) a | 1.75 ± 0.03(0.04) a | 1.33 ± 0.05(0.03) b | 1.47 ± 0.03(0.03) b |
| Sum of sweet taste compounds (SWTC) | 132 ± 4 | 124 ± 2 | 129 ± 4 | 122 ± 5 | |
| Free argnine (Free arg) | Bitter | 2.89 ± 0.08 (0.06) b | 3.75 ± 0.12 (0.08) a | 2.86 ± 0.20 (0.06) b | 2.74 ± 0.28 (0.06) b |
| Free valine (Free val) | Bitter | 13.4 ± 0.7 (0.34) ab | 14.4 ± 0.2 (0.36) a | 10.2 ± 0.4 (0.26) c | 11.5 ± 0.4 (0.29) bc |
| Free methionine (Free met) | Bitter | 6.00 ± 0.33 (0.20) a | 6.11 ± 0.31 (0.20) a | 4.42 ± 0.17 (0.15) b | 4.32 ± 0.20 (0.15) b |
| Free leucine (Free leu) | Bitter | 12.9 ± 0.7 (0.07) a | 13.7 ± 0.2 (0.07) a | 9.8 ± 0.4 (0.05) b | 10.7 ± 0.5 (0.06) b |
| Free isoleucine (Free iso) | Bitter | 4.82 ± 0.3 (0.06) a | 4.54 ± 0.08 (0.05) a | 3.60 ± 0.12 (0.04) b | 3.76 ± 0.12 (0.04) b |
| Free histidine (Free his) | Bitter | 61.0 ± 1.1 (3.05) | 64.9 ± 0.9 (3.24) | 62.4 ± 0.9 (3.12) | 65.2 ± 1.5 (3.26) |
| Free phenylalanine (Free phe) | Bitter | 8.02 ± 0.53 (0.09) a | 8.57 ± 0.26 (0.10) a | 4.63 ± 0.18 (0.05) b | 5.22 ± 0.35 (0.06) b |
| Free tyrosine (Free tyr) | Bitter | 9.99 ± 0.36 (-) ab | 10.67 ± 0.51 (-) a | 8.49 ± 0.21 (-) c | 9.01 ± 0.26 (-) bc |
| Sum of bitter taste compounds (SBTC) | 119 ± 2ab | 127 ± 1 a | 106 ± 1 c | 113 ± 3 bc | |
| Lactic acid | Sour | 649 ± 28 (5.15) a | 535 ± 33 (4.24) ab | 499 ± 35 (3.97) b | 521 ± 36 (4.14) ab |
| Succinic acid | Sour | 406 ± 39 (38.33) a | 271 ± 18 (25.52) b | 272 ± 29 (25.68) b | 235 ± 19 (22.11) b |
| Oxalic acid | Sour | 401 ± 17 (7.96) a | 330 ± 15 (6.54) b | 292 ± 20 (5.79) b | 306 ± 15 (6.06) b |
| Maleic acid | Sour | 11.8 ± 0.8 (-) | 10.9 ± 0.9 (-) | 11.4 ± 0.4 (-) | 12.7 ± 0.3 (-) |
| Sum of sour taste compounds (SOTC) | 1468 ± 39 a | 1146 ± 63 b | 1075 ± 62 b | 1074 ± 35 b | |
| Na+ | Saline | 35.9 ± 0.9 (0.20) | 34.0 ± 2.9 (0.19) | 41.6 ± 2.7 (0.23) | 32.7 ± 2.4 (0.18) |
| K+ | Saline | 475 ± 8 (3.65) | 482 ± 26 (3.71) | 486 ± 7 (3.74) | 451 ± 21 (3.47) |
| Ca2+ | Saline | 13.8 ± 1.2 (0.09) | 18.0 ± 2.9 (0.12) | 11.9 ± 0.9 (0.08) | 17.3 ± 4.5 (0.12) |
| Mg2+ | Saline | 31.7 ± 0.5 (0.33) | 32.7 ± 1.9 (0.34) | 33.1 ± 1.5 (0.35) | 30.0 ± 1.2 (0.31) |
| Cl− | Saline | 47.6 ± 0.7 (0.37) | 45.9 ± 1.4 (0.35) | 47.6 ± 4.8 (0.37) | 39.0 ± 3.1 (0.30) |
| PO43− | Saline | 512 ± 24 (3.94) | 576 ± 13 (4.43) | 520 ± 25 (4.00) | 577 ± 12 (4.44) |
| Sum of salty taste compounds (SATC) | 1116 ± 17 | 1189 ± 28 | 1140 ± 27 | 1147 ± 28 | |
| Dietary Lipid Levels (% Dry Matter) | ||||
|---|---|---|---|---|
| 6.6 | 14.8 | 22.8 | 29.4 | |
| Protein | g/kg muscle (Nutritional contribution% DRI 1) | |||
| 215 ± 1 (71.9) a | 212 ± 2 (71.1) ab | 206 ± 2 (69.0) bc | 205 ± 2 (68.6) c | |
| Amino acids after hydrolysis | g/kg muscle (Essential amino acids score 2) | |||
| Histidine | 13.23 ± 2.43 (410) | 9.61 ± 0.19 (302) | 9.79 ± 0.31 (317) | 9.58 ± 0.51 (312) |
| Isoleucine | 9.72 ± 0.30 (151) | 10.31 ± 0.04 (162) | 9.68 ± 0.14 (157) | 9.08 ± 0.46 (148) |
| Leucine | 16.90 ± 0.72 (133) | 18.09 ± 0.06 (145) | 17.31 ± 0.17 (142) | 16.90 ± 0.49 (140) |
| Lysine | 19.24 ± 0.32 (199) | 19.84 ± 0.05 (208) | 19.58 ± 0.28 (211) | 18.65 ± 0.73 (202) |
| Methionine + Cystine | 5.89 ± 0.94 (125) | 4.65 ± 1.56 (100) | 5.13 ± 1.25 (113) | 4.59 ± 1.02 (102) |
| Phenylalanine + Tyrosine | 17.11 ± 0.75 (209) | 18.45 ± 0.08 (229) | 18.24 ± 0.31 (233) | 18.73 ± 0.63 (240) |
| Threonine | 9.63 ± 0.07 (195) | 9.78 ± 0.05 (201) | 9.60 ± 0.16 (203) | 9.96 ± 0.07 (211) |
| Valine | 12.31 ± 1.15 (147) | 11.60 ± 0.16 (140) | 11.43 ± 0.32 (142) | 10.58 ± 0.34 (132) |
| Tryptophan | 2.48 ± 0.20 (192) a | 2.13 ± 0.12 (167) ab | 1.60 ± 0.10 (129) b | 1.61 ± 0.03 (131) b |
| EAA 3 | 106.49 ± 1.50 | 104.43 ± 1.25 | 102.36 ± 0.12 | 99.67 ± 0.77 |
| Alanine | 12.96 ± 0.41 a | 13.80 ± 0.12 a | 13.60 ± 0.38 b | 12.62 ± 0.36 b |
| Argnine | 14.33 ± 1.16 | 12.95 ± 0.23 | 12.13 ± 0.31 | 12.45 ± 0.18 |
| Aspartic acid | 22.12 ± 0.44 | 22.81 ± 0.19 | 22.17 ± 0.40 | 22.31 ± 0.55 |
| Glutamic acid | 30.84 ± 0.33 | 31.00 ± 0.16 | 30.31 ± 0.75 | 30.68 ± 0.39 |
| Glycine | 10.65 ± 0.23 | 10.63 ± 0.13 | 10.55 ± 0.35 | 10.26 ± 0.38 |
| Serine | 8.44 ± 0.05 | 8.52 ± 0.11 | 8.36 ± 0.16 | 8.82 ± 0.09 |
| Proline | 8.14 ± 0.50 | 7.44 ± 0.44 | 6.59 ± 0.49 | 7.54 ± 0.27 |
| NEAA 3 | 107.48 ± 0.82 | 107.13 ± 0.95 | 103.69 ± 2.35 | 104.66 ± 1.63 |
| TAA 3 | 213.97 ± 1.16 a | 211.56 ± 1.30 a | 206.05 ± 2.27 b | 204.33 ± 1.97 b |
| EAA/TAA | 0.50 ± 0.01 | 0.49 ± 0.00 | 0.50 ± 0.01 | 0.49 ± 0.01 |
| Fatty acids | g/kg muscle (Nutritional contribution% DRI or DAI 1) | |||
| C12:0 | 0.01 ± 0.00 | 0.01 ± 0.00 | 0.01 ± 0.00 | 0.01 ± 0.00 |
| C14:0 | 0.47 ± 0.02 ab | 0.55 ± 0.04 a | 0.45 ± 0.02 ab | 0.42 ± 0.01 b |
| C16:0 | 4.15 ± 0.16 | 5.19 ± 0.41 | 4.92 ± 0.24 | 4.82 ± 0.24 |
| C18:0 | 1.62 ± 0.05 b | 2.36 ± 0.14 a | 2.52 ± 0.10 a | 2.48 ± 0.13 a |
| C20:0 | 0.07 ± 0.00 c | 0.11 ± 0.01 b | 0.13 ± 0.00 ab | 0.14 ± 0.01 a |
| C22:0 | 0.04 ± 0.00 b | 0.09 ± 0.01 a | 0.09 ± 0.00 a | 0.10 ± 0.01 a |
| C24:0 | 0.01 ± 0.00 b | 0.02 ± 0.00 ab | 0.03 ± 0.00 a | 0.03 ± 0.00 a |
| C16:1n-7 | 1.40 ± 0.09 a | 1.49 ± 0.12 a | 0.83 ± 0.04 b | 0.85 ± 0.06 b |
| C18:1n-9 (Z) | 7.86 ± 0.40 | 8.31 ± 0.35 | 8.32 ± 0.29 | 8.70 ± 0.53 |
| C18:1n-9 (E) | 1.15 ± 0.10 | 0.99 ± 0.05 | 0.93 ± 0.05 | 0.97 ± 0.06 |
| C20:1n-9 | 0.58 ± 0.03 | 0.62 ± 0.05 | 0.60 ± 0.03 | 0.59 ± 0.03 |
| C22:1n-9 | 0.26 ± 0.04 | 0.30 ± 0.03 | 0.37 ± 0.02 | 0.36 ± 0.03 |
| C24:1n-9 | 0.07 ± 0.01 | 0.08 ± 0.01 | 0.07 ± 0.01 | 0.07 ± 0.00 |
| C18:2n-6 | 4.61 ± 0.16 (5.63) b | 6.59 ± 0.55 (8.05) ab | 7.43 ± 0.30 (9.07) a | 8.63 ± 0.85 (10.54) a |
| C20:2n-6 | 0.33 ± 0.05 | 0.45 ± 0.05 | 0.49 ± 0.04 | 0.51 ± 0.07 |
| C20:3n-6 | 0.18 ± 0.02 b | 0.33 ± 0.06 ab | 0.35 ± 0.03 ab | 0.48 ± 0.07 a |
| C20:4n-6 | 0.15 ± 0.01 b | 0.21 ± 0.02 ab | 0.20 ± 0.02 ab | 0.23 ± 0.01 a |
| C18:3n-3 | 0.06 ± 0.01 (0.73) c | 0.10 ± 0.01 (1.26) bc | 0.13 ± 0.01 (1.58) b | 0.18 ± 0.02 (2.23) a |
| C20:5n-3 (EPA) | 0.48 ± 0.03 b | 0.59 ± 0.01 a | 0.59 ± 0.02 a | 0.59 ± 0.01 a |
| C22:6n-3 (DHA) | 2.33 ± 0.03 c | 2.41 ± 0.07 bc | 2.46 ± 0.02 b | 2.60 ± 0.01 a |
| Total (TFA) | 25.81 ± 0.41 b | 30.78 ± 1.74 ab | 30.89 ± 0.28 ab | 32.75 ± 1.91 a |
| ΣSFA 4 | 6.37 ± 0.20 b | 8.32 ± 0.59 a | 8.14 ± 0.32 a | 8.00 ± 0.37 a |
| ΣMUFA 4 | 11.31 ± 0.37 | 11.79 ± 0.50 | 11.11 ± 0.30 | 11.53 ± 0.58 |
| ΣPUFA 4 | 8.13 ± 0.29 c | 10.67 ± 0.69 b | 11.65 ± 0.28 ab | 13.22 ± 0.96 a |
| ΣLC-PUFA 4 | 3.47 ± 0.14 c | 3.98 ± 0.15 b | 4.09 ± 0.07 ab | 4.41 ± 0.15 a |
| Σn-3 4 | 2.86 ± 0.06 c | 3.10 ± 0.07 b | 3.18 ± 0.02 b | 3.36 ± 0.02 a |
| Σn-6 4 | 5.27 ± 0.23 c | 7.58 ± 0.65 b | 8.48 ± 0.28 ab | 9.85 ± 0.95 a |
| Σn-9 4 | 9.92 ± 0.45 | 10.30 ± 0.42 | 10.27 ± 0.28 | 10.69 ± 0.57 |
| Σn-3/∑n-6 | 0.55 ± 0.01 a | 0.42 ± 0.04 b | 0.38 ± 0.01 b | 0.35 ± 0.03 b |
| EPA + DHA | 2.80 ± 0.06 (89.7) c | 3.00 ± 0.07 (95.9) b | 3.05 ± 0.02 (97.5) ab | 3.19 ± 0.01 (101.9) a |
| AI 5 | 0.31 ± 0.02 a | 0.33 ± 0.01 a | 0.30 ± 0.02 b | 0.27 ± 0.01 b |
| TI 6 | 0.36 ± 0.02 | 0.42 ± 0.02 | 0.40 ± 0.02 | 0.37 ± 0.00 |
| Minerals | mg/kg muscle (Nutritional contribution % DRI) | |||
| Na | 359 ± 9 (3.96) | 340 ± 29 (3.76) | 416 ± 27 (4.59) | 327 ± 24 (3.60) |
| K | 4751 ± 83 (26.8) | 4822 ± 264 (27.2) | 4855 ± 71 (27.3) | 4505 ± 207 (25.4) |
| Ca | 138 ± 12 (1.92) | 180 ± 29 (2.51) | 303 ± 184 (4.22) | 173 ± 45 (2.41) |
| Mg | 317 ± 5 (14.6) | 327 ± 19 (15.0) | 331 ± 15 (15.2) | 300 ± 12 (13.8) |
| Mn | 0.19 ± 0.09 (1.49) | 0.12 ± 0.02 (0.96) | 0.27 ± 0.14 (2.18) | 0.10 ± 0.01 (0.83) |
| Fe | 2.75 ± 0.92 (4.20) | 4.00 ± 1.67 (6.10) | 3.65 ± 0.75 (5.57) | 2.46 ± 0.94 (3.74) |
| Cu | 0.37 ± 0.05 (6.84) | 0.46 ± 0.08 (8.58) | 0.40 ± 0.03 (7.40) | 0.35 ± 0.03 (6.44) |
| Zn | 5.79 ± 0.44 (9.95) | 8.14 ± 1.31 (14.00) | 6.18 ± 0.57 (10.63) | 5.74 ± 0.20 (9.87) |
| Se | 0.12 ± 0.01 (37.8) ab | 0.13 ± 0.02 (38.3) ab | 0.17 ± 0.02 (53.2) a | 0.11 ± 0.01 (32.6) b |
Disclaimer/Publisher’s Note: The statements, opinions and data contained in all publications are solely those of the individual author(s) and contributor(s) and not of MDPI and/or the editor(s). MDPI and/or the editor(s) disclaim responsibility for any injury to people or property resulting from any ideas, methods, instructions or products referred to in the content. |
© 2022 by the authors. Licensee MDPI, Basel, Switzerland. This article is an open access article distributed under the terms and conditions of the Creative Commons Attribution (CC BY) license (https://creativecommons.org/licenses/by/4.0/).
Share and Cite
Meng, Y.; Liu, X.; Guan, L.; Bao, S.; Zhuo, L.; Tian, H.; Li, C.; Ma, R. Does Dietary Lipid Level Affect the Quality of Triploid Rainbow Trout and How Should It Be Assessed? Foods 2023, 12, 15. https://doi.org/10.3390/foods12010015
Meng Y, Liu X, Guan L, Bao S, Zhuo L, Tian H, Li C, Ma R. Does Dietary Lipid Level Affect the Quality of Triploid Rainbow Trout and How Should It Be Assessed? Foods. 2023; 12(1):15. https://doi.org/10.3390/foods12010015
Chicago/Turabian StyleMeng, Yuqiong, Xiaohong Liu, Lingling Guan, Shoumin Bao, Linying Zhuo, Haining Tian, Changzhong Li, and Rui Ma. 2023. "Does Dietary Lipid Level Affect the Quality of Triploid Rainbow Trout and How Should It Be Assessed?" Foods 12, no. 1: 15. https://doi.org/10.3390/foods12010015
APA StyleMeng, Y., Liu, X., Guan, L., Bao, S., Zhuo, L., Tian, H., Li, C., & Ma, R. (2023). Does Dietary Lipid Level Affect the Quality of Triploid Rainbow Trout and How Should It Be Assessed? Foods, 12(1), 15. https://doi.org/10.3390/foods12010015
