Genomic Analysis of Two Representative Strains of Shewanella putrefaciens Isolated from Bigeye Tuna: Biofilm and Spoilage-Associated Behavior
Abstract
:1. Introduction
2. Materials and Methods
2.1. S. putrefaciens Strains and Cultures
2.2. Complete Genome Sequencing of S. putrefaciens YZ08 and YZ-J and Functional Annotation
2.3. Pan-Genome Analysis and Genome Mining of S. putrefaciens YZ08 and YZ-J
2.4. Growth and Biofilm Formation of S. putrefaciens YZ08 and YZ-J under Stress Conditions
2.5. Motility Assays
2.6. Proteolytic and Lipolytic Activity
2.7. Spoilage-Related Indicators
2.7.1. Determination of TMA Content
2.7.2. Determination of Biogenic Amines (BAs) Content
2.7.3. Preparation and Inoculation of Sterile Tuna Juice
2.7.4. Determination of H2S Content
2.7.5. Determination of Exopolysaccharide Content and Extracellular Protease Activity
2.8. RT-qPCR
2.9. Statistical Analysis
3. Results and Discussion
3.1. Identification and Genome Properties of S. putrefaciens Strains YZ08 and YZ-J
3.2. Gene Function Analysis
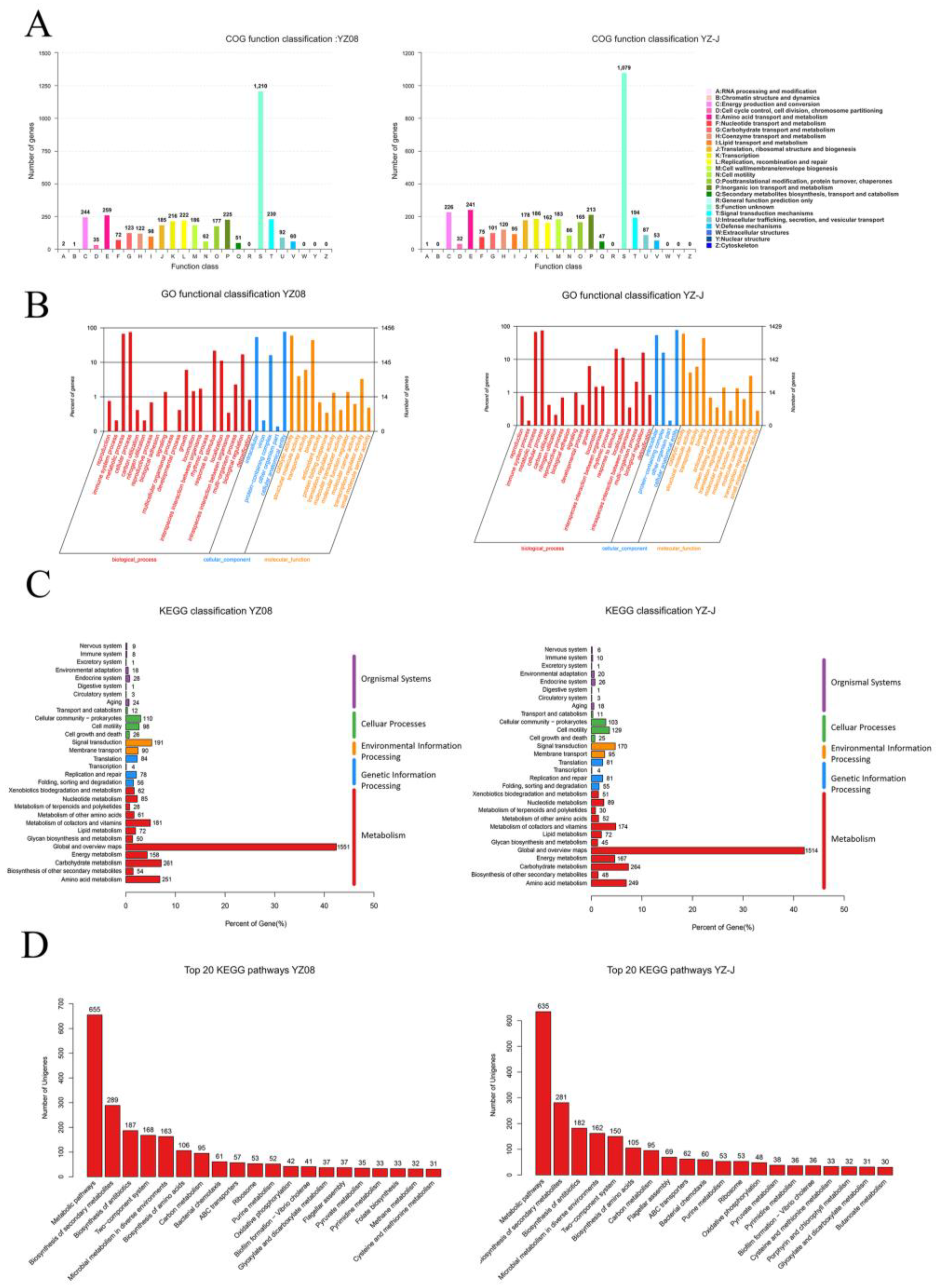
3.2.1. COG, GO, and KEGG Function Classification Analysis of the Two Strains
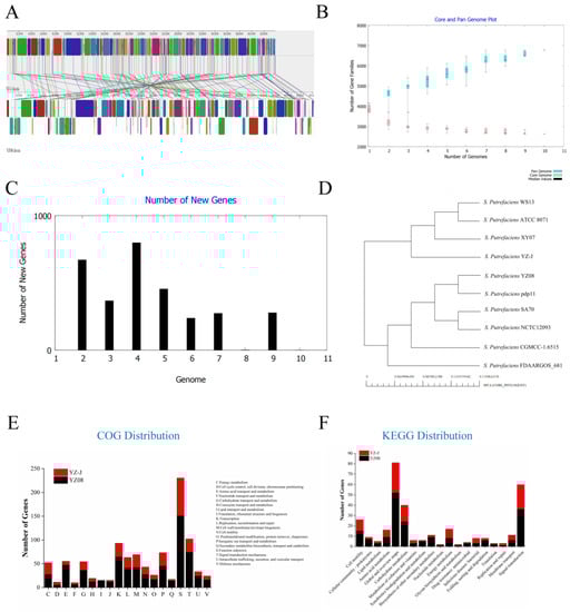
3.2.2. Genome Synteny and Pan-Genome Analysis
3.3. Stress Adaptation
3.4. Motility
3.5. Spoilage-Related Metabolic Pathways
3.5.1. Biogenic Amines (BAs) Metabolism
3.5.2. TMA Metabolism
3.5.3. Sulfur Metabolism
3.5.4. Biofilm and Exopolysaccharide Formation
3.5.5. Protease and Lipase
4. Conclusions
Supplementary Materials
Author Contributions
Funding
Institutional Review Board Statement
Informed Consent Statement
Data Availability Statement
Acknowledgments
Conflicts of Interest
References
- Gram, L.; Huss, H.H. Microbiological spoilage of fish and fish products. Int. J. Food Microbiol. 1996, 33, 121–137. [Google Scholar] [CrossRef]
- Remenant, B.; Jaffrès, E.; Dousset, X.; Pilet, M.-F.; Zagorec, M. Bacterial spoilers of food: Behavior, fitness and functional properties. Food Microbiol. 2015, 45, 45–53. [Google Scholar] [CrossRef]
- Anagnostopoulos, D.A.; Parlapani, F.F.; Boziaris, I.S. The evolution of knowledge on seafood spoilage microbiota from the 20th to the 21st century: Have we finished or just begun? Trends Food Sci. Technol. 2022, 120, 236–247. [Google Scholar] [CrossRef]
- Boziaris, I.S.; Parlapani, F.F. Specific Spoilage Organisms (SSOs) in Fish. In The Microbiological Quality of Food; Elsevier: Amsterdam, The Netherlands, 2017; pp. 61–98. [Google Scholar]
- Odeyemi, O.A.; Burke, C.M.; Bolch, C.C.J.; Stanley, R. Seafood spoilage microbiota and associated volatile organic compounds at different storage temperatures and packaging conditions. Int. J. Food Microbiol. 2018, 280, 87–99. [Google Scholar] [CrossRef]
- Lee, B.H.; Wu, S.C.; Shen, T.L.; Hsu, Y.Y.; Chen, C.H.; Hsu, W.H. The applications of Lactobacillus plantarum-derived extracellular vesicles as a novel natural antibacterial agent for improving quality and safety in tuna fish. Food Chem. 2021, 340, 128104. [Google Scholar] [CrossRef]
- Qian, Y.-F.; Xie, J.; Yang, S.-P.; Wu, W.-H.; Xiong, Q.; Gao, Z.-L. In vivo study of spoilage bacteria on polyphenoloxidase activity and melanosis of modified atmosphere packaged Pacific white shrimp. Food Chem. 2014, 155, 126–131. [Google Scholar] [CrossRef]
- Vogel, B.F.; Venkateswaran, K.; Satomi, M.; Gram, L. Identification of Shewanella baltica as the Most Important H2S-Producing Species during Iced Storage of Danish Marine Fish. Appl. Environ. Microbiol. 2005, 71, 6689–6697. [Google Scholar] [CrossRef] [Green Version]
- Fu, L.; Wang, C.; Liu, N.; Ma, A.; Wang, Y. Quorum sensing system-regulated genes affect the spoilage potential of Shewanella baltica. Food Res. Int. 2018, 107, 1–9. [Google Scholar] [CrossRef]
- Yi, Z.; Xie, J. Assessment of spoilage potential and amino acids deamination & decarboxylation activities of Shewanella putrefaciens in bigeye tuna (Thunnus obesus). LWT 2022, 156, 113016. [Google Scholar] [CrossRef]
- Yan, J.; Xie, J. Comparative Proteome Analysis of Shewanella putrefaciens WS13 Mature Biofilm Under Cold Stress. Front. Microbiol. 2020, 11, 1225. [Google Scholar] [CrossRef]
- Li, Y.; Jia, S.; Hong, H.; Zhang, L.; Zhuang, S.; Sun, X.; Liu, X.; Luo, Y. Assessment of bacterial contributions to the biochemical changes of chill-stored blunt snout bream (Megalobrama amblycephala) fillets: Protein degradation and volatile organic compounds accumulation. Food Microbiol. 2020, 91, 103495. [Google Scholar] [CrossRef]
- Li, J.; Yu, H.; Yang, X.; Dong, R.; Liu, Z.; Zeng, M. Complete genome sequence provides insights into the quorum sensing-related spoilage potential of Shewanella baltica 128 isolated from spoiled shrimp. Genomics 2020, 112, 736–748. [Google Scholar] [CrossRef]
- Chen, L.; Yang, S.; Qian, Y.; Xie, J. Sequencing and Analysis of the Shewanella putrefaciens WS13 Genome. J. Biobased Mater. Bioenergy 2019, 13, 182–187. [Google Scholar] [CrossRef]
- Yang, S.-P.; Xie, J.; Cheng, Y.; Zhang, Z.; Zhao, Y.; Qian, Y.-F. Response of Shewanella putrefaciens to low temperature regulated by membrane fluidity and fatty acid metabolism. LWT 2020, 117, 108638. [Google Scholar] [CrossRef]
- Yi, Z.; Xie, J. Prediction in the Dynamics and Spoilage of Shewanella putrefaciens in Bigeye Tuna (Thunnus obesus) by Gas Sensors Stored at Different Refrigeration Temperatures. Foods 2021, 10, 2132. [Google Scholar] [CrossRef]
- Cai, L.; Zheng, S.-W.; Shen, Y.-J.; Zheng, G.-D.; Liu, H.-T.; Wu, Z.-Y. Complete genome sequence provides insights into the biodrying-related microbial function of Bacillus thermoamylovorans isolated from sewage sludge biodrying material. Bioresour. Technol. 2018, 260, 141–149. [Google Scholar] [CrossRef]
- Tatusov, R.L.; Koonin, E.V.; Lipman, D.J. A Genomic Perspective on Protein Families. Science 1997, 278, 631–637. [Google Scholar] [CrossRef] [Green Version]
- Darling, A.C.E.; Mau, B.; Blattner, F.R.; Perna, N.T. Mauve: Multiple Alignment of Conserved Genomic Sequence With Rearrangements. Genome Res. 2004, 14, 1394–1403. [Google Scholar] [CrossRef] [Green Version]
- Chaudhari, N.M.; Gupta, V.K.; Dutta, C. BPGA—An ultra-fast pan-genome analysis pipeline. Sci. Rep. 2016, 6, 24373. [Google Scholar] [CrossRef] [Green Version]
- Dyer, W.J. Amines in Fish Muscle: I. Colorimetric Determination of Trimethylamine as the Picrate Salt. J. Fish. Res. Board Can. 1945, 6d, 351–358. [Google Scholar] [CrossRef]
- Zhuang, S.; Liu, X.; Li, Y.; Zhang, L.; Hong, H.; Liu, J.; Luo, Y. Biochemical changes and amino acid deamination & decarboxylation activities of spoilage microbiota in chill-stored grass carp (Ctenopharyngodon idella) fillets. Food Chem. 2021, 336, 127683. [Google Scholar] [CrossRef] [PubMed]
- Hong, H.; Luo, Y.; Zhou, Z.; Bao, Y.; Lu, H.; Shen, H. Effects of different freezing treatments on the biogenic amine and quality changes of bighead carp (Aristichthys nobilis) heads during ice storage. Food Chem. 2013, 138, 1476–1482. [Google Scholar] [CrossRef] [PubMed]
- Feng, L.; Bi, W.; Chen, S.; Zhu, J.; Liu, X. Regulatory function of sigma factors RpoS/RpoN in adaptation and spoilage potential of Shewanella baltica. Food Microbiol. 2021, 97, 103755. [Google Scholar] [CrossRef]
- DuBois, M.; Gilles, K.A.; Hamilton, J.K.; Rebers, P.A.; Smith, F. Colorimetric Method for Determination of Sugars and Related Substances. Anal. Chem. 1956, 28, 350–356. [Google Scholar] [CrossRef]
- Anbu, P. Characterization of solvent stable extracellular protease from Bacillus koreensis (BK-P21A). Int. J. Biol. Macromol. 2013, 56, 162–168. [Google Scholar] [CrossRef] [PubMed]
- Lowry, O.H.; Rosebrough, N.J.; Farr, A.L.; Randall, R.J. Protein measurement with the Folin phenol reagent. J. Biol. Chem. 1951, 193, 265–275. [Google Scholar] [CrossRef]
- Livak, K.J.; Schmittgen, T.D. Analysis of Relative Gene Expression Data Using Real-Time Quantitative PCR and the 2−ΔΔCT Method. Methods 2001, 25, 402–408. [Google Scholar] [CrossRef] [PubMed]
- Lange, H.; Kaut, A.; Kispal, G.; Lill, R. A mitochondrial ferredoxin is essential for biogenesis of cellular iron-sulfur proteins. Proc. Natl. Acad. Sci. USA 2000, 97, 1050–1055. [Google Scholar] [CrossRef] [Green Version]
- Pajor, A.M.; Sun, N.N. Nonsteroidal Anti-Inflammatory Drugs and Other Anthranilic Acids Inhibit the Na+/Dicarboxylate Symporter from Staphylococcus aureus. Biochemistry 2013, 52, 2924–2932. [Google Scholar] [CrossRef]
- Gang, H.; Xiao, C.; Xiao, Y.; Yan, W.; Bai, R.; Ding, R.; Yang, Z.; Zhao, F. Proteomic analysis of the reduction and resistance mechanisms of Shewanella oneidensis MR-1 under long-term hexavalent chromium stress. Environ. Int. 2019, 127, 94–102. [Google Scholar] [CrossRef]
- Paul, R.; Abel, S.; Wassmann, P.; Beck, A.; Heerklotz, H.; Jenal, U. Activation of the Diguanylate Cyclase PleD by Phosphorylation-mediated Dimerization. J. Biol. Chem. 2007, 282, 29170–29177. [Google Scholar] [CrossRef] [Green Version]
- Higgins, C. ABC Transporters: From Mircoorganisms to Man. Annu. Rev. Cell Dev. Biol. 1992, 8, 67–113. [Google Scholar] [CrossRef]
- Mukherjee, M.; Zaiden, N.; Teng, A.; Hu, Y.; Cao, B. Shewanella biofilm development and engineering for environmental and bioenergy applications. Curr. Opin. Chem. Biol. 2020, 59, 84–92. [Google Scholar] [CrossRef]
- Kragh, M.L.; Muchaamba, F.; Tasara, T.; Truelstrup Hansen, L. Cold-shock proteins affect desiccation tolerance, biofilm formation and motility in Listeria monocytogenes. Int. J. Food Microbiol. 2020, 329, 108662. [Google Scholar] [CrossRef]
- Chan, Y.C.; Raengpradub, S.; Boor, K.J.; Wiedmann, M. Microarray-Based Characterization of the Listeria monocytogenes Cold Regulon in Log- and Stationary-Phase Cells. Appl. Environ. Microbiol. 2007, 73, 6484–6498. [Google Scholar] [CrossRef] [Green Version]
- Zhang, W.; Guo, H.; Cao, C.; Li, L.; Kwok, L.-Y.; Zhang, H.; Sun, Z. Adaptation of Lactobacillus casei Zhang to Gentamycin Involves an Alkaline Shock Protein. Front. Microbiol. 2017, 8, 2316. [Google Scholar] [CrossRef]
- Quintieri, L.; Caputo, L.; De Angelis, M.; Fanelli, F. Genomic Analysis of Three Cheese-Borne Pseudomonas lactis with Biofilm and Spoilage-Associated Behavior. Microorganisms 2020, 8, 1208. [Google Scholar] [CrossRef]
- Cao, J.; Liu, H.; Wang, Y.; He, X.; Jiang, H.; Yao, J.; Xia, F.; Zhao, Y.; Chen, X. Antimicrobial and antivirulence efficacies of citral against foodborne pathogen Vibrio parahaemolyticus RIMD2210633. Food Control 2021, 120, 107507. [Google Scholar] [CrossRef]
- Wang, F.; Wang, Y.; Cen, C.; Fu, L.; Wang, Y. A tandem GGDEF-EAL domain protein-regulated c-di-GMP signal contributes to spoilage-related activities of Shewanella baltica OS155. Appl. Microbiol. Biotechnol. 2020, 104, 2205–2216. [Google Scholar] [CrossRef]
- Brenzinger, S.; Pecina, A.; Mrusek, D.; Mann, P.; Völse, K.; Wimmi, S.; Ruppert, U.; Becker, A.; Ringgaard, S.; Bange, G.; et al. ZomB is essential for flagellar motor reversals in Shewanella putrefaciens and Vibrio parahaemolyticus. Mol. Microbiol. 2018, 109, 694–709. [Google Scholar] [CrossRef]
- Pecina, A.; Schwan, M.; Blagotinsek, V.; Rick, T.; Klüber, P.; Leonhard, T.; Bange, G.; Thormann, K.M. The Stand-Alone PilZ-Domain Protein MotL Specifically Regulates the Activity of the Secondary Lateral Flagellar System in Shewanella putrefaciens. Front. Microbiol. 2021, 12, 1160. [Google Scholar] [CrossRef]
- Wu, L.; Wang, J.; Tang, P.; Chen, H.; Gao, H. Genetic and Molecular Characterization of Flagellar Assembly in Shewanella oneidensis. PLoS ONE 2011, 6, e21479. [Google Scholar] [CrossRef] [Green Version]
- Terashima, H.; Koike, M.; Kojima, S.; Homma, M. The Flagellar Basal Body-Associated Protein FlgT Is Essential for a Novel Ring Structure in the Sodium-Driven Vibrio Motor. J. Bacteriol. 2010, 192, 5609–5615. [Google Scholar] [CrossRef] [PubMed] [Green Version]
- Capdevila, S.; Martínez-Granero, F.M.; Sánchez-Contreras, M.; Rivilla, R.; Martín, M. Analysis of Pseudomonas fluorescens F113 genes implicated in flagellar filament synthesis and their role in competitive root colonization. Microbiology 2004, 150, 3889–3897. [Google Scholar] [CrossRef] [PubMed] [Green Version]
- Chevance, F.F.V.; Hughes, K.T. Coordinating assembly of a bacterial macromolecular machine. Nat. Rev. Microbiol. 2008, 6, 455–465. [Google Scholar] [CrossRef] [Green Version]
- Charon, N.W.; Cockburn, A.; Li, C.; Liu, J.; Miller, K.A.; Miller, M.R.; Motaleb, M.A.; Wolgemuth, C.W. The Unique Paradigm of Spirochete Motility and Chemotaxis. Annu. Rev. Microbiol. 2012, 66, 349–370. [Google Scholar] [CrossRef] [Green Version]
- Jaguey-Hernández, Y.; Aguilar-Arteaga, K.; Ojeda-Ramirez, D.; Añorve-Morga, J.; González-Olivares, L.G.; Castañeda-Ovando, A. Biogenic amines levels in food processing: Efforts for their control in foodstuffs. Food Res. Int. 2021, 144, 110341. [Google Scholar] [CrossRef]
- López-Caballero, M.; Sánchez-Fernández, J.; Moral, A. Growth and metabolic activity of Shewanella putrefaciens maintained under different CO2 and O2 concentrations. Int. J. Food Microbiol. 2001, 64, 277–287. [Google Scholar] [CrossRef] [Green Version]
- Wang, Y.; Wang, F.; Wang, C.; Li, X.; Fu, L. Positive regulation of spoilage potential and biofilm formation in Shewanella baltica OS155 via quorum sensing system composed of DKP and orphan LuxRs. Front. Microbiol. 2019, 10, 135. [Google Scholar] [CrossRef]
- Craciun, S.; Balskus, E.P. Microbial conversion of choline to trimethylamine requires a glycyl radical enzyme. Proc. Natl. Acad. Sci. USA 2012, 109, 21307–21312. [Google Scholar] [CrossRef] [Green Version]
- Leustek, T.; Martin, M.N.; Bick, J.-A.; Davies, J.P. Pathways and regulation of sulfur metabolism revealed through molecular and genetic studies. Annu. Rev. Plant Physiol. Plant Mol. Biol. 2000, 51, 141–165. [Google Scholar] [CrossRef] [PubMed]
- Flemming, H.-C.; Wingender, J.; Szewzyk, U.; Steinberg, P.; Rice, S.A.; Kjelleberg, S. Biofilms: An emergent form of bacterial life. Nat. Rev. Microbiol. 2016, 14, 563–575. [Google Scholar] [CrossRef]
- Gosset, G.; Zhang, Z.; Nayyar, S.; Cuevas, W.A.; Saier, M.H. Transcriptome Analysis of Crp-Dependent Catabolite Control of Gene Expression in Escherichia coli. J. Bacteriol. 2004, 186, 3516–3524. [Google Scholar] [CrossRef] [PubMed] [Green Version]
- Rasamiravaka, T.; Labtani, Q.; Duez, P.; El Jaziri, M. The Formation of Biofilms by Pseudomonas aeruginosa: A Review of the Natural and Synthetic Compounds Interfering with Control Mechanisms. BioMed Res. Int. 2015, 2015, 759348. [Google Scholar] [CrossRef] [PubMed] [Green Version]
- Sondermann, H.; Shikuma, N.J.; Yildiz, F.H. You’ve come a long way: C-di-GMP signaling. Curr. Opin. Microbiol. 2012, 15, 140–146. [Google Scholar] [CrossRef] [Green Version]
- Zhou, G.; Yuan, J.; Gao, H. Regulation of biofilm formation by BpfA, BpfD, and BpfG in Shewanella oneidensis. Front. Microbiol. 2015, 6, 790. [Google Scholar] [CrossRef]
- Wu, C.; Cheng, Y.-Y.; Yin, H.; Song, X.-N.; Li, W.-W.; Zhou, X.-X.; Zhao, L.-P.; Tian, L.-J.; Han, J.-C.; Yu, H.-Q. Oxygen promotes biofilm formation of Shewanella putrefaciens CN32 through a diguanylate cyclase and an adhesin. Sci. Rep. 2013, 3, 1945. [Google Scholar] [CrossRef] [Green Version]
- Cheng, Y.-Y.; Wu, C.; Wu, J.-Y.; Jia, H.-L.; Wang, M.-Y.; Wang, H.-Y.; Zou, S.-M.; Sun, R.-R.; Jia, R.; Xiao, Y.-Z. FlrA Represses Transcription of the Biofilm-Associated bpfA Operon in Shewanella putrefaciens. Appl. Environ. Microbiol. 2017, 83, e02410–e02416. [Google Scholar] [CrossRef] [Green Version]
- Jenal, U.; Reinders, A.; Lori, C. Cyclic di-GMP: Second messenger extraordinaire. Nat. Rev. Microbiol. 2017, 15, 271–284. [Google Scholar] [CrossRef] [Green Version]
- Ballicora, M.A.; Iglesias, A.A.; Preiss, J. ADP-Glucose Pyrophosphorylase, a Regulatory Enzyme for Bacterial Glycogen Synthesis. Microbiol. Mol. Biol. Rev. 2003, 67, 213–225. [Google Scholar] [CrossRef] [Green Version]
- Chen, S.-C.; Adams, A.; Richards, R.H. Extracellular products from Mycobacterium spp. in fish. J. Fish Dis. 1997, 20, 19–25. [Google Scholar] [CrossRef]
- Liu, Y.; Shi, C.; Li, D.; Chen, X.; Li, J.; Zhang, Y.; Yuan, H.; Li, Y.; Lu, F. Engineering a highly efficient expression system to produce BcaPRO protease in Bacillus subtilis by an optimized promoter and signal peptide. Int. J. Biol. Macromol. 2019, 138, 903–911. [Google Scholar] [CrossRef] [PubMed]
- Damare, S.; Raghukumar, C.; Muraleedharan, U.D.; Raghukumar, S. Deep-sea fungi as a source of alkaline and cold-tolerant proteases. Enzym. Microb. Technol. 2006, 39, 172–181. [Google Scholar] [CrossRef]








| Stress | Gene | Encoded Protein | Locus Tag | |
|---|---|---|---|---|
| YZ08 | YZ-J | |||
| Temperature | grpE | Heat shock protein GrpE | K2227_15635 | K3G22_06000 |
| dnaK | Molecular chaperone DnaK | K2227_17110 | K3G22_14795 | |
| dnaJ | Molecular chaperone DnaJ | K2227_04710 K2227_09435 K2227_17105 | K3G22_07810 K3G22_14790 K3G22_15110 | |
| hslR | Heat shock protein 15 | K2227_00795 | K3G22_18295 | |
| hslJ | Heat shock protein HslJ | K2227_17775 | K3G22_03895 | |
| ibpA | Heat shock protein IbpA | K2227_12130 | K3G22_10395 | |
| htpX | Heat shock protein HtpX | K2227_13200 | K3G22_11625 | |
| cspA | Cold shock protein | K2227_07410 K2227_08825 K2227_12570 | K3G22_06460 K3G22_07485 K3G22_10845 | |
| groeS | Co-chaperonin GroES (heat shock protein) | K2227_03200 | K3G22_02865 | |
| groeL | Molecular chaperone GroEL (heat shock protein) | K2227_03205 | K3G22_02870 | |
| pH | atpC/atpD/atpG/atpA/atpH/atpF/atpE/atpB | F0F1 ATP synthase | K2227_21885 K2227_21890 K2227_21895 K2227_21900 K2227_21905 K2227_21910 K2227_21915 K2227_21920 | K3G22_19335 K3G22_19340 K3G22_19345 K3G22_19350 K3G22_19355 K3G22_19360 K3G22_19365 K3G22_19370 |
| phoA/phoD | Alkaline phosphatase | K2227_03285 K2227_03290 K2227_04030 | K3G22_15755 | |
| NaCl | nhaD/nhaC/YuiF | Sodium: proton antiporter | K2227_06070 K2227_06375 K2227_10490 K2227_10855 K2227_17710 K2227_20195 | K3G22_03965 K3G22_05205 K3G22_09220 K3G22_17770 |
| envZ | Osmolarity sensor histidine kinase EnvZ | K2227_21175 | K3G22_00555 | |
| ompR | Transcriptional regulatory protein OmpR | K2227_21170 | K3G22_00560 | |
| Choline/glycine/proline betaine transport protein | K2227_07790 | K3G22_06825 | ||
| Plasma membrane protein involved in salt tolerance | K2227_01670 | K3G22_01330 | ||
| Nutrient | purA | Adenylosuccinate synthetase | K2227_03495 K2227_16420 | K3G22_03065 K3G22_14060 |
| thiC | Hydroxymethyl-pyrimidine synthase | K2227_11880 | K3G22_09485 | |
| pabB | Aminodeoxychorismate synthase component 1 | K2227_10065 | K3G22_08745 | |
| panC | Pantothenate synthetase | K2227_04225 | K3G22_15605 | |
| argG | Argininosuccinate synthase | K2227_20520 | K3G22_18080 | |
| cysM | Cysteine synthase B | K2227_05310 | K3G22_04610 | |
| cysK | Cysteine synthase A | K2227_13820 | K3G22_11825 | |
| metH | Methionine synthase | K2227_04845 K2227_16165 | K3G22_13880 K3G22_14750 | |
| glnA | Glutamine synthetase | K2227_01730 K2227_05875 | K3G22_01380 K3G22_05075 | |
| thrC | Threonine synthase | K2227_16000 | K3G22_13695 | |
| Gene | Encoded Protein | Locus Tag | ||
|---|---|---|---|---|
| YZ08 | YZ-J | |||
| Motility | A-I | Basal body rod, rings, hook, and regulation protein | K2227_15200-K2227_15275 | K3G22_12995-K3G22_13070 |
| A-II | Filament, basal body, switch, and export proteins | K2227_15080-K2227_15195 | K3G22_12875-K3G22_12990 | |
| A-III | Regulatory, export, chemotaxis, and motor proteins | K2227_15020-K2227_15075 K2227_15610 K2227_15615 K2227_03500 K2227_03505 | K3G22_12815-K3G22_12870 K3G22_17150 K3G22_17155 K3G22_06020 K3G22_06025 | |
| cheX | Chemotaxis proteins | K2227_03560 K2227_11490 K2227_11495 K2227_11500 K2227_11510 K2227_11515 K2227_11520 K2227_13440 K2227_14420 K2227_15020 K2227_15025 K2227_15050 K2227_15055 K2227_15255 K2227_15260 K2227_15040 K2227_15045 K2227_16425K2227_19145 | K3G22_03130 K3G22_11550 K3G22_12430 K3G22_12815 K3G22_12820 K3G22_12835 K3G22_12840 K3G22_12845 K3G22_12850 K3G22_13050 K3G22_13055 K3G22_14065 K3G22_16555 | |
| zomB | Flagellar motor control protein ZomB | K2227_12675 | K3G22_10945 | |
| pilZ | Pilz domain-containing protein | K2227_08445 K2227_12485 K2227_16555 K2227_16565 | K3G22_07390 K3G22_10760 K3G22_14160 K3G22_14170 | |
| mcp | Methyl-accepting chemotaxis protein | K2227_01520 K2227_01560 K2227_04495 K2227_05180 K2227_05395 K2227_05730 K2227_05985 K2227_07050 K2227_09095 K2227_09850 K2227_10100 K2227_11990 K2227_13265 K2227_14075 K2227_14105 K2227_15425 K2227_15910 K2227_15945 K2227_17160 K2227_17180 K2227_17310 K2227_17445 K2227_17510 K2227_17895 K2227_18115 K2227_18355 K2227_18980 K2227_20645 K2227_20825 K2227_21180 | K3G22_01230 K3G22_01265 K3G22_01935 K3G22_02480 K3G22_02665 K3G22_02720 K3G22_03550 K3G22_04190 K3G22_04340 K3G22_04510 K3G22_04680 K3G22_05125 K3G22_05590 K3G22_06750 K3G22_06810 K3G22_08945 K3G22_09970 K3G22_10280 K3G22_10305 K3G22_12080 K3G22_13645 K3G22_14785 K3G22_15015 K3G22_15195 K3G22_15940 K3G22_16410 K3G22_18525 | |
| Biogenic amines metabolism | puuP | Putrescine importer PuuP | K2227_02810 | K3G22_02305 |
| puuB | Gamma-glutamylputrescine oxidoreductase | K2227_05900 | K3G22_05100 | |
| potF | Putrescine transport system substrate-binding protein | K2227_05880 | K3G22_05080 | |
| potG | Putrescine transport ATP-binding protein | K2227_05885 | K3G22_05085 | |
| potH | Spermidine/putrescine ABC transporter permease | K2227_05890 | K3G22_05090 | |
| potI | Putrescine transport system permease protein | K2227_05895 | K3G22_05095 | |
| potE | Putrescine-ornithine antiporter | K2227_20335 | K3G22_17905 | |
| speC | Ornithine/lysine decarboxylase | K2227_20330 | K3G22_17900 | |
| speA | Biosynthetic arginine decarboxylase | K2227_09155 | K3G22_07940 | |
| lysE | Lysine transporter | K2227_05120 K2227_10525 | K3G22_02835 K3G22_06765 | |
| Trimethylamine metabolism | torE | Trimethylamine N-oxide reductase system protein TorE | K2227_16520 | — |
| torC | Pentaheme c-type cytochrome TorC | K2227_16525 | — | |
| torA | Trimethylamine-N-oxide reductase TorA | K2227_16530 | — | |
| torD | Molecular chaperone TorD | K2227_16535 | — | |
| torS | TMAO reductase system sensor histidine kinase/response regulator TorS | K2227_16540 | — | |
| torT | TMAO reductase system periplasmic protein TorT | K2227_16545 | — | |
| torR | Two-component system response regulator TorR | K2227_16550 | — | |
| pflD | Formate C-acetyltransferase | K2227_13855 | K3G22_11865 | |
| pflA | Pyruvate formate lyase 1-activating protein | K2227_13860 | K3G22_11870 | |
| Sulfur metabolism | cysE | Serine O-acetyltransferase | K2227_12190 | K3G22_10455 |
| cysZ | Sulfate transporter | K2227_13805 | K3G22_11810 | |
| cysK | Cysteine synthase A | K2227_13820 | K3G22_11825 | |
| cysQ | 3′(2′),5′-bisphosphate nucleotidase | K2227_00930 K2227_07435 | K3G22_18190 K3G22_06480 | |
| cysJ | Sulfite reductase [NADPH] flavoprotein alpha-component | K2227_04610 | K3G22_15255 | |
| cysI | Sulfite reductase (NADPH) hemoprotein, beta-component | K2227_04615 | K3G22_15250 | |
| cysH | Phosphoadenylyl-sulfate reductase | K2227_04620 | K3G22_15245 | |
| cysD | Sulfate adenylyltransferase subunit 2 | K2227_04650 | K3G22_15150 | |
| cysN | Sulfate adenylyltransferase subunit 1 | K2227_04655 | K3G22_15145 | |
| cysC | adenylyl-sulfate kinase | K2227_04665 | K3G22_15135 | |
| cysA | Sulfate transport system ATP-binding protein | K2227_05290 | K3G22_04590 | |
| cysW | Sulfate transport system permease protein | K2227_05295 | K3G22_04595 | |
| cysU | sulfate/thiosulfate ABC transporter permease | K2227_05300 | K3G22_04600 | |
| cysP | Thiosulfate ABC transporter substrate-binding | K2227_05305 | K3G22_04605 | |
| cysM | Cysteine synthase B | K2227_05310 | K3G22_04610 | |
| sirA | Dissimilatory sulfite reductase SirA | K2227_19420 | K3G22_16750 | |
| phsA | Thiosulfate reductase | K2227_02935 | K3G22_02440 | |
| metB | Cystathionine gamma-synthase | K2227_02960 | K3G22_02465 | |
| sseA | 3-mercaptopyruvate sulfurtransferase | K2227_05850 | K3G22_05050 | |
| metA | Homoserine O-succinyltransferase | K2227_07535 | K3G22_06595 | |
| ttrR | Tetrathionate response regulatory protein | K2227_18710 | K3G22_02690 | |
| ttrS | Tetrathionate sensor histidine kinase | K2227_18715 | K3G22_02685 | |
| ttrB | Tetrathionate reductase subunit B | K2227_18720 | K3G22_02680 | |
| ttrC | Tetrathionate reductase subunit C | K2227_18725 | K3G22_02675 | |
| ttrA | Tetrathionate reductase subunit A | K2227_18730 | K3G22_02670 | |
| glpE | Thiosulfate sulfurtransferase | K2227_21760 | K3G22_00255 | |
| Bilofilm formation | gspX | Type II secretion system protein | K2227_00800 K2227_00805 K2227_00810 K2227_00815 K2227_00820 K2227_00825 K2227_00830 K2227_00835 K2227_00840 K2227_00845 K2227_00850 K2227_00855 K2227_06060 K2227_06065 | K3G22_02165 K3G22_05200 K3G22_18235 K3G22_18240 K3G22_18245 K3G22_18250 K3G22_18255 K3G22_18260 K3G22_18265 K3G22_18270 K3G22_18275 K3G22_18280 K3G22_18285 K3G22_18290 |
| ompR | Two-component system, OmpR family, phosphate regulon response regulator OmpR | K2227_21170 | K3G22_00560 | |
| envZ | Two-component system, OmpR family, osmolarity sensor histidine kinase EnvZ | K2227_21175 | K3G22_00555 | |
| cyaA | class I adenylate cyclase | K2227_19915 | K3G22_17425 | |
| csgB | Minor curlin subunit | K2227_04215 | K3G22_15615 | |
| cpdA | 3′,5′-cyclic-AMP phosphodiesterase | K2227_03910 | K3G22_03185 | |
| crp/vfr | cAMP-activated global transcriptional regulator CRP | K2227_18785 | K3G22_02620 | |
| trpE | anthranilate synthase component 1 | K2227_13995 | K3G22_11985 | |
| trpG | aminodeoxychorismate/anthranilate synthase component II | K2227_14000 | K3G22_11990 | |
| mshE | MSHA biogenesis protein MshE | K2227_02690 | K3G22_02185 | |
| mshB | MSHA pilin protein MshB | K2227_02705 | K3G22_02200 | |
| mshA | MSHA pilin protein MshA | K2227_02710 | K3G22_02205 | |
| mshC | MSHA pilin protein MshC | K2227_02715 | K3G22_02210 | |
| mshD | MSHA pilin protein MshD | K2227_02720 | K3G22_02215 | |
| flrC | Two-component system, response regulator FlrC | K2227_15155 | K3G22_12950 | |
| flrB | Two-component system, sensor histidine kinase FlrB | K2227_15160 | K3G22_12955 | |
| flrA/fleQ | Sigma-54 dependent transcriptional regulator | K2227_15165 | K3G22_12960 | |
| fliA | RNA polymerase sigma factor FliA | K2227_15060 | K3G22_12855 | |
| flgM | Flagellar biosynthesis anti-sigma factor FlgM | K2227_15270 | K3G22_13065 | |
| luxS | S-ribosylhomocysteine lyase | K2227_17240 | K3G22_04260 | |
| csrA | carbon storage regulator CsrA | K2227_16070 | K3G22_13785 | |
| gacS/barA | Two-component sensor histidine kinase | K2227_16195 | K3G22_13910 | |
| gacA/uvrY | Two-component response regulator transcription factor | K2227_13250 | K3G22_07880 | |
| rpoS | RNA polymerase sigma factor RpoS | K2227_16100 | K3G22_13815 | |
| rpoN | RNA polymerase factor sigma-54 | K2227_03400 | K3G22_02925 | |
| rpoD | RNA polymerase sigma factor RpoD | K2227_06000 | K3G22_05135 | |
| aphB | LysR family transcriptional regulator, AphB | K2227_17170 | K3G22_04330 | |
| hfq | RNA chaperone Hfq | K2227_18885 | K3G22_16320 | |
| fis | DNA-binding transcriptional regulator Fis | K2227_19855 | K3G22_17135 | |
| crr | PTS glucose transporter subunit IIA | K2227_12010 | K3G22_10300 | |
| hap | M4 family metallopeptidase | K2227_02450 | - | |
| cdgC | c-di-GMP phosphodiesterase | K2227_03335 | - | |
| dksA | RNA polymerase-binding protein DksA | K2227_04250 | K3G22_15580 | |
| gcvA | Transcriptional regulator GcvA | K2227_15595 | K3G22_06040 | |
| gcvR | glycine cleavage system transcriptional repressor | K2227_13180 | K3G22_08205 | |
| arcA | Two-component system response regulator ArcA | K2227_18630 | K3G22_02750 | |
| bpfA | Biofilm-promoting protein BpfA | K2227_19940 | K3G22_17455 | |
| Type I secretion system permease/ATPase | K2227_19945 | K3G22_17460 | ||
| HlyD family type I secretion periplasmic adaptor subunit | K2227_19950 | K3G22_17465 | ||
| TolC family outer membrane protein | K2227_19955 | K3G22_17470 | ||
| OmpA family protein | K2227_19960 | K3G22_17475 | ||
| Transglutaminase-like cysteine peptidase | K2227_19965 | K3G22_17480 | ||
| EAL domain-containing protein | K2227_19970 | K3G22_17485 | ||
| Exopolysaccharide formation | glgA | Glycogen synthase | K2227_15730 | K3G22_05905 |
| glgC | Glucose-1-phosphate adenylyltransferase | K2227_15735 | K3G22_05900 | |
| glgP | glycogen/starch/alpha-glucan phosphorylase | K2227_15740 | K3G22_05895 | |
| glgB | 1,4-alpha-glucan branching protein GlgB | K2227_15750 | K3G22_05885 | |
| pgm | Phosphoglucomutase | K2227_10900 | K3G22_09265 | |
| Gene | Encoded Protein | Locus Tag | Signal Peptide | ||
|---|---|---|---|---|---|
| YZ08 | YZ-J | ||||
| Protease | ctpA | Carboxyl-terminal protease | K2227_00255 | K3G22_19255 | No |
| hap | M4 family metallopeptidase | K2227_02450 | - | Yes | |
| hslU | ATP-dependent protease ATPase subunit HslU | K2227_02475 | K3G22_02010 | No | |
| hslV | ATP-dependent protease subunit HslV | K2227_02480 | K3G22_02015 | No | |
| tldD | Metalloprotease TldD | K2227_02775 | K3G22_02275 | No | |
| pmbA | Metalloprotease PmbA | K2227_02825 | K3G22_02340 | No | |
| degS | Outer membrane-stress sensor serine endopeptidase DegS | K2227_03465 | K3G22_03035 | No | |
| sprT | SprT family zinc-dependent metalloprotease | K2227_04050 | K3G22_15735 | No | |
| gluP | Rhomboid family intramembrane serine protease | K2227_04770 | K3G22_00250 | No | |
| resP | Sigma E protease regulator RseP | K2227_07350 | K3G22_06405 | No | |
| clpP | ATP-dependent Clp endopeptidase proteolytic subunit ClpP | K2227_08100 | K3G22_07070 | No | |
| clpX | ATP-dependent protease ATP-binding subunit ClpX | K2227_08105 | K3G22_07075 | No | |
| lon | Endopeptidase La | K2227_08110 | K3G22_07080 | No | |
| bepA | M48 family metalloprotease | K2227_09265 K2227_17060 | K3G22_08175 | Yes | |
| clpA | ATP-dependent Clp protease ATP-binding subunit ClpA | K2227_12560 | K3G22_10835 | No | |
| htpX | Protease HtpX | K2227_13200 | K3G22_11625 | No | |
| sohB | Protease SohB | K2227_13950 | K3G22_11940 | No | |
| fstH | ATP-dependent zinc metalloprotease FtsH | K2227_16705 | K3G22_14305 | No | |
| Alkaline serine protease | K2227_16455 | — | Yes | ||
| glgG | Rhomboid family intramembrane serine protease glgG | K2227_21765 | K3G22_04125 | No | |
| Transglutaminase-like cysteine peptidase | K2227_19965 | K3G22_17475 | Yes | ||
| Lipase | pldA | Phospholipase A | K2227_04640 | K3G22_15160 | Yes |
| Lipase | K2227_13955 | K3G22_11945 | Yes | ||
| Patatin-like phospholipase family protein | K2227_14815 K2227_19695 | K3G22_12635 K3G22_16980 | Yes | ||
| phoD | Alkaline phosphatase D family protein | K2227_18295 | K3G22_15860 | Yes | |
| rssA | Patatin-like phospholipase RssA | K2227_08360 | K3G22_07315 | No | |
Publisher’s Note: MDPI stays neutral with regard to jurisdictional claims in published maps and institutional affiliations. |
© 2022 by the authors. Licensee MDPI, Basel, Switzerland. This article is an open access article distributed under the terms and conditions of the Creative Commons Attribution (CC BY) license (https://creativecommons.org/licenses/by/4.0/).
Share and Cite
Yi, Z.; Xie, J. Genomic Analysis of Two Representative Strains of Shewanella putrefaciens Isolated from Bigeye Tuna: Biofilm and Spoilage-Associated Behavior. Foods 2022, 11, 1261. https://doi.org/10.3390/foods11091261
Yi Z, Xie J. Genomic Analysis of Two Representative Strains of Shewanella putrefaciens Isolated from Bigeye Tuna: Biofilm and Spoilage-Associated Behavior. Foods. 2022; 11(9):1261. https://doi.org/10.3390/foods11091261
Chicago/Turabian StyleYi, Zhengkai, and Jing Xie. 2022. "Genomic Analysis of Two Representative Strains of Shewanella putrefaciens Isolated from Bigeye Tuna: Biofilm and Spoilage-Associated Behavior" Foods 11, no. 9: 1261. https://doi.org/10.3390/foods11091261
APA StyleYi, Z., & Xie, J. (2022). Genomic Analysis of Two Representative Strains of Shewanella putrefaciens Isolated from Bigeye Tuna: Biofilm and Spoilage-Associated Behavior. Foods, 11(9), 1261. https://doi.org/10.3390/foods11091261

