Food as Culture among African Women: Exploring Differences between North and South (Morocco-Senegal)
Abstract
:1. Introduction
2. Materials and Methods
Study Design
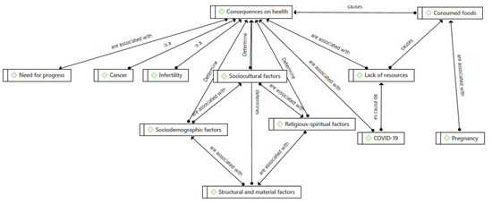
3. Results
Characteristics of the Participants
4. Discussion
5. Conclusions
Author Contributions
Funding
Institutional Review Board Statement
Informed Consent Statement
Data Availability Statement
Acknowledgments
Conflicts of Interest
References
- Arroyo, P. Diet in man evolution: Relation with the risk of chronic and degenerative diseases. Bol. Med. Hosp. Infant. Mex. 2008, 65, 431–440. [Google Scholar]
- Rivero, B.; Conde, D.; Muñoz, B.; García, J.; Fonseca, C.; Mariano, L. Cultural approaches of feeding in elderly rural people. First-rate issues and evidences. Index Enferm. 2019, 28, 125–129. [Google Scholar]
- Pierrick, G.; Torelli, C. It’s not just numbers: Cultural identities influence how nutrition information influences the valuation of foods. J. Consum. Psychol. 2015, 25, 404–415. [Google Scholar] [CrossRef]
- Nordström, K.; Coff, C.; Jönsson, H.; Nordenfelt, L.; Görman, U. Food and health: Individual, cultural, or scientific matters? Genes Nutr. 2013, 8, 357–363. [Google Scholar] [CrossRef] [PubMed]
- Meléndez, J.; Cañez, G. La cocina tradicional regional como un elemento de identidad y desarrollo local: El caso de San Pedro El Saucito, Sonora, México. Estud. Soc. 2019, 17, 181–204. [Google Scholar]
- Gracia-Arnaiz, M. Alimentación y cultura en España: Una aproximación desde la antropología social. Physis Rev. Saúde Coletiva 2010, 20, 357–386. [Google Scholar] [CrossRef]
- Lahoz-Campos, M.A.; Gracia-Pérez, F.J.; Hervás-Morcillo, J.; Camañes-Salvador, A. Sin vino… ¿estás seguro, corazón? De la trilogía mediterránea a la paradoja francesa. Enfermería Cardiol. 2019, 9, 22–27. [Google Scholar]
- Contreras, J.; Arnaiz, M.G. Alimentación y Cultura: Perspectivas Antropológicas; Ariel: Barcelona, Spain, 2005; Volume 392. [Google Scholar]
- Langdon, E.J.; Wiik, F.B. Antropología, salud y enfermedad: Una introducción al concepto de cultura aplicado a las ciencias de la salud. Rev. Lat. Am. Enferm. 2010, 18, 459–466. [Google Scholar] [CrossRef] [PubMed]
- Taylor, S.J.; Bogdan, R. Introducción a los Métodos Cualitativos de Investigación; Paidós: Barcelona, Spain, 1987; Volume 1. [Google Scholar]
- Tong, A.; Arena, P.; Craig, J. Criterios consolidados para informar sobre investigación cualitativa (COREQ): Una lista de verificación de 32 ítems para entrevistas y grupos focales. Inter. J. Qual. Health Care 2007, 19, 349–357. [Google Scholar] [CrossRef] [PubMed]
- Maxwell, J.A. Diseño de Investigación Cualitativa; Editorial Gedisa: Barcelona, Spain, 2019; Volume 241006. [Google Scholar]
- García Valdés, M.; Suárez Marín, M. El método Delphi para la consulta a expertos en la investigación científica. Rev. Cuba. De Salud Pública 2013, 39, 253–267. [Google Scholar]
- Blanco, C.; Castro, A. El muestreo en la investigación cualitativa. NURE Investig. Rev. Cient. Enferm. 2007, 27, 10. [Google Scholar]
- Fusch, P.I.; Ness, L.R. ¿Ya estamos allí? Saturación de datos en investigación cualitativa. Interciencia 2015, 20, 1408–1416. [Google Scholar]
- Manzini, J.L. Declaración de Helsinki: Principios éticos para la investigación médica sobre sujetos humanos. Acta Bioeth. 2000, 6, 321–334. [Google Scholar] [CrossRef]
- Nunes dos Santos, C. Somos lo que comemos: Identidad cultural y hábitos alimenticios. Estud. Perspect. Tur. 2007, 16, 234–242. [Google Scholar]
- Crocker-Sagastume, R.; Hunot-Alexander, C.; Moreno-Gaspar, L.E.; López-Torres, P.; González-Gutiérrez, M. Epistemologías y paradigmas de los campos disciplinares de la nutrición y los alimentos en la formación de nutriólogos. Análisis y propuestas para el desarrollo curricular. Rev. Educ. Desarro. 2012, 21, 49–57. [Google Scholar]
- Evans, D.; Campbell, H.; Murcott, A. A brief pre-history of food waste and the social sciences. Sociol. Rev. 2012, 60, 5–26. [Google Scholar] [CrossRef]
- Hugh, C.; Murcott, A.; MacKenzie, A. Kosher in New York City, halal in Aquitaine: Challenging the relationship between neoliberalism and food auditing. Agric. Hum. Values 2011, 28, 67–79. [Google Scholar] [CrossRef]
- Murcott, A. The cultural significance of food and eating. Proc. Nutr. Soc. 1982, 41, 203–210. [Google Scholar] [CrossRef]
- Bresson, J.L.; Flynn, A.; Heinonen, M.; Hulshof, K.; Korhonen, H.; Lagiou, P.; Løvik, M.; Marchelli, R.; Martin, A.; Moseley, B.; et al. The setting of nutrient profiles for foods bearing nutrition and health claims pursuant to Article 4 of the Regulation (EC) No 1924/2006: Scientific Opinion of the Panel on Dietetic Products, Nutrition and Allergies. EFSA J. 2008, 6, 644–660. [Google Scholar] [CrossRef]
- Holm, L. Sociology of food consumption. Handb. Food Res. 2013, 91, 324–337. [Google Scholar]
- Williams, L.; Germov, J. A Sociology of Food & Nutrition: The Social Appetite; Oxford University Press: New York, NY, USA, 2004. [Google Scholar]
- D’Sylva, A.; Beagan, B.L. Food is culture, but it’s also power: The role of food in ethnic and gender identity construction among Goan Canadian women. J. Gend. Stud. 2011, 20, 279–289. [Google Scholar] [CrossRef]
- Vallianatos, H.; Raine, K. Consuming food and constructing identities among Arabic and South Asian immigrant women. Food Cult. Soc. 2008, 11, 355–373. [Google Scholar] [CrossRef]
- Fernández, T.S.; Van den Broek, H.P. Inmigración, alimentación y salud: La percepción de la dieta saludable entre los inmigrantes musulmanes en España. In Actas del VIII Congreso sobre Migraciones Internacionales en España: Granada, 16–18 de Septiembre de 2015; Instituto de Migraciones: Granada, Spain, 2015; p. 279. [Google Scholar]


| Categories/Experts | EX1 | EX2 | EX3 | EX4 | EX5 | EX6 | EX7 |
|---|---|---|---|---|---|---|---|
| Gender | Female | Male | Female | Female | Male | Male | Female |
| Age | 59 | 47 | 32 | 39 | 45 | 37 | 44 |
| Profession | Nurse | Doctor | Social worker | Dietitian | Nurse | Dietitian | Doctor |
| Health self-concept | “The concept of health is related to illness, which changes between cultures.” | “Eating a varied diet, with fruit and vegetables, is one of the essential factors that makes them feel healthy.” | “Each person’s health is individual and is influenced by their beliefs.” | “Health care is related to dietary care, influenced by the norms dictated by their religion.” | “Health is conditioned by culture, religion, and even place of residence, as accessibility to resources is not the same for a person in an urban area as it is for a person in a rural area.” | “Because of their culture and religiosity, although health is good and important, it does not come first. It is more important to have a job or to feed themselves.” | “They tend to have a more positivist concept of health, not so much focused on holistic health.” |
| Health differences | “Economic status influences the resources they can access.” | “Gender is a key factor that causes many differences in health.” | “Although it is true that having few economic resources has a negative impact on health, there is a very positive feeling of mutual support.” | “It is necessary to talk about women, people living in rural areas and having few economic resources as possible elements that have a negative impact on health.” | “Men are generally healthier than women.” | “A person’s purchasing power favours his or her health by having access to more resources.” | “It is not as easy for a man as it is for a woman to achieve optimal health because of the different roles they play.” |
| Consequences on health | “In many cases health is measured in the absence of disease.” | “More and more cases of cancer are associated with healthy lifestyles and habits.” | “The strong belief in a superior being sometimes makes them not to take responsibility for the illness, leaving it “to the will of God”.” | “The aforementioned differences in health have a direct impact on health and can lead to numerous diseases.” | “Eating a varied diet based on natural products is a protective factor against the disease.” | “There is fear of serious diseases, but not enough health promotion to prevent them.” | “There is no health-centred care, but there is no desire to get sick either. It is difficult to work on these two aspects.” |
| COVID-19 | “COVID has had a negative impact on the lives of all people.” | “At first there was fear, but the subsistence economy has prioritised starvation over COVID.” | “Having to stop working has sometimes meant that many people did not even have enough to eat.” | “Many people have been afraid and very exposed. There has been a lack of resources to deal with this situation.” | “Religiosity has undoubtedly influenced the process of coping with this situation.” | “Given the choice between dying of Covid19 or starving their family to death, most would prefer the former.” | “All the elements mentioned when talking about health consequences can be applied when talking about COVID.” |
| Stage | Task |
|---|---|
| Discovery (search for topics by browsing the data in various ways) | Read the data repeatedly Follow up on themes, ideas, and interpretations Search for emerging themes Create topologies Develop theoretical concepts and propositions Read the literature Develop a story guide |
| Coding (collection and analysis of all data relating to themes, ideas, concepts, interpretations, and propositions) | Develop coding categories Code the dataset Categorize the data according to coding scheme Check which data remain Refine the analysis |
| Data revitalization (interpreting data in the context where it was collected) | Data requested or not requested Influence of the observer on the context Who was there? (Differences between what people say and do when they are alone and when others are there) Direct and indirect data Source (distinction between the perspective of a single person and that of a larger group) Our own assumptions (critical self-reflection) |
| Participant | Age | Place of Origin | Place of Residence | Religion | Educational Level | Language of the Interview |
|---|---|---|---|---|---|---|
| MS1 | 37 | Dakar | Huelva | Muslim | Until 17 years of age | Spanish |
| MS2 | 26 | Fatick | Fatick | Muslim | High School Diploma | French |
| MS3 | 32 | Dakar | Dakar | Christian | Until 17 years of age | French |
| MS4 | 43 | Ziguinchor | Dakar | Christian | High School Diploma | French |
| MS5 | 26 | Dakar | Huelva | Christian | High School Diploma | Spanish |
| MS6 | 26 | Baker | Dakar | Muslim | High School Diploma | French |
| MS7 | 27 | Niakhar | Niakhar | Muslim | No education | Serere-French |
| MM1 | 38 | Oujda | Huelva | Muslim | Until 17 years of age | Spanish |
| MM2 | 24 | Agadir | Huelva | Muslim | Until 17 years of age | Spanish |
| MM3 | 22 | Rabat | Huelva | Muslim | Until 17 years of age | Spanish |
| MM4 | 40 | Oujda | Huelva | Muslim | Until 17 years of age | French |
| MM5 | 38 | Rabat | Huelva | Muslim | High School Diploma | Spanish |
| MM6 | 22 | Fkih ben Salah | Huelva | Muslim | Associate Degree | Spanish |
| MM7 | 21 | Larbaat al aounat | Salé | Muslim | High School Diploma | French |
| Dimension | Subcategory | Moroccan Women | Senegalese Women |
|---|---|---|---|
| Health self-concept | Resources and materials | Yes | Yes |
| Religion | Yes | Yes | |
| Culture | Yes | Yes | |
| Accessibility | Yes | Yes | |
| Health promotion | Yes | Yes | |
| Health differences | Gender | Yes | Yes |
| Economic level | Yes | Yes | |
| Consequences on health | Coping with illness | Yes | Yes |
| Solidarity | No | Yes | |
| Cancer | Yes | Yes | |
| COVID-19 | Yes | Yes |
| Dimension | Population | Quote | Sub-category | Population | Quote |
|---|---|---|---|---|---|
| Health self-concept | MS3 | “For me to be healthy is to have good health, good hygiene, a healthy life, eat good food, do sports if possible, although we do not have this culture, I have discovered it here in Spain. Even if it costs money, health is priceless.” | Resources and materials | MS7 | “I live in an area where it is very difficult to access fish and there are many families who don’t even consume it because they don’t have the money to buy it.” |
| Religion | MM7 | “Culture is something you share in society, the type of clothes you wear, for example. Religion tells you that you have to be healthy and that you have to observe the Ramadan, but culture is what tells you how to prepare tea or food.” | |||
| Culture | MM1 | “If they offer you tea and you turn it down, it may even be impolite.” | |||
| MM4 | “The culture in each place is the food that is eaten, how and why it is made, the dance performed, and so on.” | ||||
| MM2 | “What I like most about traveling to Morocco is being able to buy fruit and vegetables there. In Spain, for example, potatoes don’t have any flavor, and I think that’s because you use a lot of chemicals.” | MS1 | “It’s usually the man of the family who prepares the tea and is in charge of serving it.” | ||
| MS4 | “In Senegal, tea is a ritual specific to the teranga (Senegalese hospitality), where it is consumed as a community.” | ||||
| MM2 | “In our religion, the Muslim religion, many holidays are associated with food, such as Ramadan or the Feast of the Lamb. The Feast of the Lamb is very important and it is very expensive. People sell their things, to buy the lamb because for Moroccan culture it is a shame if you don’t do it. The religion says, if you don’t have money, people will give you half of theirs so no one will go hungry.” | ||||
| MS3 | “ We Christians, unlike Moroccans, can eat meat and we don’t observe Ramadan, although we have other traditions.” | ||||
| MM7 | “I think I am in good health because I take care of my diet. I eat fruits and vegetables.” | Accessibility | MS7 | “I live in an area where it is very difficult to access fish and there are many families who don’t even take it because they don’t have the money to buy it.” | |
| Health promotion | MM5 | “There is still a long way to go in education and health. They take care of their food and use natural products. There are some who don’t pay attention to their health, just like everywhere else in the world. Others do what is good for their health like eating healthy.” |
| Dimension | Sub-Category | Population | Quote |
|---|---|---|---|
| Differences in health | Gender | MS2 | “Pregnant women attend prenatal visits and try to take better care of their diet.” |
| MM4 | “It’s getting harder and harder to have children, maybe because of the food. It has taken me 5 years to have children.” | ||
| MM7 | “Infertility is not discussed, they don’t usually have this problem because they don’t have the infertility-enhancing elements such as late age or food.” | ||
| MS3 | “If you walk along the beach, you can see some men doing sports, our culture is healthier because there is no alcohol or tobacco consumption.” | ||
| Economic level | MS3 | “Women who have money take better care of their bodies, but for example, I don’t have time. I am at home and I have to take care of the children, the food, the house... it is difficult for me to take care of my health.” | |
| MM6 | “If women are more liberal and have more money, they take better care of themselves. These [aspects] have a lot of influence. Those who have money get check-ups, do sports, take care of their diet, get vaccinated.” | ||
| Consequences on health | Solidarity | MS7 | “Our family always eats together, all from the same big plate. If someone wants to come and eat with us, they are invited.” |
| Cancer | MM5 | “There is a lot of cancer. Lately everyone hears that so-and-so has cancer. I think it’s a matter of diet, stress...” | |
| COVID-19 | MM2 | “People at the beginning did use the mask, but now they only do it to avoid fines, they don’t take it seriously. Maybe because they believe in God’s will and because they need to work to be able to feed themselves and live.” | |
| MS7 | “Many families had to stop working and that’s what brings in money to eat, live and raise our children. I don’t think we’re prepared for something like this, I’m really scared.” |
Publisher’s Note: MDPI stays neutral with regard to jurisdictional claims in published maps and institutional affiliations. |
© 2022 by the authors. Licensee MDPI, Basel, Switzerland. This article is an open access article distributed under the terms and conditions of the Creative Commons Attribution (CC BY) license (https://creativecommons.org/licenses/by/4.0/).
Share and Cite
García-Navarro, E.B.; Cáceres-Titos, M.J.; Araujo-Hernández, M. Food as Culture among African Women: Exploring Differences between North and South (Morocco-Senegal). Foods 2022, 11, 2433. https://doi.org/10.3390/foods11162433
García-Navarro EB, Cáceres-Titos MJ, Araujo-Hernández M. Food as Culture among African Women: Exploring Differences between North and South (Morocco-Senegal). Foods. 2022; 11(16):2433. https://doi.org/10.3390/foods11162433
Chicago/Turabian StyleGarcía-Navarro, E. Begoña, María José Cáceres-Titos, and Miriam Araujo-Hernández. 2022. "Food as Culture among African Women: Exploring Differences between North and South (Morocco-Senegal)" Foods 11, no. 16: 2433. https://doi.org/10.3390/foods11162433
APA StyleGarcía-Navarro, E. B., Cáceres-Titos, M. J., & Araujo-Hernández, M. (2022). Food as Culture among African Women: Exploring Differences between North and South (Morocco-Senegal). Foods, 11(16), 2433. https://doi.org/10.3390/foods11162433

