Comparative Effects of Traditional Versus Genetically Modified Soybean Oils on Colon Tumorigenesis in Mice
Abstract
:1. Introduction
2. Materials and Methods
2.1. Animal Experiment
2.2. Flow Cytometry Analysis
2.3. H&E Staining
2.4. qRT-PCR Analysis of Gene Expression
2.5. Statistical Analysis
3. Results
3.1. Characterization of Commodity Soybean Oil- or Plenish Soybean Oil-Rich Diets
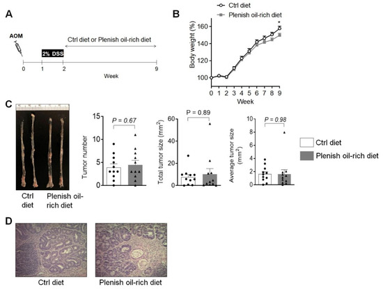
3.2. Effects of Plenish Soybean Oil on Colon Tumorigenesis
3.3. Effects of Plenish Soybean Oil on Colonic Infiltration of Immune Cells
3.4. Effects of Plenish Soybean Oil on Colonic Expression of Inflammatory Genes
3.5. Effects of Plenish Soybean Oil on Colonic Expression of Tumor Markers
4. Discussion
5. Conclusions
Supplementary Materials
Author Contributions
Funding
Institutional Review Board Statement
Informed Consent Statement
Data Availability Statement
Conflicts of Interest
References
- Blasbalg, T.; Hibbeln, J.; Ramsden, C.; Majchrzak, S.; Rawlings, R. Changes in consumption of omega-3 and omega-6 fatty acids in the United States during the 20th century. Am. J. Clin. Nutr. 2011, 93, 950–962. [Google Scholar] [CrossRef] [PubMed] [Green Version]
- Wang, T. Soybean Oil. In Vegetable Oils in Food Technology: Composition, Properties and Uses; Blackwell Publishing Ltd.: Hoboken, NJ, USA, 2011; Volume 59. [Google Scholar]
- Enos, R.T.; Velazquez, K.T.; McClellan, J.L.; Cranford, T.L.; Nagarkatti, M.; Nagarkatti, P.S.; Davis, J.M.; Murphy, E.A. High-fat diets rich in saturated fat protect against azoxymethane/dextran sulfate sodium-induced colon cancer. Am. J. Physiol. Gastrointest. Liver Physiol. 2016, 310, G906–G919. [Google Scholar] [CrossRef] [PubMed] [Green Version]
- Wu, B.; Iwakiri, R.; Ootani, A.; Tsunada, S.; Fujise, T.; Sakata, Y.; Sakata, H.; Toda, S.; Fujimoto, K. Dietary corn oil promotes colon cancer by inhibiting mitochondria-dependent apoptosis in azoxymethane-treated rats. Exp. Biol. Med. 2004, 229, 1017–1025. [Google Scholar] [CrossRef] [PubMed]
- Fujise, T.; Iwakiri, R.; Kakimoto, T.; Shiraishi, R.; Sakata, Y.; Wu, B.; Tsunada, S.; Ootani, A.; Fujimoto, K. Long-term feeding of various fat diets modulates azoxymethane-induced colon carcinogenesis through Wnt/beta-catenin signaling in rats. Am. J. Physiol. Gastrointest. Liver Physiol. 2007, 292, G1150–G1156. [Google Scholar] [CrossRef] [PubMed]
- Reddy, B.S.; Tanaka, T.; Simi, B. Effect of different levels of dietary trans fat or corn oil on azoxymethane-induced colon carcinogenesis in F344 rats. J. Natl. Cancer Inst. 1985, 75, 791–798. [Google Scholar]
- Liu, F.; Zuo, X.; Liu, Y.; Deguchi, Y.; Moussalli, M.J.; Chen, W.; Yang, P.; Wei, B.; Tan, L.; Lorenzi, P.L. Suppression of Membranous LRP5 Recycling, Wnt/β-Catenin Signaling, and Colon Carcinogenesis by 15-LOX-1 Peroxidation of Linoleic Acid in PI3P. Cell Rep. 2020, 32, 108049. [Google Scholar] [CrossRef]
- Daniel, C.R.; McCullough, M.L.; Patel, R.C.; Jacobs, E.J.; Flanders, W.D.; Thun, M.J.; Calle, E.E. Dietary intake of ω-6 and ω-3 fatty acids and risk of colorectal cancer in a prospective cohort of US men and women. Cancer Epidemiol. Prev. Biomark. 2009, 18, 516–525. [Google Scholar] [CrossRef] [Green Version]
- Pot, G.K.; Geelen, A.; van Heijningen, E.M.B.; Siezen, C.L.; van Kranen, H.J.; Kampman, E. Opposing associations of serum n-3 and n-6 polyunsaturated fatty acids with colorectal adenoma risk: An endoscopy-based case–control study. Int. J. Cancer 2008, 123, 1974–1977. [Google Scholar] [CrossRef]
- IBD in EPIC Study Investigators. Linoleic acid, a dietary n-6 polyunsaturated fatty acid, and the aetiology of ulcerative colitis: A nested case–control study within a European prospective cohort study. Gut 2009, 58, 1606–1611. [Google Scholar] [CrossRef]
- Rashvand, S.; Somi, M.H.; Rashidkhani, B.; Hekmatdoost, A. Dietary fatty acid intakes are related to the risk of ulcerative colitis: A case–control study. Int. J. Colorectal Dis. 2015, 30, 1255–1260. [Google Scholar] [CrossRef]
- Strassburg, K.; Esser, D.; Vreeken, R.J.; Hankemeier, T.; Müller, M.; van Duynhoven, J.; van Golde, J.; van Dijk, S.J.; Afman, L.A.; Jacobs, D.M. Postprandial fatty acid specific changes in circulating oxylipins in lean and obese men after high-fat challenge tests. Mol. Nutr. Food Res. 2014, 58, 591–600. [Google Scholar] [CrossRef]
- Shoda, R.; Matsueda, K.; Yamato, S.; Umeda, N. Epidemiologic analysis of Crohn disease in Japan: Increased dietary intake of n-6 polyunsaturated fatty acids and animal protein relates to the increased incidence of Crohn disease in Japan. Am. J. Clin. Nutr. 1996, 63, 741–745. [Google Scholar] [CrossRef] [PubMed]
- Zock, P.L.; Katan, M.B. Linoleic acid intake and cancer risk: A review and meta-analysis. Am. J. Clin. Nutr. 1998, 68, 142–153. [Google Scholar] [CrossRef] [PubMed] [Green Version]
- Azrad, M.; Turgeon, C.E.; Demark-Wahnefried, W. Current evidence linking polyunsaturated fatty acids with cancer risk and progression. Front. Oncol. 2013, 3, 224. [Google Scholar] [CrossRef] [PubMed] [Green Version]
- Bartsch, H.; Nair, J.; Owen, R.W. Dietary polyunsaturated fatty acids and cancers of the breast and colorectum: Emerging evidence for their role as risk modifiers. Carcinogenesis 1999, 20, 2209–2218. [Google Scholar] [CrossRef] [PubMed] [Green Version]
- Vieira, S.A.; Zhang, G.; Decker, E.A. Biological Implications of Lipid Oxidation Products. J. Am. Oil Chem. Soc. 2017, 94, 339–351. [Google Scholar] [CrossRef]
- Lei, L.; Zhang, J.; Decker, E.A.; Zhang, G. Roles of Lipid Peroxidation-Derived Electrophiles in Pathogenesis of Colonic Inflammation and Colon Cancer. Front. Cell Dev. Biol. 2021, 9, 665591. [Google Scholar] [CrossRef]
- Syed, A. Specialty/GM vegetable oils. In Specialty Oils and Fats in Food and Nutrition; Talbot, G., Ed.; Woodhead Publishing: Sawston, UK, 2015; pp. 173–205. [Google Scholar] [CrossRef]
- Sasazuki, S.; Inoue, M.; Iwasaki, M.; Sawada, N.; Shimazu, T.; Yamaji, T.; Takachi, R.; Tsugane, S. Intake of n-3 and n-6 polyunsaturated fatty acids and development of colorectal cancer by subsite: Japan Public Health Center-based prospective study. Int. J. Cancer 2011, 129, 1718–1729. [Google Scholar] [CrossRef]
- Murff, H.J.; Shrubsole, M.J.; Cai, Q.; Smalley, W.E.; Dai, Q.; Milne, G.L.; Ness, R.M.; Zheng, W. Dietary intake of PUFAs and colorectal polyp risk. Am. J. Clin. Nutr. 2012, 95, 703–712. [Google Scholar] [CrossRef]
- Kim, S.; Sandler, D.P.; Galanko, J.; Martin, C.; Sandler, R.S. Intake of polyunsaturated fatty acids and distal large bowel cancer risk in whites and African Americans. Am. J. Epidemiol. 2010, 171, 969–979. [Google Scholar] [CrossRef] [Green Version]
- Hall, M.N.; Chavarro, J.E.; Lee, I.M.; Willett, W.C.; Ma, J. A 22-year prospective study of fish, n-3 fatty acid intake, and colorectal cancer risk in men. Cancer Epidemiol. Biomark. Prev. 2008, 17, 1136–1143. [Google Scholar] [CrossRef] [PubMed] [Green Version]
- Schloss, I.; Kidd, M.S.; Tichelaar, H.Y.; Young, G.O.; O’Keefe, S.J. Dietary factors associated with a low risk of colon cancer in coloured west coast fishermen. S. Afr. Med. J. 1997, 87, 152–158. [Google Scholar] [PubMed]
- Terzić, J.; Grivennikov, S.; Karin, E.; Karin, M. Inflammation and colon cancer. Gastroenterology 2010, 138, 2101–2114.e2105. [Google Scholar] [CrossRef] [PubMed]
- Wang, Y.; Wang, W.; Sanidad, K.Z.; Shih, P.A.; Zhao, X.; Zhang, G. Eicosanoid signaling in carcinogenesis of colorectal cancer. Cancer Metastasis Rev. 2018, 37, 257–267. [Google Scholar] [CrossRef]
- Zhan, T.; Rindtorff, N.; Boutros, M. Wnt signaling in cancer. Oncogene 2017, 36, 1461–1473. [Google Scholar] [CrossRef]
- Geelen, A.; Schouten, J.M.; Kamphuis, C.; Stam, B.E.; Burema, J.; Renkema, J.M.S.; Bakker, E.-J.; van’t Veer, P.; Kampman, E. Fish Consumption, n-3 Fatty Acids, and Colorectal Cancer: A Meta-Analysis of Prospective Cohort Studies. Am. J. Epidemiol. 2007, 166, 1116–1125. [Google Scholar] [CrossRef] [Green Version]
- Zhang, J.; Chen, X.; Yang, R.; Ma, Q.; Qi, W.; Sanidad, K.Z.; Park, Y.; Kim, D.; Decker, E.A.; Zhang, G. Thermally Processed Oil Exaggerates Colonic Inflammation and Colitis-Associated Colon Tumorigenesis in Mice. Cancer Prev. Res. 2019, 12, 741–750. [Google Scholar] [CrossRef] [Green Version]
- Wang, Y.; Wang, W.; Yang, H.; Shao, D.; Zhao, X.; Zhang, G. Intraperitoneal injection of 4-hydroxynonenal (4-HNE), a lipid peroxidation product, exacerbates colonic inflammation through activation of Toll-like receptor 4 signaling. Free Radic. Biol. Med. 2019, 131, 237–242. [Google Scholar] [CrossRef]
- Wang, Y.; Dattmore, D.A.; Wang, W.; Pohnert, G.; Wolfram, S.; Zhang, J.; Yang, R.; Decker, E.A.; Lee, K.S.S.; Zhang, G. trans, trans-2,4-Decadienal, a lipid peroxidation product, induces inflammatory responses via Hsp90-or 14–3-3ζ-dependent mechanisms. J. Nutr. Biochem. 2020, 76, 108286. [Google Scholar] [CrossRef]
- Lei, L.; Yang, J.; Zhang, J.; Zhang, G. The lipid peroxidation product EKODE exacerbates colonic inflammation and colon tumorigenesis. Redox Biol. 2021, 42, 101880. [Google Scholar] [CrossRef]
- Johnson, R.L.; Fleet, J.C. Animal models of colorectal cancer. Cancer Metastasis Rev. 2013, 32, 39–61. [Google Scholar] [CrossRef] [PubMed] [Green Version]




| Ingredients (% wt/wt) | Control Diet | Plenish Oil-Rich Diet |
|---|---|---|
| Casein | 20 | 20 |
| L-cystine | 0.3 | 0.3 |
| Sucrose | 10 | 10 |
| Dyetrose | 13.2 | 13.2 |
| Cornstarch | 39.7486 | 39.7486 |
| Cellulose | 5 | 5 |
| Mineral mix #210025 | 3.5 | 3.5 |
| Vitamin mix #310025 | 1 | 1 |
| Choline Bitartrate | 0.25 | 0.25 |
| Commodity soybean oil | 7 | 1.5 |
| Plenish soybean oil | 0 | 5.5 |
| Fatty Acids (%) | Control Diet | Plenish Oil-Rich Diet |
|---|---|---|
| C14:0 | 0.08 | 0.05 |
| C16:0 | 10.75 | 7.48 |
| C16:1 | 0.10 | 0.11 |
| C17:0 | 0.10 | 0.53 |
| C17:1 | 0.06 | 0.88 |
| C18:0 | 3.96 | 3.48 |
| C18:1 cis-9 Oleic | 21.20 | 65.58 |
| C18:1 cis-11 Vaccenic | 1.56 | 0.33 |
| Total 18:1 | 22.76 | 65.91 |
| LA (C18:2) | 54.03 | 17.09 |
| ALA (C18:3) | 6.92 | 2.79 |
| C20:0 | 0.31 | 0.34 |
| C20:1 | 0.21 | 0.34 |
| C22:0 | 0.33 | 0.38 |
| C22:1 | 0.02 | 0.01 |
| C24:0 | 0.13 | 0.14 |
| C24:1 | 0.00 | 0.00 |
| Others | 0.27 | 0.47 |
| Gene | Forward Primer (5′-3′) | Reverse Primer (5′-3′) |
|---|---|---|
| Gapdh | AGGTCGGTGTGAACGGATTTG | TGTAGACCATGTAGTTGAGGTCA |
| Tnf-α | CCCTCACACTCAGATCATCTTCT | GCTACGACGTGGGCTACAG |
| Mcp-1 | TTAAAAACCTGGATCGGAACCAA | GCATTAGCTTCAGATTTACGGGT |
| Il-6 | TAGTCCTTCCTACCCCAATTTCC | TTGGTCCTTAGCCACTCCTTC |
| Il-1β | GCAACTGTTCCTGAACTCAACT | ATCTTTTGGGGTCCGTCAACT |
| Il-10 | GCTCTTACTGACTGGCATGAG | CGCAGCTCTAGGAGCATGTG |
| Cox-2 | TTCAACACACTCTATCACTGGC | AGAAGCGTTTGCGGTACTCAT |
| Jun | CCTTCTACGACGATGCCCTC | GGTTCAAGGTCATGCTCTGTTT |
| Pcna | TTTGAGGCACGCCTGATCC | GGAGACGTGAGACGAGTCCAT |
| Ki67 | ATCATTGACCGCTCCTTTAGGT | GCTCGCCTTGATGGTTCCT |
| C-Myc | ATGCCCCTCAACGTGAACTTC | GTCGCAGATGAAATAGGGCTG |
| Vegf | GCACATAGAGAGAATGAGCTTCC | CTCCGCTCTGAACAAGGCT |
| Axin2 | TGCATCTCTCTCTGGAGCTG | ACTGACCGACGATTCCATGT |
| β-catenin | CAGCTTGAGTAGCCATTGTCC | GAGCCGTCAGTGCAGGAG |
Publisher’s Note: MDPI stays neutral with regard to jurisdictional claims in published maps and institutional affiliations. |
© 2022 by the authors. Licensee MDPI, Basel, Switzerland. This article is an open access article distributed under the terms and conditions of the Creative Commons Attribution (CC BY) license (https://creativecommons.org/licenses/by/4.0/).
Share and Cite
Tu, M.; Sun, Q.; Zhang, J.; Zhang, G. Comparative Effects of Traditional Versus Genetically Modified Soybean Oils on Colon Tumorigenesis in Mice. Foods 2022, 11, 1937. https://doi.org/10.3390/foods11131937
Tu M, Sun Q, Zhang J, Zhang G. Comparative Effects of Traditional Versus Genetically Modified Soybean Oils on Colon Tumorigenesis in Mice. Foods. 2022; 11(13):1937. https://doi.org/10.3390/foods11131937
Chicago/Turabian StyleTu, Maolin, Quancai Sun, Jianan Zhang, and Guodong Zhang. 2022. "Comparative Effects of Traditional Versus Genetically Modified Soybean Oils on Colon Tumorigenesis in Mice" Foods 11, no. 13: 1937. https://doi.org/10.3390/foods11131937
APA StyleTu, M., Sun, Q., Zhang, J., & Zhang, G. (2022). Comparative Effects of Traditional Versus Genetically Modified Soybean Oils on Colon Tumorigenesis in Mice. Foods, 11(13), 1937. https://doi.org/10.3390/foods11131937

