Effects of the Addition of Herbs on the Properties of Doenjang
Abstract
1. Introduction
2. Materials and Methods
2.1. Preparation of Doenjang Samples
2.2. Sample Preparation
2.3. GC-TOF-MS Analysis
2.4. UHPLC-Q-orbitrap-MS/MS Analysis
2.5. DPPH Assay
2.6. Data Processing and Multivariate Statistical Analysis
3. Results and Discussion
3.1. Effects of Different Herbs on the Primary Metabolomes of Doenjang
3.2. Effects of the Different Herbs on the Secondary Metabolome of Doenjang
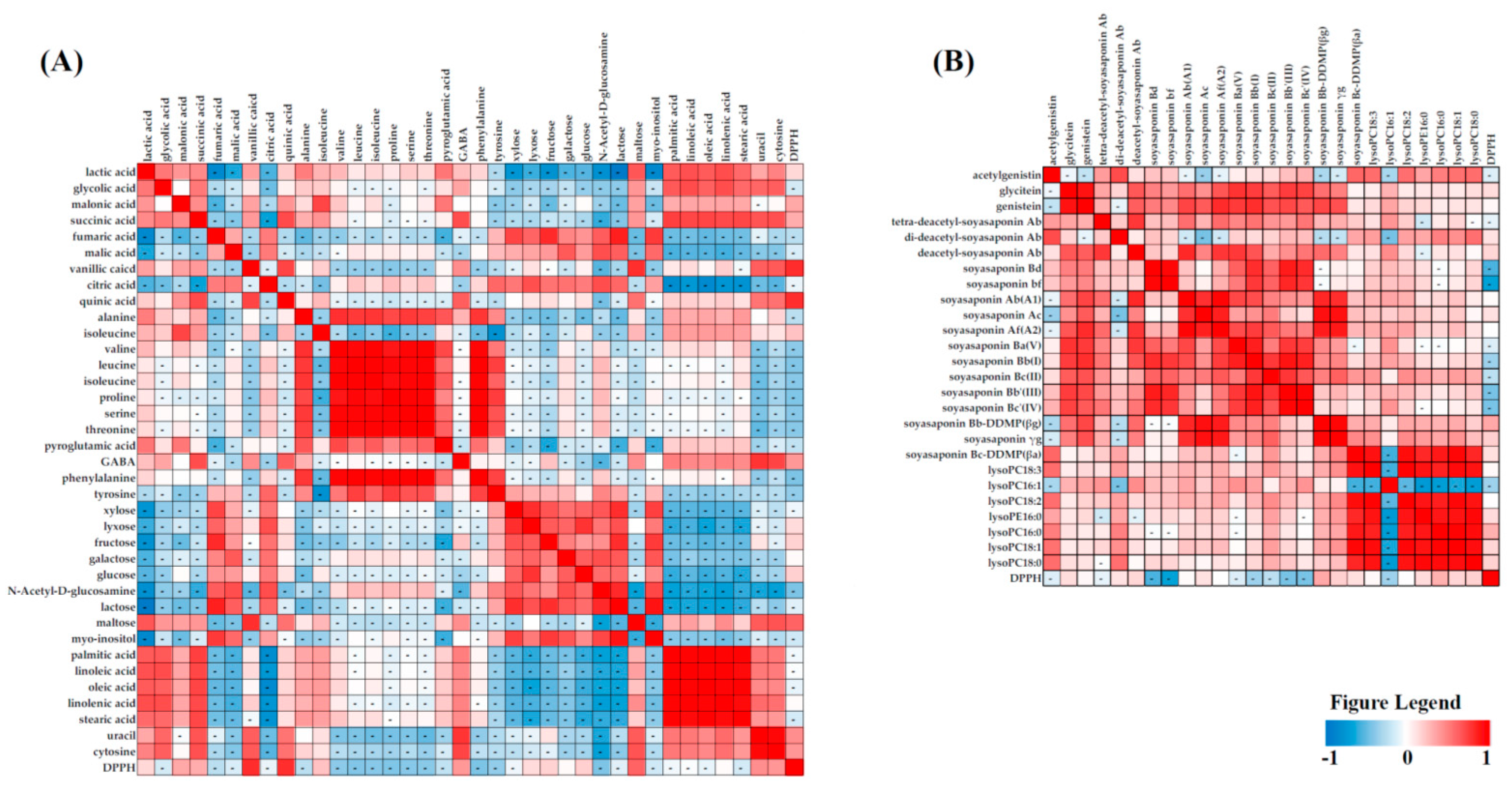
3.3. Correlation between Bioactivities and Significant Discriminant Metabolites
4. Conclusions
Supplementary Materials
Author Contributions
Funding
Data Availability Statement
Conflicts of Interest
References
- Kim, M.J.; Kwak, H.S.; Jung, H.Y.; Kim, S.S. Microbial communities related to sensory attributes in Korean fermented soy bean paste (doenjang). Food Res. Int. 2016, 89, 724–732. [Google Scholar] [CrossRef]
- Cao, Z.H.; Green-Johnson, J.M.; Buckley, N.D.; Lin, Q.Y. Bioactivity of soy-based fermented foods: A review. Biotechnol. Adv. 2019, 37, 223–238. [Google Scholar] [CrossRef]
- Nam, Y.R.; Won, S.B.; Chung, Y.-S.; Kwak, C.S.; Kwon, Y.H. Inhibitory effects of Doenjang, Korean traditional fermented soybean paste, on oxidative stress and inflammation in adipose tissue of mice fed a high-fat diet. Nutr. Res. Pract. 2015, 9, 235. [Google Scholar] [CrossRef]
- Cha, Y.S.; Yang, J.A.; Back, H.I.; Kim, S.R.; Kim, M.G.; Jung, S.J.; Song, W.O.; Chae, S.W. Visceral fat and body weight are reduced in overweight adults by the supplementation of Doenjang, a fermented soybean paste. Nutr. Res. Pract. 2012, 6, 520–526. [Google Scholar] [CrossRef] [PubMed]
- Kwon, D.Y.; Daily, J.W., 3rd; Kim, H.J.; Park, S. Antidiabetic effects of fermented soybean products on type 2 diabetes. Nutr. Res. 2010, 30, 1–13. [Google Scholar] [CrossRef] [PubMed]
- Shukla, S.; Lee, J.S.; Park, H.K.; Yoo, J.A.; Hong, S.Y.; Kim, J.K.; Kim, M. Effect of novel starter culture on reduction of biogenic amines, quality improvement, and sensory properties of Doenjang, a traditional Korean soybean fermented sauce variety. J. Food Sci. 2015, 80, M1794–M1803. [Google Scholar] [CrossRef]
- Bahuguna, A.; Shukla, S.; Lee, J.S.; Bajpai, V.K.; Kim, S.-Y.; Huh, Y.S.; Han, Y.-K.; Kim, M. Garlic augments the functional and nutritional behavior of Doenjang, a traditional Korean fermented soybean paste. Sci. Rep. 2019, 9, 5436. [Google Scholar] [CrossRef]
- Kim, S.S.; Heo, J.; Kim, Y.; Kim, M.J.; Kwak, H.S. Salt contents and aging period effects on the physicochemical properties and sensory quality of Korean traditional fermented soybean paste (doenjang). Food Biosci. 2020, 36, 100645. [Google Scholar] [CrossRef]
- Kang, M.-J.; Kim, S.-H.; Joo, H.-K.; Lee, G.-S.; Yim, M.-H. Isolation and identification of microorganisms producing the soy protein-hydrolyzing enzyme from traditional mejus. Appl. Biol. Chem. 2000, 43, 86–94. [Google Scholar]
- Lee, S.-S.; Park, K.-H.; Choi, K.-J.; Won, S. Identification and isolation of zygomycetous fungi found on maeju, a raw material of Korean traditional soysources. Kor. J. Mycol. 1993, 21, 172–187. [Google Scholar]
- Yoo, S.; Cho, W.; Kang, S.; Lee, S. Isolation and identification of microorganisms in Korean traditional soybena paste and soybean sauce. Korean J. Appl. Microbiol. Biotechnol. 1999, 27, 113–117. [Google Scholar]
- Park, H.-K.; Gil, B.; Kim, J.K. Characteristics of taste components of commercial soybean paste. Food Sci. Biotechnol. 2002, 11, 376–379. [Google Scholar]
- Shukla, S.; Lee, J.S.; Bajpai, V.K.; Khan, I.; Huh, Y.S.; Han, Y.-K.; Kim, M. Toxicological evaluation of lotus, ginkgo, and garlic tailored fermented Korean soybean paste (Doenjang) for biogenic amines, aflatoxins, and microbial hazards. Food Chem. Toxicol. 2019, 133, 110729. [Google Scholar] [CrossRef]
- Shukla, S.; Lee, J.S.; Bajpai, V.K.; Nile, S.H.; Huh, Y.S.; Han, Y.-K.; Kim, M. Detection of biogenic amines and microbial safety assessment of novel Meju fermented with addition of Nelumbo nucifera, Ginkgo biloba, and Allium sativum. Food Chem. Toxicol. 2018, 119, 231–236. [Google Scholar] [CrossRef] [PubMed]
- Slavin, J.L.; Lloyd, B. Health benefits of fruits and vegetables. Adv. Nutr. 2012, 3, 506–516. [Google Scholar] [CrossRef]
- Tapsell, L.C.; Hemphill, I.; Cobiac, L.; Sullivan, D.R.; Fenech, M.; Patch, C.S.; Roodenrys, S.; Keogh, J.B.; Clifton, P.M.; Williams, P.G. Health benefits of herbs and spices: The past, the present, the future. Med. J. Aust. 2006, 185, S1–S24. [Google Scholar] [CrossRef] [PubMed]
- Yuan, R.; Liu, Z.; Zhao, J.; Wang, Q.-Q.; Zuo, A.; Huang, L.; Gao, H.; Xu, Q.; Khan, I.A.; Yang, S. Novel compounds in fruits of Coriander (Coşkuner & Karababa) with anti-inflammatory activity. J. Funct. Foods 2020, 73, 104145. [Google Scholar]
- Wangensteen, H.; Samuelsen, A.B.; Malterud, K.E. Antioxidant activity in extracts from Coriander. Food Chem. 2004, 88, 293–297. [Google Scholar] [CrossRef]
- Kubo, I.; Fujita, K.-I.; Kubo, A.; Nihei, K.-I.; Ogura, T. Antibacterial activity of Coriander volatile compounds against Salmonella choleraesuis. J. Agric. Food Chem. 2004, 52, 3329–3332. [Google Scholar] [CrossRef] [PubMed]
- Delaquis, P.J.; Stanich, K.; Girard, B.; Mazza, G. Antimicrobial activity of individual and mixed fractions of dill, cilantro, coriander and eucalyptus essential oils. Int. J. Food Microbiol. 2002, 74, 101–109. [Google Scholar] [CrossRef]
- Haiyan, G.; Lijuan, H.; Shaoyu, L.; Chen, Z.; Ashraf, M.A. Antimicrobial, antibiofilm and antitumor activities of essential oil of Agastache rugosa from Xinjiang, China. Saudi J. Biol. Sci. 2016, 23, 524–530. [Google Scholar] [CrossRef] [PubMed]
- Park, C.H.; Yeo, H.J.; Baskar, T.B.; Park, Y.E.; Park, J.S.; Lee, S.Y.; Park, S.U. In vitro antioxidant and antimicrobial properties of flower, leaf, and stem extracts of Korean mint. Antioxidants 2019, 8, 75. [Google Scholar] [CrossRef]
- Areias, F.; Valentao, P.; Andrade, P.; Ferreres, F.; Seabra, R. Phenolic fingerprint of peppermint leaves. Food Chem. 2001, 73, 307–311. [Google Scholar] [CrossRef]
- Rezaeinia, H.; Ghorani, B.; Emadzadeh, B.; Tucker, N. Electrohydrodynamic atomization of Balangu (Lallemantia royleana) seed gum for the fast-release of Mentha longifolia L. essential oil: Characterization of nano-capsules and modeling the kinetics of release. Food Hydrocoll. 2019, 93, 374–385. [Google Scholar] [CrossRef]
- Kim, M.J.; Lee, M.Y.; Shon, J.C.; Kwon, Y.S.; Liu, K.-H.; Lee, C.H.; Ku, K.-M. Untargeted and targeted metabolomics analyses of blackberries–Understanding postharvest red drupelet disorder. Food Chem. 2019, 300, 125169. [Google Scholar] [CrossRef]
- Wishart, D.S. Metabolomics: Applications to food science and nutrition research. Trends Food Sci. Technol. 2008, 19, 482–493. [Google Scholar] [CrossRef]
- Bajpai, V.K.; Kim, N.H.; Kim, K. Chemical derivatization of pharmaceutical samples prior to Gas-Chromatography and Mass-Spectrometry analysis. Bangladesh J. Pharmacol. 2016, 11, 852–855. [Google Scholar] [CrossRef]
- Dietz, B.M.; Kang, Y.H.; Liu, G.; Eggler, A.L.; Yao, P.; Chadwick, L.R.; Pauli, G.F.; Farnsworth, N.R.; Mesecar, A.D.; van Breemen, R.B.; et al. Xanthohumol isolated from Humulus lupulus inhibits menadione-induced DNA damage through induction of quinone reductase. Chem. Res. Toxicol. 2005, 18, 1296–1305. [Google Scholar] [CrossRef]
- Singh, D.; Lee, C.H. Volatiles mediated interactions between Aspergillus oryzae strains modulate morphological transition and exometabolomes. Front. Microbiol. 2018, 9, 628. [Google Scholar] [CrossRef]
- Oh, D.-G.; Jang, Y.K.; Woo, J.E.; Kim, J.-S.; Lee, C.H. Metabolomics reveals the effect of garlic on antioxidant-and protease-activities during Cheonggukjang (fermented soybean paste) fermentation. Food Res. Int. 2016, 82, 86–94. [Google Scholar] [CrossRef]
- Lee, S.; Lee, S.; Singh, D.; Oh, J.Y.; Jeon, E.J.; Ryu, H.S.; Lee, D.W.; Kim, B.S.; Lee, C.H. Comparative evaluation of microbial diversity and metabolite profiles in doenjang, a fermented soybean paste, during the two different industrial manufacturing processes. Food Chem. 2017, 221, 1578–1586. [Google Scholar] [CrossRef]
- Laribi, B.; Kouki, K.; M’Hamdi, M.; Bettaieb, T. Coriander (Coriandrum sativum L.) and its bioactive constituents. Fitoterapia 2015, 103, 9–26. [Google Scholar] [CrossRef] [PubMed]
- Hong, J.-J.; Choi, J.-H.; Oh, S.-R.; Lee, H.-K.; Park, J.-H.; Lee, K.-Y.; Kim, J.-J.; Jeong, T.-S.; Oh, G.T. Inhibition of cytokine-induced vascular cell adhesion molecule-1 expression; possible mechanism for anti-atherogenic effect of Agastache rugosa. FEBS Lett. 2001, 495, 142–147. [Google Scholar] [CrossRef]
- An, J.H.; Yuk, H.J.; Kim, D.-Y.; Nho, C.W.; Lee, D.; Ryu, H.W.; Oh, S.-R. Evaluation of phytochemicals in Agastache rugosa (Fisch. & CA Mey.) Kuntze at different growth stages by UPLC-QTof-MS. Ind. Crops Prod. 2018, 112, 608–616. [Google Scholar]
- Gan, J.; Feng, J.; He, Z.; Li, X.; Zhang, H. Correlations between antioxidant activity and alkaloids and phenols of maca (Lepidium meyenii). J. Food Qual. 2017, 2017, 1–10. [Google Scholar] [CrossRef]
- Liu, M.; Wang, Y.; Liu, Y.; Ruan, R. Bioactive peptides derived from traditional Chinese medicine and traditional Chinese food: A review. Food Res. Int. 2016, 89, 63–73. [Google Scholar] [CrossRef]




| Fermentation Period (Days) | Doenjang (with Herbs) | |||
|---|---|---|---|---|
| Control | Coriander | Korean Mint | Peppermint | |
| D_CN | D_CR * | D_KM | D_PM | |
| Day 1 | ● | ● | ● | ● |
| Day 30 | ▲ | ▲ | ▲ | ▲ |
| Day 150 | ■ | ■ | ■ | ■ |
| D_CN | D_CR | D_KM | D_PM | |||||||||
|---|---|---|---|---|---|---|---|---|---|---|---|---|
| Fermentation Period (Days) | 1 | 30 | 150 | 1 | 30 | 150 | 1 | 30 | 150 | 1 | 30 | 150 |
| Organic acids | ||||||||||||
| Lactic acid | 0.65 | 1.04 | 1.08 | 0.78 | 1.18 | 1.18 | 0.76 | 1.16 | 1.05 | 0.84 | 1.12 | 1.17 |
| Glycolic acid | 0.44 | 0.88 | 0.99 | 1.03 | 1.39 | 1.42 | 1.16 | 1.08 | 0.94 | 0.80 | 0.77 | 1.11 |
| Malonic acid | 0.50 | 1.01 | 1.26 | 0.40 | 0.61 | 0.64 | 0.77 | 1.08 | 1.78 | 0.73 | 1.34 | 1.86 |
| Succinic acid | 0.46 | 0.63 | 0.64 | 0.97 | 1.03 | 1.12 | 1.05 | 1.32 | 1.33 | 1.04 | 0.99 | 1.43 |
| Fumaric acid | 2.04 | 0.95 | 0.54 | 2.41 | 0.80 | 0.57 | 1.43 | 0.42 | 0.55 | 1.58 | 0.27 | 0.45 |
| Malic acid | 1.74 | 1.36 | 1.45 | 0.71 | 0.20 | 0.51 | 2.77 | 0.38 | 0.49 | 1.85 | 0.46 | 0.08 |
| Vanillic acid | 0.64 | 0.86 | 0.82 | 0.80 | 1.02 | 1.08 | 0.60 | 0.68 | 0.66 | 1.42 | 1.50 | 1.92 |
| Citric acid | 2.25 | 2.93 | 1.59 | 1.05 | 0.07 | 0.10 | 0.85 | 0.09 | 0.08 | 2.65 | 0.11 | 0.23 |
| Quinic acid | 0.28 | 0.31 | 0.29 | 0.60 | 0.61 | 0.67 | 1.04 | 1.33 | 1.06 | 2.00 | 1.56 | 2.25 |
| Amino acids | ||||||||||||
| Alanine | 0.79 | 1.13 | 1.13 | 0.74 | 0.86 | 1.24 | 0.83 | 1.42 | 1.14 | 0.86 | 0.71 | 1.14 |
| Valine | 0.84 | 1.31 | 1.37 | 0.67 | 0.58 | 0.94 | 0.99 | 1.62 | 1.27 | 0.79 | 0.66 | 0.97 |
| Leucine | 0.99 | 1.28 | 1.30 | 0.77 | 0.54 | 1.04 | 1.02 | 1.45 | 1.14 | 0.93 | 0.61 | 0.93 |
| Isoleucine | 0.94 | 1.27 | 1.30 | 0.73 | 0.57 | 0.97 | 1.04 | 1.48 | 1.20 | 0.85 | 0.71 | 0.93 |
| Proline | 0.92 | 1.50 | 1.54 | 0.68 | 0.37 | 0.95 | 1.04 | 1.86 | 1.04 | 0.98 | 0.36 | 0.76 |
| Serine | 0.91 | 1.46 | 1.50 | 0.51 | 0.44 | 0.95 | 1.03 | 1.93 | 1.11 | 0.86 | 0.45 | 0.86 |
| Threonine | 0.99 | 1.46 | 1.50 | 0.53 | 0.42 | 0.87 | 1.03 | 1.77 | 1.15 | 0.88 | 0.48 | 0.91 |
| Pyroglutamic acid | 0.58 | 1.64 | 1.91 | 0.41 | 0.81 | 0.97 | 0.51 | 1.35 | 1.35 | 0.49 | 0.74 | 1.25 |
| GABA | 0.42 | 0.54 | 0.58 | 1.22 | 0.86 | 1.47 | 0.82 | 1.23 | 1.07 | 1.55 | 0.90 | 1.35 |
| Phenylalanine | 0.91 | 1.33 | 1.39 | 0.73 | 0.49 | 1.04 | 0.99 | 1.70 | 1.15 | 0.91 | 0.48 | 0.89 |
| Tyrosine | 1.31 | 1.39 | 1.27 | 0.94 | 0.55 | 1.13 | 1.01 | 1.17 | 0.77 | 1.36 | 0.20 | 0.90 |
| Sugars and sugar alcohols | ||||||||||||
| Xylose | 2.44 | 1.31 | 0.11 | 1.65 | 0.23 | 0.15 | 2.32 | 0.24 | 0.35 | 2.16 | 0.10 | 0.94 |
| Lyxose | 1.50 | 1.51 | 0.78 | 1.20 | 0.61 | 0.47 | 1.36 | 0.30 | 0.51 | 1.91 | 0.60 | 1.24 |
| Fructose | 1.94 | 0.41 | 0.07 | 3.32 | 0.04 | 0.06 | 1.56 | 0.01 | 0.10 | 4.14 | 0.15 | 0.19 |
| Galactose | 0.98 | 1.50 | 1.01 | 1.05 | 0.43 | 0.40 | 2.04 | 0.58 | 0.90 | 1.71 | 0.63 | 0.75 |
| Glucose | 1.21 | 1.24 | 0.95 | 1.03 | 0.77 | 0.59 | 1.30 | 0.69 | 0.88 | 1.15 | 1.03 | 1.16 |
| N-Acetyl-D-glucosamine | 1.90 | 1.53 | 1.31 | 1.19 | 0.42 | 0.43 | 1.96 | 0.65 | 0.72 | 1.04 | 0.42 | 0.43 |
| Lactose | 2.57 | 0.86 | 0.56 | 1.98 | 0.15 | 0.15 | 2.51 | 0.28 | 0.27 | 2.03 | 0.30 | 0.34 |
| Maltose | 1.50 | 0.77 | 0.42 | 1.98 | 0.36 | 0.41 | 2.65 | 0.88 | 0.61 | 1.73 | 0.36 | 0.32 |
| Myo-inositol | 0.53 | 0.96 | 0.98 | 0.67 | 1.20 | 1.27 | 0.56 | 0.87 | 0.74 | 1.23 | 1.22 | 1.76 |
| Fatty acids | ||||||||||||
| Palmitic acid | 0.63 | 0.79 | 0.92 | 1.04 | 1.17 | 1.21 | 0.94 | 1.14 | 1.28 | 0.80 | 0.97 | 1.10 |
| Linoleic acid | 0.78 | 0.91 | 0.98 | 1.02 | 1.09 | 1.10 | 0.98 | 1.06 | 1.12 | 0.89 | 0.98 | 1.08 |
| Oleic acid | 0.54 | 0.74 | 0.92 | 1.03 | 1.20 | 1.24 | 0.97 | 1.20 | 1.37 | 0.71 | 0.98 | 1.11 |
| Linolenic acid | 0.65 | 0.84 | 0.96 | 1.03 | 1.17 | 1.19 | 0.92 | 1.08 | 1.20 | 0.83 | 0.97 | 1.15 |
| Stearic acid | 0.59 | 0.73 | 0.90 | 1.01 | 1.18 | 1.27 | 0.92 | 1.25 | 1.46 | 0.73 | 0.88 | 1.08 |
| Nucleotides | ||||||||||||
| Uracil | 0.40 | 0.45 | 0.46 | 1.25 | 1.38 | 1.60 | 0.87 | 0.87 | 0.79 | 1.33 | 1.08 | 1.53 |
| Cytosine | 0.28 | 0.46 | 0.50 | 1.01 | 1.43 | 1.70 | 0.87 | 0.98 | 0.73 | 1.20 | 1.22 | 1.63 |
| D_CN | D_CR | D_KM | D_PM | |||||||||
|---|---|---|---|---|---|---|---|---|---|---|---|---|
| Fermentation Period (Days) | 1 | 30 | 150 | 1 | 30 | 150 | 1 | 30 | 150 | 1 | 30 | 150 |
| Isoflavones | ||||||||||||
| Acetylgenistin | 1.46 | 0.47 | 0.32 | 2.56 | 1.11 | 1.22 | 1.65 | 0.51 | 0.18 | 1.70 | 0.42 | 0.39 |
| Glycitein | 1.06 | 1.03 | 1.07 | 0.95 | 1.01 | 0.92 | 0.96 | 0.96 | 0.93 | 1.04 | 0.99 | 1.09 |
| Genistein | 1.07 | 1.07 | 1.08 | 0.93 | 0.95 | 0.87 | 0.98 | 1.01 | 0.99 | 1.02 | 0.98 | 1.04 |
| Soyasaponins | ||||||||||||
| Tetra-deacetyl-soyasaponin Ab | 1.50 | 1.26 | 1.22 | 1.15 | 0.93 | 0.95 | 1.04 | 0.48 | 0.53 | 1.21 | 0.80 | 0.92 |
| Di-deacetyl-soyasaponin Ab | 0.93 | 0.72 | 0.74 | 1.38 | 1.22 | 1.04 | 1.21 | 0.88 | 0.78 | 1.16 | 0.98 | 0.97 |
| Deacetyl-soyasaponin Ab | 1.28 | 1.35 | 1.11 | 1.04 | 0.90 | 0.81 | 0.87 | 0.67 | 0.66 | 1.20 | 1.09 | 1.02 |
| Soyasaponin Bd | 1.07 | 1.01 | 1.01 | 1.10 | 1.02 | 0.97 | 1.01 | 1.03 | 1.05 | 0.93 | 0.86 | 0.94 |
| Soyasaponin Bf | 1.11 | 1.04 | 1.02 | 1.09 | 1.01 | 0.97 | 1.02 | 1.08 | 1.05 | 0.91 | 0.80 | 0.91 |
| Soyasaponin Ab(A1) | 1.28 | 1.50 | 1.16 | 0.83 | 0.68 | 0.63 | 1.18 | 0.82 | 0.78 | 1.10 | 1.08 | 0.96 |
| Soyasaponin Ac | 1.53 | 1.48 | 1.40 | 0.07 | 0.04 | 0.58 | 1.39 | 1.01 | 0.94 | 1.26 | 1.14 | 1.17 |
| Soyasaponin Af(A2) | 1.23 | 1.20 | 1.15 | 1.21 | 1.20 | 1.18 | 1.08 | 0.96 | 0.83 | 0.70 | 0.65 | 0.63 |
| Soyasaponin Ba(V) | 1.11 | 1.11 | 1.04 | 1.07 | 0.98 | 0.91 | 0.99 | 0.91 | 0.94 | 0.94 | 1.01 | 1.00 |
| Soyasaponin Bb(I) | 1.08 | 1.06 | 1.03 | 1.02 | 0.99 | 0.94 | 1.02 | 0.99 | 0.97 | 0.99 | 0.94 | 0.98 |
| Soyasaponin Bc(II) | 1.05 | 1.00 | 1.02 | 0.97 | 0.98 | 0.96 | 1.08 | 1.00 | 0.99 | 1.01 | 0.93 | 1.00 |
| Soyasaponin Bb’(III) | 1.10 | 1.02 | 1.04 | 1.05 | 1.04 | 0.95 | 1.04 | 1.01 | 0.96 | 0.96 | 0.87 | 0.96 |
| Soyasaponin Bc’(IV) | 1.13 | 1.02 | 1.08 | 1.07 | 1.06 | 0.97 | 0.97 | 0.97 | 0.93 | 0.97 | 0.86 | 0.95 |
| Soyasaponin Bb-DDMP(βg) | 1.27 | 1.34 | 1.22 | 0.36 | 0.37 | 0.34 | 1.34 | 0.92 | 0.86 | 1.39 | 1.29 | 1.32 |
| Soyasaponin γg | 1.37 | 1.27 | 1.32 | 0.35 | 0.38 | 0.30 | 1.61 | 1.00 | 0.79 | 1.35 | 1.13 | 1.14 |
| Soyasaponin Bc-DDMP(βa) | 1.28 | 0.57 | 0.02 | 1.15 | 0.15 | 0.05 | 3.22 | 1.39 | 0.22 | 3.57 | 0.22 | 0.17 |
| Lysophospholipids | ||||||||||||
| LysoPC18:3 | 1.35 | 0.76 | 0.14 | 1.45 | 0.40 | 0.28 | 2.20 | 1.53 | 0.68 | 2.01 | 0.74 | 0.46 |
| LysoPC16:1 | 2.09 | 2.07 | 1.95 | 0.75 | 1.18 | 0.98 | 0.00 | 0.00 | 1.20 | 0.00 | 0.91 | 0.87 |
| LysoPC18:2 | 1.41 | 0.90 | 0.26 | 1.29 | 0.55 | 0.37 | 1.96 | 1.40 | 0.71 | 1.90 | 0.63 | 0.63 |
| LysoPE16:0 | 0.95 | 0.63 | 0.28 | 1.04 | 0.60 | 0.56 | 1.73 | 1.72 | 1.02 | 1.83 | 0.79 | 0.86 |
| LysoPC16:0 | 0.84 | 0.59 | 0.19 | 1.13 | 0.74 | 0.58 | 1.83 | 1.24 | 0.70 | 2.65 | 0.75 | 0.76 |
| LysoPC18:1 | 1.10 | 0.68 | 0.19 | 1.20 | 0.60 | 0.37 | 2.17 | 1.32 | 0.60 | 2.65 | 0.55 | 0.56 |
| LysoPC18:0 | 0.94 | 0.69 | 0.33 | 1.35 | 0.76 | 0.73 | 1.52 | 1.32 | 0.89 | 1.76 | 0.80 | 0.91 |
Publisher’s Note: MDPI stays neutral with regard to jurisdictional claims in published maps and institutional affiliations. |
© 2021 by the authors. Licensee MDPI, Basel, Switzerland. This article is an open access article distributed under the terms and conditions of the Creative Commons Attribution (CC BY) license (https://creativecommons.org/licenses/by/4.0/).
Share and Cite
Lee, S.; Lee, Y.-B.; Lee, C.-H.; Park, I. Effects of the Addition of Herbs on the Properties of Doenjang. Foods 2021, 10, 1307. https://doi.org/10.3390/foods10061307
Lee S, Lee Y-B, Lee C-H, Park I. Effects of the Addition of Herbs on the Properties of Doenjang. Foods. 2021; 10(6):1307. https://doi.org/10.3390/foods10061307
Chicago/Turabian StyleLee, Sunmin, Yang-Bong Lee, Choong-Hwan Lee, and Inmyoung Park. 2021. "Effects of the Addition of Herbs on the Properties of Doenjang" Foods 10, no. 6: 1307. https://doi.org/10.3390/foods10061307
APA StyleLee, S., Lee, Y.-B., Lee, C.-H., & Park, I. (2021). Effects of the Addition of Herbs on the Properties of Doenjang. Foods, 10(6), 1307. https://doi.org/10.3390/foods10061307
