Alkylamide Profiling of Pericarps Coupled with Chemometric Analysis to Distinguish Prickly Ash Pericarps
Abstract
1. Introduction
2. Materials and Methods
2.1. Sample Collection and Preparation
2.2. Determination of Environmental Factors
2.3. Qualitative and Quantitive Determinations of Prickly Ash Pericarp Alkylamides
2.4. Data Analyses
3. Results
3.1. Alkylamide Profiling in Pericarps from Different Prickly Ash Groups
3.2. Chemometric Analyses for Prickly Ash Pericarps Based on Alkylamide Profiling
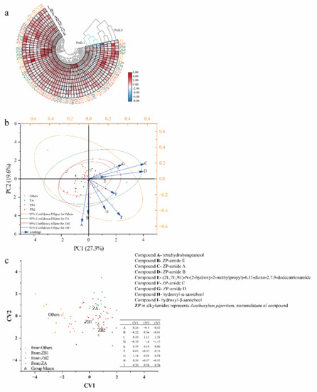
3.2.1. Cluster Heat Map (CHM)
3.2.2. Principal Component Analysis (PCA)
3.2.3. Discriminant Analysis (DA)
3.2.4. Orthogonal Partial Least Squares Discriminant Analysis (OPLS-DA)
3.3. The Influences of Environmental Factors on Alkylamide Profiling
4. Discussion
5. Conclusions
Supplementary Materials
Author Contributions
Funding
Acknowledgments
Conflicts of Interest
List of Abbreviations
References
- Lee, J.; da Silva, R.R.; Jang, H.S.; Kim, H.W.; Kwon, Y.S.; Kim, J.H.; Yang, H. In silico annotation of discriminative markers of three Zanthoxylum species using molecular network derived annotation propagation. Food Chem. 2019, 295, 368–376. [Google Scholar] [CrossRef] [PubMed]
- Sun, Y.; Zeng, Q.; Lu, H.; Meng, F.; Shen, Y.; Zeng, W.; Chi, H.; Zhou, Y.; Chen, M. Two new lignans from Zanthoxylum armatum. Nat. Prod. Res. 2020, 1, 1–6. [Google Scholar]
- Liu, Y.; Li, Q.; Yang, W.; Sun, B.; Yang, W. Characterization of the potent odorants in Zanthoxylum armatum DC. prodr. pericarp oil by application of gas chromatography–mass spectrometry–olfactometry and odor activity value. Food Chem. 2020, 319, 126564. [Google Scholar] [CrossRef] [PubMed]
- Sahu, R.; Kar, R.K.; Sunita, P.; Bose, P.; Pattanayak, S.P. LC-MS characterized methanolic extract of Zanthoxylum armatum possess anti-breast cancer activity through nrf2-keap1 pathway: An in-silico, in-vitro and in-vivo evaluation. J. Ethnopharmacol. 2020, 269, 113758. [Google Scholar] [CrossRef]
- Yang, X. Aroma constituents and alkylamides of red and green huajiao (Zanthoxylum bungeanum and Zanthoxylum schinifolium). J. Agric. Food Chem. 2008, 56, 1689–1696. [Google Scholar] [CrossRef]
- Zhao, L.L.; Feng, S.J.; Tian, J.Y.; Wei, A.Z.; Yang, T.X. Internal transcribed spacer 2 (ITS2) barcodes: A useful tool for identifying Chinese Zanthoxylum. Appl. Plant Sci. 2018, 6, e01157. [Google Scholar] [CrossRef]
- Feng, S.; Liu, Z.; Hu, Y.; Tian, J.; Yang, T.; Wei, A. Genomic analysis reveals the genetic diversity, population structure, evolutionary history and relationships of Chinese pepper. Hortic. Res. Engl. 2020, 7, 158. [Google Scholar] [CrossRef]
- Chen, X.; Wang, W.; Wang, C.; Liu, Z.; Sun, Q.; Wang, D. Quality evaluation and chemometric discrimination of Zanthoxylum bungeanum Maxim leaves based on flavonoids profiles, bioactivity and HPLC-fingerprint in a common garden experiment. Ind. Crop. Prod. 2019, 134, 225–233. [Google Scholar] [CrossRef]
- Xiang, L.; Liu, Y.; Xie, C.; Li, X.; Yu, Y.; Ye, M.; Chen, S. The Chemical and Genetic Characteristics of Szechuan Pepper (Zanthoxylum bungeanum and Z. armatum) Cultivars and Their Suitable Habitat. Front. Plant Sci. 2016, 7, 467. [Google Scholar] [CrossRef]
- Zhuo, Z.; Xu, D.; Li, Y.; Pu, B.; Ye, M. Fingerprint analysis of Zanthoxylum armatum DC. by HPLC. J. Food Compos. Anal. 2021, 96, 103736. [Google Scholar] [CrossRef]
- Ma, Y.; Li, J.; Tian, M.; Liu, Y.; Wei, A. Authentication of Chinese prickly ash by ITS2 sequencing and the influence of environmental factors on pericarp quality traits. Ind. Crop. Prod. 2020, 155, 112770. [Google Scholar] [CrossRef]
- Swetha, V.P.; Parvathy, V.A.; Sheeja, T.E.; Sasikumar, B. Authentication of Myristica fragrans Houtt. using DNA barcoding. Food Control 2017, 73, 1010–1015. [Google Scholar] [CrossRef]
- Ke, J.; Qu, Y.; Li, S.; Shen, G.; Chen, A.; Luo, Q.; Liu, X.; Wu, H.; Li, M.; Pu, B.; et al. Application of HPLC fingerprint based on acid amide components in Chinese prickly ash (Zanthoxylum). Ind. Crop. Prod. 2018, 119, 267–276. [Google Scholar] [CrossRef]
- Peris, M.; Escuder-Gilabert, L. Electronic noses and tongues to assess food authenticity and adulteration. Trends Food Sci. Technol. 2016, 58, 40–54. [Google Scholar] [CrossRef]
- Wang, H.; Cao, X.; Yuan, Z.; Guo, G. Untargeted metabolomics coupled with chemometrics approach for Xinyang Maojian green tea with cultivar, elevation and processing variations. Food Chem. 2021, 352, 129359. [Google Scholar] [CrossRef]
- Duan, Y.; Santiago, F.E.M.; dos Reis, A.R.; de Figueiredo, M.A.; Zhou, S.; Thannhauser, T.W.; Li, L. Genotypic variation of flavonols and antioxidant capacity in broccoli. Food Chem. 2021, 338, 127997. [Google Scholar] [CrossRef]
- Kosma, I.S.; Kontominas, M.G.; Badeka, A.V. The Application of Chemometrics to Volatile Compound Analysis for the Recognition of Specific Markers for Cultivar Differentiation of Greek Virgin Olive Oil Samples. Foods 2020, 9, 1672. [Google Scholar] [CrossRef]
- Ali, M.M.; Hashim, N.; Aziz, S.A.; Lasekan, O. Principles and recent advances in electronic nose for quality inspection of agricultural and food products. Trends Food Sci. Technol. 2020, 99, 1–10. [Google Scholar]
- Bader, M.; Stark, T.D.; Dawid, C.; Losch, S.; Hofmann, T. All-trans-configuration in Zanthoxylum alkylamides swaps the tingling with a numbing sensation and diminishes salivation. J. Agric. Food Chem. 2014, 62, 2479–2488. [Google Scholar] [CrossRef]
- Li, Y.; Kan, J. Separation and determination of alkylamides from prickly ash powder using molecularly imprinting technique. J. Food Compos. Anal. 2020, 86, 103387. [Google Scholar] [CrossRef]
- Tian, J.M.; Wang, Y.; Xu, Y.Z.; Yu, Z.C.; Wei, A.Z.; Zhang, W.M.; Gao, J.M. Characterization of isobutylhydroxyamides with NGF-potentiating activity from Zanthoxylum bungeanum. Bioorg. Med. Chem. Lett. 2016, 26, 338–342. [Google Scholar] [CrossRef] [PubMed]
- Zhang, M.; Xie, M.; Wei, D.; Wang, L.; Hu, M.; Zhang, Q.; He, Z.; Peng, W.; Wu, C. Hydroxy-alpha-sanshool isolated from Zanthoxylum bungeanum attenuates learning and memory impairments in scopolamine-treated mice. Food Funct. 2019, 10, 7315–7324. [Google Scholar] [CrossRef] [PubMed]
- Chen, J.; Zhang, T.; Zhang, Q.; Liu, Y.; Li, L.; Si, J.; Zou, Z.; Hua, H. Isobutylhydroxyamides from Sichuan Pepper and Their Protective Activity on PC12 Cells Damaged by Corticosterone. J. Agric. Food Chem. 2018, 66, 3408–3416. [Google Scholar] [CrossRef] [PubMed]
- Zhang, Z.; Liu, J.; Shen, P.; Cao, Y.; Lu, X.; Gao, X.; Fu, Y.; Liu, B.; Zhang, N. Zanthoxylum bungeanum pericarp extract prevents dextran sulfate sodium-induced experimental colitis in mice via the regulation of TLR4 and TLR4-related signaling pathways. Int. Immunopharmacol. 2016, 41, 127–135. [Google Scholar] [CrossRef]
- Ma, Y.; Fei, X.; Li, J.; Liu, Y.; Wei, A. Effects of location, climate, soil conditions and plant species on levels of potentially toxic elements in Chinese Prickly Ash pericarps from the main cultivation regions in China. Chemosphere 2020, 244, 125501. [Google Scholar] [CrossRef]
- Ma, Y.; Tian, J.; Wang, X.; Huang, C.; Tian, M.; Wei, A. Fatty Acid Profiling and Chemometric Analyses for Zanthoxylum Pericarps from Different Geographic Origin and Genotype. Foods 2020, 9, 1676. [Google Scholar] [CrossRef]
- Ma, Y.; Wang, Y.; Li, X.; Hou, L.X.; Wei, A.Z. Sensory Characteristics and Antioxidant Activity of Zanthoxylum bungeanum Maxim. Pericarps. Chem. Biodivers. 2019, 16, e1800238. [Google Scholar] [CrossRef]
- Chen, C.; Chen, H.; Zhang, Y.; Thomas, H.R.; Frank, M.H.; He, Y.; Xia, R. TBtools: An Integrative Toolkit Developed for Interactive Analyses of Big Biological Data. Mol. Plant 2020, 13, 1194–1202. [Google Scholar] [CrossRef]
- Bodaghabadi, M.B.; Faskhodi, A.A.; Salehi, M.H.; Hosseinifard, S.J.; Heydari, M. Soil suitability analysis and evaluation of pistachio orchard farming, using canonical multivariate analysis. Sci. Hortic. 2019, 246, 528–534. [Google Scholar] [CrossRef]
- Hassanabadi, M.; Ebrahimi, M.; Farajpour, M.; Dejahang, A. Variation in essential oil components among Iranian Ferula assafoetida L. accessions. Ind. Crop. Prod. 2019, 140, 111598. [Google Scholar] [CrossRef]
- Shi, J.; Fei, X.; Hu, Y.; Liu, Y.; Wei, A. Identification of Key Genes in the Synthesis Pathway of Volatile Terpenoids in Fruit of Zanthoxylum bungeanum Maxim. Forests 2019, 10, 328. [Google Scholar] [CrossRef]
- Sriwichai, T.; Sookwong, P.; Siddiqui, M.W.; Sommano, S.R. Aromatic profiling of Zanthoxylum myriacanthum (makwhaen) essential oils from dried fruits using different initial drying techniques. Ind. Crop. Prod. 2019, 133, 284–291. [Google Scholar] [CrossRef]
- Krzyżaniak, M.; Stolarski, M.J.; Tworkowski, J.; Puttick, D.; Eynck, C.; Załuski, D.; Kwiatkowski, J. Yield and seed composition of 10 spring camelina genotypes cultivated in the temperate climate of Central Europe. Ind. Crop. Prod. 2019, 138, 111443. [Google Scholar] [CrossRef]
- Gatzias, I.S.; Karabagias, I.K.; Kontominas, M.G.; Badeka, A.V. Geographical differentiation of feta cheese from northern Greece based on physicochemical parameters, volatile compounds and fatty acids. LWT Food Sci. Technol. 2020, 131, 109615. [Google Scholar] [CrossRef]
- Barros, R.G.C.; Andrade, J.K.S.; Pereira, U.C.; de Oliveira, C.S.; Rezende, Y.R.R.S.; Silva, T.O.M.; Nogueira, J.P.; Gualberto, N.C.; Araujo, H.C.S.; Narain, N. Phytochemicals screening, antioxidant capacity and chemometric characterization of four edible flowers from Brazil. Food Res. Int. 2020, 130, 108899. [Google Scholar] [CrossRef]
- Wu, Z.; Wang, W.; Sun, L.; Wei, A.; Wang, D. Accumulation and biosynthesis of hydroxyl-α-sanshool in varieties of Zanthoxylum bungeanum Maxim. by HPLC-fingerprint and transcriptome analyses. Ind. Crop. Prod. 2020, 145, 111998. [Google Scholar] [CrossRef]
- Zhang, N.; Jing, T.; Zhao, M.; Jin, J.; Xu, M.; Chen, Y.; Zhang, S.; Wan, X.; Schwab, W.; Song, C. Untargeted metabolomics coupled with chemometrics analysis reveals potential non-volatile markers during oolong tea shaking. Food Res. Int. 2019, 123, 125–134. [Google Scholar] [CrossRef]
- Hussain, J.; Wang, X.; Sousa, L.; Ali, R.; Rittmann, B.E.; Liao, W. Using non-metric multi-dimensional scaling analysis and multi-objective optimization to evaluate green algae for production of proteins, carbohydrates, lipids, and simultaneously fix carbon dioxide. Biomass Bioenerg. 2020, 141, 105711. [Google Scholar] [CrossRef]
- Jia, G.; Sha, K.; Feng, X.; Liu, H. Post-thawing metabolite profile and amino acid oxidation of thawed pork tenderloin by HVEF-A short communication. Food Chem. 2019, 291, 16–21. [Google Scholar] [CrossRef]
- Cantu, A.; Lafontaine, S.; Frias, I.; Sokolowsky, M.; Yeh, A.; Lestringant, P.; Hjelmeland, A.; Byer, S.; Heymann, H.; Runnebaum, R.C. Investigating the impact of regionality on the sensorial and chemical aging characteristics of Pinot noir grown throughout the U.S. West coast. Food Chem. 2021, 337, 127720. [Google Scholar] [CrossRef]
- Liu, C.; Liu, Y.; Wang, S.; Ke, Q.; Yin, L.; Deng, X.; Feng, B. Arabidopsis mgd mutants with reduced monogalactosyldiacylglycerol contents are hypersensitive to aluminium stress. Ecotoxicol. Environ. Saf. 2020, 203, 110999. [Google Scholar] [CrossRef]






| Indicator | ZA vs. ZB1 | ZA vs. ZB2 | ZA vs. Others | ZB1 vs. ZB2 | ZB1 vs. Others | ZB2 vs. Others |
|---|---|---|---|---|---|---|
| Tetrahydrobungeanool | 0.21 | 1.72 | 0.18 | 2.10 | 0.70 | 1.32 |
| ZP-amide E | 0.82 | 0.47 | 0.59 | 0.01 | 0.75 | 0.81 |
| ZP-amide A | 1.16 | 0.69 | 0.12 | 0.13 | 0.76 | 0.67 |
| ZP-amide B | 1.09 | 0.55 | 0.05 | 0.09 | 0.49 | 0.66 |
| (2E,7E,9E)-N-(2-hydroxy-2-methylpropyl)-6,11-dioxo-2,7,9-dodecatrienamide | 1.02 | 1.16 | 0.78 | 0.56 | 0.13 | 0.06 |
| ZP-amide C | 0.26 | 1.57 | 0.99 | 1.67 | 0.55 | 0.14 |
| ZP-amide D | 1.72 | 0.84 | 2.38 | 0.77 | 1.66 | 1.79 |
| hydroxyl-α-sanschool | 0.49 | 0.66 | 1.15 | 0.27 | 1.68 | 1.45 |
| hydroxyl-β-sanschool | 1.21 | 0.31 | 0.16 | 0.89 | 1.10 | 0.64 |
| R2X | 0.47 | 0.49 | 0.41 | 0.37 | 0.42 | 0.43 |
| R2Y | 0.36 | 0.51 | 0.74 | 0.24 | 0.51 | 0.68 |
| Q2Y | 0.12 | 0.26 | 0.66 | 0.02 | 0.36 | 0.44 |
Publisher’s Note: MDPI stays neutral with regard to jurisdictional claims in published maps and institutional affiliations. |
© 2021 by the authors. Licensee MDPI, Basel, Switzerland. This article is an open access article distributed under the terms and conditions of the Creative Commons Attribution (CC BY) license (https://creativecommons.org/licenses/by/4.0/).
Share and Cite
Ma, Y.; Tian, L.; Wang, X.; Huang, C.; Tian, M.; Wei, A. Alkylamide Profiling of Pericarps Coupled with Chemometric Analysis to Distinguish Prickly Ash Pericarps. Foods 2021, 10, 866. https://doi.org/10.3390/foods10040866
Ma Y, Tian L, Wang X, Huang C, Tian M, Wei A. Alkylamide Profiling of Pericarps Coupled with Chemometric Analysis to Distinguish Prickly Ash Pericarps. Foods. 2021; 10(4):866. https://doi.org/10.3390/foods10040866
Chicago/Turabian StyleMa, Yao, Lu Tian, Xiaona Wang, Chen Huang, Mingjing Tian, and Anzhi Wei. 2021. "Alkylamide Profiling of Pericarps Coupled with Chemometric Analysis to Distinguish Prickly Ash Pericarps" Foods 10, no. 4: 866. https://doi.org/10.3390/foods10040866
APA StyleMa, Y., Tian, L., Wang, X., Huang, C., Tian, M., & Wei, A. (2021). Alkylamide Profiling of Pericarps Coupled with Chemometric Analysis to Distinguish Prickly Ash Pericarps. Foods, 10(4), 866. https://doi.org/10.3390/foods10040866
