A Scientometric Overview of Global Dinoflagellate Research
Abstract
1. Introduction
2. Methods
2.1. Data Collection
2.2. Bibliometric Analysis
2.3. Mapping and Modeling Scientific Production
3. Results
3.1. Basic Characteristics of the Dinoflagellate Literature
3.2. Temporal Development of Publications
3.3. Global Distribution of Publications
3.4. Sources and Citations
3.5. Keywords Analysis
3.6. Modeling Scientific Production
4. Discussion
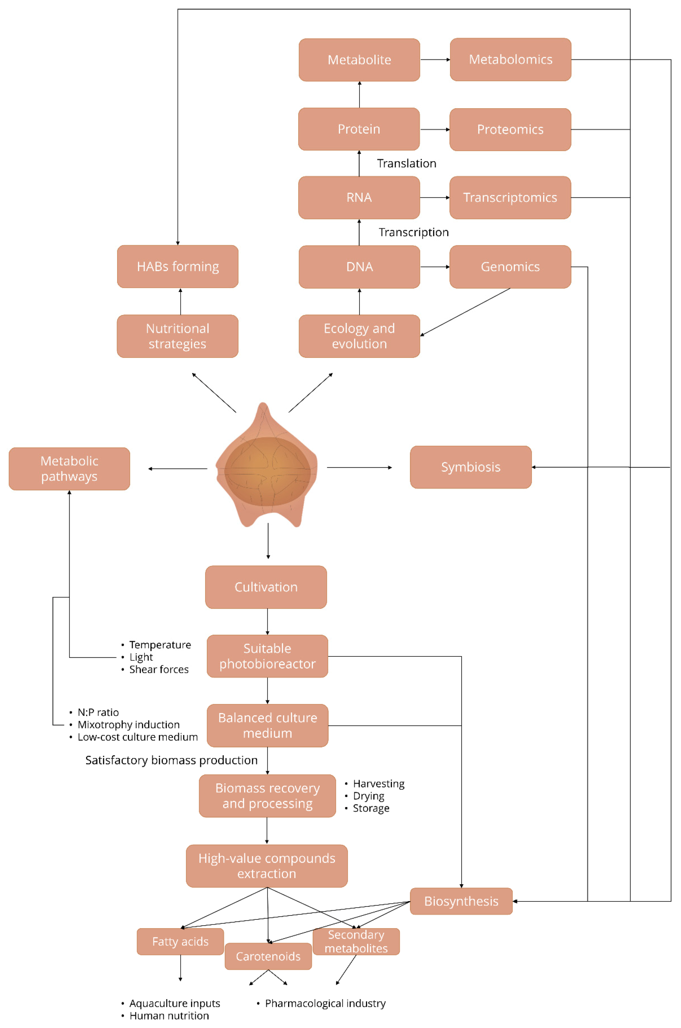
5. Future Directions
6. Conclusions
Supplementary Materials
Author Contributions
Funding
Conflicts of Interest
Availability of Data and Material
References
- Mello, F.D.; Braidy, N.; Marçal, H.; Guillemin, G.; Nabavi, S.M.; Neilan, B.A. Mechanisms and effects posed by neurotoxic products of cyanobacteria/microbial eukaryotes/dinoflagellates in algae blooms: A review. Neurotox. Res. 2018, 33, 153–167. [Google Scholar] [CrossRef] [PubMed]
- Saldarriaga, J.F.; Taylor, F.J.R.M. Dinoflagellata. In Handbook of the Protists, 2nd ed.; Springer International Publishing: Berlin/Heidelberg, Germany, 2017; pp. 625–678. ISBN 9783319281490. [Google Scholar]
- Taylor, F.J.R.; Hoppenrath, M.; Saldarriaga, J.F. Dinoflagellate diversity and distribution. Biodivers. Conserv. 2008, 17, 407–418. [Google Scholar] [CrossRef]
- LaJeunesse, T.C. Diversity and community structure of symbiotic dinoflagellates from Caribbean coral reefs. Mar. Biol. 2002, 141, 387–400. [Google Scholar] [CrossRef]
- Lundholm, N.; Moestrup, Ø. The Biogeography of harmful algae. In Ecology of Harmful Algae; Springer: Berlin/Heidelberg, Germany, 2006; pp. 23–35. [Google Scholar]
- Wang, D.Z. Neurotoxins from marine dinoflagellates: A brief review. Mar. Drugs 2008, 6, 349–371. [Google Scholar] [CrossRef]
- Baden, D.G. Marine food-borne dinoflagellate toxins. Int. Rev. Cytol. 1983, 82, 99–150. [Google Scholar] [CrossRef]
- Hallegraeff, G.M. A review of harmful algal blooms and their apparent global increase. Phycologia 1993, 32, 79–99. [Google Scholar] [CrossRef]
- Meyer, K.F.; Sommer, H.; Schoenholz, P. Mussel poisoning. J. Prev. Med. 1928, 2, 365–394. [Google Scholar]
- Schantz, E.J. Historical perspective on paralytic shellfish poison. In Seafood Toxins; American Chemical Society: Washington, DC, USA, 1984; pp. 99–111. [Google Scholar]
- Anderson, D.M.; Alpermann, T.J.; Cembella, A.D.; Collos, Y.; Masseret, E.; Montresor, M. The globally distributed genus Alexandrium: Multifaceted roles in marine ecosystems and impacts on human health. Harmful Algae 2012, 14, 10–35. [Google Scholar] [CrossRef]
- Cembella, A.D.; Quilliam, M.A.; Lewis, N.I.; Bauder, A.G.; Dell’Aversano, C.; Thomas, K.; Jellett, J.; Cusack, R.R. The toxigenic marine dinoflagellate Alexandrium tamarense as the probable cause of mortality of caged salmon in Nova Scotia. Harmful Algae 2002, 1, 313–325. [Google Scholar] [CrossRef]
- Richlen, M.L.; Morton, S.L.; Jamali, E.A.; Rajan, A.; Anderson, D.M. The catastrophic 2008–2009 red tide in the Arabian gulf region, with observations on the identification and phylogeny of the fish-killing dinoflagellate Cochlodinium polykrikoides. Harmful Algae 2010, 9, 163–172. [Google Scholar] [CrossRef]
- Trainer, V.L.; Moore, S.K.; Hallegraeff, G.; Kudela, R.M.; Clement, A.; Mardones, J.I.; Cochlan, W.P. Pelagic harmful algal blooms and climate change: Lessons from nature’s experiments with extremes. Harmful Algae 2020, 91, 101591. [Google Scholar] [CrossRef] [PubMed]
- Crossetti, L.O.; De Campos Bicudo, D.; Bini, L.M.; Dala-Corte, R.B.; Ferragut, C.; De Mattos Bicudo, C.E. Phytoplankton species interactions and invasion by Ceratium furcoides are influenced by extreme drought and water-hyacinth removal in a shallow tropical reservoir. Hydrobiologia 2019, 831, 71–85. [Google Scholar] [CrossRef]
- Meichtry de Zaburlín, N.; Vogler, R.E.; Molina, M.J.; Llano, V.M. Potential distribution of the invasive freshwater dinoflagellate Ceratium furcoides (Levander) Langhans (Dinophyta) in South America. J. Phycol. 2016, 52, 200–208. [Google Scholar] [CrossRef] [PubMed]
- Li, X.; Nan, R. A bibliometric analysis of eutrophication literatures: An expanding and shifting focus. Environ. Sci. Pollut. Res. 2017, 24, 17103–17115. [Google Scholar] [CrossRef]
- Zhang, Y.; Tao, J.; Wang, J.; Ding, L.; Ding, C.; Li, Y.; Zhou, Q.; Li, D.; Zhang, H. Trends in diatom research since 1991 based on topic modeling. Microorganisms 2019, 7, 213. [Google Scholar] [CrossRef]
- Wang, Y.; Hou, S.; Ke, F.; Gao, H. Bibliometric analysis of research on microcystins in China and worldwide from 1991 to 2011. Desalin. Water Treat. 2015, 53, 272–283. [Google Scholar] [CrossRef]
- Yu, J.J.; Wang, M.H.; Xu, M.; Ho, Y.S. A bibliometric analysis of research papers published on photosynthesis: 1992–2009. Photosynthetica 2012, 50, 5–14. [Google Scholar] [CrossRef]
- Garrido-Cardenas, J.A.; Manzano-Agugliaro, F.; Acien-Fernandez, F.G.; Molina-Grima, E. Microalgae research worldwide. Algal Res. 2018, 35, 50–60. [Google Scholar] [CrossRef]
- Noga, P.M.B.; Gomes, D.F. Scientometrical review of dinoflagellate studies in Brazil. Acta Bot. Bras. 2018, 32, 503–510. [Google Scholar] [CrossRef]
- Janmaijaya, M.; Shukla, A.K.; Abraham, A.; Muhuri, P.K. A Scientometric study of neurocomputing publications (1992–2018): An aerial overview of intrinsic structure. Publications 2018, 6, 32. [Google Scholar] [CrossRef]
- Montoya, F.G.; Aguilera, M.J.; Manzano-Agugliaro, F. Renewable energy production in Spain: A review. Renew. Sustain. Energy Rev. 2014, 33, 509–531. [Google Scholar] [CrossRef]
- Bates, D.; Mächler, M.; Bolker, B.M.; Walker, S.C. Fitting linear mixed-effects models using lme4. J. Stat. Softw. 2015, 67. [Google Scholar] [CrossRef]
- Oliveira, A.D.; Filho, J.G.M.; Carvalho, M.; Menezes, T.; Luna, C.; Brenner, W. Novo método de preparação palinológica para aumentar a recuperação de dinoflagelados. Revista Brasileira de Paleontologia 2004, 7, 169–175. [Google Scholar] [CrossRef]
- Gárate–Lizárraga, I.; Band–Schmidt, C.J.; Verdugo–Díaz, G.; Muñetón–Gómez, M.D.S.; Félix–Pico, E.F. Dinoflagelados (Dinophyceae) del sistema lagunar Magdalena-Almejas. In Estudios Ecológicos en Bahía Magdalena; D.R. Instituto Politécnico Nacional: Ciudad de México, DF, Mexico, 2007; pp. 145–174. [Google Scholar]
- Da SILVA, W.G.; De Souza, P.A. Cistos de dinoflagelados do holoceno da planície costeira de Santa Catarina (Poço PSC-03): Descrições taxonômicas e implicações paleoambientais. Geosciences 2019, 38, 795–812. [Google Scholar] [CrossRef]
- Müller, M.N.; Mardones, J.I.; Dorantes-Aranda, J.J. Editorial: Harmful algal blooms (HABs) in Latin America. Front. Mar. Sci. 2020, 7, 34. [Google Scholar] [CrossRef]
- Tennant, J.P.; Crane, H.; Crick, T.; Davila, J.; Enkhbayar, A.; Havemann, J.; Kramer, B.; Martin, R.; Masuzzo, P.; Sattler, S.; et al. Ten hot topics around scholarly publishing. Publications 2019, 7, 34. [Google Scholar] [CrossRef]
- Moh, F.Y.; Lu, H.P.; Lin, B.H. Contributions to financial crisis research: An assessment of the literature in social science citation index journals from 1990 to 2008. Appl. Econ. 2011, 44, 4689–4700. [Google Scholar] [CrossRef]
- Wang, C.; Liu, Y.; Zhan, Q.; Yang, W.; Wu, N. Global trends in phytoplankton research of river ecosystems during 1991–2016: A bibliometric analysis. Fundam. Appl. Limnol. 2018, 191, 25–36. [Google Scholar] [CrossRef]
- Aznar-Sánchez, J.A.; Velasco-Muñoz, J.F.; Belmonte-Ureña, L.J.; Manzano-Agugliaro, F. The worldwide research trends on water ecosystem services. Ecol. Indic. 2019, 99, 310–323. [Google Scholar] [CrossRef]
- Garrido-Cardenas, J.A.; Esteban-García, B.; Agüera, A.; Sánchez-Pérez, J.A.; Manzano-Agugliaro, F. Wastewater treatment by advanced oxidation process and their worldwide research trends. Int. J. Environ. Res. Public Health 2019, 17, 170. [Google Scholar] [CrossRef]
- Tollefson, J. China declared world’s largest producer of scientific articles. Nature 2018, 553, 390. [Google Scholar] [CrossRef] [PubMed]
- Armbrust, E.V. The life of diatoms in the world’s oceans. Nature 2009, 459, 185–192. [Google Scholar] [CrossRef] [PubMed]
- Heisler, J.; Glibert, P.M.; Burkholder, J.M.; Anderson, D.M.; Cochlan, W.; Dennison, W.C.; Dortch, Q.; Gobler, C.J.; Heil, C.A.; Humphries, E.; et al. Eutrophication and harmful algal blooms: A scientific consensus. Harmful Algae 2008, 8, 3–13. [Google Scholar] [CrossRef] [PubMed]
- Sumper, M.; Brunner, E. Silica biomineralisation in diatoms: The model organism Thalassiosira pseudonana. ChemBioChem 2008, 9, 1187–1194. [Google Scholar] [CrossRef]
- Carmichael, W.W. Freshwater blue-green algae (Cyanobacteria) toxins—A review. In The Water Environment; Springer: New York, NY, USA, 1981; pp. 1–13. [Google Scholar]
- Flombaum, P.; Gallegos, J.L.; Gordillo, R.A.; Rincón, J.; Zabala, L.L.; Jiao, N.; Karl, D.M.; Li, W.K.W.; Lomas, M.W.; Veneziano, D.; et al. Present and future global distributions of the marine Cyanobacteria Prochlorococcus and Synechococcus. Proc. Natl. Acad. Sci. USA 2013, 110, 9824–9829. [Google Scholar] [CrossRef] [PubMed]
- Pochon, X.; Gates, R.D. A new Symbiodinium clade (Dinophyceae) from soritid foraminifera in Hawai’i. Mol. Phylogenet. Evol. 2010, 56, 492–497. [Google Scholar] [CrossRef]
- LaJeunesse, T.C.; Parkinson, J.E.; Gabrielson, P.W.; Jeong, H.J.; Reimer, J.D.; Voolstra, C.R.; Santos, S.R. Systematic revision of symbiodiniaceae highlights the antiquity and diversity of coral endosymbionts. Curr. Biol. 2018, 28, 2570–2580. [Google Scholar] [CrossRef]
- Le Nohaïc, M.; Ross, C.L.; Cornwall, C.E.; Comeau, S.; Lowe, R.; McCulloch, M.T.; Schoepf, V. Marine heatwave causes unprecedented regional mass bleaching of thermally resistant corals in northwestern Australia. Sci. Rep. 2017, 7, 14999. [Google Scholar] [CrossRef]
- Richardson, L.E.; Graham, N.A.J.; Pratchett, M.S.; Eurich, J.G.; Hoey, A.S. Mass coral bleaching causes biotic homogenization of reef fish assemblages. Glob. Chang. Biol. 2018, 24, 3117–3129. [Google Scholar] [CrossRef]
- Wooldridge, S. A new conceptual model for the enhanced release of mucus in symbiotic reef corals during ‘bleaching’ conditions. Mar. Ecol. Prog. Ser. 2009, 396, 145–152. [Google Scholar] [CrossRef][Green Version]
- Manning, M.M.; Gates, R.D. Diversity in populations of free-living Symbiodinium from a Caribbean and Pacific reef. Limnol. Oceanogr. 2008, 53, 1853–1861. [Google Scholar] [CrossRef]
- Hallegraeff, G.M.; Bolch, C.J. Transport of toxic dinoflagellate cysts via ships’ ballast water. Mar. Pollut. Bull. 1991, 22, 27–30. [Google Scholar] [CrossRef]
- Zonneveld, K.A.F.; Pospelova, V. A determination key for modern dinoflagellate cysts. Palynology 2015, 39, 387–409. [Google Scholar] [CrossRef]
- Rachid, J.; Hssaida, T.; Hamoumi, N.; Terhzaz, L.; Spezzaferri, S.; Frank, N.; Daghor, L. Palynological study of carbonated mounds during the holocene along the Atlantic and Mediterranean Moroccan margins. Rev. Palaeobot. Palynol. 2020, 278, 104213. [Google Scholar] [CrossRef]
- Daugbjerg, N.; Hansen, G.; Larsen, J.; Moestrup, O. Phylogeny of some of the major genera of dinoflagellates based on ultrastructure and partial LSU rDNA sequence data, including the erection of three new genera of unarmoured dinoflagellates. Phycologia 2000, 39, 302–317. [Google Scholar] [CrossRef]
- Gómez, F. Reinstatement of the dinoflagellate genus Tripos to replace Neoceratium, marine species of Ceratium (Dinophyceae, Alveolata). Cicimar Oceánides 2013, 28, 1–22. [Google Scholar]
- Ajani, P.; Harwood, D.T.; Murray, A. Recent trends in marine phycotoxins from Australian coastal waters. Mar. Drugs 2017, 15, 33. [Google Scholar] [CrossRef]
- Hallegraeff, G.M.; Albinsson, M.E.; Dowdney, J.; Holmes, A.; Mansour, M.P.; Seger, A. Prey preference, environmental tolerances and ichthyotoxicity by the red-tide dinoflagellate Noctiluca scintillans cultured from Tasmanian waters. J. Plankton Res. 2006, 28, 725–736. [Google Scholar] [CrossRef]
- Seger, A.; Dorantes-Aranda, J.; Müller, M.; Body, A.; Peristyy, A.; Place, A.; Park, T.; Hallegraeff, G. Mitigating fish-killing Prymnesium parvum algal blooms in aquaculture ponds with Clay: The importance of pH and clay type. J. Mar. Sci. Eng. 2015, 3, 154–174. [Google Scholar] [CrossRef]
- Food and Agriculture Organization of the United Nations. The State of World Fisheries and Aquaculture 2018—Meeting the Sustainable Development Goals; Food and Agriculture Organization of the United Nations: Rome, Italy, 2018. [Google Scholar]
- Glibert, P.M.; Harrison, J.; Heil, C.; Seitzinger, S. Escalating worldwide use of urea-a global change contributing to coastal eutrophication. Biogeochemistry 2006, 77, 441–463. [Google Scholar] [CrossRef]
- Jiang, Z.; Chen, Q.; Zeng, J.; Liao, Y.; Shou, L.; Liu, J. Phytoplankton community distribution in relation to environmental parameters in three aquaculture systems in a Chinese subtropical eutrophic bay. Mar. Ecol. Prog. Ser. 2012, 446, 73–89. [Google Scholar] [CrossRef]
- Glibert, P.M.; Azanza, R.; Burford, M.; Furuya, K.; Abal, E.; Al-Azri, A.; Al-Yamani, F.; Andersen, P.; Anderson, D.M.; Beardall, J.; et al. Ocean urea fertilization for carbon credits poses high ecological risks. Mar. Pollut. Bull. 2008, 56, 1049–1056. [Google Scholar] [CrossRef] [PubMed]
- Leong, S.C.Y.; Murata, A.; Nagashima, Y.; Taguchi, S. Variability in toxicity of the dinoflagellate Alexandrium tamarense in response to different nitrogen sources and concentrations. Toxicon 2004, 43, 407–415. [Google Scholar] [CrossRef] [PubMed]
- Horai, H.; Arita, M.; Kanaya, S.; Nihei, Y.; Ikeda, T.; Suwa, K.; Ojima, Y.; Tanaka, K.; Tanaka, S.; Aoshima, K.; et al. MassBank: A public repository for sharing mass spectral data for life sciences. J. Mass Spectrom. 2010, 45, 703–714. [Google Scholar] [CrossRef] [PubMed]
- Wang, M.; Carver, J.J.; Phelan, V.V.; Sanchez, L.M.; Garg, N.; Peng, Y.; Nguyen, D.D.; Watrous, J.; Kapono, C.A.; Luzzatto-Knaan, T.; et al. Sharing and community curation of mass spectrometry data with global natural products social molecular networking. Nat. Biotechnol. 2016, 34, 828–837. [Google Scholar] [CrossRef]
- Molina-Miras, A.; López-Rosales, L.; Sánchez-Mirón, A.; Cerón-García, M.C.; Seoane-Parra, S.; García-Camacho, F.; Molina-Grima, E. Long-term culture of the marine dinoflagellate microalga Amphidinium carterae in an indoor LED-lighted raceway photobioreactor: Production of carotenoids and fatty acids. Bioresour. Technol. 2018, 265, 257–267. [Google Scholar] [CrossRef]
- Oliveira, C.Y.B.; D’Alessandro, E.B.; Antoniosi Filho, N.R.; Lopes, R.G.; Derner, R.B. Synergistic effect of growth conditions and organic carbon sources for improving biomass production and biodiesel quality by the microalga Choricystis minor var. minor. Sci. Total Environ. 2020, 143476. [Google Scholar] [CrossRef]
- Kumar, B.R.; Deviram, G.; Mathimani, T.; Duc, P.A.; Pugazhendhi, A. Microalgae as rich source of polyunsaturated fatty acids. Biocatal. Agric. Biotechnol. 2019, 17, 583–588. [Google Scholar] [CrossRef]
- Galasso, C.; Nuzzo, G.; Brunet, C.; Ianora, A.; Sardo, A.; Fontana, A.; Sansone, C. The marine dinoflagellate Alexandrium minutum activates a mitophagic pathway in human lung cancer cells. Mar. Drugs 2018, 16, 502. [Google Scholar] [CrossRef]
- Barros, M.P.; Pinto, E.; Colepicolo, P.; Pedersén, M. Astaxanthin and peridinin inhibit oxidative damage in Fe2+-loaded liposomes: Scavenging oxyradicals or changing membrane permeability? Biochem. Biophys. Res. Commun. 2001, 288, 225–232. [Google Scholar] [CrossRef]
- Chuyen, H.V.; Eun, J.B. Marine carotenoids: Bioactivities and potential benefits to human health. Crit. Rev. Food Sci. Nutr. 2017, 57, 2600–2610. [Google Scholar] [CrossRef] [PubMed]
- López-Rosales, L.; García-Camacho, F.; Sánchez-Mirón, A.; Contreras-Gómez, A.; Molina-Grima, E. An optimisation approach for culturing shear-sensitive dinoflagellate microalgae in bench-scale bubble column photobioreactors. Bioresour. Technol. 2015, 197, 375–382. [Google Scholar] [CrossRef] [PubMed]
- Camacho, F.G.; Rodríguez, J.J.G.; Mirón, A.S.; Belarbi, E.H.; Chisti, Y.; Grima, E.M. Photobioreactor scale-up for a shear-sensitive dinoflagellate microalga. Process. Biochem. 2011, 46, 936–944. [Google Scholar] [CrossRef]







| Country | M Habitants | Dimension (M km2) | n | n/M Habitants | n/103 km2 |
|---|---|---|---|---|---|
| United States | 331.00 | 9,147,420 | 4992 | 15.08 | 0.638 |
| Japan | 126.48 | 364,555 | 1590 | 12.57 | 4.265 |
| United Kingdom | 67.89 | 241,930 | 1541 | 22.70 | 6.354 |
| Germany | 83.78 | 348,560 | 1470 | 17.54 | 4.121 |
| France | 65.27 | 547,557 | 1393 | 21.34 | 2.526 |
| China | 1439.32 | 9,388,211 | 1256 | 0.87 | 0.131 |
| Canada | 37.74 | 9,093,510 | 1225 | 32.46 | 0.123 |
| Australia | 25.50 | 7,682,300 | 1110 | 43.53 | 0.144 |
| Spain | 46.75 | 498,800 | 958 | 20.49 | 1.898 |
| Italy | 60.46 | 294,140 | 619 | 10.24 | 2.054 |
| South Korea | 51.27 | 97,230 | 564 | 11.00 | 5.696 |
| Denmark | 5.79 | 42,430 | 260 | 44.89 | 6.036 |
| New Zealand | 4.82 | 263,310 | 437 | 90.62 | 1.615 |
| Netherlands | 17.13 | 33,720 | 423 | 24.69 | 10.186 |
| Norway | 5.42 | 365,268 | 419 | 77.29 | 1.088 |
| Sweden | 10.10 | 410,340 | 399 | 39.51 | 0.886 |
| India | 1380.00 | 2,973,190 | 352 | 0.25 | 0.107 |
| Russian Federation | 145.93 | 16,376,870 | 336 | 2.30 | 0.002 |
| Mexico | 128.93 | 1,943,950 | 336 | 2.61 | 0.171 |
| Affiliation | Country | n |
|---|---|---|
| CNRS Centre National de la Recherche Scientifique | France | 494 |
| Alfred-Wegener-Institut Helmholtz-Zentrum für Polar-und | Germany | 423 |
| Chinese Academy of Sciences | China | 378 |
| Woods Hole Oceanographic Institution | United States | 338 |
| IFREMER Institut Francais de Recherche pour I’Exploitation de la Mer | France | 331 |
| Sorbonne Universite | France | 286 |
| Københavns Universitet | Denmark | 285 |
| Hokkaido University | Japan | 250 |
| University of Bremen | Germany | 238 |
| CSIC—Instituto de Ciencias del Mar ICM | Spain | 233 |
| The University of British Columbia | Canada | 222 |
| University of Tokyo | Japan | 203 |
| Scripps Institution of Oceanography | Canada | 201 |
| Instituto Espanol de Oceanografia | Spain | 202 |
| Utrecht University | Netherlands | 197 |
| Ministry of Education China | China | 194 |
| Russian Academy of Sciences | Russian Federation | 193 |
| University of Queensland | Australia | 194 |
| Tohoku University | Japan | 193 |
| Ocean University of China | China | 188 |
| Journal | Impact Factor (2019) | CiteScore (2019) | n |
|---|---|---|---|
| Harmful Algae | 3.707 | 8.8 | 749 |
| Journal of Phycology | 2.328 | 4.6 | 614 |
| Marine Ecology Progress Series | 2.326 | 4.2 | 509 |
| Journal of Plankton Research | 2.146 | 3.9 | 401 |
| Marine Biology | 2.050 | 4.3 | 322 |
| Review of Palaeobotany and Palynology | 1.425 | 3.1 | 251 |
| Toxicon | 2.201 | 4.1 | 259 |
| PLoS ONE | 2.740 | 5.2 | 257 |
| Journal of Environmental Marine Biology and Ecology | 2.247 | 4.6 | 237 |
| Limnology and Oceanography | 3.778 | 7.5 | 234 |
| Palynology | 1.330 | 2.0 | 236 |
| Hydrobiologia | 2.385 | 4.7 | 195 |
| Aquatic Microbial Ecology | 1.841 | 3.2 | 195 |
| Phycologia | 2.276 | 3.7 | 188 |
| Estuarine Coastal and Shelf Science | 2.333 | 4.5 | 186 |
| Marine Pollution Bulletin | 4.049 | 6.7 | 181 |
| Palaeogeography Palaeoclimatology Palaeoecology | 2.833 | 5.1 | 181 |
| Deep Sea Research. Part II Tropical Studies in Oceanography | 2.697 | 6.6 | 167 |
| Journal of Eukaryotic Microbiology | 2.143 | 4.6 | 148 |
| Marine Micropaleontology | 2.207 | 3.7 | 145 |
| Title | Authors | Year | Journal | Cited by | Citations per Year |
|---|---|---|---|---|---|
| Coral reefs under rapid climate change and ocean acidification | Hoegh-Guldberg, O. et al. | 2007 | Science | 3029 | 252.42 |
| A general method for isolation of high molecular weight DNA from eukaryotes | Blin, N. et al. | 1976 | Nucleic Acids Res. | 2284 | 53.12 |
| A review of harmful algal blooms and their apparent global increase | Hallegraeff, G.M. | 1993 | Phycologia | 1694 | 65.15 |
| Carbon to volume relationships for dinoflagellates, diatoms, and other protist plankton | Menden-Deuer, S., Lessard, E.J. | 2000 | Limnol. Oceanogr. | 1418 | 74.63 |
| Valuable products from biotechnology of microalgae | Pulz, O., Gross, W. | 2004 | Appl. Microbiol. Biotechnol. | 1087 | 72.47 |
| Ecological and toxicological effects of inorganic nitrogen pollution in aquatic ecosystems: A global assessment | Camargo, J.A., Alonso, Á. | 2006 | Environ. Int. | 945 | 72.69 |
| The evolution of modern eukaryotic phytoplankton | Falkowski, P.G. et al. | 2004 | Science | 855 | 57.00 |
| The effects of harmful algal blooms on aquatic organisms | Landsberg, J.H. | 2002 | Rev. Fish. Sci. Aquac. | 793 | 46.65 |
| Microalgal biomarkers: A review of recent research developments | Volkman, J.K. et al. | 1998 | Org. Geochem. | 793 | 37.76 |
| Harmful algal blooms: Their ecophysiology and general relevance to phytoplankton blooms in the sea | Smayda, T.J. | 1997 | Limnol. Oceanogr. | 778 | 35.36 |
| Iron-limited diatom growth and Si:N uptake ratios in a coastal upwelling regime | Hutchins, D.A., Bruland, K.W. | 1998 | Nature | 754 | 35.90 |
| Nuisance phytoplankton blooms in coastal, estuarine, and inland waters | Paerl, H.W. | 1988 | Limnol. Oceanogr. | 693 | 22.35 |
| Ocean acidification causes bleaching and productivity loss in coral reef builders | Anthony, K.R.N. et al. | 2008 | P. Natl. Acad. Sci. USA | 690 | 62.73 |
| The phagotrophic origin of eukaryotes and phylogenetic classification on protozoa | Cavalier-Smith, T. | 2002 | Int. J. Syst. Evol. Micr. | 680 | 40.00 |
| The role of microorganisms in coral health, disease and evolution | Rosenberg, E. et al. | 2007 | Nat. Rev. Microbiol. | 678 | 56.50 |
| Oceanic 18S rDNA sequences from picoplankton reveal unsuspected eukaryotic diversity | Moon-Van Der Staay, S.Y. et al. | 2001 | Nature | 672 | 37.33 |
| Unexpected diversity of small eukaryotes in deep-sea Antarctic plankton | López-García, P. et al. | 2001 | Nature | 629 | 34.94 |
| Flexibility and Specificity in Coral-Algal Symbiosis: Diversity, Ecology, and Biogeography of Symbiodinium | Baker, A.C. | 2003 | Annu. Rev. Ecol. Evol. Syst. | 620 | 38.75 |
| Analysis of a marine picoplankton community by 16S rRNA gene cloning and sequencing | Schmidt, T.M. et al. | 1991 | J. Bacteriol. | 566 | 20.21 |
| Identification of group—and strain-specific genetic markers for globally distributed Alexandrium (Dinophyceae). II. Sequence Analysis of a fragment of the LSU rRNA gene | Scholin, C.A. et al. | 1994 | J. Phycol. | 558 | 22.32 |
Publisher’s Note: MDPI stays neutral with regard to jurisdictional claims in published maps and institutional affiliations. |
© 2020 by the authors. Licensee MDPI, Basel, Switzerland. This article is an open access article distributed under the terms and conditions of the Creative Commons Attribution (CC BY) license (http://creativecommons.org/licenses/by/4.0/).
Share and Cite
Oliveira, C.Y.B.; Oliveira, C.D.L.; Müller, M.N.; Santos, E.P.; Dantas, D.M.M.; Gálvez, A.O. A Scientometric Overview of Global Dinoflagellate Research. Publications 2020, 8, 50. https://doi.org/10.3390/publications8040050
Oliveira CYB, Oliveira CDL, Müller MN, Santos EP, Dantas DMM, Gálvez AO. A Scientometric Overview of Global Dinoflagellate Research. Publications. 2020; 8(4):50. https://doi.org/10.3390/publications8040050
Chicago/Turabian StyleOliveira, Carlos Yure B., Cicero Diogo L. Oliveira, Marius N. Müller, Elizabeth P. Santos, Danielli M. M. Dantas, and Alfredo O. Gálvez. 2020. "A Scientometric Overview of Global Dinoflagellate Research" Publications 8, no. 4: 50. https://doi.org/10.3390/publications8040050
APA StyleOliveira, C. Y. B., Oliveira, C. D. L., Müller, M. N., Santos, E. P., Dantas, D. M. M., & Gálvez, A. O. (2020). A Scientometric Overview of Global Dinoflagellate Research. Publications, 8(4), 50. https://doi.org/10.3390/publications8040050

