Modeling Temperature-Dependent Thermoelectric Performance of Magnesium-Based Compounds for Energy Conversion Efficiency Enhancement Using Intelligent Computational Methods
Abstract
1. Introduction
2. Mathematical Formulation and Background of the Implemented Algorithms
2.1. Support Vector Regression Description
2.2. Extreme Learning Machine Formulation
2.3. Genetic Meta-Heuristic Algorithm Principles
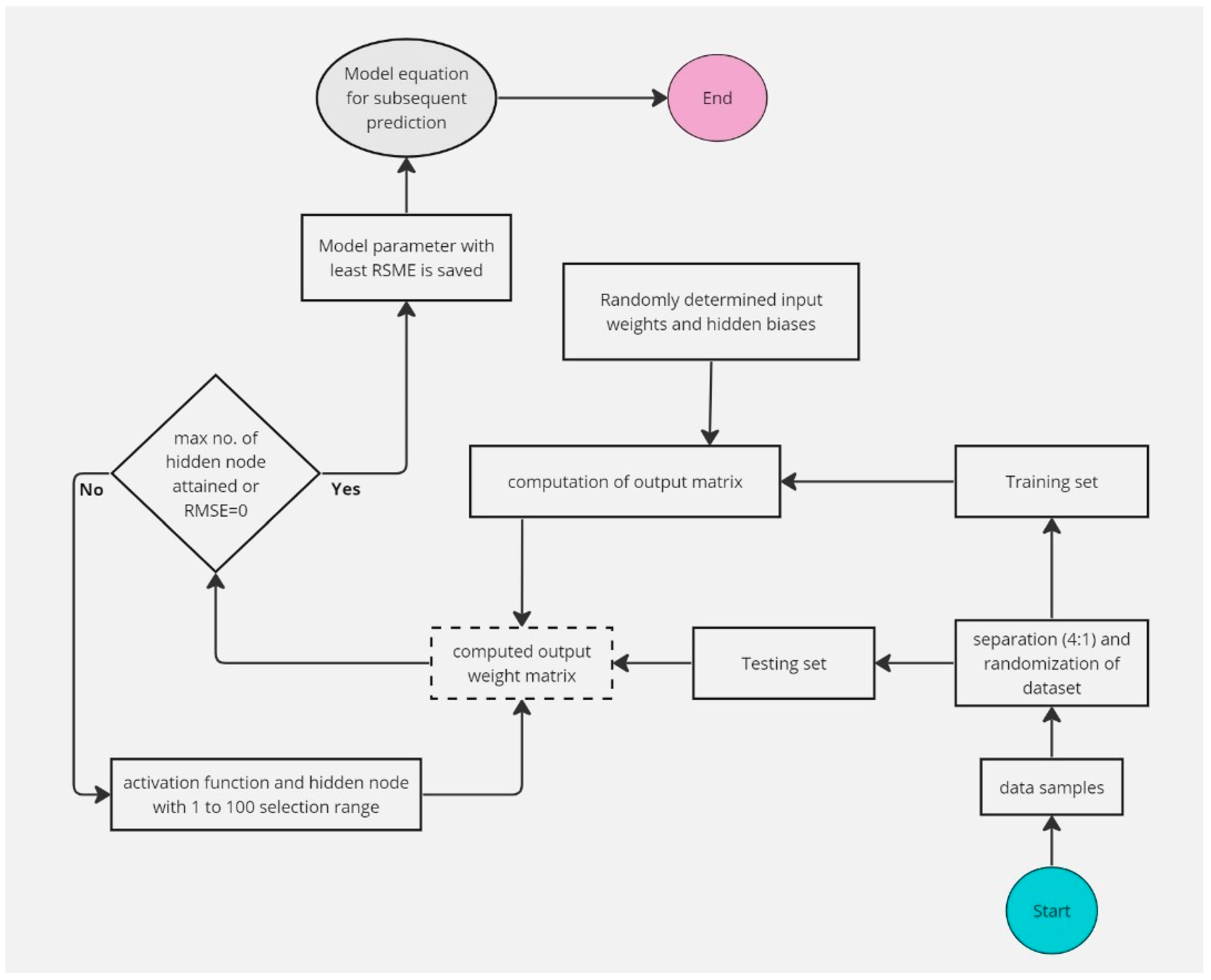
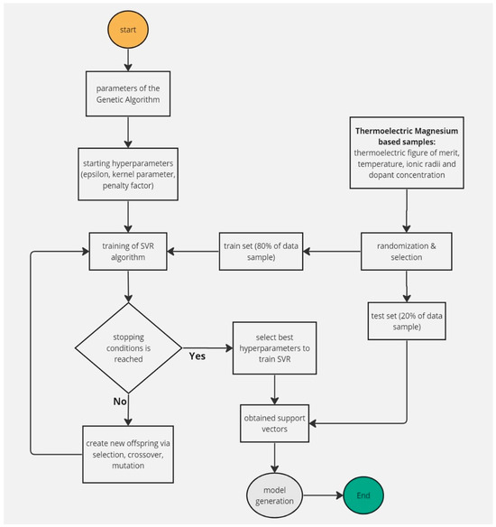
3. Details of the Computation and Model Description
3.1. Description and Acquisition of Modeling Magnesium-Based Thermoelectric Data Samples
3.2. Computational Description of Hybrid Intelligent Models
3.3. Methodology of the Proposed TFM-ELM-Based Models
4. Results and Discussion
4.1. Dependence of Parameter Optimization on Population Size and Iteration Using Genetic Algorithm
4.2. Performance Assessment Comparison for TFM-G-GSVR and TFM-P-GSVR Models
4.3. Influence of Temperature and Dopant Concentration on Magnesium-Based Thermoelectric Materials Using Developed TFM-P-SVR Model
5. Conclusions
Supplementary Materials
Funding
Data Availability Statement
Conflicts of Interest
References
- Yin, Z.; Liu, Z.; Yu, Y.; Zhang, C.; Chen, P.; Zhao, J.; He, P.; Guo, X. Synergistically Optimized Electron and Phonon Transport of Polycrystalline BiCuSeO via Pb and Yb Co-Doping. Appl. Mater. Interfaces 2021, 13, 57638–57645. [Google Scholar] [CrossRef] [PubMed]
- Novitskii, A.; Serhiienko, I.; Novikov, S.; Kuskov, K.; Pankratova, D.; Sviridova, T.; Voronin, A.; Bogach, A.; Skryleva, E.; Parkhomenko, Y.; et al. Correlation between structural and transport properties of electron beam irradiated PrMnO3compounds. Solid State Commun. 2018, 270, 30–37. [Google Scholar]
- Sviridova, T.; Voronin, A.; Bogach, A.; Skryleva, E.; Parkhomenko, Y. Thermoelectric properties of Sm-doped BiCuSeO oxyselenides fabricated by two-step reactive sintering. J. Alloys Compd. 2022, 912, 165208. [Google Scholar]
- Zhang, J.; Song, L.; Iversen, B.B. Probing Efficient N-Type Lanthanide Dopants for Mg3Sb2 Thermoelectrics. Adv. Sci. 2020, 7, 2002867. [Google Scholar] [CrossRef]
- Liu, Z.; Wang, Y.; Gao, W.; Mao, J.; Geng, H.; Shuai, J.; Cai, W.; Sui, J.; Ren, Z. The influence of doping sites on achieving higher thermoelectric performance for nanostructured α-MgAgSb. Nano Energy 2017, 31, 194–200. [Google Scholar] [CrossRef]
- Song, L.; Zhang, J.; Iversen, B.B. Simultaneous improvement of power factor and thermal conductivity via Ag doping in p-type Mg3Sb2 thermoelectric materials. J. Mater. Chem. A 2017, 5, 4932–4939. [Google Scholar] [CrossRef]
- Feng, B.; Li, G.; Pan, Z.; Hu, X.; Liu, P.; He, Z. Enhanced thermoelectric performance in BiCuSeO oxyselenides via Ba/Te dual-site substitution and 3D modulation doping. J. Solid State Chem. 2018, 266, 297–303. [Google Scholar] [CrossRef]
- Ying, P.; Liu, X.; Fu, C.; Yue, X.; Xie, H.; Zhao, X.; Zhang, W.; Zhu, T. High Performance α-MgAgSb Thermoelectric Materials for Low Temperature Power Generation. Chem. Mater. 2015, 27, 909–913. [Google Scholar] [CrossRef]
- Kamila, H.; Sankhla, A.; Yasseri, M.; Mueller, E. Non-Rigid Band Structure in Mg2Ge for Improved Thermoelectric Performance. Adv. Sci. 2020, 7, 2000070. [Google Scholar] [CrossRef]
- Santos, R.; Yamini, S.A.; Dou, S.X. Recent progress in magnesium-based thermoelectric materials. J. Mater. Chem. A 2018, 6, 3328–3341. [Google Scholar] [CrossRef]
- Han, G.; Lu, Y.; Jia, H.; Ding, Z.; Wu, L.; Shi, Y.; Wang, G.; Luo, Q.; Wang, J.; Huang, G.; et al. Magnesium-based energy materials: Progress, challenges, and perspectives. J. Magnes. Alloys 2023, 11, 3896–3925. [Google Scholar] [CrossRef]
- Li, A.; Fu, C.; Zhao, X.; Zhu, T. High-Performance Mg3Sb2-xBix Thermoelectrics: Progress and Perspective. Research 2020, 2020, 1934848. [Google Scholar] [CrossRef]
- Xiao, S.; Peng, K.; Zhou, Z.; Wang, H.; Zheng, S.; Lu, X.; Han, G.; Wang, G.; Zhou, X. Realizing Cd and Ag codoping in p-type Mg3Sb2 toward high thermoelectric performance. J. Magnes. Alloys 2023, 11, 2486–2494. [Google Scholar] [CrossRef]
- Hu, J.; Zhu, J.; Guo, F.; Qin, H.; Liu, Y.; Zhang, Q.; Liu, Z.; Cai, W.; Sui, J. Electronic Orbital Alignment and Hierarchical Phonon Scattering Enabling High Thermoelectric Performance p-Type Mg3Sb2 Zintl Compounds. AAAS Res. 2022, 2022, 9842949. [Google Scholar]
- Zhang, J.; Song, L.; Mamakhel, A.; Ry, M.; Jørgensen, V. High-Performance Low-Cost n-Type Se-Doped Mg3Sb2-Based Zintl Compounds for Thermoelectric Application. Chem. Mater. 2017, 29, 5371–5383. [Google Scholar] [CrossRef]
- Tamaki, H.; Sato, H.K.; Kanno, T. Isotropic Conduction Network and Defect Chemistry in Mg3+δSb2-Based Layered Zintl Compounds with High Thermoelectric Performance. Adv. Mater. 2016, 01, 10182–10187. [Google Scholar] [CrossRef] [PubMed]
- Liu, W.; Tan, X.; Yin, K.; Liu, H.; Tang, X.; Shi, J.; Zhang, Q.; Uher, C. Convergence of Conduction Bands as a Means of Enhancing Thermoelectric Performance of n-Type Mg2Si1−xSnx Solid Solutions. Phys. Rev. Lett. 2012, 108, 166601. [Google Scholar] [CrossRef]
- Xin, J.; Zhang, Y.; Wu, H.; Zhu, T.; Fu, T.; Shen, J.; Pennycook, S.J.; Zhao, X. Multiscale Defects as Strong Phonon Scatters to Enhance Thermoelectric Performance in Mg2Sn1−xSbx Solid Solutions. Small Methods 2019, 3, 1900412. [Google Scholar] [CrossRef]
- Murillo-Escobar, J.; Sepulveda-Suescun, J.P.; Correa, M.A.; Orrego-Metaute, D. Urban Climate Forecasting concentrations of air pollutants using support vector regression improved with particle swarm optimization: Case study in Aburrá Valley, Colombia. Urban Clim. 2019, 29, 100473. [Google Scholar] [CrossRef]
- Zhang, Z.; Ding, S.; Sun, Y. Neurocomputing A support vector regression model hybridized with chaotic krill herd algorithm and empirical mode decomposition for regression task. Neurocomputing 2020, 410, 185–201. [Google Scholar] [CrossRef]
- Owolabi, T.O. Modeling magnetocaloric effect of doped EuTiO3 perovskite for cooling technology using swarm intelligent based support vector regression computational method. Mater. Today Commun. 2023, 36, 106688. [Google Scholar] [CrossRef]
- Owolabi, T.O.; Akande, K.O.; Olatunji, S.O. Estimation of Superconducting Transition Temperature Tc for Superconductors of the Doped MgB2 System from the Crystal Lattice Parameters Using Support Vector Regression. J. Supercond. Nov. Magn. 2014, 28, 75–81. [Google Scholar] [CrossRef]
- Owolabi, T.O.; Akande, K.O.; Olatunji, S.O. Estimation of average surface energies of transition metal nitrides using computational intelligence technique. Soft Comput. 2017, 21, 20. [Google Scholar] [CrossRef]
- Owolabi, T.O.; Akande, K.O.; Olatunji, S.O. Application of computational intelligence technique for estimating superconducting transition temperature of YBCO superconductors. Appl. Soft Comput. 2016, 43, 143–149. [Google Scholar] [CrossRef]
- Zhang, Z.; Liu, S.; Zhang, Y.; Wang, C.; Zhang, S.; Yang, Z. Optimization of low-power femtosecond laser trepan drilling by machine learning and a high-throughput multi-objective genetic algorithm. Opt. Laser Technol. 2021, 148, 107688. [Google Scholar] [CrossRef]
- Okoye, P.C.; Azi, S.O.; Owolabi, T.O.; Adeyemi, O.W.; Souiyah, M.; Latif, M.B.; Olusayo, O. Modeling Energy Gap of Doped Tin (II) Sulfide Metal Semiconductor Nanocatalyst Using Genetic Algorithm-Based Support Vector Regression. J. Nanomater. 2022, 2022, 8211023. [Google Scholar] [CrossRef]
- Israel, E.E.; Adamu, U.; Eyije, A.S. Multi-Target In-Silco Study of 5,6-Dihydro-2-Pyrones, Indole Β-Diketo Acid, Diketo Acid and Carboxamide Derivatives against Various Anti-HIV-1 Strain at PM3 Semi-Empirical Level. Ewemen J. Pharm. 2016, 1, 1–13. [Google Scholar]
- Shi, Q.; Niu, G.; Lin, Q.; Xu, T.; Li, F.; Duan, Y. Quantitative analysis of sedimentary rocks using laser-induced breakdown spectroscopy: Comparison of support vector regression and partial least squares regression chemometric methods. J. Anal. At. Spectrom. 2015, 30, 2384–2393. [Google Scholar] [CrossRef]
- Do, H.T.; Van Bach, N.; Van Nguyen, L.; Tran, H.T.; Nguyen, M.T. A design of higher-level control based genetic algorithms for wastewater treatment plants. Eng. Sci. Technol. Int. J. 2021, 24, 872–878. [Google Scholar] [CrossRef]
- Owolabi, T.O.; Gondal, M.A. Development of hybrid extreme learning machine based chemo-metrics for precise quantitative analysis of LIBS spectra using internal reference pre-processing method. Anal. Chim. Acta 2018, 1030, 33–41. [Google Scholar] [CrossRef]
- Alqahtani, A. Engineering the Energy Gap of Cupric Oxide Nanomaterial Using Extreme Learning Machine and Stepwise Regression Algorithms. J. Nanomater. 2021, 2021, 4797686. [Google Scholar] [CrossRef]
- Owolabi, T.O. Extreme learning machine and swarm-based support vector regression methods for predicting crystal lattice parameters of pseudo-cubic/cubic perovskites Extreme learning machine and swarm-based support vector regression methods for predicting crystal lat. J. Appl. Phys. 2020, 127, 245107. [Google Scholar] [CrossRef]
- Cao, Y.; Wakil, K.; Alyousef, R.; Jermsittiparsert, K.; Si, L. Application of extreme learning machine in behavior of beam to column connections. Structures 2020, 25, 861–867. [Google Scholar] [CrossRef]
- Shamsah, S.M.I.; Owolabi, T.O. Newtonian mechanics based hybrid machine learning method of characterizing energy band gap of doped zno semiconductor. Chin. J. Phys. 2020, 68, 493–506. [Google Scholar] [CrossRef]
- Vapnik, V.N. Statistical Learning Theory; Wiley-Interscience: New York, NY, USA, 1998. [Google Scholar]
- Akomolafe, O.; Owolabi, T.O.; Rahman, M.A.A.; Kechik, M.M.A.; Yasin, M.N.M.; Souiyah, M. Modeling superconducting critical temperature of 122-iron-based pnictide intermetallic superconductor using a hybrid intelligent computational method. Materials 2021, 14, 4604. [Google Scholar] [CrossRef] [PubMed]
- Shamsah, S.M.I.; Owolabi, T.O. Modeling the Maximum Magnetic Entropy Change of Doped Manganite Using a Grid Search-Based Extreme Learning Machine and Hybrid Gravitational Search-Based Support Vector Regression. Crystals 2020, 10, 310. [Google Scholar] [CrossRef]
- Owolabi, T.O.; Amiruddin, M.; Rahman, A. Prediction of Band Gap Energy of Doped Graphitic Carbon Nitride Using Genetic Algorithm-Based Support Vector Regression and Extreme Learning Machine. Symmetry 2021, 13, 411. [Google Scholar] [CrossRef]
- Owolabi, T.O.; Amiruddin, M.; Rahman, A. Energy Band Gap Modeling of Doped Bismuth Ferrite Multifunctional Material Using Gravitational Search Algorithm Optimized Support Vector Regression. Crystals 2021, 11, 246. [Google Scholar] [CrossRef]
- Huang, G.B.; Zhu, Q.Y.; Siew, C.K. Extreme learning machine: Theory and applications. Neurocomputing 2006, 70, 489–501. [Google Scholar] [CrossRef]
- Owolabi, T.O.; Gondal, M.A. Quantitative analysis of LIBS spectra using hybrid chemometric models through fusion of extreme learning machines and support vector regression. J. Intell. Fuzzy Syst. 2018, 35, 6277–6286. [Google Scholar] [CrossRef]
- Oyeneyin, O.E.; Obadawo, B.S.; Olanrewaju, A.A.; Owolabi, T.O.; Gbadamosi, F.A.; Ipinloju, N.; Modamori, H.O. Predicting the bioactivity of 2-alkoxycarbonylallyl esters as potential antiproliferative agents against pancreatic cancer (MiaPaCa-2) cell lines: GFA-based QSAR and ELM-based models with molecular docking. J. Genet. Eng. Biotechnol. 2021, 19, 38. [Google Scholar] [CrossRef]
- Alqahtani, A.; Saliu, S.; Owolabi, T.O.; Aldhafferi, N.; Almurayh, A.; Oyeneyin, O.E. Modeling the magnetic cooling efficiency of spinel ferrite magnetocaloric compounds for magnetic refrigeration application using hybrid intelligent computational methods. Mater. Today Commun. 2022, 33, 104310. [Google Scholar] [CrossRef]
- Zhao, Y.; Chen, Y. Extreme learning machine based transfer learning for aero engine fault diagnosis. Aerosp. Sci. Technol. 2022, 121, 107311. [Google Scholar] [CrossRef]
- Agbi, J.I.; Owolabi, T.O.; Abajiigin, D.D. Exploration and quantification of magnetocaloric effect in EuTiO3 perovskite using extreme learning machine intelligent computational method. Mater. Today Commun. 2023, 37, 107297. [Google Scholar] [CrossRef]
- Yan, J.; Chen, F.; Liu, T.; Zhang, Y.; Peng, X.; Yi, D. Knowledge-Based Systems Subspace alignment based on an extreme learning machine for electronic nose drift compensation. Knowl. Based Syst. 2022, 235, 107664. [Google Scholar] [CrossRef]
- Olubosede, O.; Abd Rahman, M.A.; Alqahtani, A.; Souiyah, M.; Latif, M.B.; Oke, W.A.; Aldhafferi, N.; Owolabi, T.O. Tailoring the Energy Harvesting Capacity of Zinc Selenide Semiconductor Nanomaterial through Optical Band Gap. Crystals 2022, 12, 36. [Google Scholar] [CrossRef]
- Oke, W.A.; Aldhafferi, N.; Saliu, S.; Owolabi, T.O.; Alqahtani, A.; Almurayh, A.; Qahtan, T.F. Modeling the magnetocaloric effect of spinel ferrites for magnetic refrigeration technology using extreme learning machine and genetically hybridized support vector regression computational methods. Cogent Eng. 2023, 10, 2257955. [Google Scholar] [CrossRef]
- Owolabi, T.O. Determination of the Velocity of Detonation of Primary Explosives using Genetically Optimized Support Vector Regression. Propellants Explos. Pyrotech. 2019, 44, 1282–1292. [Google Scholar] [CrossRef]
- Dodangeh, E.; Panahi, M.; Rezaie, F.; Lee, S.; Tien, D. Novel hybrid intelligence models for flood-susceptibility prediction: Meta optimization of the GMDH and SVR models with the genetic algorithm and harmony search. J. Hydrol. 2020, 590, 125423. [Google Scholar] [CrossRef]
- Liang, G.; Xu, J.; Liu, L. QSPR analysis for melting point of fatty acids using genetic algorithm based multiple linear regression (GA-MLR). Fluid Phase Equilibria 2013, 353, 15–21. [Google Scholar] [CrossRef]
- Nili-Ahmadabadi, M.; Aghabozorgi, F.; Cho, D.S.; Kim, K.C. Development and validation of a hybrid aerodynamic design method for curved diffusers using genetic algorithm and ball-spine inverse design method. Alex. Eng. J. 2021, 60, 3021–3036. [Google Scholar] [CrossRef]
- Al-Sodani, K.A.A.; Adewumi, A.A.; Mohd Ariffin, M.A.; Maslehuddin, M.; Ismail, M.; Salami, H.O.; Owolabi, T.O.; Mohamed, H.D. Experimental and modelling of alkali-activated mortar compressive strength using hybrid support vector regression and genetic algorithm. Materials 2021, 14, 3049. [Google Scholar] [CrossRef] [PubMed]
- Ren, Z.; Shuai, J.; Mao, J.; Zhu, Q.; Song, S.; Ni, Y. Significantly enhanced thermoelectric properties of p-type Mg3Sb2 via co-doping of Na and Zn. Acta Mater. 2018, 143, 265–271. [Google Scholar] [CrossRef]
- Tang, X.; Zhang, Y.; Zheng, Y.; Peng, K.; Huang, T.; Lu, X.; Wang, G.; Wang, S.; Zhou, X. Improving thermoelectric performance of p-type Ag-doped Mg2Si0.4Sn0.6 prepared by unique melt spinning method. Appl. Therm. Eng. 2017, 111, 1396–1400. [Google Scholar] [CrossRef]
- Zhang, F.; Chen, C.; Yao, H.; Bai, F.; Yin, L.; Li, X.; Li, S.; Xue, W.; Wang, Y.; Cao, F.; et al. High-Performance N-type Mg3Sb2 towards Thermoelectric Application near Room Temperature. Adv. Funct. Mater. 2020, 30, 1906143. [Google Scholar] [CrossRef]
- Huo, Y.; Xiao, S.; Dai, L.; Huang, Y.; Zheng, S.; Wang, Z.; Chen, P.; Han, G.; Lu, X.; Zhou, X.; et al. Enhanced Thermoelectric Performance in SmMg2Bi2 via Ca-Alloying and Ge-Doping. Appl. Energy Mater. 2022, 5, 5182–5190. [Google Scholar] [CrossRef]
- Zhou, Z.; Han, G.; Lu, X.; Wang, G.; Zhou, X. High-performance magnesium-based thermoelectric materials: Progress and challenges. J. Magnes. Alloys 2022, 10, 1719–1736. [Google Scholar] [CrossRef]
- Xinfeng, S.; Chem, P.; Phys, C. Low effective mass and carrier concentration optimization for high performance p-type Mg2(1−x)Li2xSi0.3Sn0.7 solid solutions. Phys. Chem. Chem. Phys. 2014, 16, 23576–23583. [Google Scholar]
- Huang, L.; Liu, T.; Mo, X.; Yuan, G.; Wang, R.; Liu, H.; Lei, X.; Zhang, Q.; Ren, Z. Thermoelectric performance improvement of p-type Mg3Sb2-based materials by Zn and Ag co-doping. Mater. Today Phys. 2021, 21, 100564. [Google Scholar] [CrossRef]
- Huang, Y.; Zheng, S.; Liao, H.; Qiao, S.; Han, G.; Wang, G.; Huang, Z.; Li, J.; Lu, X.; Zhou, X. Synergistic modulation of the thermoelectric performance of melt-spun p-type Mg2Sn via Na2S and Si alloying. J. Mater. Chem. A 2022, 10, 5452–5459. [Google Scholar] [CrossRef]
- Xu, F.; Li, A.; Rao, Y.; Huang, Z.; Wei, S. Effect of Aluminum Doping on Microstructures and Thermoelectric Properties of BiCuSeO Thermoelectric Materials. Trans. Indian Inst. Met. 2021, 74, 2367–2377. [Google Scholar] [CrossRef]
- Yang, T.; Huang, L.; Guo, J.; Zhang, Y.; Feng, J.; Ge, Z. Enhanced Thermoelectric and Mechanical Properties of BaO-Doped BiCuSeO δ Ceramics. Appl. Energy Mater. 2021, 4, 13077–13084. [Google Scholar] [CrossRef]
- Liu, Y.; Lan, J.; Xu, W.; Liu, Y.; Pei, Y.L.; Cheng, B.; Liu, D.B.; Lin, Y.H.; Zhao, L.D. Enhanced thermoelectric performance of a BiCuSeO system via band gap tuning. Chem. Commun. 2013, 2, 8075–8077. [Google Scholar] [CrossRef] [PubMed]
- Liu, Z.; Guo, X.; Li, R.; Qin, J.; Li, H.; Chen, X.; Zhou, X. Band structure manipulated by high pressure-assisted Te doping realizing improvement in thermoelectric performance of BiCuSeO system. J. Mater. 2019, 5, 649–656. [Google Scholar] [CrossRef]







| Compound Parameter | Mean | Standard Deviation | Maximum | Minimum | Correlation Coefficient |
|---|---|---|---|---|---|
| TFM | 1.0397 | 0.4433 | 1.8000 | 0.3600 | 1.0000 |
| Temperature | 679.7333 | 115.1856 | 873.0000 | 423.0000 | −0.2122 |
| x | 2.2176 | 0.8213 | 3.5000 | 0.9700 | 0.2235 |
| A | 95.2833 | 24.3047 | 143.0000 | 54.0000 | 0.2522 |
| a | 0.4059 | 0.4531 | 1.5000 | 0.0050 | −0.0010 |
| B | 90.8333 | 16.7540 | 117.0000 | 54.0000 | 0.3530 |
| b | 0.8640 | 0.6599 | 2.0000 | 0.0050 | 0.2803 |
| C | 76.6000 | 41.0362 | 117.0000 | 0.0000 | 0.4448 |
| c | 0.5036 | 0.7025 | 2.0000 | 0.0000 | −0.0425 |
| D | 14.6000 | 40.6241 | 170.0000 | 0.0000 | −0.0624 |
| d | 0.0037 | 0.0133 | 0.0700 | 0.0000 | −0.1517 |
| Parameter | TFM-G-GSVR | TFM-P-GSVR |
|---|---|---|
| Regularization factor | 1 | 1 |
| Population size | 50 | 200 |
| Epsilon | 0.0001 | 0.0001 |
| Mapping function | Gaussian | Polynomial |
| Mapping kernel parameter | 30 | 0.0035 |
| Training | Testing | |||||
|---|---|---|---|---|---|---|
| CC | RMSE | MAE | CC | RMSE | MAE | |
| TFM-S-ELM | 1.0000 | 0.0000 | 0.0000 | 0.8198 | 0.6165 | 0.5889 |
| TFM-G-GSVR | 0.9825 | 0.0845 | 0.0341 | 0.9597 | 0.1726 | 0.1588 |
| TFM-P-GSVR | 0.7204 | 0.2987 | 0.1888 | 0.9598 | 0.2755 | 0.2187 |
| TFM-G-ELM | 0.3548 | 0.4336 | 0.3632 | 0.9610 | 0.1262 | 0.0953 |
| Compound | Temp (K) | Measured TFM | TFM-G-GSVR | Error | TFM-P-GSVR | Error | TFM-S-ELM | Error | TFM-G-ELM | Error |
|---|---|---|---|---|---|---|---|---|---|---|
| Mg1.86Sn0.837Si0.093Na0.14S0.07 | 673 | 0.52 [61] | 0.52 | 0.00 | 0.52 | 0.00 | 0.52 | 0.00 | 1.27 | 0.75 |
| Mg2Si0.53Sn0.4Ge0.05Bi0.02 | 800 | 1.40 [58] | 1.40 | 0.00 | 1.39 | 0.01 | 1.40 | 0.00 | 1.25 | 0.15 |
| MgAg0.97Sb0.99In0.01 | 525 | 1.10 [8] | 1.10 | 0.00 | 1.29 | 0.19 | 1.10 | 0.00 | 1.23 | 0.13 |
| Mg2Si0.6945Sn0.3Sb0.0055 | 620 | 0.55 [58] | 0.55 | 0.00 | 0.92 | 0.37 | 0.55 | 0.00 | 0.90 | 0.35 |
| Mg0.97Zn0.03Ag0.9Sb0.95 | 423 | 1.40 [58] | 1.40 | 0.00 | 1.12 | 0.28 | 1.40 | 0.00 | 1.25 | 0.15 |
| Mg2Sn0.8Sb0.2 | 750 | 0.90 [58] | 0.90 | 0.00 | 0.35 | 0.55 | 0.12 | 0.78 | 0.89 | 0.01 |
| MgAg0.97Sb0.99 | 450 | 1.20 [58] | 1.03 | 0.17 | 0.83 | 0.37 | 1.20 | 0.00 | 1.15 | 0.05 |
| Mg2.15Si0.28Sn0.71Sb0.006 | 700 | 1.30 [17] | 1.14 | 0.16 | 0.87 | 0.43 | 1.30 | 0.00 | 0.89 | 0.41 |
| Mg0.995Ca0.005Ag0.97Sb0.99 | 525 | 1.30 [58] | 1.06 | 0.24 | 1.35 | 0.05 | 1.72 | 0.42 | 1.23 | 0.07 |
| Mg1.86Li0.14Si0.3Sn0.7 | 750 | 0.50 [59] | 0.50 | 0.00 | 0.50 | 0.00 | 0.50 | 0.00 | 0.89 | 0.39 |
| Mg2.4875Zn0.5Na0.0125Sb2 | 773 | 0.80 [54] | 0.80 | 0.00 | 0.97 | 0.17 | 0.10 | 0.70 | 0.89 | 0.09 |
| Mg2Si0.6Ge0.4Ga0.008 | 625 | 0.36 [58] | 0.60 | 0.24 | 0.88 | 0.52 | 0.36 | 0.00 | 0.89 | 0.53 |
| Mg2.9875Na0.0125Sb2 | 773 | 0.60 [58] | 0.69 | 0.09 | 0.80 | 0.20 | 0.60 | 0.00 | 0.89 | 0.29 |
| Mg1.95Li0.05Ge | 700 | 0.50 [9] | 0.50 | 0.00 | 0.50 | 0.00 | 0.50 | 0.00 | 0.89 | 0.39 |
| Mg0.99Li0.01Ag0.97Sb0.99 | 525 | 1.25 [58] | 1.25 | 0.00 | 1.25 | 0.00 | 1.25 | 0.00 | 1.23 | 0.02 |
| Mg1.95Ag0.05Si0.4Sn0.6 | 690 | 0.45 [55] | 0.45 | 0.00 | 0.70 | 0.25 | 0.45 | 0.00 | 0.89 | 0.44 |
| Mg2.39Zn0.6Ag0.01Sb2 | 773 | 0.84 [60] | 0.78 | 0.06 | 0.89 | 0.05 | 0.09 | 0.75 | 0.89 | 0.05 |
| Mg3.2Sb1.5Bi0.49Te0.01 | 700 | 1.50 [58] | 1.42 | 0.08 | 1.58 | 0.08 | 1.50 | 0.00 | 0.92 | 0.58 |
| MgAg0.965Ni0.005Sb0.99 | 450 | 1.40 [58] | 1.17 | 0.23 | 0.44 | 0.96 | 1.12 | 0.28 | 1.32 | 0.08 |
| Mg3.07Sb1.5Bi0.48Se0.02 | 725 | 1.23 [15] | 1.23 | 0.00 | 1.23 | 0.00 | 1.23 | 0.00 | 0.89 | 0.34 |
| Mg2.85Cd0.5Sb2 | 773 | 0.75 [13] | 0.75 | 0.00 | 0.75 | 0.00 | 0.75 | 0.00 | 0.89 | 0.14 |
| Mg2.1Si0.38Sn0.6Sb0.02 | 700 | 0.85 [58] | 1.06 | 0.21 | 0.85 | 0.00 | 0.85 | 0.00 | 0.89 | 0.04 |
| Mg3.5Nd0.04Sb1.97Te0.03 | 775 | 1.65 [4] | 1.65 | 0.00 | 1.65 | 0.00 | 1.65 | 0.00 | 0.89 | 0.76 |
| Mg3.15Mn0.05Sb1.5Bi0.49Se0.01 | 623 | 1.70 [56] | 1.70 | 0.00 | 1.47 | 0.23 | 1.70 | 0.00 | 1.25 | 0.45 |
| Mg3.5Sc0.04Sb1.97Te0.03 | 725 | 1.50 [58] | 1.50 | 0.00 | 1.50 | 0.00 | 0.90 | 0.60 | 1.23 | 0.27 |
| Mg3.032Y0.018SbBi | 700 | 1.80 [58] | 1.80 | 0.00 | 1.49 | 0.31 | 1.80 | 0.00 | 1.23 | 0.57 |
| Mg2.985Ag0.015Sb2 | 725 | 0.51 [6] | 0.51 | 0.00 | 0.84 | 0.33 | 0.51 | 0.00 | 0.89 | 0.38 |
| Mg2.15Sm0.5Ca0.5Bi1.99Ge0.01 | 873 | 0.71 [57] | 0.71 | 0.00 | 1.01 | 0.30 | 0.71 | 0.00 | 1.23 | 0.52 |
| Mg1.95Na0.01ZnSb2 | 773 | 0.87 [14] | 0.90 | 0.03 | 0.87 | 0.00 | 0.87 | 0.00 | 0.89 | 0.02 |
| Mg3.5Tm0.03Sb1.97Te0.03 | 775 | 1.75 [4] | 1.50 | 0.25 | 1.54 | 0.21 | 1.75 | 0.00 | 0.89 | 0.86 |
| Mean absolute percentage error (MAPE) | 0.06 | 0.19 | 0.12 | 0.31 | ||||||
Disclaimer/Publisher’s Note: The statements, opinions and data contained in all publications are solely those of the individual author(s) and contributor(s) and not of MDPI and/or the editor(s). MDPI and/or the editor(s) disclaim responsibility for any injury to people or property resulting from any ideas, methods, instructions or products referred to in the content. |
© 2024 by the author. Licensee MDPI, Basel, Switzerland. This article is an open access article distributed under the terms and conditions of the Creative Commons Attribution (CC BY) license (https://creativecommons.org/licenses/by/4.0/).
Share and Cite
Ibn Shamsah, S.M. Modeling Temperature-Dependent Thermoelectric Performance of Magnesium-Based Compounds for Energy Conversion Efficiency Enhancement Using Intelligent Computational Methods. Inorganics 2024, 12, 85. https://doi.org/10.3390/inorganics12030085
Ibn Shamsah SM. Modeling Temperature-Dependent Thermoelectric Performance of Magnesium-Based Compounds for Energy Conversion Efficiency Enhancement Using Intelligent Computational Methods. Inorganics. 2024; 12(3):85. https://doi.org/10.3390/inorganics12030085
Chicago/Turabian StyleIbn Shamsah, Sami M. 2024. "Modeling Temperature-Dependent Thermoelectric Performance of Magnesium-Based Compounds for Energy Conversion Efficiency Enhancement Using Intelligent Computational Methods" Inorganics 12, no. 3: 85. https://doi.org/10.3390/inorganics12030085
APA StyleIbn Shamsah, S. M. (2024). Modeling Temperature-Dependent Thermoelectric Performance of Magnesium-Based Compounds for Energy Conversion Efficiency Enhancement Using Intelligent Computational Methods. Inorganics, 12(3), 85. https://doi.org/10.3390/inorganics12030085

