Next Article in Journal
A Scoping Review of the Efficacy of Diode Lasers Used for Minimally Invasive Exposure of Impacted Teeth or Teeth with Delayed Eruption
Previous Article in Journal
Low-Complexity Chromatic Dispersion Equalization FIR Digital Filter for Coherent Receiver
 
 
Font Type:
Arial Georgia Verdana
Font Size:
Aa Aa Aa
Line Spacing:
Column Width:
Background:
Article

Improving the Stochastic Feedback Cooling of a Mechanical Oscillator Using a Degenerate Parametric Amplifier

1
School of Science, Zhejiang Sci-Tech University, Hangzhou 310018, China
2
Key Laboratory of Optical Field Manipulation of Zhejiang Province, Department of Physics, Zhejiang Sci-Tech University, Hangzhou 310018, China
*
Author to whom correspondence should be addressed.
Photonics 2022, 9(4), 264; https://doi.org/10.3390/photonics9040264
Submission received: 29 March 2022 / Revised: 12 April 2022 / Accepted: 14 April 2022 / Published: 16 April 2022
(This article belongs to the Section Quantum Photonics and Technologies)

Abstract

Cooling of a macroscopic mechanical resonator to extremely low temperatures is a necessary condition to observe a variety of macroscopic quantum phenomena. Here, we study the stochastic feedback cooling of a mechanical resonator in an optomechanical system with a degenerate optical parametric amplifier (OPA). In the bad-cavity limit, we find that the OPA can enhance the cooling of the movable mirror in the stochastic feedback cooling scheme. The movable mirror can be cooled from 132 mK to 0.033 mK, which is lower than that without the OPA by a factor of about 5.

1. Introduction

Currently, mechanical modes interacting with optical modes is one of the most studied quantum optical systems. Generally, a macroscopic mechanical resonator is inevitably coupled to the surrounding thermal environment; the unavoidable thermal noise acting on the resonator from the environment masks its quantum mechanical behaviors. Hence, cooling of micromechanical resonators towards the quantum ground state is the first step in order to observe quantum effects of the macroscopic mechanical oscillators [1], such as superpositions of macroscopic quantum states [2,3], mechanical squeezing [4,5], and mechanical entanglement [6,7]. Moreover, the ground state cooling of mechanical oscillators plays important roles in ultra-high precision measurements and the study of the quantum–classical boundary of the mechanical oscillator [1]. Over the past few decades, there has been considerable progress towards the realization of ground state cooling of mechanical resonators, which is implemented through either passive feedback cooling [8,9,10,11,12,13,14,15,16,17,18,19,20,21,22,23] or active feedback cooling [24,25,26,27,28,29,30,31,32,33]. In the passive feedback cooling scheme, the thermal noise of the mechanical oscillator is suppressed by the radiation pressure force from the cavity field in an optical cavity. It is possible to achieve ground state cooling of mechanical resonators in the resolved sideband regime, where the resonant frequency of the mechanical resonator exceeds the cavity linewidth [8,9]. In the active feedback cooling scheme, a damping feedback force is applied to the mechanical oscillator to reduce the influence of its thermal fluctuations. In the unresolved sideband regime, it has been shown that the active feedback cooling scheme can reduce the temperature of the mechanical oscillator by a factor of 40 [24], and the active feedback cooling schemes can cool the mechanical oscillator from 293 K to 135 mK [25], from 2.2 K to 2.9 mK [26], from 295 K to 6.9 mK [27], from 297 K to 1.5 mK [28], from 4.4 K to 1.1 mK [30], from 10 K to 0.037 mK [31], and from 296 K to 1.2 mK [32]. Besides, the active feedback cooling scheme can cool the mechanical oscillator from 300 K to 350 mK in the resolved sideband regime [29].
Moreover, a degenerate optical parametric amplifier (OPA) can be used to produce the squeezed light through the process of the degenerate parametric down conversion [34]. It has been pointed out that putting a degenerate optical parametric amplifier (OPA) into a Fabry–Perot optical cavity can improve the passive cooling of the mechanical resonator [21,22,23,35], aid observation of the normal-mode splitting in the spectra of the movable mirror and the outgoing light from the cavity [36], prepare a mechanical mirror in a squeezed state [37], produce the tripartite stationary entanglement [38], improve the precision of a position measurement of the mechanical oscillator [39], and enhance the effective interaction strength between the optical and mechanical modes originally in the weak-coupling regime into the single-photon strong-coupling regime [40].
The stochastic feedback cooling scheme is one of the active feedback cooling schemes [33]. It has been shown that the stochastic feedback cooling scheme can cool the oscillating mirror close to its quantum ground state in the bad-cavity limit [33]. In this paper, we present how a degenerate OPA within a Fabry–Perot optical cavity with a movable mirror at one end affects the stochastic feedback cooling of the moving mirror. In the presence of the OPA, using a low pumping power of 0.1 mW, we find that the movable mirror can reach the minimum effective mean excitation number of about 2.5, which is about 5-times below that without the OPA.
The article is organized as follows. In Section 2, we introduce the model, derive the quantum Langevin equations, give the steady-state mean values, and linearize the quantum Langevin equations. In Section 3, we introduce the stochastic feedback cooling scheme, derive the stability conditions, obtain the effective mechanical frequency and the effective mechanical damping rate, and find the variances of the position and momentum of the movable mirror in the stationary state. In Section 4, we discuss the influence of the OPA on the feedback cooling of the oscillating mirror. In Section 5, we conclude with a summary of the results obtained.

2. Model

We consider a Fabry–Perot cavity with length L formed by one fixed partially transmitting mirror and one movable perfectly reflecting mirror, as shown in Figure 1. The cavity contains a degenerate OPA. The cavity field is driven by an external laser at frequency ω l . Then, the intracavity photons exert a radiation pressure force on the movable mirror due to momentum transfers. Meanwhile, a thermal Langevin force acts on the movable mirror due to the coupling of the movable mirror to a thermal bath in equilibrium at temperature T. Under the action of the two forces, the movable mirror makes small oscillations around its equilibrium position. The small displacement q of the movable mirror changes the cavity length, shifts the resonance frequency of the cavity field, and changes the intracavity photon number. This in turn modifies the radiation pressure force acting on the oscillator, so that the optical and mechanical modes are coupled to each other. The movable mirror with effective mass m and resonant frequency ω m is treated quantum mechanically. In the degenerate OPA, a pump field at frequency 2 ω l interacts with a second-order nonlinear optical crystal so that a signal field at frequency ω 1 and an idler field at frequency ω 2 are generated, and ω 1 = ω 2 = ω l .
In the adiabatic limit, the resonant frequency ω m of the oscillating mirror is much less than the free spectral range c 2 L of the optical cavity ( c = 3 × 10 8 m/s); it is reasonable to assume that there is only a single cavity mode at frequency ω c in the cavity [41,42]. The adiabatic approximation implies that the mechanical frequency ω m is much smaller than ω c , so the moving mirror is moving so slow that we can neglect several effects including the retardation effect, the Casimir effect, and the Doppler effect [43,44]. If we write the position operator q and momentum operator p of the movable mirror in terms of the dimensionless position operator Q and dimensionless momentum operator P of the movable mirror with commutation relation [ Q , P ] = i 2 , q = 2 ħ m ω m Q , and p = 2 ħ m ω m P , the Hamiltonian of the coupled system in the rotating frame at the laser frequency ω l can be written as
H = ħ ( ω c ω l ) c c 2 ħ G 0 c c Q + ħ ω m ( Q 2 + P 2 ) + i ħ ε ( c c ) + i ħ G ( e i θ c 2 e i θ c 2 ) .
Here, c ( c ) is the bosonic annihilation (creation) operator of the cavity mode satisfying [ c , c ] = 1 . G 0 = ω c L ħ 2 m ω m is the coupling constant characterizing the strength of the interaction between the optical and mechanical modes. ε is the amplitude of the driving laser and is dependent on the power of the input laser by ε = κ ħ ω l , in which κ is the cavity decay rate due to the transmission of the fixed mirror. G denotes the parametric gain of the OPA and is determined by the amplitude of the pump field driving the OPA, and θ is the phase of the pump field driving the OPA.
According to the Heisenberg motion equation and taking into account the quantum and thermal noises, the quantum Langevin equations describing the coupled system read
Q ˙ ( t ) = ω m P ( t ) , P ˙ ( t ) = G 0 c ( t ) c ( t ) ω m Q ( t ) γ m P ( t ) + ξ ( t ) , c ˙ ( t ) = [ κ 2 + i ( ω c ω l ) ] c ( t ) + 2 i G 0 c ( t ) Q ( t ) + ε + 2 G e i θ c ( t ) + κ c i n ( t ) .
Here, γ m is the mechanical damping rate. ξ ( t ) is the Brownian noise operator of the movable mirror [43]; it has zero mean value ξ ( t ) = 0 , and its two-time correlation function is
ξ ( t ) ξ ( t ) = 1 4 π γ m ω m + ω e i ω ( t t ) 1 + coth ħ ω 2 k B T d ω ,
where k B is the Boltzmann constant. In the high-temperature limit k B T ħ ω , one has coth ( ħ ω / 2 k B T ) 2 k B T / ( ħ ω ) . Moreover, c i n ( t ) is the input vacuum noise operator coming from the electromagnetic field outside the cavity. Its properties are
c i n ( t ) = 0 , c i n ( t ) c i n ( t ) = δ ( t t ) .
The steady-state mean values of the system operators can be obtained from Equation (2) by setting their left-hand sides to zero. They are
Q s = G 0 | c s | 2 ω m , P s = 0 , c s = κ 2 i Δ + 2 G e i θ κ 2 4 + Δ 2 4 G 2 ε ,
where Δ is the effective cavity detuning in the presence of the radiation pressure defined by Δ = ω c ω l 2 G 0 Q s . The detuning Δ can be controlled by tuning the frequency ω l of the driving field. Q s denotes the steady-state position of the movable mirror under the action of the radiation pressure force. Furthermore, c s represents the steady-state intracavity field amplitude. It is noted that the intracavity photon number | c s | 2 increases with increasing the parametric gain G of the OPA.
Restricting our attention to the strong driving regime and assuming that the intracavity photon number | c s | 2 satisfies the condition | c s | 2 1 , we linearize the nonlinear Equation (2) by letting Q ( t ) = Q s + δ Q ( t ) , P ( t ) = P s + δ P ( t ) , and c ( t ) = c s + δ c ( t ) , where δ Q ( t ) , δ P ( t ) , and δ c ( t ) are the small fluctuation operators with zero expectation values around the steady-state mean values Q s , P s , and c s , respectively. Here, we drop the δ denoting the small fluctuation for notational convenience. Hence, the linearized quantum Langevin equations for the fluctuation operators Q ( t ) , P ( t ) , and c ( t ) are given by
Q ˙ ( t ) = ω m P ( t ) , P ˙ ( t ) = G ( c ( t ) + c ( t ) ) ω m Q ( t ) γ m P ( t ) + ξ ( t ) , c ˙ ( t ) = ( κ 2 + i Δ ) c ( t ) + 2 i G Q ( t ) + 2 G e i θ c ( t ) + κ c i n ( t ) ,
where we take c s to be real and positive and G = G 0 c s is the effective optomechanical coupling strength.
In the following, we consider the case that the driving field is resonant with the cavity field, i.e., Δ = 0 . We introduce the amplitude and phase quadrature fluctuation operators x ( t ) = 1 2 [ c ( t ) + c ( t ) ] and y ( t ) = 1 2 i [ c ( t ) c ( t ) ] and the input vacuum noise quadratures x i n ( t ) = c i n ( t ) + c i n ( t ) and y i n ( t ) = 1 i ( c i n ( t ) c i n ( t ) ) ; Equation (6) can be rewritten as
Q ˙ ( t ) = ω m P ( t ) , P ˙ ( t ) = 2 G x ( t ) ω m Q ( t ) γ m P ( t ) + ξ ( t ) , x ˙ ( t ) = ( κ 2 2 G cos θ ) x ( t ) + 2 G sin θ y ( t ) + κ 2 x i n ( t ) , y ˙ ( t ) = ( κ 2 + 2 G cos θ ) y ( t ) + 2 G sin θ x ( t ) + 2 G Q ( t ) + κ 2 y i n ( t ) .

3. The Feedback in the Stochastic Cooling Scheme

In the bad-cavity limit κ ω m and in the weakly optomechanical coupling regime κ G in which the photons leak out of the cavity much faster than the optomechanical interaction, the cavity field follows the mechanical motion adiabatically. From Equation (7), one has
x ( t ) A κ 2 x i n ( t ) + 2 G B Q ( t ) + B κ 2 y i n ( t ) , y ( t ) B κ 2 x i n ( t ) + 2 G V Q ( t ) + V κ 2 y i n ( t ) ,
where A = κ 2 + 2 G cos θ κ 2 4 4 G 2 , B = 2 G sin θ κ 2 4 4 G 2 , V = κ 2 2 G cos θ κ 2 4 4 G 2 . In the absence of the OPA ( G = 0 ), A = 2 κ , B = 0 , V = 2 κ , only the phase quadrature y ( t ) of the cavity field is dependent on the position Q ( t ) of the movable mirror [33]. In the presence of the OPA ( G 0 ), both intracavity quadratures x ( t ) and y ( t ) are related to the position Q ( t ) of the movable mirror. Then, the transmitted light from the cavity can be monitored continuously in real time via phase-sensitive homodyne detection. Before detection, the transmitted field from the cavity is mixed at a 50:50 beam splitter with a very intense coherent local oscillator, whose frequency is the same as that of the external laser driving the cavity. We can change the relative phase between the local oscillator and the transmitted light from the cavity so that the difference between the intensities measured by the two photodetectors (the output homodyne photocurrent) is the output phase quadrature y o u t ( t ) . It varies linearly with the intracavity phase quadrature y ( t ) by
y o u t ( t ) = 2 η κ y ( t ) η y i n η ( t ) ,
where η is the homodyne detection efficiency, ranging from 0 to 1, and y i n η ( t ) is a generalized phase quadrature of the input noise, which can be written in terms of a generalized input noise y i n η ( t ) = 1 i ( c η ( t ) c η ( t ) ) . The quantum noise c η ( t ) has zero mean value, and its nonzero correlation function is:
c η ( t ) c η ( t ) = δ ( t t ) .
In addition, the noise c η ( t ) is correlated with the input vacuum noise c i n ( t ) , and their nonzero correlation functions [45] are
c i n ( t ) c η ( t ) = c η ( t ) c i n ( t ) = η δ ( t t ) ,
which depend on the detection efficiency η . For the perfect homodyne detection η = 1 , the noise c η ( t ) is identical to the input vacuum noise c i n ( t ) ( c η ( t ) = c i n ( t ) ). For η = 0 , c η ( t ) and c i n ( t ) are mutually uncorrelated. Hence, the output homodyne photocurrent y o u t ( t ) provides information about the mechanical position Q ( t ) .
This output homodyne photocurrent y o u t ( t ) is sent both to a spectrum analyzer and to the feedback loop. Thus, a part of the output homodyne photocurrent y o u t ( t ) is sent back to the moving mirror to counteract the thermal vibration of the moving mirror and effectively provide cooling of the moving mirror. The feedback loop introduces an additional term proportional to the output homodyne photocurrent y o u t ( t τ ) in the quantum Langevin equations for any system operator O ( t ) [45]:
O ˙ f b ( t ) = i κ η y o u t ( t τ ) [ g s c P ( t ) , O ( t ) ] ,
where τ is the feedback loop delay time and g s c is a dimensionless feedback gain factor, and it is negative. We find that only the dynamics of the position operator Q ( t ) is affected by the feedback loop; an extra term in Q ˙ ( t ) due to the feedback is Q ˙ f b ( t ) = 1 2 κ η y o u t ( t τ ) g s c . It is assumed that the feedback delay time τ is much smaller than the cavity decay time κ 1 , the feedback delay time is negligible τ 0 , and Q ˙ f b ( t ) reduces to
Q ˙ f b ( t ) = 1 2 κ η y o u t ( t ) g s c .
The quantum Langevin equations including feedback become
Q ˙ ( t ) = ω m P ( t ) + g s c κ y ( t ) g s c 2 κ η y i n η ( t ) , P ˙ ( t ) = 2 G x ( t ) ω m Q ( t ) γ m P ( t ) + ξ ( t ) , x ˙ ( t ) = ( κ 2 2 G cos θ ) x ( t ) + 2 G sin θ y ( t ) + κ 2 x i n ( t ) , y ˙ ( t ) = ( κ 2 + 2 G cos θ ) y ( t ) + 2 G sin θ x ( t ) + 2 G Q ( t ) + κ 2 y i n ( t ) .
Equation (14) can be written as the matrix form:
u ˙ ( t ) = M u ( t ) + n ( t ) ,
where u ( t ) is the column vector of the fluctuations and n ( t ) is the column vector of the noise sources. For the sake of simplicity, their transposes are
u ( t ) T = ( Q ( t ) , P ( t ) , x ( t ) , y ( t ) ) , n ( t ) T = ( g s c 2 κ η y i n η ( t ) , ξ ( t ) , κ 2 x i n ( t ) , κ 2 y i n ( t ) ) ;
and the matrix M is given by
M = 0 ω m 0 g s c κ ω m γ m 2 G 0 0 0 2 G cos θ κ 2 2 G sin θ 2 G 0 2 G sin θ ( 2 G cos θ + κ 2 ) .
The solutions to Equation (15) are stable only if all the eigenvalues of the matrix M have negative real parts. Applying the Routh–Hurwitz criterion [46], one finds the stability conditions of the system:
S 1 = κ κ 2 4 4 G 2 + κ γ m + γ m ( κ γ m + ω m 2 ) 2 g s c κ G ( κ 2 + 2 G cos θ ) > 0 , S 2 = γ m κ 2 4 4 G 2 + ω m 2 κ 2 g s c κ G γ m + κ 2 2 G cos θ S 1 ( κ + γ m ) 2 S 3 > 0 , S 3 = ω m 2 κ 2 4 4 G 2 8 ω m G 2 G sin θ 2 g s c κ γ m G κ 2 2 G cos θ > 0 .
In the special case where θ = 0 and g s c = 0 , the stability conditions are simplified greatly to
G < κ 4 .
Using Equation (8), we adiabatically eliminate the cavity mode; Equation (14) reduces to
Q ˙ ( t ) = ω m P ( t ) + 1 2 g s c κ 3 / 2 B x i n ( t ) + 2 g s c κ G V Q ( t ) + 1 2 g s c κ 3 / 2 V y i n ( t ) g s c 2 κ η y i n η ( t ) , P ˙ ( t ) = ( 4 G 2 B ω m ) Q ( t ) γ m P ( t ) + G A κ x i n ( t ) + G B κ y i n ( t ) + ξ ( t ) .
From Equation (20), we obtain the differential equation for the displacement operator Q ( t ) :
Q ¨ ( t ) + ( 1 + g ) γ m Q ˙ ( t ) + [ ω m ( ω m 4 G 2 B ) + g γ m 2 ] Q ( t ) = ω m [ ξ ( t ) + F r a d ( t ) + F f b ( t ) ] ,
where g = 2 g s c κ G V / γ m is the effective feedback gain, and it is a dimensionless parameter; F r a d ( t ) = G κ [ A x i n ( t ) + B y i n ( t ) ] is the radiation pressure force on the moving mirror; F f b ( t ) = 1 2 ω m g s c κ 3 / 2 { B [ γ m x i n ( t ) + x ˙ i n ( t ) ] + V [ γ m y i n ( t ) + y ˙ i n ( t ) ] } 1 2 ω m g s c κ η [ γ m y i n η ( t ) + y ˙ i n η ( t ) ] represents the feedback force acting on the movable mirror. It is seen that the effective resonance frequency and the effective damping rate of the movable mirror are given by
ω m e f f = ω m ( ω m 4 G 2 B ) + g γ m 2 , γ m e f f = ( 1 + g ) γ m .
Hence, the OPA in the cavity induces a modification in the effective mechanical resonance frequency ω m e f f and the effective damping rate γ m e f f since g, G , and B depend on G and θ .
For Equation (20), we take the Fourier transform defined as O ( t ) = 1 2 π + o ( ω ) e i ω t d ω , solve it in the frequency domain, and obtain the expressions for the position and momentum fluctuations of the movable mirror:
Q ( ω ) = E 1 ( ω ) x i n ( ω ) + E 2 ( ω ) y i n ( ω ) + E 3 ( ω ) y i n η ( ω ) + E 4 ( ω ) ξ ( ω ) , P ( ω ) = U 1 ( ω ) x i n ( ω ) + U 2 ( ω ) y i n ( ω ) + U 3 ( ω ) y i n η ( ω ) + U 4 ( ω ) ξ ( ω ) ,
where
E 1 ( ω ) = χ ( ω ) κ ω m ω m G A + ( γ m + i ω ) g γ m B 4 G V , E 2 ( ω ) = χ ( ω ) κ ω m ω m G B + ( γ m + i ω ) g γ m 4 G , E 3 ( ω ) = χ ( ω ) γ m + i ω ω m g γ m 4 G V κ η , E 4 ( ω ) = χ ( ω ) , U 1 ( ω ) = χ ( ω ) κ ω m ( 4 G 2 B ω m ) g γ m B 4 G V + ( g γ m + i ω ) G A , U 2 ( ω ) = χ ( ω ) κ ω m ( 4 G 2 B ω m ) g γ m 4 G + ( g γ m + i ω ) G B , U 3 ( ω ) = χ ( ω ) 4 G 2 B ω m ω m g γ m 4 G V κ η , U 4 ( ω ) = χ ( ω ) g γ m + i ω ω m , χ ( ω ) = ω m ( g γ m + i ω ) ( γ m + i ω ) ω m ( 4 G 2 B ω m ) .
Here, χ ( ω ) is the mechanical susceptibility of the oscillating mirror, which describes the response of the movable mirror in the presence of the OPA in the stochastic feedback cooling scheme. In Equation (23), for the first two terms in Q ( ω ) and P ( ω ) , the part proportional to the parameter g originates from the feedback loop; the remaining part is from the radiation pressure; the third term related to y i n η ( ω ) comes from the feedback loop; the fourth term related to ξ ( ω ) arises from the thermal noise of the movable mirror. The spectra of fluctuations in position and momentum of the movable mirror are defined by
S Z ( ω ) = 1 4 π + d Ω e i ( ω + Ω ) t [ Z ( ω ) Z ( Ω ) + Z ( Ω ) Z ( ω ) ] ,
where Z = Q , P . With the help of the nonzero correlation functions of the system noises in the frequency domain,
x i n ( ω ) x i n ( Ω ) = y i n ( ω ) y i n ( Ω ) = 2 π δ ( ω + Ω ) , x i n ( ω ) y i n ( Ω ) = y i n ( ω ) x i n ( Ω ) = 2 i π δ ( ω + Ω ) , x i n η ( ω ) x i n η ( Ω ) = y i n η ( ω ) y i n η ( Ω ) = 2 π δ ( ω + Ω ) , x i n ( ω ) y i n η ( Ω ) = y i n η ( ω ) x i n ( Ω ) = 2 i η π δ ( ω + Ω ) , y i n ( ω ) y i n η ( Ω ) = y i n η ( ω ) y i n ( Ω ) = 2 η π δ ( ω + Ω ) , ξ ( ω ) ξ ( Ω ) = π γ m ω m ω 1 + coth ħ ω 2 k B T δ ( ω + Ω ) ,
we obtain the position spectrum and momentum spectrum of the movable mirror:
S Q ( ω ) = E 1 ( ω ) E 1 ( ω ) + E 2 ( ω ) E 2 ( ω ) + η E 2 ( ω ) E 3 ( ω ) + η E 2 ( ω ) E 3 ( ω ) + E 3 ( ω ) E 3 ( ω ) + E 4 ( ω ) E 4 ( ω ) γ m n t h , S P ( ω ) = U 1 ( ω ) U 1 ( ω ) + U 2 ( ω ) U 2 ( ω ) + η U 2 ( ω ) U 3 ( ω ) + η U 2 ( ω ) U 3 ( ω ) + U 3 ( ω ) U 3 ( ω ) + U 4 ( ω ) U 4 ( ω ) γ m n t h ,
where n t h = k B T ħ ω m . The stationary variances Q 2 and P 2 in the position and the momentum of the movable mirror can be calculated by
Z 2 = 1 2 π + d ω S Z ( ω ) , Z = Q , P .
Moreover, we introduce the parameter r = Q 2 P 2 to show the relative importance of fluctuations in the position and momentum of the movable mirror.

4. The Feedback Cooling of the Movable Mirror

In this section, we evaluate the effectiveness of the OPA at cooling the resonator under the stochastic feedback control. In order to demonstrate the cooling of the movable mirror, it is necessary to examine the effective mean vibrational number n e f f in the vibrating mirror, which can be deduced from the variances Q 2 and P 2 of the oscillator in the steady-state:
ħ ω m [ Q 2 + P 2 ] = ħ ω m ( n e f f + 1 2 ) .
The effective mean vibrational number is then given by
n e f f = Q 2 + P 2 1 2 .
When the movable mirror is cooled to its quantum ground state, n e f f = 0 , Q 2 = P 2 = 1 4 .
The values of the parameters were chosen from the recent experiment [13]: the laser wavelength λ = 2 π c / ω l = 1064 nm, the cavity length L = 25 mm, the effective mass of the movable mirror m = 15 ng, the mechanical frequency ω m / ( 2 π ) = 275 kHz, the mechanical quality factor Q = ω m / γ m = 2.1 × 10 4 , the mechanical damping rate γ m / ( 2 π ) = 13.1 Hz, the cavity decay rate κ / ( 2 π ) = 3 × 10 7 Hz, the finesse of the cavity F c = π c κ L = 200 , the feedback gain g s c = 0.25 , and the detection efficiency η = 0.8 ; the system is operated under the stability Condition (18). We take the initial thermal phonon number of the movable mirror n t h = k B T / ( ħ ω m ) = 10 4 , and the corresponding initial temperature of the movable mirror is T=132 mK.
The effective mean excitation number n e f f of the cooled mirror is plotted in Figure 2 as a function of the driving power for different values of the parametric gain G when the parametric phase is θ = 0 . Note that the effective optomechanical coupling strength G increases with increasing the laser power and the parametric gain G. For = 0.1 mW and G = 0.18 κ , the effective optomechanical coupling strength is G = 0.0064 κ ; thus, the condition G κ of the adiabatic approximation is satisfied. For a given laser power , n e f f is reduced with increasing parametric gain G. For a given parametric gain G, it is seen that n e f f is decreased with increasing laser power . When = 0.1 mW, for G = 0 , 0.05 κ , 0.18 κ , the effective mean excitation numbers n e f f are 12.8, 7.6, and 2.5, respectively, and the corresponding temperatures of the movable mirror are about 0.169 mK, 0.100 mK, and 0.033 mK, respectively. Thus, in the presence of the OPA with G = 0.18 κ , the cooling of the movable mirror can be improved by a factor of about 5 compared to that in the absence of the OPA.
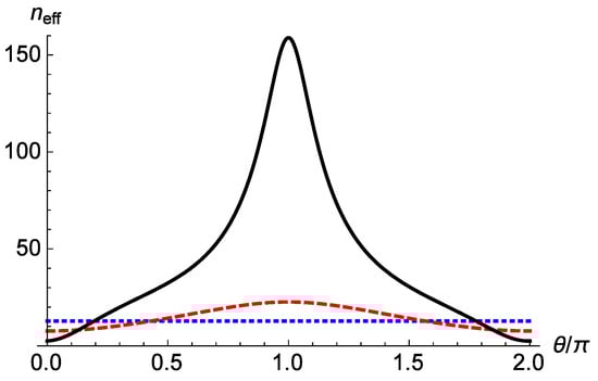
The effective mean excitation number n e f f of the cooled mirror is plotted in Figure 3 as a function of the parametric phase θ / π for different values of the parametric gain G when the input laser power is 0.1 mW. In the absence of the OPA ( G = 0 ), n e f f is not changed with the parametric phase θ , n e f f = 12.8 . In the presence of the OPA ( G 0 ), n e f f is changed with the parametric phase θ . For a fixed value of the nonzero parametric gain G, n e f f takes the maximum value when θ = π and takes the minimum value when θ = 0 , 2 π . The maximum value of n e f f is larger than that without the OPA ( G = 0 ), and the minimum value of n e f f is less than that without the OPA ( G = 0 ). With an increase of the parametric gain G, the maximum value of n e f f at θ = π is increased. When G = 0.05 κ , 0.18 κ , the maximum values of n e f f at θ = π are 22.6, 158.9, respectively. As the parametric gain G is increased, the minimum value of n e f f at θ = 0 , 2 π is decreased. When G = 0.05 κ , 0.18 κ , the minimum values of n e f f at θ = 0 , 2 π are 7.6, 2.5, respectively, which agree with the results in Figure 2.
In addition, the effective mean excitation number n e f f of the movable mirror against the parametric gain G for the driving power = 0.1 mW and the parametric phase θ = 0 is shown in Figure 4. We find that n e f f almost decreases monotonically with increasing parametric gain G. Without the OPA ( G = 0 ) in the cavity, the effective mean excitation number is n e f f = 12.8 . With the OPA ( G = 0.18 κ ) in the cavity, the effective mean excitation number is decreased down to n e f f = 2.5 . These results are consistent with those shown in Figure 2. The inset in Figure 4 gives the variation of the parameter r as a function of the parametric gain G for the laser power = 0.1 mW and the parametric phase θ = 0 . We observe that the parameter r is always less than unity, and when the parametric gain G is increased, the parameter r is decreased, implying that the position fluctuations are suppressed over the momentum fluctuations; this suppression is increased with the parametric gain G. Therefore, the effect of an OPA inside a cavity on the parameter r in the active feedback cooling scheme is different from that in the passive feedback cooling scheme [35], in which the parametric gain G makes the parameter r larger than unity, implying that the momentum fluctuations are suppressed over the position fluctuations. The reason that the ratio r is not equal to unity is that we are dealing with a driven system and the potential energy and the kinetic energy of the movable mirror are not equal ( ħ ω m Q 2 ħ ω m P 2 ) [35].
Furthermore, the normalized resonance frequency shift [ ω m e f f ω m 1 ] × 10 4 and the normalized effective damping rate γ m e f f / γ m of the oscillator as a function of the parametric gain G for the driving power = 0.1 mW and the parametric phase θ = 0 are shown in Figure 5. When the parametric gain G becomes larger, the effective resonant frequency ω m e f f of the oscillator is almost equal to ω m , but the effective damping rate γ m e f f of the oscillator is significantly increased, resulting in the decrease of the effective mean excitation number n e f f of the movable mirror, as shown in Figure 4.

5. Conclusions

In conclusion, we investigated the stochastic feedback cooling scheme in an optomechanical system consisting of a degenerate OPA within a Fabry–Perot optical cavity. We found that the OPA in a cavity can upgrade the feedback cooling performance due to the fact that it significantly increases the effective damping rate of the movable mirror. Thus, the combination of a stochastic feedback cooling scheme with a degenerate OPA provides an alternative way to achieve quantum ground state cooling of macroscopic mechanical oscillators. Future work will extend these studies to cool multiple mechanical oscillators [47].

Author Contributions

Conceptualization, S.H. and A.C.; methodology, S.H. and A.C.; software, X.Y., S.H. and L.D.; formal analysis, X.Y., S.H. and L.D.; writing—original draft preparation, X.Y., S.H. and L.D.; writing—review and editing, S.H., L.D. and A.C. All authors have read and agreed to the published version of the manuscript.

Funding

This research was funded by the National Natural Science Foundation of China (Grants Numbers 12174344, 12175199, 91636108), by the Zhejiang Provincial Natural Science Foundation of China (Grants Numbers LY21A040007, LZ20A040002), and by the Science Foundation of Zhejiang Sci-Tech University (Grants Numbers 18062121-Y, 17062071-Y).

Institutional Review Board Statement

Not applicable.

Informed Consent Statement

Not applicable.

Data Availability Statement

Not applicable.

Conflicts of Interest

The authors declare no conflict of interest.

References

  1. Aspelmeyer, M.; Kippenberg, T.J.; Marquardt, F. Cavity optomechanics. Rev. Mod. Phys. 2014, 86, 1391. [Google Scholar] [CrossRef]
  2. Bose, S.; Jacobs, K.; Knight, P.L. Scheme to probe the decoherence of a macroscopic object. Phys. Rev. A 1999, 59, 3204. [Google Scholar] [CrossRef]
  3. Marshall, W.; Simon, C.; Penrose, R.; Bouwmeester, D. Towards quantum superpositions of a mirror. Phys. Rev. Lett. 2003, 91, 130401. [Google Scholar] [CrossRef] [PubMed]
  4. Wollman, E.E.; Lei, C.U.; Weinstein, A.J.; Suh, J.; Kronwald, A.; Marquardt, F.; Clerk, A.A.; Schwab, K.C. Quantum squeezing of motion in a mechanical resonator. Science 2015, 349, 952. [Google Scholar] [CrossRef]
  5. Li, L.; Zhu, S.Y.; Agarwal, G.S. Squeezed states of magnons and phonons in cavity magnomechanics. Phys. Rev. A 2019, 99, 021801. [Google Scholar] [CrossRef]
  6. Kotler, S.; Peterson, G.A.; Shojaee, E.; Lecocq, F.; Cicak, K.; Kwiatkowski, A.; Geller, S.; Glancy, S.; Knill, E.; Simmonds, R.W.; et al. Direct observation of deterministic macroscopic entanglement. Science 2021, 372, 622–625. [Google Scholar] [CrossRef]
  7. Lépinay, L.M.; Ockeloen-Korppi, C.F.; Woolley, M.J.; Sillanpää, M.A. Quantum mechanics-free subsystem with mechanical oscillators. Science 2021, 372, 625–629. [Google Scholar] [CrossRef]
  8. Marquardt, F.; Chen, J.P.; Clerk, A.A.; Girvin, S.M. Quantum theory of cavity-assisted sideband cooling of mechanical motion. Phys. Rev. Lett. 2007, 99, 093902. [Google Scholar] [CrossRef]
  9. Wilson-Rae, I.; Nooshi, N.; Zwerger, W.; Kippenberg, T.J. Theory of ground state cooling of a mechanical oscillator using dynamical backaction. Phys. Rev. Lett. 2007, 99, 093901. [Google Scholar] [CrossRef]
  10. Metzger, C.H.; Karrai, K. Cavity cooling of a microlever. Nature 2004, 432, 1002–1005. [Google Scholar] [CrossRef]
  11. Naik, A.; Buu, O.; LaHaye, M.D.; Armour, A.D.; Clerk, A.A.; Blencowe, M.P.; Schwab, K.C. Cooling a nanomechanical resonator with quantum back-action. Nature 2006, 443, 193–196. [Google Scholar] [CrossRef] [PubMed]
  12. Arcizet, O.; Cohadon, P.F.; Briant, T.; Pinard, M.; Heidmann, A. Radiation-pressure cooling and optomechanical instability of a micromirror. Nature 2006, 444, 71–74. [Google Scholar] [CrossRef] [PubMed]
  13. Paternostro, M.; Gigan, S.; Kim, M.S.; Blaser, F.; Böhm, H.R.; Aspelmeyer, M. Reconstructing the dynamics of a movable mirror in a detuned optical cavity. New J. Phys. 2006, 8, 107. [Google Scholar] [CrossRef]
  14. Schliesser, A.; Arcizet, O.; Rivière, R.; Anetsberger, G.; Kippenberg, T.J. Resolved-sideband cooling and position measurement of a micromechanical oscillator close to the Heisenberg uncertainty limit. Nat. Phys. 2009, 5, 509–514. [Google Scholar] [CrossRef]
  15. Teufel, J.D.; Donner, T.; Li, D.; Harlow, J.W.; Allman, M.S.; Cicak, K.; Sirois, A.J.; Whittaker, J.D.; Lehnert, K.W.; Simmonds, R.W. Sideband cooling of micromechanical motion to the quantum ground state. Nature 2011, 475, 359–363. [Google Scholar] [CrossRef]
  16. Chan, J.; Mayer, A.T.P.; Safavi-Naeini, A.H.; Hill, J.T.; Krause, A.; Gröblacher, S.; Aspelmeyer, M.; Painter, O. Laser cooling of a nanomechanical oscillator into its quantum ground state. Nature 2011, 478, 89–92. [Google Scholar] [CrossRef]
  17. Karuza, M.; Molinelli, C.; Galassi, M.; Biancofiore, C.; Natali, R.; Tombesi, P.; Giuseppe, G.D.; Vitali, D. Optomechanical sideband cooling of a thin membrane within a cavity. New J. Phys. 2012, 14, 095015. [Google Scholar] [CrossRef][Green Version]
  18. Liu, Y.C.; Xiao, Y.F.; Luan, X.S.; Gong, Q.H.; Wong, C.W. Coupled cavities for motional ground-state cooling and strong optomechanical coupling. Phys. Rev. A 2015, 91, 033818. [Google Scholar] [CrossRef]
  19. Clark, J.B.; Lecocq, F.; Simmonds, R.W.; Aumentado, J.; Teufel, J.D. Sideband cooling beyond the quantum backaction limit with squeezed light. Nature 2017, 541, 191. [Google Scholar] [CrossRef]
  20. Qiu, L.; Shomroni, I.; Seidler, P.; Kippenberg, T.J. Laser cooling of a nanomechanical oscillator to its zero-point energy. Phys. Rev. Lett. 2020, 124, 173601. [Google Scholar] [CrossRef]
  21. Asjad, M.; Abari, N.E.; Zippilli, S.; Vitali, D. Optomechanical cooling with intracavity squeezed light. Opt. Express 2019, 27, 32427. [Google Scholar] [CrossRef] [PubMed]
  22. Lau, H.K.; Clerk, A.A. Ground-state cooling and high-fidelity quantum transduction via parametrically driven bad-cavity optomechanics. Phys. Rev. Lett. 2020, 124, 103602. [Google Scholar] [CrossRef] [PubMed]
  23. Gan, J.H.; Liu, Y.C.; Lu, C.; Wang, X.; Tey, M.K.; You, L. Intracavity-squeezed optomechanical cooling. Laser Photonics Rev. 2019, 13, 1900120. [Google Scholar] [CrossRef]
  24. Cohadon, P.F.; Heidmann, A.; Pinard, M. Cooling of a mirror by radiation pressure. Phys. Rev. Lett. 1999, 83, 3174. [Google Scholar] [CrossRef]
  25. Kleckner, D.; Bouwmeester, D. Sub-kelvin optical cooling of a micromechanical resonator. Nature 2006, 444, 75–78. [Google Scholar] [CrossRef] [PubMed]
  26. Poggio, M.; Degen, C.L.; Mamin, H.J.; Rugar, D. Feedback cooling of a cantilever’s fundamental mode below 5 mK. Phys. Rev. Lett. 2007, 99, 017201. [Google Scholar] [CrossRef]
  27. Corbitt, T.; Wipf, C.; Bodiya, T.; Ottaway, D.; Sigg, D.; Smith, N.; Whitcomb, S.; Mavalvala, N. Optical dilution and feedback cooling of a gram-scale oscillator to 6.9 mK. Phys. Rev. Lett. 2007, 99, 160801. [Google Scholar] [CrossRef]
  28. Li, T.; Kheifets, S.; Raizen, M.G. Millikelvin cooling of an optically trapped microsphere in vacuum. Nat. Phys. 2011, 7, 527–530. [Google Scholar] [CrossRef]
  29. Rossi, M.; Kralj, N.; Zippilli, S.; Natali, R.; Borrielli, A.; Pandraud, G.; Serra, E.; Giuseppe, G.D.; Vitali, D. Enhancing sideband cooling by feedback-controlled light. Phys. Rev. Lett. 2017, 119, 123603. [Google Scholar] [CrossRef]
  30. Wilson, D.J.; Sudhir, V.; Piro, N.; Schilling, R.; Ghadimi, A.; Kippenberg, T.J. Measurement-based control of a mechanical oscillator at its thermal decoherence rate. Nature 2015, 524, 325. [Google Scholar] [CrossRef]
  31. Rossi, M.; Mason, D.; Chen, J.; Tsaturyan, Y.; Schliesser, A. Measurement-based quantum control of mechanical motion. Nature 2018, 563, 53. [Google Scholar] [CrossRef] [PubMed]
  32. Guo, J.; Norte, R.; Gröblacher, S. Feedback cooling of a room temperature mechanical oscillator close to its motional ground state. Phys. Rev. Lett. 2019, 123, 223602. [Google Scholar] [CrossRef] [PubMed]
  33. Vitali, D.; Mancini, S.; Ribichini, L.; Tombesi, P. Mirror quiescence and high-sensitivity position measurements with feedback. Phys. Rev. A 2002, 65, 063803. [Google Scholar] [CrossRef]
  34. Wu, L.A.; Kimble, H.J.; Hall, J.L.; Wu, H. Generation of squeezed states by parametric down conversion. Phys. Rev. Lett. 1986, 57, 2520. [Google Scholar] [CrossRef]
  35. Agarwal, G.S.; Huang, S. Enhancement of cavity cooling of a micromechanical mirror using parametric interactions. Phys. Rev. A 2009, 79, 013821. [Google Scholar]
  36. Agarwal, G.S.; Huang, S. Normal-mode splitting in a coupled system of a nanomechanical oscillator and a parametric amplifier cavity. Phys. Rev. A 2009, 80, 033807. [Google Scholar]
  37. Agarwal, G.S.; Huang, S. Strong mechanical squeezing and its detection. Phys. Rev. A 2016, 93, 043844. [Google Scholar] [CrossRef]
  38. Xuereb, A.; Barbieri, M.; Paternostro, M. Multipartite optomechanical entanglement from competing nonlinearities. Phys. Rev. A 2012, 86, 013809. [Google Scholar] [CrossRef]
  39. Peano, V.; Schwefel, H.G.L.; Marquardt, C.; Marquardt, F. Intracavity squeezing can enhance quantum-limited optomechanical position detection through deamplification. Phys. Rev. Lett. 2015, 115, 243603. [Google Scholar] [CrossRef]
  40. Lü, X.Y.; Wu, Y.; Johansson, J.R.; Jing, H.; Zhang, J.; Nori, F. Squeezed optomechanics with phase-matched amplification and dissipation. Phys. Rev. Lett. 2015, 114, 093602. [Google Scholar] [CrossRef]
  41. Law, C.K. Effective Hamiltonian for the radiation in a cavity with a moving mirror and a time-varying dielectric medium. Phys. Rev. A 1994, 49, 433. [Google Scholar] [CrossRef] [PubMed]
  42. Law, C.K. Interaction between a moving mirror and radiation pressure: A Hamiltonian formulation. Phys. Rev. A 1995, 51, 2537. [Google Scholar] [CrossRef] [PubMed]
  43. Giovannetti, V.; Vitali, D. Phase-noise measurement in a cavity with a movable mirror undergoing quantum Brownian motion. Phys. Rev. A 2001, 63, 023812. [Google Scholar] [CrossRef]
  44. Mancini, S.; Tombesi, P. Quantum noise reduction by radiation pressure. Phys. Rev. A 1994, 49, 4055. [Google Scholar] [CrossRef]
  45. Giovannetti, V.; Tombesi, P.; Vitali, D. Non-markovian quantum feedback from homodyne measurements: The effect of a nonzero feedback delay time. Phys. Rev. A 1999, 60, 1549. [Google Scholar] [CrossRef]
  46. DeJesus, E.X.; Kaufman, C. Routh-Hurwitz criterion in the examination of eigenvalues of a system of nonlinear ordinary differential equations. Phys. Rev. A 1987, 35, 5288. [Google Scholar] [CrossRef]
  47. Hartmann, M.J.; Plenio, M.B. Steady state entanglement in the mechanical vibrations of two dielectric membranes. Phys. Rev. Lett. 2008, 101, 200503. [Google Scholar] [CrossRef]
Figure 1. Sketch of the studied optomechanical system with a feedback loop. An external laser is sent into the optical cavity containing a degenerate OPA. With the help of a beam splitter and a 100% reflecting mirror, the laser also provides the local oscillator for the homodyne measurement of the outgoing light from the cavity. After detecting the cavity output by homodyne measurement, a part of the result of the homodyne measurement is fed back to control the motion of the oscillating mirror. The OPA is driven by coherent light (not shown). BS: 50:50 beamsplitter, PD: photodetector.
Figure 1. Sketch of the studied optomechanical system with a feedback loop. An external laser is sent into the optical cavity containing a degenerate OPA. With the help of a beam splitter and a 100% reflecting mirror, the laser also provides the local oscillator for the homodyne measurement of the outgoing light from the cavity. After detecting the cavity output by homodyne measurement, a part of the result of the homodyne measurement is fed back to control the motion of the oscillating mirror. The OPA is driven by coherent light (not shown). BS: 50:50 beamsplitter, PD: photodetector.
Photonics 09 00264 g001
Figure 2. Plot of the effective mean vibrational number n e f f in the movable mirror as a function of the power of the driving laser for different parametric gains G = 0 (blue dotted), 0.05 κ (red dashed), and 0.18 κ (black solid) when the parametric phase is θ = 0 .
Figure 2. Plot of the effective mean vibrational number n e f f in the movable mirror as a function of the power of the driving laser for different parametric gains G = 0 (blue dotted), 0.05 κ (red dashed), and 0.18 κ (black solid) when the parametric phase is θ = 0 .
Photonics 09 00264 g002
Figure 3. Plot of the effective mean vibrational number n e f f in the movable mirror as a function of the parametric phase θ / π for different parametric gains G = 0 (blue dotted), 0.05 κ (red dashed), and 0.18 κ (black solid) when the input laser power is 0.1 mW.
Figure 3. Plot of the effective mean vibrational number n e f f in the movable mirror as a function of the parametric phase θ / π for different parametric gains G = 0 (blue dotted), 0.05 κ (red dashed), and 0.18 κ (black solid) when the input laser power is 0.1 mW.
Photonics 09 00264 g003
Figure 4. Plot of the effective mean vibrational number n e f f in the movable mirror as a function of the parametric gain G normalized to κ . Inset: the parameter r against the parametric gain G normalized to κ . Parameters: = 0.1 mW, θ = 0 .
Figure 4. Plot of the effective mean vibrational number n e f f in the movable mirror as a function of the parametric gain G normalized to κ . Inset: the parameter r against the parametric gain G normalized to κ . Parameters: = 0.1 mW, θ = 0 .
Photonics 09 00264 g004
Figure 5. Variations of the effective mechanical frequency ω m e f f (top) and the effective mechanical damping rate γ m e f f (bottom) as a function of the parametric gain G normalized to κ . Parameters: = 0.1 mW, θ = 0 .
Figure 5. Variations of the effective mechanical frequency ω m e f f (top) and the effective mechanical damping rate γ m e f f (bottom) as a function of the parametric gain G normalized to κ . Parameters: = 0.1 mW, θ = 0 .
Photonics 09 00264 g005
Publisher’s Note: MDPI stays neutral with regard to jurisdictional claims in published maps and institutional affiliations.

Share and Cite

MDPI and ACS Style

Ye, X.; Huang, S.; Deng, L.; Chen, A. Improving the Stochastic Feedback Cooling of a Mechanical Oscillator Using a Degenerate Parametric Amplifier. Photonics 2022, 9, 264. https://doi.org/10.3390/photonics9040264

AMA Style

Ye X, Huang S, Deng L, Chen A. Improving the Stochastic Feedback Cooling of a Mechanical Oscillator Using a Degenerate Parametric Amplifier. Photonics. 2022; 9(4):264. https://doi.org/10.3390/photonics9040264

Chicago/Turabian Style

Ye, Xiaoqian, Sumei Huang, Li Deng, and Aixi Chen. 2022. "Improving the Stochastic Feedback Cooling of a Mechanical Oscillator Using a Degenerate Parametric Amplifier" Photonics 9, no. 4: 264. https://doi.org/10.3390/photonics9040264

APA Style

Ye, X., Huang, S., Deng, L., & Chen, A. (2022). Improving the Stochastic Feedback Cooling of a Mechanical Oscillator Using a Degenerate Parametric Amplifier. Photonics, 9(4), 264. https://doi.org/10.3390/photonics9040264

Note that from the first issue of 2016, this journal uses article numbers instead of page numbers. See further details here.

Article Metrics

Back to TopTop