Next Article in Journal
Analysis of the Temperature Field Characteristics and Thermal-Induced Errors of Miniature Interferometric Fiber Optic Gyroscopes in a Vacuum Environment
Next Article in Special Issue
Phase-Conjugate Feedback Effects in Electrically Pumped Semiconductor Nano-Laser Arrays
Previous Article in Journal
Enhanced Three-Axis Frame and Wand-Based Multi-Camera Calibration Method Using Adaptive Iteratively Reweighted Least Squares and Comprehensive Error Integration
Previous Article in Special Issue
The Effect of Lens Focal Length on the Output Characteristics of 1.55 μm Tunable External-Cavity Semiconductor Lasers
 
 
Font Type:
Arial Georgia Verdana
Font Size:
Aa Aa Aa
Line Spacing:
Column Width:
Background:
Article

A Modified Current-Mode VCSEL Driver for Short-Range LiDAR Sensor Applications in 180 nm CMOS

1
Division of Electronic & Semiconductor Engineering, Ewha Womans University, Seoul 03760, Republic of Korea
2
Graduate Program in Smart Factory, Ewha Womans University, Seoul 03760, Republic of Korea
*
Author to whom correspondence should be addressed.
Photonics 2024, 11(9), 868; https://doi.org/10.3390/photonics11090868
Submission received: 19 August 2024 / Revised: 11 September 2024 / Accepted: 12 September 2024 / Published: 16 September 2024

Abstract

This paper presents a modified current-mode vertical-cavity surface-emitting laser (VCSEL) driver as a transmitter for short-range light detection and ranging (LiDAR) sensors, where a stable bias generator is suggested with a regulated cascode current mirror circuit to provide the bias current of 1 mA with a trivial deviation of 5.4%, even at the worst-case process–voltage–temperature (PVT) variations. Also, a modified current-steering logic circuit is exploited with N-type MOSFET (NMOS) switches to deliver the modulation currents of 0.1~10 mApp to the VCSEL diode simultaneously, with no overshoot distortions. Post-layout simulations of the modified current-mode VCSEL driver (m-CMVD), using 180 nm CMOS technology, demonstrate very large and clean output pulses with significantly reduced signal distortions. Hereby, the VCSEL diode is transformed into an equivalent circuit with a 1.6 V DC voltage and a 50 Ω resistor for circuit simulations. The proposed m-CMVD consumes a maximum of 11 mW from a 3.3 V supply voltage and the chip core occupies an area of 0.196 mm2.

1. Introduction

Light detection and ranging (LiDAR) sensors have been frequently utilized in various applications, such as autonomous vehicles and drones, remote sensing systems, indoor mapping sensors, and home-monitoring sensor systems [1,2,3,4,5,6]. Typically, LiDAR sensors utilize either direct time-of-flight (dToF) or indirect time-of-flight (iToF) measurement schemes, depending on the specific target applications. The former directly estimates the detection range with the time difference between the transmitted pulse and the received pulse, while the latter calculates the target distance indirectly from the phase delay between the emitted and reflected pulses. In particular, the iToF scheme has recently gained popularity for applications in robots, unmanned aerial vehicles, and/or autonomous cars because it is more efficient for detection ranges up to several tens of meters. In addition, it can employ low-cost CMOS camera imaging technologies to generate faster and higher currents and, consequently, finer images. Nonetheless, either the dToF or iToF scheme is primarily dependent upon the receiver architecture; therefore, the transmitter (also known as a laser-diode driver or a VCSEL driver) can be commonly incorporated in either scheme.
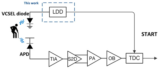
Figure 1 shows the simplified block diagram of a LiDAR sensor, where a laser diode driver (LDD) simultaneously emits optical pulses to targets via a laser diode and a START pulse to the time-to-digital converter (TDC) in the receiver. Then, the transmitted optical signals are reflected and received by the LiDAR receiver, which consists of an avalanche photodiode (APD) to convert optical pulses into electrical current signals, a transimpedance amplifier (TIA) to change the converted current signals to output voltages, a single-to-differential (S2D) converter to acquire differential signals and thus to achieve a better power supply rejection ratio (PSRR) characteristic, a post-amplifier (PA) to boost the output voltages of the preceded TIA, and a TDC to estimate the timing delay between the START pulse and the processed (also known as STOP) pulse in the receiver. In general, laser diodes are costly and require large bias voltages sometimes, whereas vertical-cavity surface-emitting laser (VCSEL) diodes are inexpensive and operate with much lower bias voltages, thus leading to more reliable functions for short-range LiDAR sensors with low-cost and low-power characteristics. Therefore, many researchers have suggested a number of novel optical transmitters realized in sub-micron CMOS technologies for the applications of LiDAR sensors and optical interconnects. Particularly, costly LDDs have been preferably exploited in long-range LiDAR sensors because they can emit narrow and strong pulses. However, for short-range indoor monitoring LiDAR sensors, low-cost and low-power VCSEL drivers would become more attractive, especially for applications aimed at the fall detection of senile Alzheimer patients living either at home or in long-term care facilities [2].
As aforementioned, VCSEL diodes operate with low supply voltages because they require a forward voltage slightly greater than 1.5 V. Therefore, the supply (VDD) of the VCSEL drivers can be selected to be 3.3 V to ensure the robust operation of the VCSEL diodes. Yet, there exists an inevitable bond-wire inserted between the VCSEL diode and the VCSEL driver circuit, which gives rise to a serious design issue, i.e., a large voltage headroom in a DC-coupled LDD (or VCSEL driver) [7,8,9].
Typically, two different VCSEL drivers are exploited, i.e., a common-anode VCSEL driver and a common-cathode VCSEL driver. Usually, the former can bias the VCSEL diode with an external voltage (VDD,VCSEL) higher than the supply (VDD). Also, this common-anode architecture can decrease the DC power dissipation substantially [9]. However, since the exploitation of a common-anode VCSEL diode demands an additional VDD,VCSEL, it would increase the packaging cost and the complexity of testing boards. On the contrary, a common-cathode VCSEL driver can reduce the voltage headroom issue effectively and also provide compatibility with the stringent design requirements and constraints [10,11,12,13,14].
This paper is organized as follows: Section 2 shows conventional voltage-mode VCSEL drivers. Section 3 describes the proposed modified current-mode VCSEL driver. Section 4 shows the post-layout simulation results. Then, the conclusion is presented.

2. Previous Voltage-Mode VCSEL Drivers

Figure 2a depicts the architecture of a voltage-mode VCSEL driver, which comprises a buffer input for self-biasing and 50 Ω impedance matching, a limiting-amplifier (LA) stage to boost the input signals, an additional buffer to isolate the LA from the following main driver in terms of the parasitic capacitance and the DC offset voltages, and a main driver to generate the final output currents for the VCSEL diode. In particular, the differential signals are AC-coupled through external capacitors at the input.
Figure 2b illustrates the characteristic curve of the current (I) flowing through the VCSEL diode and the corresponding output power (P), which shows two modes of the optical power emission, i.e., spontaneous emission and stimulated emission. The former occurs when the bias current of the VCSEL diode is below the threshold value (Ith), where the emission of the optical power nearly disappears. The latter occurs when the bias current of the VCSEL diode is above the threshold (Ith). Then, the optical power increases abruptly and almost linearly, hence clearly demonstrating the importance of the operations above the threshold current to achieve an efficiently stimulated emission.
For circuit simulations, the VCSEL diode is transformed into an electrically equivalent model so that its behaviors can be predicted as precisely as possible. Figure 2c depicts the equivalent circuit of a VCSEL diode with the target wavelength of 850 nm, which includes a resistor (R1) representing the signal loss, a capacitor (C1) denoting the capacitance of the optical cavity, a capacitor (C2) describing the capacitive effect, and a resistor (R2) as an external load impedance (50 Ω). This equivalent circuit model can be incorporated to analyze the response of a VCSEL diode at wide-range frequencies and to optimize the performance of VCSEL drivers, particularly for short-range LiDAR sensors, thus enhancing the system’s efficiency and stability [15].
Figure 2. (a) Block diagram of a voltage-mode VCSEL driver, (b) the characteristic curve of a VCSEL diode, and (c) an equivalent model of a VCSEL diode for circuit simulations [16,17].
Figure 2. (a) Block diagram of a voltage-mode VCSEL driver, (b) the characteristic curve of a VCSEL diode, and (c) an equivalent model of a VCSEL diode for circuit simulations [16,17].
Photonics 11 00868 g002
Conventionally, voltage-mode logic (VML) circuits have been exploited as VCSEL drivers. An example is a push-pull inverter architecture of which a schematic diagram is shown in Figure 3 together with a VCSEL diode. Here, it is clearly seen that currents are flowing through the VCSEL diode via the pull-up transistor (PMOS) and that the amplitudes of currents in this VML driver are only half of those in a current-mode logic (CML) driver. Then, the total power dissipation of a VML driver can be reduced. However, the output impedance of a VML driver is dependent on the parallel combination of the NMOS/PMOS on-resistances. Thus, it can be highly sensitive to variations in the manufacturing process. Furthermore, although a typical VML driver exhibits low power consumption characteristics at low-frequency operations, its efficiency may not be as high as that of a CML driver, especially for high-frequency applications, thereby restricting the output signal swings. This defect may affect the signal quality during the optical emission mode. Hence, we prefer a current-mode VCSEL driver in this work.

3. Modified Current-Mode VCSEL Driver

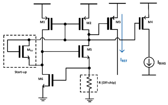
Figure 4 depicts the simplified block diagram of the proposed modified current-mode VCSEL diode driver (m-CMVD), where the bias current (IBIAS) control and the modulation current (IMOD) control are facilely merged, not only to reduce the chip area considerably but also to enable the reliable operations of the VCSEL diode. Previously, a similar topology was presented in [17], where a tree-like output driver with 100 driver cells was employed to drive a common-anode VCSEL diode. Each cell consisted of an inverter followed by an NMOS cascode circuit with a thick-gate common-gate transistor, consequently driving up to 5 mApp. This tree-like architecture mandated a very careful layout to avoid delay mismatches, and the final results demonstrated severe peaking and distortions.
Also, a modified current-steering logic (m-CSL) is incorporated to produce the modulation currents flowing through the VCSEL diode and to vary the magnitudes of the modulation currents more effectively than the VML drivers. Also, the m-CSL replaces PMOS/NMOS transmission gates with simple NMOS switches to drive the VCSEL diode, resulting in considerably decreased distortions of the output pulses. Moreover, the architecture of the m-CMVD is quite simple for circuit designers.
Nonetheless, an inevitable disadvantage exists in this configuration, i.e., a single-ended architecture. Thus, this single-ended m-CMVD circuit might be sensitive to common-mode noises, e.g., power supply noises. However, this defect can be significantly alleviated by employing external voltage regulator chips that are integrated on a testing PC-board.
In the m-CMVD shown below, the bias generator utilizes a wide-swing current mirror circuit to generate the reference current of 1 mA. The modulation currents of 100 µApp~10 mApp are derived through the parallel AND gates with the input voltage (Vin) and six switches (from A to F). Namely, these six input buffers (IBs) are concurrently biased by the DC current from the wide-swing current mirror circuit. They are either turned on or off by the amplitudes of the input signals, thereby flowing the generated modulation currents into the external VCSEL diode.
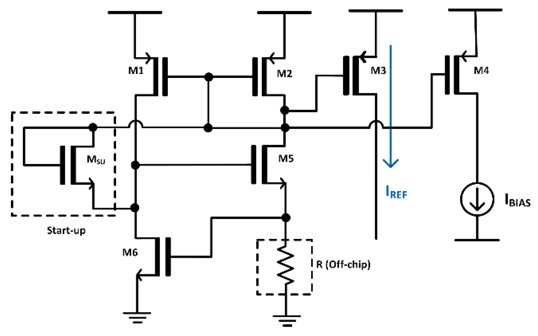
Figure 5 illustrates the schematic diagram of the bias generator in more detail, where the gate-source voltage (Vgs6) of M6 is carefully designed to be approximately identical to its threshold voltage (Vth), i.e.,
I r e f = V t h R
Here, an off-chip precision resistor (R) is utilized so that the effect of temperature can be negligible with less than 1% variation. Then, the generated reference current (Iref) can be almost independent of temperature, voltage, and process (PVT) variations. Hence, the resulting bias current (IBIAS) can be nearly constant.
A diode-connected transistor (MSU) is added to the gate of M5, not only as a startup transistor, but also to ensure that M5 does not enter the cutoff region. Therefore, the gate voltage of M5 can be equal to VDD − |VSG2| − Vgs_su. As long as the supply voltage (VDD) is sufficiently high, the gate voltage of M5 cannot be too low, thus preventing the transistor from entering the cutoff region. Hence, this condition can be satisfied with (2)
VDD > Vth5 + Vth,SU + |Vth2|.
According to the simulations of PVT variations for the bias generator, the modulation currents deviate a maximum of 15% in the worst case of SS (slow NMOS and PMOS), with a 2.97 V supply voltage at 125 °C. This indicates that the proposed bias generator guarantees stable operations against significant PVT variations.
Figure 6 shows the schematic diagram of the m-CSL circuit in detail. Here, a reference current from the bias generator is mirrored into the NMOS current mirror transistors (M24 and M21). Then, it is transferred by utilizing the parallel NMOS switches (M3, M6, M9, M12, M15, and M18), which can be turned on or off by the six switches (SA~SF). In our previous work in [17], the PMOS/NMOS transmission-gates were employed for this switch configuration. However, the severe relaxation oscillations at low modulation currents might be attributed to these transmission-gates because of their large parasitic capacitance. Therefore, NMOS-only switches are exploited in this work, which are more suitable for low-level signals and result in considerably reduced overshoots of the output pulses. Simulations of the m-CSL circuit prove that the troublesome overshoot has nearly disappeared.
Meanwhile, the diode-connected PMOS transistors (M19 and M20) determine the DC voltages of the PMOS current mirror circuits. Thereafter, the total currents of the PMOS current mirror circuits can flow accordingly toward the VCSEL diode, as long as the gate voltages can be lower than the threshold voltage, i.e., VG < VDD − |VTHP|. Here, VTHP represents the threshold voltage of a PMOS transistor.
The simulations of PVT variations for the m-CSL circuit reveal that the modulation currents deviate a maximum of 22.6% in the worst case of FF (fast NMOS and PMOS), with a 2.97 V supply voltage at 125 °C. This indicates that the proposed m-CSL block confirms stable functions against significant PVT variations.

4. Layout and Simulation Results

Figure 7 depicts the layout of the proposed m-CMVD circuit, where the fabricated chip occupies a core area of 0.196 mm2. Post-layout simulations were conducted using a standard 180 nm CMOS process. DC simulations reveal a maximum power consumption of 11 mW from a single 3.3 V supply.
Figure 8 compares the simulated pulse responses of the m-CMVD circuit with those of the previous CMVD reported in [17], under the same conditions, with a pulse width of 5 ns and modulation currents ranging from 0.1 mApp to 10 mApp. It is clearly observed that the troublesome overshoots are almost discarded in the proposed m-CMVD circuit.
Figure 9 shows the simulated pulse response of the m-CMVD circuit for the input pulses with two different pulse-widths. It is clearly seen that the previous m-CMVD suffers no overshoot distortions, even with narrower 3 ns pulses.
Figure 10 depicts the simulation results of PVT variations for the proposed m-CMVD circuit in three worst-case corners, where the x-axis indicates the time (in ns) during the transient simulations and the y-axis shows the combined currents (=IBIAS + IMOD) flowing through the VCSEL diode at different temperatures, from −55 °C to 125 °C.
As shown in Figure 10a, with the wide range of modulation currents (0.1~10 mApp), the combined output currents for the case of TT corners are slightly different from the theoretical values (1.1~11 mApp), i.e., 4.5% for 11 mApp and 15.4% for 1.1 mApp. For the case of FF corners (as shown in Figure 10b), the combined currents deviate from the nominal values of the TT case, 30.8% for the minimum current and 0.95% for the maximum current. Finally, for the case of SS corners (as shown in Figure 10c), the combined currents differ from the nominal values of the TT (typical NMOS and PMOS) case, 15.4% for the minimum current and 30.8% for the maximum current.
Figure 11 illustrates the simulation results of PVT variations for the bias current of the proposed m-CMVD, where the x-axis represents the supply voltage varied from 2.75 V to 4.0 V, while the y-axis depicts the resulting bias currents at different temperatures, from −55 °C to 125 °C.
For the case of FF corners (as shown in Figure 11a), the largest variation of 4.3% occurs at 125 °C when compared to the reference current of 1.09 mA at 25 °C. For the case of SS corners (as depicted in Figure 11c), the deviation of 5.4% occurs at 125 °C.
Figure 12 shows the simulated PVT variations of the eye-diagrams for the m-CMVD circuit at the same 1 Gb/s operations with an input current of 10 mApp. It is clearly seen that a maximum amplitude deviation of ~6% is observed from the nominal value of 521 mVpp.
Table 1 compares the performance of the proposed m-CMVD circuit with the previously reported CMOS VCSEL (or laser diode) drivers. Ref. [9] presented a driver array with multi-channel laser diodes, where each channel generated the modulation currents of 1~16 mApp with the bias currents of 1~10 mA. However, it inevitably consumed high power. Ref. [12] demonstrated a voltage-mode VCSEL driver, in which the eye-diagrams of four channels were optically measured at 10 Gb/s. Yet, the proposed chip utilized dual supplies and consumed a large amount of power. Ref. [13] realized a differential VCSEL driver with push-pull voltage-mode configuration in a 65 nm CMOS process, which only yielded a limited modulation current of 7 mA. Ref. [14] suggested a CMOS linear VCSEL driver for intermediate frequency over fiber links, where a large bias current of 10 mA was still required. Ref. [17] introduced a current-mode VCSEL driver that shared a topology almost similar to this work, with the same bias and modulation currents. However, it yielded the output pulses with severe distortions and peaking. In this work, a modified current-mode CMVD is presented, not only to provide stable bias currents with the regulated cascode current mirror circuit but also to generate variable modulation currents up to 10 mApp with the modified CSL circuit, resulting in the absence of pulse distortions and overshoots.

5. Conclusions

A modified current-mode VCSEL driver is suggested in this paper, where the bias current path was merged with the modulation current path so that the chip area could be decreased considerably and the stable operations of the VCSEL diode could be guaranteed in the absence of severe overshoots. Also, a modified current-steering logic circuit was introduced by utilizing a wide-swing cascode current mirror circuit, thus facilely controlling the magnitudes of the modulation currents via PMOS cascode current mirrors. By turning on and off the gates of the switches (from SA to SF), the m-CSL circuit could generate a minimum modulation current of 0.1 mApp and a maximum modulation current of 10 mApp. Also, the bias current generator using a regulated cascode current mirror circuit was incorporated to yield stable DC reference currents that are robust against worst-case PVT variations.
Post-layout simulations using a standard 180 nm CMOS process demonstrated the undistorted modulation current pulses and also revealed trivial PVT variations against a wide range of temperatures, from −55 °C to 125 °C, even at the worst corners. Also, the post-layout simulations showed that the stable bias current presented negligible PVT variations, even at the worst corners. The m-CMVD consumed a maximum of 11 mW from a 3.3 V supply and the chip core occupied the small area of 0.196 mm2. Conclusively, the proposed CMVD realized in a low-cost 180 nm CMOS process can be a highly feasible solution for the applications of short-range LiDAR sensors with low-power and low-cost characteristics.

Author Contributions

Conceptualization, S.-M.P.; methodology, S.-M.P. and Y.C., and S.C.; validation, J.L.; writing—original draft preparation, S.-M.P.; writing—review and editing, J.L., Y.C., S.C., and S.-M.P.; visualization, J.L., Y.C., and S.C.; supervision, S.-M.P.; project administration, S.-M.P.; funding acquisition, S.-M.P. All authors have read and agreed to the published version of the manuscript.

Funding

This research was supported by the MSIT (Ministry of Science and ICT), Korea, under the ITRC (Information Technology Research Center) support program (IITP-2020-0-01847) supervised by the IITP (Institute for Information & Communications Technology Planning & Evaluation). This work was supported by the National Research Foundation (NRF), Korea, under project BK21 FOUR.

Institutional Review Board Statement

Not applicable.

Informed Consent Statement

Not applicable.

Data Availability Statement

The original contributions presented in the study are included in the article, further inquiries can be directed to the corresponding author.

Acknowledgments

The EDA tool was supported by the IC Design Education Center.

Conflicts of Interest

The authors declare no conflicts of interest.

References

  1. Zamanakos, G.; Tsochatzidis, L.; Amanatiadis, A.; Pratikakis, I. A comprehensive survey of LIDAR-based 3D object detection methods with deep learning for autonomous driving. Comput. Graph. 2021, 99, 153–181. [Google Scholar] [CrossRef]
  2. Joo, J.-E.; Hu, Y.; Kim, S.; Kim, H.; Park, S.; Kim, J.-H.; Kim, Y.; Park, S.-M. An Indoor-Monitoring LiDAR Sensor for Patients with Alzheimer Disease Residing in Long-Term Care Facilities. Sensors 2022, 22, 7934. [Google Scholar] [CrossRef] [PubMed]
  3. Usmani, S.; Saboor, A.; Haris, M.; Khan, M.A.; Park, H. Latest Research Trends in Fall Detection and Prevention Using Machine Learning: A Systematic Review. Sensors 2021, 21, 5134. [Google Scholar] [CrossRef] [PubMed]
  4. Ohno, M.; Ukyo, R.; Amano, T.; Rizk, H.; Yamaguchi, H. Privacy-preserving Pedestrian Tracking using Distributed 3D LiDARs. In Proceedings of the IEEE International Conference on Pervasive Computing and Communications (PerCom), Atlanta, GA, USA, 13–17 March 2023; pp. 43–52. [Google Scholar] [CrossRef]
  5. Shi, Y.; Zhang, W.; Yao, Z.; Li, M.; Liang, Z.; Cao, Z.; Zhang, H.; Huang, Q. Design of a Hybrid Indoor Location System Based on Multi-Sensor Fusion for Robot Navigation. Sensors 2018, 18, 3581. [Google Scholar] [CrossRef] [PubMed]
  6. Roriz, R.; Cabral, J.; Gomes, T. Automotive LiDAR Technology: A Survey. IEEE Trans. Intell. Transp. Syst. 2022, 23, 6282–6294. [Google Scholar] [CrossRef]
  7. Paredes-Páliz, D.F.; Martinez-Perez, A.D.; Aznar, F.; Celma, S. CMOS Linear Laser Driver for Intermediate Frequency over Fiber (IFoF) Links. Electronics 2023, 12, 3251. [Google Scholar] [CrossRef]
  8. Ramani, A.S.; Nayak, S.; Shekhar, S. A Differential Push-Pull Voltage Mode VCSEL Driver in 65-nm CMOS. IEEE Trans. Circuits Syst. I: Regul. Pap. 2019, 66, 4147–4157. [Google Scholar] [CrossRef]
  9. Li, W.; Sun, C.; Zhao, Q.; Xiong, W. Design of 12-channel 120Gb/s laser diode driver array in 0.18µm CMOS technology. In Proceedings of the 2014 International Conference on Advanced Technologies for Communications (ATC 2014), Hanoi, Vietnam, 15–17 October 2014; pp. 27–31. [Google Scholar]
  10. Proesel, J.E.; Toprak-Deniz, Z.; Cevrero, A.; Ozkaya, I.; Kim, S.; Kuchta, D.M.; Lee, S.; Rylov, S.V.; Ainspan, H.; Dickson, T.O.; et al. A 32 Gb/s, 4.7 pJ/bit Optical Link With −11.7 dBm Sensitivity in 14-nm FinFET CMOS. IEEE J. Solid-State Circuits 2018, 53, 1214–1226. [Google Scholar] [CrossRef]
  11. Belfiore, G.; Henker, R.; Ellinger, F. The Effect of Strong Equalization in High-Speed VCSEL-Based Optical Communications up to 48 Gbit/s. IEEE Trans. Circuits Syst. II Express Briefs 2016, 130, 13–16. [Google Scholar]
  12. Palermo, S.; Emami-Neyestanak, A.; Horowitz, M. A 90 nm CMOS 16 Gb/s Transceiver for Optical Interconnects. IEEE J. Solid-State Circuits 2008, 43, 1235–1246. [Google Scholar] [CrossRef]
  13. Yazaki, T.; Chujo, N.; Takai, T.; Matsushima, N.; Yamashita, H.; Takemoto, T.; Lee, Y.; Matsuoka, Y. 25-Gbps×4 Optical Transmitter with Adjustable Asymmetric Pre-Emphasis in 65-nm CMOS. IEEE Trans. Circuits Syst. II Express Briefs 2014, 61, 2692–2695. [Google Scholar]
  14. Hyun, S.H. Design of High-Speed CMOS Laser Driver Using a Standard CMOS Technology for Optical Data Transmission. Ph.D. Dissertation, Georgia Institute of Technology, Atlanta, GA, USA, 2004. [Google Scholar]
  15. Yan, L. VCSEL’s Principle and Drive Circuit Simulation Design. Master’s Thesis, Xi’an University of Electronic Science and Technology, Xi’an, China, 2014. [Google Scholar]
  16. Ng, K.T.; Choi, Y.B.; Wang, K.C. A 25Gb/s Common-Cathode VCSEL Driver. In Proceedings of the IEEE Asia-Pacific Conference on Circuits and Systems (APCCAS), La Jolla, CA, USA, 19–22 October 2014; pp. 1–4. [Google Scholar]
  17. Zhang, X.; Choi, S.; Chon, Y.; Park, S.-M. A CMOS current-mode vertical-cavity-semiconductor-emitting-laser diode driver for short-range LiDAR sensors. Sensors 2024, 24, 3513. [Google Scholar] [CrossRef] [PubMed]
Figure 1. Block diagram of a LiDAR sensor.
Figure 1. Block diagram of a LiDAR sensor.
Photonics 11 00868 g001
Figure 3. Schematic diagram of a VML inverter-based scheme [16].
Figure 3. Schematic diagram of a VML inverter-based scheme [16].
Photonics 11 00868 g003
Figure 4. Block diagram of the m-CMVD circuit.
Figure 4. Block diagram of the m-CMVD circuit.
Photonics 11 00868 g004
Figure 5. Schematic diagram of the bias generator in more detail.
Figure 5. Schematic diagram of the bias generator in more detail.
Photonics 11 00868 g005
Figure 6. Schematic diagram of the m-CSL circuit in more detail with its parameter values.
Figure 6. Schematic diagram of the m-CSL circuit in more detail with its parameter values.
Photonics 11 00868 g006
Figure 7. Chip core layout of the m-CMVD circuit.
Figure 7. Chip core layout of the m-CMVD circuit.
Photonics 11 00868 g007
Figure 8. Simulated pulse responses of (a) the previous CMVD [17] and (b) the proposed m-CMVD circuits for the modulation currents of 0.1~10 mApp, with a pulse width of 5 ns.
Figure 8. Simulated pulse responses of (a) the previous CMVD [17] and (b) the proposed m-CMVD circuits for the modulation currents of 0.1~10 mApp, with a pulse width of 5 ns.
Photonics 11 00868 g008
Figure 9. Simulated pulse response of the m-CMVD circuit for different pulse-widths of 3 ns and 10 ns.
Figure 9. Simulated pulse response of the m-CMVD circuit for different pulse-widths of 3 ns and 10 ns.
Photonics 11 00868 g009
Figure 10. Simulated PVT variations of the m-CMVD circuit with the combined currents of 0.1~10 mApp for a pulse-width of 5 ns: (a) tt 27 °C, (b) ff 125 °C, (c) ss−55 °C.
Figure 10. Simulated PVT variations of the m-CMVD circuit with the combined currents of 0.1~10 mApp for a pulse-width of 5 ns: (a) tt 27 °C, (b) ff 125 °C, (c) ss−55 °C.
Photonics 11 00868 g010
Figure 11. Simulated PVT variations of the bias current in the m-CMVD circuit for (a) FF, (b) TT, and (c) SS corners.
Figure 11. Simulated PVT variations of the bias current in the m-CMVD circuit for (a) FF, (b) TT, and (c) SS corners.
Photonics 11 00868 g011aPhotonics 11 00868 g011b
Figure 12. Simulated eye-diagrams of the m-CMVD circuit at 1 Gb/s for the modulation current of 10 mApp.
Figure 12. Simulated eye-diagrams of the m-CMVD circuit at 1 Gb/s for the modulation current of 10 mApp.
Photonics 11 00868 g012
Table 1. Performance comparison with previously reported CMOS VCSEL (or laser diode) drivers.
Table 1. Performance comparison with previously reported CMOS VCSEL (or laser diode) drivers.
Parameters[9][11][13][14][17]This Work
CMOS process (nm)1801306565180180
Supply voltage (V)1.82.5/3.41.051.23.33.3
Optical devicelaser diodeVCSELVCSELVCSELVCSELVCSEL
Architecturevoltage-modecurrent-modevoltage-modevoltage-modecurrent-modecurrent-mode
Signaling configurationdifferentialdifferentialdifferentialdifferentialsingle-endedsingle-ended
Driver typecommon-anodecommon-cathodecommon-cathodecommon-cathodecommon-cathodecommon-cathode
OvershootNOYESYESYESYESNO
Modulation current (mApp)1~162~472.50.1~100.1~10
Bias current (mA)1~106N/A1011
Max. power consumption (mW)9818824.2151111
Core area (mm2)0.13 (1 ch.)0.019 (chip)0.1 (1 ch.)4 (chip)0.10.196
Disclaimer/Publisher’s Note: The statements, opinions and data contained in all publications are solely those of the individual author(s) and contributor(s) and not of MDPI and/or the editor(s). MDPI and/or the editor(s) disclaim responsibility for any injury to people or property resulting from any ideas, methods, instructions or products referred to in the content.

Share and Cite

MDPI and ACS Style

Li, J.; Chon, Y.; Choi, S.; Park, S.-M. A Modified Current-Mode VCSEL Driver for Short-Range LiDAR Sensor Applications in 180 nm CMOS. Photonics 2024, 11, 868. https://doi.org/10.3390/photonics11090868

AMA Style

Li J, Chon Y, Choi S, Park S-M. A Modified Current-Mode VCSEL Driver for Short-Range LiDAR Sensor Applications in 180 nm CMOS. Photonics. 2024; 11(9):868. https://doi.org/10.3390/photonics11090868

Chicago/Turabian Style

Li, Juntong, Yeojin Chon, Shinhae Choi, and Sung-Min Park. 2024. "A Modified Current-Mode VCSEL Driver for Short-Range LiDAR Sensor Applications in 180 nm CMOS" Photonics 11, no. 9: 868. https://doi.org/10.3390/photonics11090868

APA Style

Li, J., Chon, Y., Choi, S., & Park, S.-M. (2024). A Modified Current-Mode VCSEL Driver for Short-Range LiDAR Sensor Applications in 180 nm CMOS. Photonics, 11(9), 868. https://doi.org/10.3390/photonics11090868

Note that from the first issue of 2016, this journal uses article numbers instead of page numbers. See further details here.

Article Metrics

Back to TopTop