A CMOS Optoelectronic Transimpedance Amplifier Using Concurrent Automatic Gain Control for LiDAR Sensors
Abstract
1. Introduction
2. Circuit Description
2.1. Proposed TIA with Concurrent AGC
2.2. On-Chip APD
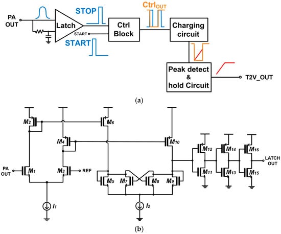
2.3. Tester Circuits: A2V and T2V Converters
3. Chip Layout and Post-Layout Simulation Results
4. Conclusions
Author Contributions
Funding
Institutional Review Board Statement
Informed Consent Statement
Data Availability Statement
Acknowledgments
Conflicts of Interest
References
- Raj, T.; Hanim Hashim, F.; Baseri Huddin, A.; Ibrahim, M.F.; Hussain, A. A Survey on LiDAR Scanning Mechanisms. Electronics 2020, 9, 741. [Google Scholar] [CrossRef]
- Frøvik, N.; Malekzai, B.A.; Øvsthus, K. Utilising LiDAR for fall detection. Healthc. Technol. Lett. 2021, 8, 11–17. [Google Scholar] [CrossRef] [PubMed]
- Wang, Y.-T.; Peng, C.-C.; Ravankar, A.A.; Ravankar, A. A Single LiDAR-Based Feature Fusion Indoor Localization Algorithm. Sensors 2018, 18, 1294. [Google Scholar] [CrossRef] [PubMed]
- Fraccaro, P.; Evangelopoulos, X.; Edwards, B. Development and Preliminary Evaluation of a Method for Passive, Privacy-Aware Home Care Monitoring Based on 2D LiDAR Data. Artif. Intell. Med. 2020, 12299, 160–169. [Google Scholar]
- Taramasco, C.; Rodenas, T.; Martinez, F.; Fuentes, P.; Munoz, R.; Olivares, R.; De Albuquerque, V.H.C.; Demongeot, J. A novel monitoring system for fall detection in older people. IEEE Access 2018, 6, 43563–43574. [Google Scholar] [CrossRef]
- Hong, C.; Kim, S.-H.; Kim, J.-H.; Park, S.M. A Linear-Mode LiDAR Sensor Using a Multi-Channel CMOS Transimpedance Amplifier Array. IEEE Sens. J. 2018, 18, 7032–7040. [Google Scholar] [CrossRef]
- Yan, C.; Mao, L.; Zhang, S.; Xie, S.; Xiao, X.; Tian, Y.; Yang, C. An optical receiver with automatic gain control for radio-over-fiber system. In Proceedings of the 2011 IEEE International Conference of Electron Devices and Solid-State Circuits (EDDSC), Tianjin, China, 17–18 November 2011. [Google Scholar]
- Dziallas, G.; Fatemi, A.; Malignaggi, A.; Kahmen, G. A Monolithic-Integrated Broadband Low-Noise Optical Receiver with Automatic Gain Control in 0.25μm SiGe BiCMOS. In Proceedings of the IEEE 20th Topical Meeting on Silicon Monolithic ICs in RF Systems (SiRF), San Diego, CA, USA, 17–20 January 2021. [Google Scholar]
- Khafaji, M.M.; Belfiore, G.; Ellinger, F. A Linear 65-GHz Bandwidth and 71-dBΩ Gain TIA with 7.2 pA/√Hz in 130-nm SiGe BiCMOS. IEEE Solid-State Circuits Lett. 2021, 4, 76–79. [Google Scholar] [CrossRef]
- Wang, J.; Pan, Q.; Qin, Y.; Chen, X.; Hu, S.; Bai, R.; Wang, X.; Cai, Y.; Xia, T.; Zhang, Y.; et al. A Fully Integrated 25 Gb/s Low-Noise TIA+CDR Optical Receiver Designed in 40-nm-CMOS. IEEE Trans. Circuits Syst. II Express Briefs 2019, 66, 1698–1702. [Google Scholar] [CrossRef]
- Yoon, D.; Joo, J.-E.; Park, S.M. Mirrored Current-Conveyor Transimpedance Amplifier for Home Monitoring LiDAR Sensors. IEEE Sens. J. 2021, 21, 5589–5597. [Google Scholar] [CrossRef]
- Razavi, B. Design of Integrated Circuits for Optical Communications; Wiley: Hoboken, NJ, USA, 2012. [Google Scholar]
- Lee, M.-J.; Choi, W.-Y. Performance comparison of two types of silicon avalanche photodetectors based on N-well/P-substrate and P+/N-well junctions fabricated with standard CMOS technology. J. Opt. Soc. Korea 2011, 15, 1–3. [Google Scholar] [CrossRef]
- Nguyen, V.N.; Duong, D.N.; Chung, Y.; Lee, J.W. A Cyclic Vernier Two-Step TDC for High Input Range Time-of-Flight Sensor Using Startup Time Correction Technique. Sensors 2018, 18, 3948. [Google Scholar] [CrossRef] [PubMed]
- He, Y.; Park, S.M. A CMOS Integrator-Based Clock-Free Time-to-Digital Converter for Home-Monitoring LiDAR Sensors. Sensors 2022, 22, 554. [Google Scholar] [CrossRef] [PubMed]
- Liu, M.; Liu, H.; Li, X.; Zhu, Z. A 60-m range 6.16-mW laser-power linear-mode LiDAR system with multiplex ADC/TDC in 65-nm CMOS. IEEE Trans. Circuits Syst. I Regul. Pap. 2019, 67, 753–764. [Google Scholar] [CrossRef]
- Hu, Y.; Joo, J.-E.; Zhang, X.; Chon, Y.; Choi, S.; Lee, M.-J.; Park, S.-M. A Current-Mode Optoelectronic Receiver IC for Short-Range LiDAR Sensors in 180 nm CMOS. Photonics 2023, 10, 746. [Google Scholar] [CrossRef]
- Zheng, H.; Ma, R.; Liu, M.; Zhu, Z. A Linear Dynamic Range Receiver with Timing Discrimination for Pulsed TOF Imaging LADAR Application. IEEE Trans. Instrum. Meas. 2018, 67, 2684–2691. [Google Scholar] [CrossRef]
- Li, K.; Guo, J.; Zhao, Y. A CMOS AFE With 37-nArms Input-Referred Noise and Marked 96-dB Timing DR for Pulsed LiDAR. IEEE Trans. Circuits Syst. I Regul. Pap. 2022, 69, 3565–3578. [Google Scholar] [CrossRef]
- Yang, Y.; Liu, X.; Yang, R.; Ma, S.; Xia, Y.; Li, J.; Zhang, B.; Geng, L.; Li, D. A Low-Power Multimode Eight-Channel AFE for dToF LiDAR. In Proceedings of the 2024 IEEE International Symposium on Circuits and Systems (ISCAS), Singapore, 19–22 May 2024. [Google Scholar]
- Ngo, T.-H.; Kim, C.-H.; Kwon, Y.J.; Ko, J.S.; Kim, D.-B.; Park, H.-H. Wideband Receiver for a Three-Dimensional Ranging LADAR System. IEEE Trans. Circuits Syst. I Regul. Pap. 2013, 60, 448–456. [Google Scholar] [CrossRef]
- Joo, J.-E.; Hu, Y.; Kim, S.; Kim, H.; Park, S.; Kim, J.-H.; Kim, Y.; Park, S.-M. An Indoor-Monitoring LiDAR Sensor for Patients with Alzheimer Disease Residing in Long-Term Care Facilities. Sensors 2022, 22, 7934. [Google Scholar] [CrossRef] [PubMed]










| Parameters | SS 1.62 V, −45 °C | TT 1.8 V, 27 °C | FF 1.98 V, 125 °C | |
|---|---|---|---|---|
| OTA | TZ gain (dBΩ) | 69 (+3.1%) | 66.9 | 62.4 (−6.7%) |
| Bandwidth (MHz) | 740 (−10.8%) | 830 | 758 (−8.67%) | |
| Noise current spectral density (pA/) | 12.4 (−21.5%) | 15.8 | 20.4 (+29%) | |
| A2V | Output voltage amplitude (Vpp) @ 5 µApp input current | 0.94 (−17%) | 1.13 | 1.35 (+19%) |
| Output voltage amplitude (Vpp) @ 200 µApp input current | 1.25 (+11%) | 1.12 | 1.44 (+28%) | |
| T2V | Output voltage amplitude (Vpp) @ 200 µApp (Δt = 10.7 ns) input current | 0.92 (−14%) | 1.07 | 1.16 (+8.4%) |
| Output voltage amplitude (Vpp) @ 5.5 mApp (Δt = 2.4 ns) input current | 0.36 (−28%) | 0.505 | 0.54 (+6.9%) | |
| Parameters | [18] | [19] | [20] | [21] | [22] | This Work | |
|---|---|---|---|---|---|---|---|
| CMOS technology (nm) | 180 | 130 | 180 | 180 | 180 | 180 | |
| APD | Type | Off chip | Off chip | Off chip | Off chip | On chip | On chip |
| Cpd (pF) | 1 | 2 | 3 | 1.2 | 0.5 | 0.5 | |
| Responsivity (A/W) | 32 | 32 | N/A | 50 | 2.72 | 4.16 | |
| Wavelength (nm) | N/A | N/A | N/A | 905 | 850 | 850 | |
| Max. TZ gain (dBΩ) | 106 | 78 | 100 | 87 | 95.1 | 67 | |
| Gain control | Yes | Yes | Yes | Yes | No | Yes | |
| Bandwidth (MHz) | 150 | 640 | 180 | 230 | 608 | 830 | |
| Min. detectable current (µApp) | 0.5 | 5.6 | 5.0 | 0.6 | 3.4 | 1.0 | |
| Max. detectable current (mApp) | 1.0 | 9.0 | 2.0 | 5.0 | N/A | 5.5 | |
| Linearity | Linear | Linear | N/A | Linear | N/A | Linear ξ | |
| Dynamic range (dB) | 66 | 64 | 52 | 96 | N/A | 74.8 | |
| Power dissipation per channel (mW) | 165 * | 114 | 49.3/10.5 | 66 | 20.9 | 6 | |
| Chip area (mm2) | 0.9 (1ch †) | 0.6 (1ch †) | 5 (8ch †) | 0.33(1ch †) | 0.23 (1ch †) | 0.95 (Rx 2ch †) 0.24 (core) | |
Disclaimer/Publisher’s Note: The statements, opinions and data contained in all publications are solely those of the individual author(s) and contributor(s) and not of MDPI and/or the editor(s). MDPI and/or the editor(s) disclaim responsibility for any injury to people or property resulting from any ideas, methods, instructions or products referred to in the content. |
© 2024 by the authors. Licensee MDPI, Basel, Switzerland. This article is an open access article distributed under the terms and conditions of the Creative Commons Attribution (CC BY) license (https://creativecommons.org/licenses/by/4.0/).
Share and Cite
Chon, Y.; Choi, S.; Park, S.-M. A CMOS Optoelectronic Transimpedance Amplifier Using Concurrent Automatic Gain Control for LiDAR Sensors. Photonics 2024, 11, 974. https://doi.org/10.3390/photonics11100974
Chon Y, Choi S, Park S-M. A CMOS Optoelectronic Transimpedance Amplifier Using Concurrent Automatic Gain Control for LiDAR Sensors. Photonics. 2024; 11(10):974. https://doi.org/10.3390/photonics11100974
Chicago/Turabian StyleChon, Yeojin, Shinhae Choi, and Sung-Min Park. 2024. "A CMOS Optoelectronic Transimpedance Amplifier Using Concurrent Automatic Gain Control for LiDAR Sensors" Photonics 11, no. 10: 974. https://doi.org/10.3390/photonics11100974
APA StyleChon, Y., Choi, S., & Park, S.-M. (2024). A CMOS Optoelectronic Transimpedance Amplifier Using Concurrent Automatic Gain Control for LiDAR Sensors. Photonics, 11(10), 974. https://doi.org/10.3390/photonics11100974
