Next Article in Journal
Modeling of Subwavelength Gratings: Near-Field Behavior
Next Article in Special Issue
A Chromatic Dispersion-Tolerant Frequency Offset Estimation Algorithm Based on Pilot Tone for Digital Subcarrier Multiplexing Systems
Previous Article in Journal
Self-Phase Modulation-Induced Instability of High-Power Narrow-Linewidth Fiber Amplifiers
Previous Article in Special Issue
Ultra-Broadband and Compact 2 × 2 3-dB Silicon Adiabatic Coupler Based on Supermode-Injected Adjoint Shape Optimization
 
 
Font Type:
Arial Georgia Verdana
Font Size:
Aa Aa Aa
Line Spacing:
Column Width:
Background:
Article

Optical Wireless Fronthaul-Enhanced High-Throughput FC-AE-1553 Space Networks

1
University of Chinese Academy of Sciences, Beijing 100049, China
2
Key Laboratory of Space Utilization, Technology and Engineering Center for Space Utilization, Chinese Academy of Sciences, Beijing 100094, China
*
Author to whom correspondence should be addressed.
Photonics 2023, 10(12), 1331; https://doi.org/10.3390/photonics10121331
Submission received: 31 October 2023 / Revised: 22 November 2023 / Accepted: 26 November 2023 / Published: 30 November 2023
(This article belongs to the Special Issue Enabling Technologies for Optical Communications and Networking)

Abstract

:
Existing space application networks in space stations are mainly fiber-optic cable-based networks due to their low size, weight, and power (SWaP) values. While fiber networks in space stations offer data transmission at high speeds with minimal signal loss, their major disadvantage is the lack of flexibility and mobility when new and unplanned space scientific equipment is added to the network. To enhance the flexibility of space networks while increasing their throughput, this paper introduces the hybrid space network (HSN), a new space network architecture that incorporates an optical wireless link, to meet the ever-increasing demands for larger bandwidth and higher mobile access capabilities in space scientific experiments. To best utilize the HSN’s system performance, we propose a multi-priority-based network scheduling scheme, which can dynamically adapt to the requirements of mass tasks and select the best transmission procedure. Through simulations, we find that by adding optical wireless communication (OWC) links to the state-of-the-art deterministic FC-AE-1553 space network, the HSN’s bandwidth can be increased by 20 times with an average latency reduction of 87.3%. We believe that the proposed HSN’s architecture may ultimately shape the future of space stations’ wireless connectivity, and in the meantime, innovate many advanced space applications with larger data rates and mobility requirements.

1. Introduction

FC-AE-1553 is a real-time command/response protocol designed for avionic applications that require high reliability, fault tolerance, and deterministic behavior. It builds upon MIL-STD-1553B, extending the bandwidth, address space, and data transfer size. FC-AE-1553 serves as an upper-level protocol over Fiber Channel and is widely used in space network data processing systems due to its reliability [1,2,3,4,5].
As technology advances and the human need for space exploration becomes more urgent, the demands for in-orbit space application missions and networks are gradually increasing. However, at the same time, space information networks also face various challenges and limitations.
First, there are limitations to the expansion capability of the original wired network. In the space environment, traditional wired networks are constrained by factors such as weight, volume, and power consumption, which restrict their scalability. This means that increasing the network size and connecting new devices can be difficult and limited. Second, restricted installation and access locations pose a challenge. In space, the installation and access locations of devices are typically constrained by the structure and design of space stations or satellites. This may result in network devices being unable to be flexibly installed in ideal locations, thus affecting network performance and coverage. Third, high maintenance and replacement costs are a concerning issue. Due to the extreme conditions and unique nature of the space environment, maintaining and replacing network equipment requires a significant amount of time, effort, and resources. This not only increases operational costs but can also lead to network service interruptions and delays. Last, as the volume of network services continues to grow, the network’s load-bearing capacity increases as well. The diversification and complexity of application missions and network services in space place higher demands on network bandwidth, latency, and capacity. Therefore, addressing these growing network demands becomes a crucial challenge in space information networks. These challenges require us to seek innovative solutions to enhance network performance, reliability, and adaptability to meet the future needs of space exploration.
Researchers have primarily focused on optimizing the FC-AE-1553 space network under the Fiber Channel architecture, considering various topologies and service scheduling. In [6], the network performance of star-topology FC-AE-1553 was evaluated in terms of packet-loss rate and bandwidth, achieving a BER lower than 10 8 . Another study [7] introduced a passive optical network FC-AE-1553 architecture and compared it with star topology and ring topology, revealing lower latency in PON FC-AE-1553. In addition to optimizing the FC-AE-1553 network architecture, several studies [8,9,10,11,12,13] have researched dynamic bandwidth allocation strategies based on factors such as traffic type, credit, or quality of service (QoS). While these studies have contributed to improving network bandwidth and enhancing the quality of service to some extent, they have been constrained by the theoretical upper limit of the Fiber Channel network due to the limited physical channels available.
In the field of mobile communications, 3GPP is studying enhancements to sidelink operations for 5G NR in release 17. One important feature of sidelink communication is B2B communication without a base station or reduction streams passing through a base station, so the latency of communication is significantly reduced and the bandwidth of the network is utilized more efficiently. However, due to the nature of the FC-AE-1553 space network, which involves securing fiber-optic cables within the bulkheads before launching the spacecraft into orbit, repairing or retrofitting wired fiber-optic connections in space becomes challenging and expensive.
In order to address these problems, the original wired FC-AE-1553 network can be enhanced on the basis of access to the wireless network. This can take full advantage of the flexibility and scalability of the wireless network while taking into account the highly reliable characteristics of the wired FC-AE-1553 network.
Currently, there are several widely researched wireless communication methods, including Bluetooth, Wi-Fi, optical wireless communication (OWC), also known as Li-Fi [14,15,16]), and laser communication. This paper favors optical wireless communication as the wireless enhancement method. When choosing a fronthaul wireless communication technology for space networks, it is essential to consider factors such as high reliability, compact size, and low power consumption. These factors are of utmost importance due to the limitations imposed by the restricted launch weight, power availability, and the space environment. Visible light communication offers a broader spectrum with high-speed capabilities and can be easily arranged with compact transmitters and receivers. It also has the advantage of minimal interference with radio frequency signals and high electromagnetic immunity, making it suitable for the implementation requirements of space application information networks.
In 2011, the concept of combining Li-Fi and Wi-Fi technologies was first proposed, leading to the development of a hybrid Li-Fi and Wi-Fi network (HWLNet) [17]. Li-Fi offers high-speed and secure data transfer but has limited coverage, whereas Wi-Fi provides wide coverage and allows a large number of users access despite the limited bandwidth. Research on key technologies such as user behavior, handover, and load balancing was summarized in [18], demonstrating the advantages of the hybrid Li-Fi and Wi-Fi network over independent networks. This is evident in the hybrid network architecture, cell arrangement, access methods, and other relevant factors.
The research on hybrid networks combining Wi-Fi and Li-Fi has certain guiding significance for the study of hybrid networks in this paper. For instance, there are three typical approaches to achieving heterogeneous integration in a hybrid network: simultaneous utilization of two heterogeneous networks, using different networks for the uplink or downlink, and selecting networks based on the transmission type, network quality, or other comprehensive factors. This paper intends to adopt the third approach. However, it is important to note that wireless hybrid networks differ from wired–wireless hybrid networks in certain aspects, such as network switching. Unlike wireless network-switching technologies such as Wi-Fi and Li-Fi, which primarily focus on parameters like handover frequency, handover interruption time, and handover failure rate, the network-switching mechanism between FC-AE-1553 and Li-Fi in this system seamlessly transitions between wired and wireless networks. The primary emphasis is on minimizing data latency, packet loss, protocol overhead, and energy consumption.
The integration of Li-Fi technology as a wireless expansion and enhancement solution for space application information networks presents a promising path forward. Leveraging the advantages of Li-Fi, such as its high transmission rates and low power consumption, allows for improved connectivity, scalability, and reliability within the constraints of space environments. This paper explores the potential of Li-Fi technology in enhancing space networks, providing a valuable contribution to the field of space information networking. Specifically, we study the three objectives outlined below.
The main objective is to overcome the inherent limitations of current space-based wired networks. These limitations include a lack of mobility, high maintenance and expansion costs, and the significant resource drain caused by multi-hop transmissions. Our approach involves an in-depth exploration of the fusion of wired FC networks and wireless optical networks, along with the deployment of a hybrid network architecture.
The secondary objective is that upon the foundation of this new hybrid network architecture, we aim to identify strategies to optimize system operations. Our focus is on increasing network bandwidth, reducing transmission latency, and delivering superior quality of service (QoS).
The tertiary objective is that through comprehensive simulation experiments, we aim to demonstrate that our proposed HSN exhibits noticeably superior network performance when compared to the pre-existing FC-AE-1553 network.
To overcome the constraints inherent to the current space information system, this paper delves into an in-depth study of the state-of-the-art FC-AE-1553 technology, the performance of optical wireless communication, and the mechanisms of wireless hybrid networks (Table 1). The contributions of this paper are as follows:
  • Proposal of a novel hybrid networking architecture that enhances the FC-AE-1553 network with an optical wireless network, leading to significant performance enhancements compared to the original network.
  • Introduction of a multi-level priority traffic allocation strategy for the hybrid FC-AE-1553 and Li-Fi network, demonstrating its capability to adapt to diverse traffic scenarios and dynamic network changes.
  • Development of a comprehensive simulation model for the hybrid network, showcasing improvements in throughput and latency, as well as an analysis of factors influencing network bandwidth, latency, and packet loss in the hybrid network.
  • Validation of the multi-level priority scheduling algorithm through simulations, highlighting its ability to provide differentiated quality of service for various priority levels. The algorithm allows for the configuration of weight coefficients based on transmission requirements, enabling adaptation to more suitable transmission paths.

2. State-of-The-Art FC-AE-1553 Space Network

2.1. Overview of Fiber Channel

Fiber Channel (FC) is a standardized serial data communication technology that supports bi-directional, point-to-point connections [28]. It was officially standardized by ANSI (American National Standards Institute) in 1994 [29]. Fiber Channel has been consistently doubling its speed every few years. Presently, there are commercially available products capable of achieving a speed of 64 GFC [30]. Moreover, it is expected that by 2033, Fiber Channel will be able to reach an impressive speed of 1 TFC [31].
FC-AE-1553 [32], FC-AE-ASM [33], and FC-AE-RDMA [34] are communication protocols belonging to the Fiber Channel Avionics Environment (FC-AE), which are specifically tailored for commercial and military aerospace industries. The space laboratory in the International Space Station employs FDDI as its data bus technology [35]. FDDI, a fiber data bus technology operating at a speed of 100 Mbps [36], has a relatively lower transmission rate compared to the subsequently introduced Fiber Channel technology. In 2006, the authors of [3] conducted an early analysis, highlighting the advantages of implementing the Fiber Channel protocol FC-AE-1553 in future aerospace avionics systems. The energy particle detection devices, which are installed outside the Wentian laboratory cabin module in the Tiangong space station, transfer space experiment data to the ground system using the FC-AE-1553 bus and the MIL-STD-1553B bus [37]. Moreover, the integrated information system in the China space station can achieve a speed of 4 Gbps for every access channel based on FC-AE-1553, enabling large-scale data transmission, storage, and processing of payloads [1].
There are several key aspects regarding FC-AE-1553 technology. Early research primarily emphasized the FC-AE-1553 network topology [7,38,39], architecture [6,12], and performance [4,20]. This research subsequently fostered the development of a range of products based on FC-AE-1553, including FC-AE-1553 chips [40,41,42], as well as software [19] and hardware [43,44] products, for embedded and desktop applications. FC-AE-1553 network scheduling technology is also one of the main research directions of FC-AE-1553, encompassing dynamic bandwidth allocation [9,10,13], credit mechanisms [11], task scheduling [12], and quality of service (QoS) [8] considerations.
Fiber Channel (FC) technology has undergone continuous developments and integration with other technologies, resulting in the enhanced comprehensive capability of FC networks. Specifically, the integration of IP technology [45,46,47,48] at the transport layer has significantly improved the compatibility of FC networks with traditional networks, enabling dynamic adaptation of transmissions. Simultaneously, the combination of FC technology with mass storage technology [49,50,51,52,53,54,55] at the application layer has provided support for the seamless integration of high-speed sensing, transmission, storage, and computing, facilitating a unified fusion of these functions.
This paper will delve into an innovative approach toward the fusion of multiple heterogeneous technologies, aiming to seamlessly integrate the space FC-AE-1553 network with optical wireless networks. Furthermore, we will deeply investigate the scheduling mechanisms and performance attributes under this novel network architecture.

2.2. FC-AE-1553 Space Network Architecture

The existing space application information network is designed with a multi-hierarchy architecture, using the FC-AE-1553 protocol. This network comprises three LAN networks, each operating as an independent FC-AE-1553 system, as shown in Figure 1. Within this system, there are two stages of FC-AE-1553 networks: the upper stage is the indoor backbone FC-AE-1553 network located inside the spacecraft, and the lower stage is the outdoor access FC-AE-1553 network. Considering the challenging space environment, these two-stage FC-AE-1553 networks are interconnected using different topologies.
The indoor backbone FC-AE-1553 network employs a star topology, employing active switches as connectors. This configuration ensures efficient communication within the spacecraft. Conversely, the outdoor access FC-AE-1553 network utilizes a bus topology, where passive optical splitters serve as connectors. This topology is suitable for external access and facilitates connectivity between different components. Notably, the Network Controller (NC) in the access FC-AE-1553 network also functions as the Network Terminal (NT) in the backbone FC-AE-1553 network, providing seamless integration and control between the two stages of the network.

2.3. Traffic Flow in FC-AE-1553 Space Network

The NC of the backbone FC-AE-1553 network functions as the central controller for the entire single multi-hierarchical indoor and outdoor FC-AE-1553 network. It is responsible for managing the allocation of multiple tasks and schedules within the network. The backbone NC controls the connectivity and communication between different NTs within the backbone FC-AE-1553 network.
In the backbone FC-AE-1553 network, one NT can establish a connection with another NT through the backbone switch, all under the control of the backbone NC. This enables communication between different NTs within the backbone network.
Similarly, in the access FC-AE-1553 network, one NT can connect with another NT from a different access FC-AE-1553 network. This is achieved through the use of a backbone switch and two optical splitters. These components facilitate communication between NTs in different access networks.
The system supports four typical types of traffic flows:
  • Communication between NTs within the backbone network (Figure 2a);
  • Communication between NTs within the same access network (Figure 2b);
  • Communication between NTs in the backbone network and NTs in the access network (Figure 2c);
  • Communication between NTs across different access networks (Figure 2d).

2.4. Scheduling Problem in FC-AE-1553 Space Network

The completed outdoor access network in the system is designed as a relatively independent bus-topology network with multiple branches. Communication between terminals across different outdoor access networks requires an uplink connection to the access network bridge. From there, the communication is routed through the backbone network to reach different access network bridges. Finally, the communication is downlinked to the intended terminals through another outdoor access bridge (Figure 2d).
In terms of physical space, the distance between two terminals may not be significant. However, due to the distinct networks they belong to, communication between two access network terminals in the original network architecture necessitates the involvement of bridges and the backbone network to establish a multi-level network. This approach consumes network bandwidth along the entire path and increases the system’s failure rate due to the complexity of the multi-level routing.
To address these challenges, the system has been enhanced by incorporating the optical wireless communication (OWC) function at the node terminals. With this extension, nodes in the access network can now communicate directly with each other without the need for relaying through the bridge and backbone network.
By enabling direct communication between nodes across the access network, the OWC function eliminates the reliance on the bridge and backbone network for inter-node communication. This improvement significantly reduces network bandwidth usage and mitigates the higher failure rate associated with the multi-level path.

3. System Model of Optical Wireless Fronthaul-Enhanced Hybrid Space Network

The new hybrid space network (HSN) is an integration of wired multi-level FC-AE-1553 communication and self-organizing wireless visible light communication (Figure 3). It builds upon the existing multi-level FC-AE-1553 network by incorporating optical communication modules at the terminal nodes.
In the HSN, the wired multi-level FC-AE-1553 communication remains the backbone of the network. This wired communication infrastructure provides a reliable and established means of data transmission. However, to enhance network capabilities and address certain limitations, the HSN extends the functionality of the terminal nodes by including optical communication modules.
The optical communication modules enable self-organizing wireless visible light communication within the network. This means that in addition to wired communication, the terminal nodes can communicate with each other using visible light as the medium. This wireless communication adds flexibility and scalability to the network, allowing direct communication between nodes without relying solely on the wired infrastructure.
By combining the wired multi-level FC-AE-1553 communication with the self-organizing wireless visible light communication, the HSN achieves a hybrid network architecture. This hybrid approach leverages the strengths of both wired and wireless communications, providing a more versatile and robust network for various applications.
Overall, the HSN offers a heterogeneous network that integrates wired multi-level communication with self-organizing wireless visible light communication, expanding the capabilities and improving the performance of the original multi-level FC-AE-1553 network.

3.1. HSN Layered Architecture

When the FC-AE-1553 terminal node is enhanced with wireless capabilities, it extends the existing multi-layer Fiber Channel protocol architecture to incorporate a multi-layer Ethernet protocol architecture (Figure 4). This integration occurs at the application layer, enabling the seamless coexistence of wired FC-AE-1553 communication and wireless Ethernet communication within the terminal node. This optimized architecture offers enhanced flexibility and efficiency in communication, empowering the terminal node to effectively adapt to diverse communication requirements while achieving superior capabilities in data transmission and task processing.
Physical Layer and Data link Layer
The physical and data link layers are responsible for bit synchronization recovery, channel coding and decoding, link establishment, disconnection, and link recovery. In this hybrid architecture, the Li-Fi physical channel is separated from the FC-AE-1553 physical channel. The FC-AE-1553 network is connected by a fiber or copper cable with an optical module or high-speed electrical transceivers. The Li-Fi network is connected by free space with an LED transmitter and photo-detector receiver. The physical and data link layers of the FC-AE-1553 network follow FC-PI-2 [56] and FC-PH [57] standard protocols. The physical and data link layers of the Li-Fi network follow the IEEE 802.11bb standard protocol.
Transport Layer
The transport layer is responsible for end-to-end communication, flow control, segmentation of data, error correction, multiplexing, and demultiplexing. In this hybrid architecture, the transport layers of Li-Fi and FC-AE-1553 are used independently. The transport layer of the FC-AE-1553 network follows FC-FS [58] and FC-AE-1553 [32] standard protocols, and the transport layer of the Li-Fi network follows UDP [59] and TCP [60] standard protocols.
The FC-AE-1553 protocol varies across different terminals, as each terminal has a distinct role in the multi-hierarchical FC-AE-1553 system. In the root terminal, the NC protocol is followed. In the gateway terminal, both the NT and NC protocols are used, with the NT protocol belonging to the higher-level network and the NC protocol to the lower-level network. In the user terminal, the NT protocol is employed.
In addition to the FC-AE-1553 and Li-Fi channels, there is an alternative option for data transmission within an independent terminal. The bridge module serves as a connection between FC-AE-1553 and Li-Fi in the transport layer. It enables data to be received from the FC and forwarded to the Li-Fi or received from the Li-Fi and directly forwarded to the FC without requiring control from the application layer.
Application Layer
The application layer is responsible for upper-layer network scheduling, data security, reliability, and privacy, and controls the processing of tasks. It serves as the direct interface for user interactions, with user behavior influencing traffic transfer and offloading requirements. In this hybrid network, the application layer comprises four key modules: the user application module, traffic management module, network management module, and time-slot management module. The user application module facilitates user access and system configuration interactions, whereas the traffic management module handles the scheduling and selection of multi-priority traffic. The network management module monitors, collects, and calculates network parameters, and the time-slot management module is responsible for effectively partitioning time slots for pending tasks.

3.2. HSN Timeline Management

FC-AE-1553 uses a master–slave protocol initiated by the network controller. In this protocol, all terminals need to first report their transmission requests to the NC, and then the NC arranges network messages based on NT requests or higher-level requirements. FC-AE-1553 uses a transmission protocol that is more suitable for deterministic and centralized transmissions. On the other hand, the Li-Fi network uses a peer-to-peer protocol where terminals can directly initiate transmissions without sending them to the server for approval. Therefore, the Li-Fi network is more suitable for dynamic and high-throughput transmissions.
In a hybrid network, terminals have the option to send transmissions through either the FC-AE-1553 network or the Li-Fi network. However, due to the distinct transmission control mechanisms of these networks, the scheduling methods employed will also differ.
The FC-AE-1553 network commonly utilizes a time-sliced transmission scheduling scheme. This scheme divides the network scheduling into small fixed periods and assigns pending transmissions to each node within each small period (Figure 5). Different transmissions are converted into corresponding time-slot sizes based on network bandwidth. Thus, transmission allocation and management become the scheduling of time-slot sizes for different transmissions within small periods.
To simultaneously consider the transmission characteristics of both the FC-AE-1553 and Li-Fi networks, the hybrid network adopts a dual-channel timeline management strategy: one timeline is used to manage the FC-AE-1553 transmissions, and another timeline is used to manage the Li-Fi transmissions (Figure 6). The allocation of these two transmission timelines is equal and synchronized, but due to the different bandwidths of the two networks, the number of transmissions carried at the same time is different.
For the messages to be executed in the FC-AE-1553 network, they still need to comply with the FC-AE-1553 protocol. A proportion of the messages are periodic transmission time slots directly arranged by the NC, and another proportion is time slots obtained after dynamic requests from the NT. For each NT, one type of transmission can be scheduled per cycle. For the messages to be executed in the Li-Fi network, multiple types of transmissions can be served as long as the time slots are not fully utilized.
In this way, the hybrid network can simultaneously support both FC-AE-1553 and Li-Fi transmissions and perform reasonable time-based scheduling and allocation. Terminal devices can choose the appropriate network for communication based on their needs, thereby achieving more efficient and flexible data transmission.

3.3. Network Performance Evaluation Metrics

The terminals within a hybrid network, along with their behavior and relationships, can be accurately depicted using a graph, G = V , E . In this representation, the elements of the set V represent the nodes of the network, whereas the elements within the set E correspond to the edges connecting these nodes. Specifically, the interconnections between node i and node j are appropriately represented by an edge i , j E . Matrix A = a i j n × n is the adjacency matrix of G, indicating the connection relationship of the whole network.
A = a 11 a 1 n a n 1 a n n
n denotes the number of G nodes V , and a i j denotes the connection relationship between node i and node j.
a i j = 1 , ν i ν j E 0 , e l s e
Matrix B denotes the effective bandwidth of every connection.
G . E d g e . B a n d w i d t h = B = b 11 b 1 n b n 1 b n n
Matrix C denotes the average latency of every connection.
G . E d g e . L a t e n c y = C = c 11 c 1 n c n 1 c n n
Matrix D denotes the packet-loss ratio of every connection.
G . E d g e . L o s s = D = d 11 d 1 n d n 1 d n n
Matrices A, B, C, and D denote the basic network parameters. When the value of a i j is 1, the relevant parameters of the other three matrices also take effect. These matrices can assist in configuring, monitoring, and updating the dynamic network data results.
Due to the shared software and hardware integrated platform environment in this hybrid network, the network terminals serve as both the FC-AE-1553 and Li-Fi terminals and the node sets of FC-AE-1553 ( V f c ) and those of Li-Fi ( V l i f i ) are identical. However, it is important to note that the physical connectivity and network transmission behavior of the wired FC-AE-1553 network differ from those of the Li-Fi network. As a result, the edge sets, E f c and E l i f i , of the FC and Li-Fi networks are independent, encompassing distinct connectivity and edge properties. When selecting a physical channel for traffic transmission, a comprehensive evaluation of the performance parameters of the FC and Li-Fi network topologies can guide the decision-making process. Different application requirements and strategies will lead to varying weight coefficients for each edge parameter.
For the connection between i and j, the comprehensive evaluation score equation for channel choosing is shown below. α i j denotes the weight of the effective bandwidth, β i j denotes the weight of the average latency, and γ i j denotes the weight of the packet-loss ratio. These three weight factors are decided by the traffic type. The network factors b i j , c i j , and d i j are decided by the FC-AE-1553 and Li-Fi network parameters. In addition, normalization of the network bandwidth, delay, and packet loss is required to ensure that the weights evaluated for different network parameters are only affected by the weighting factors of the services.
S i j = α i j b i j β i j c i j γ i j d i j
The purpose of proposing the comprehensive evaluation formula is to select the optimal physical channel for different transmissions while taking into account both the transmission characteristics and the dynamic operation of the network. The weight factors for bandwidth α i j , latency β i j , and packet loss γ i j originate from the unique requirements of each transmission, whereas the values for bandwidth b i j , latency c i j , and packet loss d i j are accumulated from the current and previous network transmissions.

4. Network Resource Allocation Algorithm Design for the HSN

In this paper, we propose a network scheduling strategy that leverages traffic types to optimize resource allocation. Our approach involves a systematic classification of traffic, considering factors such as the generation rate, time sensitivity, and frequency. We then employ multi-prioritization and timeout preemption policies to determine the execution order of traffic. Furthermore, we introduce an evaluation algorithm that combines traffic requirements with the dynamic operational status of the network to select the most suitable transmission channel for each traffic. By adopting this scheduling approach, our goal is to enhance traffic quality and improve the user experience by efficiently allocating network resources based on the specific demands of different traffic types.

4.1. Traffic-Type Classification

The traffic types in space application systems are typically classified into three categories: periodic traffic (PT), common burst traffic (CBT), and time-constraint burst traffic (TCBT) [9,10,11,12]. Similarly, this paper divides traffic into two categories: periodic traffic and bursty traffic. Bursty traffic is divided into multi-priority bursty traffic and preemptive bursty traffic. For the traffic needs analysis, in addition to considering the frequency of traffic events, this paper also takes into account factors such as the physical rate, time sensitivity, and reliability of the traffic (Table 2).
P T i denotes the periodic traffic set of terminal i, P e r _ T r a f f i c j P T i , and N denotes the number of periodic traffic transmissions. j denotes the index of periodic traffic. B T i denotes the bursty traffic set of terminal i, B u r _ T r a f f i c k B T i , and M denotes the number of bursty traffic transmissions. k denotes the index of bursty traffic.
P T i = P e r _ T r a f f i c i , 1 , P e r _ T r a f f i c i , 2 , , P e r _ T r a f f i c i , N
B T i = B u r _ T r a f f i c i , 1 , B u r _ T r a f f i c i , 2 , , B u r _ T r a f f i c i , M
W i denotes the traffic set of terminal i, and the relationship between them is shown below.
W i = P T i B T i
P T i B T i =
Network scheduling will be time-triggered. The timelines will be cut into the same small cycle S P , and all traffic will be recognized and allocated periodically. The timeline for the FC-AE-1553 still uses the original periodic and dynamic zones, whereas the Li-Fi network is a fully dynamic zone. Periodic traffic will be allocated in periodic zones of the FC timeline, whereas bursty traffic will be allocated in dynamic zones of both the FC and Li-Fi timelines.

4.2. Periodic Traffic Allocation Scheme

Periodic traffic P e r _ T r a f f i c j is predictable traffic whose transmission size l j , period p t j , source s j , and destination d j are determined. In space application networks, the network bandwidth occupied by periodic traffic is extremely small (e.g., broadcasting time, broadcasting attitude information, etc.).
P e r _ T r a f f i c j = s j , d j , p t j , l j
All the periods of periodic traffic can be divided by the time of the small cycle S P . The larger the small cycle, the higher the network bandwidth utilization. The shorter the time of the small cycle, the more flexible the traffic allocation, and the shorter the time it takes for traffic to be transmitted. The small period can be divided by the greatest common divisor of the periods of all tasks, ensuring that periodic tasks can be arranged in an orderly and spaced manner within the periodic zone.
G C D p t 1 , p t 2 , , p t N S P Z + *
In space application systems, the periods of periodic traffic are usually on the order of seconds, whereas the period of the small cycle is usually on the order of microseconds. Periodic traffic is not required to be transmitted one by one and scheduled in different small cycles so that the ratio η i is kept relatively small. If there are only a few periodic traffic transmissions in the system, most of the time, the ratio value may be 0. This allows for more time to allocate bursty traffic.
η i = j = 1 n p t j j = 1 n p t j + k = 1 m b t k , η i ϵ 0 , Θ m a x , j ϵ 1 , n , k ϵ 1 , m
At the very beginning, if the number of total periodic traffic transmissions, N, is no bigger than the factor of the minimum period among the periodic traffic, M I N p t 1 , p t 2 , , p t N , divided by the small cycle period, S P , the periodic traffic can be allocated in every small cycle one by one (Figure 7). Suppose P e r _ T r a f f i c j is allocated in the jth small cycle, so the next time this traffic will be allocated is in the ( j + p t j S P )th cycle.
When the minimum period of the periodic traffic is the greatest common denominator of all periodic traffic (in space information systems the periods are always integer multiples of 0.5 s), different types of periodic traffic will not occur in the same small cycle, as a type of periodic traffic will not repeat before the period limit is reached. n p e r i o d denotes the number of periodic traffic transmissions in one small cycle, and it increases linearly with the total number of periodic traffic, N, as shown below.
n p e r i o d = [ 1 : 0 ] , N M I N p t 1 , p t 2 , , p t N S P [ 2 : 0 ] M I N p t 1 , p t 2 , , p t N S P < N 2 M I N p t 1 , p t 2 , , p t N S P . . . . . . [ n p t : 0 ] , ( n p t 1 ) M I N p t 1 , p t 2 , , p t N S P < N n p t M I N p t 1 , p t 2 , , p t N S P
To facilitate time-slot management, the small cycle is divided into a number of equal parts, Δ τ , which is the minimum particle size. N s indicates the number of slices in one small cycle.
S P Δ τ = N s
The occupation by the traffic in a small period can be represented by the time-slot array S T . t l denotes the index of the time slot.
S T t l = 0 , u n o c c u p i e d 1 , o c c u p i e d
l j indicates the factor of Δ τ , a multiple that denotes the allocated transmission time slot for periodic traffic, P e r _ T r a f f i c j .
l j Δ τ P e r _ T r a f f i c j . Buffer R f c i < l j + 1 Δ τ , l j Z + * , l j < N s
p t j = l j Δ τ
Then, the proportion of time slots occupied by real periodic transmissions can be obtained by
Θ i = j = 1 n l j Δ τ S P = j = 1 n l j N s
η i Θ i

4.3. Bursty Traffic Allocation Scheme

Bursty traffic, B u r _ T r a f f i c k , exhibits significant randomness and uncertainty. It can occur continuously within a specific time period or appear suddenly in an irregular manner. The data characteristics of bursty traffic, including timing, size, rate, source, and destination, are all uncertain. In space application networks, bursty traffic occupies a significant proportion of network bandwidth. As mentioned earlier in the traffic analysis, the sensitivity to the time and throughput requirements of bursty traffic can vary greatly. Therefore, in order to allocate and handle bursty traffic effectively, it is important to extract relevant features and characteristics.
B u r _ T r a f f i c k = s k , d k , α k , β k , γ k , p k , b k , t k
α k denotes the weight of the effective bandwidth, β k denotes the weight of the average latency, and γ k denotes the weight of the packet-loss ratio. These three factors, along with the parameters of the edge ( s k , d k ), decide the physical channel of the chosen bursty traffic.
p k denotes the traffic priority level, b k denotes the traffic buffer size waiting for transmission, and t k denotes the countdown times. Once the bursty traffic, B u r _ T r a f f i c k , is serviced, t k will be set back to the initial timeout value, or t k = t k 1 , until the value of t k is 0. When the value of t k becomes 0, the bursty traffic becomes preemptive traffic and has absolute priority to be serviced as fast as possible. For special bursty traffic that has high real-time requirements, the initial attribute t k can be set to 0 until the traffic is serviced (Figure 8).
Reordering
The bursty traffic is reordered in descending order based on the priority level of the emergency traffic and consolidated with traffic with the same priority level. The transmissions are reordered in descending order based on the level of priority of the unexpected transmissions and reconsolidated with transmissions with the same priority. B u r _ T r a f f i c i p denotes the collection of bursty traffic whose priority is p, p is a positive integer, and q denotes the number of traffic types with the same priority level.
B u r _ T r a f f i c k = B u r _ T r a f f i c k 1 , , B u r _ T r a f f i c k P m a x
P m a x = M A X B u r _ T r a f f i c k . p r i o r i t y
B u r _ T r a f f i c k p = B u r _ T r a f f i c k p 1 , B u r _ T r a f f i c k p 2 , , B u r _ T r a f f i c k p Q p , m a x
Q p , m a x = M A X q p
Selecting Traffic
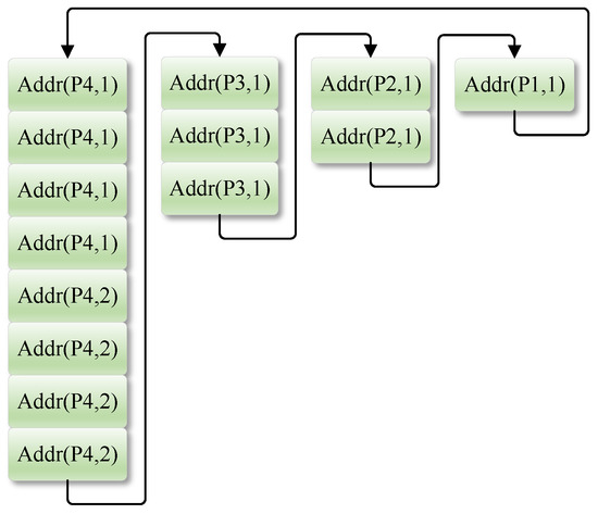
For a traffic transmission with priority p, the probability of being selected is p Q p , m a x p = 1 P m a x p Q p , m a x , and transmissions with the same priority have the same probability of being selected. Assume that there is an array WP, which serves as a sequential list of executed transmissions, and the contents of the array are pointers to bursty transmissions with different priorities, A d d r ( p , q p ) . The number of implementations per transmission is the value of the priority level, as shown in Figure 9.
Selecting a channel
The connection relationship between the HSN terminals, formed by fiber channels, is represented by G . f E d g e , whereas the connection relationship formed by wireless visible light channels is represented by G . l E d g e .
S = B u r _ T r a f f i c k p q . s _ i d
D = B u r _ T r a f f i c k p q . d _ i d
The path formed by wireless Li-Fi channels has no relay, whereas the path formed by fiber channels may cross the FC-AE-1553 backbone network, which means that the traffic needs queueing on the next jump.
Since the arrival time of packets is random, the ideal scenario is for this type of traffic to be serviced in the next cycle, whereas the worst-case scenario is when this type of traffic has just been serviced. If the relay terminal has p levels of priority traffic, the waiting time range extends from 0 to the duration of executing the entire multi-priority queue.
0 q u e u e i n g t i m e S P × p = 1 P m a x p Q p , m a x p
The comprehensive cost evaluation equation is
s c o r e = B u r _ T r a f f i c k p q . e f f _ b a n d w i d t h w f × G . E d g e S , D . B a n d w i d t h B u r _ T r a f f i c k p q . a v e _ l a t e n c y w f × G . E d g e S , D . L a t e n c y B u r _ T r a f f i c k p q . p a c k e t _ l o s s w f × G . E d g e S , D . L o s s
Since the transmission rates of FC and Li-Fi are not equal, the same traffic is quantized in different time slots on the FC and Li-Fi timelines.
B u r _ T r a f f i c k p q . f c _ s l o t = l f p q , l f p q Z + * , l f p q < N s
B u r _ T r a f f i c k p q . l i f i _ s l o t = l l p q , l l p q Z + * , l l p q < N s
When choosing FC-AE-1553, the remaining time slots should not be larger than the total minus the time slot of the periodic traffic.
l f p q B u r _ T r a f f i c k p q . b u f f e r G . f E d g e B u r _ T r a f f i c k p q . s _ i d , B u r _ T r a f f i c k p q . d _ i d . e f f _ b a n d w i d t h × Δ τ < l f p q + 1
l f p q = l f p q , l f p q < N s j = 1 n l j N s j = 1 n l j , e l s e
When choosing Li-Fi,
l l p q B u r _ T r a f f i c k p q . b u f f e r G . l E d g e B u r _ T r a f f i c k p q . s _ i d , B u r _ T r a f f i c k p q . d _ i d . e f f _ b a n d w i d t h × Δ τ < l l p q + 1
l l p q = l l p q , l l p q < N s N s , e l s e
Filling in the timeline
It is assumed that the FC time-slot occupancy is represented by the array FC_ST and the Li-Fi time-slot occupancy is represented by the array LiFi_ST.
In a small cycle, when the multi-priority bursty traffic queue selects a traffic transmission for transmission through the FC for the first time and there is an available Li-Fi time slot, the queue needs to select another traffic transmission from the queue in an orderly manner for transmission through the Li-Fi channel.
Similarly, when the multi-priority bursty traffic queue selects a traffic transmission for transmission through the Li-Fi channel for the first time and there is an available FC time slot, the queue needs to select another traffic transmission from the queue in an orderly manner for transmission through the FC.
If both the Li-Fi and FC time slots have been selected for the multi-priority bursty traffic queue and there are still available Li-Fi time slots, the pending traffic can continue to be selected from the pending execution list in the multi-priority bursty traffic queue in a sequential manner until the Li-Fi time slot is fully occupied.

4.4. HSN Scheme Transmission Process

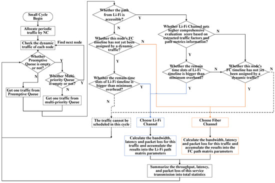
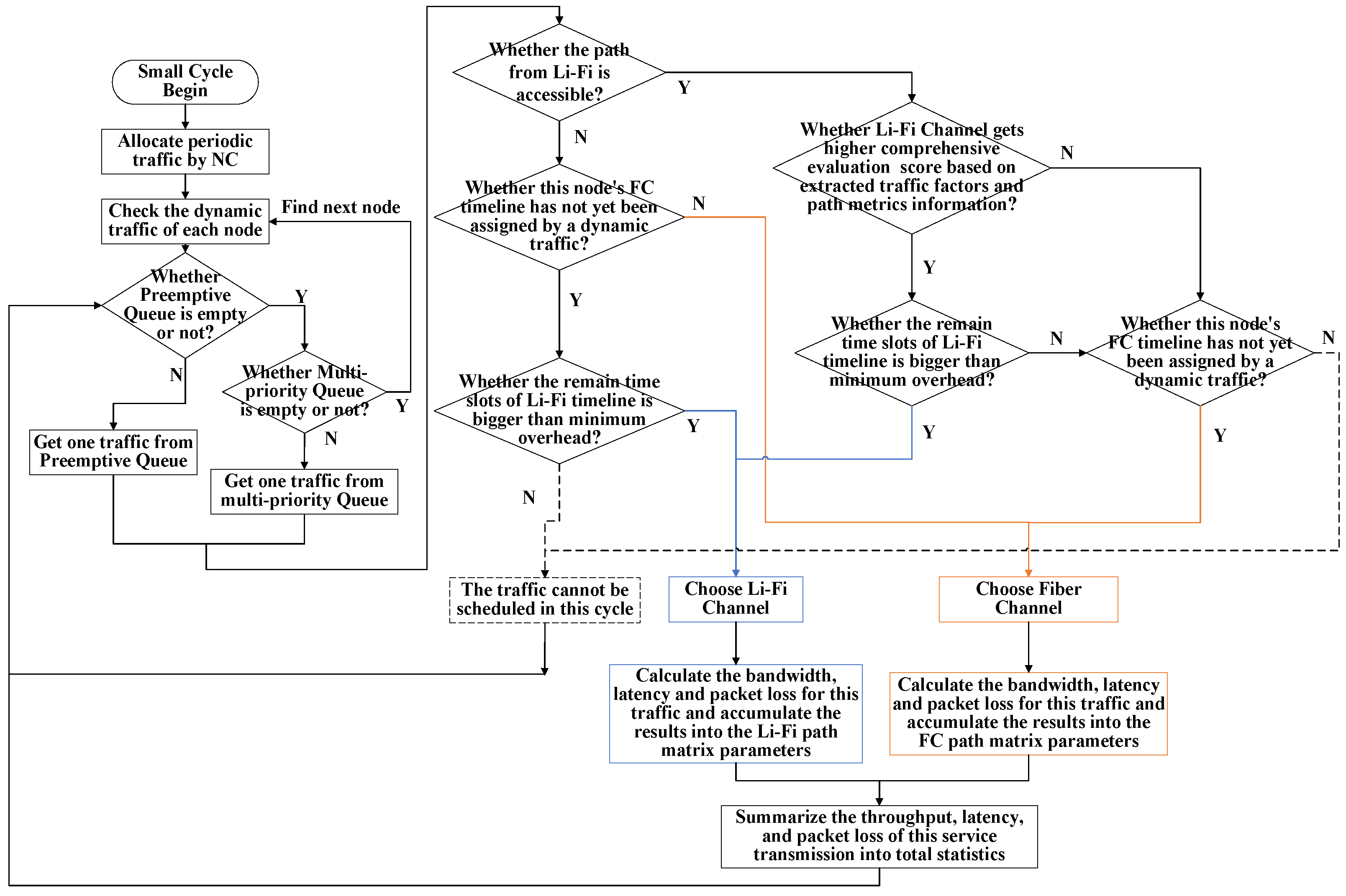
This paper introduces a time-slot-based, multi-priority, multi-channel scheduling strategy for the terminals of the HSN. It incorporates the centralized control communication features of FC-AE-1553 while also capitalizing on the distributed autonomous communication attributes of Li-Fi. The whole HSN scheme transmission process is shown in Figure 10.
For periodic traffic, their inherent time determinism means their scheduling is not subject to dynamic time zones. In response, the NC strives to evenly distribute the traffic transmissions within smaller cycles according to their frequencies in a larger cycle. When scheduling this periodic traffic, pre-arranged tasks are allocated to specific time slots for execution. This approach ensures the predictability of certain important tasks with low throughput in the space information network, achieved through periodic transmissions.
Bursty traffic, on the other hand, presents a challenge due to the uncertainty of its data throughput, frequency, and delay. As such, each small cycle requires dynamic layout adjustments based on the current network conditions. The experimental process is primarily composed of three parts: task selection, channel selection, transmission, and statistics. Each small cycle initiates a complete process until all time within that cycle has been utilized or all tasks have been serviced.
The first step is task selection. During this phase, the system polls the bursty traffic queue for each sending node. If there is unfinished traffic in the preemptive traffic queue, it is treated as a priority. If none exists, the system addresses the multi-priority traffic queue and eventually selects a task for transmission.
The second step is channel selection. Provided a Li-Fi path is accessible, the comprehensive evaluation algorithm for channel selection is initiated. By taking into account the unique bandwidth, delay, and packet-loss weight coefficient of the chosen task, as well as the parameter values of different channels, the highest-scoring channel is selected for task transmission. If the Li-Fi path is inaccessible, the FC is chosen. Additional factors such as the timelines must also be considered. If time is insufficient, no arrangement is made. Furthermore, for each sending node, the FC timeline only permits the arrangement of one type of bursty traffic.
The third step involves transmission and statistics. Once the channel is confirmed, tasks are transmitted based on the selected channel. The system then logs the actual throughput, delay, and packet loss of this transmission, recording the relevant data into the path matrix and the overall statistics module.

5. Simulations, Results, and Discussions

5.1. Simulation System Setup

This paper constructs a virtual hybrid network using MATLAB, utilizing graphs to describe the network’s topology and communication properties. As illustrated in Figure 11, the system comprises a backbone network and two access networks, forming a two-level hierarchical network structure. Each node in the network generates random values for various parameters, including priority, destination nodes, data volume, and traffic characteristics. The priority values range from 1 to 4, and the traffic characteristic values sum to 1. The data volume is always an integer multiple of 64 bits. The minimum time interval for network scheduling is 0.2 milliseconds, and the minimum time slot for traffic allocation is 5 microseconds. The main simulation metrics are set in Table 3.

5.2. Performance Comparison between the HSN and FC-AE-1553

5.2.1. Simulation

In this section, the main focus is to compare the overall performance of the existing FC-AE-1553 network and the new hybrid network. The number of nodes in the backbone network is four, and the number of nodes in each access network is four. The transmission direction of each node is random, with transmission buffers ranging from 512 Kb to 512 Mb. In the hybrid network, the number of wireless connections is four times the number of access network nodes.

5.2.2. Results and Discussion

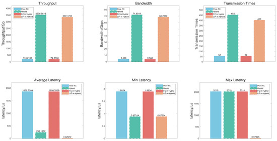
Figure 12 shows a comparison of the throughput, bandwidth, channel selection, and delay between the original FC network and the network with wireless enhancement. Blue represents the existing FC-AE-1553 space system, green represents the hybrid FC and Li-Fi space network, dark orange represents the scenario of FC within the HSN, and light orange represents the scenario of the Li-Fi channel within the HSN.
After the wireless enhancement, the throughput and bandwidth increased by a factor of 20.5, the network transmission frequency expanded by a factor of 9, and the average delay was reduced to 87.3% of the original value. The minimum delay was 46.3% of the original, and the maximum delay remained unchanged (because the maximum delay is determined by the longest FC path in the network, whether it is a pure FC network or a hybrid network).
With respect to the reduction in the average latency, the latency of Li-Fi, operating at a higher rate of 10 Gbps, was approximately 34% of the latency of FC (compared to the effective rate of FC, which is approximately 3.4 Gbps). This translates into a significant reduction of 66%, surpassing our initial expectations. Additionally, apart from the rate factor, when FC tasks involved multi-hop link selection, each task incurred an additional waiting delay. In contrast, by opting for the Li-Fi channel for transmission, these tasks eliminated the need for such a waiting delay. Since the waiting delay significantly outweighed the transmission delay, selecting more Li-Fi channels for services that span across access networks resulted in a remarkable reduction in the average latency. Thus, achieving a reduction of 87.3% aligns perfectly with our anticipated outcomes.
By comparing the third and fourth bars of each subplot in Figure 12, we can clearly see that the increases in the network throughput and bandwidth in the hybrid network were mainly caused by the newly added Li-Fi channel. When observing the third graph in the first row, we can see that the number of services in the hybrid network increased, and these additional services mainly came from the Li-Fi channel. Compared to the FC, more services were preferred in the Li-Fi channel for three main reasons: first, Li-Fi has a higher network bandwidth; second, Li-Fi can provide shorter paths, thus reducing latency; finally, Li-Fi’s time slots can offload services multiple times within a small cycle. The minimum latency in the hybrid network significantly decreased. In the fourth bar, we can see that the lowest latency came from the Li-Fi network thanks to its high bandwidth and short path advantages. However, the maximum latency did not change, mainly because this part of the delay was still caused by the multi-hop services of the FC network. Overall, the average latency of the hybrid network was still significantly lower than the latency of the original network.

5.3. Traffic Priority Effects on the HSN

5.3.1. Simulation

In this section, the primary goal is to validate the servicing of various traffic priorities. The number of backbone network nodes and access network nodes, along with the traffic buffers, are set to identical values, as specified in Section 5.2.1. The difference from the previous section is that each transmitting node is configured with four types of traffic with traffic priorities ranging from 1 to 4.

5.3.2. Results and Discussion

As shown in Table 4, in addition to the phenomenon where the total bandwidth of the hybrid network is higher than that of the pure FC network, it can also be observed that different priority levels of transmissions occupy varying proportions of bandwidth. Interestingly, the ratio of the bandwidth is closely aligned with the priority levels of 1:2:3:4.
The simulation results provide evidence that the multi-priority strategy achieved the expected outcomes of the design (Table 4). Within the hybrid network, a scheduling and allocation mechanism based on transmission types was implemented. This mechanism ensured that different priority levels of transmissions had varying probabilities of selection, resulting in higher-priority transmissions being allocated a higher proportion of the available bandwidth.

5.4. Weighed Factors’ Effects on the HSN

5.4.1. Simulation

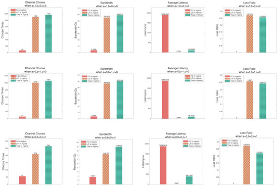
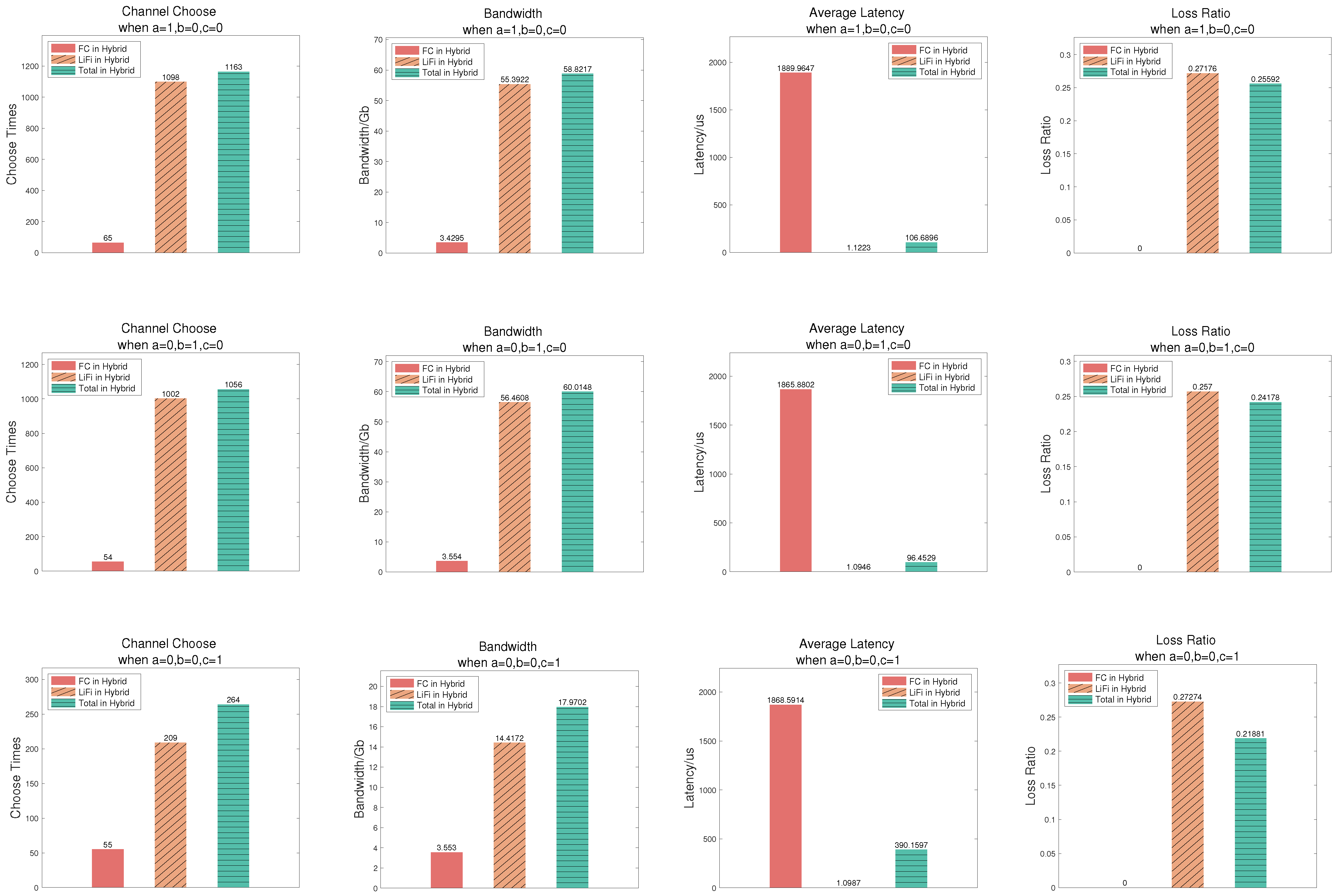
In this section, we are concerned with the impact of the weighted factors in the comprehensive evaluation. Let ‘a’ represent the weight coefficient for the bandwidth, ‘b’ represent the weight coefficient for the delay, and ‘c’ represent the weight coefficient for the packet-loss rate. The magnitudes of these weight coefficients vary based on the specific transmission requirements. The simulation normalizes the bandwidth, delay, and packet-loss rate of different paths. To illustrate the influence of these weight coefficients on channel selection and network performance, this study selects three typical scenarios.
  • Scenario 1 High-throughput transmissions, only concerned with the network bandwidth and not the delay or packet loss, i.e., a = 1, b = 0, and c = 0.
  • Scenario 2 Strong real-time transmissions, only concerned with the network delay and not the bandwidth or packet loss, i.e., a = 0, b = 1, and c = 0.
  • Scenario 3 High-reliability transmissions, only concerned with the packet loss and not the bandwidth or delay, i.e., a = 0, b = 0, and c = 1.
In this simulation, most parameters are set to the same values as before, such as the number of nodes in the backbone network being four, and the number of nodes in each access network being four. The transmission direction of each node is random, with transmission sizes ranging from 2 Kb to 8 Mb. The number of wireless connections is four times the number of nodes in the access network. What differs from other subsections in the simulation is the parameter settings for generating random transmissions, such as the typical scenarios (1, 2, and 3) and the parameters (a, b, and c).

5.4.2. Results and Discussion

It can be observed in the simulation results (Figure 13) that high-throughput and strong real-time transmissions tended to choose the Li-Fi channel more frequently. The number of transmission services provided by the Li-Fi channel was approximately 20 times that of the FC for high-throughput transmissions and approximately 4 times that of the FC for high-reliability transmissions. This is due to the following reasons:
  • The Li-Fi timeline can allocate multiple different bursty traffic transmissions within a small cycle, whereas the FC timeline can only allocate one bursty traffic transmission within a small cycle. This is because Li-Fi uses an end-to-end protocol, where task initiation is determined by the terminal itself, allowing it to fully utilize the remaining time slots within the small cycle. On the other hand, FC-AE-1553 uses a master–slave protocol, where all transmissions need to be initiated through the NC and cannot be initiated by the task requester (the NT). Hence, only one bursty-type transmission is scheduled within the small cycle for the FC.
  • Due to the higher network bandwidth of the Li-Fi channel, the same number of transmissions require less time in the Li-Fi channel, thereby increasing the possibility of allocating more transmissions.
  • The algorithm requires selecting another channel to offload the transmission when one channel has no available time slots for allocation, ensuring that transmissions can be serviced as much as possible.
The selection of the Li-Fi channel for high-reliability transmissions was significantly lower compared to high-throughput and strong real-time transmissions. This is primarily due to the higher packet-loss rate in the Li-Fi channel compared to the FC. When high reliability is a critical requirement for a transmission, the FC is given priority.
Additionally, the network topology in this system consists of a two-level network with relatively simple relationships. In such a setup, prioritizing higher bandwidth and lower latency leads to the selection of the Li-Fi channel. Consequently, the results in the first and second rows of the figure are identical.
In actual scenarios, transmission requirements for bandwidth, latency, and packet-loss rate are multifaceted factors that vary depending on specific demands. As a result, the corresponding weight coefficients would also vary accordingly.

5.5. Factors for HSN Bandwidth

5.5.1. Simulation

This section primarily analyzes the main factors influencing the bandwidth of the hybrid network. The determining factors for both the theoretical maximum bandwidth and the actual operational bandwidth from practical perspectives are examined. The first simulation is designed to study the effect of the number of wireless links, where the number of nodes in each access network is six. The small cycle period is set to 1 ms, 20 ms, 30 ms, and 40 ms, respectively. Other parameter settings are consistent with those described in Section 5.2. The second simulation aims to observe the impact of the cycle period and buffer size. Most parameters are kept the same as in the first simulation, except for the number of wireless links, which is set to 24, and the range of buffer sizes that have been modified.

5.5.2. Results and Discussion

As depicted in Figure 14, the inclusion of wireless Li-Fi in the original FC-AE-1553 network resulted in remarkable improvements in both throughput and bandwidth. When the number of wireless links increased, there was a corresponding increase in the bandwidth. In the theoretical analysis, the upper bandwidth of the existing FC-AE-1553 space network is determined by the FC’s physical link rate and the topology of the system. B h y b r i d denotes the hybrid system’s total bandwidth, N b a c k b o n e denotes the number of backbone networks, and η c o d e denotes the coding efficiency. N w i r e l e s s l i n k denotes the number of wireless links, R f c denotes the FC’s physical link rate, and R l i f i denotes the Li-Fi’s physical link rate. The theoretical upper bandwidth limit equation is a summary of all link rates. x denotes the number of wireless links, and η l o s s , x denotes the loss rate of the Li-Fi channel.
B h y b r i d = N b a c k b o n e × R f c × η c o d e + x = 1 N w i r e l e s s l i n k 1 η l o s s , x × R l i f i
The increased bandwidth of 48 Gbps was smaller than the Li-Fi link rate of 10 Gbps when the number of added wireless links was 18. The hybrid network’s bandwidth in the simulated system was observed to be lower than the theoretical value due to multiple factors.
Firstly, the environment-dependent packet loss introduced in wireless Li-Fi communication contributed to the reduction in bandwidth.
Secondly, the time-slice-based traffic scheduling algorithm incurred certain overheads, making it challenging to fully utilize all available network time slices, further impacting the overall bandwidth.
Additionally, another significant reason for the deviation from the theoretical value was the incomplete filling of the network caused by randomly generated services that did not fully occupy their capacities. These combined factors resulted in the observed discrepancy between the actual and theoretical network bandwidths in the simulated system.
The network bandwidth was not only affected by the number of wireless links but also by the size of the small cycle. A larger small cycle led to a lower total bandwidth. Within a certain range, the impact of the small cycle on the bandwidth was minimal, whereas the number of wireless links had a relatively greater influence.
As shown in Figure 15, when the transmission flow was within a smaller range, smaller small cycles resulted in higher bandwidth. However, when the transmission flow was within a larger range, the impact of the small cycle on the bandwidth was not significant. Therefore, in the network, to achieve more effective bandwidth, the value of the small cycle needs to match the current transmission’s throughput capacity. Small cycles can be set larger for high-throughput transmissions and smaller for low-throughput transmissions.
The practical effective bandwidth was calculated using (37). It is obtained by computing the total throughput within a small period, where the total throughput is the accumulation of transmissions from both the FC and the Li-Fi channel.
B e f f = t o t a l T h r o u g h t p u t C y c l e P e r i o d = i = 1 t o t a l n o d e T h o u r g h p u t o f n o d e i C y c l e P e r i o d = i = 1 t o t a l n o d e W ( f c , i ) ) + W ( l i f i , i ) C y c l e P e r i o d
In the equation, W ( f c , i ) denotes the FC traffic throughput of node i, and W ( l i f i , i ) denotes the Li-Fi traffic throughput of node i. The actual throughput is derived from the effective time-slot time, after removing the protocol overhead, multiplied by the link rate. Subsequently, we compared this result with the traffic requirements, selecting the smaller of the two as the actual throughput capacity. The primary difference between the FC traffic and Li-Fi traffic hinges on their service frequencies. The FC traffic can only be served once, whereas the Li-Fi traffic has the capacity to be served multiple times. Regardless of the service frequency, the sum of the time slots allocated to the FC traffic and the aggregate of the time slots allotted to all Li-Fi traffic will never surpass the duration of the small cycle period.
W f c , i = min A l l o c a t e d S l o t P r o t o c o l c o s t R a t e f c , T r a f f i c . B u f f e r
W l i f i , i = j = 1 l i f i T r a f f i c min A l l o c a t e d S l o t j P r o t o c o l c o s t R a t e l i f i , T r a f f i c j . B u f f e r
Above all, prior to reaching saturation, a larger number of transmissions led to a greater allocation of bandwidth within the constrained wireless links. However, once saturation was reached, additional transmissions could not acquire additional bandwidth within the limited wireless links. Overall, the bandwidth expanded as the number of wireless links increased. This is because the network’s topology, the number of links, and the link rate determine the maximum throughput of the network. Meanwhile, the throughput and scheduling method of the transmissions determines whether the current effective bandwidth can reach or approach the theoretical limit.

5.6. Factors for HSN Latency

5.6.1. Simulation

This section analyzes the factors that influence the latency of the HSN, where the number of nodes in the backbone network is four and the number of nodes in each access network is six. The transmission direction of each node is random, with transmission sizes ranging from 64 Kb to 64 Mb. The small cycle period is set to 1 ms, 20 ms, 30 ms, and 40 ms, respectively. The number of wireless connections ranges from 1 to 4 times the number of access network nodes.

5.6.2. Results and Discussion

The main factors directly affecting network latency in the HSN system included the propagation delay, transmission delay, processing delay, waiting delay, and protocol overhead. However, in hybrid networks, propagation delays can be neglected due to the fast transmission speed of optical fibers and free-space communication. Similarly, processing delays can be disregarded since the same hardware platform and unified application-layer design are employed in hybrid networks. Therefore, the remaining significant factors are transmission delays, waiting delays, and protocol overheads (40). In practice, network latency is also influenced by various other factors such as media type, distance, geographic location, network topology, routing, network load, and network congestion. However, this paper does not delve into an in-depth analysis of these additional factors, and it welcomes further research from other interested scholars in exploring these aspects.
T = T t r a n s + T w a i t + T p r o t o c o l = W η p × L × L R t + W η p × L 1 T i d l e + n j u m p 1 × T c y c l e + T p r o c o s t
As illustrated in Figure 16, the average latency of the hybrid network decreased with an increase in the number of wireless links. This is because with more wireless links, there are more transmission options available to choose the Li-Fi channel for transmission. Since Li-Fi offers higher rates and fewer forwarding delays, the average latency tended to decrease due to the reduction in the transmission delay. However, the average latency increased with an increase in the scheduling of the small cycle. This is primarily due to the prolonged waiting time for multi-hop transmissions, which constitute a significant proportion of the total latency. In other words, as the scheduling of the small cycle increases, there is a higher likelihood of waiting for the availability of resources for multi-hop transmissions, leading to increased latency.

6. Conclusions and Future Work

This paper introduces a novel hybrid space network architecture by integrating optical wireless communication links into the deterministic FC-AE-1553 space network. Simulation results demonstrate that the bandwidth of the HSN expands over 20 times compared to the existing FC-AE-1553 system, with an average latency reduction of 87.3%.
Moreover, this paper enhances the quality of service for space tasks through a multi-priority scheduling strategy and a comprehensive evaluation channel selection strategy based on the new hybrid architecture. Simulation results confirm that high-priority traffic receives a higher proportion of service, and the channel selection adapts to the needs of the various traffic and real-time network conditions.
In the future, we hope to prioritize addressing the potential challenges that the hybrid network may face in real-world application scenarios and improve the operational methods of our HSN system to better adapt to practical demands. These challenges include ensuring reliability in the presence of link failures or obstructions caused by mobility, as well as optimizing complex network scheduling strategies. Currently, the network topologies of hybrid networks involving FC and Li-Fi are relatively independent. However, future research should explore scenarios that involve hybrid routing, where both FC and Li-Fi can be integrated into a unified routing framework.
This paper has completed a simulation of the HSN system. However, in terms of practical implementation, modifications to the integrated network protocols, the expansion of the hardware modules, and software upgrades and maintenance are still required in the future. While Li-Fi technology meets the requirements for miniaturization, lightweight design, and energy efficiency in space equipment, there will be extensive engineering tests in the future to ensure a smooth transition from ground validation to in-orbit implementation. We are confident that the implementation of the HSN in space stations in the future could substantially support scientific scenarios requiring both high data throughput and minimal communication latency, such as extravehicular earth observation and space astronomy.

Author Contributions

System model and simulation, X.C.; FC backbone system design, J.H. and G.L.; FC access system design, Y.M.; results discussion, X.L. and L.L.; writing—original draft preparation, X.C.; writing—review and editing, X.L., J.H., Y.M., G.L. and L.L.; funding acquisition, J.H. All authors have read and agreed to the published version of the manuscript.

Funding

This work was supported in part by the Key Research Program of the Chinese Academy of Sciences under Grant ZDRW-KT-2019-1-0103.

Institutional Review Board Statement

Not applicable.

Informed Consent Statement

Not applicable.

Data Availability Statement

Data are available upon reasonable request to the corresponding author.

Conflicts of Interest

The authors declare no conflict of interest.

Abbreviations

The following abbreviations are used in this manuscript:
FCFiber Channel
NCNetwork Controller
NTNetwork Terminal
OWCOptical Wireless Communication
Li-FiLight Fidelity
HSNHybrid Space Network

References

  1. Gao, M.; Zhao, G.; Gu, Y. Space research plan of China’s Space Station. In Space Science Activities in China: National Report 2016–2018; CAS: Beijing, China; pp. 1–6.
  2. Zhou, S.; Wang, J.; Jia, J.; Zhang, C.; Wang, R. A Formal Verification Method for the SOPC Software. IEEE Trans. Reliab. 2022, 71, 818–829. [Google Scholar] [CrossRef]
  3. Xu, Y.; Zhang, X.; Xiong, H. Study on the application of fibre channel in future spacecraft avionics system. In Proceedings of the 2006 1st International Symposium on Systems and Control in Aerospace and Astronautics, Harbin, China, 19–21 January 2006; pp. 189–192. [Google Scholar]
  4. Li, P.E.; Ying-chun, L.I.; Yu-feng, H.E. Study of topology performance of FC-AE-1553 network in space application. Comput. Technol. Dev. 2013, 23, 10–13. [Google Scholar]
  5. Wei, Z.; Yi, Y.; Mengyu, L.; Yuanjin, W.; Shenhang, W. Development of data bus technology in next generation spacecraft. In Proceedings of the CSAA/IET International Conference on Aircraft Utility Systems (AUS 2020), Online, 18–21 September 2020. [Google Scholar]
  6. Liang, F.; Guangheng, Z.; Suzhi, C. Design of heterogeneous FC-AE-1553 network. In Proceedings of the 2014 IEEE International Conference on Control Science and Systems Engineering, Ottawa, ON, Canada, 17–21 August 2014; pp. 130–134. [Google Scholar]
  7. Cao, S.; Fang, L.; Wu, S.; Zhang, S. A Bus Network Topology Structure of FC-AE-1553 and Realtime Analysis. Semicond. Optoelectron. 2014, 35. [Google Scholar] [CrossRef]
  8. Li, J.; Wang, L.; Wu, S.; Zhan, Y.; Cao, S.; Wang, J.; Chen, X. A multi-service QoS supported DBA algorithm based on concurrency for FC-AE-1553 PON network. In Proceedings of the 2016 Asia Communications and Photonics Conference (ACP), Guangzhou, China, 2–5 November 2016; pp. 1–3. [Google Scholar]
  9. Shaojun, W.; Guangheng, Z.; Liqian, W.; Yueying, Z.; Jin, W.; Hongxiang, W. Dynamic bandwidth allocation mechanism with parallel and switching for FC-AE-1553 network. J. Beijing Univ. Aeronaut. Astronaut. 2017, 42, 2579–2586. [Google Scholar]
  10. He, Y.; Wang, L.; Zhan, Y.; Cao, S.; Luo, X. Dynamic bandwidth scheduling algorithm for space applications in FC-AE-1553 switching network. In Proceedings of the Asia Communications and Photonics Conference. Optica Publishing Group, Shanghai, China, 11–14 November 2018. [Google Scholar]
  11. Wu, S.; Zhan, Y.; Qiao, K.; He, J.; Chang, X.; Wang, L. Scheduling mechanism of FC-AE-1553 network based on credit ranking. In Proceedings of the 2018 14th International Conference on Wireless and Mobile Computing, Networking and Communications (WiMob), Limassol, Cyprus, 15–17 October 2018; pp. 1–8. [Google Scholar]
  12. Li, H.; Lu, N.; Wang, H.; Wu, L.; Wu, J.; Jiang, H.; Zhou, J. Multi-Task Hybrid Scheduling Scheme in FC-AE-1553 Multi-Level Switching Networks. IEEE Access 2022, 11, 9014–9030. [Google Scholar] [CrossRef]
  13. Xue, H.; Shi, X.; Wu, Q.; Gao, J.; Zhang, L.; Wang, J.; Luo, C.; Wang, X.; Chen, A.; Yina, H.; et al. Research on prediction weighted interpolated polling dynamic bandwidth allocation for optical fiber bus based on gigabit passive optical network. Opt. Eng. 2022, 61, 106104. [Google Scholar] [CrossRef]
  14. Haas, H.; Yin, L.; Wang, Y.; Chen, C. What is LiFi? J. Light. Technol. 2016, 34, 1533–1544. [Google Scholar] [CrossRef]
  15. Haas, H. LiFi is a paradigm-shifting 5G technology. Rev. Phys. 2018, 3, 26–31. [Google Scholar] [CrossRef]
  16. Alfattani, S. Review of LiFi technology and its future applications. J. Opt. Commun. 2021, 42, 121–132. [Google Scholar] [CrossRef]
  17. Rahaim, M.B.; Vegni, A.M.; Little, T.D. A hybrid radio frequency and broadcast visible light communication system. In Proceedings of the 2011 IEEE GLOBECOM Workshops (GC Wkshps), Houston, TX, USA, 5–9 December 2011; pp. 792–796. [Google Scholar]
  18. Wu, X.; Soltani, M.D.; Zhou, L.; Safari, M.; Haas, H. Hybrid LiFi and WiFi networks: A survey. IEEE Commun. Surv. Tutor. 2021, 23, 1398–1420. [Google Scholar] [CrossRef]
  19. Tao, F.; Tang, Y.; Zou, X.; Qi, Q. A field programmable gate array implemented fibre channel switch for big data communication towards smart manufacturing. Robot.-Comput.-Integr. Manuf. 2019, 57, 166–181. [Google Scholar] [CrossRef]
  20. Wang, B.; Han, S.; Wu, J.; Wang, F.; Jinming, W. Design of High-Speed and High-Reliability Communication Network Based on FC-AE-1553 Optical Fiber Bus Technology. In Proceedings of the 2023 IEEE 6th International Conference on Electronic Information and Communication Technology (ICEICT), Qingdao, China, 21–24 July 2023; pp. 1387–1390. [Google Scholar] [CrossRef]
  21. Xue, H.; Zhang, D.; Yin, H.; Wu, Q.; Gao, J.; Luo, C.; Yin, H.; Bai, Y.; Lin, X.; Ji, P.; et al. Research of upstream MAC layer used in fiber channel data bus which is based on PON topology. In Proceedings of the Eighth Symposium on Novel Photoelectronic Detection Technology and Applications, Kunming, China, 9–11 November 2022; Volume 12169, pp. 2425–2430. [Google Scholar]
  22. Saad, W.; Bennis, M.; Chen, M. A Vision of 6G Wireless Systems: Applications, Trends, Technologies, and Open Research Problems. IEEE Netw. 2020, 34, 134–142. [Google Scholar] [CrossRef]
  23. Fraunhofer Institute for Photonic Microsystems (IPMS). LiFi Gigadock at ISS Space Station. 2022. Available online: https://www.ipms.fraunhofer.de/en/press-media/press/2022/LiFi-Gigadock-at-ISS-space-station.html (accessed on 10 October 2023).
  24. Wang, C.X.; You, X.; Gao, X.; Zhu, X.; Li, Z.; Zhang, C.; Wang, H.; Huang, Y.; Chen, Y.; Haas, H.; et al. On the Road to 6G: Visions, Requirements, Key Technologies, and Testbeds. IEEE Commun. Surv. Tutor. 2023, 25, 905–974. [Google Scholar] [CrossRef]
  25. Matheus, L.E.M.; Vieira, A.B.; Vieira, L.F.M.; Vieira, M.A.M.; Gnawali, O. Visible Light Communication: Concepts, Applications and Challenges. IEEE Commun. Surv. Tutor. 2019, 21, 3204–3237. [Google Scholar] [CrossRef]
  26. Chowdhury, M.Z.; Hasan, M.K.; Shahjalal, M.; Hossan, M.T.; Jang, Y.M. Optical Wireless Hybrid Networks: Trends, Opportunities, Challenges, and Research Directions. IEEE Commun. Surv. Tutor. 2020, 22, 930–966. [Google Scholar] [CrossRef]
  27. Wu, X.; O’Brien, D.C.; Deng, X.; Linnartz, J.P.M.G. Smart Handover for Hybrid LiFi and WiFi Networks. IEEE Trans. Wirel. Commun. 2020, 19, 8211–8219. [Google Scholar] [CrossRef]
  28. Rodgers, D.; Driever, P.; Peterson, D.; Carlson, C. Inside a Modern Fibre Channel Architecture— Part 1. FCIA Live Webcast. 2021. Available online: https://fibrechannel.org/wp-content/uploads/2021/09/Inside-Modern-Fibre-Channel-Architecture-Part-1-Final.pdf (accessed on 20 October 2023).
  29. Sachs, M.; Varma, A. Fibre Channel and related standards. IEEE Commun. Mag. 1996, 34, 40–50. [Google Scholar] [CrossRef]
  30. Broadcom. Brocade G730 Switch Product Brief. G730-Switch-PB104. 2023. Available online: https://docs.broadcom.com/doc/G730-Switch-PB (accessed on 16 November 2023).
  31. FCIA. Fibre Channel Speedmap V24. 2023. Available online: https://fibrechannel.org/roadmap/ (accessed on 16 November 2023).
  32. ANSI INCITS TR-42-2007/ISO/IEC 14165-312-2009; Fibre Channel—Avionics Environment—Upper Layer Protocol (FC-AE-1553). ANSI: New York, NY, USA; ISO: Geneva, Switzerland, 2009.
  33. ISO/IEC TR 14165-313:2013; Information technology—Fibre Channel—Part 313: Avionics Environment-Anonymous Synchronous Messaging (FC-AE-ASM). ISO: Geneva, Switzerland, 2013.
  34. ISO/IEC TR 14165-314:2013; Information technology—Fibre Channe—Part 314: Avionics Environment-Remote Direct Memory Access (FC-AE-RDMA). ISO: Geneva, Switzerland, 2013.
  35. Johnson, M.J. Proof that timing requirements of the FDDI token ring protocol are satisfied. IEEE Trans. Commun. 1987, 35, 620–625. [Google Scholar] [CrossRef]
  36. ANSI X3.139-1987; Fiber Distributed Data Interface (FDDI)—Token Ring Media Access Control (MAC). ANSI: New York, NY, USA, 1987.
  37. Shen, G.; Zhang, S.; Zhang, X.; Zhang, H.; Yuan, B.; Hou, D.; Wang, C.; Quan, Z.; Yang, Z.; Sun, Y. Using Energy Particle Detection Technology on the Tiangong’s Space Station’s Wentian Laboratory Cabin Module. Aerospace 2023, 10, 373. [Google Scholar] [CrossRef]
  38. Che, M.; Zhou, D. A novel passive star network topology used in FC-AE-1553 protocol. In Proceedings of the 2014 IEEE International Conference on Communiction Problem-Solving, Beijing, China, 5–7 December 2014; pp. 607–610. [Google Scholar]
  39. Guo, T.; Che, M. A novel passive tree topology used in avionics network. In Proceedings of the 2016 2nd IEEE International Conference on Computer and Communications (ICCC), Kuala Lumpur, Malaysia, 23–27 May 2016; pp. 2358–2361. [Google Scholar]
  40. Li, Y.; ZhuLin, Z.; PengFei, Z.; Long, X. The memory architecture design of FC-AE-1553 chip. In Proceedings of the 2013 International Conference on Communications, Circuits and Systems (ICCCAS), Chengdu, China, 15–17 November 2013; Volume 1, pp. 224–227. [Google Scholar] [CrossRef]
  41. TASSON. Fiber Channel Products Series:chip. 2023. Available online: http://47.92.37.253/Lists/productList/cid/2.html (accessed on 20 October 2023).
  42. SAIZHI. Fiber Channel Bus Products. 2023. Available online: http://www.saizhitech.com/chan/01/3/ (accessed on 20 October 2023).
  43. DDC. DDC’s Fibre Channel Product. 2023. Available online: https://www.ddc-web.com/en/connectivity/highspeed/fibrechannel/boardsandboxes-3 (accessed on 20 October 2023).
  44. AIT. Avionics Interfaces & Test Instruments: Fibre Channel. 2023. Available online: https://aviftech.com/ait_product_category/fibre-channel/ (accessed on 20 October 2023).
  45. Rajagopal, M.; Bhagwat, R.; Rickard, W. IP and ARP over Fibre Channel. Technical Report. 1999. Available online: https://www.rfc-editor.org/rfc/rfc2625.html (accessed on 20 October 2023).
  46. Zhong, Z.; Wang, L.; Li, J.; Chen, X.; Zhan, Y.; Cao, S.; Wu, S. FC-AE-1553 switching network supporting IP services based on parallel scheduling strategy. In Proceedings of the 2018 23rd Opto-Electronics and Communications Conference (OECC), Jeju Island, Republic of Korea, 2–6 July 2018; pp. 1–2. [Google Scholar] [CrossRef]
  47. Wu, S.; Zhan, Y.; Qiao, K.; He, J.; Chang, X.; Wang, L. Dynamic Bandwidth Scheduling for Multi Protocol Convergence Fiber Channel Network. In Proceedings of the 2018 IEEE/CIC International Conference on Communications in China (ICCC Workshops), Beijing, China, 16–18 August 2018; pp. 54–59. [Google Scholar] [CrossRef]
  48. Wu, S.; Zhan, Y.; Qiao, K.; He, J.; Chang, X.; Wang, L. Dynamic Bandwidth Scheduling for IP over FC Networks. In Proceedings of the 2018 Asia Communications and Photonics Conference (ACP), Hangzhou, China, 26–29 October 2018; pp. 1–3. [Google Scholar] [CrossRef]
  49. Troppens, U.; Erkens, R.; Müller, W. Storage networks explained: Basics and application of fibre channel SAN, NAS, iSCSI and InfiniBand; John Wiley & Sons: Hoboken, NJ, USA, 2005. [Google Scholar]
  50. Friend, R.; Lodha, N. Securing Fibre Channel Sans with End-to-End Encryption. FCIA. 2019. Available online: https://fibrechannel.org/wp-content/uploads/2019/08/2019-SECURING-FIBRE-CHANNEL-SANS-WITH-End-to-End-Encryption.pdf (accessed on 20 October 2023).
  51. Liu, X.; Hu, J.; Li, Z.F.; Li, X.; Li, P.Y.; Liang, P.J.; Zhou, Z.Q.; Li, C.F.; Guo, G.C. Heralded entanglement distribution between two absorptive quantum memories. Nature 2021, 594, 41–45. [Google Scholar] [CrossRef] [PubMed]
  52. Shrestha, L.; Sheikh, N.J. Multiperspective Assessment of Enterprise Data Storage Systems: Literature Review. In Proceedings of the 2022 Portland International Conference on Management of Engineering and Technology (PICMET), Portland, Oregon, 7–11 August 2022; pp. 1–8. [Google Scholar]
  53. Maloo, S.; Nikolov, I. Cisco Data Center Fundamentals; Cisco Press: Indianapolis, Indiana, 2022. [Google Scholar]
  54. John Wiley & Sons, Inc. NVMe over Fibre Channel For Dummies 3rd Brocade Special Edition. 2022. Available online: https://docs.broadcom.com/doc/nvme-over-fibre-channel-for-dummies-book (accessed on 20 October 2023).
  55. Suman, O.P.; Saini, L.K.; Kumar, S. Cloud-Based Data Protection and Secure Backup Solutions: A Comprehensive Review of Ensuring Business Continuity. In Proceedings of the 2023 Third International Conference on Secure Cyber Computing and Communication (ICSCCC), Jalandhar, India, 26–28 May 2023; pp. 821–826. [Google Scholar] [CrossRef]
  56. ANSI INCITS 404-2005/ISO/IEC 14165-142; Fibre Channel—Physical Interface—2 (FC-PI-2). ANSI: New York, NY, USA; ISO: Geneva, Switzerland, 2005.
  57. ANSI INCITS 230-1994; Fibre Channel—Physical Interface (FC-PH). ANSI: New York, NY, USA, 1994.
  58. ANSI INCITS 373-2003/ISO/IEC 14165-251; Fibre Channel—Framing and Signaling (FC-FS). ANSI: New York, NY, USA; ISO: Geneva, Switzerland, 2003.
  59. Postel, J. RFC 768: User Datagram Protocol. 1980. Available online: https://www.rfc-editor.org/rfc/rfc768 (accessed on 20 October 2023).
  60. Eddy, W. (Ed.) RFC 9293: Transmission Control Protocol. 2022. Available online: https://www.rfc-editor.org/rfc/rfc9293.html (accessed on 20 October 2023).
Figure 1. Multi-hierarchical FC-AE-1553 space network.
Figure 1. Multi-hierarchical FC-AE-1553 space network.
Photonics 10 01331 g001
Figure 2. Typical traffic flow. (a) NTs within the backbone network. (b) NTs within the same access network. (c) NTs between the backbone and access networks. (d) NTs between different access networks.
Figure 2. Typical traffic flow. (a) NTs within the backbone network. (b) NTs within the same access network. (c) NTs between the backbone and access networks. (d) NTs between different access networks.
Photonics 10 01331 g002
Figure 3. Optical wireless fronthaul-enhanced hybrid space network.
Figure 3. Optical wireless fronthaul-enhanced hybrid space network.
Photonics 10 01331 g003
Figure 4. Hybrid layered architecture.
Figure 4. Hybrid layered architecture.
Photonics 10 01331 g004
Figure 5. Cycle period schedule.
Figure 5. Cycle period schedule.
Photonics 10 01331 g005
Figure 6. Timeline of HSN schedule. The access network has two parallel timelines, namely the FC transmission timeline and the LiFi transmission timeline.
Figure 6. Timeline of HSN schedule. The access network has two parallel timelines, namely the FC transmission timeline and the LiFi transmission timeline.
Photonics 10 01331 g006
Figure 7. Periodic traffic schedule.
Figure 7. Periodic traffic schedule.
Photonics 10 01331 g007
Figure 8. Bursty traffic schedule.
Figure 8. Bursty traffic schedule.
Photonics 10 01331 g008
Figure 9. Multi-priority execution queue.
Figure 9. Multi-priority execution queue.
Photonics 10 01331 g009
Figure 10. HSN scheme transmission flowchart.
Figure 10. HSN scheme transmission flowchart.
Photonics 10 01331 g010
Figure 11. HSN simulation topology.
Figure 11. HSN simulation topology.
Photonics 10 01331 g011
Figure 12. Performance comparison between the HSN and FC.
Figure 12. Performance comparison between the HSN and FC.
Photonics 10 01331 g012
Figure 13. Performance of different weighted factors.
Figure 13. Performance of different weighted factors.
Photonics 10 01331 g013
Figure 14. Bandwidth performance with wireless links.
Figure 14. Bandwidth performance with wireless links.
Photonics 10 01331 g014
Figure 15. Bandwidth performance with cycle periods.
Figure 15. Bandwidth performance with cycle periods.
Photonics 10 01331 g015
Figure 16. Latency performance with wireless links.
Figure 16. Latency performance with wireless links.
Photonics 10 01331 g016
Table 1. Comparison of contributions to space network systems.
Table 1. Comparison of contributions to space network systems.
Topic[19,19][7,20,21][8,9,10,11,12][14,15,16,22,23,24,25][17,18,26,27]Our Work
Network performance of star-topology FC-AE-1553🗸 🗸 🗸
Network performance of PON-topology FC-AE-1553 🗸🗸 🗸
Dynamic allocation of FC-AE-1553 🗸 🗸
Network performance of Li-Fi 🗸 🗸
Network performance of hybrid networks 🗸🗸
Table 2. Characteristics of space traffic.
Table 2. Characteristics of space traffic.
Space Traffic TypeRateTime SensitivityReliabilityTraffic Freq.
Spacecraft system status10 3 bpsHighHighPeriodic
Mission management10 3 bpsHighHighBursty
Space navigation and localization10 3 bpsHighHighPeriodic
Time10 1 2 bpsHighHighPeriodic
Voice10 4 6 bpsHighMiddleBursty
Video10 7 8 bpsMiddleMiddleBursty
File10 4 7 bpsLowMiddleBursty
Astronomical observation experiment10 8 9 bpsHighLowBursty
Biology and biotechnology experiment10 6 8 bpsLowLowBursty
Material science experiment10 3 4 bpsLowLowBursty
Physical science experiment10 3 6 bpsLowLowBursty
Table 3. Simulation metrics.
Table 3. Simulation metrics.
FC Topology ParametersValue/Rule
Number of backbone networks1
NC number of backbone networks1
NT number of backbone networks>2
Connections of backbone network nodesLinked directly with each other; Total Number: n(n − 1)/2 1
Number of access networks2
NC number of backbone networks1
NT number of backbone networks 1
Connections of access network nodesNT linked with its NC node; Total Number: m
Connection between backbone and access networkNetwork Gate: Both NT of backbone and NC of access
Li-Fi Topology ParametersValue/Rule
Hybrid node number>4
Connection number≥Hybrid node number
DistanceRandom (no larger than 10 m)
Transmission ParametersValue/Rule
FC physical-layer link rate4.25 Gbps (8B/10B encoding and decoding)
Li-Fi physical-layer link rate10 Gbps
1 n denotes the total number of backbone network.
Table 4. Bandwidth comparison of different priority levels.
Table 4. Bandwidth comparison of different priority levels.
Pure FC SystemHybrid System
Bandwidth/GbpsProportion/%Bandwidth/GbpsProportion/%
Priority Level 10.269287.55%7.13529.79%
Priority Level 20.5385615.09%14.496619.88%
Priority Level 30.8078422.64%21.423729.38%
Priority Level 41.952354.72%29.858240.95%
Sum3.56798100%72.9137100%
Disclaimer/Publisher’s Note: The statements, opinions and data contained in all publications are solely those of the individual author(s) and contributor(s) and not of MDPI and/or the editor(s). MDPI and/or the editor(s) disclaim responsibility for any injury to people or property resulting from any ideas, methods, instructions or products referred to in the content.

Share and Cite

MDPI and ACS Style

Chang, X.; Li, X.; He, J.; Ma, Y.; Li, G.; Lu, L. Optical Wireless Fronthaul-Enhanced High-Throughput FC-AE-1553 Space Networks. Photonics 2023, 10, 1331. https://doi.org/10.3390/photonics10121331

AMA Style

Chang X, Li X, He J, Ma Y, Li G, Lu L. Optical Wireless Fronthaul-Enhanced High-Throughput FC-AE-1553 Space Networks. Photonics. 2023; 10(12):1331. https://doi.org/10.3390/photonics10121331

Chicago/Turabian Style

Chang, Xiang, Xuzhi Li, Jianhua He, Yonghua Ma, Gen Li, and Lu Lu. 2023. "Optical Wireless Fronthaul-Enhanced High-Throughput FC-AE-1553 Space Networks" Photonics 10, no. 12: 1331. https://doi.org/10.3390/photonics10121331

APA Style

Chang, X., Li, X., He, J., Ma, Y., Li, G., & Lu, L. (2023). Optical Wireless Fronthaul-Enhanced High-Throughput FC-AE-1553 Space Networks. Photonics, 10(12), 1331. https://doi.org/10.3390/photonics10121331

Note that from the first issue of 2016, this journal uses article numbers instead of page numbers. See further details here.

Article Metrics

Back to TopTop