PDT-Induced Variations of Radachlorin Fluorescence Lifetime in Living Cells In Vitro
Abstract
:1. Introduction
2. Materials and Methods
2.1. Radachlorin Photosensitizer
2.2. Cell Cultures
2.3. FLIM of Intracellular Radachlorin
2.4. Photodynamic Treatment of Cells and Analysis of Their Response
2.5. Radachlorin Photobleaching in Aqueous Solution
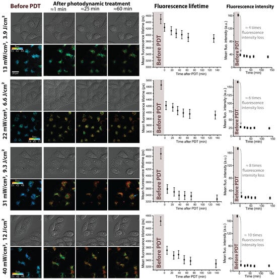
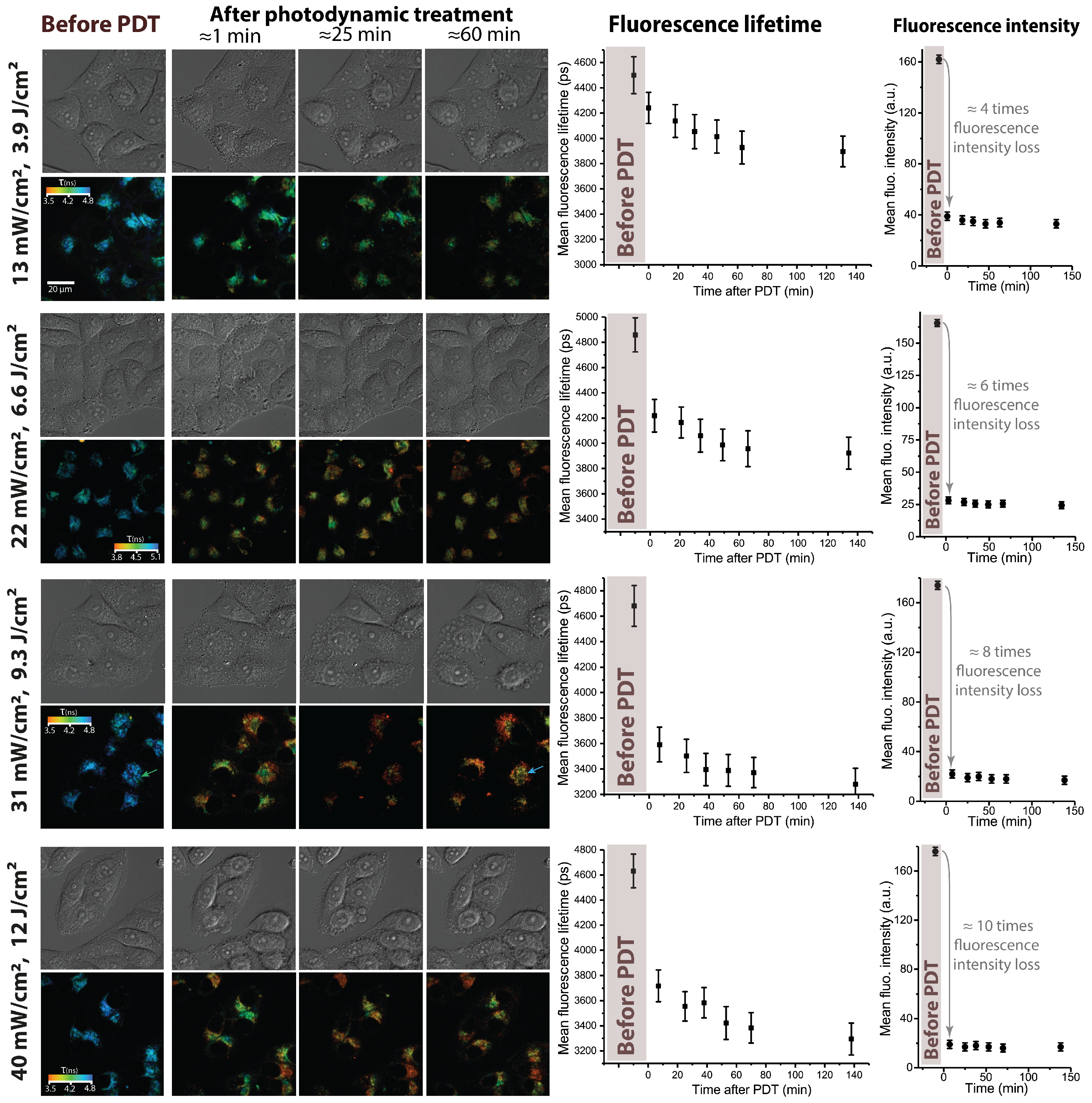
3. Results and Discussion
3.1. Dose-Dependent Changes in Cellular Morphology in Response to Photodynamic Treatment
3.2. Fluorescence Lifetimes of Radachlorin in Living Cells before and after Photodynamic Treatment
3.3. Radachlorin Photobleaching in Aqueous Solution
4. Summary and Conclusions
Author Contributions
Funding
Institutional Review Board Statement
Data Availability Statement
Acknowledgments
Conflicts of Interest
References
- Jacques, S.L. How tissue optics affect dosimetry of photodynamic therapy. J. Biomed. Opt. 2010, 15, 051608. [Google Scholar] [CrossRef] [PubMed]
- Pogue, B.W.; Elliott, J.T.; Kanick, S.C.; Davis, S.C.; Samkoe, K.S.; Maytin, E.V.; Pereira, S.P.; Hasan, T. Revisiting photodynamic therapy dosimetry: Reductionist & surrogate approaches to facilitate clinical success. Phys. Med. Biol. 2016, 61, R57–R89. [Google Scholar] [PubMed]
- Wilson, B.C.; Patterson, M.S.; Lilge, L. Implicit and explicit dosimetry in photodynamic therapy: A new paradigm. Lasers Med. Sci. 1997, 12, 182–199. [Google Scholar] [CrossRef] [PubMed]
- Wilson, B.; Muller, P.; Yanch, J. Instrumentation and light dosimetry for intra-operative photodynamic therapy (PDT) of malignant brain tumours. Phys. Med. Biol. 1986, 31, 125. [Google Scholar] [CrossRef]
- Profio, A.E.; Doiron, D.R. Dose measurements in photodynamic therapy of cancer. Lasers Surg. Med. 1987, 7, 1–5. [Google Scholar] [CrossRef] [PubMed]
- Lilge, L.; O’Carroll, C.; Wilson, B.C. A solubilization technique for photosensitizer quantification in ex vivo tissue samples. J. Photochem. Photobiol. B Biol. 1997, 39, 229–235. [Google Scholar] [CrossRef]
- Lee, C.C.; Pouge, B.W.; Strawbridge, R.R.; Moodie, K.L.; Bartholomew, L.R.; Burke, G.C.; Jack Hoopes, P. Comparison of Photosensitizer (AlPcS2) Quantification Techniques: In Situ Fluorescence Microsampling Versus Tissue Chemical Extraction. Photochem. Photobiol. 2001, 74, 453–460. [Google Scholar] [CrossRef]
- Yeh, S.C.A.; Patterson, M.S.; Hayward, J.E.; Fang, Q. Time-resolved fluorescence in photodynamic therapy. Photonics 2014, 1, 530–564. [Google Scholar] [CrossRef]
- Sandell, J.L.; Zhu, T.C. A review of in vivo optical properties of human tissues and its impact on PDT. J. Biophotonics 2011, 4, 773–787. [Google Scholar] [CrossRef]
- Georgakoudi, I.; Foster, T.H. Singlet oxygen-versus nonsinglet oxygen-mediated mechanisms of sensitizer photobleaching and their effects on photodynamic dosimetry. Photochem. Photobiol. 1998, 67, 612–625. [Google Scholar]
- Mojzisova, H.; Bonneau, S.; Vever-Bizet, C.; Brault, D. Cellular uptake and subcellular distribution of chlorin e6 as functions of pH and interactions with membranes and lipoproteins. Biochim. Biophys. Acta (BBA)-Biomembr. 2007, 1768, 2748–2756. [Google Scholar] [CrossRef] [PubMed]
- Gupta, S.; Dwarakanath, B.; Muralidhar, K.; Jain, V. Cellular uptake, localization and photodynamic effects of haematoporphyrin derivative in human glioma and squamous carcinoma cell lines. J. Photochem. Photobiol. B Biol. 2003, 69, 107–120. [Google Scholar] [CrossRef]
- Niedre, M.; Patterson, M.S.; Wilson, B.C. Direct Near-infrared Luminescence Detection of Singlet Oxygen Generated by Photodynamic Therapy in Cells In Vitro and Tissues In Vivo. Photochem. Photobiol. 2002, 75, 382–391. [Google Scholar] [CrossRef] [PubMed]
- Jarvi, M.T.; Niedre, M.J.; Patterson, M.S.; Wilson, B.C. Singlet oxygen luminescence dosimetry (SOLD) for photodynamic therapy: Current status, challenges and future prospects. Photochem. Photobiol. 2006, 82, 1198–1210. [Google Scholar] [CrossRef] [PubMed]
- Nishimura, T.; Hara, K.; Honda, N.; Okazaki, S.; Hazama, H.; Awazu, K. Determination and analysis of singlet oxygen quantum yields of talaporfin sodium, protoporphyrin IX, and lipidated protoporphyrin IX using near-infrared luminescence spectroscopy. Lasers Med. Sci. 2020, 35, 1289–1297. [Google Scholar] [CrossRef]
- Zhikhoreva, A.A.; Belashov, A.V.; Ignatov, E.S.; Gelfond, M.L.; Semenova, I.V.; Vasyutinskii, O.S. Singlet oxygen generation in aerosol jet and on biological surfaces. J. Photochem. Photobiol. Biol. 2022, 228, 112395. [Google Scholar] [CrossRef]
- Hatz, S.; Poulsen, L.; Ogilby, P.R. Time-resolved singlet oxygen phosphorescence measurements from photosensitized experiments in single cells: Effects of oxygen diffusion and oxygen concentration. Photochem. Photobiol. 2008, 84, 1284–1290. [Google Scholar] [CrossRef]
- Morozov, P.; Lukina, M.; Shirmanova, M.; Divochiy, A.; Dudenkova, V.; Gol’tsman, G.N.; Becker, W.; Shcheslavskiy, V.I. Singlet oxygen phosphorescence imaging by superconducting single-photon detector and time-correlated single-photon counting. Opt. Lett. 2021, 46, 1217–1220. [Google Scholar] [CrossRef]
- Zhu, T.C.; Ong, Y.; Kim, M.M.; Liang, X.; Finlay, J.C.; Dimofte, A.; Simone, C.B., 2nd; Friedberg, J.S.; Busch, T.M.; Glatstein, E.; et al. Evaluation of light fluence distribution using an IR navigation system for HPPH-mediated pleural photodynamic therapy (pPDT). Photochem. Photobiol. 2020, 96, 310–319. [Google Scholar] [CrossRef]
- Diamond, K.R.; Malysz, P.P.; Hayward, J.E.; Patterson, M.S. Quantification of fluorophore concentration in vivo using two simple fluorescence-based measurement techniques. J. Biomed. Opt. 2005, 10, 024007. [Google Scholar] [CrossRef]
- Diamond, K.R.; Patterson, M.S.; Farrell, T.J. Quantification of fluorophore concentration in tissue-simulating media by fluorescence measurements with a single optical fiber. Appl. Opt. 2003, 42, 2436–2442. [Google Scholar] [CrossRef] [PubMed]
- Ong, Y.H.; Kim, M.M.; Finlay, J.C.; Dimofte, A.; Singhal, S.; Glatstein, E.; Cengel, K.A.; Zhu, T.C. PDT dose dosimetry for Photofrin-mediated pleural photodynamic therapy (pPDT). Phys. Med. Biol. 2017, 63, 015031. [Google Scholar] [CrossRef]
- Patterson, M.S.; Wilson, B.C.; Graff, R. In vivo tests of the concept of photodynamic threshold dose in normal rat liver photosensitized by aluminum chlorosulphonated phthalocyanine. Photochem. Photobiol. 1990, 51, 343–349. [Google Scholar] [CrossRef] [PubMed]
- Belashov, A.V.; Zhikhoreva, A.A.; Salova, A.V.; Belyaeva, T.N.; Litvinov, I.K.; Kornilova, E.S.; Semenova, I.V.; Vasyutinskii, O.S. Analysis of Radachlorin localization in living cells by fluorescence lifetime imaging microscopy. J. Photochem. Photobiol. Biol. 2023, 243, 112699. [Google Scholar] [CrossRef] [PubMed]
- He, J.; Yang, L.; Yi, W.; Fan, W.; Wen, Y.; Miao, X.; Xiong, L. Combination of fluorescence-guided surgery with photodynamic therapy for the treatment of cancer. Mol. Imaging 2017, 16, 1536012117722911. [Google Scholar] [CrossRef]
- Kustov, D.; Kozlikina, E.; Efendiev, K.; Loshchenov, M.; Grachev, P.; Maklygina, Y.S.; Trifonov, I.; Baranov, A.; Stranadko, E.; Panchenkov, D.; et al. Laser-induced fluorescent visualization and photodynamic therapy in surgical treatment of glial brain tumors. Biomed. Opt. Express 2021, 12, 1761–1773. [Google Scholar] [CrossRef]
- Dysart, J.S.; Patterson, M.S. Photobleaching kinetics, photoproduct formation, and dose estimation during ALA induced PpIX PDT of MLL cells under well oxygenated and hypoxic conditions. Photochem. Photobiol. Sci. 2006, 5, 73–81. [Google Scholar] [CrossRef]
- Sheng, C.; Jack Hoopes, P.; Hasan, T.; Pogue, B.W. Photobleaching-based dosimetry predicts deposited dose in ALA-PpIX PDT of rodent esophagus. Photochem. Photobiol. 2007, 83, 738–748. [Google Scholar] [CrossRef]
- Dysart, J.S.; Patterson, M.S. Characterization of Photofrin photobleaching for singlet oxygen dose estimation during photodynamic therapy of MLL cells in vitro. Phys. Med. Biol. 2005, 50, 2597. [Google Scholar] [CrossRef]
- Brancaleon, L.; Magennis, S.W.; Samuel, I.D.; Namdas, E.; Lesar, A.; Moseley, H. Characterization of the photoproducts of protoporphyrin IX bound to human serum albumin and immunoglobulin G. Biophys. Chem. 2004, 109, 351–360. [Google Scholar] [CrossRef]
- Kuimova, M.K.; Yahioglu, G.; Levitt, J.A.; Suhling, K. Molecular rotor measures viscosity of live cells via fluorescence lifetime imaging. J. Am. Chem. Soc. 2008, 130, 6672–6673. [Google Scholar] [CrossRef] [PubMed]
- Aigner, D.; Dmitriev, R.I.; Borisov, S.; Papkovsky, D.B.; Klimant, I. pH-sensitive perylene bisimide probes for live cell fluorescence lifetime imaging. J. Mater. Chem. B 2014, 2, 6792–6801. [Google Scholar] [CrossRef] [PubMed]
- Ogle, M.M.; Smith McWilliams, A.D.; Ware, M.J.; Curley, S.A.; Corr, S.J.; Martí, A.A. Sensing temperature in vitro and in cells using a BODIPY molecular probe. J. Phys. Chem. B 2019, 123, 7282–7289. [Google Scholar] [CrossRef] [PubMed]
- Rahim, M.K.; Zhao, J.; Patel, H.V.; Lagouros, H.A.; Kota, R.; Fernandez, I.; Gratton, E.; Haun, J.B. Phasor Analysis of Fluorescence Lifetime Enables Quantitative Multiplexed Molecular Imaging of Three Probes. Anal. Chem. 2022, 94, 14185–14194. [Google Scholar] [CrossRef] [PubMed]
- Stringari, C.; Cinquin, A.; Cinquin, O.; Digman, M.A.; Donovan, P.J.; Gratton, E. Phasor approach to fluorescence lifetime microscopy distinguishes different metabolic states of germ cells in a live tissue. Proc. Natl. Acad. Sci. USA 2011, 108, 13582–13587. [Google Scholar] [CrossRef]
- Gorbunova, I.A.; Sasin, M.E.; Zhikhoreva, A.A.; Belashov, A.V.; Beltukova, D.M.; Semenova, I.V.; Vasyutinskii, O.S. Fluorescence Anisotropy in Radachlorin and Chlorin e6 in Water–Methanol Solutions under One- and Two-Photon Excitation. Photonics 2023, 10, 9. [Google Scholar] [CrossRef]
- Lassalle, H.P.; Wagner, M.; Bezdetnaya, L.; Guillemin, F.; Schneckenburger, H. Fluorescence imaging of Foscan® and Foslip in the plasma membrane and in whole cells. J. Photochem. Photobiol. B Biol. 2008, 92, 47–53. [Google Scholar] [CrossRef]
- Yeh, S.C.A.; Diamond, K.R.; Patterson, M.S.; Nie, Z.; Hayward, J.E.; Fang, Q. Monitoring photosensitizer uptake using two photon fluorescence lifetime imaging microscopy. Theranostics 2012, 2, 817. [Google Scholar] [CrossRef]
- Reichert, D.; Erkkilae, M.T.; Gesperger, J.; Wadiura, L.I.; Lang, A.; Roetzer, T.; Woehrer, A.; Andreana, M.; Unterhuber, A.; Wilzbach, M.; et al. Fluorescence lifetime imaging and spectroscopic co-validation for protoporphyrin IX-guided tumor visualization in neurosurgery. Front. Oncol. 2021, 11, 741303. [Google Scholar] [CrossRef]
- Mo, W.; Rohrbach, D.; Sunar, U. Imaging a photodynamic therapy photosensitizer in vivo with a time-gated fluorescence tomography system. J. Biomed. Opt. 2012, 17, 071306. [Google Scholar] [CrossRef]
- König, K.; Schneckenburger, H.; Rück, A.; Steiner, R. In vivo photoproduct formation during PDT with ALA-induced endogenous porphyrins. J. Photochem. Photobiol. B Biol. 1993, 18, 287–290. [Google Scholar] [CrossRef] [PubMed]
- König, K.; Wabnitz, H.; Dietel, W. Variation in the fluorescence decay properties of haematoporphyrin derivative during its conversion to photoproducts. J. Photochem. Photobiol. B Biol. 1990, 8, 103–111. [Google Scholar] [CrossRef] [PubMed]
- Kelbauskas, L.; Dietel, W. Internalization of Aggregated Photosensitizers by Tumor Cells: Subcellular Time-resolved Fluorescence Spectroscopy on Derivatives of Pyropheophorbide-a Ethers and Chlorin e6 under Femtosecond One-and Two-photon Excitation. Photochem. Photobiol. 2002, 76, 686–694. [Google Scholar] [CrossRef] [PubMed]
- Belashov, A.V.; Zhikhoreva, A.A.; Gorbunova, I.A.; Sasin, M.E.; Shayakhmedov, S.S.; Semenova, I.V. Photophysical properties of Radachlorin photosensitizer in solutions of different pH, viscosity and polarity. Spectrochim. Acta Part A Mol. Biomol. Spectrosc. 2024, 305, 123480. [Google Scholar] [CrossRef]
- Radapharma. Radachlorin Photosensitizer. Available online: http://www.radapharma.ru/production/46-radachlorin-concentrate-for-production-of-intravenous-solution-035.html (accessed on 27 August 2023).
- Kochneva, E.V.; Filonenko, E.V.; Vakulovskaya, E.G.; Scherbakova, E.G.; Seliverstov, O.V.; Markichev, N.A.; Reshetnickov, A.V. Photosensitizer Radachlorin: Skin cancer (PDT) phase II clinical trials. Photodiagn. Photodyn. Ther. 2010, 7, 258–267. [Google Scholar] [CrossRef] [PubMed]
- Privalov, V.A.; Lappa, A.V.; Kochneva, E.V. Five Years’ Experience of Photodynamic Therapy with New Chlorin Photosensitizer. Proc. SPIE 2005, 5863, 586310. [Google Scholar]
- Filonenko, E.V.; Sokolov, V.V.; Chissov, V.I.; Lukyanets, E.A.; Vorozhtsov, G.N. Photodynamic therapy of early esophageal cancer. Photodiagn. Photodyn. Ther. 2008, 5, 187–190. [Google Scholar] [CrossRef]
- Shafirstein, G.; Battoo, A.; Harris, K.; Baumann, H.; Gollnick, S.O.; Lindenmann, J.; Nwogu, C.E. Photodynamic Therapy of Non-Small Cell Lung Cancer. Narrative Review and Future Directions. Ann. Am. Thorac. Soc. 2016, 13, 265–275. [Google Scholar] [CrossRef]
- Shiryaev, A.A.; Musaev, G.K.; Levkin, V.V.; Reshetov, I.V.; Loshchenov, M.V.; Alekseeva, P.M.; Volkov, V.V.; Linkov, K.G.; Makarov, V.I.; Shchekoturov, I.O.; et al. Combined treatment of nonresectable cholangiocarcinoma complicated by obstructive jaundice. Photodiagn. Photodyn. Ther. 2019, 26, 218–223. [Google Scholar] [CrossRef]
- Seo, C.W.; Kim, Y.K.; An, J.L.; Kim, J.S.; Kwon, P.S.; Yu, Y.B. The effect of photodynamic therapy using Radachlorin on biofilm-forming multidrug-resistant bacteria. Osong Public Health Res. Perspect. 2022, 13, 290–297. [Google Scholar] [CrossRef]
- Svyatchenko, V.A.; Nikonov, S.D.; Mayorov, A.P.; Gelfond, M.L.; Loktev, V.B. Antiviral photodynamic therapy: Inactivation and inhibition of SARS-CoV-2 in vitro using methylene blue and Radachlorin. Photodiagn. Photodyn. Ther. 2021, 33, 102112. [Google Scholar] [CrossRef] [PubMed]
- Belashov, A.V.; Zhikhoreva, A.A.; Belyaeva, T.N.; Salova, A.V.; Kornilova, E.S.; Semenova, I.V.; Vasyutinskii, O.S. Machine learning assisted classification of cell lines and cell states on quantitative phase images. Cells 2021, 10, 2587. [Google Scholar] [CrossRef] [PubMed]
- Zhikhoreva, A.A.; Belashov, A.V.; Belyaeva, T.N.; Salova, A.V.; Litvinov, I.K.; Kornilova, E.S.; Semenova, I.V.; Vasyutinskii, O.S. Comparative analysis of Radachlorin accumulation, localization, and photobleaching in three cell lines by means of holographic and fluorescence microscopy. Photodiagn. Photodyn. Ther. 2022, 39, 102973. [Google Scholar] [CrossRef]
- Wyld, L.; Smith, O.; Lawry, J.; Reed, M.; Brown, N. Cell cycle phase influences tumour cell sensitivity to aminolaevulinic acid-induced photodynamic therapy in vitro. Br. J. Cancer 1998, 78, 50–55. [Google Scholar] [CrossRef] [PubMed]
- Sano, M.; Furuta, T.; Takahira, K.; Kajimura, M.; Hanai, H.; Kohno, E.; Hirano, T.; Hishida, A. Cell-cycle-dependent efficacy of photodynamic therapy with ATX-S10 (Na). Lasers Med. Sci. 2005, 20, 1–5. [Google Scholar] [CrossRef]
- Belashov, A.; Zhikhoreva, A.; Belyaeva, T.; Kornilova, E.; Salova, A.; Semenova, I.; Vasyutinskii, O. In vitro monitoring of photoinduced necrosis in HeLa cells using digital holographic microscopy and machine learning. J. Opt. Soc. Am. A 2020, 37, 346–352. [Google Scholar] [CrossRef]
- Awasthi, K.; Yamamoto, K.; Furuya, K.; Nakabayashi, T.; Li, L.; Ohta, N. Fluorescence Characteristics and Lifetime Images of Photosensitizers of Talaporfin Sodium and Sodium Pheophorbide a in Normal and Cancer Cells. Sensors 2015, 15, 11417–11430. [Google Scholar] [CrossRef]
- Helmerich, D.A.; Beliu, G.; Matikonda, S.S.; Schnermann, M.J.; Sauer, M. Photoblueing of organic dyes can cause artifacts in super-resolution microscopy. Nat. Methods 2021, 18, 253–257. [Google Scholar] [CrossRef]
- Liu, X.; Lin, D.; Becker, W.; Niu, J.; Yu, B.; Liu, L.; Qu, J. Fast fluorescence lifetime imaging techniques: A review on challenge and development. J. Innov. Opt. Health Sci. 2019, 12, 1930003. [Google Scholar] [CrossRef]
- Bopp, M.A.; Jia, Y.; Li, L.; Cogdell, R.J.; Hochstrasser, R.M. Fluorescence and photobleaching dynamics of single light-harvesting complexes. Proc. Natl. Acad. Sci. USA 1997, 94, 10630–10635. [Google Scholar] [CrossRef]
- Becker, W. Fluorescence lifetime imaging–techniques and applications. J. Microsc. 2012, 247, 119–136. [Google Scholar] [CrossRef] [PubMed]
- Ferulova, I.; Lihachev, A.; Spigulis, J. Photobleaching effects on in vivo skin autofluorescence lifetime. J. Biomed. Opt. 2015, 20, 051031. [Google Scholar] [CrossRef] [PubMed]
- Dysart, J.S.; Singh, G.; Patterson, M.S. Calculation of Singlet Oxygen Dose from Photosensitizer Fluorescence and Photobleaching during mTHPC Photodynamic Therapy of MLL Cells. Photochem. Photobiol. 2005, 81, 196–205. [Google Scholar] [CrossRef] [PubMed]
- James, N.S.; Cheruku, R.R.; Missert, J.R.; Sunar, U.; Pandey, R.K. Measurement of cyanine dye photobleaching in photosensitizer cyanine dye conjugates could help in optimizing light dosimetry for improved photodynamic therapy of cancer. Molecules 2018, 23, 1842. [Google Scholar] [CrossRef] [PubMed]
- Ascencio, M.; Collinet, P.; Farine, M.; Mordon, S. Protoporphyrin IX fluorescence photobleaching is a useful tool to predict the response of rat ovarian cancer following hexaminolevulinate photodynamic therapy. Lasers Surg. Med. Off. J. Am. Soc. Laser Med. Surg. 2008, 40, 332–341. [Google Scholar] [CrossRef] [PubMed]






Disclaimer/Publisher’s Note: The statements, opinions and data contained in all publications are solely those of the individual author(s) and contributor(s) and not of MDPI and/or the editor(s). MDPI and/or the editor(s) disclaim responsibility for any injury to people or property resulting from any ideas, methods, instructions or products referred to in the content. |
© 2023 by the authors. Licensee MDPI, Basel, Switzerland. This article is an open access article distributed under the terms and conditions of the Creative Commons Attribution (CC BY) license (https://creativecommons.org/licenses/by/4.0/).
Share and Cite
Belashov, A.V.; Zhikhoreva, A.A.; Salova, A.V.; Belyaeva, T.N.; Litvinov, I.K.; Kornilova, E.S.; Semenova, I.V. PDT-Induced Variations of Radachlorin Fluorescence Lifetime in Living Cells In Vitro. Photonics 2023, 10, 1262. https://doi.org/10.3390/photonics10111262
Belashov AV, Zhikhoreva AA, Salova AV, Belyaeva TN, Litvinov IK, Kornilova ES, Semenova IV. PDT-Induced Variations of Radachlorin Fluorescence Lifetime in Living Cells In Vitro. Photonics. 2023; 10(11):1262. https://doi.org/10.3390/photonics10111262
Chicago/Turabian StyleBelashov, Andrey V., Anna A. Zhikhoreva, Anna V. Salova, Tatiana N. Belyaeva, Ilia K. Litvinov, Elena S. Kornilova, and Irina V. Semenova. 2023. "PDT-Induced Variations of Radachlorin Fluorescence Lifetime in Living Cells In Vitro" Photonics 10, no. 11: 1262. https://doi.org/10.3390/photonics10111262
APA StyleBelashov, A. V., Zhikhoreva, A. A., Salova, A. V., Belyaeva, T. N., Litvinov, I. K., Kornilova, E. S., & Semenova, I. V. (2023). PDT-Induced Variations of Radachlorin Fluorescence Lifetime in Living Cells In Vitro. Photonics, 10(11), 1262. https://doi.org/10.3390/photonics10111262

