Next Article in Journal / Special Issue
A Network-Based Study of the Dynamics of and τ Proteins in Alzheimer’s Disease
Previous Article in Journal
Dynamic Time Warping as Elementary Effects Metric for Morris-Based Global Sensitivity Analysis of High-Dimension Dynamical Models
Previous Article in Special Issue
Modeling of Sedimentation of Particles near Corrugated Surfaces by the Meshless Method of Fundamental Solutions
 
 
Font Type:
Arial Georgia Verdana
Font Size:
Aa Aa Aa
Line Spacing:
Column Width:
Background:
Article

A Conservative and Compact Finite Difference Scheme for the Sixth-Order Boussinesq Equation with Surface Tension

1
School of Mathematics and Statistics, Minnan Normal University, Zhangzhou 363000, China
2
Mathematics & Statistics, College of Engineering & Science, Louisiana Tech University, Ruston, LA 71272, USA
3
Department of Mathematics and Physics, Grambling State University, Grambling, LA 71245, USA
4
Department of Applied Sciences, Cross-Border Faculty of Humanities, Economics and Engineering, Dunarea de Jos University of Galati, 111 Domneasca Street, 800201 Galati, Romania
5
Department of Mathematics and Applied Mathematics, Sefako Makgatho Health Sciences University, Pretoria 0204, South Africa
*
Author to whom correspondence should be addressed.
Math. Comput. Appl. 2024, 29(6), 112; https://doi.org/10.3390/mca29060112
Submission received: 1 October 2024 / Revised: 23 November 2024 / Accepted: 25 November 2024 / Published: 29 November 2024

Abstract

In this study, we propose a conservative and compact finite difference scheme designed to preserve both the mass change rate and energy for solving the sixth-order Boussinesq equation with surface tension. Theoretical analysis confirms that the proposed scheme achieves second-order accuracy in temporal discretization and fourth-order accuracy in spatial discretization. The solvability, convergence, and stability of the difference scheme are rigorously established through the application of the discrete energy method. Additionally, a series of numerical experiments are conducted to illustrate the effectiveness and reliability of the conservative scheme for long-time simulations.

1. Introduction

The numerical solution of partial differential equations (PDEs) is a fundamental component in numerous scientific and engineering applications. In recent years, there has been a growing emphasis on developing high-order finite difference methods to improve both the accuracy and efficiency of solutions for a wide range of PDEs. A particular area of interest is the Boussinesq equation, which was first introduced by Joseph Boussinesq in 1872 to model nonlinear wave propagation in dispersive media [1]. Consequently, this equation has been extensively applied across multiple domains, including the investigation of ion sound waves in plasma, solitary waves in vascular systems, tsunami waves in oceanography and coastal sciences, as well as pressure waves in liquid–gas bubble mixtures, among others [2,3].
This article investigates the sixth-order Boussinesq equation, taking into account the effects of surface tension, as outlined in the following [4]:
u t t k 2 u x x + a 1 u x x x x a 2 u x x t t b 1 u x x x x x x + b 2 u x x x x t t + c ( u 2 p ) x x = 0 ,
with the specified initial conditions
u ( x , 0 ) = φ ( x ) , u t ( x , 0 ) = ψ ( x ) ,
where the parameters a 1 0 , a 2 0 , b 1 0 , and b 2 0 are non-negative, while k and c are constants. Furthermore, p 1 is a positive integer, and φ ( x ) and ψ ( x ) are two provided smooth functions.
Solitary waves have attracted considerable interest in various fields of physics and engineering. Biswas [5] successfully derived an exact solitary wave solution for the Korteweg–de Vries equation, which is characterized by power law nonlinearity and time-varying coefficients. The singular solitary wave solution for the Rosenau–KdV equation is presented in [6], while a specific 1-soliton solution for the Rosenau–KdV RLW equation is detailed in [7]. Equation (1) is frequently encountered in numerous mathematical models concerning solitary wave propagation, as emphasized by Lu and Helal [8,9]. Furthermore, Biswas et al. [4] provided a variety of solitary wave, shock wave, and singular solitary wave solutions for the Boussinesq Equation (1), incorporating the effects of surface tension. Under the assumption of solitary wave behavior, it is observed that the solution to the sixth-order Boussinesq equation (1) and its derivatives approaches zero as | x | , as noted by Burde and Yimnet et al. [10,11]
lim x ± u = 0 , lim x ± n u x n = 0 , n 1 .
Thus, Equation (1) is linked to the following global conservation law:
d d t + u ( x , t ) d x = C .
This research focuses on the solitary wave solution and aims to develop a conservative linear finite difference scheme for the sixth-order Boussinesq Equation (1). To implement the numerical method effectively, we analyze a sufficiently large yet finite spatial domain, denoted as [ x l , x r ] , instead of the unbounded interval ( , + ) . This ensures that the solution remains sufficiently small at the domain boundaries. Consequently, we consider the following boundary conditions:
u ( x l , t ) = u ( x r , t ) = 0 , u x ( x l , t ) = u x ( x r , t ) = 0 , u x x ( x l , t ) = u x x ( x r , t ) = 0 ,
where 0 t T . Considering the requirement for continuity, we further assume φ ( x l ) = φ ( x r ) = 0 .
The Boussinesq equation and its variants have been extensively studied through both theoretical and numerical methods. Esfahani and Farah [12] investigated the following nonlinear sixth-order Boussinesq equation in the theoretical context:
u t t u x x ± u x x x x u x x x x x x + ( u 2 ) x x = 0 , x R , t 0 .
The authors established the local well-posedness of Equation (4) within the framework of non-homogeneous Sobolev spaces H s ( R ) , where s < 0 and s R . Subsequently, Wang and Esfahani [13] conducted an investigation into the sixth-order Boussinesq equation as follows:
u t t u x x ± u x x x x u x x x x x x ( | u | 2 u ) x x = 0 , x R , t 0 .
They demonstrated that the problem described by Equation (5) is globally well-posed within the Sobolev space H s ( R ) , where 3 / 2 < s < 2 and s R .
In a numerical context, Feng et al. [14] proposed a symmetric three-level implicit difference scheme that exhibits second-order accuracy for the following sixth-order Boussinesq equation
u t t u x x u x x x x 0.4 u x x x x x x 6 ( u 2 ) x x = 0 .
A linearized stability analysis indicates that the difference scheme, which incorporates a free parameter denoted as θ , exhibits stability for values of θ that are equal to or greater than 1/4. In 2017, Kolkovska and Vucheva [15] introduced a nonlinear second-order difference scheme aimed at addressing the sixth-order Boussinesq problem, as detailed below:
u t t u x x β 1 u x x t t + β 2 u x x x x β 3 u x x x x x x + α ( u 2 ) x x = 0 , u ( x , 0 ) = φ ( x ) , u t ( 0 , x ) = ψ ( x ) , u 0 , u x x 0 , u x x x x 0 , | x | .
However, the scheme presented in [15] demonstrates conditional stability, which is dependent on a strict limitation on the subsequent ratio
τ h 2 < 3 β 1 2 1 + 4 β 2 + 16 β 3 , β 1 0 , β 2 0 , β 3 0 .
Moreover, there is a significant lack of theoretical analysis regarding the solvability and convergence properties of the scheme proposed by Kolkovska [15]. Recently, Arslan [16] introduced a novel methodology combining the differential transform method with the finite difference technique to approximate solutions for singularly perturbed ill-posed problems and sixth-order Boussinesq equations. In another study, Zhang et al. [17] introduced a meshless numerical technique called the generalized finite difference method, which has proven effective for solving enhanced Boussinesq-type equations, especially for simulating wave propagation over irregular bottom topographies.
In numerical simulations, compact difference schemes generally require fewer stencils than standard finite difference methods while providing better resolution and maintaining the same order of accuracy. Hou et al. [18] introduced an energy-preserving, high-order compact finite difference scheme specifically designed for two-dimensional nonlinear wave equations. Mohanty et al. [19,20,21,22] developed highly accurate compact difference schemes for several equations, including the coupled viscous Burgers equations, the good Boussinesq equation, the time-dependent viscous Burgers–Huxley equation, and a generalized version of fourth-order parabolic partial differential equations.
On the other hand, the principle of conservation of mass and energy is crucial in physics. A numerical scheme that fails to uphold local conservation may produce non-physical outcomes [23]. Therefore, preserving mass and energy is fundamental in the development of numerical schemes for solving PDEs. Significant research has been conducted on conservative finite difference schemes for various nonlinear wave equations. For instance, Deng et al. [24] proposed energy-preserving finite difference methods for two-dimensional nonlinear wave equations. Bayarassou et al. [25] investigated a high-order conservative linearized finite difference scheme for the regularized long wave (RLW) Korteweg–de Vries equation. Additionally, Nanta et al. [26] presented a wave model integrating the classical Camassa–Holm equation with the BBM–KdV equation, incorporating dual-power law nonlinearities while ensuring energy conservation.
This article aims to present a conservative difference scheme for solving the sixth-order Boussinesq problem as defined in Equations (1)–(3). Additional, it will examine the solvability, convergence, and stability of the proposed scheme.
Theorem 1. 
Consider u as the solution to the sixth-order Boussinesq problem defined by Equations (1)(3). Let us denote u t = v x x and assume that the supplementary boundary conditions are provided by v x ( x l , t ) = v x ( x r , t ) = 0 and v x x ( x l , t ) = v x x ( x r , t ) = 0 . Under these conditions, it can be concluded that E ( t ) = E ( 0 ) for all t [ 0 , T ] , where
E ( t ) = k 2 u L 2 2 + a 1 u x L 2 2 + a 2 u t L 2 2 + b 1 u x x L 2 2 + b 2 u x t L 2 2 + v x L 2 2 2 c 2 p + 1 x l x r u 2 p + 1 d x .
Proof. 
Let u t = v x x . We substitute this expression into Equation (1) and subsequently take the antiderivative twice. This process results in the following equation:
v t = k 2 u a 1 u x x + a 2 u t t + b 1 u x x x x b 2 v x x t t c u 2 p ,
we the obtain
d E d t = 2 x l x r k 2 u u t + a 1 u x u x t + a 2 u t u t t + b 1 u x x u x x t + b 2 u x t u x t t + v x v x t c u 2 p u t d x = 2 x l x r u t k 2 u + a 2 u t t c u 2 p + a 1 u x u x t + b 1 u x x u x x t + b 2 u x t u x t t + v x v x t d x = 2 x l x r [ u t v t + a 1 u x x b 1 u x x x x + b 2 u x x t t + a 1 u x u x t + b 1 u x x u x x t + b 2 u x t u x t t + v x v x t ] d x = 2 x l x r ( u t v t + v x v x t ) d x + 2 a 1 x l x r ( u t u x x + u x u x t ) d x + 2 b 2 x l x r ( u t u x x t t + u x t u x t t ) d x 2 b 1 x l x r ( u t u x x x x u x x u x x t ) d x 2 ( l 1 + a 1 l 2 + b 2 l 3 b 1 l 4 ) .
Utilizing the boundary conditions delineated in Equation (3) along with the additional assumptions, we derive the following results
l 1 = x l x r ( u t v t + v x v x t ) d x = x l x r ( v x x v t + v x v x t ) d x = v t v x | x l x r = 0 ,
l 2 = x l x r ( u t u x x + u x u x t ) d x = u t u x | x l x r = 0 ,
l 3 = x l x r ( u t u x x t t + u x t u x t t ) d x = u t u x t t | x l x r = v x x u x t t | x l x r = 0 .
Since
x l x r u x x u x x t d x = x l x r u x x d ( u x t ) = u x t u x x | x l x r x l x r u x t u x x x d x = x l x r u x t u x x x d x = x l x r u x x x d ( u t ) = u t u x x x | x l x r + x l x r u t u x x x x d x = v x x u x x x | x l x r + x l x r u t u x x x x d x = x l x r u t u x x x x d x ,
which yields
l 4 = x l x r ( u t u x x x x u x x u x x t ) d x = x l x r u t u x x x x d x x l x r u x x u x x t d x = 0 .
Consequently, from Equations (8)–(12), we deduce that d E / d t = 0 , which indicates that E ( t ) = E ( 0 ) for t [ 0 , T ] . This completes the proof.  □
It is essential to emphasize that, if parameters a 1 , a 2 , b 1 , b 2 , k, and c and the initial conditions φ ( x ) and ψ ( x ) satisfy E ( 0 ) 0 , then E ( t ) can be defined as the energy, and the solution to Equations (1)–(3) complies with the principle of energy conservation, where
E ( 0 ) = k 2 φ L 2 2 + a 1 φ x L 2 2 + a 2 ψ L 2 2 + b 1 φ x x L 2 2 + b 2 ψ x L 2 2 + v x ( x , 0 ) L 2 2 2 c 2 p + 1 x l x r φ 2 p + 1 d x .
The remainder of this article is organized as follows. Section 2 introduces a compact finite difference scheme for solving the sixth-order Boussinesq Equations (1)–(3). Section 3 rigorously establishes the discrete conservation properties of mass change rate and energy. A comprehensive theoretical analysis addressing the scheme’s solvability, convergence, and stability is presented in Section 4. Numerical experiments validating the theoretical results are included in Section 5. Finally, Section 6 provides a concise summary of the findings.

2. Compact Difference Scheme

In this section, we present a compact and conservative difference scheme to solve the sixth-order Boussinesq problem as delineated in Equations (1)–(3). For two positive integers J and N, we define the spatial and temporal discretization parameters as h = ( x r x l ) / J and τ = T / N , respectively. The uniform grid points are established as x j = x l + j h and t n = n τ , where j = 0 , 1 , , J and n = 0 , 1 , , N . We denote U j n u ( x j , t n ) as the approximation of the function u at the point ( x j , t n ) and
Z h 0 = { U = ( U j ) | U 2 = U 1 = U 0 = U 1 = U 2 = U J 2 = U J 1 = U J = U J + 1 = U J + 2 = 0 } ,
where 2 j J + 2 . The Sobolev space is defined as described in [27]:
H 0 k ( Ω ) = u ( x ) H k ( Ω ) : i u x i | Ω = 0 , i = 0 , 1 , 2 , , k 1 .
For any two mesh functions U n , V n Z h 0 , we define the following difference operators, inner product and norms:
( U j n ) x ˜ = 1 h ( U j + 1 n U j n ) , ( U j n ) x ¯ = 1 h ( U j n U j 1 n ) , ( U j n ) x ^ = 1 2 h ( U j + 1 n U j 1 n ) , ( U j n ) t ˜ = 1 τ ( U j n + 1 U j n ) , ( U j n ) t ¯ = 1 τ ( U j n U j n 1 ) , ( U j n ) t ^ = 1 2 τ ( U j n + 1 U j n 1 ) , U ¯ j n = 1 2 ( U j n + 1 + U j n 1 ) , U j n + 1 2 = 1 2 ( U j n + 1 + U j n ) , U n , V n = h j = 1 J 1 U j n V j n , U n 2 = U n , U n , U n = max 1 j J 1 | U j n | .
By setting
w = k 2 u x x a 1 u x x x x + a 2 u x x t t + b 1 u x x x x x x b 2 u x x x x t t c u 2 p x x ,
then Equation (1) can be expressed as w = u t t . By utilizing the Taylor expansion for the variable x, we obtain
w j n = k 2 ( U j n ) x ˜ x ¯ h 2 12 ( x 4 u ) j n a 1 ( U j n ) x ˜ x ¯ x ˜ x ¯ h 2 6 ( x 6 u ) j n + a 2 ( U j n ) x ˜ x ¯ t ˜ t ¯ h 2 12 ( x 4 t 2 u ) j n + b 1 ( U j n ) x ˜ x ¯ x ˜ x ¯ x ˜ x ¯ h 2 4 ( x 8 u ) j n b 2 ( U j n ) x ˜ x ¯ x ˜ x ¯ t ˜ t ¯ h 2 6 ( x 6 t 2 u ) j n c [ ( U j n ) 2 p ] x ˜ x ¯ h 2 12 ( x 4 u 2 p ) j n + O ( τ 2 + h 4 ) .
Furthermore, Equation (2) is associated with
b 1 ( x 8 u ) j n = k 2 ( x 4 u ) j n + a 1 ( x 6 u ) j n + a 2 ( x 4 t 2 u ) j n + b 2 ( x 6 t 2 u ) j n + c ( x 4 u 2 p ) j n + ( x 2 w ) j n .
Substituting Equation (15) into Equation (14) yields
w j n = k 2 ( U j n ) x ˜ x ¯ a 1 ( U j n ) x ˜ x ¯ x ˜ x ¯ + a 2 ( U j n ) x ˜ x ¯ t ˜ t ¯ + b 1 ( U j n ) x ˜ x ¯ x ˜ x ¯ x ˜ x ¯ b 2 ( U j n ) x ˜ x ¯ x ˜ x ¯ t ˜ t ¯ c [ ( U j n ) 2 p ] x ˜ x ¯ + k 2 h 2 6 ( x 4 u ) j n a 1 h 2 12 ( x 6 u ) j n + a 2 h 2 6 ( x 4 t 2 u ) j n b 2 h 2 12 ( x 6 t 2 u ) j n c h 2 6 ( x 4 u 2 p ) j n h 2 4 ( x 2 w ) j n .
By applying second-order accuracy in our approximations, we achieve
U j n = U ¯ j n + O ( τ 2 ) , w j n = ( t 2 u ) j n = ( U j n ) t ˜ t ¯ + O ( τ 2 ) , ( x 4 u ) j n = ( U j n ) x ˜ x ¯ x ˜ x ¯ + O ( h 2 ) , ( x 6 u ) j n = ( U j n ) x ˜ x ¯ x ˜ x ¯ x ˜ x ¯ + O ( h 2 ) , ( x 2 t 2 u ) j n = ( U j n ) x ˜ x ¯ t ˜ t ¯ + O ( τ 2 + h 2 ) , ( x 4 t 2 u ) j n = ( U j n ) x ˜ x ¯ x ˜ x ¯ t ˜ t ¯ + O ( τ 2 + h 2 ) , ( x 6 t 2 u ) j n = ( U j n ) x ˜ x ¯ x ˜ x ¯ x ˜ x ¯ t ˜ t ¯ + O ( τ 2 + h 2 ) , ( x 4 u 2 p ) j n = [ ( U j n ) 2 p ] x ˜ x ¯ x ˜ x ¯ + O ( h 2 ) .
Consequently, the proposed compact finite difference scheme can be expressed as follows:
( U j n ) t ˜ t ¯ k 2 ( U ¯ j n ) x ˜ x ¯ + a 1 k 2 h 2 6 ( U ¯ j n ) x ˜ x ¯ x ˜ x ¯ a 2 h 2 4 ( U j n ) x ˜ x ¯ t ˜ t ¯ b 1 a 1 h 2 12 ( U ¯ j n ) x ˜ x ¯ x ˜ x ¯ x ˜ x ¯
+ b 2 a 2 h 2 6 ( U j n ) x ˜ x ¯ x ˜ x ¯ t ˜ t ¯ + b 2 h 2 12 ( U j n ) x ˜ x ¯ x ˜ x ¯ x ˜ x ¯ t ˜ t ¯ + c [ ( U j n ) 2 p ] x ˜ x ¯ + c h 2 6 [ ( U j n ) 2 p ] x ˜ x ¯ x ˜ x ¯ = 0 ,
U j 0 = φ ( x j ) , ( U j 0 ) t ^ = ψ ( x j ) , 0 j J ,
U 0 n = 0 , 4 3 ( U 0 n ) x ^ 1 3 ( U 0 n ) x ¨ = 0 , 4 3 ( U 0 n ) x ˜ x ¯ 1 3 ( U 0 n ) x ^ x ^ = 0 , U J n = 0 , 4 3 ( U J n ) x ^ 1 3 ( U J n ) x ¨ = 0 , 4 3 ( U J n ) x ˜ x ¯ 1 3 ( U J n ) x ^ x ^ = 0 , 0 n N .
It is essential to recognize that, since U 0 n = 0 , 4 3 ( U 0 n ) x ^ 1 3 ( U 0 n ) x ¨ = 0 , and 4 3 ( U 0 n ) x ˜ x ¯ 1 3 ( U 0 n ) x ^ x ^ = 0 hold based on Equation (18), we may proceed with the assumption that U 2 n = U 1 n = U 1 n = U 2 n = 0 for the sake of simplicity. Similarly, we can also assume that U J 2 n = U J 1 n = U J + 1 n = U J + 2 n = 0 , where j = 2 , 1 , J + 1 , and J + 2 denote ghost points under the condition 1 n N . Consequently, it can be concluded that U n Z h 0 .
In this context, we employ the following methodology to derive U 1 :
( U j 0 ) t ˜ t ¯ k 2 ( U ¯ j 0 ) x ˜ x ¯ + a 1 k 2 h 2 6 ( U ¯ j 0 ) x ˜ x ¯ x ˜ x ¯ a 2 h 2 4 ( U j 0 ) x ˜ x ¯ t ˜ t ¯ b 1 a 1 h 2 12 ( U ¯ j 0 ) x ˜ x ¯ x ˜ x ¯ x ˜ x ¯ + b 2 a 2 h 2 6 ( U j 0 ) x ˜ x ¯ x ˜ x ¯ t ˜ t ¯ + b 2 h 2 12 ( U j 0 ) x ˜ x ¯ x ˜ x ¯ x ˜ x ¯ t ˜ t ¯ + c [ ( U j 0 ) 2 p ] x ˜ x ¯ + c h 2 6 [ ( U j 0 ) 2 p ] x ˜ x ¯ x ˜ x ¯ = 0 .
From Equation (17), we obtain
1 2 τ ( U j 1 U j 1 ) = ( U j 0 ) t ^ = ψ ( x j ) + O ( τ 2 ) , 0 j J ;
that is,
U j 1 = U j 1 2 τ ψ ( x j ) + O ( τ 3 ) , 0 j J ,
which yields
( U j 0 ) t ˜ t ¯ = 1 τ 2 ( U j 1 2 U j 0 + U j 1 ) = 2 τ 2 U j 1 U j 0 τ ψ ( x j ) = 2 τ 2 U j 1 φ ( x j ) τ ψ ( x j ) + O ( τ ) ,
where 0 j J .

3. Discrete Conservative Laws

In this section, we demonstrate that the proposed methodology, as outlined in Equations (16)–(18), maintains both the rate of mass change and energy conservation.
We will now present a modified version of the previously discussed scheme and define an auxiliary variable V n Z h 0 that fulfills the following conditions:
( V j n + 1 / 2 ) x ˜ x ¯ = ( U j n ) t ˜ , j = 0 , 1 , , J , n = 0 , 1 , , N 1 .
Lemma 1 
([28,29,30]). For any two discrete functions U , V Z h 0 , it follows that
U x ˜ x ¯ , U = U x ˜ , U x ˜ = U x ˜ 2 , U x ˜ x ¯ , V = U x ˜ , V x ˜ = U , V x ˜ x ¯ .
Furthermore, we have
U x ˜ x ˜ x ¯ x ¯ , U = U x ˜ x ¯ 2 .
Lemma 2. 
For any discrete function U Z h 0 , it follows that
U x ˜ x ¯ x ˜ x ¯ x ˜ x ¯ , U = U x ˜ x ¯ x ˜ , U x ˜ x ¯ x ˜ = U x ˜ x ¯ x ˜ 2 .
Proof. 
According to Lemma 1, it can be concluded that
U x ˜ x ¯ x ˜ x ¯ x ˜ x ¯ , U = ( U x ˜ x ¯ x ˜ x ¯ ) x ˜ x ¯ , U = U x ˜ x ¯ x ˜ x ¯ , U x ˜ x ¯ = ( U x ˜ x ¯ ) x ˜ x ¯ , U x ˜ x ¯ = ( U x ˜ x ¯ ) x ˜ , ( U x ˜ x ¯ ) x ˜ = U x ˜ x ¯ x ˜ 2 .
This completes the proof.  □
Lemma 3 
([11,30]). For any discrete function U n Z h 0 , it follows that
U n C U x ˜ n , U n C U x ˜ n .
Lemma 4 
([11,31]). For any discrete function U n Z h 0 , it follows that
U x ˜ n 4 h 2 U n .
Theorem 2. 
Let U n Z h 0 denote the solution to Equations (16)(18). We define the discrete mass as M n = h j = 1 J 1 U j n . Consequently, the rate of change regarding discrete mass is described by the following equation:
R n h τ j = 1 J 1 ( U j n + 1 U j n ) = R n 1 = · · · = R 0 = h j = 1 J 1 ψ ( x j ) + O ( τ 2 h ) ,
where 0 n N 1 .
Proof. 
By multiplying Equation (16) by h and subsequently summing over j from 1 to J, we obtain the following result:
h j = 1 J 1 ( U j n ) t ˜ t ¯ k 2 h j = 1 J 1 ( U ¯ j n ) x ˜ x ¯ + a 1 k 2 h 2 6 h j = 1 J 1 ( U ¯ j n ) x ˜ x ¯ x ˜ x ¯ a 2 h 2 4 h j = 1 J 1 ( U j n ) x ˜ x ¯ t ˜ t ¯ b 1 a 1 h 2 12 h j = 1 J 1 ( U ¯ j n ) x ˜ x ¯ x ˜ x ¯ x ˜ x ¯ + b 2 a 2 h 2 6 h j = 1 J 1 ( U j n ) x ˜ x ¯ x ˜ x ¯ t ˜ t ¯ + b 2 h 3 12 j = 1 J 1 ( U j n ) x ˜ x ¯ x ˜ x ¯ x ˜ x ¯ t ˜ t ¯ + c h j = 1 J 1 [ ( U j n ) 2 p ] x ˜ x ¯ + c h 3 6 j = 1 J 1 [ ( U j n ) 2 p ] x ˜ x ¯ x ˜ x ¯ = 0 .
Noting that U n Z h 0 , we can deduce
p 1 = h j = 1 J 1 ( U j n ) t ˜ t ¯ = h τ 2 j = 1 J 1 ( U j n + 1 2 U j n + U j n 1 ) ,
p 2 = h j = 1 J 1 ( U ¯ j n ) x ˜ x ¯ = 1 h j = 1 J 1 ( U ¯ j + 1 n 2 U ¯ j n + U ¯ j 1 n ) = 1 h j = 1 J 1 ( U ¯ j + 1 n U ¯ j n ) ( U ¯ j n U ¯ j 1 n ) = 1 h j = 1 J 1 ( U ¯ j + 1 n U ¯ j n ) 1 h j = 1 J 1 ( U ¯ j n U ¯ j 1 n ) = 1 h ( U ¯ J + 1 n U ¯ J n ) ( U ¯ 1 n U ¯ 0 n ) = 0 ,
p 3 = h j = 1 J 1 ( U ¯ j n ) x ˜ x ¯ x ˜ x ¯ = 1 h 3 j = 1 J 1 ( U ¯ j + 2 n 4 U ¯ j + 1 n + 6 U ¯ j n 4 U ¯ j 1 n + U ¯ j 2 n ) = 1 h 3 j = 1 J 1 ( U ¯ j + 2 n U ¯ j + 1 n ) 3 ( U ¯ j + 1 n U ¯ j n ) + 3 ( U ¯ j n U ¯ j 1 n ) ( U ¯ j 1 n U ¯ j 2 n ) = 1 h 3 ( U ¯ J + 1 n U ¯ 2 n ) 3 ( U ¯ J n U ¯ 1 n ) + 3 ( U ¯ J 1 n U ¯ 0 n ) ( U ¯ J 2 n U ¯ 1 n ) = 0 ,
p 4 = h j = 1 J 1 ( U ¯ j n ) x ˜ x ¯ x ˜ x ¯ x ˜ x ¯ = 1 h 5 j = 1 J 1 ( U ¯ j + 3 n 6 U ¯ j + 2 n + 15 U ¯ j + 1 n 20 U ¯ j n + 15 U ¯ j 1 n 6 U ¯ j 2 n + U ¯ j 3 n ) = 1 h 5 [ ( U ¯ J + 2 n U ¯ 3 n ) 5 ( U ¯ J + 1 n U ¯ 2 n ) + 10 ( U ¯ J n U ¯ 1 n ) 10 ( U ¯ J 1 n U ¯ 0 n ) + 5 ( U ¯ J 2 n U ¯ 1 n ) ( U ¯ J 3 n U ¯ 2 n ) ] = 0 ,
p 5 = h j = 1 J 1 ( U j n ) x ˜ x ¯ t ˜ t ¯ = 1 h j = 1 J 1 ( U j + 1 n 2 U j n + U j 1 n ) t ˜ t ¯ = 1 h j = 1 J 1 ( U j + 1 n U j n ) t ˜ t ¯ 1 h j = 1 J 1 ( U j n U j 1 n ) t ˜ t ¯ = 1 h ( U J + 1 n U J n ) ( U 1 n U 0 n ) t ˜ t ¯ = 0 .
Similarly, we obtain
p 6 = h j = 1 J 1 [ ( U j n ) 2 p ] x ˜ x ¯ = 0 , p 7 = h j = 1 J 1 [ ( U j n ) 2 p ] x ˜ x ¯ x ˜ x ¯ = 0 ,
p 8 = h j = 1 J 1 ( U j n ) x ˜ x ¯ x ˜ x ¯ t ˜ t ¯ = 0 , p 9 = h j = 1 J 1 ( U j n ) x ˜ x ¯ x ˜ x ¯ x ˜ x ¯ t ˜ t ¯ = 0 .
Substituting Equations (23)–(29) into Equation (22), we obtain
h j = 1 J 1 ( U j n ) t ˜ t ¯ = h τ 2 j = 1 J 1 ( U j n + 1 2 U j n + U j n 1 ) = 0 ;
that is,
h τ j = 1 J 1 ( U j n + 1 U j n ) = h τ j = 1 J 1 ( U j n U j n 1 ) ,
which yields R n = R n 1 = · · · = R 0 .
Additionally, as indicated by Equation (20), we obtain
R 0 = h τ j = 1 J 1 ( U j 1 U j 0 ) = h τ j = 1 J 1 ( U j 0 U j 1 ) = h τ j = 1 J 1 [ U j 0 U j 1 + 2 τ ψ ( x j ) + O ( τ 3 ) ] = R 0 + 2 h j = 1 J 1 ψ ( x j ) + O ( τ 2 h ) ,
which yields R 0 = h j = 1 J 1 ψ ( x j ) + O ( τ 2 h ) . This completes the proof.  □
Theorem 3. 
Let U n Z h 0 represent the solution to Equations (16)(18) and let V n Z h 0 denote the solution to Equation (21). It can be inferred that the discrete energy is conserved, such that E n = E n 1 = = E 0 , where
E n V x ˜ n + 1 2 2 + k 2 2 U n + 1 2 + U n 2 + 1 2 a 1 k 2 h 2 6 U x ˜ n + 1 2 + U x ˜ n 2 + a 2 h 2 4 U t ¯ n + 1 2 + 1 2 b 1 a 1 h 2 12 U x ˜ x ¯ n + 1 2 + U x ˜ x ¯ n 2 + b 2 a 2 h 2 6 U x ˜ t ¯ n + 1 2 b 2 h 2 12 U t ˜ t ¯ n + 1 2 c h τ 6 k = 0 n j = 1 J 1 ( U j + 1 k ) 2 p + 4 ( U j k ) 2 p + ( U j 1 k ) 2 p ( U j k + 1 + U j k ) t ¯ ,
where 0 n N 1 .
Proof. 
By computing the inner product of Equation (16) with V n + 1 2 + V n 1 2 , we obtain
U t ˜ t ¯ n , V n + 1 2 + V n 1 2 k 2 U ¯ x ˜ x ¯ n , V n + 1 2 + V n 1 2 + a 1 k 2 h 2 6 U ¯ x ˜ x ¯ x ˜ x ¯ n , V n + 1 2 + V n 1 2 a 2 h 2 4 U x ˜ x ¯ t ˜ t ¯ n , V n + 1 2 + V n 1 2 b 1 a 1 h 2 12 U ¯ x ˜ x ¯ x ˜ x ¯ x ˜ x ¯ n , V n + 1 2 + V n 1 2 + b 2 a 2 h 2 6 U x ˜ x ¯ x ˜ x ¯ t ˜ t ¯ n , V n + 1 2 + V n 1 2 + b 2 h 2 12 U x ˜ x ¯ x ˜ x ¯ x ˜ x ¯ t ˜ t ¯ n , V n + 1 2 + V n 1 2 + c ( U n ) x ˜ x ¯ 2 p , V n + 1 2 + V n 1 2 + c h 2 6 ( U n ) x ˜ x ¯ x ˜ x ¯ 2 p , V n + 1 2 + V n 1 2 = 0 .
Utilizing Lemmas 1 and 2, along with Equation (21), a simple computation yields
q 1 = U t ˜ t ¯ n , V n + 1 2 + V n 1 2 = ( V x ˜ x ¯ n + 1 2 ) t ¯ , V n + 1 2 + V n 1 2 = 1 τ V x ˜ x ¯ n + 1 2 V x ˜ x ¯ n 1 2 , V n + 1 2 + V n 1 2 = 1 τ ( V x ˜ n + 1 2 2 V x ˜ n 1 2 2 ) ,
q 2 = U ¯ x ˜ x ¯ n , V n + 1 2 + V n 1 2 = 1 2 U n + 1 + U n 1 , ( V n + 1 2 + V n 1 2 ) x ˜ x ¯ = 1 2 U n + 1 + U n 1 , ( U n + U n 1 ) t ˜ = 1 2 τ U n + 1 + U n 1 , U n + 1 U n 1 = 1 2 τ ( U n + 1 2 U n 1 2 ) ,
q 3 = U ¯ x ˜ x ¯ x ˜ x ¯ n , V n + 1 2 + V n 1 2 = 1 2 ( U n + 1 + U n 1 ) x ˜ x ¯ , ( V n + 1 2 + V n 1 2 ) x ˜ x ¯ = 1 2 ( U n + 1 + U n 1 ) x ˜ x ¯ , ( U n + U n 1 ) t ˜ = 1 2 τ ( U n + 1 + U n 1 ) x ˜ x ¯ , U n + 1 U n 1 = 1 2 τ ( U x ˜ n + 1 2 U x ˜ n 1 2 ) ,
q 4 = U x ˜ x ¯ t ˜ t ¯ n , V n + 1 2 + V n 1 2 = ( V x ˜ x ¯ n + 1 2 ) x ˜ x ¯ t ¯ , V n + 1 2 + V n 1 2 = 1 τ V x ˜ x ¯ x ˜ x ¯ n + 1 2 V x ˜ x ¯ x ˜ x ¯ n 1 2 , V n + 1 2 + V n 1 2 = 1 τ ( V x ˜ x ¯ n + 1 2 2 V x ˜ x ¯ n 1 2 2 ) = 1 τ ( U t ˜ n 2 U t ˜ n 1 2 ) = 1 τ ( U t ¯ n + 1 2 U t ¯ n 2 ) ,
q 5 = U ¯ x ˜ x ¯ x ˜ x ¯ x ˜ x ¯ n , V n + 1 2 + V n 1 2 = 1 2 ( U n + 1 + U n 1 ) x ˜ x ¯ x ˜ x ¯ , ( V n + 1 2 + V n 1 2 ) x ˜ x ¯ = 1 2 ( U n + 1 + U n 1 ) x ˜ x ¯ x ˜ x ¯ , ( U n + U n 1 ) t ˜ = 1 2 τ ( U n + 1 + U n 1 ) x ˜ x ¯ x ˜ x ¯ , U n + 1 U n 1 = 1 2 τ ( U x ˜ x ¯ n + 1 2 U x ˜ x ¯ n 1 2 ) ,
q 6 = U x ˜ x ¯ x ˜ x ¯ t ˜ t ¯ n , V n + 1 2 + V n 1 2 = ( V x ˜ x ¯ n + 1 2 ) x ˜ x ¯ x ˜ x ¯ t ¯ , V n + 1 2 + V n 1 2 = 1 τ V x ˜ x ¯ x ˜ x ¯ x ˜ x ¯ n + 1 2 V x ˜ x ¯ x ˜ x ¯ x ˜ x ¯ n 1 2 , V n + 1 2 + V n 1 2 = 1 τ ( V x ˜ x ¯ x ˜ n + 1 2 2 V x ˜ x ¯ x ˜ n 1 2 2 ) = 1 τ ( U x ˜ t ˜ n 2 U x ˜ t ˜ n 1 2 ) = 1 τ ( U x ˜ t ¯ n + 1 2 U x ˜ t ¯ n 2 ) ,
q 7 = U x ˜ x ¯ x ˜ x ¯ x ˜ x ¯ t ˜ t ¯ n , V n + 1 2 + V n 1 2 = ( V x ˜ x ¯ n + 1 2 ) x ˜ x ¯ x ˜ x ¯ x ˜ x ¯ t ¯ , V n + 1 2 + V n 1 2 = 1 τ V x ˜ x ¯ x ˜ x ¯ x ˜ x ¯ x ˜ x ¯ n + 1 2 V x ˜ x ¯ x ˜ x ¯ x ˜ x ¯ x ˜ x ¯ n 1 2 , V n + 1 2 + V n 1 2 = 1 τ ( V x ˜ x ¯ x ˜ x ¯ n + 1 2 2 V x ˜ x ¯ x ˜ x ¯ n 1 2 2 ) = 1 τ ( U t ˜ t ˜ n 2 U t ˜ t ˜ n 1 2 ) = 1 τ ( U t ˜ t ¯ n + 1 2 U t ˜ t ¯ n 2 ) ,
q 8 = ( U n ) x ˜ x ¯ 2 p , V n + 1 2 + V n 1 2 = ( U n ) 2 p , ( V n + 1 2 + V n 1 2 ) x ˜ x ¯ = ( U n ) 2 p , ( U n + U n 1 ) t ˜ = ( U n ) 2 p , ( U n + 1 + U n ) t ¯ = h j = 1 J 1 ( U j n ) 2 p ( U j n + 1 + U j n ) t ¯ = h k = 0 n j = 1 J 1 ( U j k ) 2 p ( U j k + 1 + U j k ) t ¯ h k = 0 n 1 j = 1 J 1 ( U j k ) 2 p ( U j k + 1 + U j k ) t ¯ ,
q 9 = ( U n ) x ˜ x ¯ x ˜ x ¯ 2 p , V n + 1 2 + V n 1 2 = ( U n ) x ˜ x ¯ 2 p , ( V n + 1 2 + V n 1 2 ) x ˜ x ¯ = ( U n ) x ˜ x ¯ 2 p , ( U n + U n 1 ) t ˜ = ( U n ) x ˜ x ¯ 2 p , ( U n + 1 + U n ) t ¯ = h j = 1 J 1 ( U j n ) x ˜ x ¯ 2 p ( U j n + 1 + U j n ) t ¯ = h k = 0 n j = 1 J 1 ( U j k ) x ˜ x ¯ 2 p ( U j k + 1 + U j k ) t ¯ h k = 0 n 1 j = 1 J 1 ( U j k ) x ˜ x ¯ 2 p ( U j k + 1 + U j k ) t ¯ .
As a result, following Equations (38) and (39), we arrive at the following conclusions
c ( U n ) x ˜ x ¯ 2 p , V n + 1 2 + V n 1 2 + c h 2 6 ( U n ) x ˜ x ¯ x ˜ x ¯ 2 p , V n + 1 2 + V n 1 2 = c h k = 0 n j = 1 J 1 ( U j k ) 2 p ( U j k + 1 + U j k ) t ¯ + c h 3 6 k = 0 n j = 1 J 1 ( U j k ) x ˜ x ¯ 2 p ( U j k + 1 + U j k ) t ¯ c h k = 0 n 1 j = 1 J 1 ( U j k ) 2 p ( U j k + 1 + U j k ) t ¯ c h 3 6 k = 0 n 1 j = 1 J 1 ( U j k ) x ˜ x ¯ 2 p ( U j k + 1 + U j k ) t ¯ = c h 6 k = 0 n j = 1 J 1 ( U j + 1 k ) 2 p + 4 ( U j k ) 2 p + ( U j 1 k ) 2 p ( U j k + 1 + U j k ) t ¯ = c h 6 k = 0 n 1 j = 1 J 1 ( U j + 1 k ) 2 p + 4 ( U j k ) 2 p + ( U j 1 k ) 2 p ( U j k + 1 + U j k ) t ¯ .
By substituting Equations (31)–(37) and (40) into Equation (30), we obtain
1 τ V x ˜ n + 1 2 2 + k 2 2 τ U n + 1 2 + 1 2 τ a 1 k 2 h 2 6 U x ˜ n + 1 2 + 1 τ a 2 h 2 4 U t ¯ n + 1 2 + 1 2 τ b 1 a 1 h 2 12 U x ˜ x ¯ n + 1 2 + 1 τ b 2 a 2 h 2 6 U x ˜ t ¯ n + 1 2 b 2 h 2 12 τ U t ˜ t ¯ n + 1 2 c h 6 k = 0 n j = 1 J 1 ( U j + 1 k ) 2 p + 4 ( U j k ) 2 p + ( U j 1 k ) 2 p ( U j k + 1 + U j k ) t ¯ = 1 τ V x ˜ n 1 2 2 + k 2 2 τ U n 1 2 + 1 2 τ a 1 k 2 h 2 6 U x ˜ n 1 2 + 1 τ a 2 h 2 4 U t ¯ n 2 + 1 2 τ b 1 a 1 h 2 12 U x ˜ x ¯ n 1 2 + 1 τ b 2 a 2 h 2 6 U x ˜ t ¯ n 2 b 2 h 2 12 τ U t ˜ t ¯ n 2 c h 6 k = 0 n 1 j = 1 J 1 ( U j + 1 k ) 2 p + 4 ( U j k ) 2 p + ( U j 1 k ) 2 p ( U j k + 1 + U j k ) t ¯ .
Multiplying Equation (41) by τ , and subsequently adding the formula
k 2 2 U n 2 + 1 2 a 1 k 2 h 2 6 U x ˜ n 2 + 1 2 b 1 a 1 h 2 12 U x ˜ x ¯ n 2
to both sides, we obtain
V x ˜ n + 1 2 2 + k 2 2 U n + 1 2 + U n 2 + 1 2 a 1 k 2 h 2 6 U x ˜ n + 1 2 + U x ˜ n 2 + a 2 h 2 4 U t ¯ n + 1 2 + 1 2 b 1 a 1 h 2 12 U x ˜ x ¯ n + 1 2 + U x ˜ x ¯ n 2 + b 2 a 2 h 2 6 U x ˜ t ¯ n + 1 2 b 2 h 2 12 U t ˜ t ¯ n + 1 2 c h τ 6 k = 0 n j = 1 J 1 ( U j + 1 k ) 2 p + 4 ( U j k ) 2 p + ( U j 1 k ) 2 p ( U j k + 1 + U j k ) t ¯ = V x ˜ n 1 2 2 + k 2 2 U n 2 + U n 1 2 + 1 2 a 1 k 2 h 2 6 U x ˜ n 2 + U x ˜ n 1 2 + a 2 h 2 4 U t ¯ n 2 + 1 2 b 1 a 1 h 2 12 U x ˜ x ¯ n 2 + U x ˜ x ¯ n 1 2 + b 2 a 2 h 2 6 U x ˜ t ¯ n 2 b 2 h 2 12 U t ˜ t ¯ n 2 c h τ 6 k = 0 n 1 j = 1 J 1 ( U j + 1 k ) 2 p + 4 ( U j k ) 2 p + ( U j 1 k ) 2 p ( U j k + 1 + U j k ) t ¯ ;
that is, E n = E n 1 = · · · = E 0 .
In a similar manner, by computing the inner product of Equation (19) with V 1 2 + V 1 2 , we obtain
E 0 = V x ˜ 1 2 2 + k 2 2 U 1 2 + U 0 2 + 1 2 a 1 k 2 h 2 6 U x ˜ 1 2 + U x ˜ 0 2 + a 2 h 2 4 U t ¯ 1 2 + 1 2 b 1 a 1 h 2 12 U x ˜ x ¯ 1 2 + U x ˜ x ¯ 0 2 + b 2 a 2 h 2 6 U x ˜ t ¯ 1 2 b 2 h 2 12 U t ˜ t ¯ 1 2 c h τ 6 j = 1 J 1 ( U j + 1 0 ) 2 p + 4 ( U j 0 ) 2 p + ( U j 1 0 ) 2 p ( U j 1 + U j 0 ) t ¯ = V x ˜ 1 2 2 + k 2 2 U 0 2 + U 1 2 + 1 2 a 1 k 2 h 2 6 U x ˜ 0 2 + U x ˜ 1 2 + a 2 h 2 4 U t ¯ 0 2 + 1 2 b 1 a 1 h 2 12 U x ˜ x ¯ 0 2 + U x ˜ x ¯ 1 2 + b 2 a 2 h 2 6 U x ˜ t ¯ 0 2 b 2 h 2 12 U t ˜ t ¯ 0 2 ,
where U j 1 = U j 1 2 τ ψ ( x j ) , 0 j J . This completes the proof.  □
Note 1. In Theorem 1, setting
η ( t ) = 2 c 2 p + 1 x l x r u 2 p + 1 d x ,
we have
η ( t ) = 2 c x l x r u 2 p u t d x .
By using Simpson’s formula, one obtains
η ( t k ) 2 c h 6 j = 1 J 1 ( U j + 1 k ) 2 p + 4 ( U j k ) 2 p + ( U j 1 k ) 2 p u t ( x j , t k ) 2 c h 6 j = 1 J 1 ( U j + 1 k ) 2 p + 4 ( U j k ) 2 p + ( U j 1 k ) 2 p 1 2 ( U j k + 1 + U j k ) t ¯ c h 6 j = 1 J 1 ( U j + 1 k ) 2 p + 4 ( U j k ) 2 p + ( U j 1 k ) 2 p ( U j k + 1 + U j k ) t ¯ .
We further obtain
η ( t ) 0 T η ( t k ) d t k = c h 6 0 T j = 1 J 1 ( U j + 1 k ) 2 p + 4 ( U j k ) 2 p + ( U j 1 k ) 2 p ( U j k + 1 + U j k ) t ¯ d t k c h τ 6 k = 0 n j = 1 J 1 ( U j + 1 k ) 2 p + 4 ( U j k ) 2 p + ( U j 1 k ) 2 p ( U j k + 1 + U j k ) t ¯ ,
which is an approximation of the continuous term 2 c 2 p + 1 x l x r u 2 p + 1 d x in Theorem 1.
Theorem 4. 
Let φ ( x ) , ψ ( x ) H 0 2 ( Ω ) ; then, it follows that the solution U n to Equations (16)(18) satisfies
U n C , U x ˜ n C , U n C , 0 n N .
Proof. 
We employ mathematical induction to derive the estimate. From Equation (17), it can be deduced that U 0 C and U x ˜ 0 C . From Lemma 3, we obtain U 0 C . We will proceed with the assumption that
U m C , U x ˜ m C , U m C ,
where m = 1 , 2 , · · · , n . By taking the inner product of Equation (16) with U t ^ n , we can express the components of the inner product as follows:
U t ˜ t ¯ n , U t ^ n k 2 U ¯ x ˜ x ¯ n , U t ^ n + a 1 k 2 h 2 6 U ¯ x ˜ x ¯ x ˜ x ¯ n , U t ^ n a 2 h 2 4 U x ˜ x ¯ t ˜ t ¯ n , U t ^ n b 1 a 1 h 2 12 U ¯ x ˜ x ¯ x ˜ x ¯ x ˜ x ¯ n , U t ^ n + b 2 a 2 h 2 6 U x ˜ x ¯ x ˜ x ¯ t ˜ t ¯ n , U t ^ n + b 2 h 2 12 U x ˜ x ¯ x ˜ x ¯ x ˜ x ¯ t ˜ t ¯ n , U t ^ n = c ( U n ) x ˜ x ¯ 2 p , U t ^ n c h 2 6 ( U n ) x ˜ x ¯ x ˜ x ¯ 2 p , U t ^ n .
By utilizing Lemmas 1 and 2 in conjunction with the Cauchy–Schwarz inequality [28,32], a simple calculation yields
s 1 = U t ˜ t ¯ n , U t ^ n = 1 2 τ U t ¯ n + 1 U t ¯ n , U t ¯ n + 1 + U t ¯ n = 1 2 τ ( U t ¯ n + 1 2 U t ¯ n 2 ) ,
s 2 = U ¯ x ˜ x ¯ n , U t ^ n = 1 4 τ U x ˜ x ¯ n + 1 + U x ˜ x ¯ n 1 , U n + 1 U n 1 = 1 4 τ ( U x ˜ n + 1 2 U x ˜ n 1 2 ) ,
s 3 = U ¯ x ˜ x ¯ x ˜ x ¯ n , U t ^ n = 1 4 τ U x ˜ x ¯ x ˜ x ¯ n + 1 + U x ˜ x ¯ x ˜ x ¯ n 1 , U n + 1 U n 1 = 1 4 τ ( U x ˜ x ¯ n + 1 2 U x ˜ x ¯ n 1 2 ) ,
s 4 = U x ˜ x ¯ t ˜ t ¯ n , U t ^ n = ( U x ˜ n ) t ˜ t ¯ , ( U x ˜ n ) t ^ = 1 2 τ ( U x ˜ t ¯ n + 1 2 U x ˜ t ¯ n 2 ) ,
s 5 = U ¯ x ˜ x ¯ x ˜ x ¯ x ˜ x ¯ n , U t ^ n = 1 4 τ U x ˜ x ¯ x ˜ x ¯ x ˜ x ¯ n + 1 + U x ˜ x ¯ x ˜ x ¯ x ˜ x ¯ n 1 , U n + 1 U n 1 = 1 4 τ ( U x ˜ x ¯ x ˜ n + 1 2 U x ˜ x ¯ x ˜ n 1 2 ) ,
s 6 = U x ˜ x ¯ x ˜ x ¯ t ˜ t ¯ n , U t ^ n = ( U x ˜ x ¯ n ) t ˜ t ¯ , ( U x ˜ x ¯ n ) t ^ = 1 2 τ ( U x ˜ x ¯ t ¯ n + 1 2 U x ˜ x ¯ t ¯ n 2 ) ,
s 7 = U x ˜ x ¯ x ˜ x ¯ x ˜ x ¯ t ˜ t ¯ n , U t ^ n = ( U x ˜ x ¯ x ˜ n ) t ˜ t ¯ , ( U x ˜ x ¯ x ˜ n ) t ^ = 1 2 τ ( U x ˜ x ¯ x ˜ t ¯ n + 1 2 U x ˜ x ¯ x ˜ t ¯ n 2 ) ,
s 8 = ( U n ) x ˜ x ¯ 2 p , U t ^ n = ( U n ) x ˜ 2 p , U x ˜ t ^ n = h j = 1 J 1 ( U j n ) x ˜ 2 p ( U j n ) x ˜ t ^ = h j = 1 J 1 ( U j n ) x ˜ 2 p 1 U j + 1 n + ( U j n ) 2 p 1 ( U j n ) x ˜ ( U j n ) x ˜ t ^ h U x ˜ n 2 p 1 j = 1 J 1 | U j + 1 n | · | ( U j n ) x ˜ t ^ | + h U n 2 p 1 j = 1 J 1 | ( U j n ) x ˜ | · | ( U j n ) x ˜ t ^ | C ( U n 2 + U x ˜ n 2 + U x ˜ t ^ n 2 ) .
Since
U x ˜ t ^ n = 1 2 ( U x ˜ t ¯ n + U x ˜ t ¯ n + 1 ) , U n C U x ˜ n ,
then we finally have
s 8 = ( U n ) x ˜ x ¯ 2 p , U t ^ n C ( U x ˜ n 2 + U x ˜ t ¯ n 2 + U x ˜ t ¯ n + 1 2 ) .
Similarly, we have
s 9 = h 2 ( U n ) x ˜ x ¯ x ˜ x ¯ 2 p , U t ^ n = h 2 ( U n ) x ˜ x ¯ 2 p , U x ˜ x ¯ t ^ n = h 3 j = 1 J 1 ( U j n ) x ˜ x ¯ 2 p ( U j n ) x ˜ x ¯ t ^ = h j = 1 J 1 ( U j + 1 n ) 2 p 2 ( U j n ) 2 p + ( U j 1 n ) 2 p ( U j n ) x ˜ x ¯ t ^ C ( U n 2 + U x ˜ x ¯ t ^ n 2 ) C ( U x ˜ n 2 + U x ˜ x ¯ t ¯ n 2 + U x ˜ x ¯ t ¯ n + 1 2 ) .
By substituting Equations (45)–(53) into Equation (44), we obtain
1 2 ( U t ¯ n + 1 2 U t ¯ n 2 ) + k 2 4 ( U x ˜ n + 1 2 U x ˜ n 1 2 ) + 1 4 a 1 k 2 h 2 6 ( U x ˜ x ¯ n + 1 2 U x ˜ x ¯ n 1 2 ) + 1 2 a 2 h 2 4 ( U x ˜ t ¯ n + 1 2 U x ˜ t ¯ n 2 ) + 1 4 b 1 a 1 h 2 12 ( U x ˜ x ¯ x ˜ n + 1 2 U x ˜ x ¯ x ˜ n 1 2 ) + 1 2 b 2 a 2 h 2 6 ( U x ˜ x ¯ t ¯ n + 1 2 U x ˜ x ¯ t ¯ n 2 ) b 2 h 2 24 ( U x ˜ x ¯ x ˜ t ¯ n + 1 2 U x ˜ x ¯ x ˜ t ¯ n 2 ) C τ ( U x ˜ n 2 + U x ˜ t ¯ n 2 + U x ˜ t ¯ n + 1 2 + U x ˜ x ¯ t ¯ n 2 + U x ˜ x ¯ t ¯ n + 1 2 ) .
Defining
B n = 1 2 U t ¯ n + 1 2 + k 2 4 ( U x ˜ n + 1 2 + U x ˜ n 2 ) + 1 4 a 1 k 2 h 2 6 ( U x ˜ x ¯ n + 1 2 + U x ˜ x ¯ n 2 ) + 1 2 a 2 h 2 4 U x ˜ t ¯ n + 1 2 + 1 4 b 1 a 1 h 2 12 ( U x ˜ x ¯ x ˜ n + 1 2 + U x ˜ x ¯ x ˜ n 2 ) + 1 2 b 2 a 2 h 2 6 U x ˜ x ¯ t ¯ n + 1 2 b 2 h 2 24 U x ˜ x ¯ x ˜ t ¯ n + 1 2 ,
then, based on Lemma 4, we can conclude that
B n 1 2 U t ¯ n + 1 2 + k 2 4 ( U x ˜ n + 1 2 + U x ˜ n 2 ) + a 1 4 ( U x ˜ x ¯ n + 1 2 + U x ˜ x ¯ n 2 ) + a 2 2 U x ˜ t ¯ n + 1 2 + b 1 4 ( U x ˜ x ¯ x ˜ n + 1 2 + U x ˜ x ¯ x ˜ n 2 ) + b 2 2 U x ˜ x ¯ t ¯ n + 1 2 k 2 6 ( U x ˜ n + 1 2 + U x ˜ n 2 ) 1 2 U t ¯ n + 1 2 a 1 12 ( U x ˜ x ¯ n + 1 2 + U x ˜ x ¯ n 2 ) a 2 3 U x ˜ t ¯ n + 1 2 b 2 6 U x ˜ x ¯ t ¯ n + 1 2 = k 2 12 ( U x ˜ n + 1 2 + U x ˜ n 2 ) + a 1 6 ( U x ˜ x ¯ n + 1 2 + U x ˜ x ¯ n 2 ) + a 2 6 U x ˜ t ¯ n + 1 2 + b 1 4 ( U x ˜ x ¯ x ˜ n + 1 2 + U x ˜ x ¯ x ˜ n 2 ) + b 2 3 U x ˜ x ¯ t ¯ n + 1 2 .
Consequently, Equation (54) can be reformulated as follows
B n B n 1 C τ ( B n + B n 1 ) , 1 n N 1 .
Assuming that τ is sufficiently small, specifically τ k 0 2 k 0 C with k 0 2 , we further obtain
B n 1 + τ C 1 τ C B n 1 ( 1 + τ k 0 C ) B n 1 exp ( k 0 T C ) B 0 .
This indicates that B n is bounded, which leads to the conclusions that U x ˜ n + 1 C as derived from Equation (55). By applying Lemma 3, we further establish that U n + 1 C , and U n + 1 C . This completes the proof.  □

4. Solvability, Convergence, and Stability

In this section, we examine the solvability, convergence, and stability of the previously discussed scheme.
Theorem 5. 
The difference scheme outlined in Equations (16)(18) exhibits a unique solution.
Proof. 
From Equation (17), we know that U 0 has a unique solution. To demonstrate the unique solvability of U 1 , we will analyze the homogeneous version of Equation (19) as detailed below:
1 τ 2 U 1 k 2 2 U x ˜ x ¯ 1 + 1 2 a 1 k 2 h 2 6 U x ˜ x ¯ x ˜ x ¯ 1 1 τ 2 a 2 h 2 4 U x ˜ x ¯ 1 1 2 b 1 a 1 h 2 12 U x ˜ x ¯ x ˜ x ¯ x ˜ x ¯ 1 + 1 τ 2 b 2 a 2 h 2 6 U x ˜ x ¯ x ˜ x ¯ 1 + b 2 h 2 12 τ 2 U x ˜ x ¯ x ˜ x ¯ x ˜ x ¯ 1 = 0 .
By computing the inner product of Equation (56) with U 1 , we obtain
U 1 2 + τ 2 k 2 2 + a 2 h 2 4 U x ˜ 1 2 + τ 2 2 a 1 k 2 h 2 6 + b 2 a 2 h 2 6 U x ˜ x ¯ 1 2 + τ 2 2 b 1 a 1 h 2 12 b 2 h 2 12 U x ˜ x ¯ x ˜ 1 2 = 0 .
Furthermore, from Lemma 4, one obtains
U 1 2 + τ 2 k 2 2 + a 2 U x ˜ 1 2 + τ 2 2 a 1 + b 2 U x ˜ x ¯ 1 2 + τ 2 b 1 2 U x ˜ x ¯ x ˜ 1 2 = h 2 4 U x ˜ 1 2 + τ 2 k 2 h 2 12 + a 2 h 2 6 U x ˜ x ¯ 1 2 + a 1 τ 2 h 2 24 + b 2 h 2 12 U x ˜ x ¯ x ˜ 1 2 U 1 2 + τ 2 k 2 3 + 2 a 2 3 U x ˜ 1 2 + a 1 τ 2 6 + b 2 3 U x ˜ x ¯ 1 2 ,
which yields
τ 2 k 2 6 + a 2 3 U x ˜ 1 2 + a 1 τ 2 3 + 2 b 2 3 U x ˜ x ¯ 1 2 + τ 2 b 1 2 U x ˜ x ¯ x ˜ 1 2 0 .
Considering the parameters a 1 0 , a 2 0 , b 1 0 , and b 2 0 , we then obtain U x ˜ 1 = 0 , U x ˜ x ¯ 1 = 0 , U x ˜ x ¯ x ˜ 1 = 0 . We further obtain from Equation (57) that U 1 = 0 . Consequently, Equation (19) admits only the trivial solution, indicating that U 1 is uniquely determined.
We then assume that U 0 , U 1 , U 2 ,…, U n are uniquely determined, where n N 1 . By examining the homogeneous version of Equation (16) for U n + 1 , we obtain
1 τ 2 U n + 1 k 2 2 U x ˜ x ¯ n + 1 + 1 2 a 1 k 2 h 2 6 U x ˜ x ¯ x ˜ x ¯ n + 1 1 τ 2 a 2 h 2 4 U x ˜ x ¯ n + 1 1 2 b 1 a 1 h 2 12 U x ˜ x ¯ x ˜ x ¯ x ˜ x ¯ n + 1 + 1 τ 2 b 2 a 2 h 2 6 U x ˜ x ¯ x ˜ x ¯ n + 1 + b 2 h 2 12 τ 2 U x ˜ x ¯ x ˜ x ¯ x ˜ x ¯ n + 1 = 0 .
Similarly, by computing the inner product of Equation (59) with U n + 1 , we obtain
U n + 1 2 + τ 2 k 2 2 + a 2 h 2 4 U x ˜ n + 1 2 + τ 2 2 a 1 k 2 h 2 6 + b 2 a 2 h 2 6 U x ˜ x ¯ n + 1 2 + τ 2 2 b 1 a 1 h 2 12 b 2 h 2 12 U x ˜ x ¯ x ˜ n + 1 2 = 0 ,
which yields U n + 1 = 0 , U x ˜ n + 1 = 0 , U x ˜ x ¯ n + 1 = 0 , U x ˜ x ¯ x ˜ n + 1 = 0 . The difference scheme (16)–(18) is demonstrated to possess a unique solution through the application of the method of induction. This completes the proof.  □
Theorem 6. 
Assuming that φ ( x ) , ψ ( x ) H 0 2 ( Ω ) and u C x , t 10 , 4 ( [ x l , x r ] × ( 0 , T ] ) , it can be concluded that the solution U n to Equations (16)(18) converges to the solution u n of the problem defined by Equations (1)(3). Furthermore, the rate of convergence is characterized by O ( τ 2 + h 4 ) in both the · and · norms. Specifically, this implies that
u n U n O ( τ 2 + h 4 ) , u n U n O ( τ 2 + h 4 ) .
Proof. 
The truncation errors associated with Equations (16)–(18) can be expressed as follows:
( u j n ) t ˜ t ¯ k 2 ( u ¯ j n ) x ˜ x ¯ + a 1 k 2 h 2 6 ( u ¯ j n ) x ˜ x ¯ x ˜ x ¯ a 2 h 2 4 ( u j n ) x ˜ x ¯ t ˜ t ¯ b 1 a 1 h 2 12 ( u ¯ j n ) x ˜ x ¯ x ˜ x ¯ x ˜ x ¯
+ b 2 a 2 h 2 6 ( u j n ) x ˜ x ¯ x ˜ x ¯ t ˜ t ¯ + b 2 h 2 12 ( u j n ) x ˜ x ¯ x ˜ x ¯ x ˜ x ¯ t ˜ t ¯ + c [ ( u j n ) 2 p ] x ˜ x ¯ + c h 2 6 [ ( u j n ) 2 p ] x ˜ x ¯ x ˜ x ¯ = r j n ,
u j 0 = φ ( x j ) , ( u j 0 ) t ^ = ψ ( x j ) , 0 j J ,
u 0 n = 0 , 4 3 ( u 0 n ) x ^ 1 3 ( u 0 n ) x ¨ = 0 , 4 3 ( u 0 n ) x ˜ x ¯ 1 3 ( u 0 n ) x ^ x ^ = 0 , u J n = 0 , 4 3 ( u J n ) x ^ 1 3 ( u J n ) x ¨ = 0 , 4 3 ( u J n ) x ˜ x ¯ 1 3 ( u J n ) x ^ x ^ = 0 , 0 n N .
Through the application of the Taylor expansion, it can be demonstrated that the inequality | r j n | O ( τ 2 + h 4 ) is valid as both τ and h approach zero for n 0 . Letting e j n = u j n U j n and subtracting Equations (16)–(18) from Equations (61)–(63), we obtain
r j n = ( e j n ) t ˜ t ¯ k 2 ( e ¯ j n ) x ˜ x ¯ + a 1 k 2 h 2 6 ( e ¯ j n ) x ˜ x ¯ x ˜ x ¯ a 2 h 2 4 ( e j n ) x ˜ x ¯ t ˜ t ¯ b 1 a 1 h 2 12 ( e ¯ j n ) x ˜ x ¯ x ˜ x ¯ x ˜ x ¯ + b 2 a 2 h 2 6 ( e j n ) x ˜ x ¯ x ˜ x ¯ t ˜ t ¯ + b 2 h 2 12 ( u j e ) x ˜ x ¯ x ˜ x ¯ x ˜ x ¯ t ˜ t ¯ + c [ ( u j n ) 2 p ( U j n ) 2 p ] x ˜ x ¯ + c h 2 6 [ ( u j n ) 2 p ( U j n ) 2 p ] x ˜ x ¯ x ˜ x ¯ ,
e j 0 = 0 , ( e j 0 ) t ^ = 0 , 0 j J ,
e 0 n = 0 , 4 3 ( e 0 n ) x ^ 1 3 ( e 0 n ) x ¨ = 0 , 4 3 ( e 0 n ) x ˜ x ¯ 1 3 ( e 0 n ) x ^ x ^ = 0 , e J n = 0 , 4 3 ( e J n ) x ^ 1 3 ( e J n ) x ¨ = 0 , 4 3 ( e J n ) x ˜ x ¯ 1 3 ( e J n ) x ^ x ^ = 0 , 0 n N .
By computing the inner product of Equation (64) with ( e j n ) t ^ , one obtains
1 2 ( e t ¯ n + 1 2 e t ¯ n 2 ) + k 2 4 ( e x ˜ n + 1 2 e x ˜ n 1 2 ) + 1 4 a 1 k 2 h 2 6 ( e x ˜ x ¯ n + 1 2 e x ˜ x ¯ n 1 2 ) + 1 2 a 2 h 2 4 ( e x ˜ t ¯ n + 1 2 e x ˜ t ¯ n 2 ) + 1 4 b 1 a 1 h 2 12 ( e x ˜ x ¯ x ˜ n + 1 2 e x ˜ x ¯ x ˜ n 1 2 ) + 1 2 b 2 a 2 h 2 6 ( e x ˜ x ¯ t ¯ n + 1 2 e x ˜ x ¯ t ¯ n 2 ) b 2 h 2 24 ( e x ˜ x ¯ x ˜ t ¯ n + 1 2 e x ˜ x ¯ x ˜ t ¯ n 2 ) = τ r n , e t ^ n c τ [ ( u n ) 2 p ( U n ) 2 p ] x ˜ x ¯ , e t ^ n c τ h 2 6 [ ( u n ) 2 p ( U n ) 2 p ] x ˜ x ¯ x ˜ x ¯ , e t ^ n .
According to Lemma 1 and the Cauchy–Schwarz inequality [28,32], it can be concluded that
| [ ( u n ) 2 p ( U n ) 2 p ] x ˜ x ¯ , e t ^ n | = ( u n ) 2 p ( U n ) 2 p , e x ˜ x ¯ t ^ n = h j = 1 J 1 [ ( u j n ) 2 p ( U j n ) 2 p ] ( e j n ) x ˜ x ¯ t ^ = h j = 1 J 1 e j n k = 0 2 p 1 ( u j n ) 2 p 1 k ( U j n ) k ( e j n ) x ˜ x ¯ t ^ C ( e x ˜ n 2 + e x ˜ x ¯ t ¯ n + 1 2 + e x ˜ x ¯ t ¯ n 2 ) .
Similarly, we have
h 2 [ ( u n ) 2 p ( U n ) 2 p ] x ˜ x ¯ x ˜ x ¯ , e t ^ n = h 2 [ ( u n ) 2 p ( U n ) 2 p ] x ˜ x ¯ , e x ˜ x ¯ t ^ n = h j = 1 J 1 ( u j + 1 n ) 2 p ( U j + 1 n ) 2 p 2 ( u j n ) 2 p ( U j n ) 2 p + ( u j 1 n ) 2 p ( U j 1 n ) 2 p ( U j n ) x ˜ x ¯ t ^ C ( e x ˜ n 2 + e x ˜ x ¯ t ¯ n 2 + e x ˜ x ¯ t ¯ n + 1 2 ) .
Furthermore, we obtain
r n , e t ^ n = r n , 1 2 ( e t ¯ n + 1 + e t ¯ n ) 1 2 r n 2 + 1 4 ( e t ¯ n + 1 2 + e t ¯ n 2 ) .
Substituting Equations (68)–(70) into Equation (67), we obtain
1 2 ( e t ¯ n + 1 2 e t ¯ n 2 ) + k 2 4 ( e x ˜ n + 1 2 e x ˜ n 1 2 ) + 1 4 a 1 k 2 h 2 6 ( e x ˜ x ¯ n + 1 2 e x ˜ x ¯ n 1 2 ) + 1 2 a 2 h 2 4 ( e x ˜ t ¯ n + 1 2 e x ˜ t ¯ n 2 ) + 1 4 b 1 a 1 h 2 12 ( e x ˜ x ¯ x ˜ n + 1 2 e x ˜ x ¯ x ˜ n 1 2 ) + 1 2 b 2 a 2 h 2 6 ( e x ˜ x ¯ t ¯ n + 1 2 e x ˜ x ¯ t ¯ n 2 ) b 2 h 2 24 ( e x ˜ x ¯ x ˜ t ¯ n + 1 2 e x ˜ x ¯ x ˜ t ¯ n 2 ) τ 2 r n 2 + C τ ( e x ˜ n 2 + e x ˜ x ¯ t ¯ n + 1 2 + e x ˜ x ¯ t ¯ n 2 + e t ¯ n + 1 2 + e t ¯ n 2 ) .
Setting
D n = 1 2 e t ¯ n + 1 2 + k 2 4 ( e x ˜ n + 1 2 + e x ˜ n 2 ) + 1 4 a 1 k 2 h 2 6 ( e x ˜ x ¯ n + 1 2 + e x ˜ x ¯ n 2 ) + 1 2 a 2 h 2 4 e x ˜ t ¯ n + 1 2 + 1 4 b 1 a 1 h 2 12 ( e x ˜ x ¯ x ˜ n + 1 2 + e x ˜ x ¯ x ˜ n 2 ) + 1 2 b 2 a 2 h 2 6 e x ˜ x ¯ t ¯ n + 1 2 b 2 h 2 24 e x ˜ x ¯ x ˜ t ¯ n + 1 2 ,
then, from Lemma 4, we have
D n 1 2 e t ¯ n + 1 2 + k 2 4 ( e x ˜ n + 1 2 + e x ˜ n 2 ) + a 1 4 ( e x ˜ x ¯ n + 1 2 + e x ˜ x ¯ n 2 ) + a 2 2 e x ˜ t ¯ n + 1 2 + b 1 4 ( e x ˜ x ¯ x ˜ n + 1 2 + e x ˜ x ¯ x ˜ n 2 ) + b 2 2 e x ˜ x ¯ t ¯ n + 1 2 k 2 6 ( e x ˜ n + 1 2 + e x ˜ n 2 ) 1 2 e t ¯ n + 1 2 a 1 12 ( e x ˜ x ¯ n + 1 2 + e x ˜ x ¯ n 2 ) a 2 3 e x ˜ t ¯ n + 1 2 b 2 6 e x ˜ x ¯ t ¯ n + 1 2 = k 2 12 ( e x ˜ n + 1 2 + e x ˜ n 2 ) + a 1 6 ( e x ˜ x ¯ n + 1 2 + e x ˜ x ¯ n 2 ) + a 2 6 e x ˜ t ¯ n + 1 2 + b 1 4 ( e x ˜ x ¯ x ˜ n + 1 2 + e x ˜ x ¯ x ˜ n 2 ) + b 2 3 e x ˜ x ¯ t ¯ n + 1 2 .
Consequently, from Equations (71) and (72), we obtain
D n D n 1 τ 2 r n 2 + C τ ( D n + D n 1 ) .
That is
( 1 C τ ) ( D n D n 1 ) τ 2 r n 2 + 2 C τ D n 1 .
Therefore, if τ is sufficiently small such that 1 C τ = 1 / c 0 > 0 , then
D n D n 1 c 0 2 τ r n 2 + 2 C c 0 τ D n 1 .
By summing Equation (74) from 1 to n, we obtain
D n D 0 + c 0 2 τ l = 1 n r l 2 + 2 C c 0 τ l = 1 n D l 1 .
It is essential to note that
τ l = 1 n r l 2 n τ max 1 l n r l 2 T · O ( τ 2 + h 4 ) 2 , D 0 O ( τ 2 + h 4 ) 2 .
We then obtain from the Discrete Gronwall’s inequality [33,34] that D n O ( τ 2 + h 4 ) 2 . This leads to the conclusion that e x n O ( τ 2 + h 4 ) and e x ˜ n O ( τ 2 + h 4 ) . Ultimately, we utilize Lemma 3 to demonstrate that e n O ( τ 2 + h 4 ) and e n O ( τ 2 + h 4 ) . This completes the proof.  □
We subsequently obtain the following theorem.
Theorem 7. 
Under the conditions specified in Theorem 6, the solution U n of the Equations (16)(18) exhibits stability. The analysis is conducted with respect to both the · norm and the · norm.

5. Numerical Experiments

In this section, we conduct a series of numerical experiments aimed at assessing the efficacy and accuracy of the theoretical analysis presented in the preceding sections. Following this, we will quantify the corresponding errors utilizing the designated error norms [31,33,35]:
e n = h j = 1 J 1 | u j n U j n | 2 1 2 , e n = max 1 j J 1 | u j n U j n | .
Example 1. 
Consider the parameters
k = 1 , a 1 = 0 , a 2 = 1 , b 1 = 0 , b 2 = 0 , c = 1 , p = 1 ,
which is the following improved Boussinesq equation [2,31]
u t t u x x u x x t t ( u 2 ) x x = 0 ,
and the solitary wave solution is expressed as follows
u ( x , t ) = A sech 2 1 c 0 A 6 x x 0 c 0 t , c 0 = ± 1 + 2 3 A ,
where A, x 0 , and c 0 are provided constants. The initial conditions may be established by evaluating Equation (76) and its derivative for t at the point t = 0 :
φ ( x ) = A sech 2 1 c 0 A 6 x x 0 ,
ψ ( x ) = 2 A A 6 sech 2 1 c 0 A 6 x x 0 tanh 1 c 0 A 6 x x 0 .
First, we choose the following parameters:
x 0 = 0 , A = 0.5 , c 0 = 1 + 2 A / 3 , x l = 60 , x r = 100 , t [ 0 , 1 ] ,
and compare our findings with the numerical results presented in [2]. The computational accuracy for both temporal and spatial variables is evaluated at T = 1 and is detailed in Table 1 and Table 2, where τ = 0.001 in Table 1 and τ / h = 0.1 in Table 2. The data in Table 1 and Table 2 indicate that the current difference scheme (16)–(18) significantly outperforms the finite volume element scheme described in [2].
On the other hand, to further demonstrate the computational efficiency of the proposed compact difference scheme (16)–(18), we compare the numerical errors with the previous studies [3,36,37]. The results are detailed in Table 3, where the error is defined as follows
E r r o r = e n / u e x a c t n .
It is evident that, under the same conditions, the computational errors of the proposed difference scheme (16)–(18) are smaller than those reported in other studies.
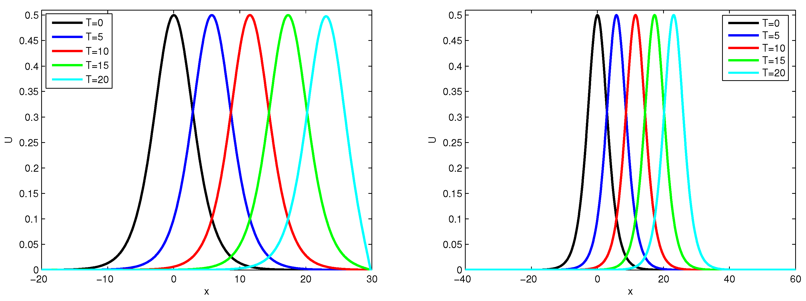
The present analysis investigates the solitary wave and its corresponding numerical solutions, as illustrated in Figure 1. The spatial domain is defined as x [ 20 , 30 ] and [ 40 , 60 ] , with parameters set at h = 0.1 and τ = h 2 at the time instances T = 0 , 5 , 10 , 15 , 20 . Figure 1 indicates that the patterns generated by the current scheme (16)–(18), demonstrate a significant degree of agreement with the solitary wave solutions.
Furthermore, the numerical solutions for the auxiliary variable V n , as estimated by Equation (21), are visually represented in Figure 2. The graphs displaying the approximate solutions U n and V n , obtained from the difference scheme (16)–(18) with the parameters x [ 40 , 60 ] , h = 0.1 , τ = h 2 , c 0 = ± 1 + 2 A / 3 , T = 10 are shown in Figure 3. It is observed that, when c 0 > 0 , the solitary wave propagates to the right, while, for c 0 < 0 , the solitary wave propagates to the left. These results are consistent with those reported in [31].
Finally, we present the discrete mass M n , the discrete rate of mass change R n , and the discrete energy E n at various time intervals, as detailed in Table 4. The parameters are defined with c 0 > 0 , x [ 40 , 60 ] , h = 0.1 , and τ = h 2 . Analysis of Table 4 indicates that the discrete rate of mass change R n associated with soliton wave propagation is minimal, indicating that the mass change R n is conservative. Additionally, it is noted that the energy E n also exhibits conservative properties.
Example 2. 
Consider the parameters
k = 1 , a 1 = 363 169 , a 2 = 2 , b 1 = 1 2 , b 2 = 0 , c = 1 2 , p = 1 ,
which is the sixth-order Boussinesq equation [15]
u t t u x x 2 u x x t t + 363 169 u x x x x 1 2 u x x x x x x + 1 2 ( u 2 ) x x = 0 ,
and the solitary wave solution is provided by
u ( x , t ) = 210 169 sech 4 x 26 97 4394 t .
The initial data are
φ ( x ) = 210 169 sech 4 x 26 ,
ψ ( x ) = 420 28,561 2522 sech 4 x 26 tanh x 26 .
In this example, we first calculate the solution over the spatial domain defined by [ 40 , 60 ] × [ 0 , 40 ] with a grid size of h = 0.1 and a time step τ = h 2 . The comparison between the solitary wave and the numerical solutions at the time instances T = 10 , 20, and 30 is presented in Figure 4. The results indicate that the errors across all grid points remain below 4.5 × 10 5 .
Figure 5 illustrates the numerical solutions at various time intervals, specifically T = 0 , 10, 20, 30, and 40. A detailed analysis of Figure 5 indicates that the wave heights at these specified time points are nearly indistinguishable. Figure 6 presents the graphs of the approximate solutions U n obtained from the current scheme described by Equations (16)–(18) at times T = 5 , 10, 15, and 20, with the parameters set to h = 0.1 , τ = h 2 , x l = 40 , and x r = 60 .
Additionally, Table 5 presents a summary of the discrete mass M n , the discrete rate of mass change R n , and the discrete energy E n at various time points T = 0 , 5, 10, 15, and 20. The findings suggest that both the discrete rate of mass change R n and the discrete energy E n exhibit conservative behavior in the discrete sense.
Example 3. 
Consider the following sixth-order Boussinesq equation with the effects of surface tension
u t t k 2 u x x + a 1 u x x x x a 2 u x x t t b 1 u x x x x x x + b 2 u x x x x t t + c ( u 2 p ) x x = 0 ,
where a 1 0 , a 2 0 , b 1 0 , b 2 0 , and p 1 . In their research, Biswas et al. [4] examined the solitary wave solution corresponding to Equation (83); that is,
u ( x , t ) = A sech 2 2 p 1 [ B ( x ν t ) ] ,
where
A = ( 2 p + 1 ) ( b 2 k 2 b 1 ) 2 c b 2 1 2 p 1 , B = | 2 p 1 | 2 b 2 k 2 b 1 a 1 b 2 a 2 b 1 , ν = b 1 b 2 .
To perform numerical simulations, the initial conditions can be determined by evaluating Equation (84) and its derivative at the time point t = 0 ; that is,
φ ( x ) = A sech 2 2 p 1 ( B x ) ,
ψ ( x ) = 2 2 p 1 A B ν sech 2 2 p 1 ( B x ) tanh ( B x ) .
To demonstrate the efficacy of the present difference scheme, we provide numerical results that pertain to the errors and rates of convergence. The parameters are configured with h = 0.4 and τ = h 2 at time T = 10 , as illustrated in Table 6, where x l = 40 and x r = 60 . From Table 6, it is evident that the convergence rate achieved by the current finite difference scheme is approximately 4.0, which is consistent with the theoretical order of convergence specified in Theorem 6.
Figure 7 depicts the numerical solutions and absolute errors at times T = 10 and 20 with h = 0.1 , τ = h 2 , x l = 40 , x r = 60 , and p = 2 . Furthermore, Table 7 presents additional information regarding the discrete mass M n , the discrete rate of mass change R n , and the discrete energy E n at various time intervals T = 0 , T = 5 , T = 10 , T = 15 , T = 20 , T = 25 , and T = 30 . It is clear that both the rate of mass change R n and the energy E n exhibit conservative behavior in the discrete sense.
Furthermore, for p = 1 , Equation (83) exhibits two conserved quantities [4]:
I 1 = ν 10 7 b 2 u x x x 2 10 a 2 u x x 2 + 10 u x 2 d x ,
I 2 = 1 30 15 b 1 + 2 b 2 ν 2 u x x x 2 15 a 2 ν 2 u x x 2 + 15 c 2 ν 2 k 2 u x 2 d x .
Furthermore, for any arbitrary p > 1 , Equation (83) possesses two conserved quantities [4]:
I 3 = 1 3 b 2 u x x x x t + 1 2 a 2 u x x t u t d x ,
I 4 = 1 3 b 2 t u x x x x t + 1 15 b 2 u x x x + 1 2 a 2 t u x x t 1 6 a 2 u x x t u t + u d x .
We will evaluate our numerical method by employing these invariants and selecting the approximate values as follows:
I 1 n ˜ = ν h 10 j = 1 J 1 7 b 2 2 [ 3 ( U j n ) x ˜ x ¯ x ^ ( U j n ) x ˜ x ¯ x ¨ ] 2 10 a 2 3 [ 4 ( U j n ) x ˜ x ¯ ( U j n ) x ^ x ^ ] 2 + 10 3 [ 4 ( U j n ) x ^ ( U j n ) x ¨ ] 2 , I 2 n ˜ = h 30 j = 1 J 1 { 1 2 ( 15 b 1 + 2 b 2 ν 2 ) [ 3 ( U j n ) x ˜ x ¯ x ^ ( U j n ) x ˜ x ¯ x ¨ ] 2 5 a 2 ν 2 [ 4 ( U j n ) x ˜ x ¯ ( U j n ) x ^ x ^ ] 2 + 5 ( c 2 ν 2 k 2 ) [ 4 ( U j n ) x ^ ( U j n ) x ¨ ] 2 } , I 3 n ˜ = h j = 1 J 1 b 2 9 5 ( U j n ) x ˜ x ¯ x ˜ x ¯ 2 ( U j n ) x ˜ x ¯ x ^ x ^ t ^ + a 2 6 4 ( U j n ) x ˜ x ¯ ( U j n ) x ^ x ^ t ^ ( U j n ) t ^ , I 4 n ˜ = h j = 1 J 1 { b 2 t n 9 5 ( U j n ) x ˜ x ¯ x ˜ x ¯ 2 ( U j n ) x ˜ x ¯ x ^ x ^ t ^ + b 2 30 [ 3 ( U j n ) x ˜ x ¯ x ^ ( U j n ) x ˜ x ¯ x ¨ ] + a 2 t n 6 4 ( U j n ) x ˜ x ¯ ( U j n ) x ^ x ^ t ^ a 2 18 4 ( U j n ) x ˜ x ¯ ( U j n ) x ^ x ^ t n ( U j n ) t ^ + U j n } .
To demonstrate the conservative properties of the current difference scheme represented by Equations (16)–(18), we have compiled the invariants I ˜ 1 n , I ¯ 2 n , I ¯ 3 n , I ¯ 4 n , M n , R n , and E n at various temporal intervals, as presented in Table 8 and Table 9. The data illustrated in these tables indicate that the conservative quantities I ˜ j n ( j = 1 , 2 , 3 , 4 ) and R n and E n remain approximately constant over a time frame of up to 30 units. Consequently, the compact scheme proposed, as outlined by Equations (16)–(18), demonstrates both efficiency and reliability for simulations conducted over long periods.

6. Conclusions

A conservative and compact fourth-order accurate difference scheme has been formulated for solving the sixth-order Boussinesq equation. A comprehensive analysis of solvability, convergence, and stability has been conducted. Numerical results show that the numerical solution effectively preserves the discrete rates of mass change R n and energy E n .

Author Contributions

Conceptualization, X.W. and W.D.; methodology, W.D. and A.B.; validation, X.W.; formal analysis, X.W.; writing—original draft preparation, X.W.; writing—review and editing, X.W. and W.D.; supervision, W.D. and A.B. All authors have read and agreed to the published version of the manuscript.

Funding

X.W. was supported by Fujian Provincial Natural Science Foundation of China (No. 2024J01802).

Data Availability Statement

The data that support the findings of this study are available from the corresponding author, X.W., upon reasonable request.

Acknowledgments

We would like to express our sincere gratitude to the anonymous reviewers for their valuable comments and suggestions, which greatly enhanced the quality of this manuscript.

Conflicts of Interest

The authors declare no conflicts of interest.

References

  1. Boussinesq, J. Théorie des ondes et des remous qui se propagent le long d’un canal rectangulaire horizontal, en communiquant au liquide contenu dans ce canal des vitesses sensiblement pareilles de la surface au fond. J. Math. Pures Appl. 1872, 17, 55–108. [Google Scholar]
  2. Yan, J.; Deng, D.; Lu, F.; Zhang, Z. A new efficient energy-preserving finite volume element scheme for the improved Boussinesq equation. Appl. Math. Model. 2020, 87, 20–41. [Google Scholar] [CrossRef]
  3. Wang, Q.; Zhang, Z.; Zhang, X.; Zhu, Q. Energy-preserving finite volume element method for the improved Boussinesq equation. J. Comput. Phys. 2014, 270, 58–69. [Google Scholar] [CrossRef]
  4. Biswas, A.; Vega Guzman, J.; Bansal, A.; Kara, A.H.; Aphane, M.; Yıldırım, Y.; Alshehri, H.M. Solitary waves, shock waves and conservation laws with the surface tension effect in the Boussinesq equation. Proc. Est. Acad. Sci. 2023, 72, 17–29. [Google Scholar] [CrossRef]
  5. Biswas, A. Solitary wave solution for KdV equation with power-law nonlinearity and time-dependent coefficients. Nonlinear Dyn. 2009, 58, 345–348. [Google Scholar] [CrossRef]
  6. Razborova, P.; Triki, H.; Biswas, A. Perturbation of dispersive shallow water waves. Ocean. Eng. 2013, 63, 1–7. [Google Scholar] [CrossRef]
  7. Razborova, P.; Kara, A.H.; Biswas, A. Additional conservation laws for Rosenau-KdV-RLW equation with power law nonlinearity by Lie symmetry. Nonlinear Dyn. 2015, 79, 743–748. [Google Scholar] [CrossRef]
  8. Lu, F.; Song, Z.; Zhang, Z. A compact fourth-order finite difference scheme for the improved Boussinesq equation with damping terms. J. Comp. Math. 2016, 34, 462–478. [Google Scholar]
  9. Helal, M.A.; Seadawy, A.R.; Zekry, M. Stability analysis of solutions for the sixth-order nonlinear Boussinesq water wave equations in two-dimensions and its applications. Chinese J. Phys. 2017, 55, 378–385. [Google Scholar] [CrossRef]
  10. Burde, G.I. Solitary wave solutions of the high-order KdV models for bi-directional water waves. Commun. Nonlinear. Sci. Numer. Simulat. 2011, 16, 1314–1328. [Google Scholar] [CrossRef]
  11. Yimnet, S.; Wongsaijai, B.; Rojsiraphisal, T.; Poochinapan, K. Numerical implementation for solving the symmetric regularized long wave equation. Appl. Math. Comput. 2016, 273, 809–825. [Google Scholar] [CrossRef]
  12. Esfahani, A.; Farah, L.G. Local well-posedness for the sixth-order Boussinesq equation. J. Math. Anal. Appl. 2012, 385, 230–242. [Google Scholar] [CrossRef]
  13. Wang, H.; Esfahani, A. Global rough solutions to the sixth-order Boussinesq equation. Nonlinear Anal. 2014, 102, 97–104. [Google Scholar] [CrossRef]
  14. Feng, B.; Kawahara, T.; Mitsui, T.; Chan, Y. Solitary-wave propagation and interactions for a sixth-order generalized Boussinesq equation. Int. J. Math. Math. Sci. 2005, 9, 1435–1448. [Google Scholar] [CrossRef]
  15. Kolkovska, N.; Vucheva, V. Energy preserving finite difference scheme for sixth-order Boussinesq equation. Procedia Eng. 2017, 199, 1539–1543. [Google Scholar] [CrossRef]
  16. Arslan, D. Approximate solutions of singularly perturbed nonlinear ill-posed and sixth-order Boussinesq equations with hybrid method. Bitlis Eren Üniversitesi Fen Bilim. Dergisi. 2019, 8, 451–458. [Google Scholar] [CrossRef][Green Version]
  17. Zhang, T.; Lin, Z.-H.; Huang, G.-Y.; Fan, C.M.; Li, P.W. Solving Boussinesq equations with a meshless finite difference method. Ocean Engin. 2020, 198, 106957. [Google Scholar] [CrossRef]
  18. Hou, B.; Liang, D. The energy-preserving time high-order AVF compact finite difference scheme for nonlinear wave equations in two dimensions. Appl. Numer. Math. 2021, 170, 298–320. [Google Scholar] [CrossRef]
  19. Mohanty, R.K.; Dai, W.; Han, F. Compact operator method of accuracy two in time and four in space for the numerical solution of coupled viscous Burgers’ equations. Appl. Math. Comput. 2015, 256, 381–393. [Google Scholar] [CrossRef]
  20. Mohanty, R.K.; Dai, W.; Liu, D. Operator compact method of accuracy two in time and four in space for the solution of time dependent Burgers-Huxley equation. Numer. Algor. 2015, 70, 591–605. [Google Scholar] [CrossRef]
  21. Kaur, D.; Mohanty, R.K. Highly accurate compact difference scheme for fourth order parabolic equation with Dirichlet and Neumann boundary conditions: Application to good Boussinesq equation. Appl. Math. Comput. 2020, 378, 125202. [Google Scholar] [CrossRef]
  22. Kaur, D.; Mohanty, R.K. High-order half-step compact numerical approximation for fourth-order parabolic PDEs. Numer. Algor. 2024, 95, 1127–1153. [Google Scholar] [CrossRef]
  23. Zhou, H.; Sheng, Z.; Yuan, G. A conservative gradient discretization method for parabolic equations. Adv. Appl. Math. Mech. 2021, 13, 232–260. [Google Scholar] [CrossRef]
  24. Deng, D.; Liang, D. The energy-preserving finite difference methods and their analyses for system of nonlinear wave equations in two dimensions. Appl. Numer. Math. 2020, 151, 172–198. [Google Scholar] [CrossRef]
  25. Bayarassou, K.; Rouatbi, A.; Omrani, K. Uniform error estimates of fourth-order conservative linearized difference scheme for a mathematical model for long wave. Int. J. Comput. Math. 2020, 97, 1678–1703. [Google Scholar] [CrossRef]
  26. Nanta, S.; Yimnet, S.; Poochinapan, K.; Wongsaijai, B. On the identification of nonlinear terms in the generalized Camassa-Holm equation involving dual-power law nonlinearities. Appl. Numer. Math. 2021, 160, 386–421. [Google Scholar] [CrossRef]
  27. Wang, X.; Dai, W. A three-level linear implicit conservative scheme for the Rosenau-KdV-RLW equation. J. Comput. Appl. Math. 2018, 330, 295–306. [Google Scholar] [CrossRef]
  28. Wongsaijai, B.; Poochinapan, K.; Disyadej, T. A compact finite difference method for solving the General Rosenau-RLW equation. Int. J. Appl. Math. 2014, 44, 192–199. [Google Scholar]
  29. Mohanty, R.K.; Dai, W.; Han, F. A new high accuracy method for two-dimensional biharmonic equation with nonlinear third derivative terms: Application to Navier-Stokes equations of motion. Int. J. Comput. Math. 2015, 92, 1574–1590. [Google Scholar] [CrossRef]
  30. Ye, H.; Liu, F.; Anh, V. Compact difference scheme for distributed-order time-fractional diffusion-wave equation on bounded domains. J. Computat. Phys. 2015, 298, 652–660. [Google Scholar] [CrossRef]
  31. Wongsaijai, B.; Oonariya, C.; Poochinapan, K. Compact structure-preserving algorithm with high accuracy extended to the improved Boussinesq equation. Math. Comput. Simulat. 2020, 178, 125–150. [Google Scholar] [CrossRef]
  32. Zhou, Y. Application of Discrete Functional Analysis to the Finite Difference Methods; International Academic Publishers: Beijing, China, 1990. [Google Scholar]
  33. Wang, X.; Dai, W.; Guo, S. A conservative linear difference scheme for the 2D regularized long-wave equation. Appl. Math. Comput. 2019, 342, 55–70. [Google Scholar] [CrossRef]
  34. Tamang, N.; Wongsaijai, B.; Mouktonglang, T.; Poochinapan, K. Novel algorithm based on modification of the Galerkin finite element method to general Rosenau-RLW equation in (2+1)-dimensions. Appl. Numer. Math. 2020, 148, 109–130. [Google Scholar] [CrossRef]
  35. Ucar, Y.; Karaagac, B.; Esen, A. A new approach on numerical solutions of the Improved Boussinesq type equation using quadratic B-spline Galerkin finite element method. Appl. Math. Comput. 2015, 270, 148–155. [Google Scholar] [CrossRef]
  36. Bratsos, A. A second order numerical scheme for the improved Boussinesq equation. Phys. Lett. A 2007, 370, 145–147. [Google Scholar] [CrossRef]
  37. Jang, T.S. A new dispersion-relation preserving method for integrating the classical Boussinesq equation. Commun. Nonlinear Sci. Numer. Simul. 2017, 43, 118–138. [Google Scholar] [CrossRef]
Figure 1. Solitary wave solutions of u ( x , t ) at T = 0 and numerical solutions at T = 5 , 10, 15, and 20, x l = −20, and x r = 30 (left) and x l = −40 and x r = 60 (right) for Example 1.
Figure 1. Solitary wave solutions of u ( x , t ) at T = 0 and numerical solutions at T = 5 , 10, 15, and 20, x l = −20, and x r = 30 (left) and x l = −40 and x r = 60 (right) for Example 1.
Mca 29 00112 g001
Figure 2. Numerical solutions of the auxiliary variable V at T = 0 , 5, 10, 15, and 20, x l = −20, and x r = 30 (left) and x l = −40 and x r = 60 (right) for Example 1.
Figure 2. Numerical solutions of the auxiliary variable V at T = 0 , 5, 10, 15, and 20, x l = −20, and x r = 30 (left) and x l = −40 and x r = 60 (right) for Example 1.
Mca 29 00112 g002
Figure 3. 3D plots of numerical solutions U n and V n at T = 10 with x l = −40 and x r = 60 for Example 1.
Figure 3. 3D plots of numerical solutions U n and V n at T = 10 with x l = −40 and x r = 60 for Example 1.
Mca 29 00112 g003
Figure 4. Numerical and solitary wave solutions and absolute error at T = 10 , 20 and 30 for Example 2.
Figure 4. Numerical and solitary wave solutions and absolute error at T = 10 , 20 and 30 for Example 2.
Mca 29 00112 g004
Figure 5. Numerical solutions of U and V with h = 0.1 and τ = h 2 at T = 0 , 10, 20, 30, and 40, x l = −40, and x r = 60 for Example 2.
Figure 5. Numerical solutions of U and V with h = 0.1 and τ = h 2 at T = 0 , 10, 20, 30, and 40, x l = −40, and x r = 60 for Example 2.
Mca 29 00112 g005
Figure 6. 3D plots of the numerical solutions U n at T = 5 , 10, 15, and 20 with h = 0.1 , τ = h 2 , x l = −40, and x r = 60 for Example 2.
Figure 6. 3D plots of the numerical solutions U n at T = 5 , 10, 15, and 20 with h = 0.1 , τ = h 2 , x l = −40, and x r = 60 for Example 2.
Mca 29 00112 g006
Figure 7. Numerical solutions and absolute errors at T = 10 and 20 with h = 0.1 , τ = h 2 , x l = −40, x r = 60 , and p = 2 for Example 3.
Figure 7. Numerical solutions and absolute errors at T = 10 and 20 with h = 0.1 , τ = h 2 , x l = −40, x r = 60 , and p = 2 for Example 3.
Mca 29 00112 g007
Table 1. Comparative analysis of spatial errors and convergence rates for Example 1.
Table 1. Comparative analysis of spatial errors and convergence rates for Example 1.
h e n [2]Rate e n Rate e n [2]Rate e n Rate
0.49.05 × 10 4 5.44 × 10 5 4.50 × 10 4 3.15 × 10 5
0.22.25 × 10 4 2.013.21 × 10 6 4.081.13 × 10 4 1.992.05 × 10 6 3.94
0.15.62 × 10 5 2.001.90 × 10 7 4.072.81 × 10 5 2.001.19 × 10 7 4.09
Table 2. Comparison of the temporal errors and convergence rates for Example 1.
Table 2. Comparison of the temporal errors and convergence rates for Example 1.
h e n [2]Rate e n Rate e n [2]Rate e n Rate
0.048.69 × 10 4 2.76 × 10 5 4.32 × 10 4 1.51 × 10 5
0.022.19 × 10 4 1.986.58 × 10 6 2.061.10 × 10 4 1.973.63 × 10 6 2.05
0.015.53 × 10 5 1.991.59 × 10 6 2.042.78 × 10 5 1.999.04 × 10 7 2.00
Table 3. Comparison of the computational errors between the present scheme and the other methods for Example 1.
Table 3. Comparison of the computational errors between the present scheme and the other methods for Example 1.
h τ (16)–(18)Error [3]Error [36]Error [37]
0.40.042.29716 × 10 5 2.19 × 10 3 2.07164 × 10 4 1.22 × 10 5
0.20.025.96777 × 10 6 5.33 × 10 4 5.27850 × 10 5 8.41 × 10 6
0.10.011.50726 × 10 6 1.33 × 10 4 1.33205 × 10 5 8.11 × 10 6
Table 4. Discrete mass M n , discrete rate of mass change R n , and discrete energy E n at various time intervals for Example 1.
Table 4. Discrete mass M n , discrete rate of mass change R n , and discrete energy E n at various time intervals for Example 1.
T M n R n E n
03.999999986622020.000000007707922.59519634357874
53.999999986848790.000000007485222.59519634801190
103.999999987212010.000000007118752.59519636602745
153.999999987557270.000000006763342.59519639725431
203.999999987885000.000000006416172.59519644155837
Table 5. Discrete mass M n , discrete rate of mass change R n , and discrete energy E n with h = 0.1 and τ = h 2 at various time intervals for Example 2.
Table 5. Discrete mass M n , discrete rate of mass change R n , and discrete energy E n with h = 0.1 and τ = h 2 at various time intervals for Example 2.
T M n R n E n
08.448079667487341.8827105048873715.35813895730075
58.448079667477241.8828900681725415.35813896808486
108.448079667443471.8828567867531015.35813901287684
158.448079667389411.8826931444197115.35813909109440
208.448079667314021.8829258588906815.35813920256866
Table 6. Errors and convergence rates of the current scheme when h = 0.4 and τ = h 2 at T = 10 for Example 3.
Table 6. Errors and convergence rates of the current scheme when h = 0.4 and τ = h 2 at T = 10 for Example 3.
p h , τ h / 2 , τ / 4 h / 4 , τ / 16
e 1.530067340   ×   10 2 9.709362247   ×   10 4 5.777896747   ×   10 5
p = 1 rate3.97807484.07076021
e 1.015003674   ×   10 2 6.556924437   ×   10 4 4.127486212   ×   10 5
rate3.95232193.9896839
e 7.862155174   ×   10 2 4.719448787   ×   10 3 3.012389794   ×   10 4
p = 2 rate4.05823463.9696380
e 7.973541804   ×   10 2 4.682164328   ×   10 3 3.018001249   ×   10 4
rate4.08997323.9555103
Table 7. Discrete mass M n , discrete rate of mass change R n , and discrete energy E n with h = 0.1 , τ = h 2 , and P = 2 at various time intervals for Example 3.
Table 7. Discrete mass M n , discrete rate of mass change R n , and discrete energy E n with h = 0.1 , τ = h 2 , and P = 2 at various time intervals for Example 3.
T M n R n E n
03.020909769259201.522606172890688.70669460321910
53.020909768270311.524004390560388.70669481288416
103.020909764559331.524044858497168.70669563361528
153.020909758293481.521796041521688.70669698162941
203.020909749419321.524206896425728.70669874989782
253.020909738014321.523756102235478.70670081739405
303.020909724102211.522401068740328.70670306135933
Table 8. Conservative quantities I ˜ 1 n and I ˜ 2 n and discrete quantities M n , R n , and E n with h = 0.1 , τ = h 2 , and p = 1 at various time intervals for Example 3.
Table 8. Conservative quantities I ˜ 1 n and I ˜ 2 n and discrete quantities M n , R n , and E n with h = 0.1 , τ = h 2 , and p = 1 at various time intervals for Example 3.
T I ˜ 1 n I ˜ 2 n M n R n E n
00.775743988220.725681821682.999999999791.060472834703.78558199462
50.775744154510.725681971842.999999998691.060796831683.78558200635
100.775744743920.725682504502.999999994791.060806244843.78558205484
150.775745710920.725683379742.999999988361.060286374003.78558213956
200.775747032910.725684579132.999999979431.060845148813.78558226063
250.775748679310.725686077632.999999968041.060740723743.78558241692
300.775750612500.725687844352.999999954261.060428516183.78558260687
Table 9. Conservative quantities I ˜ 3 n and I ˜ 4 n and discrete quantities M n , R n , and E n with h = 0.1 , τ = h 2 , and p = 2 at various time intervals for Example 3.
Table 9. Conservative quantities I ˜ 3 n and I ˜ 4 n and discrete quantities M n , R n , and E n with h = 0.1 , τ = h 2 , and p = 2 at various time intervals for Example 3.
T I ˜ 1 n I ˜ 2 n M n R n E n
00.000000008793.020909769453.020909769271.522606173588.70669460355
50.000000016893.020909769573.020909769061.523186431598.70669464967
100.000000025873.020909769793.020909768761.523652574788.70669471985
150.000000035353.020909770123.020909768361.524004392928.70669481421
200.000000043863.020909770513.020909767881.524241727498.70669493260
250.000000052213.020909770973.020909767321.524364471988.70669507504
300.000000060093.020909771483.020909766681.524372569718.70669524020
Disclaimer/Publisher’s Note: The statements, opinions and data contained in all publications are solely those of the individual author(s) and contributor(s) and not of MDPI and/or the editor(s). MDPI and/or the editor(s) disclaim responsibility for any injury to people or property resulting from any ideas, methods, instructions or products referred to in the content.

Share and Cite

MDPI and ACS Style

Wang, X.; Dai, W.; Biswas, A. A Conservative and Compact Finite Difference Scheme for the Sixth-Order Boussinesq Equation with Surface Tension. Math. Comput. Appl. 2024, 29, 112. https://doi.org/10.3390/mca29060112

AMA Style

Wang X, Dai W, Biswas A. A Conservative and Compact Finite Difference Scheme for the Sixth-Order Boussinesq Equation with Surface Tension. Mathematical and Computational Applications. 2024; 29(6):112. https://doi.org/10.3390/mca29060112

Chicago/Turabian Style

Wang, Xiaofeng, Weizhong Dai, and Anjan Biswas. 2024. "A Conservative and Compact Finite Difference Scheme for the Sixth-Order Boussinesq Equation with Surface Tension" Mathematical and Computational Applications 29, no. 6: 112. https://doi.org/10.3390/mca29060112

APA Style

Wang, X., Dai, W., & Biswas, A. (2024). A Conservative and Compact Finite Difference Scheme for the Sixth-Order Boussinesq Equation with Surface Tension. Mathematical and Computational Applications, 29(6), 112. https://doi.org/10.3390/mca29060112

Article Metrics

Back to TopTop