Abstract
Achillea millefolium L. is the most representative plant of the genus Achillea due to its long-standing use. Previous investigations have allowed for the identification of many chemical compounds including phenols, flavonoids, monoterpenes, sesquiterpenes, and their derivatives. However, only a few reports have considered flower color in relation to A. millefolium composition. In this work, the phytochemical analysis on the volatile content of fresh samples of three morphotypes—white, pink and deep pink—collected in different points of the Italian Alpine area, was performed by the SPME-GC-MS technique. The obtained data highlighted a high content of terpenic compounds in all of the investigated morphotypes with a general predominance of monoterpenes over sesquiterpenes with the exception of the white morphotype at collection point A (Saint Marcel, Valle d’Aosta). An in-depth statistical investigation was also carried out to better interpret the distribution of the various components both in relation to the morphotype and collection point.
1. Introduction
The genus Achillea, which includes 134 accepted species, has its native range in the temperate and subtropical Northern Hemisphere, mainly in Eurasia, but also in northern Africa and North America []. It is represented by 23 species in Italy, where A. millefolium grows in almost all regions except Sicily and Puglia (uncertain presence), from the lowland area to the nival level (0–2700 m altitude) in a variety of habitats including both arid (montane and subalpine) and stable (fertilized and mowed) meadows [,]. The name Achillea was adopted by Linnaeus, taking up the Greek term achilleios, which means herb of Achilles, with reference to the plant used by the hero of the Trojan war to heal the wounds of his fellow soldiers. On the other hand, the epithet of the species (from the Greek myriophyllon = countless leaves) refers to the numerous lacinias characterizing the leaves []. The origin of the common name “yarrow” is unknown and probably comes from garawa, the Old High German name for this plant [].
A. millefolium is the most representative plant of the genus due to its long-standing use (from at least 50,000 years B.P.) in the traditional medicine of various cultures from Europe to Asia. Different herbal preparations, both in solid and liquid forms, are still prepared to treat inappetence, skin disorders, urinary tract disorders, and minor digestive problems [,,]. The main active molecules have been shown to be phenols, flavonoids, monoterpenes, sesquiterpenes, and sesquiterpenoids [,,]. Studies on the chemical composition of A. millefolium date back to the early 1900s and more than 120 compounds have been identified []. Investigations on the chemical composition of essential oils and other extracts obtained from A. millefolium have been carried out in many countries [,,,,,,] including Italy [,,,]. However, only a few reports have considered flower color in the composition of A. millefolium. Judzentienë and Mockutë [] characterized the essential oils obtained from 14 wild Lithuanian samples of pink A. millefolium and compared them with those of white A. millefolium from their previous work [], highlighting some differences between the main constituents, especially chamazulene and borneol. In a subsequent study, they confirmed this finding by reporting the different major compounds in the essential oils of both the inflorescences and leaves of white, pink, and deep pink A. millefolium collected in the same locality []. A few years later, the same authors described, for the first time, four new chemical profiles of the essential oils of A. millefolium leaves by studying the white and pink morphotype []. Meanwhile, Bimbiraitė and coworkers [] investigated the white, pink, deep pink, and red morphotypes of cultivated A. millefolium by noting that the essential oil was more abundant in the white samples, while the flavonoid content was higher in the 70% methanolic extract of the deep pink morphotype.
In this study, we extended the phytochemical research on A. millefolium, focusing on the evaluation of the volatile content in three morphotypes with white, pink, and deep pink flowers, respectively, that were collected fresh in the alpine area of four regions in northern Italy and analyzed by the SPME-GC-MS techniques.
2. Materials and Methods
2.1. Sample Collection
In August 2022, the flowering aerial parts of A. millefolium of different colors (white, pink, and deep pink) growing wild in the Alps were collected in triplicate in four Italian regions between 1335 and 1351 m above sea level. Details are shown in Figure 1. On site, fresh samples (nine in total) from each A. millefolium population were inserted in glass vials with a PTFE-coated silicone septum, initialed, and sealed with multiple layers of Parafilm® to avoid any spillage of volatile compounds, then immediately sent to the laboratory for analysis.

Figure 1.
A. millefolium collection points.
2.2. SPME Sampling
With the aim of describing the volatile chemical composition of the collected morphotypes, a sampling was performed using the SPME technique. The applied investigation method followed the one described in our previous works [,] and further optimized for the examined matrices. In detail, two flower heads of each morphotype were placed inside a 7 mL glass vial with a PTFE-coated silicone septum. To obtain a better extraction of volatiles, a SPME device from Supelco (Bellefonte, PA) with a 1 cm fiber coated with 50/30 μm DVB/CAR/PDMS (divinylbenzene/carboxen/polydimethylsiloxane) was used. Before use, the fiber was conditioned at 270 °C for 30 min. The equilibration time for all samples of pollen was obtained by heating to 40 °C for 10 min. After this time, the fiber was exposed to the headspace of the samples for 20 min at 40 °C to capture and concentrate the volatile molecules. Finally, the analytes were desorbed thermally in the GC injector maintained at 250 °C for 2 min in split mode.
2.3. GC-MS Analysis of A. millefolium Samples
The analyses of the A. millefolium samples were carried out on Clarus 500 model Perkin Elmer (Waltham, MA, USA) gas chromatograph coupled with a mass spectrometer equipped with a FID (flame detector ionization). To obtain the separation of the detected components, a capillary column Varian Factor Four VF-1 was used. The programmed oven temperature was set as follows: held at 50 °C and then programmed at 6 °C/min to 220 °C and held for 10 min. Helium was used as the carrier gas at a constant rate of 1 mL/min. MS conditions were the following: ion source, 180 °C; electron energy, 70 eV; quadrupole temperature, 150 °C; GC-MS interface zone, 280 °C; scan range, 35–450 mass units. Identification of compounds was based on the comparison of the mass spectra of pure components stored in the Wiley 2.2 and Nist 02 library databases and on the comparison of the linear retention indices (LRIs) calculated using a series of alkane standards (C8–C25 n-alkanes) with the available retention data reported in the literature. The relative amounts of the identified molecules were expressed as percentages and obtained by the FID peak-area normalization (mean of three replicates) without the use of an internal standard and any factor correction.
2.4. Statistical Analysis
For a graphical visualization of the obtained results, the data matrix was imported into Python and displayed by using several packages: Pandas [], Matplotlib [], and Seaborn []. The acquired heatmap and the associated hierarchical cluster analysis (HCA) were performed to obtain a dendrogram based on Euclidean distance. To visualize the metabolite variations, heatmaps were plotted in order to separate the samples and collection points into different groups.
To provide an exploratory data analysis for the three morphotypes of A. millefolium, a principal component analysis (PCA) was applied to cluster features into subgroups based on commonality and to report the weight of each component to the clusterization. This is a preliminary step in a multivariate analysis to provide an unsupervised overview of the samples. An unsupervised PCA analysis was carried out to determine how metabolites differed from each other, and which compounds contributed the most to this difference.
3. Results and Discussion
The SPME-chromatographic analyses allowed for the identification of a large number of volatile components in the various samples. In detail, 39 components were detected and identified in A. millefolium collected in A while 29 in those collected in B and C, and 37 in D. Significant qualitative and quantitative differences were observed between both the colors (white, pink, and deep pink) of the flowers and between the geographical areas in which they grew.
With regard to collection point A (Table 1), the white specimens showed a balanced content of sesquiterpenes (47.8%) and monoterpenes (47.6%), while the two pink samples were characterized by a higher percentage of monoterpenes (79.1% and 72.9%, respectively). Among the monoterpenes, α-pinene (11.2%) and 1,8-cineole (10.6%) were the most abundant in the white morphotype; β-myrcene (17.3%) and 1,8-cineole (13.7%) in the pink one; and α-pinene (36.2%) followed by β-pinene (8.9%) in deep pink. γ-Muurolene (17.5%) was instead the main sesquiterpene in all three types of A. millefolium (white 17.5%; pink 8.9%, deep pink 16.8%). Some compounds were exclusive to only one of the three morphotypes. For example, α-copaene (15.5%), (-)-cis-carvyl acetate (4.6%), trans-carveol (1.5%), isopinocampone (1.4%), and others with percentages ranging between 0.2% and 1.5% were detected in the white morphotype. β-Myrcene (17.3%), cyclogeraniol (4.4%), α-ocimene (1.9%), and other minor compounds (0.2% to 0.9%) were characteristic of the pink morphotype. In contrast, the compounds identified in the deep pink morphotype were common to the other two.

Table 1.
Chemical volatile composition (percentage mean value ± standard deviation) of the three morphotypes (white, pink, deep pink) of A. millefolium collected in point A.
Concerning the samples collected in point B (Table 2), the monoterpenoids abounded on the sesquiterpenoids for all three morphotypes (76.6% vs. 20.0% in the white, 72.0% vs. 27.4% in the pink, 68.5% vs. 31.4% in the deep pink). In total, 23 compounds were detected in the pink sample, 15 in the white, and 10 in the deep pink (Table 2). Among the monoterpenes, sabinene (20.2%) was the main one in the white morphotype while 1,8-cineole (24.7%) and β-pinene (42.0%) were the main ones in the pink and deep pink, respectively. Among the sesquiterpenes, germacrene D (14.5%) was the most abundant in the white, while β-caryophyllene prevailed in both the pink (14.8%) and deep pink (17.9%) morphotypes. The monoterpenes camphene (1.8%), limonene (1.4%), and terpinen-4-ol (5.3%) as well as the sesquiterpene α-farnesene (1.9%) were found only in the white sample. Several compounds such as α-pinene (7.7%), β-myrcene (0.5%), isoterpinolene (0.2%), lavandulol (0.9%), lavandulyl acetate (0.6%), α-cubebene (0.4%), α-copaene (3.4%), cis-muurola-4(14), 5-diene (0.6%), and β-copaene (4.5%) were present only in the pink sample. In contrast, zingiberene (3.9%) was the only compound in the deep pink sample. All others were also common to the white and pink morphotypes.

Table 2.
Chemical volatile composition (percentage mean value ± standard deviation) of the three morphotypes (white, pink, deep pink) of A. millefolium collected in point B.
Even in the white, pink, and deep pink samples collected in point C (Table 3), the monoterpenoids (76.0%, 69.9%, 56.5%) were higher than the sesquiterpenoids (24.0, 29.1%, 43.1%). In detail, β-pinene (32.4%, 19.5%, 32.5%) and 1,8-cineole (12.9%, 12.2%, 14.7%) were the main monoterpenes and γ-cadinene (12.1%, 18.0%, 27.9%) was the most abundant sesquiterpene. Three monoterpene compounds such as α-pinene (1.4%), p-cymene (1.2%), and trans-sabinene hydrate (0.5%), and the sesquiterpenes humulene (0.6%), α-farnesene (0.9%) and germacrene D (0.8%) were characteristic of the white sample. Only borneol (2.6%) was typical of the pink sample, while α-terpineol (0.5%), α-cubebene (0.2%), γ-muurolene (2.7%), and germacrene B (1.2%) distinguished the deep pink morphotype.

Table 3.
Chemical volatile composition (percentage mean value ± standard deviation of the three morphotypes (white, pink, deep pink) of A. millefolium collected in point C.
The monoterpenes β-pinene (30.4%, 18.7%) and 1,8-cineole (13.3%, 18.5%) were the most abundant compounds in the white and deep pink morphotypes, respectively, and camphene (20.9%) and 1,8-cineole (23.8%) in the pink sample collected in point D (Table 4). γ-Cadinene was the major sesquiterpene in the white (13.1%) and pink (12.9%) morphotypes and β-caryophyllene (16.4%) in the deep pink.

Table 4.
Chemical volatile composition (percentage mean value ± standard deviation) of the three morphotypes (white, pink, deep pink) of A. millefolium collected in point D.
Some compounds such as sabinene (4.7%), α-longipinene (9.0%), eudesma-1,4(15), 11-triene (1.3%), α-gurjunene (1.3%), δ-cadinene (1.8%), and other minors were present only in the white sample, and 1-hexanol (0.3%), lavandulol (0.7%), isopinocampone (0.2%), lavandulyl acetate (0.3%), and bornyl acetate (1.1%) were only found in the deep pink sample. The pink morphotype was instead characterized by compounds also detected in the other two.
In this study, a multivariate metabolomics data analysis was also performed to better understand which volatile compounds best characterize A. millefolium L. both in relation to morphotype and collection point.
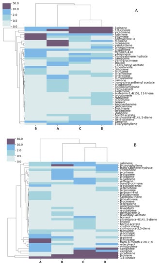
The complete list of compounds detected in all investigated samples was reported in a heatmap (Figure 2) where each heatmap describes the point of collection. Next to the heatmap, a hierarchical clustering (HCA) technique based on Euclidean distance method was employed to analyze the similarities of metabolite trends in the different morphotypes with a repetitive process that associates/dissociates (agglomerative/divisive methods) object by object until all are equally and completely processed [,]. From this first explorative analysis, it appeared that in points C and D, there was a cluster of compounds characterized by a high percentage involving δ-cadinene, 1,8-cineole, and β-pinene. These last two volatile compounds were also strongly represented in point B in the deep pink and pink (not in white) morphotypes, jointly with β-caryophyllene. Indeed, in point B, the white morphotype was mainly characterized by germacrene D, sabinene, and p-cymene. In point A, high levels of α-pinene and γ-muurolene were identified, especially in the deep pink and white morphotypes, whereas the pink morphotype was mostly characterized by β-myrcene and trans-p-menth-2-en-7-ol. In both points A and C, the main sample cluster included the pink and white morphotypes, followed by the deep pink morphotype (Figure 2A,C). In contrast, in point B, pink and deep pink were included in the same first cluster followed by white (Figure 2B), while in point D, white was clustered with deep pink (Figure 2D).



Figure 2.
Heatmap of the three morphotypes of A. millefolium collected in different points. (A) Chemical volatile composition of A. millefolium morphotypes collected at point A. (B) Chemical volatile composition of A. millefolium morphotypes collected at point B. (C) Chemical volatile composition of A. millefolium morphotypes collected at point C. (D) Chemical volatile composition of A. millefolium morphotypes collected at point D.
To better analyze the compounds, not only in terms of the grow and harvest points but also for the morphotype, three different heatmaps were run, each representing the white, pink, and deep pink samples. Additionally, a PCA biplot was performed to determine how the metabolites differed from each other, and which compounds contributed the most to the difference between the collection points and morphotypes.
Concerning the white morphotype, the collection point dendrogram described a similarity among D and C, followed by A and B. The most relevant compounds (1,8-cineole, β-pinene, and γ-cadinene) were clustered together and were especially represented in points D and C, as was also noticeable in the heatmap (Figure 3A) and in the PCA plot (Figure 4A). In point B, the percentage of volatile metabolites sabinene, p-cymene, and germacrene D was found to be particularly high (Figure 3A and Figure 4A). In point A, the compounds α-pinene, α-copaene, and γ-muurolene showed high abundance levels.


Figure 3.
Heatmap of each of the morphotypes of A. millefolium collected in different regions. (A) Heatmap of the white morphotype. (B) Heatmap of the pink morphotype. (C) Heatmap of the deep pink morphotype.


Figure 4.
PCA biplot. (A) PCA biplot for the white morphotype. (B) PCA biplot for the pink morphotype. (C) PCA biplot for the deep pink morphotype.
Similarly to the white morphotype, the pink one presented clusterization between D and C, but conversely, they were followed by B and A. Additionally in this case, the most important metabolites in terms of the percentage values were 1,8-cineole and β-pinene grouped in the first main dendrogram cluster, the other HCA branched included camphene, camphor, and γ-cadinene. In point B, the other relevant volatile compound was β-caryophyllene, whereas in point A, there was β-myrcene, α-pinene, α-terpineol, trans-p-menth-2-en-7-ol, and γ-muurolene (Figure 3B and Figure 4B).
The same points in the dendrogram cluster were also obtained for the deep pink morphotype. However, in this case, the discrepancies among B, C, and D were less relevant. β-Pinene was the metabolite with the highest level, except for A, where α-pinene and γ-muurolene were the major volatile components. The main cluster of this morphotype involved 1,8-cineole, γ-cadinene, and β-caryophyllene (Figure 3C and Figure 4C).
Overall, to our knowledge, this was the first study reporting the volatile chemical composition of the flowering aerial parts of different A. millefolium performed on fresh untreated samples via the SPME-GC-MS techniques.
Only two previous works have applied the SPME procedure for the screening of the volatile composition of A. millefolium on different matrices. Rohloff and co-authors [] investigated the chemical profile of the dried leaves, flower buds, and flowers of A. millefolium cultivated in Norway from wild seeds identifying 11 monoterpenes (primarily sabinene, β-pinene and 1,8-cineole) and eight sesquiterpenes (mainly β-caryophyllene). The SPME sampling technique was also used to characterize and compare the untreated matrices and essential oils from both the fresh and dried flowers of A. millefolium collected in Poland []. The results revealed that Achillea flowers liberate high amounts of monoterpenes with respect to sesquiterpenes and that their content changed quantitatively according to the different starting conditions of the plant material. For example, among the monoterpenes, α-pinene and 1,8-cineole were the most abundant in fresh flower oil, along with the sesquiterpene β-caryophyllene. In contrast, the major monoterpene found in the oil obtained from flowers stored for one year was 1,8-cineole, followed by β-pinene, while germacrene D was the sesquiterpene present in the highest percentage.
In general, the prevalence of monoterpenoids over sesquiterpenoids in the samples of A. millefolium was confirmed by the results of this investigation, in which the ratio between the two classes of compounds varied between 1:2 and 1:5. Only the white morphotype of the collection point A had a ratio of 1:1. In agreement with the above-mentioned works, among the monoterpenes, 1,8 cineole was one of the most abundant in the three A. millefolium morphotypes of the four collection points, resulting in the prevalence of the pink morphotype, with the sole exception of sample C. Similarly, β-pinene characterized all of the considered morphotypes, being identified as the main compound in seven out of twelve samples. Its absence was recorded only for the pink morphotype of sample A. The other isomer of pinene, α-pinene, was also present, but in smaller quantities and with some variability. The highest percentage values were found in the morphotypes of collection point A and predominantly in the deep pink. The poorest samples were C and B. Finally, sabinene and p-cymene were detected in marked amounts in the A. millefolium morphotypes collected in point B. Smaller significant quantities were found in the morphotypes of point C and A, respectively, while they were missing in some samples of other collection points. Camphene was one of the distinctive compounds of the pink morphotype of point D and was also present in good quantities in point C (pink and white samples).
With regard to the sesquiterpenes, the most ubiquitous was β-caryophyllene, absent in the white morphotype of collection point B, whose intense pink morphotype, together with that of point D, was the richest, followed by the pink of the same point B. The other samples had a similar content, except for the pink morphotype in point A, which was the poorest. δ-Cadinene, lacking only in the deep pink morphotype in point B, was, however, present in small quantities in all of the other samples, while γ-cadinene was detected in consistent percentages in the three morphotypes of points C and D.
Other terpenic compounds resulted in being typical of a single geographical area of origin such as γ-muurolene and trans-p-menth-2-en-7-ol in the morphotypes in point A or even of a single morphotype of a single collection point such as α-longipinene for the white morphotype in point D. White and deep pink morphotypes from point B were the only morphotypes with high percentages of germacrene D.
Noteworthy is the fact that the main mono- and sesquiterpenes (β-pinene, 1,8-cineole, sabinene, and β-caryophyllene) identified in the Italian morphotypes of white, pink, and deep pink A. millefolium were, in general, the same as the essential oils obtained from the corresponding Lithuanian morphotypes and investigated by direct injection [,,]. In addition, β-pinene was the most abundant terpene in the white morphotypes of collection points C and D, followed by the deep pink and pink morphotypes, as for the samples analyzed by Bimbiraité et al. [].
4. Conclusions
In light of all these data, it is difficult to outline a clear trend for the volatile chemical content of A. millefolium. The phytochemical investigation on the flowering aerial parts of different morphotypes from wild populations collected in four regions of northern Italy revealed a remarkable qualitative and quantitative variability that is probably correlated with the growth habitats characterized by different climatic conditions, soil characteristics, and other ecological and physiological factors as well as with the genetic factors.
Author Contributions
Conceptualization, S.G. and S.V.; Methodology, S.G., V.C., L.S. and S.V. Investigation, S.G. and V.C.; Resources, S.G., G.T., L.S., M.I. and S.V.; Writing—original draft preparation, S.G., V.C. and S.V. Writing—review and editing, S.G., V.C. and S.V.; Supervision, S.G., L.S. and S.V.; Funding acquisition, S.G. and M.I. All authors have read and agreed to the published version of the manuscript.
Funding
This research received no external funding.
Data Availability Statement
Not applicable.
Conflicts of Interest
The authors declare no conflict of interest.
References
- Royal Botanic Gardens KEW. Plants of the World Online. Available online: https://powo.science.kew.org/taxon/60436826-2?_gl=1*12kayy7*_ga*MTI4ODYwMzQ1OS4xNjY5ODE0MTYx*_ga_ZVV2HHW7P6*MTY2OTgxNDE2MC4xLjAuMTY2OTgxNDE3MC4wLjAuMA (accessed on 30 November 2022).
- Acta Plantarum. Available online: https://www.actaplantarum.org/flora/flora_info.php?id=246 (accessed on 30 November 2022).
- Guarino, R.; La Rosa, M.; Pignatti, S. Flora d’Italia, 2nd ed.; Edagricole: Bologna, Italy, 2017; p. 842. [Google Scholar]
- Mitich, L.W. Yarrow-The Herb of Achilles. Weed Technol. 1990, 4, 451–453. [Google Scholar] [CrossRef]
- Ali, S.I.; Gopalakrishnan, B.; Venkatesalu, V. Pharmacognosy, Phytochemistry and Pharmacological Properties of Achillea millefolium L.: A Review. Phytother. Res. 2017, 31, 1140–1161. [Google Scholar] [CrossRef]
- Hardy, K. Paleomedicine and the Evolutionary Context of Medicinal Plant Use. Rev. Bras. Farmacogn. 2021, 31, 1–15. [Google Scholar] [CrossRef]
- European Medicines Agency-Science Medicines Health. Available online: https://www.ema.europa.eu/en/medicines/herbal/millefolii-herba (accessed on 30 November 2022).
- Benedek, B.; Rothwangl-Wiltschnigg, K.; Rozema, E.; Gjoncaj, N.; Reznicek, G.; Jurenitsch, J.; Kopp, B.; Glasl, S. Yarrow (Achillea millefolium L. sl): Pharmaceutical Quality of Commercial Samples. Pharmazie 2008, 63, 23–26. [Google Scholar] [PubMed]
- Vitalini, S.; Beretta, G.; Iriti, M.; Orsenigo, S.; Basilico, N.; Dall’Acqua, S.; Iorizzi, M.; Fico, G. Phenolic Compounds from Achillea millefolium L. and Their bBoactivity. Acta Biochim. Oil. 2011, 2, 203–209. [Google Scholar]
- Zeinivand, J.; Yousefzadeh, N. Essential Oil Composition of Achillea millefolium Growing in Darrehshahr Township. Iran. Chem. Commun. 2013, 1, 25–34. [Google Scholar]
- Pino, J.A.; Rosado, A.; Fuentes, V. Chemical Composition of the Leaf Oil of Achillea millefolium L. Grown in Cuba. J. Ess. Oil Res. 1998, 10, 427–428. [Google Scholar] [CrossRef]
- Rohloff, J.; Skagen, E.B.; Steen, A.H.; Iversen, T.H. Production of Yarrow (Achillea millefolium L.) in Norway: Essential Oil Content and Quality. J. Agric. Food Chem. 2000, 48, 6205–6209. [Google Scholar] [CrossRef]
- Falconieri, D.; Piras, A.; Porcedda, S.; Marongiu, B.; Gonçalves, M.J.; Cabral, C.; Cavaleiro, C.; Salgueiro, L. Chemical Composition and Biological Activity of the Volatile Extracts of Achillea millefolium. Nat. Prod. Comm. 2011, 6, 1934578X1100601030. [Google Scholar] [CrossRef]
- Kazemi, M. Phytochemical and Antioxidant Properties of Achillea millefolium from the Eastern Region of Iran. Int. J. FoodPropr. 2015, 18, 2187–2192. [Google Scholar]
- Sevendik, E.; Abacı, Z.T.; Yamaner, C.; Ayvaz, M. Determination of the Chemical Composition and Antimicrobial Activity of the Essential Oils of Teucrium polium and Achillea millefolium Grown Under North Anatolian Ecological Conditions. Biotechnol. Biotechnol. Equip. 2016, 30, 375–380. [Google Scholar] [CrossRef]
- Verma, R.S.; Joshi, N.; Padalia, R.C.; Goswami, P.; Singh, V.R.; Chauhan, A.; Verma, S.K.; Iqbal, H.; Verma, R.K.; Chanda, D.; et al. Chemical Composition and Allelopathic, Antibacterial, Antifungal and in Vitro Acetylcholinesterase Inhibitory Activities of Yarrow (Achillea millefolium L.) Native to India. Ind. Crops Prod. 2017, 104, 144–155. [Google Scholar] [CrossRef]
- Radzhabov, G.K.; Aliev, A.M.; Musaev, A.M.; Islamova, F.I. Variability of the Constituent Composition of Achillea millefolium Essential Oils in the Wild Flora of Dagestan. Pharm. Chem. J. 2022, 56, 661–666. [Google Scholar] [CrossRef]
- Giorgi, A.; Bononi, M.; Tateo, F.; Cocucci, M. Yarrow (Achillea millefolium L) Growth at Different Altitudes in Central Italian Alps: Biomass Yield, Oil content and Quality. J. Herbs Spices Med. Plants 2005, 11, 47–58. [Google Scholar] [CrossRef]
- Tuberoso, C.I.; Kowalczyk, A. Chemical Composition of the Essential Oils of Achillea millefolium L. Isolated by Different Distillation Methods. J. Ess. Oil Res. 2009, 21, 108–111. [Google Scholar] [CrossRef]
- Judzentienë, A.; Mockutë, D. Chemical Composition of Essential Oils Produced by Pink Flower Inflorescences of Wild Achillea millefolium L. Chemija 2004, 15, 28–32. [Google Scholar]
- Mockute, D.; Judzentiene, A. Variability of the Essential Oils Composition of Achillea millefolium ssp. millefolium Growing Wild in Lithuania. J. Biochem. Syst. Ecol. 2003, 31, 1033–1045. [Google Scholar] [CrossRef]
- Judzentienë, A.; Mockutë, D. Composition of Inflorescence and Leaf Essential Oils of Achillea millefolium L. with White, Pink and Deep Pink Flowers Growing Wild in Vilnius (Eastern Lithuania). J. Essent. Oil Res. 2005, 17, 664–667. [Google Scholar] [CrossRef]
- Judzentiene, A. Atypical Chemical Profiles of Wild Yarrow (Achillea millefolium L.). Ess. Oils Rec. Nat. Prod. 2016, 10, 262–268. [Google Scholar]
- Bimbiraitė, K.; Ragažinskienė, O.; Maruška, A.; Kornyšova, O. Comparison of the chemical composition of four yarrow (Achillea millefolium L.) morphotypes. Biologija 2008, 54, 208–212. [Google Scholar] [CrossRef]
- Cicaloni, V.; Salvini, L.; Vitalini, S.; Garzoli, S. Chemical Profiling and Characterization of Different Cultivars of Cannabis sativa L. Inflorescences by SPME-GC-MS and UPLC-MS. Separations 2022, 9, 90. [Google Scholar] [CrossRef]
- Nezi, P.; Cicaloni, V.; Tinti, L.; Salvini, L.; Iannone, M.; Vitalini, S.; Garzoli, S. Metabolomic and Proteomic Profile of Dried Hop Inflorescences (Humulus lupulus L. cv. Chinook and cv. Cascade) by SPME-GC-MS and UPLC-MS-MS. Separations 2022, 9, 204. [Google Scholar] [CrossRef]
- Reback, J.; McKinney, W.; Van Den Bossche, J.; Augspurger, T.; Cloud, P.; Klein, A.; Hawkins, S.; Roeschke, M.; Trat-ner, J.; She, C.; et al. Pandas-dev/pandas: Pandas 1.0. 5; Zenodo: Genève, Switzerland, 2020. [Google Scholar]
- Hunter, J.D. Matplotlib: A 2D graphics environment. Comput. Sci. Eng. 2007, 9, 90–95. [Google Scholar] [CrossRef]
- Waskom, M.L. Seaborn: Statistical data visualization. J. Open Source Softw. 2021, 6, 3021. [Google Scholar] [CrossRef]
- Downs, G.M.; Barnard, J.M. Clustering methods and their uses in computational chemistry. In Reviews in Computational Chemistry; Lipkowitz, K.B., Boyd, D.B., Eds.; Wiley: Stannington, Sheffield, UK, 2002; pp. 1–40. [Google Scholar]
- Steinbach, M.; Ertoz, L.; Kumar, V. The challenges of clustering high dimensional data. In New Directions in Statistical Physics; Springer: Berlin, Germany, 2004; pp. 273–309. [Google Scholar]
- Paduch, R.; Matysik, G.; Nowak-Kryska, M.; Niedziela, P.; Kandefer-Szerszen, M. Essential oil composition and in vitro biological activity of Achillea millefolium L. extracts. J. Pre-Clin. Clin. Res. 2008, 2, 49–58. [Google Scholar]
Disclaimer/Publisher’s Note: The statements, opinions and data contained in all publications are solely those of the individual author(s) and contributor(s) and not of MDPI and/or the editor(s). MDPI and/or the editor(s) disclaim responsibility for any injury to people or property resulting from any ideas, methods, instructions or products referred to in the content. |
© 2023 by the authors. Licensee MDPI, Basel, Switzerland. This article is an open access article distributed under the terms and conditions of the Creative Commons Attribution (CC BY) license (https://creativecommons.org/licenses/by/4.0/).