Mind the (Social and Emotional Competence) Gap to Support Higher Education Students’ Well-Being: Psychometric Properties of the SECAB-A(S)
Abstract
1. Introduction
1.1. Social and Emotional Learning’s Impact on Students’ Mental Health and Well-Being
1.2. SEL in Higher Education
1.2.1. SEL Differences Across Gender
1.2.2. SEL in Different Higher Education Fields
Science, Technology, Engineering, and Mathematics Fields
Humanities, Arts, and Social Sciences Fields
1.3. Present Study
2. Materials and Methods
2.1. Participants
2.2. Measures
2.2.1. Social and Emotional Competence
2.2.2. Satisfaction with Affective Relationships
2.2.3. Personal Well-Being
2.2.4. Academic Well-Being
2.3. Procedures
2.3.1. Data Collection
2.3.2. Data Analysis
3. Results
3.1. Data Diagnosis
3.2. Confirmatory Factor Analysis
3.2.1. Intrapersonal Competence Questionnaire
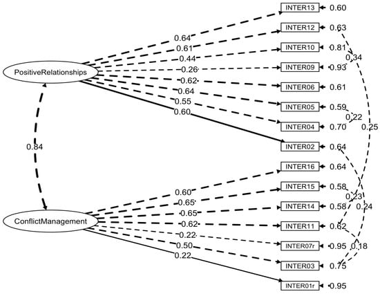
3.2.2. Interpersonal Competence Questionnaire
3.2.3. Responsible Decision-Making Competence Questionnaire
3.3. Factorial Invariance Analysis
3.4. Reliability, Discriminant and Criterion Validity, and Correlation Analysis
3.5. Group Differences
3.6. Regression Analysis
3.6.1. Personal Well-Being
Emotional Well-Being
Psychological Well-Being
Social Well-Being
3.6.2. Academic Well-Being
Vigor
Dedication
Absorption
4. Discussion
4.1. Interpretation of Key Findings
4.1.1. Psychometric Properties of the SECAB-A(S)
4.1.2. Differences in Higher Education Students’ SEC by Gender and Academic Field
4.1.3. Associations Between Students’ SEC and Well-Being Outcomes
4.2. Limitations
4.3. Study Impact
5. Conclusions
Author Contributions
Funding
Institutional Review Board Statement
Informed Consent Statement
Data Availability Statement
Acknowledgments
Conflicts of Interest
Abbreviations
| AIC | Akaike Information Criteria |
| BIC | Bayesian Information Criteria |
| CFA | Confirmatory Factor Analysis |
| CFI | Comparative Fit Index |
| CI | Confidence Interval |
| DGES | Directorate General for Higher Education |
| HASS-H | Humanities, Arts, Social Sciences, and Health |
| RMSEA | Root Mean Square Error of Approximation |
| SEC | Social and Emotional Competence |
| SECAB-A(S) | Social and Emotional Competence Assessment Battery for Adults—Students Survey |
| SEL | Social and Emotional Learning |
| SRMR | Standardized Root Mean Square Residual |
| STEM | Science, Technology, Engineering, and Mathematics |
| TLI | Tucker–Lewis Index |
References
- Abelson, S., Lipson, S. K., & Eisenberg, D. (2022). Mental health in college populations: A multidisciplinary review of what works, evidence gaps, and paths forward. In L. W. Perna (Ed.), Higher education: Handbook of theory and research (Vol. 37, pp. 133–238). Springer International Publishing. [Google Scholar] [CrossRef]
- Addis, M. E., & Mahalik, J. R. (2003). Men, masculinity, and the contexts of help seeking. American Psychologist, 58(1), 5–14. [Google Scholar] [CrossRef] [PubMed]
- Ajao, H., Yeaman, A., & Pappas, J. (2023). Social emotional learning in STEM higher education. In R. Rahimi, & D. Liston (Eds.), Advances in educational technologies and instructional design (pp. 173–190). IGI Global. [Google Scholar] [CrossRef]
- Antunes, N., Vieira-Santos, S., Roberto, M. S., Francisco, R., Pedro, M. F., & Ribeiro, M.-T. (2021). Portuguese version of the Kansas marital satisfaction scale: Preliminary psychometric properties. Marriage & Family Review, 57(7), 647–672. [Google Scholar] [CrossRef]
- Arbuckle, J. (2009). Amos 18 user’s guide. SPSS Inc. [Google Scholar]
- Arnett, J. J. (2018). Conceptual foundations of emerging adulthood. In J. L. Murray, & J. J. Arnett (Eds.), Emerging adulthood and higher education (1st ed., pp. 11–24). Routledge. [Google Scholar] [CrossRef]
- Aust, F., Diedenhofen, B., Ullrich, S., & Musch, J. (2013). Seriousness checks are useful to improve data validity in online research. Behavior Research Methods, 45(2), 527–535. [Google Scholar] [CrossRef]
- Beachboard, M. R., Beachboard, J. C., Li, W., & Adkison, S. R. (2011). Cohorts and relatedness: Self-determination theory as an explanation of how learning communities affect educational outcomes. Research in Higher Education, 52(8), 853–874. [Google Scholar] [CrossRef]
- Bentler, P. M. (1990). Comparative fit indexes in structural models. Psychological Bulletin, 107(2), 238–246. [Google Scholar] [CrossRef] [PubMed]
- Bentler, P. M., & Bonett, D. G. (1980). Significance tests and goodness of fit in the analysis of covariance structures. Psychological Bulletin, 88(3), 588–606. [Google Scholar] [CrossRef]
- Biggs, J. B., Tang, C. S., & Kennedy, G. (2022). Teaching for quality learning at university (5th ed.). Open University Press, McGraw Hill. [Google Scholar]
- Blackburn, H. (2017). The status of women in STEM in higher education: A review of the literature 2007–2017. Science & Technology Libraries, 36(3), 235–273. [Google Scholar] [CrossRef]
- Bollen, K. A. (1989). Structural equations with latent variables (1st ed.). Wiley. [Google Scholar] [CrossRef]
- Bridgeland, J., Bruce, M., & Hariharan, A. (2013). The missing piece: A national teacher survey on how social and emotional learning can empower children and transform schools (p. 60). Civic Enterprises. Available online: https://eric.ed.gov/?id=ED558068 (accessed on 28 July 2025).
- Byrne, B. M. (2016). Structural equation modeling with Amos: Basic concepts, applications, and programming (3rd ed.). Routledge, Taylor & Francis Group. [Google Scholar]
- Cameron, R. B., & Rideout, C. A. (2022). ‘It’s been a challenge finding new ways to learn’: First-year students’ perceptions of adapting to learning in a university environment. Studies in Higher Education, 47(3), 668–682. [Google Scholar] [CrossRef]
- Campbell, F., Blank, L., Cantrell, A., Baxter, S., Blackmore, C., Dixon, J., & Goyder, E. (2022). Factors that influence mental health of university and college students in the UK: A systematic review. BMC Public Health, 22(1), 1778. [Google Scholar] [CrossRef]
- Casanova, J. R., Castro-López, A., Bernardo, A. B., & Almeida, L. S. (2023). The dropout of first-year STEM students: Is it worth looking beyond academic achievement? Sustainability, 15(2), 1253. [Google Scholar] [CrossRef]
- Cefai, C., Bartolo, P. A., Cavioni, V., & Downes, P. (2018). Strengthening social and emotional education as a core curricular area across the EU: A review of the international evidence. NESET II report. Publications Office of the European Union. Available online: https://data.europa.eu/doi/10.2766/664439 (accessed on 13 July 2025).
- Cipriano, C., Strambler, M. J., Naples, L. H., Ha, C., Kirk, M., Wood, M., Sehgal, K., Zieher, A. K., Eveleigh, A., McCarthy, M., Funaro, M., Ponnock, A., Chow, J. C., & Durlak, J. (2023). The state of evidence for social and emotional learning: A contemporary meta-analysis of universal school-based SEL interventions. Child Development, 94(5), 1181–1204. [Google Scholar] [CrossRef]
- Cohen, J. (2013). Statistical power analysis for the behavioral sciences (2nd ed.). Routledge. [Google Scholar] [CrossRef]
- Conley, C. S. (2015). SEL in higher education. In A. D. Joseph, E. D. Celene, R. P. Weissberg, & T. P. Gullotta (Eds.), Handbook of social and emotional learning: Research and practice (1st ed., pp. 197–212). The Guilford Press. [Google Scholar]
- Conley, C. S., & Donahue-Keegan, D. (2025). SEL for well-being and equity in higher education. In J. A. Durlak, C. E. Domitrovich, & J. L. Mahoney (Eds.), Handbook of social and emotional learning: Research and practice (2nd ed., pp. 185–197). Guilford Press. [Google Scholar]
- Costa, R. C. (2019). The place of the humanities in today’s knowledge society. Palgrave Communications, 5(1), 38. [Google Scholar] [CrossRef]
- Crutzen, R., & Peters, G.-J. Y. (2017). Scale quality: Alpha is an inadequate estimate and factor-analytic evidence is needed first of all. Health Psychology Review, 11(3), 242–247. [Google Scholar] [CrossRef]
- Deci, E. L., & Ryan, R. M. (2000). The ‘what’ and ‘why’ of goal pursuits: Human needs and the self-determination of behavior. Psychological Inquiry, 11(4), 227–268. [Google Scholar] [CrossRef]
- Dewitt, J., Capistrant, B., Kohli, N., Rosser, B. R. S., Mitteldorf, D., Merengwa, E., & West, W. (2018). Addressing participant validity in a small internet health survey (the restore study): Protocol and recommendations for survey response validation. JMIR Research Protocols, 7(4), e96. [Google Scholar] [CrossRef]
- Díez, M., Sánchez-Queija, I., & Parra, Á. (2019). Why are undergraduate emerging adults anxious and avoidant in their romantic relationships? The role of family relationships. PLoS ONE, 14(11), e0224159. [Google Scholar] [CrossRef]
- Duckworth, A. L., Taxer, J. L., Eskreis-Winkler, L., Galla, B. M., & Gross, J. J. (2019). Self-control and academic achievement. Annual Review of Psychology, 70(1), 373–399. [Google Scholar] [CrossRef] [PubMed]
- Durlak, J. A., Domitrovich, C. E., Weissberg, R. P., & Gullotta, T. P. (Eds.). (2015). Handbook of social and emotional learning: Research and practice. The Guilford Press. [Google Scholar]
- Durlak, J. A., Weissberg, R. P., Dymnicki, A. B., Taylor, R. D., & Schellinger, K. B. (2011). The Impact of enhancing students’ social and emotional learning: A meta-analysis of school-based universal interventions. Child Development, 82(1), 405–432. [Google Scholar] [CrossRef]
- Durlak, J. A., Weissberg, R. P., & Pachan, M. (2010). A meta-analysis of after-school programs that seek to promote personal and social skills in children and adolescents. American Journal of Community Psychology, 45(3–4), 294–309. [Google Scholar] [CrossRef] [PubMed]
- Dymnicki, A., Sambolt, M., & Kidron, Y. (2013). Improving college and career readiness by incorporating social and emotional learning. College and Career Readiness and Success Center. American Institutes for Research. [Google Scholar]
- EDUSTAT. (2025). Distribuição dos estudantes do ensino superior. Fundação Belmiro de Azevedo. Available online: https://www.edustat.pt/indicador?id=41 (accessed on 9 May 2025).
- Elias, M. J., Zins, J. E., Weissberg, R. P., Greenberg, M. T., Haynes, N. M., Kessler, R., Schwab-Stone, M. E., & Shriver, T. P. (1997). Promoting social and emotional learning: Guidelines for educators. Association for Supervision and Curriculum Development. [Google Scholar]
- Erikson, E. H. (1956). The problem of ego identity. Journal of the American Psychoanalytic Association, 4(1), 56–121. [Google Scholar] [CrossRef] [PubMed]
- European Commission. (2019). Key competences for lifelong learning. Publications Office. Available online: https://data.europa.eu/doi/10.2766/569540 (accessed on 9 May 2025).
- Fein, E. C., Skinner, N., & Machin, M. A. (2017). Work intensification, work–life interference, stress, and well-being in Australian workers. International Studies of Management & Organization, 47(4), 360–371. [Google Scholar] [CrossRef]
- Feraco, T., & Meneghetti, C. (2023). Social, emotional, and behavioral skills: Age and gender differences at 12 to 19 years old. Journal of Intelligence, 11(6), 118. [Google Scholar] [CrossRef]
- Furnham, A., & Hamid, A. (2014). Mental health literacy in non-western countries: A review of the recent literature. Mental Health Review Journal, 19(2), 84–98. [Google Scholar] [CrossRef]
- Gallagher, K. M., Jones, T. R., Landrosh, N. V., Abraham, S. P., & Gillum, D. R. (2019). College students’ perceptions of stress and coping mechanisms. Journal of Education and Development, 3(2), 25. [Google Scholar] [CrossRef]
- Gefen, D. R., & Fish, M. C. (2019). Gender differences in stress and coping in first-year college students. Journal of College Orientation, Transition, and Retention, 19(2), 18–31. [Google Scholar] [CrossRef]
- Gorczynski, P., & Sims-Schouten, W. (2024). Evaluating mental health literacy amongst US college students: A cross sectional study. Journal of American College Health, 72(3), 676–679. [Google Scholar] [CrossRef] [PubMed]
- Görgülü, E., & Uğurlu, K. (2022). An investigation into the relationship between learners’ emotional intelligence and willingness to communicate in terms of gender in the Turkish EFL classroom. İZÜ Eğitim Dergisi, 4(8), 42–56. [Google Scholar] [CrossRef]
- Grant, A. M., Franklin, J., & Langford, P. (2002). The self-reflection and insight scale: A new measure of private self-consciousness. Social Behavior and Personality: An International Journal, 30(8), 821–835. [Google Scholar] [CrossRef]
- Hagenauer, G., Gläser-Zikuda, M., & Moschner, B. (2018). University students’ emotions, life-satisfaction and study commitment: A self-determination theoretical perspective. Journal of Further and Higher Education, 42(6), 808–826. [Google Scholar] [CrossRef]
- Horrocks, P. T. M., & Hall, N. C. (2024). Social support and motivation in STEM degree students: Gender differences in relations with burnout and academic success. Interdisciplinary Education and Psychology, 4(1), 1. [Google Scholar] [CrossRef]
- Hu, L., & Bentler, P. M. (1999). Cutoff criteria for fit indexes in covariance structure analysis: Conventional criteria versus new alternatives. Structural Equation Modeling: A Multidisciplinary Journal, 6(1), 1–55. [Google Scholar] [CrossRef]
- James, C. (2011). Law student wellbeing: Benefits of promoting psychological literacy and self-awareness using mindfulness, strengths theory and emotional intelligence. Legal Education Review, 21(1/2), 217–233. Available online: https://search.informit.org/doi/10.3316/informit.868049526963988 (accessed on 28 July 2025). [CrossRef]
- Jang, H., Kim, E. J., & Reeve, J. (2012). Longitudinal test of self-determination theory’s motivation mediation model in a naturally occurring classroom context. Journal of Educational Psychology, 104(4), 1175–1188. [Google Scholar] [CrossRef]
- Kaiser, H. F. (1974). An index of factorial simplicity. Psychometrika, 39(1), 31–36. [Google Scholar] [CrossRef]
- Karimpour, S., Sayad, A., Taheri, M., & Aerab Sheibani, K. (2019). A gender difference in emotional intelligence and self-regulation learning strategies: Is it true? Novelty in Biomedicine, 7(2), 38–44. [Google Scholar] [CrossRef]
- Keyes, C. L. M., Wissing, M., Potgieter, J. P., Temane, M., Kruger, A., & Van Rooy, S. (2008). Evaluation of the mental health continuum–short form (MHC–SF) in setswana-speaking South Africans. Clinical Psychology & Psychotherapy, 15(3), 181–192. [Google Scholar] [CrossRef]
- Kistner, K., Sparck, E. M., Liu, A., Whang Sayson, H., Levis-Fitzgerald, M., & Arnold, W. (2021). Academic and professional preparedness: Outcomes of undergraduate research in the humanities, arts, and social sciences. Scholarship and Practice of Undergraduate Research, 4(4), 3–9. [Google Scholar] [CrossRef]
- Kline, R. B. (2016). Principles and practice of structural equation modeling (4th ed.). The Guilford Press. [Google Scholar]
- Kotsou, I., Mikolajczak, M., Heeren, A., Grégoire, J., & Leys, C. (2019). Improving emotional intelligence: A systematic review of existing work and future challenges. Emotion Review, 11(2), 151–165. [Google Scholar] [CrossRef]
- Kurdi, V., Joussemet, M., & Mageau, G. A. (2021). A self-determination theory perspective on social and emotional learning. In N. Yoder, & A. Skoog-Hoffman (Eds.), Advances in motivation and achievement (pp. 61–78). Emerald Publishing Limited. [Google Scholar] [CrossRef]
- Kurman, J. (2001). Self-regulation strategies in achievement settings: Culture and gender differences. Journal of Cross-Cultural Psychology, 32(4), 491–503. [Google Scholar] [CrossRef]
- Larson, R. B. (2019). Controlling social desirability bias. International Journal of Market Research, 61(5), 534–547. [Google Scholar] [CrossRef]
- Leopold, T., Battista, A. D., Játiva, X., Sharma, S., Li, R., & Grayling, S. (2025). Future of jobs report 2025. World Economic Forum. Available online: https://www.weforum.org/reports/the-future-of-jobs-report-2025/ (accessed on 18 May 2025).
- Lipson, S. K., Zhou, S., Wagner, B., Beck, K., & Eisenberg, D. (2016). Major differences: Variations in undergraduate and graduate student mental health and treatment utilization across academic disciplines. Journal of College Student Psychotherapy, 30(1), 23–41. [Google Scholar] [CrossRef]
- Lyons, S., & Kuron, L. (2014). Generational differences in the workplace: A review of the evidence and directions for future research. Journal of Organizational Behavior, 35(S1), S139–S157. [Google Scholar] [CrossRef]
- Mahoney, J. L., Weissberg, R. P., Greenberg, M. T., Dusenbury, L., Jagers, R. J., Niemi, K., Schlinger, M., Schlund, J., Shriver, T. P., VanAusdal, K., & Yoder, N. (2021). Systemic social and emotional learning: Promoting educational success for all preschool to high school students. American Psychologist, 76(7), 1128–1142. [Google Scholar] [CrossRef]
- Marcia, J. E. (1993). The ego identity status approach to ego identity. In J. E. Marcia, A. S. Waterman, D. R. Matteson, S. L. Archer, & J. L. Orlofsky (Eds.), Ego identity (pp. 3–21). Springer. [Google Scholar] [CrossRef]
- Masliyenko, T., & Reis, C. S. (2025). Motivation differences between STEM/HASS students regarding career and academic achievements. In C. F. De Sousa Reis, M. Fodor-Garai, & O. Titrek (Eds.), Proceeding of the 10th international conference on lifelong education and leadership for ALL (ICLEL 2024) (Vol. 34, pp. 250–273). Atlantis Press International BV. [Google Scholar] [CrossRef]
- Matos, A. P., André, R. S., Cherpe, S., Rodrigues, D., Figueira, C., & Pinto, A. M. (2010). Estudo psicométrico preliminar da mental health continuum—Short form—For youth numa amostra de adolescentes portugueses. Psychologica, 53, 131–156. [Google Scholar] [CrossRef]
- Matthews, J. S., Ponitz, C. C., & Morrison, F. J. (2009). Early gender differences in self-regulation and academic achievement. Journal of Educational Psychology, 101(3), 689–704. [Google Scholar] [CrossRef]
- Mattingly, V., & Kraiger, K. (2019). Can emotional intelligence be trained? A meta-analytical investigation. Human Resource Management Review, 29(2), 140–155. [Google Scholar] [CrossRef]
- McCormack, S., & Baron, P. (2023). The impact of employability on humanities, arts and social sciences degrees in Australia. Arts and Humanities in Higher Education, 22(2), 164–182. [Google Scholar] [CrossRef]
- McLafferty, M., Brown, N., Brady, J., McLaughlin, J., McHugh, R., Ward, C., McBride, L., Bjourson, A. J., O’Neill, S. M., Walsh, C. P., & Murray, E. K. (2022). Variations in psychological disorders, suicidality, and help-seeking behaviour among college students from different academic disciplines. PLoS ONE, 17(12), e0279618. [Google Scholar] [CrossRef] [PubMed]
- Menard, S. (2002). Applied logistic regression analysis. SAGE Publications, Inc. [Google Scholar] [CrossRef]
- Mor, N., & Winquist, J. (2002). Self-focused attention and negative affect: A meta-analysis. Psychological Bulletin, 128(4), 638–662. [Google Scholar] [CrossRef]
- Moshagen, M., & Bader, M. (2024). semPower: General power analysis for structural equation models. Behavior Research Methods, 56(4), 2901–2922. [Google Scholar] [CrossRef] [PubMed]
- Núñez, M. T., Fernández-Berrocal, P., Montañés Rodríguez, J., & Latorre Postigo, J. M. (2008). ¿Es la inteligencia emocional una cuestión de género? Socialización de las competencias emocionales en hombres y mujeres y sus implicaciones. Electronic Journal of Research in Education Psychology, 6(15), 455–474. [Google Scholar] [CrossRef]
- OECD. (2015). Skills for social progress: The power of social and emotional skills. OECD. [Google Scholar] [CrossRef]
- OECD. (2021). Supporting young people’s mental health through the COVID-19 crisis (OECD Policy Responses to Coronavirus (COVID-19)) [OECD policy responses to coronavirus (COVID-19)]. OECD Publishing. [CrossRef]
- OECD. (2024a). Nurturing social and emotional learning across the globe: Findings from the OECD survey on social and emotional skills 2023. OECD Publishing. [Google Scholar] [CrossRef]
- OECD. (2024b). Social and Emotional skills for better lives: Findings from the OECD survey on social and emotional skills 2023. OECD Publishing. [Google Scholar] [CrossRef]
- Oliveira, S., Cardoso, A., Martins, M. O., Roberto, M. S., Veiga-Simão, A. M., & Marques-Pinto, A. (2025). Bridging the gap in teacher SEL training: Designing and piloting an online SEL intervention with and for teachers. Social and Emotional Learning: Research, Practice, and Policy, 5, 100118. [Google Scholar] [CrossRef]
- Oliveira, S., Roberto, M. S., Veiga-Simão, A. M., & Marques-Pinto, A. (2022). Effects of the A+ intervention on elementary-school teachers’ social and emotional competence and occupational health. Frontiers in Psychology, 13, 957249. [Google Scholar] [CrossRef] [PubMed]
- Oliveira, S., Roberto, M. S., Veiga-Simão, A. M., & Marques-Pinto, A. (2023). Development of the social and emotional competence assessment battery for adults. Assessment, 30(6), 1848–1869. [Google Scholar] [CrossRef] [PubMed]
- Pedraza, L., & Chen, R. (2022). Examining motivator factors of STEM undergraduate persistence through two-factor theory. The Journal of Higher Education, 93(4), 532–558. [Google Scholar] [CrossRef]
- Petrillo, G., Capone, V., Caso, D., & Keyes, C. L. M. (2015). The mental health continuum–Short form (MHC–SF) as a measure of well-being in the Italian context. Social Indicators Research, 121(1), 291–312. [Google Scholar] [CrossRef]
- Piqueras, J., Vidal-Arenas, V., Falcó, R., Moreno-Amador, B., Marzo, J., & Keyes, C. (2022). Validation of the mental health continuum-Short form (MHC-SF) for multidimensional assessment of subjective well-being in Spanish adolescents. Psicothema, 2(34), 332–343. [Google Scholar] [CrossRef]
- PORDATA. (2024). Alunos inscritos no ensino superior por sexo, ciclo de estudos e área de educação e formação. Fundação Francisco Manuel dos Santos. Available online: https://www.pordata.pt/pt/estatisticas/educacao/ensino-superior/alunos-inscritos-no-ensino-superior-por-sexo-ciclo-de-estudos?_gl=1*p70b0t*_up*MQ..*_ga*MTczMTYyMzcuMTc0Njg4MjE5Mw..*_ga_HL9EXBCVBZ*czE3NDY4ODIxOTMkbzEkZzEkdDE3NDY4ODIyMTkkajAkbDAkaDA (accessed on 18 May 2025).
- Putnick, D. L., & Bornstein, M. H. (2017). Measurement invariance conventions and reporting: The state of the art and future directions for psychological research. Developmental Review, 41, 71–90. [Google Scholar] [CrossRef]
- R Core Team. (2022). R: A language and environment for statistical computing (Version R 4.2.0) [Computer software]. R Foundation for Statistical Computing. Available online: https://www.R-project.org/ (accessed on 18 May 2025).
- Reinert, P. M. (2019). Social-emotional learning: A model for higher education. Journal of Research in Innovative Teaching & Learning, 12(2), 114–115. [Google Scholar] [CrossRef]
- Reis, H. T., Sheldon, K. M., Gable, S. L., Roscoe, J., & Ryan, R. M. (2000). Daily well-being: The role of autonomy, competence, and relatedness. Personality and Social Psychology Bulletin, 26(4), 419–435. [Google Scholar] [CrossRef]
- Ryan, R. M., & Deci, E. L. (2017). Self-determination theory: Basic psychological needs in motivation, development, and wellness. Guilford Press. [Google Scholar]
- Salavera, C., Usán, P., & Jarie, L. (2017). Emotional intelligence and social skills on self-efficacy in secondary education students. Are there gender differences? Journal of Adolescence, 60(1), 39–46. [Google Scholar] [CrossRef]
- Salovey, P., & Mayer, J. D. (1990). Emotional intelligence. Imagination, Cognition and Personality, 9(3), 185–211. [Google Scholar] [CrossRef]
- Sanders, M. (2009). STEM, STEM education, STEM mania. Technology Teacher, 68, 20–26. [Google Scholar] [CrossRef]
- Santos, A. C., Arriaga, P., Daniel, J. R., Cefai, C., Melo, M. H. S., Psyllou, A., Shieh, J.-J., Schutte, N., Furtado, C., David, C. H., Azevedo, M. C., Andreou, E., & Simões, C. (2023). Social and emotional competencies as predictors of student engagement in youth: A cross-cultural multilevel study. Studies in Higher Education, 48(1), 1–19. [Google Scholar] [CrossRef]
- Saxena, M. (2024). Burnout and attention failure in STEM: The role of self-control and the buffer of mindfulness. International Journal of Environmental Research and Public Health, 21(8), 1000. [Google Scholar] [CrossRef]
- Schaufeli, W. B., & Bakker, A. B. (2004). Utrecht work engagement scale: Preliminary manual. Available online: https://www.wilmarschaufeli.nl/publications/Schaufeli/Test%20Manuals/Test_manual_UWES_English.pdf (accessed on 9 May 2025).
- Schaufeli, W. B., Martínez, I. M., Pinto, A. M., Salanova, M., & Bakker, A. B. (2002). Burnout and engagement in university students: A cross-national study. Journal of Cross-Cultural Psychology, 33(5), 464–481. [Google Scholar] [CrossRef]
- Schonert-Reichl, K. A. (2017). Social and emotional learning and teachers. The Future of Children, 27(1), 137–155. [Google Scholar] [CrossRef]
- Schumm, W. R., Scanlon, E. D., Crow, C. L., Green, D. M., & Buckler, D. L. (1983). Characteristics of the Kansas marital satisfaction scale in a sample of 79 married couples. Psychological Reports, 53(2), 583–588. [Google Scholar] [CrossRef]
- Seymour, E., & Hunter, A.-B. (Eds.). (2019). Talking about leaving revisited: Persistence, relocation, and loss in undergraduate STEM education. Springer International Publishing. [Google Scholar] [CrossRef]
- Simsek, O. F. (2014). Self-absorption paradox is not a paradox: Illuminating the dark side of self-reflection. International Journal of Psychology, 48(6), 1109–1121. [Google Scholar] [CrossRef]
- Steenkamp, J. E. M., & Baumgartner, H. (1998). Assessing measurement invariance in cross-national consumer research. Journal of Consumer Research, 25(1), 78–107. [Google Scholar] [CrossRef]
- Steponavičius, M., Gress-Wright, C., & Linzarini, A. (2023). Social and emotional skills (SES): Latest evidence on teachability and impact on life outcomes (Vol. 304). OECD Education Working Papers No. 304; OECD Education Working Papers. OECD. [Google Scholar] [CrossRef]
- Strayhorn, T. L. (2018). College students’ sense of belonging (2nd ed.). Routledge. [Google Scholar] [CrossRef]
- Taylor, R. D., Oberle, E., Durlak, J. A., & Weissberg, R. P. (2017). Promoting positive youth development through school-based social and emotional learning interventions: A meta-analysis of follow-up effects. Child Development, 88(4), 1156–1171. [Google Scholar] [CrossRef] [PubMed]
- Ten Brummelhuis, L. L., Ter Hoeven, C. L., & Toniolo-Barrios, M. (2021). Staying in the loop: Is constant connectivity to work good or bad for work performance? Journal of Vocational Behavior, 128, 103589. [Google Scholar] [CrossRef]
- Tolan, P., Ross, K., Arkin, N., Godine, N., & Clark, E. (2016). Toward an integrated approach to positive development: Implications for intervention. Applied Developmental Science, 20(3), 214–236. [Google Scholar] [CrossRef]
- Turetsky, K. M., Purdie-Greenaway, V., Cook, J. E., Curley, J. P., & Cohen, G. L. (2020). A psychological intervention strengthens students’ peer social networks and promotes persistence in STEM. Science Advances, 6(45), eaba9221. [Google Scholar] [CrossRef]
- Vazquez, A. C. S., Magnan, E. D. S., Pacico, J. C., Hutz, C. S., & Schaufeli, W. B. (2015). Adaptation and validation of the Brazilian version of the utrecht work engagement scale. Psico-USF, 20(2), 207–217. [Google Scholar] [CrossRef]
- Weissberg, R. P., Durlak, J. A., Domitrovich, C. E., & Gullotta, T. P. (2015). Social and emotional learning: Past, present and future. In J. A. Durlak, C. E. Domitrovich, R. P. Weissberg, & T. P. Gullotta (Eds.), Handbook of social and emotional learning: Research and practice (1st ed., pp. 3–19). The Guilford Press. [Google Scholar]
- World Health Organization. (2020). WHO report on health behaviours of 11–15-year-olds in Europe reveals more adolescents are reporting mental health concerns. World Health Organization. Available online: https://www.who.int/europe/news/item/19-05-2020-who-report-on-health-behaviours-of-11-15-year-olds-in-europe-reveals-more-adolescents-are-reporting-mental-health-concerns (accessed on 18 May 2025).
- Worsley, J. D., Pennington, A., & Corcoran, R. (2022). Supporting mental health and wellbeing of university and college students: A systematic review of review-level evidence of interventions. PLoS ONE, 17(7), e0266725. [Google Scholar] [CrossRef] [PubMed]
- Zhang, N., Ren, X., Xu, Z., & Zhang, K. (2024). Gender differences in the relationship between medical students’ emotional intelligence and stress coping: A cross-sectional study. BMC Medical Education, 24(1), 810. [Google Scholar] [CrossRef] [PubMed]



| Variable | National Reference (N = 428,206) | Total Sample (N = 735) | |||
|---|---|---|---|---|---|
| % | % | M | SD | ||
| Age | NA | 22.88 | 7.30 | ||
| ≤18 years | 20.0 | 12.2 | |||
| 19–24 years | 62.9 | 71.1 | |||
| 25–29 years | 13.8 | 7.5 | |||
| 30+ years | 10.6 | 9.2 | |||
| Gender (Female) | 53.7 | 62.8 | |||
| Nationality (Portuguese) | 82.7 | 92.8 | |||
| Level of study | |||||
| Undergraduate | 61.9 | 68.7 | |||
| Master | 27.2 | 28.2 | |||
| PhD | 5.8 | 2.6 | |||
| Other | 4.9 | 0.5 | |||
| Education and training fields 1 | |||||
| Education | 3.8 | 3.0 | |||
| Agriculture, forestry, fisheries and veterinary sciences | 2.3 | 5.2 | |||
| Arts and humanities | 10.2 | 2.2 | |||
| Natural sciences, mathematics and statistics | 5.7 | 28.1 | |||
| Social sciences, journalism and information | 11.2 | 14.4 | |||
| Engineering, manufacturing and construction | 19.8 | 35.4 | |||
| Business sciences, administration and law | 21.9 | 2.7 | |||
| Health and social protection | 15.7 | 6.4 | |||
| Services | 5.8 | 1.2 | |||
| Information and communication technologies (ICTs) | 3.4 | 1.4 | |||
| Geral and non-specific | 0.1 | 0.3 | |||
| NUT II of study 2 | |||||
| North | 33.6 | 9.6 | |||
| Center | 20.5 | 16.1 | |||
| Lisbon Metropolitan Area | 37.3 | 65.4 | |||
| Alentejo | 4.4 | 4.2 | |||
| Algarve | 2.5 | 2.5 | |||
| Autonomous Regions (Azores and Madeira) | 1.58 | 2.2 | |||
| χ2 | df | χ2/df | CFI | TLI | SRMR | RMSEAT | 90% CI | AIC | BIC | χ2 | Model Comparison | |
|---|---|---|---|---|---|---|---|---|---|---|---|---|
| CFA for the re-specified models of the Intrapersonal Competence Questionnaire (15 items and modification indices) | ||||||||||||
| Model A | 552.42 *** | 84 | 6.57 | 0.85 | 0.82 | 0.07 | 0.10 | [0.09, 0.11] | 44,055.85 | 44,221.45 | _ | _ |
| Model B | 333.20 *** | 83 | 4.01 | 0.92 | 0.90 | 0.06 | 0.06 | [0.06, 0.07] | 43,758.43 | 43,928.63 | 1, 157.92 *** | Model A |
| Model C | 329.19 *** | 82 | 4.01 | 0.92 | 0.90 | 0.06 | 0.08 | [0.07, 0.09] | 43,760.43 | 43,935.23 | 1, 0.11 | Model B |
| CFA for the re-specified models of the Interpersonal Competence Questionnaire (16 items and modification indices) | ||||||||||||
| Model A | 366.48 *** | 98 | 3.74 | 0.82 | 0.86 | 0.05 | 0.07 | [0.06, 0.08] | 48,089.13 | 48,263.93 | _ | _ |
| Model B | 272.84 *** | 83 | 3.29 | 0.92 | 0.90 | 0.05 | 0.06 | [0.05, 0.07] | 45,066.76 | 45,236.95 | 15, 90.51 *** | Model A |
| Model C | 269.56 *** | 82 | 3.29 | 0.92 | 0.89 | 0.05 | 0.06 | [0.06, 0.07] | 45,068.76 | 45,243.55 | 1, −0.001 | Model B |
| CFA for the re-specified models of the Responsible Decision-Making Competence Questionnaire (6 items and modification indices) | ||||||||||||
| Model A | 24.92 *** | 8 | 3.12 | 0.98 | 0.96 | 0.03 | 0.05 | [0.03, 0.07] | 17,261.08 | 17,320.88 | _ | _ |
| Overall Fit Indices | Comparative Fit Indices | ||||||
|---|---|---|---|---|---|---|---|
| Invariance Models | χ2 (df) | CFI | TLI | RMSEA | Model Comparison | ΔCFI | ΔRMSEA |
| Intrapersonal Competence Questionnaire | |||||||
| Gender groups | |||||||
| Configural | 580.85 (166) | 0.92 | 0.90 | 0.06 | _ | _ | _ |
| Metric | 595.35 (179) | 0.92 | 0.90 | 0.07 | Configural | 0.000 | 0.003 |
| Scalar | 668.98 (192) | 0.90 | 0.89 | 0.07 | Metric | 0.014 | 0.003 |
| Scalar_partial 1 | 620.05 (191) | 0.90 | 0.89 | 0.07 | Metric | 0.009 | 0.001 |
| Residual | 708.68 (208) | 0.90 | 0.90 | 0.07 | Scalar_partial | 0.003 | 0.002 |
| Academic field groups | |||||||
| Configural | 567.33 (166) | 0.92 | 0.90 | 0.06 | _ | _ | _ |
| Metric | 577.77 (179) | 0.92 | 0.91 | 0.07 | Configural | 0.001 | 0.003 |
| Scalar | 621.40 (192) | 0.92 | 0.91 | 0.06 | Metric | 0.007 | 0.000 |
| Residual | 709.95 (207) | 0.90 | 0.90 | 0.06 | Scalar | 0.017 | 0.003 |
| Residual_partial 2 | 675.94 (205) | 0.90 | 0.90 | 0.07 | Scalar | 0.010 | 0.001 |
| Interpersonal Competence Questionnaire | |||||||
| Gender groups | |||||||
| Configural | 498.13 (166) | 0.90 | 0.89 | 0.06 | _ | _ | _ |
| Metric | 508.47 (179) | 0.90 | 0.89 | 0.06 | Configural | 0.001 | 0.003 |
| Scalar | 577.20 (192) | 0.88 | 0.86 | 0.07 | Metric | 0.019 | 0.003 |
| Scalar_partial 3 | 544.91 (191) | 0.90 | 0.89 | 0.06 | Metric | 0.008 | 0.000 |
| Residual | 580.76 (205) | 0.86 | 0.86 | 0.07 | Scalar_partial | 0.007 | 0.000 |
| Academic field groups | |||||||
| Configural | 445.57 (166) | 0.91 | 0.89 | 0.08 | _ | _ | _ |
| Metric | 461.95 (179) | 0.91 | 0.90 | 0.07 | Configural | 0.001 | 0.002 |
| Scalar | 494.20 (192) | 0.91 | 0.90 | 0.07 | Metric | 0.007 | 0.000 |
| Residual | 553.06 (207) | 0.89 | 0.89 | 0.07 | Scalar | 0.015 | 0.002 |
| Residual_partial 4 | 534.19 (206) | 0.89 | 0.89 | 0.07 | Scalar | 0.009 | 0.000 |
| Responsible Decision-Making Competence Questionnaire | |||||||
| Gender groups | |||||||
| Configural | 51.71 (16) | 0.97 | 0.95 | 0.06 | _ | _ | _ |
| Metric | 65.93 (21) | 0.97 | 0.95 | 0.07 | Configural | 0.008 | 0.002 |
| Scalar | 82.73 (26) | 0.97 | 0.96 | 0.05 | Metric | 0.010 | 0.001 |
| Residual | 100.16 (32) | 0.96 | 0.96 | 0.06 | Scalar | 0.010 | 0.001 |
| Academic field groups | |||||||
| Configural | 50.91 (16) | 0.98 | 0.96 | 0.07 | _ | _ | _ |
| Metric | 56.08 (21) | 0.98 | 0.97 | 0.06 | Configural | 0.000 | 0.010 |
| Scalar | 65.55 (26) | 0.97 | 0.97 | 0.06 | Metric | 0.004 | 0.003 |
| Residual | 76.04 (32) | 0.97 | 0.97 | 0.05 | Scalar | 0.004 | 0.003 |
| Variables | M (SD) | Ω [95% CI] | 1. | 2. | 3. | 4. | 5. |
|---|---|---|---|---|---|---|---|
| 1. Self-awareness | 7.36 (1.34) | 0.81 [0.79, 0.83] | _ | ||||
| 2. Self-regulation | 6.41 (1.56) | 0.84 [0.83, 0.87] | 0.60 ** | _ | |||
| 3. Conflict management | 7.18 (1.19) | 0.73 [0.69, 0.75] | 0.41 ** | 0.41 ** | _ | ||
| 4. Positive relationship | 7.04 (1.36) | 0.77 [0.76, 0.80] | 0.56 ** | 0.51 ** | 0.58 ** | _ | |
| 5. Responsible decision-making | 7.17 (1.38) | 0.78 [0.76, 0.81] | 0.54 ** | 0.60 ** | 0.53 ** | 0.64 ** | _ |
| Variables | Age | Gender | Academic Field | KMSS |
|---|---|---|---|---|
| 1. Self-awareness | 0.13 * | −0.04 | −0.08 | 0.12 * |
| 2. Self-regulation | 0.27 ** | −0.03 | −0.07 | 0.19 * |
| 3. Conflict management | 0.05 | −0.03 | −0.07 | 0.10 |
| 4. Positive relationship | 0.18 * | 0.05 | −0.09 | 0.14 * |
| 5. Responsible decision-making | 0.11 | −0.03 | −0.06 | 0.20 ** |
| Variables | Personal Well-Being | Academic Well-Being | ||||
|---|---|---|---|---|---|---|
| Emotional | Psychological | Social | Vigor | Dedication | Absorption | |
| 1. Self-awareness | 0.27 ** | 0.43 ** | 0.20 ** | 0.28 ** | 0.27 ** | 0.22 ** |
| 2. Self-regulation | 0.54 ** | 0.67 ** | 0.45 ** | 0.58 ** | 0.53 ** | 0.56 ** |
| 3. Conflict management | 0.31 ** | 0.40 ** | 0.28 ** | 0.30 ** | 0.32 ** | 0.34 ** |
| 4. Positive relationship | 0.34 ** | 0.48 ** | 0.33 ** | 0.33 ** | 0.37 ** | 0.33 ** |
| 5. Responsible decision-making | 0.33 ** | 0.46 ** | 0.32 ** | 0.30 ** | 0.40 ** | 0.38 ** |
| Variable | Gender | Group Differences | ||||
|---|---|---|---|---|---|---|
| Female (n = 461) | Male (n = 265) | |||||
| M (SD) | M (SD) | Statistic | p | 95% CI | d | |
| Perceived SEC | ||||||
| Self-awareness | 7.40 (1.28) | 7.26 (1.46) | 1.334 | 0.182 | [−0.07, 0.34] | 0.10 |
| Self-regulation | 6.31 (1.51) | 6.59 (1.63) | −2.314 | 0.021 | [−0.51, −0.04] | −0.18 |
| Conflict management | 7.23 (1.17) | 7.07 (1.23) | 1.753 | 0.080 | [−0.02, 0.34] | 0.14 |
| Positive relationship | 7.07 (1.29) | 6.93 (1.50) | 1.332 | 0.183 | [−0.07, 0.35] | 0.10 |
| Responsible decision-making | 7.18 (1.33) | 7.12 (1.49) | 0.548 | 0.584 | [−0.15, 0.27] | 0.04 |
| Variable | Academic Field | Group Differences | ||||||
|---|---|---|---|---|---|---|---|---|
| STEM (n = 513) | HASS-H (n = 219) | |||||||
| % | M (SD) | % | M (SD) | Statistic | p | 95% CI | d | |
| Age | 21.83 (5.77) | 25.23 (9.49) | 5.093 a | <0.001 | [2.26, 5.12] | 0.48 | ||
| Gender (Female) | 54.0 | 83.4 | 0.284 b | <0.001 | ||||
| Perceived SEC | ||||||||
| Self-awareness | 7.28 (1.33) | 7.57 (1.36) | 2.632 a | 0.004 | [0.07, 0.51] | 0.21 | ||
| Self-regulation | 6.34 (1.59) | 6.58 (1.52) | 1.911 a | 0.028 | [−0.01, 0.51] | 0.16 | ||
| Conflict management | 7.17 (1.21) | 7.19 (1.17) | 0.210 a | 0.417 | [−0.17, 0.22] | −0.01 | ||
| Positive relationship | 7.02 (1.37) | 7.07 (1.36) | 0.395 a | 0.346 | [−0.18, 0.27] | 0.03 | ||
| Responsible decision-making | 7.19 (1.39) | 7.16 (1.38) | −0.223 a | 0.412 | [−0.25, 0.20] | −0.03 | ||
Disclaimer/Publisher’s Note: The statements, opinions and data contained in all publications are solely those of the individual author(s) and contributor(s) and not of MDPI and/or the editor(s). MDPI and/or the editor(s) disclaim responsibility for any injury to people or property resulting from any ideas, methods, instructions or products referred to in the content. |
© 2025 by the authors. Published by MDPI on behalf of the University Association of Education and Psychology. Licensee MDPI, Basel, Switzerland. This article is an open access article distributed under the terms and conditions of the Creative Commons Attribution (CC BY) license (https://creativecommons.org/licenses/by/4.0/).
Share and Cite
Oliveira, S.; Maçarico, T.; Pacheco, R.; Janeiro, I.; Marques-Pinto, A. Mind the (Social and Emotional Competence) Gap to Support Higher Education Students’ Well-Being: Psychometric Properties of the SECAB-A(S). Eur. J. Investig. Health Psychol. Educ. 2025, 15, 162. https://doi.org/10.3390/ejihpe15080162
Oliveira S, Maçarico T, Pacheco R, Janeiro I, Marques-Pinto A. Mind the (Social and Emotional Competence) Gap to Support Higher Education Students’ Well-Being: Psychometric Properties of the SECAB-A(S). European Journal of Investigation in Health, Psychology and Education. 2025; 15(8):162. https://doi.org/10.3390/ejihpe15080162
Chicago/Turabian StyleOliveira, Sofia, Tiago Maçarico, Ricardo Pacheco, Isabel Janeiro, and Alexandra Marques-Pinto. 2025. "Mind the (Social and Emotional Competence) Gap to Support Higher Education Students’ Well-Being: Psychometric Properties of the SECAB-A(S)" European Journal of Investigation in Health, Psychology and Education 15, no. 8: 162. https://doi.org/10.3390/ejihpe15080162
APA StyleOliveira, S., Maçarico, T., Pacheco, R., Janeiro, I., & Marques-Pinto, A. (2025). Mind the (Social and Emotional Competence) Gap to Support Higher Education Students’ Well-Being: Psychometric Properties of the SECAB-A(S). European Journal of Investigation in Health, Psychology and Education, 15(8), 162. https://doi.org/10.3390/ejihpe15080162

