Understanding the Use of Social and Emotional Learning in Elementary Schools: A Theory of Planned Behaviour Perspective
Abstract
1. Introduction
1.1. Social and Emotional Learning
1.1.1. Overview
1.1.2. The Role of Context Variables in Social–Emotional Learning
1.1.3. Effects of Social–Emotional Learning Interventions
1.2. The Theory of Planned Behaviour (TPB)
1.2.1. An Overview
1.2.2. Intention
1.2.3. Attitude
1.2.4. Subjective Norm
1.2.5. Perceived Behavioural Control
1.2.6. The Influence of Contextual Variables
1.2.7. The TPB in Education
1.3. The Present Study
- H1. In accordance with the TPB model, the practices related to teaching SEL are directly predicted by perceived controllability, perceived self-efficacy, and intention to teach SEL.
- H2. The intention to engage in SEL is predicted by attitude towards SEL, subjective norms, perceived controllability, and perceived self-efficacy, which are consistent with the TPB model.
- H3. Considering the effects of gender on the different TPB variables in the general population, and more specifically on teachers’ attitude and intention to teach or promote SEL, female teachers show a more positive attitude and greater involvement in SEL than male teachers.
- H4. In order to address the unique needs of children from disadvantaged socio-economic backgrounds, children with special needs, and the youngest children, it is essential that teachers adapt their teaching approaches to meet the needs of their pupils. Consequently, the attitude of the teacher, subjective norm, and perceived behavioural control will be influenced by the audience they teach.
2. Materials and Methods
2.1. Procedure and Participants
2.2. Measures
2.3. Data Analysis Strategy
3. Results
3.1. Descriptive Analyses
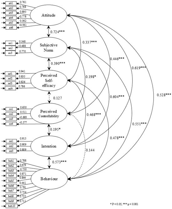
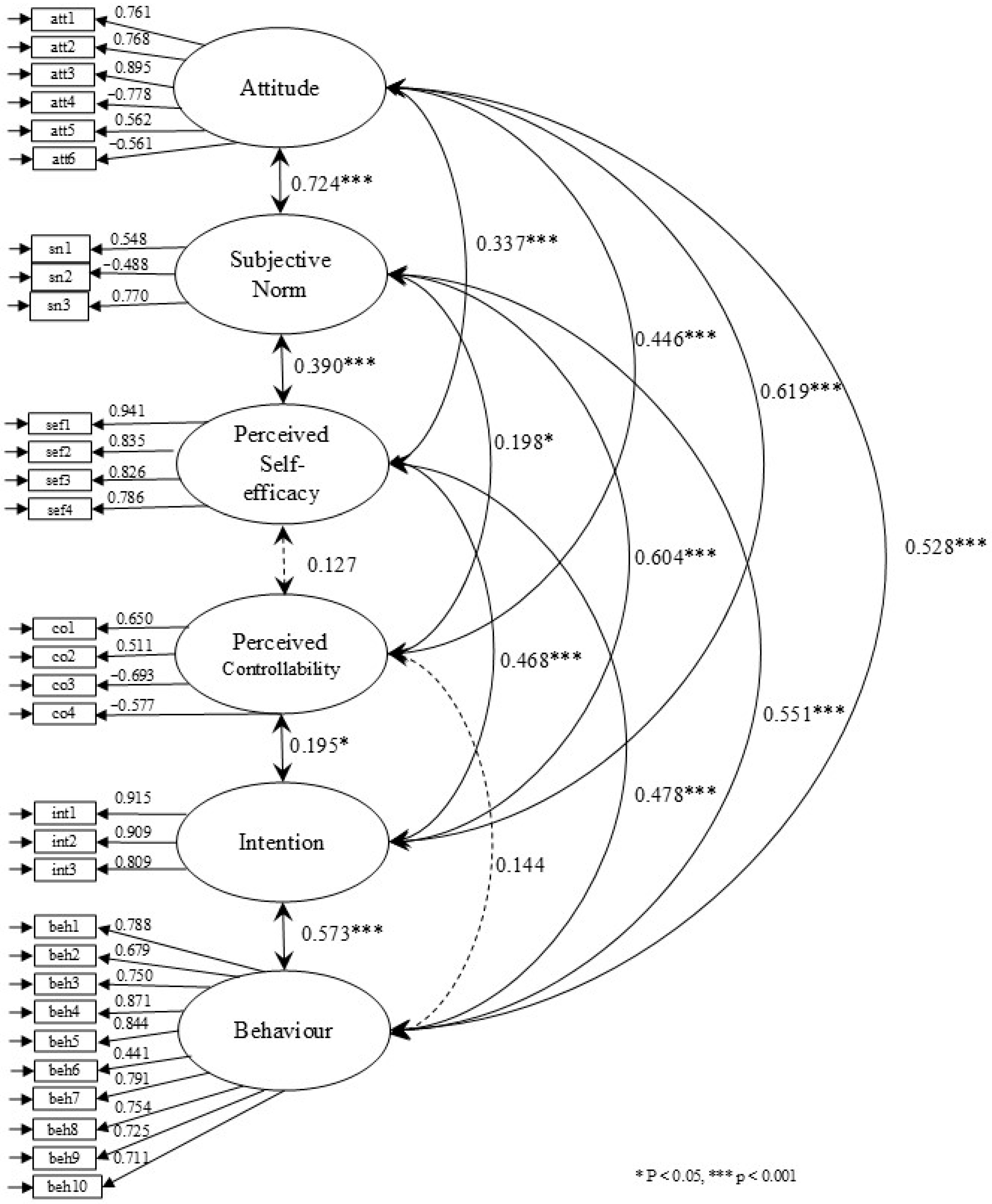
3.2. Measurement Model
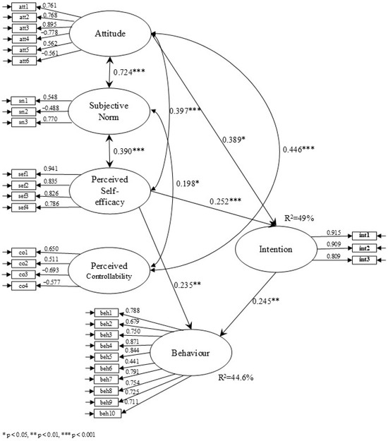
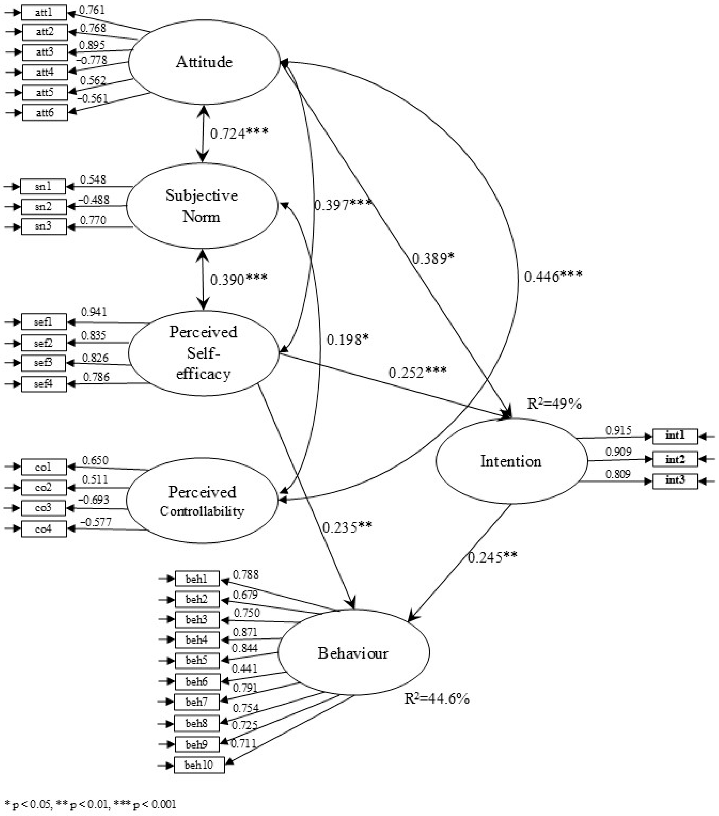
3.3. Predicting Intention and SEL Practices (H1 and H2)
3.4. Influence of Gender and Contextual Variables (H3 and H4)
4. Discussion
4.1. The Theory of Planned Behaviour Applied to Social and Emotional Learning
4.2. Teacher Positioning for SEL and the Influence of Contextual Variables
4.3. Limitations
5. Conclusions
Author Contributions
Funding
Institutional Review Board Statement
Informed Consent Statement
Data Availability Statement
Conflicts of Interest
Abbreviations
| CASEL | Collaborative for Academic, Social, and Emotional Learning |
| CB-SEM | covariance-based structural equation modelling |
| CFA | confirmatory factor analysis |
| CFI | Comparative Fit Index |
| CR | composite reliability |
| ES | effect size |
| OECD | Organization for Economic Co-operation and Development |
| ONQS | National Observatory for School Quality |
| PATHS | Promoting Alternative Thinking Strategies |
| PLS | partial least squares |
| PLS-SEM | partial least squares structural equation modelling |
| RMSEA | root mean square error of approximation |
| RULER | recognizing, understanding, labelling, expressing, and regulating |
| SEL | social–emotional learning |
| SEM | structural equation modelling |
| SPSS | Statistical Package for the Social Sciences. |
| SRMR | standardised root mean square residual |
| SSN | students with special needs |
| STEM | science, technology, engineering, and mathematics |
| TPB | Theory of Planned Behaviour |
| TLI | Tucker–Lewis Index |
| VIF | variance inflation factor |
| WLSMV | weighted least squares mean and variance |
Appendix A
| Mean (sd) | 1 | 2 | 3 | 4 | 5 | 6 | 7 | ||
|---|---|---|---|---|---|---|---|---|---|
| ATTITUDES | |||||||||
| att1 | Developing students’ social-emotional and behavioral skills is useful. | - | 0.6 | 0.0 | 0.6 | 7.2 | 27.7 | 56.6 | - |
| att2 | Developing students’ social and emotional and behavioral skills is an effective way to enhance academic learning. | - | 0.0 | 0.6 | 1.8 | 19.3 | 33.1 | 36.7 | - |
| att3 | A positive behavioral climate in the classroom has a positive impact on students’ concentration and engagement. | - | 0.0 | 0.0 | 0.0 | 7.1 | 27.3 | 65.6 | - |
| att4 | Developing students’ social and emotional and behavioral skills is generally a bad idea. R | - | 61.7 | 25.3 | 11 | 1.3 | 0.0 | 0.6 | - |
| att5 | Developing students’ social and emotional and behavioral skills is satisfying from a professional standpoint. | - | 5.1 | 5.1 | 13.8 | 24.6 | 31.9 | 19.6 | - |
| att6 | Developing students’ social-emotional and behavioral skills is demotivating. R | - | 36.7 | 36.1 | 15.0 | 6.8 | 3.4 | 2.0 | - |
| SUBJECTIVE NORMS | |||||||||
| sn1 | It is expected of me to develop students’ social-emotional and behavioral skills. | - | 1.3 | 5.3 | 7.3 | 34.0 | 36.7 | 15.3 | - |
| sn2 | In my school cycle, activities aimed at the development of social and emotional and behavioral skills are perceived as relatively unimportant. R | - | 21.8 | 37.2 | 26.9 | 9.6 | 1.9 | 2.6 | - |
| sn3 | The individuals I esteem professionally foster students’ social and emotional and behavioral skills | - | 0.7 | 2.1 | 5.5 | 32.4 | 38.6 | 20.7 | - |
| PERCEIVED SELF-EFFICACY | |||||||||
| sef1 | Providing effective instruction for emotional learning (assisting students in recognizing and regulating their emotions and those of others). | 4.05 (1.09) | - | - | - | - | - | - | - |
| sef2 | Providing effective instruction for social learning (assisting students in establishing and maintaining healthy and positive relationships with others). | 4.25 (0.92) | - | - | - | - | - | - | - |
| sef3 | Providing effective instruction for behavioral learning (assisting students in recognizing and regulating positive behaviors and objectionable behaviors). | 4.04 (1.05) | - | - | - | - | - | - | - |
| sef4 | Providing effective instruction for responsible decision making (helping students make constructive choices in personal behavior and social interactions based on ethical standards, safety concerns, and social norms). | 3.99 (1.10) | - | - | - | - | - | - | - |
| PERCEIVED CONTROLLABILITY | |||||||||
| co1 | It’s up to me to offer activities that develop students’ social-emotional and behavioral skills. | - | 2.8 | 15.3 | 20.8 | 25.7 | 25.0 | 10.4 | - |
| co2 | I alone decide whether or not to propose activities that develop students’ social and emotional and behavioral skills. | - | 3.4 | 7.5 | 16.4 | 29.5 | 30.8 | 12.3 | - |
| co3 | The current conditions in which I work do not allow for the development of students’ social-emotional and behavioral skills. R | - | 8.2 | 32.2 | 34.2 | 10.3 | 9.6 | 5.5 | - |
| co4 | The resources at my disposal are insufficient to propose activities to develop student’s social and emotional and behavioral skills. R | - | 5.5 | 21.2 | 26.7 | 24.0 | 13.7 | 8.9 | - |
| INTENTION | |||||||||
| int1 | Implement social-emotional and behavioral skills teaching | 4.35 (1.29) | - | - | - | - | - | - | - |
| int2 | Teach students the knowledge, attitude, and skills needed to understand and manage the emotions of others. | 4.49 (1.26) | - | - | - | - | - | - | - |
| tnt3 | Implement teaching that develops students’ ability to make responsible personal, social, and academic decisions. | 4.64 (1.19) | - | - | - | - | - | - | - |
| BEHAVIOUR | |||||||||
| beh1 | I teach my students to recognise and regulate their own emotions. | - | 1.2 | 3.1 | 9.8 | 22.7 | 24.5 | 24.5 | 14.1 |
| beh2 | I ask my students to express their emotions in different ways (orally, through drawing, writing, games, puppets, etc.) | - | 6.8 | 16.7 | 24.7 | 15.4 | 16.7 | 12.3 | 7.4 |
| beh3 | I organise social and emotional learning activities. | - | 2.6 | 14.4 | 22.2 | 21.6 | 19.6 | 13.1 | 6.5 |
| beh4 | I teach my students to recognise and regulate their own behavior. | - | 0.6 | 1.9 | 8.7 | 19.9 | 22.4 | 28.0 | 18.6 |
| beh5 | I teach my students to recognise emotions in others. | - | 0.6 | 4.9 | 10.5 | 19.8 | 23.5 | 28.4 | 12.3 |
| beh6 | When a conflict arises in class or during recess, I ask students to share their emotions. | - | 4.6 | 4.6 | 9.9 | 21.9 | 17.9 | 25.2 | 15.9 |
| beh7 | When a conflict arises in class or during recess, I ask students to first focus on the facts and then on their emotions. | - | 0.6 | 2.5 | 12.5 | 14.4 | 23.1 | 22.5 | 24.4 |
| beh8 | I teach my students to work on emotions that arise in class (for example, after failing an assessment). | - | 2.5 | 5.6 | 19.3 | 19.3 | 25.5 | 17.4 | 10.6 |
| beh9 | When a student is in difficulty, I try to find out if he or she has an emotional problem (boredom, anger, sadness, anxiety, etc.) | - | 0.0 | 1.2 | 8.6 | 19.1 | 22.2 | 21.6 | 27.2 |
| beh10 | I use role-playing to boost my students’ self-confidence. | - | 8.9 | 18.5 | 28.0 | 16.6 | 14.0 | 8.3 | 5.7 |
References
- Ajzen, I. (1985). From intentions to actions: A theory of planned behaviour. In J. Kuhl, & J. Beckmann (Eds.), Action control: From cognition to behaviour (pp. 11–39). Springer. [Google Scholar] [CrossRef]
- Ajzen, I. (1991). The theory of planned behaviour. Organizational Behaviour and Human Decision Processes, 50(2), 179–211. [Google Scholar] [CrossRef]
- Ajzen, I. (2002). Perceived behavioural control, self-efficacy, locus of control, and the theory of planned behaviour. Journal of Applied Social Psychology, 32(4), 665–683. [Google Scholar] [CrossRef]
- Ajzen, I. (2005). Attitudes, personality and behaviour. McGraw-Hill Education. [Google Scholar]
- Ajzen, I. (2019). Constructing a theory of planned behaviour questionnaire. Available online: https://people.umass.edu/aizen/tpb.diag.html#null-link (accessed on 17 June 2024).
- Algan, Y., Beasley, E., Côté, S., Park, J., Tremblay, R. E., & Vitaro, F. (2022). The impact of childhood social skills and self-control training on economic and noneconomic outcomes: Evidence from a randomized experiment using administrative data. The American Economic Review, 112(8), 2553–2579. [Google Scholar] [CrossRef]
- Alsalamah, A. (2023). Special education teachers’ self–efficacy in implementing social–emotional learning to support students with learning disabilities. Learning Disabilities Research & Practice, 38(3), 209–223. [Google Scholar]
- Anderson, J. C., & Gerbing, D. W. (1988). Structural equation modeling in practice: A review and recommended two-step approach. Psychological Bulletin, 103(3), 411–423. [Google Scholar] [CrossRef]
- Anderson, S. D., Leyland, S. D., & Ling, J. (2017). Gender differences in motivation for participation in extra-curricular dance: Application of the Theory of Planned Behaviour. Research in Dance Education, 18(2), 150–160. [Google Scholar] [CrossRef]
- Armitage, C. J., & Conner, M. (1999). The theory of planned behaviour: Assessment of predictive validity and ‘perceived control’. British Journal of Social Psychology, 38(1), 35–54. [Google Scholar] [CrossRef]
- Armitage, C. J., & Conner, M. (2001). Efficacy of the theory of planned behaviour: A meta-analytic review. British Journal of Social Psychology, 40(4), 471–499. [Google Scholar] [CrossRef]
- Ashaduzzaman, M., Jebarajakirthy, C., Weaven, S. K., Maseeh, H. I., Das, M., & Pentecost, R. (2022). Predicting collaborative consumption behaviour: A meta-analytic path analysis on the theory of planned behaviour. European Journal of Marketing, 56(4), 968–1013. [Google Scholar] [CrossRef]
- Audrin, C. (2020). Les émotions dans la formation enseignante: Une perspective historique. Recherches en Éducation, 41, 5–20. [Google Scholar] [CrossRef]
- Avissar, N. (2023). Emergency remote teaching and social–emotional learning: Examining gender differences. Sustainability, 15(6), 5256. [Google Scholar] [CrossRef]
- Bandura, A. (1977). Self-efficacy: Toward a unifying theory of behavioural change. Psychological Review, 84, 191–215. [Google Scholar] [CrossRef]
- Bandura, A. (1982). Self-efficacy mechanism in human agency. American Psychologist, 37, 122–147. [Google Scholar] [CrossRef]
- Berg, M., Talvio, M., Hietajärvi, L., Benítez, I., Cavioni, V., Conte, E., Cuadrado, F., Ferreira, M., Kosir, M., Martinsone, B., Ornaghi, V., Raudiene, I., Sukyte, D., Talic, S., & Lonka, K. (2021). The development of teachers’ and their students’ social and emotional learning during the “Learning to Be Project”-Training course in five European countries. Frontiers in Psychology, 12, 705336. [Google Scholar] [CrossRef]
- Blair, C., & Raver, C. C. (2015). School readiness and self-regulation: A developmental psychobiological approach. Annual Review of Psychology, 66, 711–731. [Google Scholar] [CrossRef] [PubMed]
- Blewitt, C., Fuller-Tyszkiewicz, M., Nolan, A., Bergmeier, H., Vicary, D., Huang, T., McCabe, P., McKay, T., & Skouteris, H. (2018). Social and emotional learning associated with universal curriculum-based interventions in early childhood education and care centers: A systematic review and meta-analysis. JAMA Network Open, 1(8), e185727. [Google Scholar] [CrossRef]
- Boncu, A., Costea, I., & Minulescu, M. (2017). A meta-analytic study investigating the efficiency of socio-emotional learning programs on the development of children and adolescents. Romanian Journal of Applied Psychology, 19(2), 35–41. [Google Scholar] [CrossRef]
- Brackett, M. A., Rivers, S. E., Reyes, M. R., & Salovey, P. (2012). Enhancing academic performance and social and emotional competence with the RULER feeling words curriculum. Learning and Individual Differences, 22(2), 218–224. [Google Scholar] [CrossRef]
- Bradshaw, C. P., Bottiani, J. H., Osher, D., & Sugai, G. (2014). The integration of positive behavioral interventions and supports and social and emotional learning. In Handbook of school mental health: Research, training, practice, and policy (pp. 101–118). Springer Science + Business Media. [Google Scholar]
- Cefai, C., Bartolo, P., Cavioni, V., & Downes, P. (2018). Strengthening Social and Emotional Education as a core curricular area across the EU: A review of the international evidence (pp. 1–139). Publications Office of the European Union/EU Bookshop. [Google Scholar]
- Chaplin, T. (2015). Gender and emotion expression: A developmental contextual perspective. Emotion Review, 7, 14–21. [Google Scholar] [CrossRef]
- Charlton, C. T., Moulton, S., Sabey, C. V., & West, R. (2021). A systematic review of the effects of schoolwide intervention programs on student and teacher perceptions of school climate. Journal of Positive Behaviour Interventions, 23(3), 185–200. [Google Scholar] [CrossRef]
- Chow, W. S. E., & Sharma, U. (2022). Are in-service teachers supported in Hong Kong? Teachers’ perceived support needs in the implementation of inclusive education. International Journal of Inclusive Education, 28(11), 2546–2562. [Google Scholar] [CrossRef]
- Cipriano, C., Naples, L. H., Eveleigh, A., Funaro, M., Cook, A., Cassidy, C., McCarthy, M., & Schlichtmann, G. (2023a). A systematic review of student disability and race representation in universal school-based SEL interventions for elementary school students. Review of Educational Research, 93(1), 73–102. [Google Scholar] [CrossRef]
- Cipriano, C., Strambler, M. J., Naples, L. H., Ha, C., Kirk, M., Wood, M., Sehgal, K., Zieher, A. K., Eveleigh, A., McCarthy, M., Funaro, M., Ponnock, A., Chow, J. C., & Durlak, J. (2023b). The state of evidence for social and emotional learning: A contemporary meta-analysis of universal school-based SEL interventions. Child Development, 94(5), 1181–1204. [Google Scholar] [CrossRef] [PubMed]
- Clarke, A. M., Morreale, S., Field, C. A., Hussein, Y., & Barry, M. M. (2015). What works in enhancing social and emotional skills development during childhood and adolescence? A review of the evidence on the effectiveness of school-based and out-of-school programmes in the UK. Health Organization Collaborating Centre for Health Promotion Research, National University of Ireland Galway. [Google Scholar]
- Collaborative for Academic Social Emotional Learning. (2020). CASEL’s sel framework: What are the core competence areas and where are they promoted? Collaborative for Academic Social Emotional Learning. Available online: https://casel.org/wp-content/uploads/2020/12/CASEL-SEL-Framework-11.2020.pdf (accessed on 23 March 2025).
- Collie, R. J. (2020). The development of social and emotional competence at school: An integrated model. International Journal of Behavioural Development, 44(1), 76–87. [Google Scholar] [CrossRef]
- Collie, R. J., Shapka, J. D., & Perry, N. E. (2012). School climate and social-emotional learning: Predicting teacher stress, job satisfaction, and teaching efficacy. Journal of Educational Psychology, 104(4), 1189–1204. [Google Scholar] [CrossRef]
- Cook, C. R., Frye, M., Slemrod, T., Lyon, A. R., Renshaw, T. L., & Zhang, Y. (2015). An integrated approach to universal prevention: Independent and combined effects of PBIS and SEL on youths’ mental health. School Psychology Quarterly, 30(2), 166. [Google Scholar] [CrossRef]
- Corcoran, R. P., Cheung, A. C. K., Kim, E., & Xie, C. (2018). Effective universal school-based social and emotional learning programs for improving academic achievement: A systematic review and meta-analysis of 50 years of research. Educational Research Review, 25, 56–72. [Google Scholar] [CrossRef]
- De Leeuw, A., Valois, P., Ajzen, I., & Schmidt, P. (2015). Using the theory of planned behaviour to identify key beliefs underlying pro-environmental behaviour in high-school students: Implications for educational interventions. Journal of Environmental Psychology, 42, 128–138. [Google Scholar] [CrossRef]
- Dierendonck, C., Poncelet, D., & Tinnes-Vigne, M. (2024). Why teachers do (or do not) implement recommended teaching practices? An application of the theory of planned behaviour. Frontiers in Psychology, 15, 1269954. [Google Scholar] [CrossRef]
- Duane, A. M., Caouette, J. D., Morris, K. S., Metzger, A. N., Shapiro, V. B., & CalHOPE Research Committee. (2025). Securing the foundation: Providing supports and building teacher capacity for SEL implementation through a university-based continuing education course. Social and Emotional Learning: Research, Practice, and Policy, 5, 100082. [Google Scholar] [CrossRef]
- Durlak, J. A. (2015). Studying program implementation is not easy but it is essential. Prevention Science, 16, 1123–1127. [Google Scholar] [CrossRef] [PubMed]
- Durlak, J. A., Mahoney, J. L., & Boyle, A. E. (2022). What we know, and what we need to find out about universal, school-based social and emotional learning programs for children and adolescents: A review of meta-analyses and directions for future research. Psychological Bulletin, 148(11–12), 765–782. [Google Scholar] [CrossRef]
- Durlak, J. A., Weissberg, R. P., Dymnicki, A. B., Taylor, R. D., & Schellinger, K. B. (2011). The impact of enhancing students’ social and emotional learning: A meta-analysis of school-based universal interventions. Child Development, 82(1), 405–432. [Google Scholar] [CrossRef]
- Eagly, A. H., & Chaiken, S. (2007). The advantages of an inclusive definition of attitude. Social Cognition, 25(5), 582–602. [Google Scholar] [CrossRef]
- Elliott, M. A., Brewster, S. E., Thomson, J. A., Malcolm, C., & Rasmussen, S. (2015). Testing the bi-dimensional effects of attitudes on behavioural intentions and subsequent behaviour. British Journal of Psychology, 106(4), 656–674. [Google Scholar] [CrossRef] [PubMed]
- Erten, S., & Köseoğlu, P. (2022). A review of studies the field of educational sciences within the context of theory of planned behaviour. Journal of Turkish Science Education, 19(2), 389–402. [Google Scholar] [CrossRef]
- Evans, G. W., & English, K. (2002). The environment of poverty: Multiple stressor exposure, psychophysiological stress, and socioemotional adjustment. Child Development, 73(4), 1238–1248. [Google Scholar] [CrossRef]
- Evans, R. (2015). Emotional pedagogy and the gendering of social and emotional learning. British Journal of Sociology of Education, 38(2), 184–202. [Google Scholar] [CrossRef]
- Frazier, T., Roeser, R. W., Schonert-Reichl, K. A., & Neg, G. L. T. (in press). Evaluating the feasibility and preliminary impact of a compassion-based social and emotional learning program in US elementary school children. PLoS ONE, ffhal-04734160f. [Google Scholar]
- Goodman, A., Joshi, H., Nasim, B., & Tyler, C. (2015). Social and emotional skills in childhood and their long term effects on adult life. Institute of Education. Available online: https://www.eif.org.uk (accessed on 23 March 2025).
- Grant, S., Hamilton, L. S., Wrabel, S. L., Gomez, C. J., Whitaker, A., Leschitz, J. T., Unlu, F., Chavez-Herrerias, E. R., Backer, G., Barrett, M., Harris, M., & Ramos, A. (2017). Social and emotional learning interventions under the every student succeeds act: Evidence review. Research report. RR-2133-WF. RAND Corporation. PO Box 2138, Santa Monica, CA 90407-2138. Available online: https://www.rand.org/content/dam/rand/pubs/research_reports/RR2100/RR2133/RAND_RR2133.pdf (accessed on 23 March 2025).
- Gruijters, R., Raabe, I., & Hübner, N. (2023). Socio-emotional skills and the socioeconomic achievement gap. Sociology of Education, 97, 120–147. [Google Scholar] [CrossRef]
- Hair, J. F., Jr., Matthews, L. M., Matthews, R. L., & Sarstedt, M. (2017). PLS-SEM or CB-SEM: Updated guidelines on which method to use. International Journal of Multivariate Data Analysis, 1(2), 107–123. [Google Scholar] [CrossRef]
- Han, T.-I., & Stoel, L. (2017). Explaining socially responsible consumer behaviour: A meta-analytic review of theory of planned behaviour. Journal of International Consumer Marketing, 29(2), 91–103. [Google Scholar] [CrossRef]
- Hellmich, F., Löper, M. F., & Görel, G. (2019). The role of primary school teachers’ attitudes and self-efficacy beliefs for everyday practices in inclusive classrooms—A study on the verification of the ‘Theory of Planned Behaviour’. Journal of Research in Special Educational Needs, 19(S1), 36–48. [Google Scholar] [CrossRef]
- Horn, I. S., & Little, J. W. (2010). Attending to problems of practice: Routines and resources for professional learning in teachers’ workplace interactions. American Educational Research Journal, 47(1), 181–217. [Google Scholar] [CrossRef]
- Hu, L.-T., & Bentler, P. M. (1999). Cutoff criteria for fit indexes in covariance structure analysis: Conventional criteria versus new alternatives. Structural Equation Modeling: A Multidisciplinary Journal, 6(1), 1–55. [Google Scholar] [CrossRef]
- Humphrey, N. (2013). Social and emotional learning: A critical appraisal. Sage. [Google Scholar]
- Ingram, K. L., Cope, J. G., Harju, B. L., & Wuensch, K. L. (2000). Applying to graduate school: A test of the theory of planned behaviour. Journal of Social Behaviour and Personality, 15(2), 215–226. [Google Scholar]
- Jeffries, D., Curtis, D. D., & Conner, L. N. (2020). Student factors influencing STEM subject choice in year 12: A structural equation model using PISA/LSAY data. International Journal of Science and Mathematics Education, 18(3), 441–461. [Google Scholar] [CrossRef]
- Kilborn, K., Newton Montgomery, J., Li, J., Shooshtari, S., Roy, R., Cheri, B., Tze, V., & Gaulke, T. (2024). Feasibility of evidence-based social and emotional learning in prairie Canadian schools. Canadian Journal of School Psychology, 39(2), 132–150. [Google Scholar] [CrossRef]
- Kim, D., Lim, J. H., & An, J. (2022). The quality and effectiveness of Social-Emotional Learning (SEL) intervention studies in Korea: A meta-analysis. PLoS ONE, 17(6), e0269996. [Google Scholar] [CrossRef] [PubMed]
- Knauder, H., & Koschmieder, C. (2019). Individualized student support in primary school teaching: A review of influencing factors using the Theory of Planned Behaviour (TPB). Teaching and Teacher Education, 77, 66–76. [Google Scholar] [CrossRef]
- Kock, N., & Hadaya, P. (2018). Minimum sample size estimation in PLS-SEM: The inverse square root and gamma-exponential methods. Information Systems Journal, 28(1), 227–261. [Google Scholar] [CrossRef]
- Kupers, E., de Boer, A., Bakker, A., de Jong, F., & Minnaert, A. (2024). Explaining teachers’ behavioural intentions towards differentiated instruction for inclusion: Using the theory of planned behavior and the self-determination theory. European Journal of Special Needs Education, 39(4), 638–647. [Google Scholar] [CrossRef]
- Kurtz, H., Lloyd, S., Harwin, A., & Blomstrom, O. (2019). Safety and social-emotional learning: Results of a national survey. Editorial Projects in Education. Available online: https://www.edweek.org/media/safety-and-sel-national-survey-education-week-research-center-2019.pdf (accessed on 23 March 2025).
- Luo, L., Reichow, B., Snyder, P., Harrington, J., & Polignano, J. (2022). Systematic review and meta-analysis of classroom-wide social–emotional interventions for preschool children. Topics in Early Childhood Special Education, 42(1), 4–19. [Google Scholar] [CrossRef]
- MacFarlane, K., & Woolfson, L. M. (2013). Teacher attitudes and behaviour toward the inclusion of children with social, emotional and behavioural difficulties in mainstream schools: An application of the theory of planned behaviour. Teaching and Teacher Education, 29, 46–52. [Google Scholar] [CrossRef]
- Mahoney, J. L., Weissberg, R. P., Greenberg, M. T., Dusenbury, L., Jagers, R. J., Niemi, K., Schlinger, M., Schlund, J., Shriver, T. P., VanAusdal, K., & Yoder, N. (2021). Systemic social and emotional learning: Promoting educational success for all preschool to high school students. American Psychologist, 76(7), 1128–1142. [Google Scholar] [CrossRef] [PubMed]
- Manstead, A. S. R., & van Eekelen, S. A. M. (1998). Distinguishing between perceived behavioural control and self-efficacy in the domain of academic achievement intentions and behaviours. Journal of Applied Social Psychology, 28(15), 1375–1392. [Google Scholar] [CrossRef]
- Ministère de l’Éducation Nationale, de la Formation Professionnelle & Grand-Duché de Luxembourg. (2009). Loi du 6 février 2009 relative à l’obligation scolaire. Mémorial A. Journal Officiel du Grand-Duché de Luxembourg, 20, 198–213. [Google Scholar]
- Ministère de l’Éducation Nationale & de l’Enfance et de la Jeunesse. (2011). Plan d’études pour l’école fondamentale. Gouvernement du Grand-Duché de Luxembourg. Available online: https://men.public.lu/dam-assets/catalogue-publications/courriers-de-leducation-nationale/numeros-speciaux/plan-etudes-ecoles-fondamentale.pdf (accessed on 23 March 2025).
- Ministère de l’Éducation Nationale & de l’Enfance et de la Jeunesse. (2022). Le dispositif de prise en charge des élèves à besoins spécifiques au Grand-Duché de Luxembourg Rapport d’évaluation 2022. Gouvernement du Grand-Duché de Luxembourg. [Google Scholar]
- Ministère de l’Éducation Nationale, de l’Enfance et de la Jeunesse & Service de Coordination de la Recherche et de l’Innovation pédagogiques et technologiques. (2024). Enseignement fondamental Statistiques globales et analyse des résultats scolaires Année scolaire 2022/2023. Gouvernement du Grand-Duché de Luxembourg. [Google Scholar]
- Molina, A., Cahill, H., & Dadvand, B. (2022). The role of gender, setting and experience in teacher beliefs and intentions in social and emotional learning and respectful relationships education. The Australian Educational Researcher, 49(1), 63–79. [Google Scholar] [CrossRef]
- Moy, G. E., & Hazen, A. (2018). A systematic review of the Second Step program. Journal of School Psychology, 71, 18–41. [Google Scholar] [CrossRef]
- Murano, D., Sawyer, J. E., & Lipnevich, A. A. (2020). A meta-analytic review of preschool social and emotional learning interventions. Review of Educational Research, 90(2), 227–263. [Google Scholar] [CrossRef]
- Muthén, L. K., & Muthén, B. (2017). Mplus user’s guide (8th ed.). Muthén & Muthén. [Google Scholar]
- Norman, P., & Hoyle, S. (2004). The theory of planned behaviour and breast self-examination: Distinguishing between perceived control and self-efficacy. Journal of Applied Social Psychology, 34(4), 694–708. [Google Scholar] [CrossRef]
- Observatoire National de l’Enfance, & de la Jeunesse et de la Qualité Scolaire. (2024). Le bien-être en milieu scolaire: Étude nationale auprès des élèves et des enseignants. Walferdange. [Google Scholar]
- O’Connell, M., & Freeney, Y. (2011). The intention to leave education early among Irish Junior Certificate Students: Variation by school. Irish Educational Studies, 30(3), 305–321. [Google Scholar] [CrossRef]
- OECD. (2020). Early learning and child well-being: A study of five-year-olds in england, estonia, and the United States. OECD Publishing. [Google Scholar] [CrossRef]
- Opoku, M. P., Cuskelly, M., Scott J. Pedersen, S. J., & Rayner, C. S. (2021). Applying the theory of planned behaviour in assessments of teachers’ intentions towards practicing inclusive education: A scoping review. European Journal of Special Needs Education, 36(4), 577–592. [Google Scholar] [CrossRef]
- Osher, D., Kidron, Y., Brackett, M., Dymnicki, A., Jones, S., & Weissberg, R. P. (2016). Advancing the science and practice of social and emotional learning: Looking back and moving forward. Review of Research in Education, 40(1), 644–681. [Google Scholar] [CrossRef]
- Pekrun, R. (2011). Emotions as drivers of learning and cognitive development. In R. Calvo, & S. D’Mello (Eds.), New perspectives on affect and learning technologies. explorations in the learning sciences, instructional systems and performance technologies (Vol. 3, pp. 23–39). Springer. [Google Scholar] [CrossRef]
- Perera, H. N., Calkins, C., & Part, R. (2019). Teacher self-efficacy profiles: Determinants, outcomes, and generalizability across teaching level. Contemporary Educational Psychology, 58, 186–203. [Google Scholar] [CrossRef]
- Petkova, A., Kudlácek, M., & Nikolova, E. (2012). Attitudes of physical education students (last university year) and physical education teachers toward teaching children with physical disabilities in general physical education classes in bulgaria. European Journal of Adapted Physical Activity, 5(2). [Google Scholar] [CrossRef]
- Pool, E., Brosch, T., Delplanque, S., & Sander, D. (2016). Attentional bias for positive emotional stimuli: A meta-analytic investigation. Psychological Bulletin, 142(1), 79–106. [Google Scholar] [CrossRef] [PubMed]
- Reyes, M. R., Brackett, M. A., Rivers, S. E., Elbertson, N. A., & Salovey, P. (2012). The interaction effects of program training, dosage, and implementation quality on targeted student outcomes for the RULER approach to social and emotional learning. School Psychology Review, 41(1), 82–99. [Google Scholar] [CrossRef]
- Rich, A., Brandes, K., Mullan, B., & Hagger, M. S. (2015). Theory of planned behaviour and adherence in chronic illness: A meta-analysis. Journal of Behavioural Medicine, 38(4), 673–688. [Google Scholar] [CrossRef]
- Rikoon, S. H., Hamilton, L. H., & Olivera-Aguilar, M. (2024). Social and emotional learning in U.S. schools—Supporting whole-child development: Survey findings from a national sample of U.S. teachers. American Institutes for Research. Available online: https://www.air.org/sites/default/files/2024-04/social-emotional-learning-US-schools (accessed on 23 March 2025).
- Rimm-Kaufman, S. E., & Hulleman, C. S. (2015). SEL in elementary school settings: Identifying mechanisms that matter. In J. A. Durlak, C. E. Domitrovich, R. P. Weissberg, & T. P. Gullotta (Eds.), Handbook of social and emotional learning: Research and practice (pp. 151–166). The Guilford Press. [Google Scholar]
- Romer, N., Ravitch, N. K., Tom, K., Merrell, K. W., & Wesley, K. L. (2011). Gender differences in positive social–emotional functioning. Psychology in the Schools, 48(10), 958–970. [Google Scholar] [CrossRef]
- Ryan, R. M., & Deci, E. L. (2017). Self-determination theory: Basic psychological needs in motivation, development, and wellness. Guilford Publications. [Google Scholar]
- Ryan, R. M., & Deci, E. L. (2020). Intrinsic and extrinsic motivation from a self-determination theory perspective: Definitions, theory, practices, and future directions. Contemporary Educational Psychology, 61, 101860. [Google Scholar] [CrossRef]
- Sabey, C. V., Charlton, C. T., Pyle, D., Lignugaris-Kraft, B., & Ross, S. W. (2017). A review of classwide or universal social, emotional, behavioral programs for students in kindergarten. Review of Educational Research, 87(3), 512–543. [Google Scholar] [CrossRef]
- Schindler, H. S., Kholoptseva, J., Oh, S. S., Yoshikawa, H., Duncan, G. J., Magnuson, K. A., & Shonkoff, J. P. (2015). Maximizing the potential of early childhood education to prevent externalizing behaviour problems: A meta-analysis. Journal of School Psychology, 53(3), 243–263. [Google Scholar] [CrossRef] [PubMed]
- Shahat, M. A., Ambusaidi, A. K., Al-Busaidi, A., & Al-Qulhati, M. (2022). Science teachers’ perceptions of social-emotional learning: Lessons from Oman. Alberta Journal of Educational Research, 68(4), 515–536. [Google Scholar] [CrossRef]
- Sheeran, P., Maki, A., Montanaro, E., Avishai-Yitshak, A., Bryan, A., Klein, W. P., Miles, E., & Rothman, A. J. (2016). The impact of changing attitudes, norms, and self-efficacy on health-related intentions and behaviour. Health Psychology, 35(11), 1178–1188. [Google Scholar] [CrossRef]
- Sheeran, P., Trafimow, D., & Armitage, C. J. (2003). Predicting behaviour from perceived behavioural control: Tests of the accuracy assumption of the theory of planned behaviour. British Journal of Social Psychology, 42(3), 393–410. [Google Scholar] [CrossRef]
- Shi, J., & Cheung, A. C. (2024). Effective components of social emotional learning programs: A meta-analysis. Journal of Youth and Adolescence, 53(4), 755–771. [Google Scholar] [CrossRef]
- Shi, J., Cheung, A. C., & Ni, A. (2022). The effectiveness of Promoting Alternative Thinking Strategies program: A meta-analysis. Frontiers in Psychology, 13, 1030572. [Google Scholar] [CrossRef]
- Sklad, M., Diekstra, R., Ritter, M. D., Ben, J., & Gravesteijn, C. (2012). Effectiveness of school-based universal social, emotional, and behavioral programs: Do they enhance students’ development in the area of skill, behavior, and adjustment? Psychology in the Schools, 49(9), 892–909. [Google Scholar] [CrossRef]
- Sniehotta, F. F., Presseau, J., & Araújo-Soares, V. (2014). Time to retire the theory of planned behaviour. Health Psychology Review, 8(1), 1–7. [Google Scholar] [CrossRef]
- Takizawa, Y., Matsumoto, Y., & Ishimoto, Y. (2024). Effectiveness of universal Social-Emotional Learning programs for Japanese higher education students: A meta-analytic review. Health Open Research, 6, 5. [Google Scholar] [CrossRef]
- Taylor, R. D., Oberle, E., Durlak, J. A., & Weissberg, R. P. (2017). Promoting positive youth development through school-based social and emotional learning interventions: A meta-analysis of follow-up effects. Child Development, 88(4), 1156–1171. [Google Scholar] [CrossRef]
- Terry, D. J., & O’Leary, J. E. (1995). The theory of planned behaviour: The effects of perceived behavioural control and self-efficacy. British Journal of Social Psychology, 34(2), 199–220. [Google Scholar] [CrossRef] [PubMed]
- Topa, G., & Moriano, J. A. (2010). Theory of planned behaviour and smoking: Meta-analysis and SEM model. Substance Abuse and Rehabilitation, 1, 23–33. [Google Scholar] [CrossRef]
- Tornare, E., Cuisinier, F., Czajkowski, N. O., & Pons, F. (2017). Impact of induced joy on literacy in children: Does the nature of the task make a difference? Cognition and Emotion, 31(3), 500–510. [Google Scholar] [CrossRef]
- Urton, K., Wilbert, J., Krull, J., & Hennemann, T. (2023). Factors explaining teachers’ intention to implement inclusive practices in the classroom: Indications based on the theory of planned behaviour. Teaching and Teacher Education, 132, 104225. [Google Scholar] [CrossRef]
- Wang, J., & Wang, X. (2020). Structural equation modeling: Applications using mplus (2nd ed.). John Wiley & Sons Ltd. [Google Scholar]
- Weare, K., & Nind, M. (2011). Mental health promotion and problem prevention in schools: What does the evidence say? Health Promotion International, 26(Suppl. 1), 29–69. [Google Scholar] [CrossRef] [PubMed]
- Wigelsworth, M., Lendrum, A., Oldfield, J., Scott, A., ten Bokkel, I., Tate, K., & Emery, C. (2016). The impact of trial stage, developer involvement and international transferability on universal social and emotional learning programme outcomes: A meta-analysis. Cambridge Journal of Education, 46(3), 347–376. [Google Scholar] [CrossRef]
- Wigelsworth, M., Verity, L., Mason, C., Humphrey, N., Qualter, P., & Troncoso, P. (2020). Programmes to practices identifying effective, evidence-based social and emotional learning strategies for teachers and schools: Evidence review. Education Endowment Foundation. [research report]. Available online: https://files.eric.ed.gov/fulltext/ED612292.pdf (accessed on 23 March 2025).
- Wigelsworth, M., Verity, L., Mason, C., Qualter, P., & Humphrey, N. (2022). Social and emotional learning in primary schools: A review of the current state of evidence. British Journal of Educational Psychology, 92(3), 898–924. [Google Scholar] [CrossRef]
- Yang, W., Datu, J. A. D., Lin, X., Lau, M. M., & Li, H. (2019). Can early childhood curriculum enhance social-emotional competence in low-income children? A meta-analysis of the educational effects. Early Education and Development, 30(1), 36–59. [Google Scholar] [CrossRef]
- Zolkoski, S. M., Aguilera, S. E., West, E. M., Miller, G. J., Holm, J. M., Sass, S. M., & Stocks, E. L. (2020). Teacher perceptions of skills, knowledge, and resources needed to promote social and emotional learning in rural classrooms. The Rural Educator, 41(3), 1–11. [Google Scholar] [CrossRef]



| Behaviour | Intention | Attitude | Subjective Norm | Perceived Self-Efficacy | Perceived Controllability | |
|---|---|---|---|---|---|---|
| Experience | −0.13 (0.01) | −0.10 (0.01) | −0.11 (0.01) | −0.13 (0.00) | −0.10 (0.01) | −0.09 (0.01) |
| Males | 0.09 (0.14) | −0.05 (0.18) | −0.216 (0.16) * | −0.12 (0.11) | −0.02 (0.24) | −0.06 (0.12) |
| More than 20% SSN 1 | 0.16 (0.11) * | −0.09 (0.15) | 0.17 (0.13) * | 0.24 (0.09) ** | −0.00 (0.20) | −0.09 (0.10) |
| Grade level: | ||||||
| Cycle 1 | 0.20 (0.14) * | 0.13 (0.17) | 0.26 (0.15) * | 0.27 (0.10) ** | 0.14 (0.23) | 0.24 (0.12) * |
| Cycle 3 | 0.05 (0.15) | −0.01 (0.19) | 0.07 (0.16) | 0.09 (0.11) | 0.03 (0.25) | 0.08 (0.13) |
| Cycle 4 | −0.05 (0.14) | 0.13 (0.18) | −0.00 (0.16) | −0.06 (0.11) | −0.07 (0.24) | 0.07 (0.12) |
| Two cycles or more | 0.05 (0.30) | 0.08 (0.38) | 0.12 (0.34) | 0.05 (0.23) | 0.12 (0.51) | 0.16 (0.26) |
| School SES: | ||||||
| Very low | 0.07 (0.17) | 0.08 (0.22) | 0.02 (0.19) | −0.04 (0.13) | −0.05 (0.29) | −0.12 (0.15) |
| Low | 0.03 (0.14) | 0.03 (0.19) | 0.13 (0.17) | 0.01 (0.11) | 0.01 (0.25) | 0.22 (0.13) * |
| High | 0.05 (0.14) | −0.09 (0.18) | 0.09 (0.16) | 0.11 (0.11). | −0.10 (0.24) | 0.09 (0.12) |
| Very high | 0.04 (0.14) | −0.12 (0.18) * | 0.01 (0.16) | 0.04 (0.11) | −0.12 (0.24) | −0.06 (0.12) |
| Attitude | - | 0.31 (0.22) * | - | - | - | - |
| Subjective norm | - | 0.40 (0.30) ** | - | - | - | - |
| Perceived self-efficacy | 0.32 (0.06) *** | 0.19 (0.08) ** | - | - | - | - |
| Perceived controllability | −0.02 (0.10) | −0.07 (0.18) | - | - | - | - |
| Intention | 0.37 (0.05) *** | - | - | - | - | - |
| R2 | 51.8% | 66.5% | 16.4% | 18.4% | 6.2% | 14.5% |
Disclaimer/Publisher’s Note: The statements, opinions and data contained in all publications are solely those of the individual author(s) and contributor(s) and not of MDPI and/or the editor(s). MDPI and/or the editor(s) disclaim responsibility for any injury to people or property resulting from any ideas, methods, instructions or products referred to in the content. |
© 2025 by the authors. Published by MDPI on behalf of the University Association of Education and Psychology. Licensee MDPI, Basel, Switzerland. This article is an open access article distributed under the terms and conditions of the Creative Commons Attribution (CC BY) license (https://creativecommons.org/licenses/by/4.0/).
Share and Cite
Tinnes-Vigne, M.; Houssemand, C.; Guay, F.; Poncelet, D.; Dierendonck, C. Understanding the Use of Social and Emotional Learning in Elementary Schools: A Theory of Planned Behaviour Perspective. Eur. J. Investig. Health Psychol. Educ. 2025, 15, 48. https://doi.org/10.3390/ejihpe15040048
Tinnes-Vigne M, Houssemand C, Guay F, Poncelet D, Dierendonck C. Understanding the Use of Social and Emotional Learning in Elementary Schools: A Theory of Planned Behaviour Perspective. European Journal of Investigation in Health, Psychology and Education. 2025; 15(4):48. https://doi.org/10.3390/ejihpe15040048
Chicago/Turabian StyleTinnes-Vigne, Mélanie, Claude Houssemand, Frédéric Guay, Débora Poncelet, and Christophe Dierendonck. 2025. "Understanding the Use of Social and Emotional Learning in Elementary Schools: A Theory of Planned Behaviour Perspective" European Journal of Investigation in Health, Psychology and Education 15, no. 4: 48. https://doi.org/10.3390/ejihpe15040048
APA StyleTinnes-Vigne, M., Houssemand, C., Guay, F., Poncelet, D., & Dierendonck, C. (2025). Understanding the Use of Social and Emotional Learning in Elementary Schools: A Theory of Planned Behaviour Perspective. European Journal of Investigation in Health, Psychology and Education, 15(4), 48. https://doi.org/10.3390/ejihpe15040048

