Risk Propagation of Concentralized Distribution Logistics Plan Change in Cruise Construction
Abstract
:1. Introduction
2. Literature Review
2.1. Risk Management in Supply Chain
2.2. Risk Propagation in Supply Chain
2.3. System Dynamics Used in Tacking Supply Chain Risk
2.4. Summary
3. Materials and Methods
3.1. Background and Materials
3.1.1. Risk Factors of Concentralized Distribution Logistics Plan Change
- (1)
- Purchase plan change risk factors
- Changes in external environment
Compared with ordinary ships, many of the materials needed for cruise ship construction are imported from abroad, which will be affected by the political, customs, market and other environments. In the way of long-distance transportation, there will be more uncertainties, such as the impact of natural environment phenomena such as gale winds, rainstorms, and even some natural disasters, which will delay the arrival time or bring about damage and loss of purchased materials. When the delivered materials do not meet the quantity or quality requirements, the purchase plan needs to be changed.- b.
- Changes in material requirement plan
The material requirement plan is based on the schedule plan (the main form of production plan) in the cruise ship construction process. In the actual construction and production activities, it is inevitable that there are schedule changes. For example, if the production in one stage is delayed, it will lead to the postponement of production activities in the next stage. At this time, the material requirement time will change, so the purchasing department needs to make a new purchasing plan.
- (2)
- Warehousing plan change risk factors
- (3)
- Pallets concentralization plan change risk factors
- (4)
- Pallets distribution plan change risk factors
- (5)
- Production plan change risk factors
- Production disjointed
Production disjointed refers to the phenomenon that the gap between the actual production and the production plan prepared in advance is too large. When the actual production activities lag behind the production plan, there will be too many raw materials stacked on the production site or lead to overstock in the warehouse. On the one hand, the occupation of the installation site will hinder the production activities, further leading to the production activities lagging behind again, forming a vicious circle. On the other hand, the materials piled up in the warehouse caused by production disjointed will affect the implementation of the warehousing plan.- b.
- Design change
Compared with other construction industries, one of the characteristics of shipbuilding industry is that the design of production plan is not achieved overnight but modified with the design and production of ship construction. Design change almost runs through the whole process of cruise ship construction. The reasons for the design changes include the requirements of the shipowner, the process changes caused by the application of new technology, the requirements of the safety rules and regulations of the classification society, the quality problems of the original design, and the design conflicts between different specialties.- c.
- Design out of date
Design out of date mainly refers to that the design drawings do not conform to the production operation time, which leads to the failure to prepare for the next stage of production in time, and even leads to the stagnation of production activities. The main reasons for design delay are failing to respond to the design changes in time for redesign, and delayed comments from classification society.- d.
- Line table adjustment
Construction line table (also known as line list) is directly connected with the production plan. It is based on the business line table, cruise ship construction contract, instruction manual, construction load balance, etc. to plan the construction schedule of the contracted cruise ships. It determines the main material requirement plan in cruise ship construction. In the process of cruise ship construction, the new functional requirements put forward by the ship owner will require timely adjustment of the construction schedule, which will guide the adjustment of relevant material requirement plan and ship design.
3.1.2. Overview of the Case Study
3.2. SD Model Development for the Case Study
3.2.1. Risk Propagation Analysis
- (1)
- Risk propagation path
- (2)
- Effect analysis of risk propagationIn this paper, a system dynamics (SD) model is built to compare and analyze the risk factors mentioned above from the perspective of risk propagation intensity and ripple effect.
- System dynamics model construction
The determination of model boundary is a key step in SD modeling. Based on the comprehensive research results and the actual situation of cruise construction, this paper sets the boundary range of risk propagation system of concentralized distribution logistics plan in cruise construction. In order to ensure the realizability of the model, the following basic assumptions are made:- As mentioned above, the concentralized distribution logistics plan risk system consists of five subsystems: production plan change risk, purchase plan change risk, warehousing plan change risk, pallet concentralization plan change risk and distribution plan change risk.
- The direct influence of natural, political, technological and other macro conditions on each subsystem is not considered.
- The influence of further risk sources of the risk factors is not considered, such as the reasons which cause the design change, such as change of ship owner’s demand, the withdrawal of the classification society and so on.
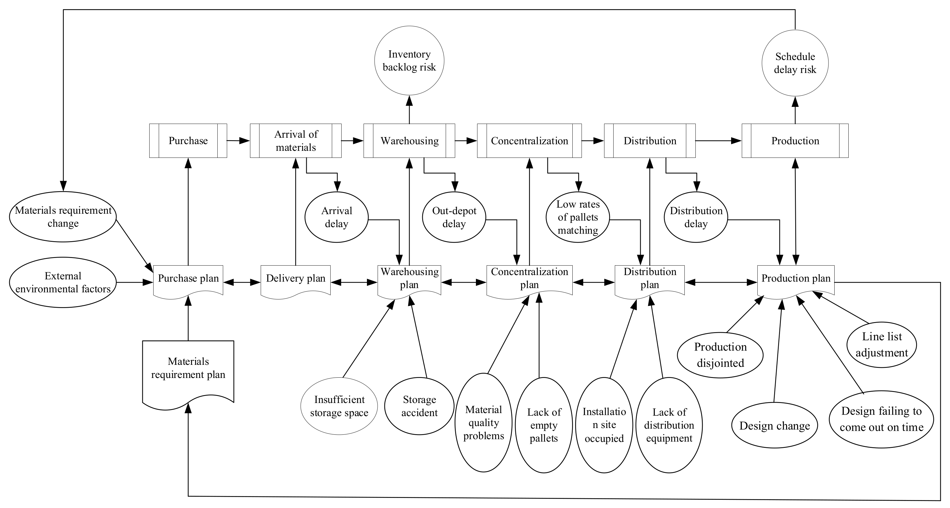
In order to simplify the calculation and maintain logical rationality, a SD model is constructed as follows. The causal diagram is shown in Figure 3 and the stock and flow diagram is shown in Figure 4.- b.
- Variable description
- State variables
There are five state variables, namely purchase plan change risk, warehousing plan change risk, pallet concentralization plan change risk, distribution plan change risk and production plan change risk.- Rate variables
There are five rate variables, namely purchase plan change, warehousing plan change, pallet concentralization plan change, distribution plan change, and production plan change.- Auxiliary variables and constants
Auxiliary variables are intermediate variables in the process of information transfer and transformation between state variables and rate variables. In this study, the arrival delay, low pallet matching rate, delivery delay, material requirement delay, cruise construction schedule risk and inventory backlog risk are the auxiliary variables, and the 12 risk factors listed in the previous planning system are constant.- Determining the relationship between system variables
Table function, regression analysis and other methods are generally used to determine the relationship between variables in SD. In order to simplify the calculation, this study adopts the dimensionless form of variable units, and uses the combination of analytic hierarchy process and coefficient of variation method to determine the weight relationship between variables, and then to determine the relationship equation between variables.
3.2.2. Weight Calculation for Risk Factors
- Determination of initial weight with AHP
- b.
- Determination of objective weight with coefficient of variation method
- c.
- Determine the combination weight
3.2.3. Determination of the Initial Value of Risk Factors
3.2.4. Establishment of System Dynamics Logic Equations
- Procurement planning change risk subsystem
- b.
- Warehousing planning change risk subsystem
- c.
- Concentralized distribution logistics planning change subsystem
- d.
- Distribution planning change risk subsystem
- e.
- Production planning change risk subsystem
- f.
- Inventory backlog risk
- g.
- Cruise construction schedule risk
4. Results and Discussion
4.1. Planning Change Risk Assessment
4.2. Sensitivity Analysis
- Reducing the initial values of 12 risk factors by 0.05
- b.
- Sensitivity analysis of two risk consequences
4.3. Discussion
5. Conclusions
Author Contributions
Funding
Acknowledgments
Conflicts of Interest
References
- Sun, L.; Liu, W.; Tang, L.; Bao, X.; Wang, X.; Zhang, Y.; Ge, Y.-E.; Huang, Y. Analyzing Network Attributes of Cruise Service Supply Chains. In CICTP 2016; American Society of Civil Engineers (ASCE): Reston, VA, USA, 2016; pp. 353–363. [Google Scholar]
- Véronneau, S.; Roy, J.; Beaulieu, M. Cruise ship suppliers: A field study of the supplier relationship characteristics in a service supply chain. Tour. Manag. Perspect. 2015, 16, 76–84. [Google Scholar] [CrossRef] [Green Version]
- Jpr, A.; Gwyw, B. Cruise shipping supply chains and the impacts of disruptions: The case of the Caribbean. Res. Transp. Bus. Manag. 2020, 9, 100551. [Google Scholar]
- Wang, G.; Zeng, Q.; Ghoram, L.C. The impacts of deviations from standard daily procedures on stock performance—A case study of Carnival Cruise Line. Marit. Bus. Rev. 2018, 3, 70–88. [Google Scholar] [CrossRef]
- Sun, X.; Jiao, Y.; Tian, P. Marketing research and revenue optimization for the cruise industry: A concise review. Int. J. Hosp. Manag. 2011, 30, 746–755. [Google Scholar] [CrossRef]
- Knnl, K.; Kangas, K.; Seppl, K.; Mäkelä, M.; Lehtonen, T. Considering sustainability in cruise vessel design and construction based on existing sustainability certification systems. J. Clean. Prod. 2020, 259, 120763. [Google Scholar]
- MacNeill, T.; Wozniak, D. The economic, social, and environmental impacts of cruise tourism. Tour. Manag. 2018, 66, 387–404. [Google Scholar] [CrossRef]
- Vayá, E.; Garcia, J.R.; Murillo, J.; Romaní, J.; Suriñach, J. Economic impact of cruise activity: The case of Barcelona. J. Travel Tour. Mark. 2018, 35, 479–492. [Google Scholar] [CrossRef]
- Papathanassis, A. Cruise tourism management: State of the art. Tour. Rev. 2017, 72, 104–119. [Google Scholar] [CrossRef]
- Wang, J.; Yin, J.; Khan, R.U.; Wang, S.; Zheng, T. A Study of Inbound Logistics Mode Based on JIT Production in Cruise Ship Construction. Sustainability 2021, 13, 1588. [Google Scholar] [CrossRef]
- Baryannis, G.; Dani, S.; Antoniou, G. Predicting supply chain risks using machine learning: The trade-off between performance and interpretability. Future Gener. Comput. Syst. 2019, 101, 993–1004. [Google Scholar] [CrossRef]
- Baryannis, G.; Validi, S.; Dani, S.; Antoniou, G. Supply chain risk management and artificial intelligence: State of the art and future research directions. Int. J. Prod. Res. 2019, 57, 2179–2202. [Google Scholar] [CrossRef]
- Han, J.; Lu, X. Research on Risk Management of Logistics Material Purchase. In Proceedings of the 2016 International Conference on Education, Management, Computer and Society, Shenyang, China, 1–3 January 2016. [Google Scholar]
- Choi, T.M.; Chiu, C.H.; Chan, H.K. Risk management of logistics systems. Transp. Res. Part E Logist. Transp. Rev. 2016, 90, 1–6. [Google Scholar] [CrossRef]
- Oger, R.; Bénaben, F.; Lauras, M.; Montreuil, B. Towards Decision Support Automation for Supply Chain Risk Management among Logistics Network Stakeholders—ScienceDirect. IFAC PapersOnLine 2018, 51, 1505–1510. [Google Scholar] [CrossRef]
- Hosseini, S.; Ivanov, D. Bayesian networks for supply chain risk, resilience and ripple effect analysis: A literature review. Expert Syst. Appl. 2020, 161, 113649. [Google Scholar] [CrossRef] [PubMed]
- Dubey, R.; Gunasekaran, A.; Childe, S.J.; Papadopoulos, T.; Blome, C.; Luo, Z. Antecedents of Resilient Supply Chains: An Empirical Study. IEEE Trans. Eng. Manag. 2019, 66, 8–19. [Google Scholar] [CrossRef]
- Pettit, T.J.; Croxton, K.L.; Fiksel, J. The Evolution of Resilience in Supply Chain Management: A Retrospective on Ensuring Supply Chain Resilience. J. Bus. Logist. 2019, 40, 56–65. [Google Scholar] [CrossRef]
- Behzadi, G.; O’Sullivan, M.J.; Olsen, T.L. On metrics for supply chain resilience. Eur. J. Oper. Res. 2020, 287, 145–158. [Google Scholar] [CrossRef]
- Ivanov, D.; Sokolov, B.; Dolgui, A. The Ripple effect in supply chains: Trade-off ‘efficiency-flexibility-resilience’ in disruption management. Int. J. Prod. Res. 2014, 52, 2154–2172. [Google Scholar] [CrossRef]
- Dolgui, A.; Ivanov, D.; Sokolov, B. Ripple effect in the supply chain: An analysis and recent literature. Int. J. Prod. Res. 2018, 56, 414–430. [Google Scholar] [CrossRef] [Green Version]
- Ivanov, D. Structural Dynamics and Resilience in Supply Chain Risk Management; Springer Science and Business Media LLC: Berlin/Heidelberg, Germany, 2018. [Google Scholar]
- Kleindorfer, P.R.; Saad, G.H. Managing disruption risks in supply chains. Prod. Oper. Manag. 2005, 14, 53–68. [Google Scholar] [CrossRef]
- Snyder, L.V. Facility location under uncertainty: A review. IIE Trans. 2006, 38, 547–564. [Google Scholar] [CrossRef]
- Yang, Z.B.; Aydin, G.; Babich, V.; Beil, D.R. Using a dual-sourcing option in the presence of asymmetric information about supplier reliability: Competition vs. diversification. Manuf. Serv. Oper. Manag. 2011, 14, 202–217. [Google Scholar] [CrossRef]
- Benyoucef, L.; Xie, X.; Tanonkou, G.A. Supply chain network design with unreliable suppliers: A Lagrangian relaxation-based approach. Int. J. Prod. Res. 2013, 51, 6435–6454. [Google Scholar] [CrossRef]
- Sheffi, Y.; Rice, J.B., Jr. A supply chain view of the resilient enterprise. MIT Sloan Manag. Rev. 2005, 47, 41–48. [Google Scholar]
- Tako, A.A.; Robinson, S. The application of discrete event simulation and system dynamics in the logistics and supply chain context. Decis. Support Syst. 2012, 52, 802–815. [Google Scholar] [CrossRef] [Green Version]
- Ge, Y.; Yang, J.-B.; Proudlove, N.; Spring, M. System dynamics modelling for supply-chain management: A case study on a supermarket chain in the UK. Int. Trans. Oper. Res. 2004, 11, 495–509. [Google Scholar] [CrossRef]
- Zhang, T.Z.; Lu, Y.M. Study on simulation and optimization of the road rush-repair model after disaster. Appl. Mech. Mater. 2011, 50, 298–303. [Google Scholar] [CrossRef]
- Li, X.G.; Song, X.F.; Meng, X.F. System Dynamics Simulation of Coal Mine Accident System Cause. In Proceedings of the 16th International Conference on Management Science and Engineering (ICMSE2009), Moscow, Russia, 14–16 September 2009; pp. 2137–2142. [Google Scholar]
- Cooke, D.L. A system dynamics analysis of the Westray mine disaster. Syst. Dyn. Rev. 2003, 19, 139–166. [Google Scholar] [CrossRef]
- Simonovic, S.P.; Ahmad, S. Computer-based model for flood evacuation emergency planning. Nat. Hazards 2005, 34, 25–51. [Google Scholar] [CrossRef]
- Brouwers, L.; Hansson, K.; Ekenberg, L. Simulation of Three Competing Flood Management Strategies—A case Study. In Proceedings of the IASTED International Conference on Applied Simulation and Modelling (ASM2002), Crete, Greece, 25–28 June 2002; Acta Press: Crete, Greece, 2002; pp. 506–513. [Google Scholar]
- Min, P.; Yi, P.; Hong, C. Post-seismic supply chain risk management: A system dynamics disruption analysis approach for inventory and logistics planning. Comput. Oper. Res. 2014, 42, 14–24. [Google Scholar]
- Li, C.; Ren, J.; Wang, H. A system dynamics simulation model of chemical supply chain transportation risk management systems. Comput. Chem. Eng. 2016, 89, 71–83. [Google Scholar] [CrossRef]









| Risk Category | Risk Factor | Weight |
|---|---|---|
| Purchase plan change risk | Changes in external market environment | 0.2 |
| Materials demand delay | 0.4 | |
| Changes of material demand plan | 0.4 | |
| Warehousing plan change risk | Storage accident | 0.1 |
| Insufficient storage space | 0.5 | |
| Materials arrival delay | 0.4 | |
| Concentralized distribution plan change risk of pallets | Materials arrival delay | 0.35 |
| Material quality problems | 0.35 | |
| Lack of empty pallets | 0.3 | |
| Distribution plan change risk | Low rates of pallets matching | 0.6 |
| Installation site occupied | 0.2 | |
| Lack of distribution equipment | 0.2 | |
| Production plan change risk | Production disjointed | 0.25 |
| Line list adjustment | 0.1 | |
| Design change | 0.35 | |
| Design failing to come out on time | 0.2 | |
| Distribution delay | 0.1 | |
| Inventory backlog risk | Warehousing plan change risk | 0.65 |
| Concentralized distribution plan change risk of pallets | 0.35 | |
| Cruise construction schedule risk | Production plan change risk | 0.68 |
| Distribution plan change risk | 0.12 | |
| Design change | 0.2 |
| Risk Factor | Estimated Value | Risk Factor | Estimated Value |
|---|---|---|---|
| Changes in external market environment | 0.35 | Installation site occupied | 0.20 |
| Changes of material demand planning | 0.42 | Lack of distribution equipment | 0.10 |
| Insufficient storage space | 0.20 | Production disjointed | 0.30 |
| Storage accident | 0.02 | Design change | 0.25 |
| Lack of empty pallets | 0.05 | Design failing to come out on time | 0.30 |
Publisher’s Note: MDPI stays neutral with regard to jurisdictional claims in published maps and institutional affiliations. |
© 2021 by the authors. Licensee MDPI, Basel, Switzerland. This article is an open access article distributed under the terms and conditions of the Creative Commons Attribution (CC BY) license (https://creativecommons.org/licenses/by/4.0/).
Share and Cite
Zheng, Y.; Ke, J.; Wang, H. Risk Propagation of Concentralized Distribution Logistics Plan Change in Cruise Construction. Processes 2021, 9, 1398. https://doi.org/10.3390/pr9081398
Zheng Y, Ke J, Wang H. Risk Propagation of Concentralized Distribution Logistics Plan Change in Cruise Construction. Processes. 2021; 9(8):1398. https://doi.org/10.3390/pr9081398
Chicago/Turabian StyleZheng, Yahong, Jiangcen Ke, and Haiyan Wang. 2021. "Risk Propagation of Concentralized Distribution Logistics Plan Change in Cruise Construction" Processes 9, no. 8: 1398. https://doi.org/10.3390/pr9081398
APA StyleZheng, Y., Ke, J., & Wang, H. (2021). Risk Propagation of Concentralized Distribution Logistics Plan Change in Cruise Construction. Processes, 9(8), 1398. https://doi.org/10.3390/pr9081398

