Classification and Analysis of Optimization Techniques for Integrated Energy Systems Utilizing Renewable Energy Sources: A Review for CHP and CCHP Systems
Abstract
1. Introduction
2. Unconstrained Optimization Techniques
2.1. Nelder–Mead Method
2.2. Fibonacci Method and Golden Section Method
2.3. Hooke and Jeeves’ Method and Powell’s Method
2.4. Gradient Descent Method and Coordinate Descent Method
3. Constrained Optimization Techniques
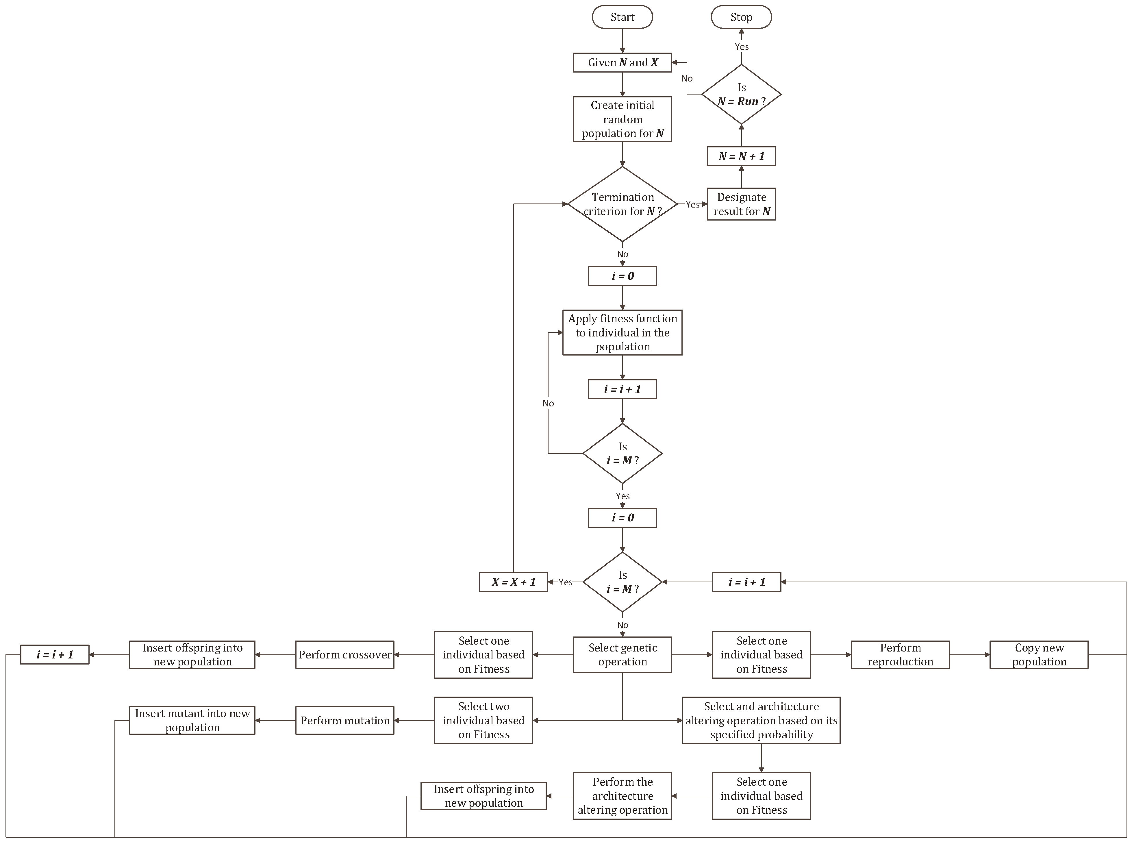
3.1. Genetic Algorithm Optimization
- Advantages
- ○
- Low possibility of convergence to local minima (maxima);
- ○
- The objective functions are not required to be of a certain type;
- ○
- Allows distributed and parallel implementations;
- ○
- Handles parameters in a bit string, not values;
- ○
- Utilizes probabilistic transition rules instead of deterministic;
- ○
- Uses objective function information instead of derivatives.
- Disadvantages
- ○
- Complexity in multiobjective optimization problems;
- ○
- Higher computational time;
- ○
- Premature convergence may happen depending on the coding of the fitness function.
- Encoding:
- Fitness function:
- ○
- Fixed function set;
- ○
- Adaptive function (reducing power consumption and CO2 [85]).
- Basic operators:
- ○
- Selection:
- ▪
- Tournament selection (unit commitment problem [86]);
- ▪
- Truncation selection;
- ▪
- Linear ranking selection;
- ▪
- Exponential ranking selection (steam reforming plant [87]);
- ▪
- Elitist selection (thermoeconomic optimization of a CHP [88]);
- ▪
- Proportional selection (scheduling in a microenergy grid [89]):
- Linear scaling;
- Sigma truncation;
- Power scaling.
- ○
- Crossover:
3.2. Particle Swarm Optimization
- Advantages:
- ○
- Faster convergence, particularly in improved PSO models;
- ○
- Simplicity of implementation and platform supports;
- ○
- Lower computational time compared to GA;
- ○
- Effectiveness in solving nonlinear and multimodal functions;
- ○
- Improved versions can be useful for solving high-dimensional problems.
- Disadvantages:
- ○
- The inertial weight has a strong impact on optimality convergence;
- ○
- Local optimum convergence is possible, particularly in high-dimensional space;
- ○
- Should be modified to work with discrete problems;
- ○
- Lower maturity level and commercialization compared to GA.
- Discrete PSO;
- PSO for MINLPs (optimal scheduling of CHP and manufacturing [123]);
- Constriction Factor Approach (CFA);
- Hybrid PSO (solving the economic dispatch problem of a CHP system [124]);
- L-Best Model;
- Adaptive PSO (solving the economic dispatch problem of a CHP system [63]);
- Evolutionary PSO (developing and optimizing a hybrid-CHP [125]).
3.3. Simulated Annealing Optimization
- Advantages:
- ○
- Can handle large, highly non-linear, and complex optimization problems;
- ○
- It is flexible and convergence of global optimum is guaranteed;
- ○
- It is considered as a versatile programming and algorithm.
- Disadvantages:
- ○
- Suffers from a clear trade-off between quality of the solution and computational time;
- ○
- It is not feasible for small and smooth optimization problems;
- ○
- Sensitive to initialization of temperature and its rate of change;
- ○
- Large data sets can be computationally too expensive.
3.4. Mixed-Integer Linear Programming Optimization
- Converging to a local optimum is very likely;
- Initialization affects the final solution considerably;
- Difficult to satisfying equality constraints;
- Complexity of formulation and modeling;
- Combinatorial explosion of integer variables.
- Advantages:
- ○
- Simplicity of implementation and platform supports;
- ○
- Higher convergence rate with lower percentage of gap compared to heuristic optimization methods;
- ○
- Convergence of global optimum is guaranteed;
- ○
- Possibility of formulating various constraints (particularly scheduling application).
- Disadvantage:
- ○
- Does not consider the possibility of nonlinear effects in a system;
- ○
- Solutions have lower quality compared to NLP;
- ○
- Discrete approximation of time can be a trade-off between the accuracy and computational time;
- ○
- Not feasible for large-scale integrations (large number of binary variables).
4. Conclusions
Author Contributions
Funding
Institutional Review Board Statement
Informed Consent Statement
Data Availability Statement
Acknowledgments
Conflicts of Interest
Abbreviations
| ATCS(R) | Annual Total Cost Saving (Ratio) |
| ATCR | Annual Total Cost Ratio |
| ACO | Ant Colony Optimization |
| APES(R) | Annual Primary Energy Saving (Ratio) |
| AC | Annual Cost |
| CHP | Combined Heat and Power |
| CCHP | Combined Cooling Heating and Power |
| CHPQA | Combined Heat and Power Quality Assurance |
| CLC | Chemical Looping Cycle |
| CI | Capital Cost |
| CRF | Capital Recovery Ratio |
| CFA | Constriction Factor Approach |
| CDER | Carbon Dioxide Emission Ratio |
| CED | Cumulative Energy Demand |
| DH | District Heating |
| ER | Emission Ratio |
| ENV | Environment Cost Impact |
| EES | Engineering Equation Solver |
| FC | Fuel Cell |
| GHG | Greenhouse Gases |
| GA | Genetic Algorithm |
| HRSG | Heat Recovery Steam Generator |
| HHV | Higher Heating Value |
| ICE | Internal Combustion Engine |
| IES | Integrated Energy System |
| LCOE | Levelized Cost of Electricity |
| LCA | Life Cycle Assessment |
| LPSP | Loss of Power Supply Probability |
| LHV | Lower Heating Value |
| MILP | Mixed-Integer Linear Programming |
| NPV | Net Present Value |
| ORC | Organic Rankine Cycle |
| OPH | Operating Hours |
| PI | Performance Index |
| PGU | Power Generation Unit |
| PSO | Particle Swarm Optimization |
| PES | Primary Energy Saving |
| PEC | Primary Energy Consumption |
| PBP | Payback Period |
| RES | Renewable Energy Sources |
| SOFC | Solid Oxide Fuel Cell |
| STBR | Steam to Biomass Ratio |
| SP | Separate Generation |
| SIC | Specific Investment Cost |
| SA | Simulated Annealing |
| TOC | Theory of Constraints |
| TPUC | Total Product Unit Cost |
| TAPR | Total Heat Exchanger Area |
| TIC | Total Investment Cost |
| TAC | Total Annual Cost |
| TFC | Total Fuel Cost |
| TOC | Total Operating Cost |
References
- Bagherian, M.A.; Mehranzamir, K. A Comprehensive Review on Renewable Energy Integration for Combined Heat and Power Production. Energy Convers. Manag. 2020, 224, 113454. [Google Scholar] [CrossRef]
- Contino, F.; Moret, S.; Limpens, G.; Jeanmart, H. Whole-Energy System Models: The Advisors for the Energy Transition. Prog. Energy Combust. Sci. 2020, 81, 100872. [Google Scholar] [CrossRef]
- Renewables—Global Energy Review 2020—Analysis. Available online: https://www.iea.org/reports/global-energy-review-2020/renewables (accessed on 16 January 2021).
- Global Energy and CO2 Emissions in 2020—Global Energy Review 2020—Analysis. Available online: https://www.iea.org/reports/global-energy-review-2020/global-energy-and-co2-emissions-in-2020 (accessed on 17 January 2021).
- Renewable Heat—Renewables 2020—Analysis. Available online: https://www.iea.org/reports/renewables-2020/renewable-heat (accessed on 17 January 2021).
- The Association for Decentralized Energy. Finning Power Systems Releases Dedicated CHP Guide for Chemicals Industry|Member News|The Association for Decentralised Energy. Available online: https://www.theade.co.uk/news/market-news/finning-power-systems-releases-dedicated-chp-guide-for-chemicals-industry (accessed on 25 January 2021).
- Digest of United Kingdom Energy Statistics (DUKES) 2016: Main Chapters and Annexes. Available online: https://www.gov.uk/government/statistics/digest-of-united-kingdom-energy-statistics-dukes-2016-main-chapters-and-annexes (accessed on 25 January 2021).
- Combined Heat and Power Installation Database|Better Buildings Initiative. Available online: https://betterbuildingssolutioncenter.energy.gov/chp/solutions-at-a-glance/us-doe-chp-installation-database (accessed on 25 January 2021).
- DeCarolis, J.; Daly, H.; Dodds, P.; Keppo, I.; Li, F.; McDowall, W.; Pye, S.; Strachan, N.; Trutnevyte, E.; Usher, W.; et al. Formalizing Best Practice for Energy System Optimization Modelling. Appl. Energy 2017, 194, 184–198. [Google Scholar] [CrossRef]
- Abusoglu, A.; Kanoglu, M. Exergoeconomic Analysis and Optimization of Combined Heat and Power Production: A Review. Renew. Sustain. Energy Rev. 2009, 13, 2295–2308. [Google Scholar] [CrossRef]
- Valero, A.; Lozano, M.A.; Serra, L.; Tsatsaronis, G.; Pisa, J.; Frangopoulos, C.; von Spakovsky, M.R. CGAM Problem: Definition and Conventional Solution. Energy 1994, 19, 279–286. [Google Scholar] [CrossRef]
- Nazari-Heris, M.; Mohammadi-Ivatloo, B.; Gharehpetian, G.B. A Comprehensive Review of Heuristic Optimization Algorithms for Optimal Combined Heat and Power Dispatch from Economic and Environmental Perspectives. Renew. Sustain. Energy Rev. 2018, 81, 2128–2143. [Google Scholar] [CrossRef]
- Khan, M.W.; Wang, J. The Research on Multi-Agent System for Microgrid Control and Optimization. Renew. Sustain. Energy Rev. 2017, 80, 1399–1411. [Google Scholar] [CrossRef]
- Cho, H.; Smith, A.D.; Mago, P. Combined Cooling, Heating and Power: A Review of Performance Improvement and Optimization. Appl. Energy 2014, 136, 168–185. [Google Scholar] [CrossRef]
- Gu, W.; Wu, Z.; Bo, R.; Liu, W.; Zhou, G.; Chen, W.; Wu, Z. Modeling, Planning and Optimal Energy Management of Combined Cooling, Heating and Power Microgrid: A Review. Int. J. Electr. Power Energy Syst. 2014, 54, 26–37. [Google Scholar] [CrossRef]
- Cui, Y.; Geng, Z.; Zhu, Q.; Han, Y. Review: Multi-Objective Optimization Methods and Application in Energy Saving. Energy 2017, 125, 681–704. [Google Scholar] [CrossRef]
- Wang, Y.; Zhang, S.; Chow, D.; Kuckelkorn, J.M. Evaluation and Optimization of District Energy Network Performance: Present and Future. Renew. Sustain. Energy Rev. 2021, 139, 110577. [Google Scholar] [CrossRef]
- Zakaria, A.; Ismail, F.B.; Lipu, M.S.H.; Hannan, M.A. Uncertainty Models for Stochastic Optimization in Renewable Energy Applications. Renew. Energy 2020, 145, 1543–1571. [Google Scholar] [CrossRef]
- Groissböck, M. Are Open Source Energy System Optimization Tools Mature Enough for Serious Use? Renew. Sustain. Energy Rev. 2019, 102, 234–248. [Google Scholar] [CrossRef]
- Haftka, R.T.; Gürdal, Z. Unconstrained optimization. In Elements of Structural Optimization; Haftka, R.T., Gürdal, Z., Eds.; Springer: Dordrecht, The Netherlands, 1992; pp. 115–158. ISBN 978-94-011-2550-5. [Google Scholar]
- Venkateswarlu, C.; Jujjavarapu, S.E. Classical Analytical Methods of Optimization. Stoch. Glob. Optim. Methods Appl. Chem. Biochem. Pharm. Environ. Process. 2020, 27–52. [Google Scholar] [CrossRef]
- Eren, Y.; Küçükdemiral, İ.B.; Üstoğlu, İ. Chapter 2—Introduction to optimization. In Optimization in Renewable Energy Systems; Erdinç, O., Ed.; Butterworth-Heinemann: Boston, MA, USA, 2017; pp. 27–74. ISBN 978-0-08-101041-9. [Google Scholar]
- Nelder, J.A.; Mead, R. A Simplex Method for Function Minimization. Comput. J. 1965, 7, 308–313. [Google Scholar] [CrossRef]
- Kowalik, J.S. Methods for Unconstrained Optimization Problems; American Elsevier Pub. Co.: New York, NY, USA, 1968; ISBN 978-0-444-00041-5. [Google Scholar]
- Niegodajew, P.; Marek, M.; Elsner, W.; Kowalczyk, Ł. Power Plant Optimisation—Effective Use of the Nelder-Mead Approach. Processes 2020, 8, 357. [Google Scholar] [CrossRef]
- Niknam, T.; Firouzi, B.B. A Practical Algorithm for Distribution State Estimation Including Renewable Energy Sources. Renew. Energy 2009, 34, 2309–2316. [Google Scholar] [CrossRef]
- Xu, Z.; Geng, H.; Chu, B. Model-Free Power Optimization of Wind Farm Based on Nelder-Mead Method. In Proceedings of the 2020 2nd International Conference on Smart Power & Internet Energy Systems (SPIES), Bangkok, Thailand, 15–18 September 2020; pp. 166–171. [Google Scholar] [CrossRef]
- Yang, X.-S. 3-Optimization algorithms. In Introduction to Algorithms for Data Mining and Machine Learning; Yang, X.-S., Ed.; Academic Press: London, UK, 2019; pp. 45–65. ISBN 978-0-12-817216-2. [Google Scholar]
- Powell, M.J.D. An Efficient Method for Finding the Minimum of a Function of Several Variables without Calculating Derivatives. Comput. J. 1964, 7, 155–162. [Google Scholar] [CrossRef]
- Efficient Design of Discrete Fractional-Order Differentiators Using Nelder–Mead Simplex Algorithm|SpringerLink. Available online: https://link.springer.com/article/10.1007/s00034-015-0149-7 (accessed on 19 January 2021).
- Gilli, M.; Maringer, D.; Schumann, E. Chapter 12—Heuristic methods in a nutshell. In Numerical Methods and Optimization in Finance, 2nd ed.; Gilli, M., Maringer, D., Schumann, E., Eds.; Academic Press: London, UK, 2019; pp. 273–318. ISBN 978-0-12-815065-8. [Google Scholar]
- Lecompte, S.; Huisseune, H.; van den Broek, M.; De Schampheleire, S.; De Paepe, M. Part Load Based Thermo-Economic Optimization of the Organic Rankine Cycle (ORC) Applied to a Combined Heat and Power (CHP) System. Appl. Energy 2013, 111, 871–881. [Google Scholar] [CrossRef]
- Datas, A.; Ramos, A.; del Cañizo, C. Techno-Economic Analysis of Solar PV Power-to-Heat-to-Power Storage and Trigeneration in the Residential Sector. Appl. Energy 2019, 256, 113935. [Google Scholar] [CrossRef]
- Pierobon, L.; Nguyen, T.-V.; Larsen, U.; Haglind, F.; Elmegaard, B. Multi-Objective Optimization of Organic Rankine Cycles for Waste Heat Recovery: Application in an Offshore Platform. Energy 2013, 58, 538–549. [Google Scholar] [CrossRef]
- Rybiński, W.; Mikielewicz, J. Statistical Method for the Determination of the Minichannel Heat Exchanger’s Thermal Characteristics. Energy 2018, 158, 139–147. [Google Scholar] [CrossRef]
- Rustagi, J.S. Numerical Methods of Optimization. Optim. Tech. Stat. 1994, 53–88. [Google Scholar] [CrossRef]
- Subasi, M.; Yildirim, N.; Yildiz, B. An Improvement on Fibonacci Search Method in Optimization Theory. Appl. Math. Comput. 2004, 147, 893–901. [Google Scholar] [CrossRef]
- Brent, R.P. Algorithms for minimization without derivatives. In Dover Books on Mathematics; Dover Publications: New York, NY, USA, 2013; ISBN 9780486143682. [Google Scholar]
- Nocedal, J.; Wright, S.J. Line Search Methods. In Numerical Optimization; Springer: New York, NY, USA, 2006; pp. 30–65. ISBN 978-0-387-40065-5. [Google Scholar]
- Hagos, D.A.; Gebremedhin, A.; Bolkesjø, T.F. The Prospects of Bioenergy in the Future Energy System of Inland Norway. Energy 2017, 121, 78–91. [Google Scholar] [CrossRef]
- Ahmed, N.A.; Miyatake, M. A Novel Maximum Power Point Tracking for Photovoltaic Applications under Partially Shaded Insolation Conditions. Electr. Power Syst. Res. 2008, 78, 777–784. [Google Scholar] [CrossRef]
- Ramaprabha, R.; Balaji, M.; Mathur, B.L. Maximum Power Point Tracking of Partially Shaded Solar PV System Using Modified Fibonacci Search Method with Fuzzy Controller. Int. J. Electr. Power Energy Syst. 2012, 43, 754–765. [Google Scholar] [CrossRef]
- Quoilin, S.; Orosz, M.; Hemond, H.; Lemort, V. Performance and Design Optimization of a Low-Cost Solar Organic Rankine Cycle for Remote Power Generation. Sol. Energy 2011, 85, 955–966. [Google Scholar] [CrossRef]
- Chen, Y.; Wang, J.; Ma, C.; Gao, Y. Thermo-Ecological Cost Assessment and Optimization for a Hybrid Combined Cooling, Heating and Power System Coupled with Compound Parabolic Concentrated-Photovoltaic Thermal Solar Collectors. Energy 2019, 176, 479–492. [Google Scholar] [CrossRef]
- Wang, J.; Chen, Y.; Lior, N. Exergo-Economic Analysis Method and Optimization of A Novel Photovoltaic/Thermal Solar-Assisted Hybrid Combined Cooling, Heating and Power System. Energy Convers. Manag. 2019, 199, 111945. [Google Scholar] [CrossRef]
- Wang, J.; Mao, T.; Sui, J.; Jin, H. Modeling and Performance Analysis of CCHP (Combined Cooling, Heating and Power) System Based on Co-Firing of Natural Gas and Biomass Gasification Gas. Energy 2015, 93, 801–815. [Google Scholar] [CrossRef]
- Zheng, C.Y.; Wu, J.Y.; Zhai, X.Q.; Wang, R.Z. Impacts of Feed-in Tariff Policies on Design and Performance of CCHP System in Different Climate Zones. Appl. Energy 2016, 175, 168–179. [Google Scholar] [CrossRef]
- Kaldehi, B.J.; Keshavarz, A.; Safaei Pirooz, A.A.; Batooei, A.; Ebrahimi, M. Designing A Micro Stirling Engine for Cleaner Production of Combined Cooling Heating and Power in Residential Sector of Different Climates. J. Clean. Prod. 2017, 154, 502–516. [Google Scholar] [CrossRef]
- Rao, S.S. Engineering Optimization: Theory and Practice; Wiley: Hoboken, NJ, USA, 2019; ISBN 9781119454717. [Google Scholar]
- Öchsner, A.; Makvandi, R. Unconstrained functions of one variable. In Numerical Engineering Optimization: Application of the Computer Algebra System Maxima; Öchsner, A., Makvandi, R., Eds.; Springer International Publishing: Cham, Switzerland, 2020; pp. 15–45. ISBN 978-3-030-43388-8. [Google Scholar]
- Hooke, R.; Jeeves, T.A. “Direct Search” Solution of Numerical and Statistical Problems. J. ACM 1961, 8, 212–229. [Google Scholar] [CrossRef]
- Nocedal, J.; Wright, S.J. Derivative-Free Optimization. In Numerical Optimization; Springer: New York, NY, USA, 2006; pp. 220–244. ISBN 978-0-387-40065-5. [Google Scholar]
- Al-Sultan, K.S.; Al-Fawzan, M.A. A tabu search Hooke and Jeeves algorithm for unconstrained optimization. Eur. J. of Oper. Res. 1997, 103, 198–208. [Google Scholar] [CrossRef]
- Tabassum, M.F.; Saeed, M.; Chaudhry, N.A.; Ali, J.; Farman, M.; Akram, S. Evolutionary simplex adaptive Hooke-Jeeves algorithm for economic load dispatch problem considering valve point loading effects. Ain Shams Eng. J. 2020. [Google Scholar] [CrossRef]
- Cacabelos, A.; Eguía, P.; Míguez, J.L.; Rey, G.; Arce, M.E. Development of an Improved Dynamic Model of a Stirling Engine and A Performance Analysis of A Cogeneration Plant. Appl. Therm. Eng. 2014, 73, 608–621. [Google Scholar] [CrossRef]
- Bengoetxea, A.; Fernandez, M.; Perez-Iribarren, E.; Gonzalez-Pino, I.; Las-Heras-Casas, J.; Erkoreka, A. Control Strategy Optimization of A Stirling Based Residential Hybrid System through Multi-Objective Optimization. Energy Convers. Manag. 2020, 208, 112549. [Google Scholar] [CrossRef]
- Tulus, V.; Boer, D.; Cabeza, L.F.; Jiménez, L.; Guillén-Gosálbez, G. Enhanced Thermal Energy Supply via Central Solar Heating Plants with Seasonal Storage: A Multi-Objective Optimization Approach. Appl. Energy 2016, 181, 549–561. [Google Scholar] [CrossRef]
- Del Valle, M.; Poch, M.; Alonso, J.; Bartroli, J. Comparison of the Powell and Simplex Methods in the Optimization of Flow-Injection Systems. Simulation on Modelled Experimental Surfaces and Experimental Optimizations. Anal. Chim. Acta 1990, 241, 31–42. [Google Scholar] [CrossRef]
- Al-Sulaiman, F.A.; Dincer, I.; Hamdullahpur, F. Thermoeconomic Optimization of Three Trigeneration Systems Using Organic Rankine Cycles: Part I—Formulations. Energy Convers. Manag. 2013, 69, 199–208. [Google Scholar] [CrossRef]
- Al-Sulaiman, F.A.; Dincer, I.; Hamdullahpur, F. Thermoeconomic Optimization of Three Trigeneration Systems Using Organic Rankine Cycles: Part II—Applications. Energy Convers. Manag. 2013, 69, 209–216. [Google Scholar] [CrossRef]
- Shokati, N.; Ranjbar, F.; Yari, M. A Comprehensive Exergoeconomic Analysis of Absorption Power and Cooling Cogeneration Cycles Based on Kalina, Part 2: Parametric Study and Optimization. Energy Convers. Manag. 2018, 161, 74–103. [Google Scholar] [CrossRef]
- Bellos, E.; Tzivanidis, C. Parametric Analysis and Optimization of an Organic Rankine Cycle with Nanofluid Based Solar Parabolic Trough Collectors. Renew. Energy 2017, 114, 1376–1393. [Google Scholar] [CrossRef]
- Narang, N.; Sharma, E.; Dhillon, J.S. Combined Heat and Power Economic Dispatch Using Integrated Civilized Swarm Optimization and Powell’s Pattern Search Method. Appl. Soft Comput. J. 2017, 52, 190–202. [Google Scholar] [CrossRef]
- Rahim, A.; Ohta, H. An Integrated Optimization Model for Inventory and Quality Control Problems. Optim. Eng. 2004, 5, 361–377. [Google Scholar] [CrossRef]
- Lemarechal, C. Cauchy and the Gradient Method. Doc. Math. 2012, 251, 10. [Google Scholar]
- Wright, S.J. Coordinate Descent Algorithms. Math. Program. 2015, 151, 3–34. [Google Scholar] [CrossRef]
- Snyman, J.A. Line search descent methods for unconstrained minimization. In Practical Mathematical Optimization: An Introduction to Basic Optimization Theory and Classical and New Gradient-Based Algorithms; Springer: Boston, MA, USA, 2005; pp. 33–55. ISBN 978-0-387-24349-8. [Google Scholar]
- Nesterov, Y. Efficiency of Coordinate Descent Methods on Huge-Scale Optimization Problems. SIAM J. Optim. 2012, 22, 341–362. [Google Scholar] [CrossRef]
- Nesterov, Y. Introductory Lectures on Convex Optimization: A Basic Course. In Applied Optimization; Springer: New York, NY, USA, 2004; ISBN 978-1-4020-7553-7. [Google Scholar]
- Li, J.; Huang, Y.; Zhu, M. Gradient Descent Iterative Method for Energy Flow of Integrated Energy System Considering Multiple Modes of Compressors. Energy Convers. Manag. 2020, 207, 112534. [Google Scholar] [CrossRef]
- Seijo, S.; del Campo, I.; Echanobe, J.; García-Sedano, J. Modeling and Multi-Objective Optimization of A Complex CHP Process. Appl. Energy 2016, 161, 309–319. [Google Scholar] [CrossRef]
- Liu, J.; Wang, X.; Zhao, Y.; Dong, B.; Lu, K.; Wang, R. Heating Load Forecasting for Combined Heat and Power Plants via Strand-Based LSTM. IEEE Access 2020, 8, 33360–33369. [Google Scholar] [CrossRef]
- Tsourapas, V.; Stefanopoulou, A.; Sun, J. Dynamics, optimization and control of a fuel cell based combined heat power (CHP) system for shipboard applications. In Proceedings of the American Control Conference, Portland, OR, USA, 8–10 June 2005; pp. 1993–1998. [Google Scholar]
- Henwood, T.G.M.I. An Algorithm for Combined Heat and Power Economic Dispatch. IEEE Trans. Power Syst. 1996, 11, 1778–1784. [Google Scholar]
- Sharma, A. Guided Parallelized Stochastic Gradient Descent for Delay Compensation. Appl. Soft Comput. 2021, 107084. [Google Scholar] [CrossRef]
- Long, N.V.D.; Minh, L.Q.; Pham, T.N.; Bahadori, A.; Lee, M. Novel Retrofit Designs Using A Modified Coordinate Descent Methodology for Improving Energy Efficiency of Natural Gas Liquid Fractionation Process. J. Nat. Gas Sci. Eng. 2016, 33, 458–468. [Google Scholar] [CrossRef]
- Banzhaf, W. Evolutionary Computation and Genetic Programming; Elsevier Inc.: Amsterdam, The Netherlands, 2013; ISBN 9780124159952. [Google Scholar]
- Holland, J.H. Adaptation in Natural and Artificial Systems: An Introductory Analysis with Applications to Biology, Control and Artificial Intelligence; MIT Press: Cambridge, MA, USA, 1992; ISBN 0-262-08213-6. [Google Scholar]
- Yang, Z.; Li, K.; Foley, A. Computational Scheduling Methods for Integrating Plug-in Electric Vehicles with Power Systems: A Review. Renew. Sustain. Energy Rev. 2015, 51, 396–416. [Google Scholar] [CrossRef]
- Momoh, J.A. Electric Power System Applications of Optimization; CRC Press: Boca Raton, FL, USA, 2017; ISBN 9781420065879. [Google Scholar]
- Gutiérrez-Antonio, C.; Briones-Ramírez, A. Speeding Up A Multiobjective Genetic Algorithm With Constraints Through Artificial Neuronal Networks. Comput. Aided Chem. Eng. 2010, 28, 391–396. [Google Scholar]
- Caponetto, R.; Fortuna, L.; Fazzino, S.; Xibilia, M.G. Chaotic Sequences to Improve the Performance of Evolutionary Algorithms. IEEE Trans. Evol. Comput. 2003, 7, 289–304. [Google Scholar] [CrossRef]
- Gopalakrishnan, H.; Kosanovic, D. Operational Planning of Combined Heat and Power Plants through Genetic Algorithms for Mixed 0–1 Nonlinear Programming. Comput. Oper. Res. 2015, 56, 51–67. [Google Scholar] [CrossRef]
- Ocłoń, P.; Łopata, S.; Stelmach, T.; Li, M.; Zhang, J.-F.; Mzad, H.; Tao, W.-Q. Design Optimization of A High-Temperature Fin-and-Tube Heat Exchanger Manifold—A Case Study. Energy 2021, 215, 119059. [Google Scholar] [CrossRef]
- Liu, C.-H.; Huang, D.-H. Reduction of Power Consumption and Carbon Footprints by Applying Multi-Objective Optimisation via Genetic Algorithms. Int. J. Prod. Res. 2014, 52, 337–352. [Google Scholar] [CrossRef]
- Dimitroulas, D.K.; Georgilakis, P.S. A New Memetic Algorithm Approach for the Price Based Unit Commitment Problem. Appl. Energy 2011, 88, 4687–4699. [Google Scholar] [CrossRef]
- Pardo, E.G.; Blanco-Linares, J.; Velázquez, D.; Serradilla, F. Optimization of A Steam Reforming Plant Modeled with Artificial Neural Networks. Electronics 2020, 9, 1923. [Google Scholar] [CrossRef]
- Ahmadi, P.; Dincer, I.; Rosen, M.A. Thermoeconomic Multi-Objective Optimization of A Novel Biomass-Based Integrated Energy System. Energy 2014, 68, 958–970. [Google Scholar] [CrossRef]
- Gabbar, H.A.; Zidan, A. Optimal Scheduling of Interconnected Micro Energy Grids with Multiple Fuel Options. Sustain. Energy Grids Netw. 2016, 7, 80–89. [Google Scholar] [CrossRef]
- Alonso, M.; Amaris, H.; Alvarez-Ortega, C. Integration of Renewable Energy Sources in Smart Grids by Means of Evolutionary Optimization Algorithms. Expert Syst. Appl. 2012, 39, 5513–5522. [Google Scholar] [CrossRef]
- Sanaye, S.; Nasab, A.M. Modeling and Optimizing A CHP System for Natural Gas Pressure Reduction Plant. Energy 2012, 40, 358–369. [Google Scholar] [CrossRef]
- Möller, B.F.; Arriagada, J.; Assadi, M.; Potts, I. Optimisation of an SOFC/GT System with CO2-Capture. J. Power Sources 2004, 131, 320–326. [Google Scholar] [CrossRef]
- Ahmadi, P.; Dincer, I. Exergoenvironmental Analysis and Optimization of A Cogeneration Plant System Using Multimodal Genetic Algorithm (MGA). Energy 2010, 35, 5161–5172. [Google Scholar] [CrossRef]
- Vögelin, P.; Koch, B.; Georges, G.; Boulouchos, K. Heuristic Approach for the Economic Optimisation of Combined Heat and Power (CHP) Plants: Operating Strategy, Heat Storage and Power. Energy 2017, 121, 66–77. [Google Scholar] [CrossRef]
- Zou, D.; Li, S.; Kong, X.; Ouyang, H.; Li, Z. Solving the Combined Heat and Power Economic Dispatch Problems by an Improved Genetic Algorithm and A New Constraint Handling Strategy. Appl. Energy 2019, 237, 646–670. [Google Scholar] [CrossRef]
- Jain, P.; Swarnkar, K.K. Economic load dispatch with prohibited operating zones using genetic algorithms. In Proceedings of the International Conference on Soft Computing for Problem Solving (SocProS 2011), Roorkee, India, 20–22 December 2011; Deep, K., Nagar, A., Pant, M., Bansal, J.C., Eds.; Springer: Roorkee, India, 2012; pp. 611–619. [Google Scholar]
- Haghrah, A.; Nazari-Heris, M.; Mohammadi-Ivatloo, B. Solving Combined Heat and Power Economic Dispatch Problem Using Real Coded Genetic Algorithm with Improved Mühlenbein Mutation. Appl. Therm. Eng. 2016, 99, 465–475. [Google Scholar] [CrossRef]
- Bora, T.C.; Mariani, V.C.; Coelho, L.; dos Santos Coelho, L. Multi-Objective Optimization of the Environmental-Economic Dispatch with Reinforcement Learning Based on Non-Dominated Sorting Genetic Algorithm. Appl. Therm. Eng. 2019, 146, 688–700. [Google Scholar] [CrossRef]
- Jena, C.; Basu, M.; Panigrahi, C.K. Differential Evolution with Gaussian Mutation for Combined Heat and Power Economic Dispatch. Soft Comput. 2016, 20, 681–688. [Google Scholar] [CrossRef]
- Shang, C.; Srinivasan, D.; Reindl, T. Generation and Storage Scheduling of Combined Heat and Power. Energy 2017, 124, 693–705. [Google Scholar] [CrossRef]
- Jin, X.; Mu, Y.; Jia, H.; Wu, J.; Xu, X.; Yu, X. Optimal Day-Ahead Scheduling of Integrated Urban Energy Systems. Appl. Energy 2016, 180, 1–13. [Google Scholar] [CrossRef]
- Morvaj, B.; Evins, R.; Carmeliet, J. Optimization Framework for Distributed Energy Systems with Integrated Electrical Grid Constraints. Appl. Energy 2016, 171, 296–313. [Google Scholar] [CrossRef]
- Sadeghi, M.; Mehr, A.S.; Zar, M.; Santarelli, M. Multi-Objective Optimization of A Novel Syngas Fed SOFC Power Plant Using A Downdraft Gasifier. Energy 2018, 148, 16–31. [Google Scholar] [CrossRef]
- Movahed, Z.P.; Kabiri, M.; Ranjbar, S.; Joda, F. Multi-Objective Optimization of Life Cycle Assessment of Integrated Waste Management Based on Genetic Algorithms: A Case Study of Tehran. J. Clean. Prod. 2020, 247, 119153. [Google Scholar] [CrossRef]
- Li, L.; Mu, H.; Gao, W.; Li, M. Optimization and Analysis of CCHP System Based on Energy Loads Coupling of Residential and Office Buildings. Appl. Energy 2014, 136, 206–216. [Google Scholar] [CrossRef]
- Zeng, R.; Zhang, X.; Deng, Y.; Li, H.; Zhang, G. Optimization and Performance Comparison of Combined Cooling, Heating and Power/Ground Source Heat Pump/Photovoltaic/Solar Thermal System under Different Load Ratio for Two Operation Strategies. Energy Convers. Manag. 2020, 208, 112579. [Google Scholar] [CrossRef]
- Hou, S.; Zhang, F.; Yu, L.; Cao, S.; Zhou, Y.; Wu, Y.; Hou, L. Optimization of A Combined Cooling, Heating and Power System Using CO2 as Main Working Fluid Driven by Gas Turbine Waste Heat. Energy Convers. Manag. 2018, 178, 235–249. [Google Scholar] [CrossRef]
- Maleki, A.; Hafeznia, H.; Rosen, M.A.; Pourfayaz, F. Optimization of A Grid-Connected Hybrid Solar-Wind-Hydrogen CHP System for Residential Applications by Efficient Metaheuristic Approaches. Appl. Therm. Eng. 2017, 123, 1263–1277. [Google Scholar] [CrossRef]
- Bahlawan, H.; Morini, M.; Pinelli, M.; Poganietz, W.R.; Spina, P.R.; Venturini, M. Optimization of A Hybrid Energy Plant by Integrating the Cumulative Energy Demand. Appl. Energy 2019, 253, 113484. [Google Scholar] [CrossRef]
- Haghighat Mamaghani, A.; Najafi, B.; Casalegno, A.; Rinaldi, F. Optimization of An HT-PEM Fuel Cell Based Residential Micro Combined Heat and Power System: A Multi-Objective Approach. J. Clean. Prod. 2018, 180, 126–138. [Google Scholar] [CrossRef]
- Wei, D.; Chen, A.; Sun, B.; Zhang, C. Multi-Objective Optimal Operation and Energy Coupling Analysis of Combined Cooling and Heating System. Energy 2016, 98, 296–307. [Google Scholar] [CrossRef]
- Jiang, R.; Yin, H.; Peng, K.; Xu, Y. Multi-Objective Optimization, Design and Performance Analysis of An Advanced Trigenerative Micro Compressed Air Energy Storage System. Energy Convers. Manag. 2019, 186, 323–333. [Google Scholar] [CrossRef]
- Wang, X.; Yang, C.; Huang, M.; Ma, X. Multi-Objective Optimization of A Gas Turbine-Based CCHP Combined with Solar and Compressed Air Energy Storage System. Energy Convers. Manag. 2018, 164, 93–101. [Google Scholar] [CrossRef]
- Ren, F.; Wang, J.; Zhu, S.; Chen, Y. Multi-Objective Optimization of Combined Cooling, Heating and Power System Integrated with Solar and Geothermal Energies. Energy Convers. Manag. 2019, 197, 111866. [Google Scholar] [CrossRef]
- Dorigo, M.; Maniezzo, V.; Colorni, A. Ant System: Optimization by A Colony of Cooperating Agents. IEEE Trans. Syst. Man Cybern. Part B (Cybernetics) 1996, 26, 29–41. [Google Scholar] [CrossRef] [PubMed]
- Varela, F.J.; Bourgine, P. Toward A Practice of Autonomous Systems: Proceedings of the First European Conference on Artificial Life; MIT Press: Cambridge, MA, USA, 1992; ISBN 9780262720199. [Google Scholar]
- Kennedy, J.; Eberhart, R. Particle swarm optimization. In Proceedings of the ICNN’95—International Conference on Neural Networks, Perth, Australia, 27 December 1995; Volume 4, pp. 1942–1948. [Google Scholar]
- Lee, K.Y.; El-Sharkawi, M.A. Modern Heuristic Optimization Techniques: Theory and Applications to Power Systems; Wiley: Hoboken, NJ, USA, 2008; ISBN 9780471457114. [Google Scholar]
- Sun, Y.; Wang, Z.; van Wyk, B.J. Local and global search based pso algorithm. In Proceedings of the Advances in Swarm Intelligence, Harbin, China, 12 June 2013; Tan, Y., Shi, Y., Mo, H., Eds.; Springer: Berlin/Heidelberg, Germany, 2013; pp. 129–136. [Google Scholar]
- Erdinc, O.; Uzunoglu, M. Optimum Design of Hybrid Renewable Energy Systems: Overview of Different Approaches. Renew. Sustain. Energy Rev. 2012, 16, 1412–1425. [Google Scholar] [CrossRef]
- Eberhart, R.C.; Shi, Y. Comparison between genetic algorithms and particle swarm optimization. In Proceedings of the International Conference on Evolutionary Programming, San Diego, CA, USA, 25 June 1998; Porto, V.W., Saravanan, N., Waagen, D., Eiben, A.E., Eds.; Springer: Berlin/Heidelberg, Germany, 1998; pp. 611–616. [Google Scholar]
- Shin, Y.-B.; Kita, E. Application of Particle Swarm Optimization to the Item Packing Problem. In Proceedings of the Computer Aided Optimum Design in Engineering XII, New Forest, UK, 20 June 2012; pp. 245–255. [Google Scholar]
- Sun, Z.; Li, L.; Bego, A.; Dababneh, F. Customer-Side Electricity Load Management for Sustainable Manufacturing Systems Utilizing Combined Heat and Power Generation System. Int. J. Prod. Econ. 2015, 165, 112–119. [Google Scholar] [CrossRef]
- Eladl, A.A.; ElDesouky, A.A. Optimal Economic Dispatch for Multi Heat-Electric Energy Source Power System. Int. J. Electr. Power Energy Syst. 2019, 110, 21–35. [Google Scholar] [CrossRef]
- Lorestani, A.; Ardehali, M.M. Optimization of Autonomous Combined Heat and Power System Including PVT, WT, Storages, and Electric Heat Utilizing Novel Evolutionary Particle Swarm Optimization Algorithm. Renew. Energy 2018, 119, 490–503. [Google Scholar] [CrossRef]
- AlRashidi, M.R.; AlHajri, M.F.; Al-Othman, A.K.; El-Naggar, K.M. Particle swarm optimization and its applications in power systems. In Computational Intelligence in Power Engineering; Panigrahi, B.K., Abraham, A., Das, S., Eds.; Springer: Berlin/Heidelberg, Germany, 2010; pp. 295–324. ISBN 978-3-642-14013-6. [Google Scholar]
- Yan, Y.; Zhang, C.; Li, K.; Wang, Z. An Integrated Design for Hybrid Combined Cooling, Heating and Power System with Compressed Air Energy Storage. Appl. Energy 2018, 210, 1151–1166. [Google Scholar] [CrossRef]
- Piperagkas, G.S.; Anastasiadis, A.G.; Hatziargyriou, N.D. Stochastic PSO-Based Heat and Power Dispatch under Environmental Constraints Incorporating CHP and Wind Power Units. Electr. Power Syst. Res. 2011, 81, 209–218. [Google Scholar] [CrossRef]
- Anand, H.; Narang, N.; Dhillon, J.S. Multi-Objective Combined Heat and Power Unit Commitment Using Particle Swarm Optimization. Energy 2019, 172, 794–807. [Google Scholar] [CrossRef]
- Ferreira, A.C.; Nunes, M.L.; Teixeira, J.C.F.; Martins, L.A.S.B.; Teixeira, S.F.C.F. Thermodynamic and Economic Optimization of a Solar-Powered Stirling Engine for Micro-Cogeneration Purposes. Energy 2016, 111, 1–17. [Google Scholar] [CrossRef]
- Tichi, S.G.; Ardehali, M.M.; Nazari, M.E. Examination of Energy Price Policies in Iran for Optimal Configuration of CHP and CCHP Systems Based on Particle Swarm Optimization Algorithm. Energy Policy 2010, 38, 6240–6250. [Google Scholar] [CrossRef]
- Patwal, R.S.; Narang, N. Crisscross PSO Algorithm for Multi-Objective Generation Scheduling of Pumped Storage Hydrothermal System Incorporating Solar Units. Energy Convers. Manag. 2018, 169, 238–254. [Google Scholar] [CrossRef]
- Beigvand, S.D.; Abdi, H.; La Scala, M. Hybrid Gravitational Search Algorithm-Particle Swarm Optimization with Time Varying Acceleration Coefficients for Large Scale CHPED Problem. Energy 2017, 126, 841–853. [Google Scholar] [CrossRef]
- Basu, M. Combined Heat and Power Economic Dispatch Using Opposition-Based Group Search Optimization. Int. J. Electr. Power Energy Syst. 2015, 73, 819–829. [Google Scholar] [CrossRef]
- Maleki, A.; Khajeh, M.G.; Rosen, M.A. Two Heuristic Approaches for the Optimization of Grid-Connected Hybrid Solar–Hydrogen Systems to Supply Residential Thermal and Electrical Loads. Sustain. Cities Soc. 2017, 34, 278–292. [Google Scholar] [CrossRef]
- Zeng, R.; Zhang, X.; Deng, Y.; Li, H.; Zhang, G. An Off-Design Model to Optimize CCHP-GSHP System Considering Carbon Tax. Energy Convers. Manag. 2019, 189, 105–117. [Google Scholar] [CrossRef]
- Maleki, A.; Rosen, M.A. Design of A Cost-Effective on-Grid Hybrid Wind–Hydrogen Based CHP System Using a Modified Heuristic Approach. Int. J. Hydrog. Energy 2017, 42, 15973–15989. [Google Scholar] [CrossRef]
- Wu, H.; Liu, X.; Ding, M. Dynamic Economic Dispatch of A Microgrid: Mathematical Models and Solution Algorithm. Int. J. Electr. Power Energy Syst. 2014, 63, 336–346. [Google Scholar] [CrossRef]
- Soheyli, S.; Shafiei Mayam, M.H.; Mehrjoo, M. Modeling A Novel CCHP System Including Solar and Wind Renewable Energy Resources and Sizing by A CC-MOPSO Algorithm. Appl. Energy 2016, 184, 375–395. [Google Scholar] [CrossRef]
- Ito, M.; Takano, A.; Shinji, T.; Yagi, T.; Hayashi, Y. Electricity Adjustment for Capacity Market Auction by A District Heating and Cooling System. Appl. Energy 2017, 206, 623–633. [Google Scholar] [CrossRef]
- Bornapour, M.; Hooshmand, R.A.; Khodabakhshian, A.; Parastegari, M. Optimal Coordinated Scheduling of Combined Heat and Power Fuel Cell, Wind, and Photovoltaic Units in Micro Grids Considering Uncertainties. Energy 2016, 117, 176–189. [Google Scholar] [CrossRef]
- Arandian, B.; Ardehali, M.M. Effects of Environmental Emissions on Optimal Combination and Allocation of Renewable and Non-Renewable CHP Technologies in Heat and Electricity Distribution Networks Based on Improved Particle Swarm Optimization Algorithm. Energy 2017, 140, 466–480. [Google Scholar] [CrossRef]
- Spall, J.C. Introduction to Stochastic Search and Optimization: Estimation, Simulation, and Control; Wiley: Hoboken, NJ, USA, 2005; ISBN 9780471441908. [Google Scholar]
- Murray-Smith, D.J. 6-Experimental modelling: System identification, parameter estimation and model optimisation techniques. In Modelling and Simulation of Integrated Systems in Engineering; Murray-Smith, D.J., Ed.; Woodhead Publishing: Cambridge, UK, 2012; pp. 165–214. ISBN 978-0-85709-078-2. [Google Scholar]
- Nara, K. Simulated annealing applications. In Modern Optimisation Techniques in Power Systems; Song, Y.-H., Ed.; Springer: Dordrecht, The Netherlands, 1999; pp. 15–38. ISBN 978-94-015-9189-8. [Google Scholar]
- Velik, R.; Nicolay, P. Grid-Price-Dependent Energy Management in Microgrids Using A Modified Simulated Annealing Triple-Optimizer. Appl. Energy 2014, 130, 384–395. [Google Scholar] [CrossRef]
- Sousa, T.; Morais, H.; Castro, R.; Vale, Z. Evaluation of Different Initial Solution Algorithms to Be Used in the Heuristics Optimization to Solve the Energy Resource Scheduling in Smart Grids. Appl. Soft Comput. 2016, 48, 491–506. [Google Scholar] [CrossRef]
- Askarzadeh, A. A Discrete Chaotic Harmony Search-Based Simulated Annealing Algorithm for Optimum Design of PV/Wind Hybrid System. Sol. Energy 2013, 97, 93–101. [Google Scholar] [CrossRef]
- Wang, Z.Q.; Zhou, N.J.; Guo, J.; Wang, X.Y. Fluid Selection and Parametric Optimization of Organic Rankine Cycle Using Low Temperature Waste Heat. Energy 2012, 40, 107–115. [Google Scholar] [CrossRef]
- Soleymani, S. Bidding Strategy of Generation Companies Using PSO Combined with SA Method in the Pay as Bid Markets. Int. J. Electr. Power Energy Syst. 2011, 33, 1272–1278. [Google Scholar] [CrossRef]
- Tahani, M.; Babayan, N.; Pouyaei, A. Optimization of PV/Wind/Battery Stand-Alone System, Using Hybrid FPA/SA Algorithm and CFD Simulation, Case Study: Tehran. Energy Convers. Manag. 2015, 106, 644–659. [Google Scholar] [CrossRef]
- Simopoulos, D.N.; Kavatza, S.D.; Vournas, C.D. Unit commitment by an enhanced simulated annealing algorithm. In Proceedings of the 2006 IEEE PES Power Systems Conference and Exposition PSCE, Atlanta, GA, USA, 29 October–1 November 2006; Volume 21, pp. 193–201. [Google Scholar]
- Yang, Y.; Pei, W.; Qi, Z. Optimal Sizing of Renewable Energy and CHP Hybrid Energy Microgrid System. In Proceedings of the 2012 IEEE Innovative Smart Grid Technologies–Asia (ISGT Asia), Tianjin, China, 21–24 May 2012; pp. 1–5. [Google Scholar]
- Rajan, C.C.A. A Solution to the Economic Dispatch Using EP Based SA Algorithm on Large Scale Power System. Int. J. Electr. Power Energy Syst. 2010, 32, 583–591. [Google Scholar] [CrossRef]
- Zhang, H.; Yue, D.; Xie, X.; Hu, S.; Weng, S. Multi-Elite Guide Hybrid Differential Evolution with Simulated Annealing Technique for Dynamic Economic Emission Dispatch. Appl. Soft Comput. J. 2015, 34, 312–323. [Google Scholar] [CrossRef]
- Ziane, I.; Benhamida, F.; Graa, A. Simulated Annealing Algorithm for Combined Economic and Emission Power Dispatch Using Max/Max Price Penalty Factor. Neural Comput. Appl. 2017, 28, 197–205. [Google Scholar] [CrossRef]
- Arunachalam, S.; Saranya, R.; Sangeetha, N. Hybrid artificial bee colony algorithm and simulated annealing algorithm for combined economic and emission dispatch including valve point effect. In Proceedings of the Swarm, Evolutionary, and Memetic Computing, Chennai, India, 19 December 2013; Panigrahi, B.K., Suganthan, P.N., Das, S., Dash, S.S., Eds.; Springer International Publishing: Cham, Switzerland, 2013; pp. 354–365. [Google Scholar]
- Am, V.; Currie, J.; Wilson, D.I. A Comparison between NLP and MILP Formulations of Organic Rankine Cycle Systems for Optimization. Comput. Aided Chem. Eng. 2018, 44, 991–996. [Google Scholar]
- Nocedal, J.; Wright, S.J. Fundamentals of unconstrained optimization. In Numerical Optimization; Springer: New York, NY, USA, 2006; pp. 10–29. ISBN 978-0-387-40065-5. [Google Scholar]
- Short, M.; Crosbie, T.; Dawood, M.; Dawood, N. Load Forecasting and Dispatch Optimisation for Decentralised Co-Generation Plant with Dual Energy Storage. Appl. Energy 2017, 186, 304–320. [Google Scholar] [CrossRef]
- Zhang, Y.; Hua, Q.S.; Sun, L.; Liu, Q. Life Cycle Optimization of Renewable Energy Systems Configuration with Hybrid Battery/Hydrogen Storage: A Comparative Study. J. Energy Storage 2020, 30, 101470. [Google Scholar] [CrossRef]
- Sillaber, A.H. Power distribution planning and the application of linear mixed-integer programming. In Operations Research in Progress; Feichtinger, G., Kall, P., Eds.; Springer: Dordrecht, The Netherlands, 1982; pp. 115–123. ISBN 978-94-009-7901-7. [Google Scholar]
- Mohammadi, H.; Mohammadi, M. Optimization of the Micro Combined Heat and Power Systems Considering Objective Functions, Components and Operation Strategies by an Integrated Approach. Energy Convers. Manag. 2020, 208, 112610. [Google Scholar] [CrossRef]
- Samsatli, S.; Samsatli, N.J. A General Mixed Integer Linear Programming Model for the Design and Operation of Integrated Urban Energy Systems. J. Clean. Prod. 2018, 191, 458–479. [Google Scholar] [CrossRef]
- Kia, M.; Setayesh Nazar, M.; Sepasian, M.S.; Heidari, A.; Catalão, J.P.S. New Framework for Optimal Scheduling of Combined Heat and Power with Electric and Thermal Storage Systems Considering Industrial Customers Inter-Zonal Power Exchanges. Energy 2017, 138, 1006–1015. [Google Scholar] [CrossRef]
- Kia, M.; Nazar, M.S.; Sepasian, M.S.; Heidari, A.; Siano, P. Optimal Day Ahead Scheduling of Combined Heat and Power Units with Electrical and Thermal Storage Considering Security Constraint of Power System. Energy 2017, 120, 241–252. [Google Scholar] [CrossRef]
- Shams, M.H.; Shahabi, M.; Khodayar, M.E. Stochastic Day-Ahead Scheduling of Multiple Energy Carrier Microgrids with Demand Response. Energy 2018, 155, 326–338. [Google Scholar] [CrossRef]
- Kia, M.; Setayesh Nazar, M.; Sepasian, M.S.; Heidari, A.; Sharaf, A.M. Coordination of Heat and Power Scheduling in Micro-Grid Considering Inter-Zonal Power Exchanges. Energy 2017, 141, 519–536. [Google Scholar] [CrossRef]
- Kumbartzky, N.; Schacht, M.; Schulz, K.; Werners, B. Optimal Operation of A CHP Plant Participating in the German Electricity Balancing and Day-Ahead Spot Market. Eur. J. Oper. Res. 2017, 261, 390–404. [Google Scholar] [CrossRef]
- Najafi-Ghalelou, A.; Zare, K.; Nojavan, S. Risk-Based Scheduling of Smart Apartment Building under Market Price Uncertainty Using Robust Optimization Approach. Sustain. Cities Soc. 2019, 48, 101549. [Google Scholar] [CrossRef]
- Alvarado, D.C.; Acha, S.; Shah, N.; Markides, C.N. A Technology Selection and Operation (TSO) Optimisation Model for Distributed Energy Systems: Mathematical Formulation and Case Study. Appl. Energy 2016, 180, 491–503. [Google Scholar] [CrossRef]
- Li, G.; Zhang, R.; Jiang, T.; Chen, H.; Bai, L.; Cui, H.; Li, X. Optimal Dispatch Strategy for Integrated Energy Systems with CCHP and Wind Power. Appl. Energy 2017, 192, 408–419. [Google Scholar] [CrossRef]
- Wouters, C.; Fraga, E.S.; James, A.M. An Energy Integrated, Multi-Microgrid, MILP (Mixed-Integer Linear Programming) Approach for Residential Distributed Energy System Planning—A South Australian Case-Study. Energy 2015, 85, 30–44. [Google Scholar] [CrossRef]
- Leśko, M.; Bujalski, W.; Futyma, K. Operational Optimization in District Heating Systems with the Use of Thermal Energy Storage. Energy 2018, 165, 902–915. [Google Scholar] [CrossRef]
- Egieya, J.M.; Čuček, L.; Zirngast, K.; Isafiade, A.J.; Pahor, B.; Kravanja, Z. Synthesis of Biogas Supply Networks Using Various Biomass and Manure Types. Comput. Chem. Eng. 2019, 122, 129–151. [Google Scholar] [CrossRef]
- Pazouki, S.; Haghifam, M.R. Optimal Planning and Scheduling of Energy Hub in Presence of Wind, Storage and Demand Response under Uncertainty. Int. J. Electr. Power Energy Syst. 2016, 80, 219–239. [Google Scholar] [CrossRef]
- He, L.; Lu, Z.; Geng, L.; Zhang, J.; Li, X.; Guo, X. Environmental Economic Dispatch of Integrated Regional Energy System Considering Integrated Demand Response. Int. J. Electr. Power Energy Syst. 2020, 116, 105525. [Google Scholar] [CrossRef]
- Li, Y.; Wang, C.; Li, G.; Wang, J.; Zhao, D.; Chen, C. Improving Operational Flexibility of Integrated Energy System with Uncertain Renewable Generations Considering Thermal Inertia of Buildings. Energy Convers. Manag. 2020, 207, 112526. [Google Scholar] [CrossRef]
- Vazinram, F.; Hedayati, M.; Effatnejad, R.; Hajihosseini, P. Self-Healing Model for Gas-Electricity Distribution Network with Consideration of Various Types of Generation Units and Demand Response Capability. Energy Convers. Manag. 2020, 206, 112487. [Google Scholar] [CrossRef]
- Ceseña, E.A.M.; Good, N.; Syrri, A.L.A.; Mancarella, P. Techno-Economic and Business Case Assessment of Multi-Energy Microgrids with Co-Optimization of Energy, Reserve and Reliability Services. Appl. Energy 2018, 210, 896–913. [Google Scholar] [CrossRef]







| References | Description | Objective Function(s) | Type of Constraint(s) |
|---|---|---|---|
| [105] | Analyzing the influence of CCHP on residential and office buildings. Optimization the proposed CCHP system. | PES ATCR CDER | Energy balance Tariff policy |
| [106] | Optimization of a CCHP system coupled with ground source heat pumps and PV/T under different load ratios. | APESR ATCSR ACDERR | Energy balance PV/T installation area |
| [107] | Optimization and analyses of a CCHP system comprised of supercritical CO2 recompression cycle and gas turbine waste heat. | TPUC TAPR | Equality and equality |
| [108] | Optimization of a hybrid CHP energy system integrated of solar, wind, and FC technologies for residential demands. | Overall operating cost Overall income | FC rate capacity Start-stop cycles for FC Minimum UP/Down time Ramp rate |
| [109] | Optimization of three different types of hybrid CHP energy systems considering cumulative energy demand. | PEC CED | Installation costs Architectural constraints |
| [110] | Optimizing the operation of a HT-PEMFC-CHP for residential sector under steady-state conditions. | Net power output Net heat output Electrical efficiency Thermal efficiency | Design parameters such as steam-to-carbon ratio and anodic stoichiometric ratio |
| [111] | Optimizing the operation of a micro-CCHP system considering energy coupling analysis | PESR Energy cost | Equality and inequality |
| [112] | Developing, evaluating, and optimizing a CAES-CCHP system. | Round trip efficiency ATCS | Unit capacity and volume |
| [113] | Performing energy analysis on a CAES-CCHP system integrated with solar energy and optimizing its operation. | Exergy efficiency TIC | Design parameters such as thermal oil temperature and air compressor pressure ratio |
| [114] | Assessing and optimizing the operation of a CCHP system integrated with solar and geothermal energies from energy, economic, and environmental perspectives. | PESR ACSR CDERR | Equipment capacity Energy balance |
| References | Description | Objective Function(s) | Type of Constraint(s) |
|---|---|---|---|
| [135] | Optimization of a hybrid solar-hydrogen based FC-CHP energy system with two heuristic methods using adaptive inertia weight and constriction factor | Overall operating cost Overall income | Design parameters such as rated capacity of FC Ramp rate |
| [136] | Developing an off-design optimization model for a CCHP-GSHP from thermos-economic and environmental point of views | AECSR ACDERR ATCRR | Energy balance Shortage penalty |
| [137] | Developing an economic model of a wind-hydrogen based FC-CHP system for residential applications | Overall operating cost Overall income | FC rate capacity Start-stop cycles for FC Minimum UP/Down time Ramp rate |
| [138] | Investigating dynamic economic dispatch of a CHP system considering associated constraints | Total cost | Energy balance Power limits of a DG Ramp rate |
| [139] | Developing a CCHP system integrated with three renewable technologies including solar, wind, and FC. Performing sizing optimization | ATC Available area ENV | Design parameters such as number of PGU and SFOC |
| [127] | Developing and optimization a CAES-CCHP system | Energy efficiency Exergy efficiency | Equality and inequality Design parameters such as output temperature and expansion ratio |
| [140] | Suggesting two models for operating a DHC system installed with CHP including EA and EAC. Numerical model is solved with PSO | Operating cost | Electricity-adjustment capacity Heating demand satisfaction |
| [141] | Proposing a coordinated stochastic scheduling for operation of a CHP system integrated with solar, wind, and FC energies | Maximum profit | Equality and inequality Heating demand satisfaction Security constraints of MG |
| [133] | Developing a novel algorithm for solving the CHP economic dispatch problem considering the worst-case scenario | Cost of power-only units Cost of heat-only units Cost of cogeneration units | Equality constraints Transmission losses |
| [142] | Considering the environmental emissions cost in allocation of renewable and non-renewable CHP systems. | Overall operating cost Overall income | Design parameters such as Header pressure tolerance |
| References | Description | Objective Function(s) | Type of Constraint(s) |
|---|---|---|---|
| [148] | Developing and optimizing a solar/wind hybrid energy system subjected to constrained | TAC CRF | Equality and inequality Number of PV panels Number of wind turbines |
| [149] | Developing a fluid-selection and optimization algorithm using SA for an ORC system | Heat exchanger area to net power output Net recovery efficiency | Design parameters such as condensing pressure |
| [150] | Developing an algorithm based on PSO and SA for predicting bidding strategy considering lack of information about market mechanism | ISO’s objective function | Equality constraints Transmission line constraints Generation capacity constraints |
| [151] | Developing and optimization a hybrid energy system based on solar and wind energies | LPSP PBP | Number of PV panels Number of Battery units |
| [152] | Solving the short-term UC problem of a CHP system using SA integrated with dynamic economic dispatch method | Fuel cost Start-up cost | Power balance constrain Ramp rate |
| [153] | Developing a MG planning model considering optimal sizing of the hybrid CHP system | AC | Design parameters such as installed capacities Operating constraints Transmission constraints |
| [154] | Formulating a unique algorithm based on SA and EA method for solving the economic load dispatch problem for a power system | Fuel cost function | Inequality constraints Power balance constraint |
| [155] | Solving dynamic economic emission dispatch by proposing a unique algorithm based on SA principle of operation | Fuel cost Emission rate | Equality and inequality |
| [156] | Solving the combined power and economic dispatch of a power system considering price penalty factor | Fuel cost function | Equality and inequality |
| [157] | Developing an algorithm based on ABC and SA for solving the combined economic and emission dispatch considering constrained and non-linear multi-objective function | Fuel cost Total emission | Power balance constraint |
| References | Description | Objective Function(s) | Type of Constraint(s) |
|---|---|---|---|
| [171] | Proposing a technology selection and operation optimization model for distributed energy systems considering cost and emission factors | TC Total emission Total cost of system and emission | Technology selection constraint |
| [172] | Suggesting an optimal dispatch strategy for CCHP system integrated with wind power considering operating constraints | TOC | Energy balance constraints Components constraints Power grid constraints Ramping rate |
| [173] | Satisfying residential demand through an IES considering DG in a MG. Optimizing the proposed design | TAC | Energy balance constraints Storage capacities Heating pipelines MG operation |
| [174] | Developing and optimizing a DH network consists of CHP unit considering different types of TES and demand side management | TOC | Design parameters constraints |
| [175] | Optimizing a CHP-biogas supply network by improving economic performance | Profit | Chemical conversion AD operation Storage capacities |
| [176] | Optimal scheduling of an Energy Hub comprising of CHP and wind turbines considering demand response and renewable uncertainty | Investment cost Emission cost Operating cost | Operating constraints Wind power constraint Demand constraints Network constraints |
| [177] | Developing a dispatch model for coordinated operation of an Energy Hub consisted of CHP unit considering environmental and economic aspects | TC | Equality constraints Power system constraints NG system constraints |
| [178] | Developing a novel operating scheduling for a CHP-based IES considering thermal inertia of buildings and renewables uncertainties | Generation cost | Energy balance constraints Thermal power unit Components constraints |
| [179] | Proposing a self-healing in distributed generation with gas and electrical network, considering various types of technologies such as CHP | TOC | Gas and electrical network constraints |
| [180] | Developing a thermoeconomic optimization model for energy, reserve, and reliability provided by a MG. Considering Transactive Energy approach for co-optimization purposes | TC | Energy balance constraints Reserve and reliability services |
Publisher’s Note: MDPI stays neutral with regard to jurisdictional claims in published maps and institutional affiliations. |
© 2021 by the authors. Licensee MDPI, Basel, Switzerland. This article is an open access article distributed under the terms and conditions of the Creative Commons Attribution (CC BY) license (http://creativecommons.org/licenses/by/4.0/).
Share and Cite
Bagherian, M.A.; Mehranzamir, K.; Pour, A.B.; Rezania, S.; Taghavi, E.; Nabipour-Afrouzi, H.; Dalvi-Esfahani, M.; Alizadeh, S.M. Classification and Analysis of Optimization Techniques for Integrated Energy Systems Utilizing Renewable Energy Sources: A Review for CHP and CCHP Systems. Processes 2021, 9, 339. https://doi.org/10.3390/pr9020339
Bagherian MA, Mehranzamir K, Pour AB, Rezania S, Taghavi E, Nabipour-Afrouzi H, Dalvi-Esfahani M, Alizadeh SM. Classification and Analysis of Optimization Techniques for Integrated Energy Systems Utilizing Renewable Energy Sources: A Review for CHP and CCHP Systems. Processes. 2021; 9(2):339. https://doi.org/10.3390/pr9020339
Chicago/Turabian StyleBagherian, Mohammad Ali, Kamyar Mehranzamir, Amin Beiranvand Pour, Shahabaldin Rezania, Elham Taghavi, Hadi Nabipour-Afrouzi, Mohammad Dalvi-Esfahani, and Seyed Morteza Alizadeh. 2021. "Classification and Analysis of Optimization Techniques for Integrated Energy Systems Utilizing Renewable Energy Sources: A Review for CHP and CCHP Systems" Processes 9, no. 2: 339. https://doi.org/10.3390/pr9020339
APA StyleBagherian, M. A., Mehranzamir, K., Pour, A. B., Rezania, S., Taghavi, E., Nabipour-Afrouzi, H., Dalvi-Esfahani, M., & Alizadeh, S. M. (2021). Classification and Analysis of Optimization Techniques for Integrated Energy Systems Utilizing Renewable Energy Sources: A Review for CHP and CCHP Systems. Processes, 9(2), 339. https://doi.org/10.3390/pr9020339

