Commercial Thermal Technologies for Desalination of Water from Renewable Energies: A State of the Art Review
Abstract
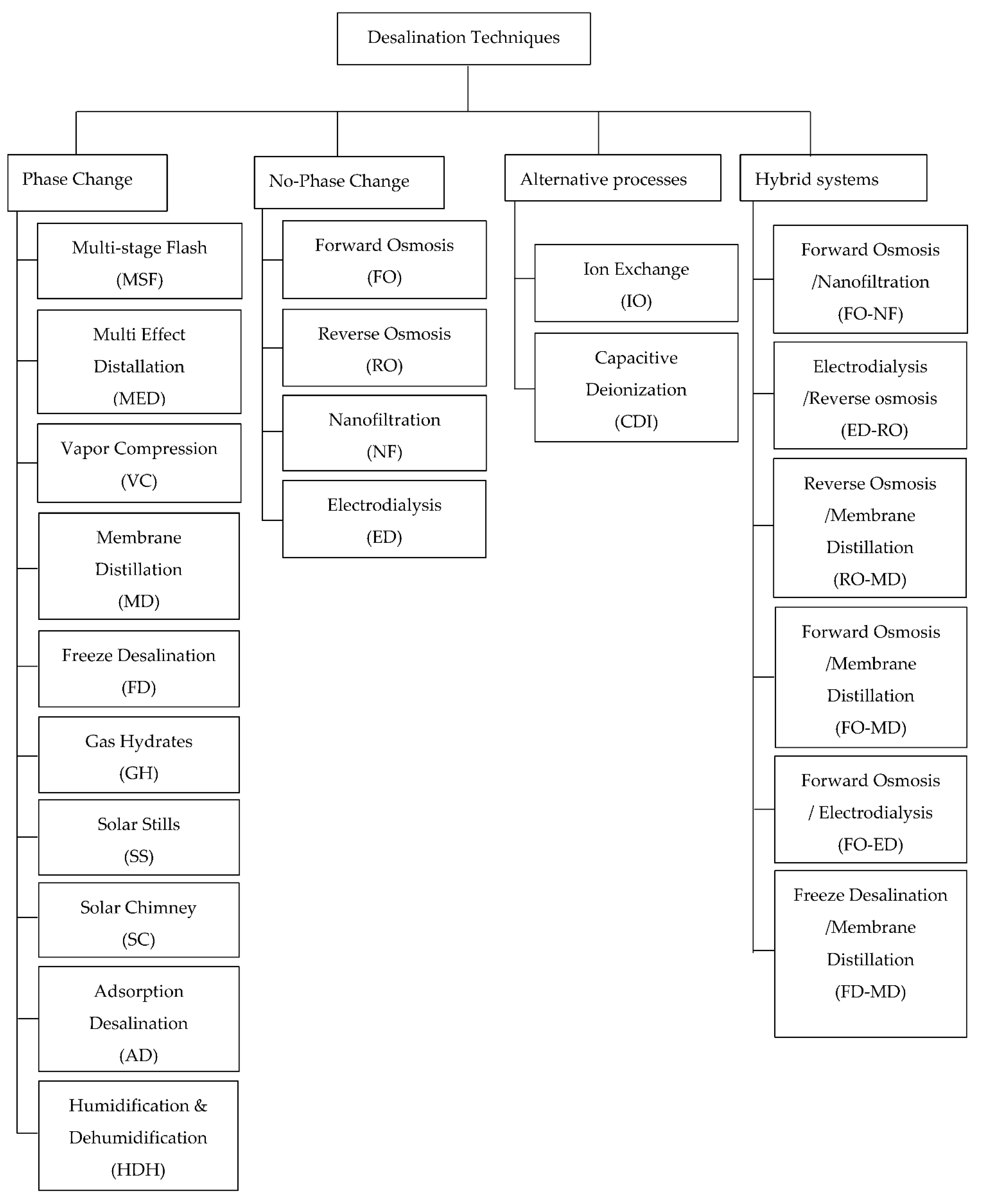
1. Introduction
2. Phase Change Technologies
2.1. Multi Effect Distillation (MED)
2.2. Multi Stage Flash Distillation (MSF)
2.3. Vapor Compression Distillation (VCD)
3. Use of Renewable Energies in Water Desalination
4. Future Perspectives
- Development of components, intelligent controls, and new materials that allow optimizing the coupling of desalination systems with renewable energy systems.
- Development of new types of desalination membranes that can easily and optimally hybridize with thermal desalination systems such as MED.
- Proper disposal of brine due to the high environmental impacts that its mismanagement represents.
- Deepening the coupling and extensive use of photovoltaic technology as an alternative energy supply in desalination systems.
- Optimization of solid-liquid phase separation processes in the thermal desalination of water.
- Improving the automatic management of energy loading and unloading, as they are necessary for the proper management of the maximum load of solar thermal and photovoltaic energy.
- Development of systems and equipment to improve the conversion efficiency of photovoltaic energy, because the currently available on the market is low.
- Innovation in materials for photovoltaic cells in such a way that they act independently of temperature and local climatic variables.
- It is necessary to develop prototypes and equipment where the desalination process is compact, portable, mobile, and simple in design and manufacturing to produce small-scale water from saline, brackish, and fluoridated water.
- In the thermal desalination system, overlay formation in the pipes and tubes of the heat exchanger is the main issue due to the high-water salinity. It is very difficult to remove overlays and it also reduces the heat exchanger efficiency, therefore, coming up with technical solutions to these difficulties is a need that must be addressed promptly.
- All the limitations and challenges presented can be overcome with innovative ideas and research, which beat knowledge barriers and give development opportunities to experimental research, modeling, and computational simulation. Therefore, collaboration in the field of R&D between academia and industry is essential to transform these future technological developments into commercial products, capable of responding to the needs and problems of society.
5. Conclusions
Author Contributions
Funding
Data Availability Statement
Conflicts of Interest
Correction Statement
References
- Esmaeilion, F. Hybrid renewable energy systems for desalination. Appl. Water Sci. 2020, 10, 1–47. [Google Scholar] [CrossRef]
- WWAP (UNESCO World Water Assessment Programme). The United Nations World Water Development Report 2019: Leaving No One Behind; UNESCO Digital Library: Paris, France, 2019; p. 201. [Google Scholar]
- Global Water Intelligence. The International Desalination Association IDA Desalination Yearbook 2017–2018; Media Analytics Ltd.: London, UK, 2017; pp. 260–275. [Google Scholar]
- Ahmed, F.E.; Hashaikeh, R.; Hilal, N. Hybrid technologies: The future of energy efficient desalination—A review. Desalination 2020, 495, 114659. [Google Scholar] [CrossRef]
- Nazarova, Y.A.; Sopilko, N.Y.; Kovaleva, E.A.; Kulakov, A.V.; Orlova, A.F.; Gavlovskaya, G.V. How to solve water shortage problem by means of renewable power generation? IJEEP 2009, 9, 244–249. [Google Scholar] [CrossRef]
- Caldera, U.; Bogdanov, D.; Breyer, C. Local cost of seawater RO desalination based on solar PV and wind energy: A global estimate. Desalination 2016, 385, 207–216. [Google Scholar] [CrossRef]
- Nassrullah, H.; Anis, S.F.; Hashaikeh, R.; Hilal, N. Energy for desalination: A state of the art review. Desalination 2020, 491, 114569. [Google Scholar] [CrossRef]
- Gude, V.G. Desalination and sustainability—An appraisal and current perspective. Water Res. 2016, 8, 87–106. [Google Scholar] [CrossRef]
- UNEP (United Nations Environment Programme). Water Quality: Policy Brief. Unwater; UNEP: Rome, Italy, 2018. [Google Scholar]
- Shahzad, M.W.; Burhan, M.; Ang, L.; Ng, K.C. Energy-water-environment nexus underpinning future desalination sustainability. Desalination 2017, 413, 52–64. [Google Scholar] [CrossRef]
- Al-Karaghouli, A.; Kazmerski, L.L. Energy consumption and water production cost of conventional and renewable-energy-powered desalination processes. Renew. Sustain. Energ. Rev. 2013, 24, 343–356. [Google Scholar] [CrossRef]
- Aboelmaaref, M.M.; Zayed, M.E.; Zhao, J.; Li, W.; Askalany, A.A.; Salem Ahmed, M.; Ali, E.S. Hybrid solar desalination systems driven by parabolic trough and parabolic dish CSP technologies: Technology categorization, thermodynamic performance and economical assessment. Energy Convers. Manag. 2020, 22, 113103. [Google Scholar] [CrossRef]
- Kim, B.; Seo, J.Y.; Chung, C.H. A hybrid system of capacitive deionization and redox flow battery for continuous desalination and energy storage. J. Power Sources 2020, 448, 227384. [Google Scholar] [CrossRef]
- Walsh, B.P.; Murray, S.N.; O’Sullivan, D.T.J. The water energy nexus, an ISO50001 water case study and the need for a water value system. Water Resour. Ind. 2015, 10, 15–28. [Google Scholar] [CrossRef]
- WBCSD (World Business Council on Sustainable Development). Water, Energy, and Climate Change, A Contribution from the Business Community; Atar Roto Presse SA: Conches-Geneva, Switzerland, 2009. [Google Scholar]
- Ahmed, F.E.; Hashaikeh, R.; Diabat, A.; Hilal, N. Mathematical and optimization modelling in desalination: State-of-the-art and future direction. Desalination 2019, 469, 114092. [Google Scholar] [CrossRef]
- Alaei Shahmirzadi, M.A.; Hosseini, S.S.; Luo, J.; Ortiz, I. Significance, evolution and recent advances in adsorption technology, materials and processes for desalination, water softening and salt removal. J. Environ. Manag. 2018, 215, 324–344. [Google Scholar] [CrossRef] [PubMed]
- Abdelkareem, M.A.; El Haj Assad, M.; Sayed, E.T.; Soudan, B. Recent progress in the use of renewable energy sources to power water desalination plants. Desalination 2018, 43, 97–113. [Google Scholar] [CrossRef]
- Alkaisi, A.; Mossad, R.; Sharifian-Barforoush, A. A Review of the Water Desalination Systems Integrated with Renewable Energy. Energy Procedia 2017, 110, 268–274. [Google Scholar] [CrossRef]
- Xu, P.; Cath, T.Y.; Robertson, A.P.; Reinhard, M.; Leckie, J.O.; Drewes, J.E. Critical review of desalination concentrate management, treatment and beneficial use. Environ. Eng. Sci. 2013, 30, 502–514. [Google Scholar] [CrossRef]
- Gude, V.G.; Fthenakis, V. Energy efficiency and renewable energy utilization in desalination systems. Prog. Energy 2020, 2, 022003. [Google Scholar] [CrossRef]
- Elsaid, K.; Sayed, E.T.; Abdelkareem, M.A.; Mahmoud, M.S.; Ramadan, M.; Olabi, A.G. Environmental impact of emerging desalination technologies: A preliminary evaluation. J. Environ. Chem. Eng. 2020, 8, 104099. [Google Scholar] [CrossRef]
- Raj, M.A.; Murugavel, K.K.; Rajaseenivasan, T.; Srithar, K. A review on flash evaporation desalination. Desalin. Water Treat. 2016, 57, 13462–13471. [Google Scholar] [CrossRef]
- Chem, C.; Jiang, Y.; Ye, Z.; Yang, Y.; Hou, L. Sustainably integrating desalination with solar power to overcome future freshwater scarcity in China. Glob. Energy Interconnect. 2019, 2, 98–113. [Google Scholar] [CrossRef]
- Suwaileh, W.; Johnson, D.; Hilal, N. Membrane desalination and water re-use for agriculture: State of the art and future outlook. Desalination 2020, 491, 114559. [Google Scholar] [CrossRef]
- Honarparvar, S.; Zhang, X.; Chen, T.; Na, C.; Reible, D. Modeling technologies for desalination of brackish water—Toward a sustainable water supply. Curr. Opin. Chem. Eng. 2019, 26, 104–111. [Google Scholar] [CrossRef]
- Younos, T.; Tulou, K.E. Overview of Desalination Techniques. J. Contemp. Water Res. Educ. 2009, 132, 3–10. [Google Scholar] [CrossRef]
- Agashichev, S.P.; El-Dahshan, M.E. Reverse osmosis incorporated into existing cogenerating systems as a sustainable technological alternative for United Arab Emirates. Desalination 2003, 157, 33–49. [Google Scholar] [CrossRef]
- Helal, A.M.; El-Nashar, A.M.; Al-Katheeri, E.S.; Al-Malek, S.A. Optimal design of hybrid RO/MSF desalination plants part II: Results and discussion. Desalination 2004, 160, 13–27. [Google Scholar] [CrossRef]
- Ettouney, H. Conventional Thermal Processes. In Seawater Desalination; Micale, G., Rizzuti, L., Cipollina, A., Eds.; Springer: Berlin/Heidelberg, Germany, 2009; ISBN 978-3-642-01149-8. [Google Scholar]
- Kress, N. Desalination Technologies. Marine Impacts of Seawater Desalination, 1st ed.; Elsevier: Amsterdam, The Netherlands, 2019; pp. 11–34. ISBN 978-0-12-811953-2. [Google Scholar]
- Rabiee, H.; Khalilpour, K.R.; Betts, J.M.; Tapper, N. Energy-Water Nexus: Renewable-Integrated Hybridized Desalination Systems. In Polygeneration with Polystorage for Chemical and Energy Hub; Khalilpour, K.R., Ed.; Elsevier: London, UK, 2019; Volume 1, pp. 409–458. ISBN 978-0-12-813306-4. [Google Scholar]
- Belessiotis, V.; Kalogirou, S.; Delyannis, E. Thermal Solar Desalination: Methods and Systems, 1st ed.; Elsevier: London, UK, 2016; ISBN 978-0-12-809656-7. [Google Scholar]
- Wang, X.; Christ, A.; Regenauer-Lieb, K.; Hooman, K.; Chua, H.T. Low grade heat driven multi-effect distillation technology. Int. J. Heat Mass Transf. 2011, 54, 5497–5503. [Google Scholar] [CrossRef]
- Hanshik, C.; Jeong, H.; Jeong, K.W.; Choi, S.H. Improved productivity of the MSF (multi-stage flashing) desalination plant by increasing the TBT (top brine temperature). Energy 2016, 107, 683–692. [Google Scholar] [CrossRef]
- Sen, P.K.; Sen, P.V.; Mudgal, A.; Singh, S.N.; Vyas, S.K.; Davies, P. A small scale Multi-Effect Distillation (MED) unit for rural micro enterprises: Part I—Design and fabrication. Desalination 2011, 279, 15–26. [Google Scholar] [CrossRef]
- Zak, G.M.; Mitsos, A. Hybrid thermal-thermal desalination structures. Desalination Water Treat. 2014, 52, 2905–2919. [Google Scholar] [CrossRef]
- Al-hotmani, O.M.A.; Al-Obaidi, M.A.; Patel, R.; Mujtaba, I.M. Performance analysis of a hybrid system of multi effect distillation and permeate reprocessing reverse osmosis processes for seawater desalination. Desalination 2019, 470, 1–13. [Google Scholar] [CrossRef]
- Filippini, G.; Al-Obaidi, M.A.; Manenti, F.; Mujtaba, I.M. Performance analysis of hybrid system of multi effect distillation and reverse osmosis for seawater desalination via modelling and simulation. Desalination 2018, 448, 21–35. [Google Scholar] [CrossRef]
- Cunha, D.P.S.; Gomes, V.V.; Pontes, K.V. Modeling of multi-effect desalination process operated with thermosolar energy applied to the northeastern Brazil. Comput. Aided Chem. Eng. 2019, 46, 1537–1542. [Google Scholar] [CrossRef]
- Kosmadakis, G.; Papapetrou, M.; Ortega, B.; Cipollina, A.; Alarcón, D.C. Correlations for estimating the specific capital cost of multi-effect distillation plants considering the main design trends and operating conditions. Desalination 2018, 447, 74–83. [Google Scholar] [CrossRef]
- Palenzuela, P.; Alarcón, D.C.; Zaragoza, G. Experimental parametric analysis of a solar pilot-scale multi-effect distillation plant. Desalination Water Treat. 2016, 57, 23097–23109. [Google Scholar] [CrossRef]
- Palenzuela, P.; Hassan, A.S.; Zaragoza, G.; Alarcón, D.C. Steady state model for multi-effect distillation case study: Plataforma Solar de Almería MED pilot plant. Desalination 2014, 337, 31–42. [Google Scholar] [CrossRef]
- Alhaj, M.; Hassan, A.; Darwish, M.; Al-Ghamdi, S.G. A techno-economic review of solar-driven multi-effect distillation. Desalination Water Treat. 2017, 90, 86–98. [Google Scholar] [CrossRef]
- Naserbegi, A.; Rezaei, A.; Alahyarizadeh, G.; Aghaie, M. Energy management of nuclear desalination plant by efficient coupling a pressurized water reactor and a multi-effect distillation system-thermodynamic evaluation. Desalination Water Treat. 2019, 151, 34–46. [Google Scholar] [CrossRef]
- Cui, C.; Xi, Z.; Liu, S.; Sun, J. An enumeration-based synthesis framework for multi-effect distillation processes. Chem. Eng. Res. Des. 2019, 144, 216–227. [Google Scholar] [CrossRef]
- Azimibavil, S.; Jafarian, A. Dynamic simulation of a Multi-Effect Distillation (MED) process. Desalination 2016, 392, 91–101. [Google Scholar] [CrossRef]
- Christ, A.; Regenauer, K.; Chua, H.T. Boosted Multi-Effect Distillation for sensible low-grade heat sources: A comparison with feed pre-heating Multi-Effect Distillation. Desalination 2015, 366, 32–46. [Google Scholar] [CrossRef]
- Andrés-Mañas, J.A.; Roca, L.; Ruiz-Aguirre, A.; Acién, F.G.; Gil, J.D.; Zaragoza, G. Application of solar energy to seawater desalination in a pilot system based on vacuum multi-effect membrane distillation. Appl. Energy 2020, 258, 114068. [Google Scholar] [CrossRef]
- Xue, Y.; Du, X.; Ge, Z.; Yang, L. Study on multi-effect distillation of seawater with low-grade heat utilization of thermal power generating unit. Appl. Therm. Eng. 2018, 141, 589–599. [Google Scholar] [CrossRef]
- Liponi, A.; Wieland, C.; Baccioli, A. Multi-effect distillation plants for small-scale seawater desalination: Thermodynamic and economic improvement. Energy Convers. Manage. 2020, 205, 1–14. [Google Scholar] [CrossRef]
- Alsehli, M.; Saleh, B.; Elfasakhany, A.; Aly, A.A.; Bassuoni, M.M. Experimental study of a novel solar multi-effect distillation unit using alternate storage tanks. J. Water Reuse Desalination 2020, 10, 120–132. [Google Scholar] [CrossRef]
- Guo, P.; Li, T.; Li, P.; Zhai, Y.; Li, J. Study on a novel spray-evaporation multi-effect distillation desalination system. Desalination 2020, 473, 1–11. [Google Scholar] [CrossRef]
- Guo, P.; Li, P.; Li, J. Assessment of Water Droplet Evaporation Path in a Full Separation MED Desalination System. Heat Trans. Therm. Eng. 2016, 8. [Google Scholar] [CrossRef]
- Al-hotmani, O.M.A.; Al-Obaidi, M.A.; Filippini, G.; Manenti, F.; Patel, R.; Mujtaba, I.M. Optimisation of multi effect distillation based desalination system for minimum production cost for freshwater via repetitive simulation. Comput. Chem. Eng. 2020, 135, 1–9. [Google Scholar] [CrossRef]
- Cuviella, C.; Colmenar, A.; Borge, D.; López, A. Heat recovery in sanitary-ware industry applied to water and energy saving by multi-effect distillation. J. Clean. Prod. 2019, 213, 1322–1336. [Google Scholar] [CrossRef]
- Goodarzi, S.; Jahanshahi, J.E.; Rahnama, M.; Ahmadi, M. Techno-economic evaluation of a multi effect distillation system driven by low-temperature waste heat from exhaust flue gases. Desalination 2019, 460, 64–80. [Google Scholar] [CrossRef]
- Khalilzadeh, S.; Hossein, N.A. Utilization of waste heat of a high-capacity wind turbine in multi effect distillation desalination: Energy, exergy and thermoeconomic analysis. Desalination 2018, 439, 119–137. [Google Scholar] [CrossRef]
- Touati, K.; de la Calle, A.; Tadeo, F.; Roca, L.; Schiestel, T.; Alarcón, D.C. Energy recovery using salinity differences in a multi-effect distillation system. Desalination Water Treat. 2015, 55, 3048–3055. [Google Scholar] [CrossRef]
- Chorak, A.; Palenzuela, P.; Alarcón, D.C.; Abdellah, A.B. Energetic evaluation of a double-effect LiBr-H2O absorption heat pump coupled to a multi-effect distillation plant at nominal and off-design conditions. Appl. Therm. Eng. 2018, 142, 543–554. [Google Scholar] [CrossRef]
- Aroussy, Y.; Saifaoui, D.; Lilane, A.; Tarfaoui, M. Thermo-economic simulation and analysis of a solar thermal cycle combined with two desalination processes by multi-effect distillation (MED). Mater. Today Proc. 2020, 30, 1027–1032. [Google Scholar] [CrossRef]
- Khorshidi, J.; Pour, N.S.; Zarei, T. Exergy Analysis and Optimization of Multi-effect Distillation with Thermal Vapor Compression System of Bandar Abbas Thermal Power Plant Using Genetic Algorithm. Iran. J. Sci. Technol. Trans. Mech. Eng. 2019, 43, 13–24. [Google Scholar] [CrossRef]
- Abadi, S.M.A.N.R.; Kouhikamali, R. CFD-aided mathematical modeling of thermal vapor compressors in multiple effects distillation units. Appl. Math. Modell. 2016, 40, 6850–6868. [Google Scholar] [CrossRef]
- Wang, C.; Wang, L.; Wang, X.; Zhao, H. Design and numerical investigation of an adaptive nozzle exit position ejector in multi-effect distillation desalination system. Energy 2017, 140, 673–681. [Google Scholar] [CrossRef]
- Thu, K.; Kim, Y.D.; Amy, G.; Chun, W.G.; Ng, K.C. A hybrid multi-effect distillation and adsorption cycle. Appl. Energy 2013, 104, 810–821. [Google Scholar] [CrossRef]
- Hu, J.; Xu, S.; Wu, X.; Wu, D.; Jin, D.; Wang, P.; Xu, L.; Leng, Q. Exergy analysis for the multi-effect distillation—Reverse electrodialysis heat engine. Desalination 2019, 467, 158–169. [Google Scholar] [CrossRef]
- Bamufleh, H.; Abdelhady, F.; Baaqeel, H.M.; El-Halwagi, M.M. Optimization of multi-effect distillation with brine treatment via membrane distillation and process heat integration. Desalination 2017, 408, 110–118. [Google Scholar] [CrossRef]
- Birney, C.I.; Jones, M.C.; Webber, M.E. A spatially resolved thermodynamic assessment of geothermal powered multi-effect brackish water distillation in Texas. Resources 2019, 8, 65. [Google Scholar] [CrossRef]
- Mohammadi, K.; Saghafifar, M.; Ellingwood, K.; Powell, K. Hybrid concentrated solar power (CSP)-desalination systems: A review. Desalination 2019, 468, 114083. [Google Scholar] [CrossRef]
- Hamed, O.A.; Kosaka, H.; Bamardouf, K.H.; Al-Shail, K.; Al-Ghamdi, A.S. Concentrating solar power for seawater thermal desalination. Desalination 2016, 396, 70–78. [Google Scholar] [CrossRef]
- Saldivia, D.; Rosales, C.; Barraza, R.; Cornejo, L. Computational analysis for a multi-effect distillation (MED) plant driven by solar energy in Chile. Renew. Energy 2019, 132, 206–220. [Google Scholar] [CrossRef]
- De la Calle, A.; Bonilla, J.; Roca, L.; Palenzuela, P. Dynamic modeling and simulation of a solar-assisted multi-effect distillation plant. Desalination 2015, 357, 65–76. [Google Scholar] [CrossRef]
- De la Calle, A.; Bonilla, J.; Roca, L.; Palenzuela, P. Dynamic modeling and performance of the first cell of a multi-effect distillation plant. Appl. Therm. Eng. 2014, 70, 410–420. [Google Scholar] [CrossRef]
- Leiva, R.; Escobar, R.; Cardemil, J.M.; Alarcón, D.C.; Uche, J.; Martínez, A. Exergy cost assessment of CSP driven multi-generation schemes: Integrating seawater desalination, refrigeration, and process heat plants. Energy Convers. Manag. 2019, 179, 249–269. [Google Scholar] [CrossRef]
- Elbar, A.R.A.; Hassan, H. Enhancement of hybrid solar desalination system composed of solar panel and solar still by using porous material and saline water preheating. Sol. Energy 2020, 204, 382–394. [Google Scholar] [CrossRef]
- Chorak, A.; Palenzuela, P.; Alarcón, D.C.; Abdellah, A.B. Experimental characterization of a multi-effect distillation system coupled to a flat plate solar collector field: Empirical correlations. Appl. Therm. Eng. 2017, 120, 298–313. [Google Scholar] [CrossRef]
- Frantz, C.; Seifert, B. Thermal Analysis of a Multi Effect Distillation Plant Powered by a Solar Tower Plant. Energy Procedia 2015, 69, 1928–1937. [Google Scholar] [CrossRef]
- Askari, I.B.; Ameri, M. Techno economic feasibility analysis of Linear Fresnel solar field as thermal source of the MED/TVC desalination system. Desalination 2016, 394, 1–17. [Google Scholar] [CrossRef]
- Alhaj, M.; Al-Ghamdi, S.G. Technical and environmental perspectives on solar-driven seawater desalination: A case study of multi-effect distillation. In World Environmental and Water Resources Congress 2019: Groundwater, Sustainability, Hydro-Climate/Climate Change, and Environmental Engineering, Proceedings of the World Environmental and Water Resources Congress, Pittsburgh, PA, USA, 19–23 May 2019; American Society of Civil Engineers (ASCE): Reston, VA, USA, 2019. [Google Scholar] [CrossRef]
- Alhaj, M.; Mabrouk, A.; Al-Ghamdi, S.G. Energy efficient multi-effect distillation powered by a solar linear Fresnel collector. Energy Convers. Manag. 2018, 171, 576–586. [Google Scholar] [CrossRef]
- Palenzuela, P.; Zaragoza, G.; Alarcón, D.C. Characterisation of the coupling of multi-effect distillation plants toconcentrating solar power plants. Energy 2015, 82, 986–995. [Google Scholar] [CrossRef]
- Ortega, B.; Palenzuela, P.; Alarcón, D.C.; García, L. Quasi-steady state simulations of thermal vapor compression multi-effect distillation plants coupled to parabolic trough solar thermal power plants. Desalination Water Treat. 2016, 57, 23085–23096. [Google Scholar] [CrossRef]
- Sharan, P.; Neises, T.; McTigue, J.D.; Turchi, C. Cogeneration using multi-effect distillation and a solar-powered supercritical carbon dioxide Brayton cycle. Desalination 2019, 459, 20–33. [Google Scholar] [CrossRef]
- Sharan, P.; Neises, T.; Turchi, C. Optimal feed flow sequence for multi-effect distillation system integrated with supercritical carbon dioxide Brayton cycle for seawater desalination. J. Clean. Prod. 2018, 196, 889–901. [Google Scholar] [CrossRef]
- Palenzuela, P.; Miralles, S.; Cabrera, A.; Cornejo, L. Techno-economic assessment of a multi-effect distillation plant installed for the production of irrigation water in Arica (Chile). Sci. Total Environ. 2018, 643, 423–434. [Google Scholar] [CrossRef]
- Tarpani, R.R.Z.; Miralles, S.; Gallego, A.; Cabrera, A.; Cornejo, L. Environmental assessment of sustainable energy options for multi-effect distillation of brackish water in isolated communities. J. Clean. Prod. 2019, 213, 1371–1379. [Google Scholar] [CrossRef]
- Hamed, O.A. Thermal Desalination: Performance and Challenges. In Corrosion and Fouling Control in Desalination Industry; Saji, V.S., Meroufel, A.A., Sorour, A.A., Eds.; Springer Nature: Cham, Switzerland, 2020; ISBN 978-3-030-34283-8. [Google Scholar]
- Pandey, P.; Prakash, O.; Kumar, A. Desalination and Solar Still: Boon to Earth. In Solar Desalination Technology. Green Energy and Technology; Kumar, A., Prakash, O., Eds.; Springer: Singapore, 2019; ISBN 978-981-13-6886-8. [Google Scholar]
- Sommariva, C.; Syambabu, V.S.N. Increase in water production in UAE. Desalination 2001, 138, 173–179. [Google Scholar] [CrossRef]
- Sharon, H.; Reddy, K.S. A review of solar energy driven desalination technologies. Renew. Sustain. Energy Rev. 2015, 41, 1080–1118. [Google Scholar] [CrossRef]
- Mezher, T.; Fath, H.; Abbas, Z.; Khaled, A. Techno-economic assessment and environmental impacts of desalination technologies. Desalination 2011, 266, 263–273. [Google Scholar] [CrossRef]
- Ullah, I.; Rasul, M.G. Recent developments in solar thermal desalination technologies: A review. Energies 2019, 12, 119. [Google Scholar] [CrossRef]
- Toth, A.J. Modelling and optimisation of multi-stage flash distillation and reverse osmosis for desalination of saline process wastewater sources. Membranes 2020, 10, 265. [Google Scholar] [CrossRef] [PubMed]
- Moharram, N.A.; Bayoumi, S.; Hanafy, A.A.; El-Maghlany, W.M. Hybrid desalination and power generation plant utilizing multi-stage flash and reverse osmosis driven by parabolic trough collectors. Case Stud. Therm. Eng. 2021, 23, 1–13. [Google Scholar] [CrossRef]
- Marcovecchio, M.G.; Mussati, S.F.; Aguirre, P.A.; Scenna, N.J. Optimization of hybrid desalination processes including multi stage flash and reverse osmosis systems. Desalination 2005, 182, 111–122. [Google Scholar] [CrossRef]
- Sanaye, S.; Asgari, S. Four E analysis and multi-objective optimization of combined cycle power plants integrated with Multi-stage Flash (MSF) desalination unit. Desalination 2013, 320, 105–117. [Google Scholar] [CrossRef]
- Manesh, M.H.K.; Kabiri, S.; Yazdi, M.; Petrakopoulou, F. Exergoeconomic modeling and evaluation of a combined-cycle plant with MSF and MED desalination. J. Water Reuse Desalination 2020, 10, 158–172. [Google Scholar] [CrossRef]
- Deymi, M.; Ebrahimi, A.; Valipour, S. Energy and exergy analyses of using natural gas compressor station waste heat for cogeneration power and fresh water. Int. J. Exergy 2019, 30, 139–156. [Google Scholar] [CrossRef]
- Snoussi, A.; Chekir, N.; Ben Brahim, A. Entropy generation in multi-stage flash desalination plants. Int. J. Energy Environ. Eng. 2020, 11, 327–339. [Google Scholar] [CrossRef]
- Hamed, O.A. Fuel utilization of steam power cycles integrated with multi-stage flash (MSF) desalination plants. Desalin Water Treat. 2019, 140, 7–13. [Google Scholar] [CrossRef]
- Ezzeghni, U.A.; Abduljawad, M. Exergy Analysis of a Brine Mixing Once—Through MSF-BM Distillation Plant. AIJR Proc. 2018, 4, 687–696. [Google Scholar] [CrossRef]
- Khoshrou, I.; Jafari Nasr, M.R.; Bakhtari, K. New opportunities in mass and energy consumption of the Multi-Stage Flash Distillation type of brackish water desalination process. Sol. Energy 2017, 153, 115–125. [Google Scholar] [CrossRef]
- El-Ghonemy, A.M.K. Performance test of a sea water multi-stage flash distillation plant: Case study. AEJ 2018, 57, 2401–2413. [Google Scholar] [CrossRef]
- Lappalainen, J.; Korvola, T.; Alopaeus, V. Modelling and dynamic simulation of a large MSF plant using local phase equilibrium and simultaneous mass, momentum, and energy solver. Comput. Chem. Eng. 2017, 97, 242–258. [Google Scholar] [CrossRef]
- Gao, H.; Jiang, A.; Huang, Q.; Xia, Y.; Gao, F.; Wang, J. Mode-based analysis and optimal operation of MSF desalination system. Processes 2020, 8, 794. [Google Scholar] [CrossRef]
- Khoshrou, I.; Jafari Nasr, M.R.; Bakhtari, K. Exergy analysis of the optimized MSFD type of brackish water desalination process. Iran. J. Chem. Chem. Eng. 2017, 36, 191–208. [Google Scholar]
- Darawsheh, I.; Islam, M.D.; Banat, F. Experimental characterization of a solar powered MSF desalination process performance. Therm. Sci. Eng. Prog. 2019, 10, 154–162. [Google Scholar] [CrossRef]
- Lv, H.; Wang, Y.; Wu, L.; Hu, Y. Numerical simulation and optimization of the flash chamber for multi-stage flash seawater desalination. Desalination 2019, 465, 69–78. [Google Scholar] [CrossRef]
- Kalendar, A.; Karar, S.; Kalendar, A. Improved desalinated water throughput using enhanced tubes in multi-stage flash desalination systems. JP J. Heat Mass Transf. 2019, 16, 207–220. [Google Scholar] [CrossRef]
- Okazaki, T.; Kawara, Z.; Yokomine, T.; Kunugi, T. Enhancement of MSF using microbubbles. Int. J. Chem. React. Eng. 2015, 13, 469–475. [Google Scholar] [CrossRef]
- Hassanean, M.; Nafey, A.; El-Maghraby, R.; Ayyad, F. Simulation of Multi-Stage Flash with Brine Circulating Desalination Plant. JPME 2019, 21, 34–42. [Google Scholar] [CrossRef]
- Roy, Y.; Thiel, G.P.; Antar, M.A.; Lienhard, J.H. The effect of increased top brine temperature on the performance and design of OT-MSF using a case study. Desalination 2017, 412, 32–38. [Google Scholar] [CrossRef]
- Bandi, C.S.; Uppaluri, R.; Kumar, A. Global optimization of MSF seawater desalination processes. Desalination 2016, 394, 30–43. [Google Scholar] [CrossRef]
- Ali, M.B.; Kairouani, L. Multi-objective optimization of operating parameters of a MSF-BR desalination plant using solver optimization tool of Matlab software. Desalination 2016, 381, 71–83. [Google Scholar] [CrossRef]
- Tenno, R.; Nguyen, P. Multistage Flash Evaporator Control in PDE Representation. IFAC Pap. Line 2016, 49, 70–75. [Google Scholar] [CrossRef]
- Al-Hamahmy, M.; Fath, H.E.S.; Khanafer, K. Techno-economical simulation and study of a novel MSF desalination process. Desalination 2016, 386, 1–12. [Google Scholar] [CrossRef]
- Wuryanti, S. Design of MSF type brine circulation system for steam power plant. J. Phys. Conf. Ser. 2020, 1450, 012049. [Google Scholar] [CrossRef]
- Harandi, H.B.; Rahnama, M.; Jahanshahi, E.; Asadi, A. Performance optimization of a multi stage flash desalination unit with thermal vapor compression using genetic algorithm. Appl. Therm. Eng. 2017, 123, 1106–1119. [Google Scholar] [CrossRef]
- Qi, C.H.; Lv, H.Q.; Feng, H.J.; Lv, Q.C. Seven-effect 2 × 4500 m3/d low temperature multi-effect desalination plant. Part II: A comparative analysis. Desalin. Water Treat. 2017, 87, 14–26. [Google Scholar] [CrossRef]
- Thabit, M.S.; Hawari, A.H.; Ammar, M.H.; Zaidi, S.; Zaragoza, G.; Altaee, A. Evaluation of forward osmosis as a pretreatment process for multi stage flash seawater desalination. Desalination 2019, 461, 22–29. [Google Scholar] [CrossRef]
- Darwish, M.; Hassan, A.; Mabrouk, A.N.; Abdulrahim, H.; Sharif, A. Viability of integrating forward osmosis (FO) as pretreatment for existing MSF desalting unit. Desalin. Water Treat. 2016, 57, 14336–14346. [Google Scholar] [CrossRef]
- Demir, M.E.; Dincer, I. Development and analysis of a new integrated solar energy system with thermal storage for fresh water and power production. Int. J. Energy Res. 2017, 42, 2864–2874. [Google Scholar] [CrossRef]
- Azhar, M.S.; Rizvi, G.; Dincer, I. Integration of renewable energy based multigeneration system with desalination. Desalination 2017, 404, 72–78. [Google Scholar] [CrossRef]
- Al-Othman, A.; Tawalbeh, M.; El Haj Assad, M.; Alkayyali, T.; Eisa, A. Novel multi-stage flash (MSF) desalination plant driven by parabolic trough collectors and a solar pond: A simulation study in UAE. Desalination 2018, 443, 237–244. [Google Scholar] [CrossRef]
- Luqman, M.; Ghiat, I.; Maroof, M.; Lahlou, F.Z.; Bicer, Y.; Al-Ansari, T. Application of the concept of a renewable energy based-polygeneration system for sustainable thermal desalination process—A thermodynamics’ perspective. Int. J. Energy Res. 2020, 10, 1–19. [Google Scholar] [CrossRef]
- Alsehli, M.; Choi, J.K.; Aljuhan, M. A novel design for a solar powered multistage flash desalination. Sol. Energy 2017, 153, 348–359. [Google Scholar] [CrossRef]
- Tiwari, G.N.; Sahota, L. Advanced Solar-Distillation Systems: Basic Principles, Thermal Modeling, and Its Application, 1st ed.; Springer: Singapore, 2017; ISBN 978-981-10-4671-1. [Google Scholar]
- Zheng, H. Solar Energy Desalination Technology, 1st ed.; Elsevier Inc.: New York, NY, USA, 2016; Chapter 7; pp. 537–622. ISBN 978-0-12-805411-6. [Google Scholar]
- Panagopoulos, A. Techno-economic evaluation of a solar multi-effect distillation/thermal vapor compression hybrid system for brine treatment and salt recovery. Chem. Eng. Process. 2020, 152, 1–9. [Google Scholar] [CrossRef]
- Sharaf, M.A.; Nafey, A.S.; García-Rodríguez, L. Thermo-economic analysis of solar thermal power cycles assisted MED-VC (multi effect distillation-vapor compression) desalination processes. Energy 2011, 36, 2753–2764. [Google Scholar] [CrossRef]
- Srithar, K.; Rajaseenivasan, T.; Arulmani, M.; Gnanavel, R.; Vivar, M.; Fuentes, M. Energy recovery from a vapour compression refrigeration system using humidification dehumidification desalination. Desalination 2018, 439, 155–161. [Google Scholar] [CrossRef]
- Randon, A.; Rech, S.; Lazzaretto, A. Brine management: Techno-economic analysis of a mechanical vapor compression energy system for a near-zero liquid discharge application. Int. J. Thermodyn. 2020, 23, 128–137. [Google Scholar] [CrossRef]
- Jamil, M.A.; Zubair, S.M. On thermoeconomic analysis of a single-effect mechanical vapor compression desalination system. Desalination 2017, 420, 292–307. [Google Scholar] [CrossRef]
- He, W.F.; Zhu, W.P.; Xia, J.R.; Han, D. A mechanical vapor compression desalination system coupled with a transcritical carbon dioxide Rankine cycle. Desalination 2018, 425, 1–11. [Google Scholar] [CrossRef]
- Han, D.; He, W.F.; Yue, C.; Pu, W.H. Study on desalination of zero-emission system based on mechanical vapor compression. Appl. Energy 2017, 185, 1490–1496. [Google Scholar] [CrossRef]
- Chen, Q.; Ja, M.K.; Li, Y.; Chua, K.J. Energy, exergy and economic analysis of a hybrid spray-assisted low-temperature desalination/thermal vapor compression system. Energy 2019, 166, 871–885. [Google Scholar] [CrossRef]
- Dong, Z.; Liu, M.; Huang, X.; Zhang, Y.; Zhang, Z.; Dong, Y. Dynamical modeling and simulation analysis of a nuclear desalination plant based on the MED-TVC process. Desalination 2019, 456, 121–135. [Google Scholar] [CrossRef]
- Panagopoulos, A. Process simulation and techno-economic assessment of a zero liquid discharge/multi-effect desalination/thermal vapor compression (ZLD/MED/TVC) system. Int. J. Energy Res. 2020, 44, 473–495. [Google Scholar] [CrossRef]
- Dong, J.; Wang, W.; Han, Z.; Ma, H.; Deng, Y.; Su, F.; Pan, X. Experimental investigation of the steam ejector in a single-effect thermal vapor compression desalination system driven by a low-temperature heat source. Energies 2018, 11, 2282. [Google Scholar] [CrossRef]
- Elsayed, M.L.; Mesalhy, O.; Mohammed, R.H.; Chow, L.C. Effect of input parameters intensity and duration on dynamic performance of MED-TVC plant. Appl. Therm. Eng. 2018, 137, 475–486. [Google Scholar] [CrossRef]
- Wen, C.; Ding, H.; Yang, Y. Performance of steam ejector with nonequilibrium condensation for multi-effect distillation with thermal vapour compression (MED-TVC) seawater desalination system. Desalination 2020, 489, 114531. [Google Scholar] [CrossRef]
- Khalid, K.A.; Antar, M.A.; Khalifa, A.; Hamed, O.A. Allocation of thermal vapor compressor in multi effect desalination systems with different feed configurations. Desalination 2018, 426, 164–173. [Google Scholar] [CrossRef]
- Wang, K.; Wang, L.; Jia, L.; Cai, W.; Gao, R. Optimization design of steam ejector primary nozzle for MED-TVC desalination system. Desalination 2019, 471, 114070. [Google Scholar] [CrossRef]
- Gu, W.; Wang, X.; Wang, L.; Yin, X.; Liu, H. Performance investigation of an auto-tuning area ratio ejector for MED-TVC desalination system. Appl. Therm. Eng. 2019, 155, 470–479. [Google Scholar] [CrossRef]
- Xue, H.; Wang, L.; Jia, L.; Xie, C.; Lv, Q. Design and investigation of a two-stage vacuum ejector for MED-TVC system. Appl. Therm. Eng. 2020, 167, 114713. [Google Scholar] [CrossRef]
- Zhou, S.; Gong, L.; Liu, X.; Shen, S. Mathematical modeling and performance analysis for multi-effect evaporation/multi-effect evaporation with thermal vapor compression desalination system. Appl. Therm. Eng. 2019, 159, 113759. [Google Scholar] [CrossRef]
- Onishi, V.C.; Carrero, A.; Reyes, J.A.; Ruiz, R.; Salcedo, R.; Fraga, E.S.; Caballero, J.A. Shale gas flowback water desalination: Single vs multiple-effect evaporation with vapor recompression cycle and thermal integration. Desalination 2017, 404, 230–248. [Google Scholar] [CrossRef]
- Elsayed, M.L.; Mesalhy, O.; Mohammed, R.H.; Chow, L.C. Performance modeling of MED-MVC systems: Exergy-economic analysis. Energy 2019, 166, 552–568. [Google Scholar] [CrossRef]
- Cao, Z.; Deng, J.; Ye, F.; Garris, C.A. Analysis of a hybrid Thermal Vapor Compression and Reverse Osmosis desalination system at variable design conditions. Desalination 2018, 438, 54–62. [Google Scholar] [CrossRef]
- Sadri, S.; Ameri, M.; Haghighi, R. Multi-objective optimization of MED-TVC-RO hybrid desalination system based on the irreversibility concept. Desalination 2017, 402, 97–108. [Google Scholar] [CrossRef]
- Swaminathan, J.; Nayar, K.G.; Lienhard, J.H. Mechanical vapor compression—Membrane distillation hybrids for reduced specific energy consumption. Desalin Water Treat. 2016, 57, 26507–26517. [Google Scholar] [CrossRef]
- Askalany, A.A. Innovative mechanical vapor compression adsorption desalination (MVC-AD) system. Appl. Therm. Eng. 2016, 106, 286–292. [Google Scholar] [CrossRef]
- Elsayed, M.L.; Mesalhy, O.; Mohammed, R.H.; Chow, L.C. Exergy and thermo-economic analysis for MED-TVC desalination systems. Desalination 2018, 447, 29–42. [Google Scholar] [CrossRef]
- Ghaebi, H.; Abbaspour, G. Performance analysis and thermodynamic modeling of a poly generation system by integrating a multi-effect-desalination thermo-vapor compression (MED-TVC) system with a combined cooling, heating and power (CCHP) system. J. Therm. Eng. 2018, 4, 1963–1983. [Google Scholar] [CrossRef]
- Ghaebi, H.; Abbaspour, G. Thermoeconomic analysis of an integrated multi-effect desalination thermal vapor compression (MED-TVC) system with a trigeneration system using triple-pressure HRSG. Heat Mass Transf. 2018, 54, 1337–1357. [Google Scholar] [CrossRef]
- Ghazi, M.; Essadiqi, E.; Faqir, M.; Mada, M.; Abdellah, A.B. Study and Design of Hybrid Wind-Photovoltaic System for Medium Scale Mechanical Vapor Compression Desalination Unit for Two Different Sites in Morocco. In Proceedings of the 2017 International Renewable and Sustainable Energy Conference (IRSEC), Tangier, Morocco, 4–7 December 2017; pp. 1–6. [Google Scholar] [CrossRef]
- Omar, A.; Nashed, A.; Li, Q.; Leslie, G.; Taylor, R.A. Pathways for integrated concentrated solar power—Desalination: A critical review. Renew. Sustain. Energy Rev. 2020, 119, 1–17. [Google Scholar] [CrossRef]
- Al-Sahali, M.; Ettouney, H. Developments in thermal desalination processes: Design, energy, and costing aspects. Desalination 2007, 214, 227–240. [Google Scholar] [CrossRef]
- Ali, A.; Tufa, R.A.; Macedonio, F.; Curcio, E.; Drioli, E. Membrane technology in renewable-energy-driven desalination. Renew. Sustain. Energy Rev. 2018, 81, 1–21. [Google Scholar] [CrossRef]
- Alsarayreh, A.A.; Al-Obaidi, M.A.; Al-Hroub, A.M.; Patel, R.; Mujtaba, I.M. Evaluation and minimisation of energy consumption in a medium-scale reverse osmosis brackish water desalination plant. J. Clean. Prod. 2020, 248, 1–16. [Google Scholar] [CrossRef]
- Mehmood, A.A.; Waqas, A.; Said, Z.; Rahman, S.M.A.; Akram, M. Performance evaluation of solar water heating system with heat pipe evacuated tubes provided with natural gas backup. Energy Rep. 2019, 5, 1432–1444. [Google Scholar] [CrossRef]
- Mehmood, A.A.; Ren, J. Renewable energy-driven desalination for more water and less carbon. In Renewable-Energy-Driven Future; Ren, J., Ed.; Academic Press: London, UK, 2021; pp. 333–372. ISBN 978-0-12-8205396. [Google Scholar]
- Abutayeh, M.; Li, C.; Goswami, D.Y.; Stefanakos, E.K. Solar Desalination. In Desalination: Water from Water, 2nd ed.; Kucera, J., Ed.; Wiley-Scrivener: Beverly, MA, USA, 2019; pp. 551–582. ISBN 978-1-119-40789-8. [Google Scholar]
- Mehrjerdi, H. Modeling and optimization of an island water-energy nexus powered by a hybrid solar-wind renewable system. Energy 2020, 197, 1–11. [Google Scholar] [CrossRef]
- Padrón, I.; Avila, D.; Marichal, G.N.; Rodríguez, J.A. Assessment of Hybrid Renewable Energy Systems to supplied energy to Autonomous Desalination Systems in two islands of the Canary Archipelago. Renew. Sustain. Energy Rev. 2019, 101, 221–230. [Google Scholar] [CrossRef]
- Alhaj, M.; Al-Ghamdi, S.G. Why is powering thermal desalination with concentrated solar power expensive? Assessing economic feasibility and market commercialization barriers. Sol. Energy 2019, 189, 480–490. [Google Scholar] [CrossRef]
- Anis, S.F.; Hashaikeh, R.; Hilal, N. Reverse osmosis pretreatment technologies and future trends: A comprehensive review. Desalination 2019, 452, 159–195. [Google Scholar] [CrossRef]
- Brendel, L.P.M.; Shah, V.M.; Groll, E.A.; Braun, J.E. A methodology for analyzing renewable energy opportunities for desalination and its application to Aruba. Desalination 2020, 493, 1–11. [Google Scholar] [CrossRef]
- Pouyfaucon, A.B.; García-Rodríguez, L. Solar thermal-powered desalination: A viable solution for a potential market. Desalination 2018, 435, 60–69. [Google Scholar] [CrossRef]
- Al-Hrari, M.; Ceylan, İ.; Nakoa, K.; Ergün, A. Concentrated photovoltaic and thermal system application for fresh water production. Appl. Therm. Eng. 2020, 171, 1–13. [Google Scholar] [CrossRef]
- Baaqeel, H.; Abdelhady, F.; Alghamdi, A.S.; El-Halwagi, M.M. Optimal design and scheduling of a solar-assisted domestic desalination systems. Comput. Chem. Eng. 2020, 132, 1–9. [Google Scholar] [CrossRef]
- Faegh, M.; Behnam, P.; Shafii, M.B. A review on recent advances in humidification-dehumidification (HDH) desalination systems integrated with refrigeration, power and desalination technologies. Energy Convers. Manag. 2019, 196, 1002–1036. [Google Scholar] [CrossRef]
- Lawal, D.U.; Qasem, N.A.A. Humidification-dehumidification desalination systems driven by thermal-based renewable and low-grade energy sources: A critical review. Renew. Sustain. Energy Rev. 2020, 125, 1–51. [Google Scholar] [CrossRef]
- Kasaeian, A.; Babaei, S.; Jahanpanah, M.; Sarrafha, H.; Sulaiman Alsagri, A.; Ghaffarian, S.; Yan, W.M. Solar humidification-dehumidification desalination systems: A critical review. Energy Convers. Manag. 2019, 201, 1–26. [Google Scholar] [CrossRef]
- Al-Otoom, A.; Al-Khalaileh, A.T. Water desalination using solar continuous humidification–dehumidification process using hygroscopic solutions and rotating belt. Sol. Energy 2020, 197, 38–49. [Google Scholar] [CrossRef]
- Gabrielli, P.; Gazzani, M.; Novati, N.; Sutter, L.; Simonetti, R.; Molinaroli, L.; Manzolinic, G.; Mazzotti, M. Combined water desalination and electricity generation through a humidification-dehumidification process integrated with photovoltaic-thermal modules: Design, performance analysis and techno-economic assessment. Energy Convers. Manag. X 2019, 1, 1–18. [Google Scholar] [CrossRef]
- Giwa, A.; Yusuf, A.; Dindi, A.; Balogun, H.A. Polygeneration in desalination by photovoltaic thermal systems: A comprehensive review. Renew. Sustain. Energy Rev. 2020, 130, 1–19. [Google Scholar] [CrossRef]
- Xu, H.; Ji, X.; Wang, L.; Huang, J.; Han, J.; Wang, Y. Performance study on a small-scale photovoltaic electrodialysis system for desalination. Renew. Energy 2020, 154, 1008–1013. [Google Scholar] [CrossRef]
- Campione, A.; Cipollina, A.; Calise, F.; Tamburini, A.; Galluzzo, M.; Micale, G. Coupling electrodialysis desalination with photovoltaic and wind energy systems for energy storage: Dynamic simulations and control strategy. Energy Convers. Manag. 2020, 216, 1–15. [Google Scholar] [CrossRef]
- Zhang, Y.; Sivakumar, M.; Yang, S.; Enever, K.; Ramezanianpour, M. Application of solar energy in water treatment processes: A review. Desalination 2018, 428, 116–145. [Google Scholar] [CrossRef]
- Li, C.; Goswami, Y.; Stefanakos, E. Solar assisted sea water desalination: A review. Renew. Sustain. Energy Rev. 2013, 19, 136–163. [Google Scholar] [CrossRef]
- Piacentino, A. Application of advanced thermodynamics, thermoeconomics and exergy costing to a Multiple Effect Distillation plant: In-depth analysis of cost formation process. Desalination 2015, 371, 88–103. [Google Scholar] [CrossRef]
- Kouhikamali, R. Thermodynamic analysis of feed water pre-heaters in multiple effect distillation systems. Appl. Therm. Eng. 2013, 50, 1157–1163. [Google Scholar] [CrossRef]
- Elsaid, K.; Taha Sayed, E.; Yousef, B.A.A.; Hussien Rabaia, M.K.; Ali Abdelkareem, M.; Olabi, A.G. Recent progress on the utilization of waste heat for desalination: A review. Energy Convers. Manag. 2020, 221, 1–18. [Google Scholar] [CrossRef]
- Olabi, A.G.; Elsaid, K.; Rabaia, M.K.H.; Askalany, A.A.; Abdelkareem, M.A. Waste heat-driven desalination systems: Perspective. Energy 2020, 209, 1–7. [Google Scholar] [CrossRef]
- Ahmadi, A.; Ehyaei, M.A.; Doustgani, A.; El Haj Assad, M.; Hmida, A.; Jamali, D.H.; Kumar, R.; Li, Z.X.; Razmjoo, A. Recent residential applications of low-temperature solar collector. J. Clean. Prod. 2021, 279, 1–32. [Google Scholar] [CrossRef]
- Chandrashekara, M.; Yadav, A. Water desalination system using solar heat: A review. Renew. Sustain. Energy Rev. 2017, 67, 1308–1330. [Google Scholar] [CrossRef]




| Water Source | Energy (kWh/m3) |
|---|---|
| Seawater | 2.58–8.5 |
| Wastewater reuse | 1.0–2.5 |
| Wastewater treatment | 0.62–0.87 |
| Groundwater | 0.48 |
| Desalination Technology | Specific Energy Requirements |
|---|---|
| Multi-Effect Distillation | 14–21 kWh/m3 |
| Multi-Stage Flash | 20–27 kWh/m3 |
| Mechanical Vapor Compression | 7–12 kWh/m3 |
| Thermal Vapor Compression | 16.26 kWh/m3 |
| Seawater Reverse Osmosis | 4–6 kWh/m3 |
| Desalination Technology | Plant Capacity | Electric Power Consumption | Loss of Electric Power |
|---|---|---|---|
| Multi-Effect Distillation (MED) | 20,000 (m3/d) | 2.5 kWh/m3 | 10 kWh/m3 |
| Multi-Stage Flash (MSF) | 68,333 (m3/d) | 5 kWh/m3 | 10 kWh/m3 |
| Mechanical Vapor Compression (MVC) | 500 (m3/d) | 8 kWh/m3 | - |
Publisher’s Note: MDPI stays neutral with regard to jurisdictional claims in published maps and institutional affiliations. |
© 2021 by the authors. Licensee MDPI, Basel, Switzerland. This article is an open access article distributed under the terms and conditions of the Creative Commons Attribution (CC BY) license (http://creativecommons.org/licenses/by/4.0/).
Share and Cite
Feria-Díaz, J.J.; López-Méndez, M.C.; Rodríguez-Miranda, J.P.; Sandoval-Herazo, L.C.; Correa-Mahecha, F. Commercial Thermal Technologies for Desalination of Water from Renewable Energies: A State of the Art Review. Processes 2021, 9, 262. https://doi.org/10.3390/pr9020262
Feria-Díaz JJ, López-Méndez MC, Rodríguez-Miranda JP, Sandoval-Herazo LC, Correa-Mahecha F. Commercial Thermal Technologies for Desalination of Water from Renewable Energies: A State of the Art Review. Processes. 2021; 9(2):262. https://doi.org/10.3390/pr9020262
Chicago/Turabian StyleFeria-Díaz, Jhon Jairo, María Cristina López-Méndez, Juan Pablo Rodríguez-Miranda, Luis Carlos Sandoval-Herazo, and Felipe Correa-Mahecha. 2021. "Commercial Thermal Technologies for Desalination of Water from Renewable Energies: A State of the Art Review" Processes 9, no. 2: 262. https://doi.org/10.3390/pr9020262
APA StyleFeria-Díaz, J. J., López-Méndez, M. C., Rodríguez-Miranda, J. P., Sandoval-Herazo, L. C., & Correa-Mahecha, F. (2021). Commercial Thermal Technologies for Desalination of Water from Renewable Energies: A State of the Art Review. Processes, 9(2), 262. https://doi.org/10.3390/pr9020262

