Migration-Based Moth-Flame Optimization Algorithm
Abstract
:1. Introduction
- Introducing a guiding archive for storing improved moths to guide other unlucky moths.
- Introducing a migration strategy using RM and GM operators to improve unlucky moths.
- The RM operator enhances the exploration ability, while the GM operator converges the population toward the promising areas by exploiting around improved moths.
- The experiments prove that the M-MFO effectively maintains the population diversity by taking advantage of the guiding archive.
- The Friedman test demonstrated that the M-MFO provides the best results compared to competitors and stands out among MFO variants for solving global optimization problems.
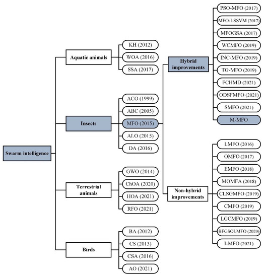
2. Related Work
3. Moth–Flame Optimization (MFO) Algorithm
4. Proposed Algorithm
| Algorithm 1. The pseudocode of proposed M-MFO algorithm. | |
| Input: Max iterations (MaxIt), number of moths (N), max size of guiding archive (MaxArc), and dimension (D). | |
| Output: The best flame position and its fitness value. | |
| Begin | |
| Randomly distributing M moths in the D-dimensional search space. | |
| Calculating moths’ fitness (OM). | |
| Set t and δ = 1 //δ is the number of guiding archive members. | |
| OF (t) ← sort OM (t). | |
| F (t) ← sort M (t). | |
| While t ≤ MaxIt | |
| Updating F and OF by the best N moths from F and current M. | |
| Updating FlameNum (t) using Equation (5). | |
| For i = 1: N | |
| Updating the position of Mi (t) using Equation (3) and computing the OMi (t). | |
| If OMi (t) > OMi (t − 1) | |
| τ ← Generating a random number between intervals [1, D]. | |
| For j = 1: τ | |
| If δ ≤ D (The guiding archive is still immature) | |
| Generating the next position Mi (t + 1) using RM operator and Equations (8) and (9). | |
| Else (The guiding archive is mature) | |
| Generating next position Mi (t + 1) using GM operator and Equations (10) and (11). | |
| End If | |
| End For | |
| If OMi (t + 1) < OMi (t) | |
| Updating position Mi (t) and adding Mi (t + 1) to guiding archive using Definition 1 and MaxArc. | |
| End If | |
| End If | |
| End For | |
| Updating the position and fitness value of the global best flame. | |
| t = t +1. | |
| End while | |
5. Numerical Experiment and Analysis
5.1. Experimental Environment and Benchmark Functions
5.2. Population Diversity Analysis
5.3. Comparison of M-MFO with MFO Variants
5.4. Evaluation of Exploitation and Exploration
5.5. Local Optima Avoidance Analysis
5.6. The Overall Effectiveness of M-MFO
5.7. Convergence Rate Analysis
5.8. Population Diversity Analysis
5.9. Sensitivity Analysis on the Guiding Archive Maturity Size
6. Statistical Analysis
7. Conclusions
Author Contributions
Funding
Institutional Review Board Statement
Informed Consent Statement
Data Availability Statement
Conflicts of Interest
Appendix A
| F | D | Metrics | LMFO (2016) | WCMFO (2019) | CMFO (2019) | CLSGMFO (2019) | LGCMFO (2019) | SMFO (2021) | ODSFMFO (2021) | M-MFO |
|---|---|---|---|---|---|---|---|---|---|---|
| F1 | 30 | Avg | 2.402 × 107 | 1.328 × 104 | 1.878 × 108 | 9.430 × 108 | 4.532 × 108 | 3.091 × 1010 | 7.519 × 106 | 1.660 × 103 |
| Min | 1.731 × 107 | 1.214 × 102 | 2.464 × 106 | 1.923 × 108 | 9.606 × 107 | 2.010 × 1010 | 1.570 × 106 | 1.002 × 102 | ||
| F3 | 30 | Avg | 2.786 × 103 | 1.887 × 103 | 4.825 × 104 | 5.191 × 104 | 4.491 × 104 | 8.189 × 104 | 2.875 × 104 | 3.006 × 102 |
| Min | 1.424 × 103 | 3.092 × 102 | 2.643 × 104 | 3.418 × 104 | 3.166 × 104 | 7.186 × 104 | 1.359 × 104 | 3.000 × 102 | ||
| F4 | 30 | Avg | 5.335 × 102 | 4.886 × 102 | 6.536 × 102 | 6.009 × 102 | 5.829 × 102 | 5.977 × 103 | 5.335 × 102 | 4.247 × 102 |
| Min | 4.755 × 102 | 4.239 × 102 | 5.311 × 102 | 5.259 × 102 | 4.890 × 102 | 3.030 × 103 | 4.722 × 102 | 4.001 × 102 | ||
| F5 | 30 | Avg | 6.470 × 102 | 6.744 × 102 | 6.150 × 102 | 6.587 × 102 | 6.468 × 102 | 8.721 × 102 | 5.526 × 102 | 5.136 × 102 |
| Min | 5.707 × 102 | 6.104 × 102 | 5.709 × 102 | 6.140 × 102 | 6.040 × 102 | 8.041 × 102 | 5.270 × 102 | 5.070 × 102 | ||
| F6 | 30 | Avg | 6.038 × 102 | 6.225 × 102 | 6.179 × 102 | 6.285 × 102 | 6.208 × 102 | 6.830 × 102 | 6.037 × 102 | 6.000 × 102 |
| Min | 6.017 × 102 | 6.096 × 102 | 6.116 × 102 | 6.117 × 102 | 6.117 × 102 | 6.615 × 102 | 6.010 × 102 | 6.000 × 102 | ||
| F7 | 30 | Avg | 8.986 × 102 | 8.986 × 102 | 9.041 × 102 | 9.291 × 102 | 9.167 × 102 | 1.349 × 103 | 8.151 × 102 | 7.446 × 102 |
| Min | 8.438 × 102 | 8.402 × 102 | 8.306 × 102 | 8.555 × 102 | 8.532 × 102 | 1.175 × 103 | 7.824 × 102 | 7.363 × 102 | ||
| F8 | 30 | Avg | 9.379 × 102 | 9.841 × 102 | 9.127 × 102 | 9.350 × 102 | 9.273 × 102 | 1.096 × 103 | 8.460 × 102 | 8.141 × 102 |
| Min | 8.797 × 102 | 9.344 × 102 | 8.679 × 102 | 8.859 × 102 | 8.940 × 102 | 1.058 × 103 | 8.262 × 102 | 8.070 × 102 | ||
| F9 | 30 | Avg | 1.064 × 103 | 8.747 × 103 | 2.277 × 103 | 3.984 × 103 | 3.275 × 103 | 9.591 × 103 | 1.062 × 103 | 9.005 × 102 |
| Min | 9.456 × 102 | 5.118 × 103 | 1.626 × 103 | 2.051 × 103 | 2.089 × 103 | 7.754 × 103 | 9.647 × 102 | 9.000 × 102 | ||
| F10 | 30 | Avg | 4.422 × 103 | 4.808 × 103 | 4.967 × 103 | 5.252 × 103 | 4.970 × 103 | 8.363 × 103 | 4.221 × 103 | 1.958 × 103 |
| Min | 3.149 × 103 | 3.333 × 103 | 3.912 × 103 | 4.057 × 103 | 3.939 × 103 | 7.473 × 103 | 3.066 × 103 | 1.348 × 103 | ||
| F11 | 30 | Avg | 1.292 × 103 | 1.336 × 103 | 2.126 × 103 | 1.784 × 103 | 1.512 × 103 | 5.265 × 103 | 1.285 × 103 | 1.122 × 103 |
| Min | 1.177 × 103 | 1.255 × 103 | 1.360 × 103 | 1.334 × 103 | 1.275 × 103 | 2.547 × 103 | 1.210 × 103 | 1.105 × 103 | ||
| F12 | 30 | Avg | 5.460 × 106 | 1.254 × 106 | 4.296 × 107 | 1.932 × 107 | 1.814 × 107 | 4.462 × 109 | 2.297 × 106 | 7.118 × 104 |
| Min | 1.046 × 106 | 3.718 × 104 | 8.503 × 105 | 3.033 × 106 | 4.012 × 106 | 1.749 × 109 | 2.010 × 105 | 2.650 × 104 | ||
| F13 | 30 | Avg | 4.494 × 105 | 1.047 × 105 | 6.841 × 103 | 2.837 × 105 | 1.553 × 105 | 8.738 × 108 | 9.819 × 103 | 1.116 × 104 |
| Min | 2.705 × 105 | 1.436 × 104 | 2.860 × 103 | 4.152 × 104 | 2.770 × 104 | 2.189 × 108 | 1.596 × 103 | 5.053 × 103 | ||
| F14 | 30 | Avg | 2.614 × 104 | 2.074 × 104 | 7.665 × 104 | 3.506 × 105 | 2.108 × 105 | 1.548 × 106 | 5.267 × 104 | 6.136 × 103 |
| Min | 2.724 × 103 | 6.252 × 103 | 2.082 × 103 | 8.610 × 103 | 1.008 × 104 | 7.879 × 104 | 4.686 × 103 | 1.533 × 103 | ||
| F15 | 30 | Avg | 9.006 × 104 | 3.448 × 104 | 5.245 × 103 | 1.596 × 104 | 1.131 × 104 | 4.469 × 107 | 6.098 × 103 | 2.252 × 103 |
| Min | 5.003 × 104 | 2.547 × 103 | 1.693 × 103 | 3.298 × 103 | 2.834 × 103 | 2.375 × 106 | 1.703 × 103 | 1.508 × 103 | ||
| F16 | 30 | Avg | 2.640 × 103 | 2.807 × 103 | 2.581 × 103 | 2.763 × 103 | 2.736 × 103 | 4.402 × 103 | 2.334 × 103 | 1.774 × 103 |
| Min | 2.110 × 103 | 2.095 × 103 | 2.009 × 103 | 2.046 × 103 | 2.025 × 103 | 3.607 × 103 | 1.949 × 103 | 1.602 × 103 | ||
| F17 | 30 | Avg | 2.203 × 103 | 2.315 × 103 | 2.050 × 103 | 2.125 × 103 | 2.076 × 103 | 2.752 × 103 | 1.937 × 103 | 1.738 × 103 |
| Min | 1.801 × 103 | 1.942 × 103 | 1.805 × 103 | 1.864 × 103 | 1.762 × 103 | 2.359 × 103 | 1.771 × 103 | 1.703 × 103 | ||
| F18 | 30 | Avg | 3.682 × 105 | 1.734 × 105 | 4.761 × 105 | 1.747 × 106 | 1.130 × 106 | 2.844 × 107 | 9.249 × 105 | 9.790 × 104 |
| Min | 8.629 × 104 | 3.793 × 104 | 3.856 × 104 | 1.058 × 105 | 8.154 × 104 | 2.007 × 106 | 9.952 × 104 | 5.073 × 104 | ||
| F19 | 30 | Avg | 6.193 × 104 | 3.223 × 104 | 1.816 × 104 | 1.949 × 104 | 1.084 × 104 | 1.072 × 108 | 9.241 × 103 | 6.433 × 103 |
| Min | 1.764 × 104 | 2.168 × 103 | 2.460 × 103 | 2.390 × 103 | 2.973 × 103 | 5.192 × 106 | 1.968 × 103 | 1.946 × 103 | ||
| F20 | 30 | Avg | 2.498 × 103 | 2.468 × 103 | 2.494 × 103 | 2.496 × 103 | 2.333 × 103 | 2.847 × 103 | 2.306 × 103 | 2.128 × 103 |
| Min | 2.180 × 103 | 2.073 × 103 | 2.162 × 103 | 2.069 × 103 | 2.132 × 103 | 2.454 × 103 | 2.053 × 103 | 2.028 × 103 | ||
| F21 | 30 | Avg | 2.439 × 103 | 2.493 × 103 | 2.396 × 103 | 2.421 × 103 | 2.420 × 103 | 2.653 × 103 | 2.352 × 103 | 2.312 × 103 |
| Min | 2.378 × 103 | 2.398 × 103 | 2.347 × 103 | 2.386 × 103 | 2.375 × 103 | 2.552 × 103 | 2.331 × 103 | 2.303 × 103 | ||
| F22 | 30 | Avg | 5.006 × 103 | 6.637 × 103 | 2.373 × 103 | 2.507 × 103 | 2.492 × 103 | 8.654 × 103 | 2.318 × 103 | 2.300 × 103 |
| Min | 2.325 × 103 | 5.330 × 103 | 2.315 × 103 | 2.371 × 103 | 2.358 × 103 | 5.677 × 103 | 2.307 × 103 | 2.300 × 103 | ||
| F23 | 30 | Avg | 2.786 × 103 | 2.785 × 103 | 2.828 × 103 | 2.795 × 103 | 2.787 × 103 | 3.283 × 103 | 2.718 × 103 | 2.662 × 103 |
| Min | 2.710 × 103 | 2.721 × 103 | 2.764 × 103 | 2.745 × 103 | 2.707 × 103 | 3.027 × 103 | 2.699 × 103 | 2.647 × 103 | ||
| F24 | 30 | Avg | 2.928 × 103 | 2.978 × 103 | 2.928 × 103 | 2.952 × 103 | 2.959 × 103 | 3.433 × 103 | 2.871 × 103 | 2.827 × 103 |
| Min | 2.898 × 103 | 2.928 × 103 | 2.877 × 103 | 2.878 × 103 | 2.920 × 103 | 3.217 × 103 | 2.848 × 103 | 2.820 × 103 | ||
| F25 | 30 | Avg | 2.889 × 103 | 2.894 × 103 | 3.004 × 103 | 2.980 × 103 | 3.005 × 103 | 3.940 × 103 | 2.928 × 103 | 2.888 × 103 |
| Min | 2.888 × 103 | 2.884 × 103 | 2.933 × 103 | 2.939 × 103 | 2.920 × 103 | 3.463 × 103 | 2.890 × 103 | 2.887 × 103 | ||
| F26 | 30 | Avg | 5.012 × 103 | 5.447 × 103 | 4.227 × 103 | 4.838 × 103 | 4.163 × 103 | 8.871 × 103 | 4.425 × 103 | 3.408 × 103 |
| Min | 4.607 × 103 | 4.955 × 103 | 2.936 × 103 | 3.514 × 103 | 3.241 × 103 | 5.057 × 103 | 2.876 × 103 | 2.800 × 103 | ||
| F27 | 30 | Avg | 3.241 × 103 | 3.228 × 103 | 3.257 × 103 | 3.286 × 103 | 3.275 × 103 | 3.688 × 103 | 3.230 × 103 | 3.221 × 103 |
| Min | 3.200 × 103 | 3.201 × 103 | 3.232 × 103 | 3.224 × 103 | 3.218 × 103 | 3.397 × 103 | 3.222 × 103 | 3.210 × 103 | ||
| F28 | 30 | Avg | 3.255 × 103 | 3.194 × 103 | 3.444 × 103 | 3.451 × 103 | 3.290 × 103 | 5.524 × 103 | 3.295 × 103 | 3.110 × 103 |
| Min | 3.210 × 103 | 3.100 × 103 | 3.247 × 103 | 3.285 × 103 | 3.268 × 103 | 4.419 × 103 | 3.251 × 103 | 3.100 × 103 | ||
| F29 | 30 | Avg | 3.785 × 103 | 3.965 × 103 | 4.050 × 103 | 3.976 × 103 | 3.872 × 103 | 5.698 × 103 | 3.669 × 103 | 3.319 × 103 |
| Min | 3.596 × 103 | 3.650 × 103 | 3.631 × 103 | 3.601 × 103 | 3.556 × 103 | 4.728 × 103 | 3.475 × 103 | 3.312 × 103 | ||
| F30 | 30 | Avg | 1.579 × 105 | 2.812 × 104 | 8.574 × 105 | 3.989 × 105 | 3.406 × 105 | 3.278 × 108 | 1.629 × 104 | 6.645 × 103 |
| Min | 4.934 × 104 | 1.582 × 104 | 7.507 × 104 | 3.747 × 104 | 4.618 × 104 | 3.212 × 107 | 7.769 × 103 | 6.062 × 103 | ||
| Summary | W|T|L | 0| 0| 29 | 0| 0| 29 | 1| 0| 28 | 0| 0| 29 | 0| 0| 29 | 0| 0| 29 | 0| 0| 29 | 28|0|1 | |
| F | D | Metrics | KH (2012) | GWO (2014) | MFO (2015) | WOA (2016) | WCMFO (2019) | CMFO (2019) | HGSO (2019) | RGA-DX (2019) | ChOA (2020) | AOA (2021) | ODSFMFO (2021) | M-MFO |
|---|---|---|---|---|---|---|---|---|---|---|---|---|---|---|
| F1 | 30 | Avg | 1.371 × 104 | 8.223 × 108 | 6.952 × 109 | 1.906 × 106 | 1.328 × 104 | 5.824 × 107 | 1.455 × 1010 | 2.575 × 103 | 2.395 × 1010 | 4.015 × 1010 | 7.519 × 106 | 1.660 × 103 |
| Min | 3.462 × 103 | 4.405 × 107 | 1.027 × 109 | 5.654 × 105 | 1.214 × 102 | 2.553 × 106 | 7.442 × 109 | 1.272 × 102 | 1.123 × 1010 | 3.092 × 1010 | 1.570 × 106 | 1.002 × 102 | ||
| 50 | Avg | 1.954 × 105 | 4.523 × 109 | 3.099 × 1010 | 7.172 × 106 | 2.826 × 104 | 1.046 × 109 | 3.844 × 1010 | 3.059 × 103 | 4.417 × 1010 | 1.003 × 1011 | 3.066 × 108 | 1.466 × 103 | |
| Min | 4.342 × 104 | 1.231 × 109 | 7.095 × 109 | 1.980 × 106 | 6.883 × 102 | 2.822 × 108 | 2.159 × 1010 | 1.327 × 102 | 3.506 × 1010 | 8.424 × 1010 | 9.629 × 107 | 1.001 × 102 | ||
| 100 | Avg | 5.646 × 107 | 3.207 × 1010 | 1.173 × 1011 | 3.677 × 107 | 2.017 × 105 | 3.803 × 109 | 1.643 × 1011 | 4.575 × 103 | 1.463 × 1011 | 2.629 × 1011 | 5.316 × 109 | 4.465 × 103 | |
| Min | 2.550 × 106 | 1.634 × 1010 | 6.748 × 1010 | 1.409 × 107 | 1.093 × 104 | 1.832 × 109 | 1.299 × 1011 | 1.587 × 102 | 1.282 × 1011 | 2.350 × 1011 | 1.894 × 109 | 1.032 × 103 | ||
| F3 | 30 | Avg | 4.863 × 104 | 2.993 × 104 | 1.009 × 105 | 1.715 × 105 | 1.887 × 103 | 4.248 × 104 | 3.687 × 104 | 7.905 × 103 | 5.178 × 104 | 7.318 × 104 | 2.875 × 104 | 3.006 × 102 |
| Min | 2.979 × 104 | 1.576 × 104 | 1.920 × 103 | 8.481 × 104 | 3.092 × 102 | 3.385 × 104 | 2.335 × 104 | 9.933 × 102 | 3.954 × 104 | 5.445 × 104 | 1.359 × 104 | 3.000 × 102 | ||
| 50 | Avg | 1.216 × 105 | 7.147 × 104 | 1.650 × 105 | 6.180 × 104 | 1.150 × 104 | 9.610 × 104 | 1.363 × 105 | 2.712 × 104 | 1.309 × 105 | 1.625 × 105 | 9.729 × 104 | 3.000 × 102 | |
| Min | 6.121 × 104 | 3.628 × 104 | 1.176 × 104 | 3.098 × 104 | 7.428 × 102 | 6.899 × 104 | 1.050 × 105 | 1.139 × 104 | 1.006 × 105 | 1.249 × 105 | 6.538 × 104 | 3.000 × 102 | ||
| 100 | Avg | 3.477 × 105 | 2.023 × 105 | 4.556 × 105 | 5.928 × 105 | 7.361 × 104 | 2.317 × 105 | 2.945 × 105 | 1.387 × 105 | 3.065 × 105 | 3.325 × 105 | 3.252 × 105 | 3.000 × 102 | |
| Min | 2.569 × 105 | 1.595 × 105 | 1.191 × 105 | 3.355 × 105 | 3.430 × 104 | 2.058 × 105 | 2.601 × 105 | 7.593 × 104 | 2.849 × 105 | 3.027 × 105 | 2.456 × 105 | 3.000 × 102 | ||
| F4 | 30 | Avg | 4.963 × 102 | 5.441 × 102 | 9.082 × 102 | 5.476 × 102 | 4.886 × 102 | 5.631 × 102 | 2.171 × 103 | 4.896 × 102 | 2.545 × 103 | 8.649 × 103 | 5.335 × 102 | 4.247 × 102 |
| Min | 4.043 × 102 | 4.963 × 102 | 5.424 × 102 | 4.995 × 102 | 4.239 × 102 | 4.759 × 102 | 1.194 × 103 | 4.040 × 102 | 1.134 × 103 | 3.825 × 103 | 4.722 × 102 | 4.001 × 102 | ||
| 50 | Avg | 5.683 × 102 | 8.767 × 102 | 4.098 × 103 | 6.676 × 102 | 5.493 × 102 | 1.069 × 103 | 8.889 × 103 | 5.095 × 102 | 9.023 × 103 | 2.568 × 104 | 7.414 × 102 | 4.872 × 102 | |
| Min | 4.996 × 102 | 6.745 × 102 | 1.216 × 103 | 5.138 × 102 | 4.849 × 102 | 6.394 × 102 | 5.286 × 103 | 4.285 × 102 | 5.017 × 103 | 1.686 × 104 | 6.237 × 102 | 4.092 × 102 | ||
| 100 | Avg | 7.431 × 102 | 2.813 × 103 | 2.348 × 104 | 9.992 × 102 | 6.423 × 102 | 2.354 × 103 | 2.840 × 104 | 6.436 × 102 | 2.822 × 104 | 7.733 × 104 | 1.400 × 103 | 5.378 × 102 | |
| Min | 6.443 × 102 | 1.870 × 103 | 6.743 × 103 | 8.615 × 102 | 5.980 × 102 | 1.123 × 103 | 1.677 × 104 | 5.671 × 102 | 2.145 × 104 | 6.186 × 104 | 1.103 × 103 | 4.753 × 102 | ||
| F5 | 30 | Avg | 6.363 × 102 | 5.855 × 102 | 6.894 × 102 | 8.044 × 102 | 6.744 × 102 | 5.957 × 102 | 8.061 × 102 | 5.430 × 102 | 7.905 × 102 | 7.873 × 102 | 5.526 × 102 | 5.136 × 102 |
| Min | 5.936 × 102 | 5.508 × 102 | 6.280 × 102 | 7.242 × 102 | 6.104 × 102 | 5.678 × 102 | 7.824 × 102 | 5.259 × 102 | 7.471 × 102 | 7.217 × 102 | 5.270 × 102 | 5.070 × 102 | ||
| 50 | Avg | 7.659 × 102 | 6.892 × 102 | 8.934 × 102 | 9.209 × 102 | 8.940 × 102 | 8.095 × 102 | 1.049 × 103 | 6.004 × 102 | 1.043 × 103 | 1.074 × 103 | 6.212 × 102 | 5.296 × 102 | |
| Min | 7.050 × 102 | 6.379 × 102 | 7.731 × 102 | 8.081 × 102 | 7.743 × 102 | 7.138 × 102 | 9.990 × 102 | 5.677 × 102 | 9.853 × 102 | 9.951 × 102 | 5.630 × 102 | 5.179 × 102 | ||
| 100 | Avg | 1.216 × 103 | 1.058 × 103 | 1.666 × 103 | 1.413 × 103 | 1.726 × 103 | 1.297 × 103 | 1.824 × 103 | 7.916 × 102 | 1.787 × 103 | 1.960 × 103 | 8.658 × 102 | 5.564 × 102 | |
| Min | 1.054 × 103 | 9.864 × 102 | 1.455 × 103 | 1.329 × 103 | 1.328 × 103 | 1.154 × 103 | 1.701 × 103 | 7.259 × 102 | 1.743 × 103 | 1.842 × 103 | 7.800 × 102 | 5.368 × 102 | ||
| F6 | 30 | Avg | 6.428 × 102 | 6.043 × 102 | 6.267 × 102 | 6.671 × 102 | 6.225 × 102 | 6.166 × 102 | 6.655 × 102 | 6.000 × 102 | 6.603 × 102 | 6.654 × 102 | 6.037 × 102 | 6.000 × 102 |
| Min | 6.175 × 102 | 6.011 × 102 | 6.144 × 102 | 6.410 × 102 | 6.096 × 102 | 6.078 × 102 | 6.511 × 102 | 6.000 × 102 | 6.537 × 102 | 6.566 × 102 | 6.010 × 102 | 6.000 × 102 | ||
| 50 | Avg | 6.515 × 102 | 6.105 × 102 | 6.437 × 102 | 6.760 × 102 | 6.400 × 102 | 6.355 × 102 | 6.813 × 102 | 6.001 × 102 | 6.710 × 102 | 6.837 × 102 | 6.081 × 102 | 6.000 × 102 | |
| Min | 6.440 × 102 | 6.052 × 102 | 6.270 × 102 | 6.638 × 102 | 6.165 × 102 | 6.257 × 102 | 6.724 × 102 | 6.000 × 102 | 6.608 × 102 | 6.747 × 102 | 6.041 × 102 | 6.000 × 102 | ||
| 100 | Avg | 6.587 × 102 | 6.276 × 102 | 6.648 × 102 | 6.768 × 102 | 6.664 × 102 | 6.528 × 102 | 6.936 × 102 | 6.001 × 102 | 6.860 × 102 | 7.029 × 102 | 6.184 × 102 | 6.000 × 102 | |
| Min | 6.527 × 102 | 6.229 × 102 | 6.467 × 102 | 6.676 × 102 | 6.526 × 102 | 6.418 × 102 | 6.867 × 102 | 6.000 × 102 | 6.761 × 102 | 6.970 × 102 | 6.133 × 102 | 6.000 × 102 | ||
| F7 | 30 | Avg | 8.280 × 102 | 8.418 × 102 | 1.011 × 103 | 1.238 × 103 | 8.986 × 102 | 8.989 × 102 | 1.080 × 103 | 7.801 × 102 | 1.187 × 103 | 1.302 × 103 | 8.151 × 102 | 7.446 × 102 |
| Min | 7.853 × 102 | 7.801 × 102 | 8.671 × 102 | 1.089 × 103 | 8.402 × 102 | 8.415 × 102 | 1.032 × 103 | 7.586 × 102 | 1.063 × 103 | 1.154 × 103 | 7.824 × 102 | 7.363 × 102 | ||
| 50 | Avg | 1.070 × 103 | 1.016 × 103 | 1.701 × 103 | 1.684 × 103 | 1.141 × 103 | 1.224 × 103 | 1.530 × 103 | 8.481 × 102 | 1.663 × 103 | 1.862 × 103 | 9.911 × 102 | 7.684 × 102 | |
| Min | 9.625 × 102 | 9.654 × 102 | 1.113 × 103 | 1.500 × 103 | 1.020 × 103 | 1.021 × 103 | 1.333 × 103 | 8.062 × 102 | 1.464 × 103 | 1.744 × 103 | 9.354 × 102 | 7.588 × 102 | ||
| 100 | Avg | 2.118 × 103 | 1.710 × 103 | 4.169 × 103 | 3.250 × 103 | 1.988 × 103 | 2.421 × 103 | 3.184 × 103 | 1.129 × 103 | 3.326 × 103 | 3.694 × 103 | 1.619 × 103 | 8.363 × 102 | |
| Min | 1.819 × 103 | 1.542 × 103 | 2.576 × 103 | 2.814 × 103 | 1.531 × 103 | 2.103 × 103 | 2.813 × 103 | 9.899 × 102 | 3.182 × 103 | 3.580 × 103 | 1.416 × 103 | 8.161 × 102 | ||
| F8 | 30 | Avg | 9.196 × 102 | 8.713 × 102 | 9.790 × 102 | 1.000 × 103 | 9.841 × 102 | 8.945 × 102 | 1.051 × 103 | 8.434 × 102 | 1.031 × 103 | 1.041 × 103 | 8.460 × 102 | 8.141 × 102 |
| Min | 8.707 × 102 | 8.435 × 102 | 8.938 × 102 | 9.488 × 102 | 9.344 × 102 | 8.574 × 102 | 1.033 × 103 | 8.249 × 102 | 9.726 × 102 | 1.002 × 103 | 8.262 × 102 | 8.070 × 102 | ||
| 50 | Avg | 1.065 × 103 | 9.792 × 102 | 1.229 × 103 | 1.249 × 103 | 1.213 × 103 | 1.055 × 103 | 1.369 × 103 | 9.002 × 102 | 1.305 × 103 | 1.425 × 103 | 9.168 × 102 | 8.315 × 102 | |
| Min | 1.019 × 103 | 9.384 × 102 | 1.118 × 103 | 1.132 × 103 | 1.087 × 103 | 9.831 × 102 | 1.308 × 103 | 8.567 × 102 | 1.251 × 103 | 1.339 × 103 | 8.625 × 102 | 8.199 × 102 | ||
| 100 | Avg | 1.576 × 103 | 1.397 × 103 | 1.968 × 103 | 1.897 × 103 | 2.026 × 103 | 1.533 × 103 | 2.240 × 103 | 1.063 × 103 | 2.151 × 103 | 2.414 × 103 | 1.193 × 103 | 8.694 × 102 | |
| Min | 1.465 × 103 | 1.225 × 103 | 1.717 × 103 | 1.716 × 103 | 1.756 × 103 | 1.410 × 103 | 2.093 × 103 | 9.900 × 102 | 2.052 × 103 | 2.248 × 103 | 1.122 × 103 | 8.398 × 102 | ||
| F9 | 30 | Avg | 3.059 × 103 | 1.384 × 103 | 6.278 × 103 | 7.233 × 103 | 8.747 × 103 | 1.893 × 103 | 5.814 × 103 | 9.064 × 102 | 6.551 × 103 | 5.578 × 103 | 1.062 × 103 | 9.005 × 102 |
| Min | 1.768 × 103 | 1.025 × 103 | 4.471 × 103 | 4.425 × 103 | 5.118 × 103 | 1.554 × 103 | 3.388 × 103 | 9.009 × 102 | 5.576 × 103 | 4.101 × 103 | 9.647 × 102 | 9.000 × 102 | ||
| 50 | Avg | 9.536 × 103 | 4.571 × 103 | 1.644 × 104 | 1.783 × 104 | 2.195 × 104 | 7.504 × 103 | 2.616 × 104 | 9.773 × 102 | 2.577 × 104 | 2.294 × 104 | 1.750 × 103 | 9.045 × 102 | |
| Min | 6.223 × 103 | 2.135 × 103 | 8.748 × 103 | 1.187 × 104 | 1.190 × 104 | 3.715 × 103 | 2.123 × 104 | 9.213 × 102 | 1.969 × 104 | 1.804 × 104 | 1.299 × 103 | 9.007 × 102 | ||
| 100 | Avg | 2.251 × 104 | 2.638 × 104 | 4.508 × 104 | 3.820 × 104 | 5.208 × 104 | 2.315 × 104 | 6.515 × 104 | 2.428 × 103 | 6.876 × 104 | 5.410 × 104 | 4.877 × 103 | 9.454 × 102 | |
| Min | 1.965 × 104 | 1.102 × 104 | 3.679 × 104 | 2.557 × 104 | 3.986 × 104 | 1.973 × 104 | 5.587 × 104 | 1.304 × 103 | 5.806 × 104 | 4.674 × 104 | 3.620 × 103 | 9.174 × 102 | ||
| F10 | 30 | Avg | 4.876 × 103 | 3.909 × 103 | 5.130 × 103 | 6.156 × 103 | 4.808 × 103 | 4.728 × 103 | 6.636 × 103 | 3.700 × 103 | 7.996 × 103 | 6.444 × 103 | 4.221 × 103 | 1.958 × 103 |
| Min | 3.664 × 103 | 2.718 × 103 | 3.575 × 103 | 4.506 × 103 | 3.333 × 103 | 3.522 × 103 | 5.706 × 103 | 2.875 × 103 | 7.199 × 103 | 5.410 × 103 | 3.066 × 103 | 1.348 × 103 | ||
| 50 | Avg | 8.127 × 103 | 6.428 × 103 | 8.566 × 103 | 9.478 × 103 | 7.956 × 103 | 7.769 × 103 | 1.242 × 104 | 5.949 × 103 | 1.427 × 104 | 1.216 × 104 | 7.662 × 103 | 2.391 × 103 | |
| Min | 6.288 × 103 | 4.582 × 103 | 6.288 × 103 | 6.969 × 103 | 6.204 × 103 | 6.035 × 103 | 1.100 × 104 | 4.819 × 103 | 1.301 × 104 | 1.073 × 104 | 5.766 × 103 | 1.246 × 103 | ||
| 100 | Avg | 1.549 × 104 | 1.498 × 104 | 1.728 × 104 | 2.012 × 104 | 1.618 × 104 | 1.578 × 104 | 2.579 × 104 | 1.361 × 104 | 3.140 × 104 | 2.787 × 104 | 1.733 × 104 | 4.814 × 103 | |
| Min | 1.267 × 104 | 1.141 × 104 | 1.417 × 104 | 1.687 × 104 | 1.147 × 104 | 1.335 × 104 | 2.440 × 104 | 1.115 × 104 | 3.051 × 104 | 2.582 × 104 | 1.468 × 104 | 2.834 × 103 | ||
| Summary | 30 | W|T|L | 0|0|9 | 0|0|9 | 0|0|9 | 0|0|9 | 0|0|9 | 0|0|9 | 0|0|9 | 0|1|8 | 0|0|9 | 0|0|9 | 0|0|9 | 8|1|0 |
| 50 | W|T|L | 0|0|9 | 0|0|9 | 0|0|9 | 0|0|9 | 0|0|9 | 0|0|9 | 0|0|9 | 0|0|9 | 0|0|9 | 0|0|9 | 0|0|9 | 9|0|0 | |
| 100 | W|T|L | 0|0|9 | 0|0|9 | 0|0|9 | 0|0|9 | 0|0|9 | 0|0|9 | 0|0|9 | 0|0|9 | 0|0|9 | 0|0|9 | 0|0|9 | 9|0|0 |
| F | D | Metrics | KH (2012) | GWO (2014) | MFO (2015) | WOA (2016) | WCMFO (2019) | CMFO (2019) | HGSO (2019) | RGA-DX (2019) | ChOA (2020) | AOA (2021) | ODSFMFO (2021) | M-MFO |
|---|---|---|---|---|---|---|---|---|---|---|---|---|---|---|
| F11 | 30 | Avg | 1.514 × 103 | 1.406 × 103 | 3.749 × 103 | 1.462 × 103 | 1.336 × 103 | 2.126 × 103 | 2.811 × 103 | 1.138 × 103 | 3.267 × 103 | 3.249 × 103 | 1.285 × 103 | 1.122 × 103 |
| Min | 1.262 × 103 | 1.271 × 103 | 1.363 × 103 | 1.282 × 103 | 1.255 × 103 | 1.360 × 103 | 1.707 × 103 | 1.109 × 103 | 1.731 × 103 | 1.797 × 103 | 1.210 × 103 | 1.105 × 103 | ||
| 50 | Avg | 4.926 × 103 | 3.078 × 103 | 7.297 × 103 | 1.591 × 103 | 1.491 × 103 | 1.984 × 103 | 5.800 × 103 | 1.251 × 103 | 8.848 × 103 | 1.587 × 104 | 1.725 × 103 | 1.128 × 103 | |
| Min | 2.518 × 103 | 1.480 × 103 | 1.574 × 103 | 1.421 × 103 | 1.344 × 103 | 1.278 × 103 | 3.881 × 103 | 1.129 × 103 | 6.441 × 103 | 9.287 × 103 | 1.394 × 103 | 1.123 × 103 | ||
| 100 | Avg | 7.658 × 104 | 3.531 × 104 | 1.257 × 105 | 7.762 × 103 | 2.191 × 103 | 4.024 × 104 | 1.281 × 105 | 1.033 × 104 | 7.093 × 104 | 1.631 × 105 | 3.043 × 104 | 1.195 × 103 | |
| Min | 3.912 × 104 | 1.647 × 104 | 2.137 × 104 | 4.463 × 103 | 1.841 × 103 | 2.012 × 104 | 1.128 × 105 | 2.076 × 103 | 6.100 × 104 | 1.268 × 105 | 1.322 × 104 | 1.127 × 103 | ||
| F12 | 30 | Avg | 3.051 × 106 | 3.900 × 107 | 6.158 × 107 | 3.770 × 107 | 1.254 × 106 | 4.296 × 107 | 1.343 × 109 | 7.608 × 105 | 3.594 × 109 | 7.204 × 109 | 2.297 × 106 | 7.118 × 104 |
| Min | 1.788 × 105 | 2.109 × 106 | 7.306 × 104 | 2.509 × 106 | 3.718 × 104 | 8.503 × 105 | 6.717 × 108 | 1.016 × 105 | 6.620 × 108 | 3.034 × 109 | 2.010 × 105 | 2.650 × 104 | ||
| 50 | Avg | 1.249 × 107 | 4.764 × 108 | 2.475 × 109 | 1.861 × 108 | 7.229 × 106 | 1.684 × 108 | 1.550 × 1010 | 1.983 × 106 | 1.896 × 1010 | 5.311 × 1010 | 1.951 × 107 | 3.292 × 105 | |
| Min | 1.930 × 106 | 7.558 × 107 | 1.646 × 107 | 5.114 × 107 | 1.549 × 106 | 6.965 × 106 | 9.677 × 109 | 5.848 × 105 | 1.045 × 1010 | 2.948 × 1010 | 7.129 × 106 | 1.293 × 105 | ||
| 100 | Avg | 6.902 × 107 | 4.919 × 109 | 3.523 × 1010 | 6.875 × 108 | 3.428 × 107 | 1.982 × 109 | 5.643 × 1010 | 3.019 × 106 | 6.718 × 1010 | 1.822 × 1011 | 4.254 × 108 | 2.834 × 103 | |
| Min | 2.478 × 107 | 1.450 × 109 | 1.435 × 1010 | 2.918 × 108 | 3.806 × 106 | 9.911 × 107 | 3.888 × 1010 | 1.129 × 106 | 4.928 × 1010 | 1.296 × 1011 | 1.525 × 108 | 2.195 × 105 | ||
| F13 | 30 | Avg | 3.536 × 104 | 8.368 × 105 | 7.958 × 106 | 1.463 × 105 | 1.047 × 105 | 6.841 × 103 | 4.947 × 108 | 1.173 × 104 | 8.944 × 108 | 4.457 × 104 | 9.819 × 103 | 1.116 × 104 |
| Min | 1.619 × 104 | 1.991 × 104 | 1.122 × 104 | 2.283 × 104 | 1.436 × 104 | 2.860 × 103 | 1.781 × 108 | 1.376 × 103 | 5.646 × 107 | 2.158 × 104 | 1.596 × 103 | 5.053 × 103 | ||
| 50 | Avg | 4.578 × 104 | 1.532 × 108 | 2.428 × 108 | 1.657 × 105 | 8.895 × 104 | 2.085 × 104 | 2.604 × 109 | 4.464 × 103 | 6.036 × 109 | 4.764 × 109 | 1.952 × 104 | 2.083 × 103 | |
| Min | 2.381 × 104 | 1.312 × 105 | 1.136 × 105 | 4.764 × 104 | 2.174 × 104 | 6.621 × 103 | 1.204 × 109 | 1.455 × 103 | 8.730 × 108 | 1.041 × 107 | 9.648 × 103 | 1.317 × 103 | ||
| 100 | Avg | 3.464 × 104 | 4.163 × 108 | 4.053 × 109 | 8.423 × 104 | 1.378 × 105 | 1.269 × 106 | 9.302 × 109 | 5.906 × 103 | 1.894 × 1010 | 3.573 × 1010 | 5.455 × 104 | 3.236 × 103 | |
| Min | 2.377 × 104 | 1.579 × 106 | 2.629 × 108 | 3.701 × 104 | 3.658 × 104 | 1.538 × 104 | 5.247 × 109 | 1.409 × 103 | 1.203 × 1010 | 2.155 × 1010 | 1.136 × 104 | 1.611 × 103 | ||
| F14 | 30 | Avg | 5.166 × 105 | 1.438 × 105 | 8.969 × 104 | 9.075 × 105 | 2.074 × 104 | 7.665 × 104 | 3.822 × 105 | 1.064 × 105 | 3.622 × 105 | 4.148 × 104 | 5.267 × 104 | 6.136 × 103 |
| Min | 1.184 × 104 | 3.679 × 103 | 2.197 × 103 | 1.364 × 105 | 6.252 × 103 | 2.082 × 103 | 8.651 × 104 | 5.924 × 103 | 5.125 × 104 | 2.213 × 103 | 4.686 × 103 | 1.533 × 103 | ||
| 50 | Avg | 5.216 × 105 | 4.016 × 105 | 3.086 × 105 | 6.358 × 105 | 8.151 × 104 | 2.215 × 105 | 4.049 × 106 | 2.251 × 105 | 1.203 × 106 | 3.163 × 105 | 5.207 × 105 | 2.475 × 104 | |
| Min | 1.101 × 105 | 4.749 × 104 | 1.072 × 104 | 9.639 × 104 | 1.194 × 104 | 1.658 × 104 | 1.690 × 106 | 2.594 × 104 | 5.706 × 105 | 4.727 × 104 | 6.023 × 104 | 8.641 × 103 | ||
| 100 | Avg | 3.785 × 106 | 3.480 × 106 | 7.558 × 106 | 1.876 × 106 | 3.627 × 105 | 1.108 × 106 | 1.595 × 107 | 6.317 × 105 | 8.127 × 106 | 1.993 × 107 | 3.338 × 106 | 1.466 × 105 | |
| Min | 2.148 × 106 | 1.057 × 106 | 3.097 × 105 | 6.461 × 105 | 1.387 × 105 | 3.212 × 105 | 1.187 × 107 | 8.401 × 104 | 5.390 × 106 | 6.674 × 106 | 1.282 × 106 | 1.009 × 105 | ||
| F15 | 30 | Avg | 1.744 × 104 | 3.637 × 105 | 3.412 × 104 | 8.683 × 104 | 3.448 × 104 | 5.245 × 103 | 2.685 × 106 | 6.528 × 103 | 5.743 × 106 | 2.428 × 104 | 6.098 × 103 | 2.252 × 103 |
| Min | 8.598 × 103 | 1.847 × 104 | 3.640 × 103 | 1.368 × 104 | 2.547 × 103 | 1.693 × 103 | 3.185 × 105 | 1.537 × 103 | 1.019 × 106 | 1.478 × 104 | 1.703 × 103 | 1.508 × 103 | ||
| 50 | Avg | 2.004 × 104 | 9.315 × 106 | 2.145 × 107 | 7.839 × 104 | 7.164 × 104 | 9.137 × 103 | 2.119 × 108 | 7.314 × 103 | 1.006 × 108 | 3.197 × 104 | 7.557 × 103 | 5.907 × 103 | |
| Min | 1.128 × 104 | 1.565 × 104 | 4.235 × 104 | 2.225 × 104 | 1.422 × 104 | 2.035 × 103 | 1.213 × 108 | 1.598 × 103 | 6.005 × 107 | 1.979 × 104 | 2.315 × 103 | 2.972 × 103 | ||
| 100 | Avg | 2.449 × 104 | 9.478 × 107 | 1.045 × 109 | 2.527 × 105 | 9.337 × 104 | 2.651 × 106 | 2.409 × 109 | 2.975 × 103 | 5.122 × 109 | 4.998 × 109 | 6.568 × 103 | 1.821 × 103 | |
| Min | 1.274 × 104 | 5.864 × 105 | 1.058 × 105 | 2.549 × 104 | 1.223 × 104 | 3.473 × 103 | 1.423 × 109 | 1.621 × 103 | 1.096 × 109 | 1.070 × 109 | 3.039 × 103 | 1.522 × 103 | ||
| F16 | 30 | Avg | 2.908 × 103 | 2.287 × 103 | 2.995 × 103 | 3.519 × 103 | 2.807 × 103 | 2.581 × 103 | 3.628 × 103 | 2.435 × 103 | 3.456 × 103 | 3.700 × 103 | 2.334 × 103 | 1.774 × 103 |
| Min | 2.538 × 103 | 1.744 × 103 | 2.487 × 103 | 2.728 × 103 | 2.095 × 103 | 2.009 × 103 | 3.221 × 103 | 1.854 × 103 | 2.949 × 103 | 2.867 × 103 | 1.949 × 103 | 1.602 × 103 | ||
| 50 | Avg | 3.336 × 103 | 2.791 × 103 | 4.150 × 103 | 4.689 × 103 | 3.778 × 103 | 3.302 × 103 | 4.712 × 103 | 3.313 × 103 | 5.278 × 103 | 6.365 × 103 | 2.936 × 103 | 2.003 × 103 | |
| Min | 2.736 × 103 | 2.209 × 103 | 3.133 × 103 | 3.895 × 103 | 3.014 × 103 | 2.761 × 103 | 3.890 × 103 | 2.592 × 103 | 4.488 × 103 | 3.693 × 103 | 2.394 × 103 | 1.845 × 103 | ||
| 100 | Avg | 6.038 × 103 | 5.610 × 103 | 8.085 × 103 | 9.811 × 103 | 6.869 × 103 | 6.627 × 103 | 1.213 × 104 | 5.397 × 103 | 1.224 × 104 | 1.873 × 104 | 5.155 × 103 | 2.566 × 103 | |
| Min | 5.126 × 103 | 4.748 × 103 | 6.389 × 103 | 7.513 × 103 | 4.978 × 103 | 4.601 × 103 | 9.757 × 103 | 3.740 × 103 | 1.047 × 104 | 1.409 × 104 | 4.009 × 103 | 1.851 × 103 | ||
| F17 | 30 | Avg | 2.253 × 103 | 1.956 × 103 | 2.411 × 103 | 2.520 × 103 | 2.315 × 103 | 2.050 × 103 | 2.488 × 103 | 1.941 × 103 | 2.595 × 103 | 2.601 × 103 | 1.937 × 103 | 1.738 × 103 |
| Min | 1.884 × 103 | 1.777 × 103 | 1.975 × 103 | 1.931 × 103 | 1.942 × 103 | 1.805 × 103 | 2.223 × 103 | 1.718 × 103 | 2.277 × 103 | 2.085 × 103 | 1.771 × 103 | 1.703 × 103 | ||
| 50 | Avg | 3.405 × 103 | 2.676 × 103 | 3.708 × 103 | 3.892 × 103 | 3.758 × 103 | 3.115 × 103 | 3.827 × 103 | 2.846 × 103 | 4.046 × 103 | 4.165 × 103 | 2.635 × 103 | 1.931 × 103 | |
| Min | 2.871 × 103 | 2.257 × 103 | 2.866 × 103 | 3.106 × 103 | 2.932 × 103 | 2.590 × 103 | 3.518 × 103 | 2.326 × 103 | 3.304 × 103 | 3.228 × 103 | 2.084 × 103 | 1.858 × 103 | ||
| 100 | Avg | 5.589 × 103 | 4.439 × 103 | 7.668 × 103 | 7.212 × 103 | 6.345 × 103 | 5.366 × 103 | 1.919 × 104 | 4.515 × 103 | 1.341 × 104 | 3.461 × 105 | 4.401 × 103 | 2.292 × 103 | |
| Min | 4.266 × 103 | 3.338 × 103 | 5.623 × 103 | 5.421 × 103 | 4.935 × 103 | 3.832 × 103 | 9.150 × 103 | 3.706 × 103 | 9.608 × 103 | 1.666 × 104 | 3.410 × 103 | 1.868 × 103 | ||
| F18 | 30 | Avg | 4.488 × 105 | 6.631 × 105 | 3.177 × 106 | 2.408 × 106 | 1.734 × 105 | 4.761 × 105 | 2.212 × 106 | 6.722 × 105 | 1.276 × 106 | 6.751 × 105 | 9.249 × 105 | 9.790 × 104 |
| Min | 5.229 × 104 | 8.000 × 104 | 3.737 × 104 | 1.933 × 105 | 3.793 × 104 | 3.856 × 104 | 3.218 × 105 | 5.547 × 104 | 4.340 × 105 | 1.206 × 105 | 9.952 × 104 | 5.073 × 104 | ||
| 50 | Avg | 2.760 × 106 | 3.300 × 106 | 3.443 × 106 | 4.272 × 106 | 4.064 × 105 | 5.021 × 106 | 8.705 × 106 | 2.036 × 106 | 8.529 × 106 | 2.406 × 107 | 2.111 × 106 | 1.126 × 105 | |
| Min | 3.941 × 105 | 2.968 × 105 | 1.807 × 105 | 1.009 × 106 | 1.509 × 105 | 8.293 × 105 | 3.908 × 106 | 2.080 × 105 | 3.639 × 106 | 8.365 × 105 | 6.113 × 105 | 5.963 × 104 | ||
| 100 | Avg | 2.777 × 106 | 4.158 × 106 | 1.162 × 107 | 2.020 × 106 | 8.326 × 105 | 2.307 × 106 | 2.039 × 107 | 1.049 × 106 | 1.063 × 107 | 3.147 × 107 | 3.743 × 106 | 1.629 × 105 | |
| Min | 1.197 × 106 | 7.431 × 105 | 4.881 × 105 | 8.476 × 105 | 3.782 × 105 | 6.200 × 105 | 1.197 × 107 | 2.595 × 105 | 5.745 × 106 | 9.728 × 106 | 1.203 × 106 | 1.177 × 105 | ||
| F19 | 30 | Avg | 1.127 × 105 | 2.913 × 105 | 4.071 × 106 | 2.647 × 106 | 3.223 × 104 | 1.816 × 104 | 8.962 × 106 | 4.640 × 103 | 4.874 × 107 | 1.068 × 106 | 9.241 × 103 | 6.433 × 103 |
| Min | 5.515 × 103 | 9.466 × 103 | 2.093 × 103 | 1.744 × 105 | 2.168 × 103 | 2.460 × 103 | 4.803 × 106 | 2.110 × 103 | 2.507 × 106 | 8.696 × 105 | 1.968 × 103 | 1.946 × 103 | ||
| 50 | Avg | 2.440 × 105 | 2.362 × 106 | 6.151 × 106 | 2.457 × 106 | 2.362 × 104 | 8.702 × 104 | 1.443 × 108 | 1.438 × 104 | 3.026 × 108 | 4.636 × 105 | 1.433 × 104 | 1.566 × 104 | |
| Min | 2.445 × 104 | 6.908 × 104 | 5.031 × 103 | 1.534 × 105 | 2.700 × 103 | 4.883 × 103 | 7.728 × 107 | 3.740 × 103 | 3.919 × 107 | 4.438 × 105 | 2.057 × 103 | 9.683 × 103 | ||
| 100 | Avg | 5.676 × 105 | 1.003 × 108 | 3.561 × 108 | 1.529 × 107 | 7.032 × 104 | 5.510 × 104 | 2.661 × 109 | 2.871 × 103 | 2.968 × 109 | 4.646 × 109 | 9.029 × 103 | 2.852 × 103 | |
| Min | 8.460 × 104 | 2.250 × 106 | 2.761 × 106 | 5.273 × 106 | 1.223 × 104 | 2.334 × 103 | 1.245 × 109 | 2.008 × 103 | 7.255 × 108 | 1.529 × 109 | 2.774 × 103 | 1.974 × 103 | ||
| F20 | 30 | Avg | 2.550 × 103 | 2.288 × 103 | 2.600 × 103 | 2.702 × 103 | 2.468 × 103 | 2.494 × 103 | 2.587 × 103 | 2.319 × 103 | 2.932 × 103 | 2.647 × 103 | 2.306 × 103 | 2.128 × 103 |
| Min | 2.254 × 103 | 2.154 × 103 | 2.215 × 103 | 2.327 × 103 | 2.073 × 103 | 2.162 × 103 | 2.485 × 103 | 2.165 × 103 | 2.560 × 103 | 2.341 × 103 | 2.053 × 103 | 2.028 × 103 | ||
| 50 | Avg | 3.263 × 103 | 2.736 × 103 | 3.557 × 103 | 3.628 × 103 | 3.432 × 103 | 3.030 × 103 | 3.441 × 103 | 2.889 × 103 | 3.933 × 103 | 3.363 × 103 | 2.955 × 103 | 2.082 × 103 | |
| Min | 2.765 × 103 | 2.422 × 103 | 2.897 × 103 | 2.664 × 103 | 2.655 × 103 | 2.476 × 103 | 3.173 × 103 | 2.403 × 103 | 3.576 × 103 | 2.634 × 103 | 2.549 × 103 | 2.027 × 103 | ||
| 100 | Avg | 5.414 × 103 | 4.469 × 103 | 5.692 × 103 | 5.875 × 103 | 5.740 × 103 | 5.074 × 103 | 6.761 × 103 | 4.910 × 103 | 6.915 × 103 | 5.748 × 103 | 4.560 × 103 | 2.504 × 103 | |
| Min | 4.508 × 103 | 3.301 × 103 | 4.194 × 103 | 4.326 × 103 | 4.438 × 103 | 4.031 × 103 | 6.164 × 103 | 3.965 × 103 | 6.030 × 103 | 4.700 × 103 | 3.218 × 103 | 2.288 × 103 | ||
| Summary | 30 | W|T|L | 0|0|10 | 0|0|10 | 0|0|10 | 0|0|10 | 0|0|10 | 1|0|9 | 0|0|10 | 1|0|9 | 0|0|10 | 0|0|10 | 0|0|10 | 8|0|2 |
| 50 | W|T|L | 0|0|10 | 0|0|10 | 0|0|10 | 0|0|10 | 0|0|10 | 0|0|10 | 0|0|10 | 0|0|10 | 0|0|10 | 0|0|10 | 1|0|9 | 9|0|1 | |
| 100 | W|T|L | 0|0|10 | 0|0|10 | 0|0|10 | 0|0|10 | 0|0|10 | 0|0|10 | 0|0|10 | 0|0|10 | 0|0|10 | 0|0|10 | 0|0|10 | 10|0|0 |
| F | D | Metrics | KH (2012) | GWO (2014) | MFO (2015) | WOA (2016) | WCMFO (2019) | CMFO (2019) | HGSO (2019) | RGA-DX (2019) | ChOA (2020) | AOA (2021) | ODSFMFO (2021) | M-MFO |
|---|---|---|---|---|---|---|---|---|---|---|---|---|---|---|
| F21 | 30 | Avg | 2.416 × 103 | 2.383 × 103 | 2.476 × 103 | 2.558 × 103 | 2.493 × 103 | 2.396 × 103 | 2.564 × 103 | 2.352 × 103 | 2.569 × 103 | 2.619 × 103 | 2.352 × 103 | 2.312 × 103 |
| Min | 2.366 × 103 | 2.352 × 103 | 2.421 × 103 | 2.463 × 103 | 2.398 × 103 | 2.347 × 103 | 2.509 × 103 | 2.326 × 103 | 2.503 × 103 | 2.531 × 103 | 2.331 × 103 | 2.303 × 103 | ||
| 50 | Avg | 2.541 × 103 | 2.485 × 103 | 2.694 × 103 | 2.888 × 103 | 2.694 × 103 | 2.489 × 103 | 2.892 × 103 | 2.401 × 103 | 2.885 × 103 | 3.012 × 103 | 2.409 × 103 | 2.328 × 103 | |
| Min | 2.470 × 103 | 2.440 × 103 | 2.575 × 103 | 2.744 × 103 | 2.580 × 103 | 2.403 × 103 | 2.831 × 103 | 2.342 × 103 | 2.819 × 103 | 2.890 × 103 | 2.379 × 103 | 2.315 × 103 | ||
| 100 | Avg | 3.338 × 103 | 2.845 × 103 | 3.594 × 103 | 3.884 × 103 | 3.539 × 103 | 2.998 × 103 | 4.083 × 103 | 2.600 × 103 | 4.037 × 103 | 4.558 × 103 | 2.707 × 103 | 2.376 × 103 | |
| Min | 3.166 × 103 | 2.751 × 103 | 3.262 × 103 | 3.502 × 103 | 3.233 × 103 | 2.781 × 103 | 3.882 × 103 | 2.525 × 103 | 3.916 × 103 | 4.276 × 103 | 2.639 × 103 | 2.356 × 103 | ||
| F22 | 30 | Avg | 2.785 × 103 | 4.413 × 103 | 5.843 × 103 | 5.949 × 103 | 6.637 × 103 | 2.373 × 103 | 4.016 × 103 | 2.471 × 103 | 9.177 × 103 | 7.685 × 103 | 2.318 × 103 | 2.300 × 103 |
| Min | 2.300 × 103 | 2.420 × 103 | 3.150 × 103 | 2.315 × 103 | 5.330 × 103 | 2.315 × 103 | 3.476 × 103 | 2.300 × 103 | 8.622 × 103 | 5.492 × 103 | 2.307 × 103 | 2.300 × 103 | ||
| 50 | Avg | 1.029 × 104 | 8.634 × 103 | 1.029 × 104 | 1.208 × 104 | 1.002 × 104 | 8.679 × 103 | 1.031 × 104 | 7.647 × 103 | 1.654 × 104 | 1.475 × 104 | 5.348 × 103 | 2.506 × 103 | |
| Min | 8.693 × 103 | 7.065 × 103 | 7.958 × 103 | 8.721 × 103 | 8.609 × 103 | 2.525 × 103 | 7.356 × 103 | 2.300 × 103 | 1.554 × 104 | 1.304 × 104 | 2.436 × 103 | 2.300 × 103 | ||
| 100 | Avg | 2.000 × 104 | 1.778 × 104 | 2.032 × 104 | 2.397 × 104 | 1.943 × 104 | 2.156 × 104 | 3.032 × 104 | 1.604 × 104 | 3.373 × 104 | 3.089 × 104 | 1.910 × 104 | 6.538 × 103 | |
| Min | 1.641 × 104 | 1.413 × 104 | 1.778 × 104 | 2.087 × 104 | 1.671 × 104 | 1.965 × 104 | 2.877 × 104 | 1.392 × 104 | 3.258 × 104 | 2.791 × 104 | 1.574 × 104 | 5.211 × 103 | ||
| F23 | 30 | Avg | 2.910 × 103 | 2.732 × 103 | 2.801 × 103 | 3.032 × 103 | 2.785 × 103 | 2.828 × 103 | 3.095 × 103 | 2.705 × 103 | 3.015 × 103 | 3.313 × 103 | 2.718 × 103 | 2.662 × 103 |
| Min | 2.800 × 103 | 2.695 × 103 | 2.762 × 103 | 2.886 × 103 | 2.721 × 103 | 2.764 × 103 | 2.992 × 103 | 2.680 × 103 | 2.966 × 103 | 3.093 × 103 | 2.699 × 103 | 2.647 × 103 | ||
| 50 | Avg | 3.407 × 103 | 2.907 × 103 | 3.135 × 103 | 3.592 × 103 | 3.104 × 103 | 3.133 × 103 | 3.617 × 103 | 2.844 × 103 | 3.525 × 103 | 4.337 × 103 | 2.885 × 103 | 2.754 × 103 | |
| Min | 3.157 × 103 | 2.835 × 103 | 3.046 × 103 | 3.377 × 103 | 2.980 × 103 | 2.983 × 103 | 3.310 × 103 | 2.808 × 103 | 3.373 × 103 | 3.850 × 103 | 2.822 × 103 | 2.737 × 103 | ||
| 100 | Avg | 4.708 × 103 | 3.405 × 103 | 3.716 × 103 | 4.823 × 103 | 3.545 × 103 | 3.819 × 103 | 6.555 × 103 | 3.061 × 103 | 4.657 × 103 | 6.793 × 103 | 3.255 × 103 | 2.912 × 103 | |
| Min | 4.375 × 103 | 3.289 × 103 | 3.547 × 103 | 4.263 × 103 | 3.306 × 103 | 3.603 × 103 | 4.878 × 103 | 2.974 × 103 | 4.424 × 103 | 6.011 × 103 | 3.123 × 103 | 2.872 × 103 | ||
| F24 | 30 | Avg | 3.105 × 103 | 2.904 × 103 | 2.974 × 103 | 3.167 × 103 | 2.978 × 103 | 2.928 × 103 | 3.304 × 103 | 2.877 × 103 | 3.198 × 103 | 3.704 × 103 | 2.871 × 103 | 2.827 × 103 |
| Min | 3.007 × 103 | 2.855 × 103 | 2.910 × 103 | 3.021 × 103 | 2.928 × 103 | 2.877 × 103 | 3.241 × 103 | 2.851 × 103 | 3.128 × 103 | 3.490 × 103 | 2.848 × 103 | 2.820 × 103 | ||
| 50 | Avg | 3.663 × 103 | 3.087 × 103 | 3.227 × 103 | 3.733 × 103 | 3.231 × 103 | 3.237 × 103 | 3.899 × 103 | 3.010 × 103 | 3.721 × 103 | 4.772 × 103 | 3.026 × 103 | 2.910 × 103 | |
| Min | 3.484 × 103 | 3.000 × 103 | 3.152 × 103 | 3.545 × 103 | 3.135 × 103 | 3.070 × 103 | 3.726 × 103 | 2.955 × 103 | 3.588 × 103 | 4.385 × 103 | 2.985 × 103 | 2.894 × 103 | ||
| 100 | Avg | 5.770 × 103 | 3.963 × 103 | 4.272 × 103 | 5.854 × 103 | 4.293 × 103 | 5.163 × 103 | 6.815 × 103 | 3.598 × 103 | 5.906 × 103 | 1.083 × 104 | 3.769 × 103 | 3.309 × 103 | |
| Min | 5.279 × 103 | 3.819 × 103 | 4.124 × 103 | 5.238 × 103 | 4.048 × 103 | 4.336 × 103 | 6.235 × 103 | 3.463 × 103 | 5.543 × 103 | 9.106 × 103 | 3.590 × 103 | 3.275 × 103 | ||
| F25 | 30 | Avg | 2.912 × 103 | 2.957 × 103 | 3.107 × 103 | 2.945 × 103 | 2.894 × 103 | 3.004 × 103 | 3.300 × 103 | 2.890 × 103 | 3.934 × 103 | 4.463 × 103 | 2.928 × 103 | 2.888 × 103 |
| Min | 2.884 × 103 | 2.913 × 103 | 2.889 × 103 | 2.898 × 103 | 2.884 × 103 | 2.933 × 103 | 3.160 × 103 | 2.887 × 103 | 3.456 × 103 | 3.760 × 103 | 2.890 × 103 | 2.887 × 103 | ||
| 50 | Avg | 3.091 × 103 | 3.371 × 103 | 4.930 × 103 | 3.155 × 103 | 3.041 × 103 | 3.954 × 103 | 6.400 × 103 | 3.050 × 103 | 8.767 × 103 | 1.387 × 104 | 3.240 × 103 | 3.070 × 103 | |
| Min | 3.036 × 103 | 3.055 × 103 | 3.159 × 103 | 3.039 × 103 | 2.962 × 103 | 3.482 × 103 | 5.561 × 103 | 2.965 × 103 | 6.928 × 103 | 1.199 × 104 | 3.158 × 103 | 3.017 × 103 | ||
| 100 | Avg | 3.376 × 103 | 5.277 × 103 | 1.123 × 104 | 3.590 × 103 | 3.321 × 103 | 5.786 × 103 | 1.404 × 104 | 3.319 × 103 | 1.347 × 104 | 2.325 × 104 | 4.234 × 103 | 3.340 × 103 | |
| Min | 3.228 × 103 | 4.686 × 103 | 4.792 × 103 | 3.464 × 103 | 3.206 × 103 | 4.182 × 103 | 1.131 × 104 | 3.201 × 103 | 1.142 × 104 | 2.080 × 104 | 3.774 × 103 | 3.261 × 103 | ||
| F26 | 30 | Avg | 6.150 × 103 | 4.424 × 103 | 5.689 × 103 | 7.599 × 103 | 5.447 × 103 | 4.227 × 103 | 6.845 × 103 | 4.117 × 103 | 6.353 × 103 | 9.214 × 103 | 4.425 × 103 | 3.408 × 103 |
| Min | 2.800 × 103 | 3.954 × 103 | 4.921 × 103 | 5.975 × 103 | 4.955 × 103 | 2.936 × 103 | 5.878 × 103 | 2.900 × 103 | 5.882 × 103 | 7.702 × 103 | 2.876 × 103 | 2.800 × 103 | ||
| 50 | Avg | 9.583 × 103 | 5.735 × 103 | 8.121 × 103 | 1.306 × 104 | 8.059 × 103 | 8.552 × 103 | 1.102 × 104 | 5.018 × 103 | 1.034 × 104 | 1.537 × 104 | 5.531 × 103 | 4.065 × 103 | |
| Min | 3.154 × 103 | 5.192 × 103 | 6.910 × 103 | 9.977 × 103 | 7.062 × 103 | 5.725 × 103 | 8.677 × 103 | 4.540 × 103 | 9.266 × 103 | 1.326 × 104 | 4.905 × 103 | 3.899 × 103 | ||
| 100 | Avg | 2.471 × 104 | 1.263 × 104 | 1.741 × 104 | 3.111 × 104 | 1.752 × 104 | 2.406 × 104 | 3.573 × 104 | 9.328 × 103 | 2.508 × 104 | 5.006 × 104 | 1.123 × 104 | 6.251 × 103 | |
| Min | 2.085 × 104 | 1.124 × 104 | 1.526 × 104 | 2.326 × 104 | 1.518 × 104 | 1.981 × 104 | 3.232 × 104 | 8.106 × 103 | 2.276 × 104 | 4.357 × 104 | 9.727 × 103 | 5.989 × 103 | ||
| F27 | 30 | Avg | 3.402 × 103 | 3.229 × 103 | 3.236 × 103 | 3.346 × 103 | 3.228 × 103 | 3.286 × 103 | 3.200 × 103 | 3.224 × 103 | 3.492 × 103 | 4.337 × 103 | 3.241 × 103 | 3.221 × 103 |
| Min | 3.316 × 103 | 3.212 × 103 | 3.208 × 103 | 3.282 × 103 | 3.201 × 103 | 3.232 × 103 | 3.200 × 103 | 3.202 × 103 | 3.355 × 103 | 3.959 × 103 | 3.222 × 103 | 3.210 × 103 | ||
| 50 | Avg | 4.359 × 103 | 3.471 × 103 | 3.550 × 103 | 4.305 × 103 | 3.504 × 103 | 4.243 × 103 | 3.200 × 103 | 3.375 × 103 | 4.257 × 103 | 6.617 × 103 | 3.509 × 103 | 3.312 × 103 | |
| Min | 4.013 × 103 | 3.342 × 103 | 3.407 × 103 | 3.678 × 103 | 3.377 × 103 | 3.769 × 103 | 3.200 × 103 | 3.293 × 103 | 3.997 × 103 | 5.870 × 103 | 3.448 × 103 | 3.281 × 103 | ||
| 100 | Avg | 5.732 × 103 | 3.854 × 103 | 3.867 × 103 | 4.945 × 103 | 3.607 × 103 | 5.277 × 103 | 3.200 × 103 | 3.493 × 103 | 5.696 × 103 | 1.182 × 104 | 3.809 × 103 | 3.422 × 103 | |
| Min | 4.974 × 103 | 3.594 × 103 | 3.655 × 103 | 3.909 × 103 | 3.482 × 103 | 4.288 × 103 | 3.200 × 103 | 3.437 × 103 | 5.303 × 103 | 9.541 × 103 | 3.644 × 103 | 3.369 × 103 | ||
| F28 | 30 | Avg | 3.235 × 103 | 3.339 × 103 | 3.721 × 103 | 3.303 × 103 | 3.194 × 103 | 3.451 × 103 | 3.694 × 103 | 3.196 × 103 | 4.272 × 103 | 6.044 × 103 | 3.295 × 103 | 3.110 × 103 |
| Min | 3.197 × 103 | 3.269 × 103 | 3.318 × 103 | 3.269 × 103 | 3.100 × 103 | 3.247 × 103 | 3.300 × 103 | 3.101 × 103 | 3.565 × 103 | 4.603 × 103 | 3.251 × 103 | 3.100 × 103 | ||
| 50 | Avg | 3.338 × 103 | 3.873 × 103 | 8.080 × 103 | 3.424 × 103 | 3.298 × 103 | 4.172 × 103 | 6.043 × 103 | 3.306 × 103 | 6.053 × 103 | 1.079 × 104 | 3.739 × 103 | 3.292 × 103 | |
| Min | 3.271 × 103 | 3.653 × 103 | 5.324 × 103 | 3.344 × 103 | 3.259 × 103 | 3.761 × 103 | 3.300 × 103 | 3.259 × 103 | 5.216 × 103 | 9.575 × 103 | 3.481 × 103 | 3.259 × 103 | ||
| 100 | Avg | 3.496 × 103 | 6.692 × 103 | 1.749 × 104 | 3.721 × 103 | 7.644 × 103 | 6.790 × 103 | 1.916 × 104 | 3.381 × 103 | 1.189 × 104 | 2.947 × 104 | 5.306 × 103 | 3.331 × 103 | |
| Min | 3.393 × 103 | 4.771 × 103 | 1.485 × 104 | 3.598 × 103 | 3.333 × 103 | 4.646 × 103 | 1.478 × 104 | 3.346 × 103 | 9.983 × 103 | 2.587 × 104 | 4.502 × 103 | 3.295 × 103 | ||
| F29 | 30 | Avg | 4.170 × 103 | 3.645 × 103 | 4.003 × 103 | 4.751 × 103 | 3.965 × 103 | 4.050 × 103 | 4.246 × 103 | 3.575 × 103 | 4.362 × 103 | 5.610 × 103 | 3.669 × 103 | 3.319 × 103 |
| Min | 3.680 × 103 | 3.460 × 103 | 3.603 × 103 | 4.062 × 103 | 3.650 × 103 | 3.631 × 103 | 3.690 × 103 | 3.346 × 103 | 4.057 × 103 | 4.626 × 103 | 3.475 × 103 | 3.312 × 103 | ||
| 50 | Avg | 5.252 × 103 | 4.214 × 103 | 5.076 × 103 | 7.281 × 103 | 4.671 × 103 | 5.028 × 103 | 6.835 × 103 | 3.673 × 103 | 6.978 × 103 | 1.520 × 104 | 4.272 × 103 | 3.380 × 103 | |
| Min | 4.165 × 103 | 3.750 × 103 | 4.271 × 103 | 6.025 × 103 | 3.992 × 103 | 3.985 × 103 | 5.129 × 103 | 3.267 × 103 | 6.045 × 103 | 8.818 × 103 | 3.748 × 103 | 3.219 × 103 | ||
| 100 | Avg | 8.699 × 103 | 7.229 × 103 | 1.370 × 104 | 1.413 × 104 | 7.986 × 103 | 1.004 × 104 | 1.509 × 104 | 5.944 × 103 | 1.936 × 104 | 8.177 × 104 | 6.761 × 103 | 4.020 × 103 | |
| Min | 6.637 × 103 | 6.385 × 103 | 7.555 × 103 | 1.053 × 104 | 7.019 × 103 | 8.335 × 103 | 8.825 × 103 | 4.620 × 103 | 1.268 × 104 | 3.350 × 104 | 5.675 × 103 | 3.753 × 103 | ||
| F30 | 30 | Avg | 1.679 × 106 | 7.020 × 106 | 3.271 × 105 | 6.709 × 106 | 2.812 × 104 | 8.574 × 105 | 6.234 × 107 | 8.098 × 103 | 3.332 × 107 | 6.074 × 107 | 1.629 × 104 | 6.645 × 103 |
| Min | 7.205 × 104 | 8.830 × 105 | 1.393 × 104 | 4.463 × 105 | 1.582 × 104 | 7.507 × 104 | 2.348 × 107 | 5.539 × 103 | 1.030 × 107 | 5.150 × 106 | 7.769 × 103 | 6.062 × 103 | ||
| 50 | Avg | 5.532 × 107 | 6.713 × 107 | 8.852 × 107 | 8.102 × 107 | 2.475 × 106 | 2.565 × 107 | 5.469 × 108 | 8.623 × 105 | 4.466 × 108 | 7.074 × 108 | 1.839 × 106 | 8.164 × 105 | |
| Min | 2.289 × 107 | 3.536 × 107 | 2.389 × 106 | 4.041 × 107 | 1.155 × 106 | 6.414 × 106 | 3.572 × 108 | 7.148 × 105 | 2.097 × 108 | 1.864 × 108 | 9.999 × 105 | 7.640 × 105 | ||
| 100 | Avg | 1.233 × 107 | 3.958 × 108 | 1.283 × 109 | 1.922 × 108 | 1.932 × 106 | 1.750 × 108 | 7.461 × 109 | 1.123 × 104 | 1.216 × 10+10 | 3.109 × 10+10 | 8.500 × 105 | 9.592 × 103 | |
| Min | 3.908 × 106 | 5.455 × 107 | 3.821 × 107 | 7.264 × 107 | 3.637 × 105 | 2.473 × 106 | 4.267 × 109 | 6.600 × 103 | 8.263 × 109 | 1.450 × 10+10 | 1.517 × 105 | 7.153 × 103 | ||
| Summary | 30 | W|T|L | 0|0|10 | 0|0|10 | 0|0|10 | 0|0|10 | 0|0|10 | 0|0|10 | 1|0|9 | 0|0|10 | 0|0|10 | 0|0|10 | 0|0|10 | 9|0|1 |
| 50 | W|T|L | 0|0|10 | 0|0|10 | 0|0|10 | 0|0|10 | 1|0|9 | 0|0|10 | 1|0|9 | 0|0|10 | 0|0|10 | 0|0|10 | 0|0|10 | 8|0|2 | |
| 100 | W|T|L | 0|0|10 | 0|0|10 | 0|0|10 | 0|0|10 | 0|0|10 | 0|0|10 | 1|0|9 | 1|0|9 | 0|0|10 | 0|0|10 | 0|0|10 | 8|0|2 |
References
- Akay, B.; Karaboga, D. Artificial bee colony algorithm for large-scale problems and engineering design optimization. J. Intell. Manuf. 2012, 23, 1001–1014. [Google Scholar] [CrossRef]
- Aloui, M.; Hamidi, F.; Jerbi, H.; Omri, M.; Popescu, D.; Abbassi, R. A Chaotic Krill Herd Optimization Algorithm for Global Numerical Estimation of the Attraction Domain for Nonlinear Systems. Mathematics 2021, 9, 1743. [Google Scholar] [CrossRef]
- Gharehchopogh, F.S.; Farnad, B.; Alizadeh, A. A farmland fertility algorithm for solving constrained engineering problems. Concurr. Comput. Pract. Exp. 2021, 33, e6310. [Google Scholar] [CrossRef]
- Ivanov, O.; Neagu, B.-C.; Grigoraș, G.; Scarlatache, F.; Gavrilaș, M. A Metaheuristic Algorithm for Flexible Energy Storage Management in Residential Electricity Distribution Grids. Mathematics 2021, 9, 2375. [Google Scholar] [CrossRef]
- Wang, S.; Jia, H.; Abualigah, L.; Liu, Q.; Zheng, R. An Improved Hybrid Aquila Optimizer and Harris Hawks Algorithm for Solving Industrial Engineering Optimization Problems. Processes 2021, 9, 1551. [Google Scholar] [CrossRef]
- Varaee, H.; Ghasemi, M.R. Engineering optimization based on ideal gas molecular movement algorithm. Eng. Comput. 2017, 33, 71–93. [Google Scholar] [CrossRef]
- Ghasemi, M.R.; Varaee, H. A fast multi-objective optimization using an efficient ideal gas molecular movement algorithm. Eng. Comput. 2017, 33, 477–496. [Google Scholar] [CrossRef]
- Pérez-Rodríguez, R. A Hybrid Estimation of Distribution Algorithm for the Quay Crane Scheduling Problem. Math. Comput. Appl. 2021, 26, 64. [Google Scholar] [CrossRef]
- Bányai, T. Optimization of Material Supply in Smart Manufacturing Environment: A Metaheuristic Approach for Matrix Production. Machines 2021, 9, 220. [Google Scholar] [CrossRef]
- Guerreiro, M.T.; Guerreiro, E.M.A.; Barchi, T.M.; Biluca, J.; Alves, T.A.; de Souza Tadano, Y.; Trojan, F.; Siqueira, H.V. Anomaly Detection in Automotive Industry Using Clustering Methods—A Case Study. Appl. Sci. 2021, 11, 9868. [Google Scholar] [CrossRef]
- Abualigah, L.; Diabat, A.; Geem, Z.W. A Comprehensive Survey of the Harmony Search Algorithm in Clustering Applications. Appl. Sci. 2020, 10, 3827. [Google Scholar] [CrossRef]
- Bezdan, T.; Stoean, C.; Naamany, A.A.; Bacanin, N.; Rashid, T.A.; Zivkovic, M.; Venkatachalam, K. Hybrid Fruit-Fly Optimization Algorithm with K-Means for Text Document Clustering. Mathematics 2021, 9, 1929. [Google Scholar] [CrossRef]
- Sikandar, S.; Baloch, N.K.; Hussain, F.; Amin, W.; Zikria, Y.B.; Yu, H. An Optimized Nature-Inspired Metaheuristic Algorithm for Application Mapping in 2D-NoC. Sensors 2021, 21, 5102. [Google Scholar] [CrossRef] [PubMed]
- Rodríguez, A.; Pérez-Cisneros, M.; Rosas-Caro, J.C.; Del-Valle-Soto, C.; Gálvez, J.; Cuevas, E. Robust Clustering Routing Method for Wireless Sensor Networks Considering the Locust Search Scheme. Energies 2021, 14, 3019. [Google Scholar] [CrossRef]
- Valdez, F.; Castillo, O.; Melin, P. Bio-Inspired Algorithms and Its Applications for Optimization in Fuzzy Clustering. Algorithms 2021, 14, 122. [Google Scholar] [CrossRef]
- Chattopadhyay, S.; Dey, A.; Singh, P.K.; Geem, Z.W.; Sarkar, R. COVID-19 Detection by Optimizing Deep Residual Features with Improved Clustering-Based Golden Ratio Optimizer. Diagnostics 2021, 11, 315. [Google Scholar] [CrossRef]
- Abualigah, L.; Gandomi, A.H.; Elaziz, M.A.; Hamad, H.A.; Omari, M.; Alshinwan, M.; Khasawneh, A.M. Advances in Meta-Heuristic Optimization Algorithms in Big Data Text Clustering. Electronics 2021, 10, 101. [Google Scholar] [CrossRef]
- Rodríguez, A.; Del-Valle-Soto, C.; Velázquez, R. Energy-Efficient Clustering Routing Protocol for Wireless Sensor Networks Based on Yellow Saddle Goatfish Algorithm. Mathematics 2020, 8, 1515. [Google Scholar] [CrossRef]
- Helmi, A.M.; Al-qaness, M.A.A.; Dahou, A.; Damaševičius, R.; Krilavičius, T.; Elaziz, M.A. A Novel Hybrid Gradient-Based Optimizer and Grey Wolf Optimizer Feature Selection Method for Human Activity Recognition Using Smartphone Sensors. Entropy 2021, 23, 1065. [Google Scholar] [CrossRef]
- Pichai, S.; Sunat, K.; Chiewchanwattana, S. An Asymmetric Chaotic Competitive Swarm Optimization Algorithm for Feature Selection in High-Dimensional Data. Symmetry 2020, 12, 1782. [Google Scholar] [CrossRef]
- Abukhodair, F.; Alsaggaf, W.; Jamal, A.T.; Abdel-Khalek, S.; Mansour, R.F. An Intelligent Metaheuristic Binary Pigeon Optimization-Based Feature Selection and Big Data Classification in a MapReduce Environment. Mathematics 2021, 9, 2627. [Google Scholar] [CrossRef]
- Abd Elaziz, M.; Dahou, A.; Alsaleh, N.A.; Elsheikh, A.H.; Saba, A.I.; Ahmadein, M. Boosting COVID-19 Image Classification Using MobileNetV3 and Aquila Optimizer Algorithm. Entropy 2021, 23, 1383. [Google Scholar] [CrossRef]
- Fan, C.; Gao, F. Enhanced Human Activity Recognition Using Wearable Sensors via a Hybrid Feature Selection Method. Sensors 2021, 21, 6434. [Google Scholar] [CrossRef]
- Cho, D.-H.; Moon, S.-H.; Kim, Y.-H. Genetic Feature Selection Applied to KOSPI and Cryptocurrency Price Prediction. Mathematics 2021, 9, 2574. [Google Scholar] [CrossRef]
- Elgamal, Z.M.; Yasin, N.M.; Sabri, A.Q.M.; Sihwail, R.; Tubishat, M.; Jarrah, H. Improved Equilibrium Optimization Algorithm Using Elite Opposition-Based Learning and New Local Search Strategy for Feature Selection in Medical Datasets. Computation 2021, 9, 68. [Google Scholar] [CrossRef]
- Zamani, H.; Nadimi-Shahraki, M.-H. Feature selection based on whale optimization algorithm for diseases diagnosis. Int. J. Comput. Sci. Inf. Secur. 2016, 14, 1243. [Google Scholar]
- Chatterjee, S.; Biswas, S.; Majee, A.; Sen, S.; Oliva, D.; Sarkar, R. Breast cancer detection from thermal images using a Grunwald-Letnikov-aided Dragonfly algorithm-based deep feature selection method. Comput. Biol. Med. 2021, 105027, in press. [Google Scholar] [CrossRef]
- Zamani, H.; Nadimi-Shahraki, M.-H. Swarm intelligence approach for breast cancer diagnosis. Int. J. Comput. Appl. 2016, 151, 40–44. [Google Scholar] [CrossRef]
- Sa’ad, S.; Muhammed, A.; Abdullahi, M.; Abdullah, A.; Hakim Ayob, F. An Enhanced Discrete Symbiotic Organism Search Algorithm for Optimal Task Scheduling in the Cloud. Algorithms 2021, 14, 200. [Google Scholar] [CrossRef]
- Ren, T.; Zhang, Y.; Cheng, S.-R.; Wu, C.-C.; Zhang, M.; Chang, B.-y.; Wang, X.-y.; Zhao, P. Effective Heuristic Algorithms Solving the Jobshop Scheduling Problem with Release Dates. Mathematics 2020, 8, 1221. [Google Scholar] [CrossRef]
- Wang, Y.; Yang, Z.; Guo, Y.; Zhou, B.; Zhu, X. A Novel Binary Competitive Swarm Optimizer for Power System Unit Commitment. Appl. Sci. 2019, 9, 1776. [Google Scholar] [CrossRef] [Green Version]
- Izakian, H.; Abraham, A.; Snášel, V. Metaheuristic Based Scheduling Meta-Tasks in Distributed Heterogeneous Computing Systems. Sensors 2009, 9, 5339–5350. [Google Scholar] [CrossRef] [PubMed] [Green Version]
- Del Ser, J.; Osaba, E.; Molina, D.; Yang, X.; Salcedo-Sanz, S.; Camacho, D.; Das, S.; Suganthan, P.; Coello, C.C.; Herrera, F. Bio-inspired computation: Where we stand and what’s next. Swarm Evol. Comput 2019, 48, 220–250. [Google Scholar] [CrossRef]
- Talbi, E.-G. Metaheuristics: From Design to Implementation; John Wiley & Sons: Hoboken, NJ, USA, 2009; Volume 74. [Google Scholar]
- Kar, A.K. Bio inspired computing—A review of algorithms and scope of applications. Expert Syst. Appl. 2016, 59, 20–32. [Google Scholar] [CrossRef]
- Dezfouli, M.B.; Nadimi-Shahraki, M.H.; Zamani, H. A novel tour planning model using big data. In Proceedings of the 2018 International Conference on Artificial Intelligence and Data Processing (IDAP), Malatya, Turkey, 28–30 September 2018; pp. 1–6. [Google Scholar]
- Zahrani, H.K.; Nadimi-Shahraki, M.H.; Sayarshad, H.R. An intelligent social-based method for rail-car fleet sizing problem. J. Rail Transp. Plan. Manag. 2021, 17, 100231. [Google Scholar] [CrossRef]
- Bonabeau, E.; Theraulaz, G.; Dorigo, M. Swarm Intelligence; Springer: Berlin/Heidelberg, Germany, 1999. [Google Scholar]
- Storn, R.; Price, K. Differential evolution—A simple and efficient heuristic for global optimization over continuous spaces. J. Glob. Optim. 1997, 11, 341–359. [Google Scholar] [CrossRef]
- Eberhart, R.; Kennedy, J. Particle swarm optimization. In Proceedings of the ICNN’95 International Conference on Neural Networks, Perth, WA, Australia, 27 November–1 December 1995; pp. 1942–1948. [Google Scholar]
- Mirjalili, S.; Mirjalili, S.M.; Lewis, A. Grey wolf optimizer. Adv. Eng. Softw. 2014, 69, 46–61. [Google Scholar] [CrossRef] [Green Version]
- Wolpert, D.H.; Macready, W.G. No free lunch theorems for optimization. IEEE Trans. Evol. Comput. 1997, 1, 67–82. [Google Scholar] [CrossRef] [Green Version]
- Fister, I., Jr.; Yang, X.-S.; Fister, I.; Brest, J.; Fister, D. A brief review of nature-inspired algorithms for optimization. arXiv 2013, arXiv:1307.4186. [Google Scholar]
- Holland, J.H. Genetic algorithms. Sci. Am. 1992, 267, 66–73. [Google Scholar] [CrossRef]
- Koza, J.R. Genetic programming as a means for programming computers by natural selection. Stat. Comput. 1994, 4, 87–112. [Google Scholar] [CrossRef]
- Beyer, H.-G.; Schwefel, H.-P. Evolution strategies—A comprehensive introduction. Nat. Comput. 2002, 1, 3–52. [Google Scholar] [CrossRef]
- Zamani, H.; Nadimi-Shahraki, M.H.; Gandomi, A.H. QANA: Quantum-based avian navigation optimizer algorithm. Eng. Appl. Artif. Intell. 2021, 104, 104314. [Google Scholar] [CrossRef]
- Bakirtzis, A.G.; Biskas, P.N.; Zoumas, C.E.; Petridis, V. Optimal power flow by enhanced genetic algorithm. IEEE Trans. Power Syst. 2002, 17, 229–236. [Google Scholar] [CrossRef]
- Mallipeddi, R.; Suganthan, P.N.; Pan, Q.-K.; Tasgetiren, M.F. Differential evolution algorithm with ensemble of parameters and mutation strategies. Appl. Soft Comput. 2011, 11, 1679–1696. [Google Scholar] [CrossRef]
- Das, A.K.; Pratihar, D.K. A directional crossover (DX) operator for real parameter optimization using genetic algorithm. Appl. Intell. 2019, 49, 1841–1865. [Google Scholar] [CrossRef]
- Nadimi-Shahraki, M.H.; Taghian, S.; Mirjalili, S.; Faris, H. MTDE: An effective multi-trial vector-based differential evolution algorithm and its applications for engineering design problems. Appl. Soft Comput. 2020, 97, 106761. [Google Scholar] [CrossRef]
- Zamani, H.; Nadimi-Shahraki, M.H.; Gandomi, A.H. CCSA: Conscious neighborhood-based crow search algorithm for solving global optimization problems. Appl. Soft Comput. 2019, 85, 105583. [Google Scholar] [CrossRef]
- Gandomi, A.H.; Alavi, A.H. Krill herd: A new bio-inspired optimization algorithm. Commun. Nonlinear Sci. Numer. Simul. 2012, 17, 4831–4845. [Google Scholar] [CrossRef]
- Mirjalili, S.; Lewis, A. The whale optimization algorithm. Adv. Eng. Softw. 2016, 95, 51–67. [Google Scholar] [CrossRef]
- Mirjalili, S.; Gandomi, A.H.; Mirjalili, S.Z.; Saremi, S.; Faris, H.; Mirjalili, S.M. Salp Swarm Algorithm: A bio-inspired optimizer for engineering design problems. Adv. Eng. Softw. 2017, 114, 163–191. [Google Scholar] [CrossRef]
- Połap, D.; Woźniak, M. Red fox optimization algorithm. Expert Syst. Appl. 2021, 166, 114107. [Google Scholar] [CrossRef]
- Khishe, M.; Mosavi, M.R. Chimp optimization algorithm. Expert Syst. Appl. 2020, 149, 113338. [Google Scholar] [CrossRef]
- MiarNaeimi, F.; Azizyan, G.; Rashki, M. Horse herd optimization algorithm: A nature-inspired algorithm for high-dimensional optimization problems. Knowl. -Based Syst. 2021, 213, 106711. [Google Scholar] [CrossRef]
- Yang, X.S.; Gandomi, A.H. Bat algorithm: A novel approach for global engineering optimization. Eng. Comput. 2012, 29, 464–483. [Google Scholar] [CrossRef] [Green Version]
- Gandomi, A.H.; Yang, X.-S.; Alavi, A.H. Cuckoo search algorithm: A metaheuristic approach to solve structural optimization problems. Eng. Comput. 2013, 29, 17–35. [Google Scholar] [CrossRef]
- Askarzadeh, A. A novel metaheuristic method for solving constrained engineering optimization problems: Crow search algorithm. Comput. Struct. 2016, 169, 1–12. [Google Scholar] [CrossRef]
- Abualigah, L.; Yousri, D.; Abd Elaziz, M.; Ewees, A.A.; Al-qaness, M.A.; Gandomi, A.H. Aquila Optimizer: A novel meta-heuristic optimization Algorithm. Comput. Ind. Eng. 2021, 157, 107250. [Google Scholar] [CrossRef]
- Dorigo, M.; Di Caro, G. Ant colony optimization: A new meta-heuristic. In Proceedings of the 1999 Congress on Evolutionary Computation-CEC99 (Cat. No. 99TH8406), Washington, DC, USA, 6–9 July 1999; pp. 1470–1477. [Google Scholar]
- Karaboga, D. An Idea Based on Honey Bee Swarm for Numerical Optimization; Technical Report-tr06; Erciyes University, Engineering Faculty, Computer Engineering Department: Kayseri, Turkey, 2005. [Google Scholar]
- Mirjalili, S. The ant lion optimizer. Adv. Eng. Softw. 2015, 83, 80–98. [Google Scholar] [CrossRef]
- Mirjalili, S. Dragonfly algorithm: A new meta-heuristic optimization technique for solving single-objective, discrete, and multi-objective problems. Neural Comput. Appl. 2016, 27, 1053–1073. [Google Scholar] [CrossRef]
- Mirjalili, S. Moth-flame optimization algorithm: A novel nature-inspired heuristic paradigm. Knowl. -Based Syst. 2015, 89, 228–249. [Google Scholar] [CrossRef]
- Karaboga, D.; Gorkemli, B. A quick artificial bee colony (qABC) algorithm and its performance on optimization problems. Appl. Soft Comput. 2014, 23, 227–238. [Google Scholar] [CrossRef]
- Nadimi-Shahraki, M.H.; Taghian, S.; Mirjalili, S. An improved grey wolf optimizer for solving engineering problems. Expert Syst. Appl. 2021, 166, 113917. [Google Scholar] [CrossRef]
- Jia, H.; Sun, K.; Zhang, W.; Leng, X. An enhanced chimp optimization algorithm for continuous optimization domains. Complex Intell. Syst. 2021, 7, 1–18. [Google Scholar] [CrossRef]
- Singh, T.; Saxena, N.; Khurana, M.; Singh, D.; Abdalla, M.; Alshazly, H. Data Clustering Using Moth-Flame Optimization Algorithm. Sensors 2021, 21, 4086. [Google Scholar] [CrossRef] [PubMed]
- Shah, Y.A.; Habib, H.A.; Aadil, F.; Khan, M.F.; Maqsood, M.; Nawaz, T. CAMONET: Moth-Flame Optimization (MFO) Based Clustering Algorithm for VANETs. IEEE Access 2018, 6, 48611–48624. [Google Scholar] [CrossRef]
- Kotary, D.K.; Nanda, S.J. Distributed robust data clustering in wireless sensor networks using diffusion moth flame optimization. Eng. Appl. Artif. Intell. 2020, 87, 103342. [Google Scholar] [CrossRef]
- Fei, W.; Hexiang, B.; Deyu, L.; Jianjun, W. Energy-Efficient Clustering Algorithm in Underwater Sensor Networks Based on Fuzzy C Means and Moth-Flame Optimization Method. IEEE Access 2020, 8, 97474–97484. [Google Scholar] [CrossRef]
- Ishtiaq, A.; Ahmed, S.; Khan, M.F.; Aadil, F.; Maqsood, M.; Khan, S. Intelligent clustering using moth flame optimizer for vehicular ad hoc networks. Int. J. Distrib. Sens. Netw. 2019, 15, 1550147718824460. [Google Scholar] [CrossRef]
- Mittal, N. Moth Flame Optimization Based Energy Efficient Stable Clustered Routing Approach for Wireless Sensor Networks. Wirel. Pers. Commun. 2018, 104, 677–694. [Google Scholar] [CrossRef]
- Nadimi-Shahraki, M.H.; Moeini, E.; Taghian, S.; Mirjalili, S. DMFO-CD: A Discrete Moth-Flame Optimization Algorithm for Community Detection. Algorithms 2021, 14, 314. [Google Scholar] [CrossRef]
- Zawbaa, H.M.; Emary, E.; Parv, B.; Sharawi, M. Feature selection approach based on moth-flame optimization algorithm. In Proceedings of the 2016 IEEE Congress on Evolutionary Computation (CEC), Vancouver, BC, Canada, 24–29 July 2016; pp. 4612–4617. [Google Scholar]
- Khurma, R.A.; Aljarah, I.; Sharieh, A. An Efficient Moth Flame Optimization Algorithm using Chaotic Maps for Feature Selection in the Medical Applications. In Proceedings of the ICPRAM, Valletta, Malta, 22–24 February 2020; pp. 175–182. [Google Scholar]
- Wang, M.; Chen, H.; Yang, B.; Zhao, X.; Hu, L.; Cai, Z.; Huang, H.; Tong, C. Toward an optimal kernel extreme learning machine using a chaotic moth-flame optimization strategy with applications in medical diagnoses. Neurocomputing 2017, 267, 69–84. [Google Scholar] [CrossRef]
- Hassanien, A.E.; Gaber, T.; Mokhtar, U.; Hefny, H. An improved moth flame optimization algorithm based on rough sets for tomato diseases detection. Comput. Electron. Agric. 2017, 136, 86–96. [Google Scholar] [CrossRef]
- Ewees, A.A.; Sahlol, A.T.; Amasha, M.A. A bio-inspired moth-flame optimization algorithm for arabic handwritten letter recognition. In Proceedings of the 2017 International Conference on Control, Artificial Intelligence, Robotics & Optimization (ICCAIRO), Prague, Czech Republic, 20–22 May 2017; pp. 154–159. [Google Scholar]
- Gupta, D.; Ahlawat, A.K.; Sharma, A.; Rodrigues, J.J.P.C. Feature selection and evaluation for software usability model using modified moth-flame optimization. Computing 2020, 102, 1503–1520. [Google Scholar] [CrossRef]
- Elaziz, M.A.; Ewees, A.A.; Ibrahim, R.A.; Lu, S. Opposition-based moth-flame optimization improved by differential evolution for feature selection. Math. Comput. Simul. 2020, 168, 48–75. [Google Scholar] [CrossRef]
- Nadimi-Shahraki, M.H.; Banaie-Dezfouli, M.; Zamani, H.; Taghian, S.; Mirjalili, S. B-MFO: A Binary Moth-Flame Optimization for Feature Selection from Medical Datasets. Computers 2021, 10, 136. [Google Scholar] [CrossRef]
- Khan, M.A.; Sharif, M.; Akram, T.; Damaševičius, R.; Maskeliūnas, R. Skin Lesion Segmentation and Multiclass Classification Using Deep Learning Features and Improved Moth Flame Optimization. Diagnostics 2021, 11, 811. [Google Scholar] [CrossRef]
- Nguyen, T.-T.; Wang, H.-J.; Dao, T.-K.; Pan, J.-S.; Ngo, T.-G.; Yu, J. A Scheme of Color Image Multithreshold Segmentation Based on Improved Moth-Flame Algorithm. IEEE Access 2020, 8, 174142–174159. [Google Scholar] [CrossRef]
- Jaiswal, V.; Sharma, V.; Varma, S. MMFO: Modified moth flame optimization algorithm for region based RGB color image segmentation. Int. J. Electr. Comput. Eng. 2020, 10, 196. [Google Scholar] [CrossRef]
- Said, S.; Mostafa, A.; Houssein, E.H.; Hassanien, A.E.; Hefny, H. Moth-flame Optimization Based Segmentation for MRI Liver Images. In Proceedings of the International Conference on Advanced Intelligent Systems and Informatics 2017, Cairo, Egypt, 9–11 September 2017; Advances in Intelligent Systems and Computing; Springer: Cham, Switzerland, 2018; pp. 320–330. [Google Scholar]
- Jia, H.; Ma, J.; Song, W. Multilevel thresholding segmentation for color image using modified moth-flame optimization. IEEE Access 2019, 7, 44097–44134. [Google Scholar] [CrossRef]
- Aziz, M.A.E.; Ewees, A.A.; Hassanien, A.E. Whale Optimization Algorithm and Moth-Flame Optimization for multilevel thresholding image segmentation. Expert Syst. Appl. 2017, 83, 242–256. [Google Scholar] [CrossRef]
- Li, Z.; Zhou, Y.; Zhang, S.; Song, J. Lévy-flight moth-flame algorithm for function optimization and engineering design problems. Math. Probl. Eng. 2016, 2016, 1423930. [Google Scholar] [CrossRef] [Green Version]
- Khalilpourazari, S.; Khalilpourazary, S. An efficient hybrid algorithm based on Water Cycle and Moth-Flame Optimization algorithms for solving numerical and constrained engineering optimization problems. Soft Comput. 2019, 23, 1699–1722. [Google Scholar] [CrossRef]
- Hongwei, L.; Jianyong, L.; Liang, C.; Jingbo, B.; Yangyang, S.; Kai, L. Chaos-enhanced moth-flame optimization algorithm for global optimization. J. Syst. Eng. Electron. 2019, 30, 1144–1159. [Google Scholar]
- Xu, Y.; Chen, H.; Heidari, A.A.; Luo, J.; Zhang, Q.; Zhao, X.; Li, C. An efficient chaotic mutative moth-flame-inspired optimizer for global optimization tasks. Expert Syst. Appl. 2019, 129, 135–155. [Google Scholar] [CrossRef]
- Xu, Y.; Chen, H.; Luo, J.; Zhang, Q.; Jiao, S.; Zhang, X. Enhanced Moth-flame optimizer with mutation strategy for global optimization. Inf. Sci. 2019, 492, 181–203. [Google Scholar] [CrossRef]
- Chen, C.; Wang, X.; Yu, H.; Wang, M.; Chen, H. Dealing with multi-modality using synthesis of Moth-flame optimizer with sine cosine mechanisms. Math. Comput. Simul. 2021, 188, 291–318. [Google Scholar] [CrossRef]
- Li, Z.; Zeng, J.; Chen, Y.; Ma, G.; Liu, G. Death mechanism-based moth–flame optimization with improved flame generation mechanism for global optimization tasks. Expert Syst. Appl. 2021, 183, 115436. [Google Scholar] [CrossRef]
- Hashim, F.A.; Houssein, E.H.; Mabrouk, M.S.; Al-Atabany, W.; Mirjalili, S. Henry gas solubility optimization: A novel physics-based algorithm. Future Gener. Comput. Syst. 2019, 101, 646–667. [Google Scholar] [CrossRef]
- Abualigah, L.; Diabat, A.; Mirjalili, S.; Abd Elaziz, M.; Gandomi, A.H. The arithmetic optimization algorithm. Comput. Methods Appl. Mech. Eng. 2021, 376, 113609. [Google Scholar] [CrossRef]
- Bhesdadiya, R.; Trivedi, I.N.; Jangir, P.; Kumar, A.; Jangir, N.; Totlani, R. A novel hybrid approach particle swarm optimizer with moth-flame optimizer algorithm. In Advances in Computer and Computational Sciences; Springer: Singapore, 2017; pp. 569–577. [Google Scholar]
- Mustaffa, Z.; Sulaiman, M.H.; Ernawan, F.; Kamarulzaman, S.F. Hybrid least squares support vector machines for short term predictive analysis. In Proceedings of the 2017 3rd International Conference on Control, Automation and Robotics (ICCAR), Nagoya, Japan, 24–26 April 2017; pp. 571–574. [Google Scholar]
- Sarma, A.; Bhutani, A.; Goel, L. Hybridization of moth flame optimization and gravitational search algorithm and its application to detection of food quality. In Proceedings of the 2017 Intelligent Systems Conference (IntelliSys), London, UK, 7–8 September 2017; pp. 52–60. [Google Scholar]
- Rezk, H.; Ali, Z.M.; Abdalla, O.; Younis, O.; Gomaa, M.R.; Hashim, M. Hybrid moth-flame optimization algorithm and incremental conductance for tracking maximum power of solar PV/thermoelectric system under different conditions. Mathematics 2019, 7, 875. [Google Scholar] [CrossRef] [Green Version]
- Ullah, I.; Hussain, S. Time-Constrained Nature-Inspired Optimization Algorithms for an Efficient Energy Management System in Smart Homes and Buildings. Appl. Sci. 2019, 9, 792. [Google Scholar] [CrossRef] [Green Version]
- Abd Elaziz, M.; Yousri, D.; Mirjalili, S. A hybrid Harris hawks-moth-flame optimization algorithm including fractional-order chaos maps and evolutionary population dynamics. Adv. Eng. Softw. 2021, 154, 102973. [Google Scholar] [CrossRef]
- Dang, M.P.; Le, H.G.; Chau, N.L.; Dao, T.-P. Optimization for a flexure hinge using an effective hybrid approach of fuzzy logic and moth-flame optimization algorithm. Math. Probl. Eng. 2021, 2021, 6622655. [Google Scholar] [CrossRef]
- Apinantanakon, W.; Sunat, K. Omfo: A new opposition-based moth-flame optimization algorithm for solving unconstrained optimization problems. In Proceedings of the International Conference on Computing and Information Technology, Singapore, 27–29 December 2017; Springer: Cham, Switzerland, 2017; pp. 22–31. [Google Scholar]
- Xu, L.; Li, Y.; Li, K.; Beng, G.H.; Jiang, Z.; Wang, C.; Liu, N. Enhanced moth-flame optimization based on cultural learning and Gaussian mutation. J. Bionic Eng. 2018, 15, 751–763. [Google Scholar] [CrossRef]
- Li, W.K.; Wang, W.L.; Li, L. Optimization of water resources utilization by multi-objective moth-flame algorithm. Water Resour. Manag. 2018, 32, 3303–3316. [Google Scholar] [CrossRef]
- Zhang, H.; Li, R.; Cai, Z.; Gu, Z.; Heidari, A.A.; Wang, M.; Chen, H.; Chen, M. Advanced orthogonal moth flame optimization with Broyden–Fletcher–Goldfarb–Shanno algorithm: Framework and real-world problems. Expert Syst. Appl. 2020, 159, 113617. [Google Scholar] [CrossRef]
- Nadimi-Shahraki, M.H.; Fatahi, A.; Zamani, H.; Mirjalili, S.; Abualigah, L. An Improved Moth-Flame Optimization Algorithm with Adaptation Mechanism to Solve Numerical and Mechanical Engineering Problems. Entropy 2021, 23, 1637. [Google Scholar] [CrossRef]
- Kaur, K.; Singh, U.; Salgotra, R. An enhanced moth flame optimization. Neural Comput. Appl. 2020, 32, 2315–2349. [Google Scholar] [CrossRef]
- Pelusi, D.; Mascella, R.; Tallini, L.; Nayak, J.; Naik, B.; Deng, Y. An Improved Moth-Flame Optimization algorithm with hybrid search phase. Knowl.-Based Syst. 2020, 191, 105277. [Google Scholar] [CrossRef]
- Li, Y.; Zhu, X.; Liu, J. An improved moth-flame optimization algorithm for engineering problems. Symmetry 2020, 12, 1234. [Google Scholar] [CrossRef]
- Awad, N.; Ali, M.; Liang, J.; Qu, B.; Suganthan, P. Problem Definitions and Evaluation Criteria for the cec 2017 Special Session and Competition on Single Objective Bound Constrained Real-Parameter Numerical Optimization; Technical Report; Nanyang Technological University: Singapore, 2016. [Google Scholar]
- Morrison, R.W. Designing Evolutionary Algorithms for Dynamic Environments; Springer Science & Business Media: Berlin/Heidelberg, Germany, 2004. [Google Scholar]
- Derrac, J.; García, S.; Molina, D.; Herrera, F. A practical tutorial on the use of nonparametric statistical tests as a methodology for comparing evolutionary and swarm intelligence algorithms. Swarm Evol. Comput. 2011, 1, 3–18. [Google Scholar] [CrossRef]







| Alg. | Parameter Settings |
|---|---|
| KH | Vf = 0.02, Dmax = 0.005, Nmax = 0.01, Sr = 0. |
| GWO | The parameter a is linearly decreased from 2 to 0. |
| MFO | b = 1, a is decreased linearly from −1 to −2. |
| WOA | α variable decreases linearly from 2 to 0, b = 1. |
| WCMFO | The number of rivers and sea = 4. |
| CMFO | b = 1, a is decreased linearly from −1 to −2, chaotic map = Singer. |
| HGSO | l1 = 5 × 10−3, l2 = 100, l3 = 1 × 10−2, alpha = 1, beta = 1, M1 = 0.1, M2 = 0.2. |
| RGA-DX | pcv = 0.9, α = 0.95, and pd = 0.75. |
| ChOA | f decreases linearly from 2 to 0. |
| AOA | μ = 0.5, α = 5. |
| ODSFMFO | m = 6, pc = 0.5, γ = 5, α = 1, l = 10, b = 1, β = 1.5. |
| M-MFO | τ = random number between 1 and D, MaxArc = D × [ln N]. |
| Metric | LMFO (2016) | WCMFO (2019) | CMFO (2019) | CLSGMFO (2019) | LGCMFO (2019) | SMFO (2021) | ODSFMFO (2021) | M-MFO | |
|---|---|---|---|---|---|---|---|---|---|
| Overall results | W|T|L | 0|0|29 | 0|0|29 | 1|0|28 | 0|0|29 | 0|0|29 | 0|0|29 | 0|0|29 | 28|0|1 |
| D | Metrics | KH (2012) | GWO (2014) | MFO (2015) | WOA (2016) | WCMFO (2019) | CMFO (2019) | HGSO (2019) | RGA-DX (2019) | ChOA (2020) | AOA (2021) | ODSFMFO (2021) | M-MFO | |
|---|---|---|---|---|---|---|---|---|---|---|---|---|---|---|
| Overall results | 30 | W|T|L | 0|0|9 | 0|0|9 | 0|0|9 | 0|0|9 | 0|0|9 | 0|0|9 | 0|0|9 | 0|1|8 | 0|0|9 | 0|0|9 | 0|0|9 | 8|1|0 |
| 50 | W|T|L | 0|0|9 | 0|0|9 | 0|0|9 | 0|0|9 | 0|0|9 | 0|0|9 | 0|0|9 | 0|0|9 | 0|0|9 | 0|0|9 | 0|0|9 | 9|0|0 | |
| 100 | W|T|L | 0|0|9 | 0|0|9 | 0|0|9 | 0|0|9 | 0|0|9 | 0|0|9 | 0|0|9 | 0|0|9 | 0|0|9 | 0|0|9 | 0|0|9 | 9|0|0 |
| D | Metrics | KH (2012) | GWO (2014) | MFO (2015) | WOA (2016) | WCMFO (2019) | CMFO (2019) | HGSO (2019) | RGA-DX (2019) | ChOA (2020) | AOA (2021) | ODSFMFO (2021) | M-MFO | |
|---|---|---|---|---|---|---|---|---|---|---|---|---|---|---|
| Overall results | 30 | W|T|L | 0|0|10 | 0|0|10 | 0|0|10 | 0|0|10 | 0|0|10 | 1|0|9 | 0|0|10 | 1|0|9 | 0|0|10 | 0|0|10 | 0|0|10 | 8|0|2 |
| 50 | W|T|L | 0|0|10 | 0|0|10 | 0|0|10 | 0|0|10 | 0|0|10 | 0|0|10 | 0|0|10 | 0|0|10 | 0|0|10 | 0|0|10 | 1|0|9 | 9|0|1 | |
| 100 | W|T|L | 0|0|10 | 0|0|10 | 0|0|10 | 0|0|10 | 0|0|10 | 0|0|10 | 0|0|10 | 0|0|10 | 0|0|10 | 0|0|10 | 0|0|10 | 10|0|0 |
| D | Metrics | KH (2012) | GWO (2014) | MFO (2015) | WOA (2016) | WCMFO (2019) | CMFO (2019) | HGSO (2019) | RGA-DX (2019) | ChOA (2020) | AOA (2021) | ODSFMFO (2021) | M-MFO | |
|---|---|---|---|---|---|---|---|---|---|---|---|---|---|---|
| Overall results | 30 | W|T|L | 0|0|10 | 0|0|10 | 0|0|10 | 0|0|10 | 0|0|10 | 0|0|10 | 1|0|9 | 0|0|10 | 0|0|10 | 0|0|10 | 0|0|10 | 9|0|1 |
| 50 | W|T|L | 0|0|10 | 0|0|10 | 0|0|10 | 0|0|10 | 1|0|9 | 0|0|10 | 1|0|9 | 0|0|10 | 0|0|10 | 0|0|10 | 0|0|10 | 8|0|2 | |
| 100 | W|T|L | 0|0|10 | 0|0|10 | 0|0|10 | 0|0|10 | 0|0|10 | 0|0|10 | 1|0|9 | 1|0|9 | 0|0|10 | 0|0|10 | 0|0|10 | 8|0|2 |
| D | Algorithms | |||||||||||
|---|---|---|---|---|---|---|---|---|---|---|---|---|
| KH (W/T/L) | GWO (W/T/L) | MFO (W/T/L) | WOA (W/T/L) | WCMFO (W/T/L) | CMFO (W/T/L) | HGSO (W/T/L) | RGA-DX (W/T|L) | ChOA (W|T|L) | AOA (W|T|L) | ODSFMFO (W|T|L) | M-MFO (W|T|L) | |
| 30 | 0/0/29 | 0/0/29 | 0/0/29 | 0/0/29 | 0/0/29 | 1/0/28 | 1/0/28 | 1/1/27 | 0/0/29 | 0/0/29 | 0/0/29 | 25/1/3 |
| 50 | 0/0/29 | 0/0/29 | 0/0/29 | 0/0/29 | 1/0/28 | 0/0/29 | 1/0/28 | 0/0/29 | 0/0/29 | 0/0/29 | 1/0/28 | 26/0/3 |
| 100 | 0/0/29 | 0/0/29 | 0/0/29 | 0/0/29 | 0/0/29 | 0/0/29 | 1/0/28 | 1/0/28 | 0/0/29 | 0/0/29 | 0/0/29 | 27/0/2 |
| Total | 0/0/87 | 0/0/87 | 0/0/87 | 0/0/87 | 1/0/85 | 1/0/86 | 3/0/84 | 2/1/85 | 0/0/87 | 0/0/87 | 1/0/86 | 78/1/8 |
| OE | 0% | 0% | 0% | 0% | 1% | 1% | 4% | 2% | 0% | 0% | 1% | 91% |
| Scenario 1 (δ = 1) | Scenario 2 (δ = 3) | Scenario 3 (δ = 5) | Scenario 4 (δ = D) M-MFO | |||||||||
|---|---|---|---|---|---|---|---|---|---|---|---|---|
| Dim | D30 | D50 | D100 | D30 | D50 | D100 | D30 | D50 | D100 | D30 | D50 | D100 |
| F1 (Unimodal) | 2.04 × 103 | 1.43 × 103 | 3.48 × 103 | 2.28 × 103 | 1.54 × 103 | 4.24 × 103 | 2.30 × 103 | 1.83 × 103 | 4.69 × 103 | 1.66 × 103 | 1.46 × 103 | 4.46 × 103 |
| F9 (Multimodal) | 9.01 × 102 | 9.06 × 102 | 9.58 × 102 | 9.01 × 102 | 9.05 × 102 | 9.57 × 102 | 9.00 × 102 | 9.05 × 102 | 9.49 × 102 | 9.00 × 102 | 9.04 × 102 | 9.45 × 102 |
| F17 (Hybrid) | 1.75 × 103 | 2.05 × 103 | 2.39 × 103 | 1.74 × 103 | 1.99 × 103 | 2.35 × 103 | 1.74 × 103 | 1.99 × 103 | 2.29 × 103 | 1.74 × 103 | 1.93 × 103 | 2.29 × 103 |
| F30 (Composition) | 6.78 × 103 | 8.29 × 105 | 1.30 × 104 | 6.77 × 103 | 8.26 × 105 | 1.14 × 104 | 6.58 × 103 | 8.22 × 105 | 1.05 × 104 | 6.64 × 103 | 8.16 × 105 | 9.59 × 103 |
| Functions | Unimodal Functions | Multimodal Functions | ||||||||||
|---|---|---|---|---|---|---|---|---|---|---|---|---|
| Dimensions | 30 | 50 | 100 | 30 | 50 | 100 | ||||||
| Algorithms | Avg. Rank | Overall Rank | Avg. Rank | Overall Rank | Avg. Rank | Overall Rank | Avg. Rank | Overall Rank | Avg. Rank | Overall Rank | Avg. Rank | Overall Rank |
| KH | 4.9500 | 3 | 5.9500 | 4 | 6.6750 | 5 | 4.4250 | 2 | 4.1250 | 2 | 4.3250 | 3 |
| GWO | 6.4000 | 5 | 6.6750 | 5 | 6.1000 | 4 | 4.4500 | 3 | 4.7500 | 3 | 4.9750 | 4 |
| MFO | 9.0500 | 9 | 8.8000 | 8 | 8.9500 | 9 | 7.8750 | 8 | 7.8000 | 8 | 7.9250 | 8 |
| WOA | 8.4750 | 7 | 4.6250 | 3 | 8.3250 | 7 | 7.5000 | 7 | 6.8000 | 6 | 6.8000 | 6 |
| WCMFO | 2.8750 | 2 | 2.5750 | 2 | 2.6000 | 2 | 4.8750 | 4 | 4.8750 | 4 | 4.2250 | 2 |
| CMFO | 7.7000 | 6 | 6.9250 | 7 | 6.0750 | 3 | 7.4250 | 6 | 7.4000 | 7 | 7.1250 | 7 |
| HGSO | 8.5000 | 8 | 10.3000 | 10 | 9.0000 | 10 | 10.5500 | 9 | 10.6250 | 9 | 10.3750 | 9 |
| RGA-DX | 2.0250 | 1 | 2.1500 | 1 | 1.9250 | 1 | 2.2250 | 1 | 1.8000 | 1 | 2.2500 | 1 |
| ChOA | 9.6750 | 10 | 9.9500 | 9 | 8.7500 | 8 | 11.2750 | 11 | 11.2250 | 11 | 11.1500 | 10 |
| AOA | 11.2000 | 11 | 11.8000 | 11 | 10.5500 | 11 | 11.0750 | 10 | 11.1500 | 10 | 11.4250 | 11 |
| ODSFMFO | 5.6750 | 4 | 6.9000 | 6 | 7.5500 | 6 | 5.3250 | 5 | 6.1250 | 5 | 6.4000 | 5 |
| M-MFO | 1.4750 | 1 | 1.3500 | 1 | 1.5000 | 1 | 1.0000 | 1 | 1.3250 | 1 | 1.0250 | 1 |
| Functions | Hybrid Functions | Composition Functions | ||||||||||
|---|---|---|---|---|---|---|---|---|---|---|---|---|
| Dimensions | 30 | 50 | 100 | 30 | 50 | 100 | ||||||
| Algorithms | Avg. Rank | Overall Rank | Avg. Rank | Overall Rank | Avg. Rank | Overall Rank | Avg. Rank | Overall Rank | Avg. Rank | Overall Rank | Avg. Rank | Overall Rank |
| KH | 6.0350 | 6 | 6.0150 | 6 | 6.0400 | 5 | 6.4450 | 6 | 6.9750 | 6 | 6.4550 | 5 |
| GWO | 5.8350 | 4 | 5.5000 | 4 | 6.0500 | 6 | 5.1700 | 3 | 4.7950 | 3 | 5.0550 | 4 |
| MFO | 6.2950 | 7 | 7.2050 | 7 | 8.1350 | 8 | 6.6900 | 7 | 6.5750 | 5 | 6.9750 | 6 |
| WOA | 9.2400 | 9 | 8.0600 | 8 | 6.3300 | 7 | 8.5450 | 8 | 8.6150 | 8 | 8.0200 | 8 |
| WCMFO | 5.9700 | 5 | 5.7550 | 5 | 5.0400 | 3 | 5.7500 | 4 | 5.3100 | 4 | 5.0100 | 3 |
| CMFO | 5.3550 | 3 | 5.1900 | 3 | 5.4400 | 4 | 6.3850 | 5 | 7.0250 | 7 | 7.3350 | 7 |
| HGSO | 10.9100 | 11 | 10.7300 | 10 | 10.8550 | 10 | 8.9800 | 9 | 9.0400 | 9 | 9.7600 | 9 |
| RGA-DX | 3.0000 | 1 | 2.8400 | 1 | 2.3950 | 1 | 2.2500 | 1 | 2.2350 | 1 | 2.0700 | 1 |
| ChOA | 10.8550 | 10 | 10.8750 | 11 | 10.3950 | 9 | 10.3650 | 10 | 10.0700 | 10 | 9.9350 | 10 |
| AOA | 8.4900 | 8 | 9.7400 | 9 | 11.2950 | 11 | 11.6400 | 11 | 11.6800 | 11 | 11.8000 | 11 |
| ODSFMFO | 4.3600 | 2 | 4.6450 | 2 | 4.8800 | 2 | 4.3750 | 2 | 4.2750 | 2 | 4.2250 | 2 |
| M-MFO | 1.6550 | 1 | 1.4450 | 1 | 1.1450 | 1 | 1.4050 | 1 | 1.4050 | 1 | 1.3600 | 1 |
Publisher’s Note: MDPI stays neutral with regard to jurisdictional claims in published maps and institutional affiliations. |
© 2021 by the authors. Licensee MDPI, Basel, Switzerland. This article is an open access article distributed under the terms and conditions of the Creative Commons Attribution (CC BY) license (https://creativecommons.org/licenses/by/4.0/).
Share and Cite
Nadimi-Shahraki, M.H.; Fatahi, A.; Zamani, H.; Mirjalili, S.; Abualigah, L.; Abd Elaziz, M. Migration-Based Moth-Flame Optimization Algorithm. Processes 2021, 9, 2276. https://doi.org/10.3390/pr9122276
Nadimi-Shahraki MH, Fatahi A, Zamani H, Mirjalili S, Abualigah L, Abd Elaziz M. Migration-Based Moth-Flame Optimization Algorithm. Processes. 2021; 9(12):2276. https://doi.org/10.3390/pr9122276
Chicago/Turabian StyleNadimi-Shahraki, Mohammad H., Ali Fatahi, Hoda Zamani, Seyedali Mirjalili, Laith Abualigah, and Mohamed Abd Elaziz. 2021. "Migration-Based Moth-Flame Optimization Algorithm" Processes 9, no. 12: 2276. https://doi.org/10.3390/pr9122276
APA StyleNadimi-Shahraki, M. H., Fatahi, A., Zamani, H., Mirjalili, S., Abualigah, L., & Abd Elaziz, M. (2021). Migration-Based Moth-Flame Optimization Algorithm. Processes, 9(12), 2276. https://doi.org/10.3390/pr9122276
