Integrating the Concept of Industry 4.0 by Teaching Methodology in Industrial Engineering Curriculum
Abstract
1. Introduction
1.1. Integrating Industry 4.0 into the Engineering Study Programs
1.2. Research Objectives
2. Industry 4.0 Curriculum Zone
2.1. Student Orientation Program
2.2. Teaching and Training Methodology
2.3. Course Design Procedure
2.4. Production Design
System Hardware
2.5. Process Design
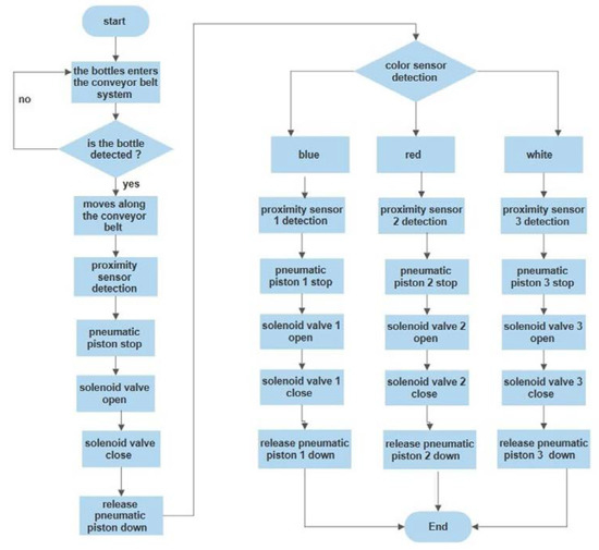
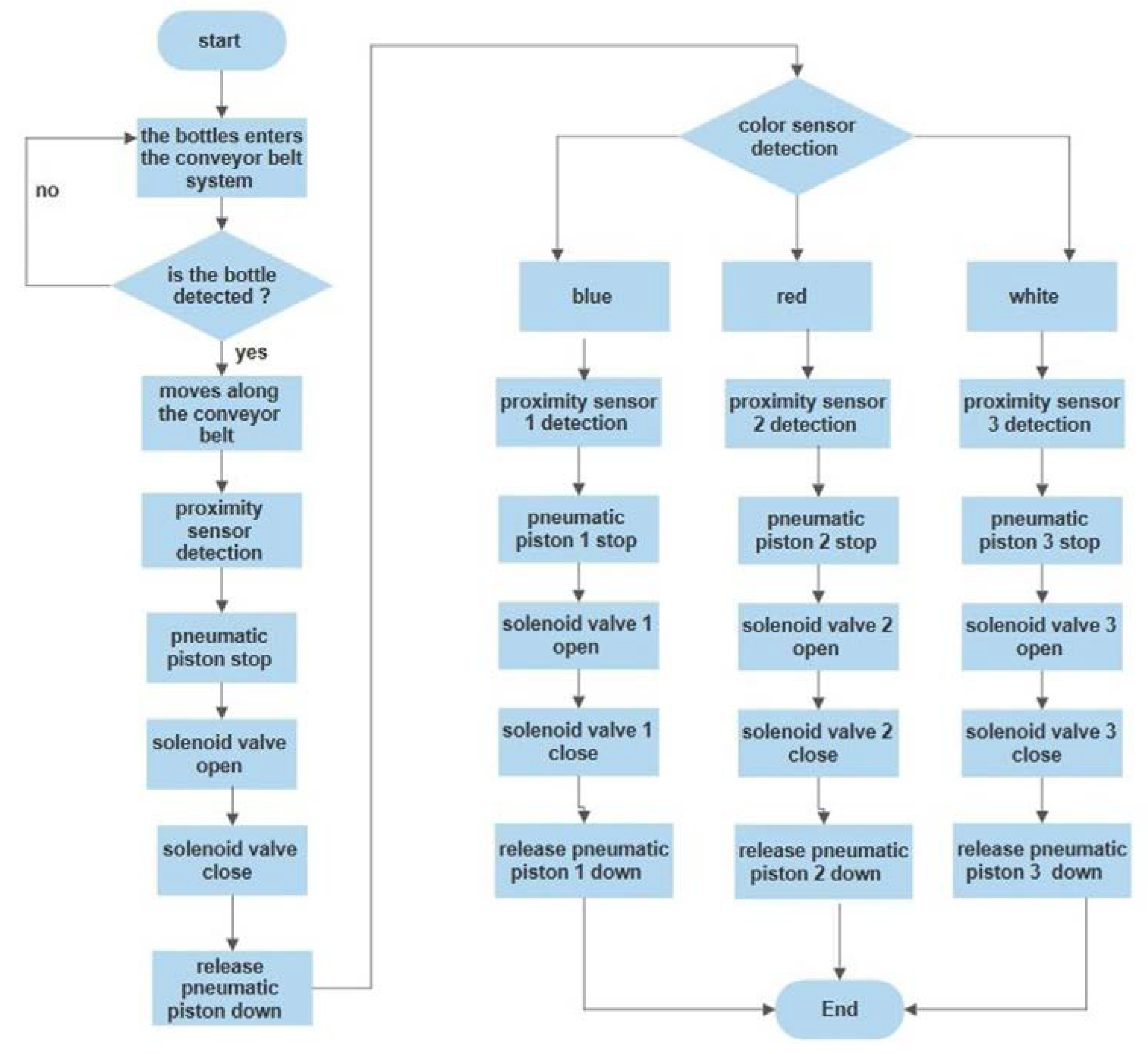
2.5.1. Process Flow
2.5.2. Prototype Narration
2.5.3. System Design and Implementation
3. Course Evaluation Process
3.1. Student Direct Assessment
3.2. Student Indirect Assessment
4. Discussion and Conclusions
Author Contributions
Funding
Conflicts of Interest
References
- Thoben, K.D.; Wiesner, S.A.; Wuest, T. “Industrie 4.0” and Smart Manufacturing—A Review of Research Issues and Application Examples. Int. J. Autom. Technol. 2017, 11, 8100. [Google Scholar] [CrossRef]
- Andulkar, M.; Le, D.T.; Berger, U. A multi-case study on Industry 4.0 for SME’s in Brandenburg, Germany. In Proceedings of the 51st Hawaii International Conference on System Sciences, Hilton Waikoloa Village, HI, USA, 3–6 January 2018. [Google Scholar]
- Posada, J.; Toro, C.; Barandiaran, I.; Oyarzun, D.; Stricker, D.; De Amicis, R.; Pinto, E.B.; Eisert, P.; Dollner, J.; Vallarino, I. Visual Computing as a Key Enabling Technology for Industrie 4.0 and Industrial Internet. IEEE Comput. Graph. Appl. 2015, 35, 26–40. [Google Scholar] [CrossRef] [PubMed]
- Li, L. Technological Forecasting & Social Change China’s manufacturing locus in 2025: With a comparison of “Made-in-China” and “Industry 4.0”. Technol. Forecast. Soc. Chang. 2018, 135, 66–74. [Google Scholar]
- Xu, L.D.; Xu, E.L.; Li, L. Industry 4.0: State of the art and future trends. Int. J. Prod. Res. 2018, 56, 2941–2962. [Google Scholar] [CrossRef]
- Society 5.0: The Big Societal Transformation Plan of Japan. Available online: https://www.i-scoop.eu/industry-4-0/society-5-0/ (accessed on 21 March 2020).
- Alzahrani, A. Markets and language policy in saudi arabia: How the english language can contribute to the success of the Saudi Vision 2030. Int. J. Engl. Lang. Linguist. Res. 2017, 5, 1–12. [Google Scholar]
- Drath, R.; Horch, A. Industrie 4.0—Hit or hype? IEEE Ind. Electron. Mag. 2014, 8, 56–58. [Google Scholar] [CrossRef]
- Zhong, R.Y. RFID data driven performance evaluation in production systems. Procedia CIRP 2019, 81, 24–27. [Google Scholar] [CrossRef]
- Tang, L.; Cao, H.; Theng, L.; Huang, N. Value-driven uncertainty-aware data processing for an RFID-enabled mixed-model assembly line. Int. J. Prod. Econ. 2015, 165, 273–281. [Google Scholar] [CrossRef]
- Gjeldum, N.; Salah, B.; Aljinovic, A.; Khan, S. Utilization of Industry 4.0 Related Equipment in Assembly Line Balancing Procedure. Processes 2020, 8, 864. [Google Scholar] [CrossRef]
- Buer, S.V.; Strandhagen, J.O.; Chan, F.T.S. The link between Industry 4.0 and lean manufacturing: Mapping current research and establishing a research agenda. Int. J. Prod. Res. 2018, 56, 2924–2940. [Google Scholar] [CrossRef]
- Kagermann, H.; Wahlster, W.; Helbig, J. Recommendations for Implementing the Strategic Initiative INDUSTRIE 4.0—Securing the Future of German Manufacturing Industry’, Technical Report; Acatech—National Academy of Science and Engineering: München, Germany, 2013. [Google Scholar]
- MacDougall, W. Industry 4.0 Smart Manufacturing for the Future; German Trade and Invest: Berlin, Germany, 2014. [Google Scholar]
- Gorecky, D.; Schmitt, M.; Loskyll, M.; Zühlke, D. Human-machine-interaction in the industry 4.0 era. In Proceedings of the 12th IEEE International Conference on Industrial Informatics (INDIN), Porto Alegre, Brazil, 27–30 July 2014; pp. 289–294. [Google Scholar]
- Yue, X.; Cai, H.; Yan, H.; Zou, C.; Zhou, K. Cloud-assisted industrial cyber-physical systems: An insight. Microprocess. Microsyst. 2015, 39, 1262–1270. [Google Scholar] [CrossRef]
- Wang, S.; Wan, J.; Li, D.; Zhang, C. Implementing smart factory of Industry 4.0: An outlook. Int. J. Distrib. Sens. Netw. 2016, 12, 1–10. [Google Scholar] [CrossRef]
- Industry 4.0: The Fourth Industrial Revolution Guide to Industrie 4.0. Available online: https://www.i-scoop.eu/industry-4-0/ (accessed on 11 June 2020).
- Boyes, H.; Hallaq, B.; Cunningham, J.; Watson, T. The industrial internet of things (IIoT): An analysis framework. Comput. Ind. 2018, 101, 1–12. [Google Scholar] [CrossRef]
- Ramadan, M.; Salah, B. Smart Lean Manufacturing in the Context of Industry 4.0: A Case Study. Int. J. Ind. Manuf. Eng. 2019, 13, 174–181. [Google Scholar]
- Rojko, A. Industry 4.0 Concept: Background and Overview. Int. J. Interact. Mob. Technol. 2017, 11, 77–90. [Google Scholar] [CrossRef]
- Leiden, A.; Posselt, G.; Bhakar, V.; Singh, R.; Sangwan, K.S.; Hermann, C. Transferring Experience Labs for Production Engineering Students to Universities in Newly Industrialized Countries. In Proceedings of the IOP Conference Series: Materials Science and Engineering, 297, TSME-International Conference on Mechanical Engineering (TSME-ICoME 2017), Bangkok, Thailand, 12–15 December 2018. [Google Scholar]
- Sackey, S.M.; Bester, A. Industrial engineering curriculum in Industry 4.0 in a South African context. S. Afr. J. Ind. Eng. 2016, 27, 101–114. [Google Scholar] [CrossRef]
- Khan, R.; Khan, S.U. Design and implementation of an automated network monitoring and reporting back system. J. Ind. Inf. Integr. 2018, 9, 24–34. [Google Scholar] [CrossRef]
- Mabkhot, M.M.; Al-Ahmari, A.; Salah, B.; Alkhalefah, H. Requirements of the smart factory system: A survey and perspective. Machines 2018, 6, 23. [Google Scholar] [CrossRef]
- Arnold, C.; Kiel, D.; Voigt, K. How the Industrial Internet of Things Changes Business Models in Different Manufacturing Industries. Int. J. Innov. Manag. 2016, 20, 1–25. [Google Scholar] [CrossRef]
- Wan, J.; Cai, H.; Zhou, K. Industrie 4.0: Enabling technologies. In Proceedings of the 2015 International Conference on Intelligent Computing and Internet of Things, Harbin, China, 17–18 January 2015; pp. 135–140. [Google Scholar]
- Moeuf, A.; Pellerin, R.; Lamouri, S.; Tamayo-Giraldo, S.; Barbaray, R. The industrial management of SMEs in the era of Industry 4.0. Int. J. Prod. Res. 2018, 56, 1118–1136. [Google Scholar] [CrossRef]
- Frank, A.G.; Dalenogare, L.S.; Ayala, N.F. Industry 4.0 technologies: Implementation patterns in manufacturing companies. Int. J. Prod. Econ. 2019, 210, 15–26. [Google Scholar] [CrossRef]
- Rüßmann, M.; Lorenz, M.; Gerbert, P.; Waldner, M.; Justus, J.; Engel, P.; Harnisch, M. Industry 4.0: The Future of Productivity and Growth in Manufacturing Industries; Boston Consulting Group (BCG): Boston, MA, USA, 2015. [Google Scholar]
- Mladineo, M.; Veza, I.; Gjeldum, N. Solving partner selection problem in cyber-physical production networks using the HUMANT algorithm. Int. J. Prod. Res. 2017, 55, 2506–2521. [Google Scholar] [CrossRef]
- Zhou, K.; Liu, T.; Liang, L. From cyber-physical systems to Industry 4.0: Make future manufacturing become possible. Int. J. Manuf. Res. 2016, 11, 167–188. [Google Scholar] [CrossRef]
- Gürdür, D.; El-Khoury, J.; Seceleanu, T.; Lednicki, L. Making Interoperability Visible: Data Visualization of Cyber-physical Systems Development Tool Chains. J. Ind. Inf. Integr. 2016, 4, 26–34. [Google Scholar] [CrossRef]
- Liu, F.; Tan, C.; Lim, E.; Choi, B. Traversing Knowledge Networks: An Algorithmic Historiography of Extant Literature on the Internet of Things (IoT). J. Manag. Anal. 2017, 4, 3–34. [Google Scholar] [CrossRef]
- The Nine Pillars of Industry 4.0. Available online: http://enovect.com/the-nine-pillars-of-industry-4-0/ (accessed on 17 July 2020).
- Blockchain Meets Industry 4.0—What Happened Next? Available online: https://www.allerin.com/blog/5659-2 (accessed on 14 July 2020).
- Motyl, B.; Baronio, G.; Uberti, U.; Speranza, D.; Filippi, S. How will change the future engineers’ skills in the Industry 4.0 framework? A questionnaire survey. Procedia Manuf. 2017, 11, 1501–1509. [Google Scholar] [CrossRef]
- Abele, E.; Metternich, J.; Tisch, M.; Chryssolouris, G.; Sihn, W.; ElMaraghy, H.; Hummel, V.; Ranz, F. Learning factories for research, education, and training. Procedia CIRP 2015, 32, 1–6. [Google Scholar] [CrossRef]
- Krückhans, B.; Morlock, F.; Prinz, C.; Freith, S.; Kreimeier, D.; Kuhlenkötter, B. Learning Factories qualify SMEs to operate a smart factory. In Proceedings of the COMA’16 Proceedings: International Conference on Competetive Manufacturing, Wallenber centre, Stellenbosch, South Africa, 27–29 January 2016; pp. 457–460. [Google Scholar]
- Kreimeier, D.; Morlock, F.; Prinz, C.; Krückhans, B.; Bakir, D.C.; Meier, H. Holistic learning factories. Procedia CIRP 2014, 17, 184–188. [Google Scholar] [CrossRef]
- Steffen, M.; May, D.; Deuse, J. The Industrial Engineering Laboratory. In Proceedings of the 2012 IEEE Global Engineering Education Conference (EDUCON), Marrakech, Morocco, 17–20 April 2020. [Google Scholar]
- Sackey, S.M.; Bester, A.; Adams, D. Industry 4.0 learning factory didactic design parameters for industrial engineering education in South Africa. S. Afr. J. Ind. Eng. 2017, 28, 114–124. [Google Scholar] [CrossRef]
- Götting, M.; Gosewehr, F.; Müller, M.; Wermann, J.; Zarte, M.; Colombo, A.W.; Pechmann, A.; Wings, E. Methodology and case study for investigating curriculums of study programs in regard to teaching industry 4.0. In Proceedings of the 15th International Conference on Industrial Informatics (INDIN) IEEE, Emden, Germany, 24–26 July 2017; pp. 533–538. [Google Scholar]
- Wermann, J.; Colombo, A.W.; Pechmann, A.; Zarte, M. Using an interdisciplinary demonstration platform for teaching Industry 4.0. Procedia Manuf. 2019, 31, 302–308. [Google Scholar] [CrossRef]
- Chong, S.; Pan, G.-T.; Chin, J.; Show, P.L.; Yang, T.C.K.; Huang, C.-M. Integration of 3D printing and Industry 4.0 into engineering teaching. Sustainability 2018, 10, 3960. [Google Scholar] [CrossRef]
- Frerich, S.; Meisen, T.; Richert, A.; Petermann, M.; Jeschke, S.; Wilkesmann, U.; Tekkaya, A.E. Engineering Education 4.0 Excellent Teaching, and Learning in Engineering Sciences, 1st ed.; Springler International Publishing AG: Cham, Switzerland, 2016. [Google Scholar]
- 3S—Smart Software Solutions GmbH. User Manual for PLC Programming with Codesys 2.3, 11th ed.; 3S—Smart Software Solutions GmbH: Kempten, Germany, 2010. [Google Scholar]
- Salah, B.; Khan, S.; Gjeldum, N. An Automatic Yogurt Filling System Built from Scratch Based on Industry 4.0 Concept. Trans. Famena. 2020, 44, 59–70. [Google Scholar] [CrossRef]
- Salah, B.; Abidi, M.H.; Mian, S.H.; Krid, M.; Alkhalefah, H.; Abdo, A. Virtual reality-based engineering education to enhance manufacturing sustainability in industry 4.0. Sustainability 2019, 11, 1477. [Google Scholar] [CrossRef]
- Thramboulidis, K.A. Framework for the Implementation of Industrial Automation Systems Based on PLCs. arXiv 2014, arXiv:1402.3920. Available online: https://arxiv.org/abs/1402.3920 (accessed on 13 January 2014).











| Code | National Qualification Framework (NQF) Learning Domains and Course Learning Outcomes |
|---|---|
| 1.0 | Knowledge. |
| 1.1 | Identify basic science and mathematics |
| 2.0 | Cognitive Skills. |
| 2.1 | An ability to design, develop, implement, and improve a process. |
| 2.2 | An ability to use the techniques, skills, and modern engineering tools necessary for engineering practice. |
| Group\Course Outcomes | 1.1 | 2.1 | 2.2 |
|---|---|---|---|
| Group-32605 | 83.2% | 83.58% | 86.55% |
| Group-32608 | 82.5% | 83.60% | 88.46% |
| Group-36104 | 83.44% | 83.74% | 86.89% |
© 2020 by the authors. Licensee MDPI, Basel, Switzerland. This article is an open access article distributed under the terms and conditions of the Creative Commons Attribution (CC BY) license (http://creativecommons.org/licenses/by/4.0/).
Share and Cite
Salah, B.; Khan, S.; Ramadan, M.; Gjeldum, N. Integrating the Concept of Industry 4.0 by Teaching Methodology in Industrial Engineering Curriculum. Processes 2020, 8, 1007. https://doi.org/10.3390/pr8091007
Salah B, Khan S, Ramadan M, Gjeldum N. Integrating the Concept of Industry 4.0 by Teaching Methodology in Industrial Engineering Curriculum. Processes. 2020; 8(9):1007. https://doi.org/10.3390/pr8091007
Chicago/Turabian StyleSalah, Bashir, Sajjad Khan, Muawia Ramadan, and Nikola Gjeldum. 2020. "Integrating the Concept of Industry 4.0 by Teaching Methodology in Industrial Engineering Curriculum" Processes 8, no. 9: 1007. https://doi.org/10.3390/pr8091007
APA StyleSalah, B., Khan, S., Ramadan, M., & Gjeldum, N. (2020). Integrating the Concept of Industry 4.0 by Teaching Methodology in Industrial Engineering Curriculum. Processes, 8(9), 1007. https://doi.org/10.3390/pr8091007

