Mathematical Modeling and Stability Analysis of a Two-Phase Biosystem
Abstract
1. Introduction
2. Process Description
3. Model Description
- In only the main VFA (acetate) is formed, whereas propionate and butyrate are omitted. In this way, the slow acetogenic phase has been omitted and consequently in only methanogenesis occurs.
- In both bioreactors, the existence of inhibition phenomena is not taken into account.
- Balance equations of the hydrogen and methane in the liquid phases have been neglected because they are practically not dissolved in liquids.
- Hydrogenotrophic bacteria, producing methane from hydrogen, are eliminated previously and do not exist in this process.
- Equations describing balances of inorganic components and some biochemical equations have been neglected in view of simplifying the model.
- is considered in the range between to in the first bioreactor , and in the interval 6.5–8.5 in the second bioreactor . Within these ranges, it is assumed that the negative influence of could be disregarded.
4. Investigation of the Model Solutions
4.1. Equilibrium Points of the Model
- (i)
- the equilibrium point exists if and ;
- (ii)
- the equilibrium point exists if and .
4.2. Local Asymptotic Stability of the Equilibrium Points
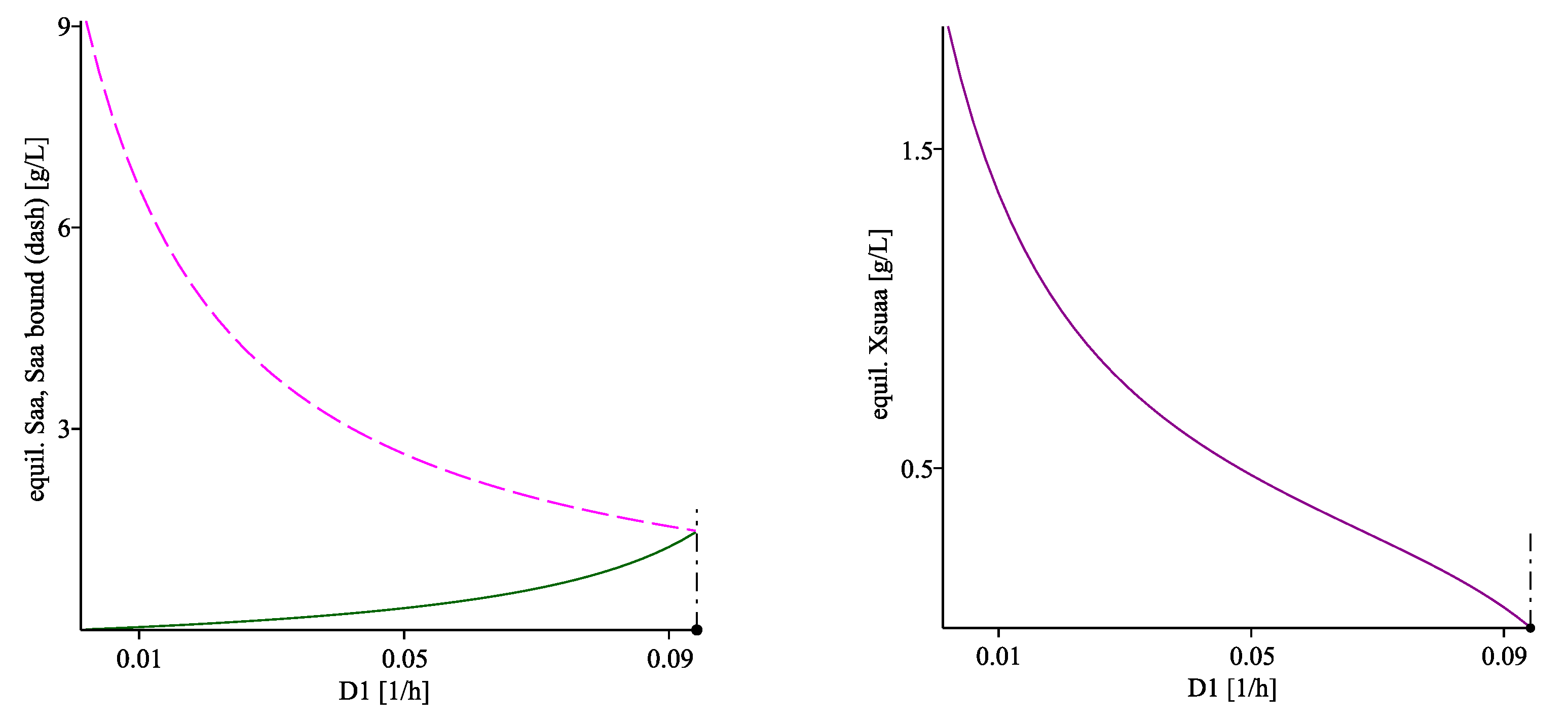
5. Optimization of Hydrogen and Methane Flow Rates
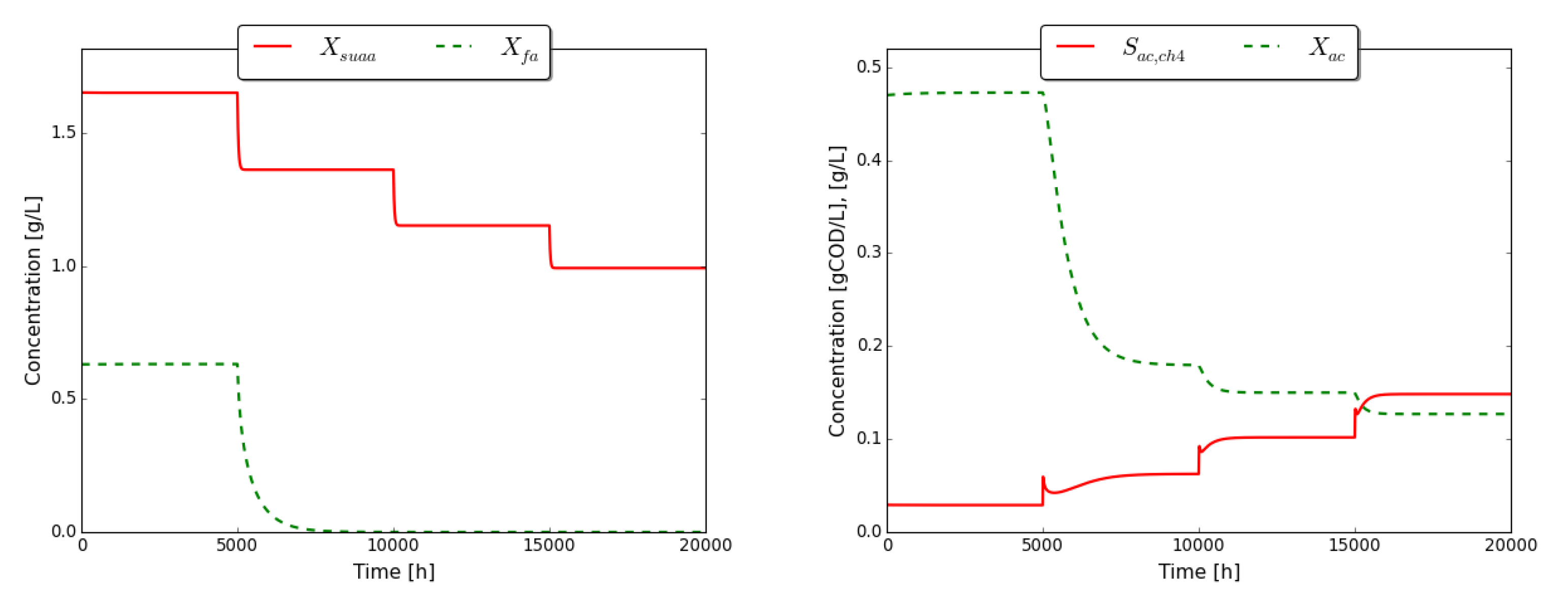
6. Dynamic Behavior of the Model Solutions
7. Discussion
8. Conclusions
Author Contributions
Funding
Acknowledgments
Conflicts of Interest
Appendix A
Appendix A.1. Proof of Theorem 1
Appendix A.2. Characteristic Polynomials of the Equilibrium Points E1(D1) and (D1)
References
- Ahring, B. (Ed.) Biomethanation, I and II; Springer: Berlin/Heidelberg, Germany, 2003. [Google Scholar]
- Deublein, D.; Steinhauser, A. Biogas from Waste and Renewable Resources; Wiley-VCH Verlag: Weinheim, Germany, 2008. [Google Scholar]
- Musa Egieya, J.; Čuček, L.; Zirngast, K.; Isafiade, A.J.; Pahor, B.; Kravanja, Z. Synthesis of biogas supply networks using various biomass and manure types. Comput. Chem. 2019, 122, 129–151. [Google Scholar] [CrossRef]
- Aceves-Lara, C.-A.; Latrille, E.; Steyer, J.-P. Optimal control of hydrogen production in a continuous anaerobic fermentation bioreactor. Int. J. Hydrog. Energy 2010, 35, I0710–I0718. [Google Scholar] [CrossRef]
- Ausiello, A.; Micoli, L.; Turco, M.; Toscano, G.; Florio, C.; Pirozzi, D. Biohydrogen production by dark fermentation of Arundo donax using a new methodology for selection of H2-producing bacteria. Int. J. Hydrog. Energy 2017, 42, 30599–30612. [Google Scholar] [CrossRef]
- Guo, X.M.; Trably, E.; Latrille, E.; Carrere, H.; Steyer, J.-P. Hydrogen production from agricultural waste by dark fermentation: A review. Int. J. Hydrog. Energy 2010, 36, 10660–10673. [Google Scholar] [CrossRef]
- Pakarinen, O.M.; Kaparaju, P.L.N.; Rintala, J.A. Hydrogen and methane yields of untreated, water-extracted and acid (HCl) treated maize in one- and two-stage batch assays. Int. J. Hydrog. Energy 2011, 36, 14401–144407. [Google Scholar] [CrossRef]
- Ruggeri, B.; Tommasi, T.; Sanfilippo, S. BioH2 & BioCH4 through Anaerobic Digestion (From Research to Full-Scale Applications); Springer: London, UK, 2015. [Google Scholar]
- Gerardi, M.H. The Microbiology of Anaerobic Digesters; John Wiley & Sons, Inc.: Hoboken, NJ, USA, 2003. [Google Scholar]
- Cárdenas, E.L.M.; Zapata-Zapata, A.D.; Kim, D. Hydrogen Production from Coffee Mucilage in Dark Fermentation with Organic Wastes. Energies 2019, 12, 71. [Google Scholar] [CrossRef]
- Xu, L.; Wang, Y.; Shah, S.A.A.; Zameer, H.; Solangi, Y.A.; Walasai, G.D.; Siyal, Z.A. Economic viability and environmental efficiency analysis of hydrogen production processes for the decarbonization of energy systems. Processes 2019, 7, 494. [Google Scholar] [CrossRef]
- Prapinagsorn, W.; Sittijunda, S.; Reungsang, A. Co-Digestion of Napier Grass and Its Silage with Cow Dung for Bio-Hydrogen and Methane Production by Two-Stage Anaerobic Digestion Process. Energies 2018, 11, 47. [Google Scholar] [CrossRef]
- Al-Rubaye, H.; Karambelkar, S.; Shivashankaraiah, M.M.; Smith, J.D. Process simulation of two-stage anaerobic digestion for methane production. Biofuels 2019, 10, 181–191. [Google Scholar] [CrossRef]
- Farhat, A.; Miladi, B.; Hamdi, M.; Bouallagui, H. Fermentative hydrogen and methane co-production from anaerobic co-digestion of organic wastes at high loading rate coupling continuously and sequencing batch digesters. Environ. Sci. Pollut. Res. 2018, 25, 27945–27958. [Google Scholar] [CrossRef]
- Nasr, N.; Hafez, H.; Naggar, M.H.E.; Nakhla, G. Application of artificial neural networks for modeling of biohydrogen production. Int. J. Hydrog. Energy 2013, 38, 3189–3195. [Google Scholar] [CrossRef]
- Wang, J.; Wan, W. Kinetic models for fermentative hydrogen production: A review. Int. J. Hydrog. Energy 2009, 34, 3313–3323. [Google Scholar] [CrossRef]
- Batstone, D.J.; Keller, J.; Angelidaki, I.; Kalyuzhnyi, S.V.; Pavlostathis, S.G.; Rozzi, A.; Sanders, W.T.M.; Siegrist, H.; Vavilin, V.A. The IWA Anaerobic Digestion Model No. 1 (ADM1). Water Sci. Technol. 2002, 45, 65–73. [Google Scholar] [CrossRef] [PubMed]
- Dochain, D.; Vanrolleghem, P.A.V. Dynamical Modeling and Estimation in Wasterwater Treatement Process; IWA Publishing: London, UK, 2001. [Google Scholar]
- Neba, F.A.; Asiedu, N.Y.; Addo, A.; Morken, J.; Østerhus, S.W.; Seidu, R. Biodigester rapid analysis and design system (B–RADeS): A candidate attainable region-based simulator for the synthesis of biogas reactor structures. Comput. Chem. 2020, 132, 106607. [Google Scholar] [CrossRef]
- Simeonov, I. Dynamical modeling and estimation in wasterwater treatement process. In Contemporary Approaches to Modeling, Optimisation and Control of Biotechnological Processes; Tzonkov, S., Ed.; Prof. M. Drinov Acad. Publ. House: Sofia, Bulgaria, 2010. [Google Scholar]
- Borisov, M.; Dimitrova, N.; Simeonov, I. Mathematical Modeling of anaerobic digestion with hydrogen and methane production. In Proceedings of the 6th IFAC Conference on Foundations of Systems Biology in Engineering, the International Federation of Automatic Control, Magdeburg, Germany, 9–12 October 2016; IFAC–PapersOnLine (TuPP.2: 1–8). Volume 49, pp. 231–238. [Google Scholar]
- Chorukova, E.; Simeonov, I. Mathematical modeling of the anaerobic digestion in two-stage system with production of hydrogen and methane including three intermediate products. Int. J. Hydrog. Energy 2020, 45, 11550–11558. [Google Scholar] [CrossRef]
- Simeonov, I.; Chorukova, E. Mathematical Modeling of the Anaerobic Digestion with Production of Hydrogen and Methane. In Proceedings of the 4th International Conference on Water, Energy and Environment (ICWEE), Burgas, Bulgaria, 1–3 June 2016; pp. 32–38. [Google Scholar]
- Guellout, Z.; Clion, V.; Benguerba, Y.; Dumas, C.; Ernst, B. Study of the dark fermentative hydrogen production using modified ADM1 models. Biochem. Eng. J. 2018, 132, 9–19. [Google Scholar] [CrossRef]
- Schievano, A.; Tenca, A.; Lonati, S.; Manzini, E.; Adani, F. Can two-stage instead of one-stage anaerobic digestion really increase energy recovery from biomass? Appl. Energy 2014, 124, 335–342. [Google Scholar] [CrossRef]
- Donoso-Bravo, A.; Gajardo, P.; Sebbah, M.; Vicencio, D. Comparison of performance in an anaerobic digestion process: One-reactor vs two-reactor configurations. Math. Biosci. Eng. 2019, 16, 2447–2465. [Google Scholar] [CrossRef]
- Blumensaat, F.; Keller, J. Modeling of two-stage anaerobic digestion using the IWA Anaerobic Digestion Model No. 1 (ADM1). Water Res. 2005, 39, 171–183. [Google Scholar] [CrossRef]
- Najdenski, H.; Ilyin, V.; Angelov, P.; Hubenov, V.; Korshunov, D.; Kussovski, V.; Dimitrova, L.; Simeonov, I. Laboratory biodegradation of potential cellulose wastes generated during long-term manned space missions. Ecol. Eng. Env. Prot. 2019, 1, 71–78. [Google Scholar] [CrossRef]
- Denchev, D.; Hubenov, V.; Simeonov, I.; Kabaivanova, L. Biohydrogen production from lignocellulosic waste with anaerobic bacteria. In Proceedings of the 4th International Conference on Water, Energy and Environment (ICWEE), Burgas, Bulgaria, 1–3 June 2016; pp. 7–12. [Google Scholar]
- Simeonov, I. Mathematical modeling and parameters estimation of anaerobic fermentation process. Bioprocess Eng. 1999, 21, 377–381. [Google Scholar] [CrossRef]
- Rosen, C.; Jeppsson, U. Aspects on ADM1 Implementation within the BSM2 Framework; Preprint CODEN:LUTEDX/(TEIE-7224); Department of Industrial Electrical Engineering and Automation, Lund University: Lund, Sweden, 2006; pp. 1–35. [Google Scholar]
- Hess, J.; Bernard, O. Design and study of a risk management criterion for an unstable anaerobic wastewater treatment process. J. Process. Control 2008, 18, 71–79. [Google Scholar] [CrossRef]
- Wiggins, S. Introduction to Applied Nonlinear Dynamical Systems and Chaos; Springer: New York, NY, USA, 1990. [Google Scholar]
- Bayen, T.; Gajardo, P. On the steady state optimization of the biogas production in a two-stage anaerobic digestion model. J. Math. Biol. 2019, 78, 1067–1087. [Google Scholar] [CrossRef] [PubMed]
- Li, Q.; Li, Y. Coproduction of hydrogen and methane in a CSTR-IC two-stage anaerobic digestion system from molasses wastewater. Water Sci. Technol. 2019, 79, 270–277. [Google Scholar] [CrossRef] [PubMed]
- Simeonov, I.; Karakashev, D. Mathematical Modeling of the anaerobic digestion including the syntrophic acetate oxidation. In Proceedings of the 7th Vienna International Conference on Mathematical Modeling (MATHMOD), Vienna, Austria, 14–17 February 2012; Volume 7, pp. 304–309. [Google Scholar]
- Borisov, M.; Denchev, D.; Simeonov, I. Mathematical Modeling of a two-stage anaerobic digestion process with hydrogen and methane production using ADM1. Ecol. Eng. Environ. Prot. 2020, 1, 18–29. [Google Scholar]
- Dareioti, M.A.; Kornaros, M. Effect of hydraulic retention time (HRT) on the anaerobic co-digestionof agro-industrial wastes in a two-stage CSTR system. Bioresour. Technol. 2014, 167, 407–415. [Google Scholar] [CrossRef]
- Cavinato, C.; Bolzonella, D.; Faton, F.; Cecchi, F.; Pavan, P. Optimization of two-phase thermophilic anaerobic digestion of biowaste for hydrogen and methane production through reject water recirculation. Bioresour. Technol. 2011, 102, 8605–8611. [Google Scholar] [CrossRef]
- Intanoo, P.; Rangsanvigit, P.; Malakul, P.; Chavadej, S. Optimization of separate hydrogen and methane production from cassava wastewater using two-stage upflow anaerobic sludge blanket reactor (UASB) system under thermophilic operation. Bioresour. Technol. 2014, 173, 256–265. [Google Scholar] [CrossRef]
- Khan, M.A.; Ngo, H.H.; Guo, W.S.; Liu, Y.; Nghiem, L.D.; Hai, F.I.; Deng, L.J.; Wang, J.; Wu, Y. Optimization of process parameters for production of volatile fatty acid, biohydrogen and methane from anaerobic digestion. Bioresour. Technol. 2016, 219, 738–748. [Google Scholar] [CrossRef]












| Definition of the Model Variables | |
|---|---|
| concentration of monosacharides | |
| concentration of amino acids (AA) | |
| concentration of fatty acids (LCFA) | |
| concentration of total acetate in | |
| concentration of total acetate in | |
| concentration of composites | |
| concentration of carbohydrates | |
| concentration of proteins | |
| concentration of lipids | |
| concentration of sugar and AA degraders | |
| concentration of LCFA degraders | |
| concentration of acetate degraders | |
| dilution rate in the first bioreactor | |
| dilution rate in the second bioreactor | 
| Definition of the Model Parameters | Values | |
|---|---|---|
| input concentration of | 0.01 | |
| input concentration of | 0.001 | |
| input concentration of | 0.001 | |
| input concentration of | 50 | |
| stoichiometric parameter [–] | 0.2 | |
| stoichiometric parameter [–] | 0.2 | |
| stoichiometric parameter [–] | 0.3 | |
| stoichiometric parameter [–] | 0.05 | |
| stoichiometric parameter [–] | 0.95 | |
| stoichiometric parameter [–] | 0.41 | |
| stoichiometric parameter [–] | 0.4 | |
| stoichiometric parameter [–] | 0.1 | |
| stoichiometric parameter [–] | 27.3 | |
| stoichiometric parameter [–] | 0.06 | |
| physicochemical parameter | 0.7 | |
| physicochemical parameter | 0.7 | |
| physicochemical parameter | 0.7 | |
| physicochemical parameter | 75 | |
| biochemical parameter | 0.0208 | |
| biochemical parameter | 0.417 | |
| biochemical parameter | 0.417 | |
| biochemical parameter | 0.417 | |
| biochemical parameter | 1.25 | |
| biochemical parameter | 0.5 | |
| biochemical parameter | 0.15 | |
| biochemical parameter | 0.0167 | |
| biochemical parameter | 0.67 | |
| biochemical parameter | 0.4 | 
| Time | 0–5000 | 5000–10,000 | 10,000–15,000 | 15,000–20,000 | 
|---|---|---|---|---|
| Time | 0–5000 | 5000–10,000 | 10,000–15,000 | 15,000–20,000 | 
|---|---|---|---|---|
| 40 | 50 | 75 | 60 | 
© 2020 by the authors. Licensee MDPI, Basel, Switzerland. This article is an open access article distributed under the terms and conditions of the Creative Commons Attribution (CC BY) license (http://creativecommons.org/licenses/by/4.0/).
Share and Cite
Borisov, M.; Dimitrova, N.; Simeonov, I. Mathematical Modeling and Stability Analysis of a Two-Phase Biosystem. Processes 2020, 8, 791. https://doi.org/10.3390/pr8070791
Borisov M, Dimitrova N, Simeonov I. Mathematical Modeling and Stability Analysis of a Two-Phase Biosystem. Processes. 2020; 8(7):791. https://doi.org/10.3390/pr8070791
Chicago/Turabian StyleBorisov, Milen, Neli Dimitrova, and Ivan Simeonov. 2020. "Mathematical Modeling and Stability Analysis of a Two-Phase Biosystem" Processes 8, no. 7: 791. https://doi.org/10.3390/pr8070791
APA StyleBorisov, M., Dimitrova, N., & Simeonov, I. (2020). Mathematical Modeling and Stability Analysis of a Two-Phase Biosystem. Processes, 8(7), 791. https://doi.org/10.3390/pr8070791
 
        

 
       