Abstract
Sustainability is increasingly being addressed globally. The manufacturing industry faces various constraints and opportunities related to sustainable development. Currently, there are few methodological frameworks for evaluating sustainable organizational development. Assessing and improving organizational capacity is important for producers and researchers in the field and local, national, and international authorities. This research proposes a hierarchical framework for sustainability assessment of manufacturing industry in Romania. The proposed framework integrates performance elements and measures to improve all the processes and activities from the triple perspective of sustainability. Sustainability assessment captures the entire supply chain of the organization, including stakeholder interests and end-of-life directions for products. To establish the elements to be integrated in the development of the proposed framework, market research (online questionnaire-for the characterization of Industry 4.0) and the Delphi method were used to identify the categories of performance indicators that must be measured to identify organizational capacity for sustainable development. The framework was tested by an automotive manufacturing organization. A number of improvements have been identified that relate to Industry 4.0 facilities and the application of the facilities related to recovering the value of the product at the end of its life cycle. This hierarchical framework can be customized in detail for the specific of each organization and can be adapted in other industries, including banking, retail, and other services. It can be observed that waste management and the interests of the stakeholders are major implications that must be measured and properly motivated.
1. Introduction
Sustainability and sustainable development as concepts have gone through different development stages since their introduction. The historical development of the concept has been carried out at various conferences and within organizations and institutions, which are currently concerned with the implementation of the principles, targets, and objectives of sustainable development [1]. The concept of sustainable development has encounter over time different criticisms and interpretations, being accepted in different fields of activity. The concept of sustainable development, throughout its evolution, has adapted to environmental and technological requirements, but the heart, principles, directions, and objectives have been preserved and are still present. Due to the fact that the environment is dynamic and new aspects come in, some sustainable development goals have been updated. The objectives of sustainable development are contained in the 2030 Agenda. At the same time, the objectives of this agenda contribute to the survival on the planet and to the increase of the standard of living [1,2].
If sustainable development initially focused more on the environmental dimension, gradually, obligations regarding the social and economic dimension have been added. The concept of sustainable development has become one appreciated by organizations due to the identification of organizational benefits and advantages [2,3,4,5].
The social and economic aspects are addressed and appreciated by the organizations involved in sustainable development [6]. Five decades ago, society was characterized by consumerism, economic growth, polluted living space, and unorganized ways of living [2,3,4,5,6,7]. The exploitation of some natural resources contributes to the entrenchment of the right to a decent living for the next generations. The needs of the population are inversely proportional to those of the organizations.
Imbalances in the environment contribute to the generation of negative effects for future generations. Pollution is a major environmental problem. Among the sources of pollution are: (1) the development of the economic environment (economic growth, traffic intensification, traffic improvement, increasing the number of inhabitants, increased tourism, etc.), (2) natural hazards (earthquakes, severe rain, volcanic eruptions, droughts, wind, etc.), and (3) technology (different networks built, new concepts, intensification of the use of information technology, construction of different attractive products for users, waste management, etc.) [8,9,10,11]. These factors contribute to the occurrence of consequences, some severe, which concern ecological problems, ecosystem instability, global climate change, natural disasters, hunger and poverty, lower quality of life, etc. [10].
The global scenario of depletion of natural resources and environmental, economic, and social imbalance motivates organizations and individuals to adopt sustainability practices in organizational processes. Sustainability was born many years ago, but few guidelines are available for its practical implementation and evaluation [8,9,10,11]. The research [3] states a considerable impact of sustainability on the environment. This research presents the impact of greenhouse gases and waste on the environment. Reference is made to the wood industry, energy, and heat generation. The researches [4,5] states that sustainability is achieved in the field of transport and adjacent industries and emphasizes the reduction of environmental impact. Previous research [6] presents sustainability studies in the airline field, and the automotive industry must be evaluated and analyzed in future research. Other research [7] presents the impact of sustainability in the fashion industry. Further research [8] presents the impact of sustainable development in the foam and chemical industry, presenting different visions. It is specified that the automotive industry has a considerable impact in the field of sustainability, without specifying these impacts. The research by Amui et al. [9] has various implications for the food industry. From the analysis of the different definitions discussed in several studies [3,4,5,6,7,8,9], it was observed that the approach on sustainability in manufacturing is not yet concretely developed. Sustainable development improves the conditions of companies, thus contributing to their competitiveness. Sustainable development is a voluntary approach, but it is increasingly adopted by companies. Stakeholders are interested in this concept as long as they get improved financial results (increased profit). The first direction was the one of environmental sustainability, with major implications for national and international authorities and organizations [5]. However, sustainability is now defined by three dimensions—environmental, social, and economic [10]. Pervious research [5,6] addressed sustainability in land and air transport industries. It emphasizes the importance of addressing sustainability in this industry as a result of generating a large amount of greenhouse gases. The results published in reference [7] highlight the impact of sustainability in the fashion industry and the impact it has social impact by producing the articles used by the final customer who is in the society. The importance of occupational safety and health in this industry is also mentioned. This industry focuses on re-manufacturing, reconditioning of items, use for other purposes, reuse of other people’s items, recycling materials by implementing buy-back (in various stores), reducing the impact on the environment by using natural materials (bio-cotton, wool, etc.), repair and recovery of items to meet basic needs, redesign of the manufacturing process by including automatic lines, and reconditioning items to be used until the end of their life cycle. Other research [8] presents studies in the foam and chemical industry and emphasizes the importance of renewable energy sources. In the same direction as the fashion industry, the food industry is one that addresses the end customer, and the functions of sustainability are addressed. One study [9] concerning the food industry refers to the 9Rs (remanufacturing, reconditioning, reuse, recycling, reduce, repair, recover, redesign, and reconditioning). The importance of the 9Rs in the entire manufacturing process is underlined.
Another study [10] specifies the imperatives of Industry 4.0 and its importance in the current economic development. Therefore, five important reasons can be systematized. Sustainable manufacturing is one of the most important issues to address for the following five important reasons [5,6,7,8,9,10]:
- Manufacturing generates a significant quantity of greenhouse gases alongside the energy and transport industries [5,6];
- Manufacturing has social impact by producing the articles used by the final customer, but also on occupational safety and health [7].
- This high impact is due to huge energy consumption and the use of physical resources [8];
- Manufacturing needs to adopt the following functions of sustainability: remanufacturing, recondition, reuse, recycling, reduce, repair, recover, redesign, and recondition (9R) [9];
- Manufacturing must adopt the Industry 4.0 imperatives by integrating its requirements into sustainable development [10].
Organizations implement various strategies, in accordance with the interests of their stakeholders and good practices to make their processes environmentally efficient and sufficiently socially and economically viable. Therefore, it is suggested that manufacturing integrate production processes that pursue sustainable manufacturing practices. It is imperative that a study should include all aspects of sustainability related to stakeholder involvement, the entire logistics chain, and strategies up to the end of product life [6].
The practices, methods, and tools used for sustainability assessment in the manufacturing industry are based on a pioneering roadmap for applying the imperatives of the circular economy in the context of Industry 4.0. The results of this research refer to the presentation of the relationship between circular economy and Industry 4.0, as well as the improvement of the ReSOLVE (Regenerate, Share, Optimise, Loop, Virtualise, Exchange—a framework with six action areas for businesses) framework [11]. It is an approach based on specialized literature and qualitative evaluation. Another model [12] aims to integrate technologies from Industry 4.0 integrated with circular economy (EC) practices to provide a business model. This business model is based on the reuse and recycling of ferrous materials and waste. It is based on qualitative evaluation. A study of 600 German companies claims that the opportunities of digital networks are used to a limited extent, especially for streamlining production processes [13]. This study does not present an improvement framework, but only an evaluation of the results obtained from the market research. Other research offers a synergistic and integrative circular economy-digital technologies framework based on the empirical literature [14]. The research results state that the research directions of the circular economy have been submitted, but the research and applicability of the digital technologies that allow an EC are still in the basic form. Another study presents “X” production systems (XPS) and the importance of lean manufacturing and continuous improvement principles [15]. It presents the situation of a company that has better aligned its XPS with the sustainability objectives. Following that research, the indicator panel and the evaluation framework are completed. Other research [16] takes into account the life cycle of the product, stakeholders, employees and customers, and end-of-life strategies, but also includes environmental, social, and economic aspects in a single comprehensive review on the aforementioned directions. The results highlight an integrated approach based on various research in this direction.
In summary, other research is based on sustainable value stream mapping [17], use of multi-criteria decision making [18], assessment questionnaires [17,18,19], indicator-based assessment [19,20,21], rating system [20], scoring tools [21], software tools [20], mathematical modeling [20,21,22,23] life cycle analysis [24,25,26], product service systems [27], and a sustainability index [27,28]. By evaluating these approaches, it can be seen that the research covers the evaluation of the sustainability via the measurement of performance taking into account certain practices and indicators. Therefore, an integrated framework for sustainability assessment, including product life cycle engineering, stakeholder interests, supplier and supply chain management, employees and customers, and end-of-life strategies is impetuous to develop. These approaches [17,18,19,20,21,22,23,24,25,26,27,28] are applied on specific business typologies without taking into account the opportunities and requirements of Industry 4.0. The framework that this research seeks to develop takes into account the behavior of different companies in the manufacturing industry and the characteristics of the Industry 4.0. Previous studies do not take into account the characteristics of Romanian manufacturing industry. This research does not use as a research method, discussions on the results obtained with experts in the field.
This paper is structured in two main directions: researching the characteristics of Industry 4.0 and of the indicators that evaluate the organizational sustainability. Finally, the hierarchical framework for sustainability assessment of manufacturing industry is pre-tested and validated. This research presents a new evaluation framework, which integrates the goals of sustainable development and those of Industry 4.0. To develop this framework, market research was conducted to identify the current needs and implications in Industry 4.0. This research was validated following discussions with manufacturers in the manufacturing industry. These debates were based on the Delphi method. Finally, a hierarchical framework was developed based on the needs identified and validated through the Delphi method. This framework is used to evaluate and improve the involvement of companies in the manufacturing in sustainable development and reduce the negative impact on the environment.
2. Research Methodology
The research methodology comprises three research directions—market research by means of a questionnaire applied to 100 manufacturing industry experts, the Delphi method involving one facilitator and 40 experts, and the author’s empirical experience. All the phases of the research are progressively completed, and finally, the proposed framework is pre-tested and validated.
2.1. The Questionnaire
Marketing research helps to identify the needs and desires of the clients [29]. There are a number of tools, but a questionnaire survey is a facile, cheap, and easy to apply method. The questionnaire provides an easy to apply way to contact a number of individuals [29,30,31,32,33,34,35]. Various questions may be asked depending on the type of information that is to be obtained. A questionnaire can feature open-ended questions (completely unstructured, structured, describing an image), closed questions with predetermined answers (with different scales—Stapel, semantic differential, constant amount appreciation attribute), or mixed questions. If the goal is to collect motivations and opinions regarding the creativity and innovation of the respondent, then open questions will be used. If all the answer variants can be anticipated, then closed questions will be used. In other situations, mixed questions can be used [31].
In this research, the questionnaire was used to identify the characteristics and imperatives of Industry 4.0 in Romania. This research tool has been applied to shareholders throughout Romania. The informants were 100 shareholders, directors, or managers. The confidence level is 95%, and p-value > α. These results emphasize that the null hypothesis is not rejected. The 100 companies were selected from the classification of companies based on turnover, net profit, and number of employees (top 100 companies). This classification was made on the basis of data from the Trade Register and National Institute of Statistics. The application of the questionnaire was done online and was specific to each previously identified respondent. The respondents were identified according to the activity field of the company. It was intended to cover all areas of activity in the manufacturing industry. All responses were valid. The Likert scale (1—least important and 5—most important), distribution of a set score (0—poorly implemented and 100—fully implemented), and open questions were used. The questionnaire was structured in four parts, Table 1: information about the company; Industry 4.0 interpretation, facilitators, and barriers; and Industry 4.0 maturity and national technology platform. The results obtained in this research are used to develop the hierarchical framework for sustainability assessment in the manufacturing industry.
Table 1.
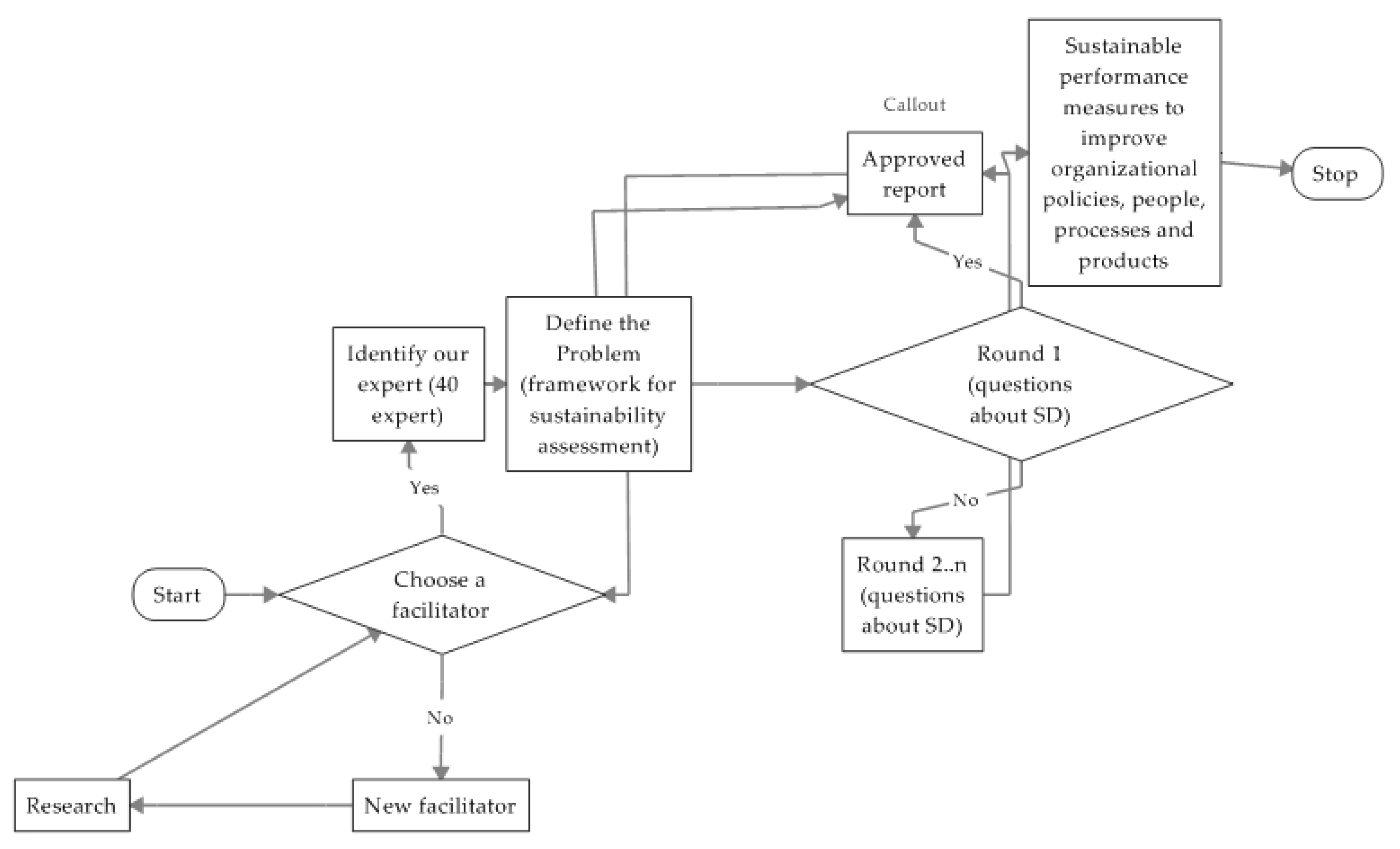
Sustainable development and Industry 4.0.
2.2. Delphi Method
The Delphi method is a forecast framework that includes the results of several rounds of questionnaires sent to a group of experts [15]. The results of a round are recorded, and then they are sent to the expert group, and the anonymous responses are aggregated and shared again to the expert group [15,16,17,18]. The process of applying this method is shown in the figure below. The Delphi technique is a method used to estimate the probability and outcome of future events [15]. The expert group exchanges opinions, and each expert personally provides estimates and assumptions based on their experience to a facilitator, who examines the data and develops a summary report [19,20,21]. Experts review the form of the report, and a new (second) report is issued. This process continues until all experts/participants agree with the developed report. This technique is an iterative one and is successfully applied in management and in different approaches to competitiveness [18]. In this area, sustainable development also has its place [32,33,34,35]. The Delphi method clarifies and extends problems to identify all areas and features that need modification [36]. In the present research, we used the Delphi method to identify all sustainable performance measures for improving organizational policies, people, processes and products. The following steps are presented in Figure 1. For the application of this method, a facilitator was identified from the automotive industry, being the manager of the processes and research-development department. The facilitator is characterized by over 30 years of experience in manufacturing, is the manager of a company with over 3000 employees, has personal involvement in sustainable development, is a good communicator, and has the capacity to analyze (as a result of the competences registered on the basis of certificates obtained at the international level).
Figure 1.
The stages of the Delphi method used in establishing the hierarchical framework for sustainability assessment of manufacturing industry.
The automotive industry has a significant percentage of manufacturing in Romania (it generates over 15% of gross domestic product [37,38,39,40]). Industries have their peculiarities and must be evaluated in a complex way [40,41,42,43,44]. The construction of the sample of respondents from different fields contributes to the achievement of an integrated framework for evaluating sustainable development [45,46,47]. Forty experts participated in the analysis rounds. Individuals with solid expertise and sustainability skills were selected. The database used for the selection of experts was the one from the application of the questionnaire (of the 100 respondents). There were six segments in the manufacturing industry identified based on the activity performed [38] in Romania. These segments, their percentages, and the targeted directions are presented in Table 2.
Table 2.
Sustainable development and Industry 4.0.
2.3. Empirical Experience
The interest in sustainable development over the last 10 years and the multiple studies carried out on the subject (over 150 works) have contributed to the extension of the research toward this model of manufacturing. The research carried out [48,49,50,51,52,53] has contributed to the foundation of the concept and to the identification of measures and performance indicators. They are the pillars of the hierarchical framework for sustainability assessment. The author has contributed as the main author to the development of a series of studies that have advanced the field of sustainability (Table 3).
Table 3.
Research by the author in the field of sustainability and innovation.
3. National and International Situation in the Manufacturing Industry
Manufacturing is the production of goods intended for use or sale with labor and machinery, instruments, processing, or chemical or biological formulation [36]. Finished products can be sold, through a distribution chain, to other producers for the production of more complex products or redistributed through the tertiary industry to final consumers [15,16,17,18,19,20]. In order to characterize manufacturing, a qualitative evaluation of the existing data series in the databases of the accredited institutes is performed. To characterize manufacturing, the following characteristics are taken into account: the number of employees, the amount of waste generated, the greenhouse gas emissions, and the level of innovation. These indicators are presented for the European Union (EU) and Romania [38,39,40,41,44,45].
The number of employed persons in the European Union decreased to 230,356,800 in the first quarter of 2019 from 231,342,700 in the fourth quarter of 2018. Of the EU employees over 15% are in the manufacturing industry.
In Romania, the number of employees in industry, construction, trade and other services in 2018 was 8,197,014, and in 2019, 8,249,779 employees. The employee is the person who exercises his activity on the basis of an employment contract in an economic or social unit—regardless of its form of ownership—or to private persons in exchange for a remuneration in the form of a salary, paid in money or nature, under commission form and others [38,39,54]. Figure 2 shows the main areas of activity and the number of employees for the period 2017–2019.
Figure 2.
Situation of the number of employees in the main activities of the Romanian economy in the period 2017–2019 [44].
From the perspective of the quantity of waste generated, at the EU level, there were 2,116,310,000 tons in 2016 and 2,125,300,000 in 2017. From the perspective of the countries that generate these quantities, the situation is presented in Figure 3. The series is presented according to the reported data (some countries have not reported the amount of waste generated). Romania generated 176,742,421 tons of waste in 2017.
Figure 3.
Amount of waste generated in the European Union (EU) for 2016–2017 (tons) [45].
Of the total amount of waste, at the EU level, 253,440,000 tons in 2016 and 258,890,000 tons in 2017 were generated by the manufacturing industry (Figure 3). The percentage of waste generated in manufacturing is over 10% of the total waste generated. For Romania, the quantity of waste generated by manufacturing was 6,727,021 tons in 2016 and 7,770,090 tons in 2017 (Figure 4.)
Figure 4.
The quantity of waste generated by the manufacturing industry in EU countries for the period 2016–2017 (tons) [45].
From the perspective of the quantity of greenhouse gases emitted, the EU generated 4,461,685.11 tons in 2016 and 4,492,127.01 in 2017. Of this quantity, over 10% was generated by the manufacturing industry. Romania generated 115,150.66 tons in 2016 and 114,811.43 tons in 2017. The manufacturing industry in Romania generated 12,836.27 tons in 2016 and 13,105.39 tons in 2017. It can be seen that over 10% is generated by the manufacturing industry in Romania as well. The EU trend is also followed nationally.
Thus, it can be stated that the manufacturing industry is an important economic activity, with considerable contribution in EU and Romania, and this research approach is essential in this field.
4. Characteristics of Industry 4.0
Manufacturing processes are responsible for a significant portion of the consumption of natural resources and the generation of greenhouse gases. Manufacturing is defined as “the transformation of materials and information into tangible and intangible goods to satisfy the needs and desires of the buyers” [21,55,56,57]. The industry sector, including production, consumes almost half of the total energy delivered worldwide [15]. In the US, manufacturing absorbs more than 42% of total energy consumption [18,58]. Similarly, in China, the manufacturing sector absorbs 58% of total energy consumption [59,60]. As a result, numerous efforts have been made to reduce the environmental impact of different manufacturing processes, and several strategies have been implemented to monitor, improve, and control variables such as energy consumption [14,15,16,17,18,19], carbon emissions [15,16,17,18], the development of sustainable jobs [18,19,20,61], and the integration of innovative solutions [20,21,22,62].
Within this framework of sustainable development, Industry 4.0 appears as an industrial opportunity. The concept of Industry 4.0 began as a strategic framework for industrial production conceived and implemented by the German government in 2011 [10,11,12,13,14,15,16,17,18,19,20,21,22,23,24]. Industry 4.0 can be defined as a combination of technologies and value concepts applicable to organizational processes [16,17,18]. This is a general transformation using digital integration and intelligent engineering [26,27,28,61]. Industry 4.0 imperatives are in the following directions: the preparation of an intelligent, computerized, optimized manufacturing environment, which guarantees the flexibility and high efficiency of production and minimal impact on the environment [21,22,23,24,25,26,27,62]. Therefore, approaching Industry 4.0 in the context of sustainable development [63] is mandatory because the potential results obtained from this approach are productivity and resource efficiency [64]. For example, in previous studies [25,26,27,28,29], it is emphasized that Industry 4.0 encourages digitization by offering new efficient approaches to process control using the Internet of Things and integrating cyber-physical systems into manufacturing, which can improve resource and energy efficiency, and automated manufacturing concepts will increase the level of innovation and will reduce the amount of waste generated [30]. Industry 4.0 describes the progressive fusion of industrial production processes with the digital world of information technology.
Evaluating the two approaches—sustainable development and Industry 4.0 framework in the manufacturing industry—we can identify the following applications in manufacturing [22,23,24,25,26,27,28,29,30,31,32,33,34,35,36]. This analysis takes into account the 17 objectives and 169 goals of sustainable development (17 sustainable development goals—SDGs and 169 goals) and the definition of Industry 4.0. The entire analysis is based on studies published in the literature and are based on the needs of the manufacturing industry (see Table 4). For example, simulating different algorithms contributes to reducing poverty by proposing frameworks for improvement and identifying problems, improving living conditions, education through access to technology, identifying gaps for energy efficiency and improving conditions and outcomes for social responsibility.
Table 4.
Sustainable development and Industry 4.0.
5. The Manufacturing Industry in Romania
The manufacturing industry in Romania is constantly growing, being one of the most important industries therein. More than 1.2 million employees work in this industry, which is 35% of the total workforce in the economy [31]. Included in the manufacturing industry are companies in the food industry, beverage manufacturing, tobacco products, textiles and clothing, wood processing, furniture, chemical industry, auto industry, and pharmaceutical products manufacturing (companies with a NACE code between 10 and 33). The net profit balance is 542 million euros (the difference between the total net profit and the total losses), and the margin of the big factories in the local economy was 3.5% in 2019 [39,40,41,42]. The first positions are occupied by companies in the automotive industry, crude oil processing, road transport, the production of soft drinks, the manufacture of household appliances, and the manufacture of alcoholic beverages [42,43,44]. The characteristics of the Romanian market are a skilled labor force that is competent in the field, a low/medium level of remuneration (compared to the salary level in the European Union), a university environment open to collaborations with the industry in order to develop the required competences, adaptability, average involvement of the state authorities, and the capacity for expansion and globalization [38,39,40,41,42,43,44]. The process of production systematized for the manufacturing is shown in Figure 5. The definition of the process begins with the definition of the strategic elements. The next level includes the requirements, the conditions for carrying out the processes, and the current situation of the processes. The next level includes the elements related to the company’s logistics and integrating the customer’s requirements. Finally, we find the reverse logistics.
Figure 5.
Process model for manufacturing industry.
6. Results
This section presents the results obtained from the research. At the end of the presentation of the results, the hierarchical framework for sustainability assessment of manufacturing industry is presented.
6.1. Industry 4.0: Characteristics, Implications, and Proposed Developments
Industry 4.0. includes the tendency of companies toward automation and data exchange in technologies and manufacturing processes that include cyber-physical systems (CPS), the Internet of Things (IoT), the Industrial Internet of Things (IIoT), cloud computing, cognitive computing and artificial intelligence, and other implications related to these fields [44,45,46,47,48,49,50,51]. New digital industrial technology presents a number of facilities for the sustainability of companies [52,53,54,55,56,57,58]. Below are the results obtained in the research conducted with the 100 experts from the fields related to manufacturing industry.
The information is structured in Table 5. The results obtained for each of the following four directions are presented: company information, Industry 4.0—interpretation, facilitators, and barriers; Industry 4.0—maturity; and national technology platform Industry 4.0. For each investigated element, the characteristics and indicators that will be used in the hierarchical framework formation were retained.
Table 5.
Sustainable development and Industry 4.0.
For the first direction—information about the company—directions for characterizing the companies of the study respondents were targeted. Percentages were identified by major categories (as a result of responses based on a single choice from a number of variants). The second direction—interpretation, facilitators, and barriers—addressed a number of important elements for Industry 4.0. The respondents had multiple selections. In the interpretation of the data the percentage of the total respondents was used. The third direction—maturity—allowed the respondents a unique choice based on Likert scale assessment. In the interpretation of the data the percentage of the total respondents was used. The last direction, —national technology platform Industry 4.0—allowed a single selection, and the value obtained was interpreted as a percentage.
6.2. Indicators of Sustainable Development on the Dimensions of the Triple Baseline
To identify the performance measures and sustainability indicators, the Delphi method was used, with three rounds of discussions for defining their importance. The results of the first round are presented in Table 6. For the evaluation of the targeted directions, the following were used:
Table 6.
Sustainable development and Industry 4.0.
- Experience—the lowest level recorded in the 40 experts is presented;
- Involvement in innovation—the arithmetic mean is calculated;
- Involvement in sustainable development—there are categories of indicators presented;
- Involvement in strategic management—there are categories of indicators presented;
- Strategic vision—there are categories of indicators presented.
For each segment of manufacturing industry, the indicators that are not found in the previous segments are filled in.
After identifying all the measures and indicators in round 1, they are reviewed in round 2 to develop the final report. The whole approach is coordinated by the facilitator. These indicators were ranked on the five levels of importance. Each level includes the indicators and measures related to the three basic lines (social, economic and environmental). A structural self-interaction matrix (SSIM) was used for the selected elements from round 2. The report in round 3 was accepted by all experts (40 experts) of the target group. The definition of the hierarchical framework for sustainability assessment of manufacturing industry is presented in Table 7. All indicators agreed to by experts were divided into categories on the three dimensions of sustainability. These categories were allocated to five levels. Their levels and importance were determined by experts in the field during the rounds of the Delphi method. Shareholders believe that any implementation must be approved and accepted by them and that they will not finance techniques and technologies that are not profitable. Everyone appreciated that this is the first level of evaluation.
Table 7.
Defining the hierarchical framework.
6.3. Proposed Conceptual Hierarchical Framework for Sustainability Assessment of Manufacturing Industry
For each level, indicators were defined for each dimension of sustainability. The indicators are identified based on market research (Industry 4.0) and Delphi analysis. Each level records a score calculated as the arithmetic mean of the scores recorded. For each indicator, the evaluator gives a grade from 1 to 5, depending on the degree of implementation (1 = not implemented and 5 = fully implemented). The final report after measuring the performance on sustainable development will include the score obtained on each level for each dimension, Figure 6. At the end of the evaluation, the value of the levels is calculated as the arithmetic mean of the five evaluated levels.
Figure 6.
Hierarchical framework for sustainability assessment of manufacturing industry.
6.4. Empirical Testing
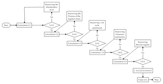
The result of the empirical testing is shown in Figure 7. It can be observed that if the indicator level is lower than 2, it returns to the initial phase for level improvement. The value of the total score registered for a company highlights the involvement in the sustainable development. If the value L is less than 10, then the company is at the limit of the level of sustainability and it is recommended to improve all indicators of the five levels. If the value is between 10 and 15, the involvement is average, and the recommendations refer to the implementation of some directions of Industry 4.0 in order to increase the level of competitiveness. If the score value is greater than 15, then the situation of the company is favorable.
Figure 7.
Empirical evaluation based on the proposed hierarchical framework.
This hierarchical model was conceived in the form of a continuous loop. The evaluation of a company does not go further if the evaluation of the level indicators does not exceed 2. If the value is not 2, it returns to the previous level to improve certain indicators that have received low scores. When each level is satisfied, the end is reached by measuring the company’s implications. At each level, depending on the value, different recommendations are received.
6.5. Validation and Future Research Approach
The validation was performed on a company in the automotive industry, and the results obtained are presented in the following process, Table 8. For the evaluated company, the five levels were completed. For each level, the value being less than 2, a series of recommendations were received which are presented in Table 8. The whole evaluation was based on the algorithm presented in Figure 7.
Table 8.
The results obtained during the evaluation.
7. Discussion
Following the conducted research, various aspects related to the need for sustainable development and Industry 4.0 can be discussed. From the perspective of Industry 4.0, it can be seen that not all companies in Romania have accessed the national platform for Industry 4.0. Among the most important facilitators of Industry 4.0 are cost reduction, competitiveness, demand for partners, financial benefits, flexibility, reliable operation, and production interruptions. Barriers mainly refer to the lack of financial resources, competencies, the dimensioning of the supply chain, and the resistance of employees.
From the perspective of sustainable development, following the application of the Delphi method, a series of measures and indicators have been identified that contribute to the assessment of sustainable development and to the proposal of improvement measures.
The proposed model takes into account the imperatives of Industry 4.0 for manufacturing, the objectives and indicators of sustainable development. Five levels of evaluation are developed to systematically identify the measures required to improve the company’s situation. Compared to existing methods, the present model reaches a final form during critical rounds of brainstorming analysis. These were performed during the Delphi method.
A five-level hierarchical model was developed starting from the interests of the shareholders to the reverse logistics. For each level, the impact of the indicators is calculated and, finally, the total value. A value of a level below score 2 requires a review of the company’s behavior in those directions. Finally, the company’s position toward sustainable development is obtained.
Following the test, a series of improvements of the initially proposed conceptual model were obtained. These improvements refer to improvements implemented following the empirical testing, the application of the 9Rs in any situation of the company, the evaluation of the requirements regarding the international standards, the improvement of the materials used, the recovery of the value at the end of the life cycle, the imposition of improvements regarding the Industry 4.0, and the involvement of shareholders in establishing financial indicators.
The proposed model advances the level of knowledge in the field by the fact that it has really identified the imperatives of industry 4.0 and develops a model in rounds of debates with experts in the field of manufacturing. This model is not a theoretical one but one approved by 40 experts chosen according to the top companies in Romania. The model is applicable to every industry because the evaluation is done by semi-quantitative assessments by competitiveness experts. The reference for each field is represented by the most important company from the top of the companies (made for the selection of the interviewed companies).
A set of the proposed frameworks [12,13,14] propose evaluations based on checklists that present certain limitations from the perspective of covering all organizational levels. These indicators were established on the basis of the specialized literature without a multi-round discussion with experts in the fields of activity.
The hierarchical model is valid and can be extended to other industries. The banking field is targeted because it is a field that has major implications in the economic and social dimensions. At the same time, this model will also identify the disruptive factors that may occur (we expect that the medical factors may affect the functioning of a system).
8. Conclusions
This research proposed a five-level framework for assessing manufacturing sustainability. The definition of these five levels offers an important stage in terms of production as well as sustainability in the manufacturing sector. The research focused on the two important directions for the competitiveness of the business environment: the sustainability and the digitization of the industry. Only experts from the manufacturing industry were involved in the research, and the experience of multiple previous researches was used. At the same time, the theoretical frameworks developed previously contributed to the foundation of the proposed and tested framework.
To characterize the industry, existing data series from accredited institutions were used. These influenced the selection of the manufacturing for the carried-out analysis. The use of market research and the involvement of experts in the research undertaken have contributed to the outline of the proposed framework. Empirical testing has led to the completion of the improved proposed framework and can be transposed into an online platform using databases and web programming facilities.
Future directions will also extend the model to other industries. Barriers encountered during the research refer to the factors that contribute to changing the conditions of the business environment. The research was carried out during 2019, and at the end of it, we started structuring and analyzing the data obtained. Since 2020, a number of factors have begun to appear that affect the economic conditions worldwide (the virus that has spread worldwide). These factors completely change the behavior of industries. This will be investigated in a future paper. The limitation of the study refers to the fact that the Romanian manufacturing characteristics are taken into account for research. In Romania, there is a need to develop a model, and that is why I focused only on these characteristics.
Funding
This work was partially supported by research grant GNaC2018-ARUT, no. 1359/01.02.2019, financed by Politehnica University of Timisoara.
Acknowledgments
The author wants to acknowledge the support of Politehnica University of Timisoara, Faculty of Management in Production and Transportation, and Management Department, Department of Industrial Engineering and Management, Faculty of Engineering for administrative and technical support, for the use of the infrastructure, and for allowing the author to create a new tool for research and didactic use. The author also acknowledges the support of industry in the region for helpful discussions and survey responses.
Conflicts of Interest
The author declares no conflict of interest.
References
- Malthus, T.R. An essay on the principle of population as it affects the future improvement of society, with remarks on the speculations of Mr. Godwin, M. Condorcet, and other writers, 1798. In First Essay on Population; Macmillan: London, UK, 1926. [Google Scholar]
- Mitcham, C. The concept of sustainable development: Its origins and ambivalence. Technol. Soc. 1995, 17, 311–326. [Google Scholar] [CrossRef]
- United Nations. Declaration of the United Nations Conference on the Human Environment. Stockholm, Sweden, 16 June 1972. Available online: http://www.unep.org/Documents/Default.asp?DocumentID=97&ArticleID=1503 (accessed on 19 April 2020).
- Zimmerman, L.J. The distribution of world income, 1860–1960”. In Essays on Unbalanced Growth: A Century of Disparity and Convergence; de Vries, E., Ed.; Mouton: S-Gravenhage, The Netherlands, 1962; pp. 28–55. [Google Scholar]
- Cioca, L.-I.; Ivascu, L.; Rada, E.C.; Torretta, V.; Ionescu, G. Sustainable Development and Technological Impact on CO2 Reducing Conditions in Romania. Sustainability 2015, 7, 1637–1650. [Google Scholar] [CrossRef]
- Chang, D.S.; Chen, S.H.; Hsu, C.W.; Hu, A.H. Identifying strategic factors of the implantation CSR in the airline industry: The case of Asia-Pacific airlines. Sustainability 2015, 7, 7762–7783. [Google Scholar] [CrossRef]
- Garcia-Torres, S.; Rey-Garcia, M.; Albareda-Vivo, L. Effective Disclosure in the Fast-Fashion Industry: From Sustainability Reporting to Action. Sustainability 2017, 9, 2256. [Google Scholar] [CrossRef]
- Siew, R.Y.J. A Review of Corporate Sustainability Reporting Tools (SRTs). J. Environ. Manag. 2015, 164, 180–195. [Google Scholar] [CrossRef]
- Amui, L.B.L.; Jabbour, C.J.C.; de Sousa Jabbour, A.B.L.; Kannan, D. Sustainability as a Dynamic Organizational Capability: A Systematic Review and a Future Agenda toward a Sustainable Transition. J. Clean. Prod. 2017, 142, 308–322. [Google Scholar] [CrossRef]
- Steen, B. A Systematic Approach to Environmental Priority Strategies in Product Development (EPS): Version 2000-general System Characteristics; Centre for Environmental Assessment of Products and Material Systems: Gothenburg, Sweden, 1999. [Google Scholar]
- Beatriz, A.; De Sousa, L.; Charbel, J.; Chiappetta, J.; Godinho, M.; David, F. Industry 4. 0 and the circular economy: A proposed research agenda and original roadmap for sustainable operations. Ann. Oper. Res. 2018. [Google Scholar] [CrossRef]
- Luiz, D.; Nascimento, M.; Alencastro, V.; Luiz, O.; Quelhas, G.; Luiz, D.; Quelhas, G. Exploring Industry 4.0 technologies to enable circular economy practices in a manufacturing context: A business model proposal. J. Manuf. Technol. Manag. 2019, 30, 607–627. [Google Scholar]
- Neligan, A. Digitalisation as enabler towards a sustainable circular economy in Germany. Intereconomics 2018, 53, 101–106. [Google Scholar] [CrossRef]
- Okorie, O.; Salonitis, K.; Charnley, F.; Moreno, M.; Turner, C.; Tiwari, A. Digitisation and the Circular Economy: A Review of Current Research and Future Trends. Energies 2018, 11, 3009. [Google Scholar] [CrossRef]
- Arena, M.; Azzone, G.; Conte, A. A Streamlined LCA Framework to Support Early Decision Making in Vehicle Development. J. Clean. Prod. 2013, 41, 105–113. [Google Scholar] [CrossRef]
- Ahmad, S.; Wong, K. Sustainability assessment in the manufacturing industry: A review of recent studies. Benchmarking Int. J. 2018, 25, 3162–3179. [Google Scholar] [CrossRef]
- Sangwan, K.S.; Mittal, V.K. A Bibliometric Analysis of Green Manufacturing and Similar Frameworks. Manag. Environ. Qual. Int. J. 2015, 26, 566–587. [Google Scholar] [CrossRef]
- Baud, R. The concept of sustainable development: Aspects and their consequences from a social-philosophical perspective. YES Youth Encount. Sustain. Summer Course Mater. 2008, 2, 8–17. [Google Scholar]
- Garetti, M.; Taisch, M. Sustainable manufacturing: Trends and research challenges. Prod. Plan. Control 2012, 23, 83–104. [Google Scholar] [CrossRef]
- UN General Assembly. Transforming our world: The 2030 Agenda for Sustainable Development. 21 October 2015. A/RES/70/1. Available online: https://www.refworld.org/docid/57b6e3e44.html (accessed on 20 March 2020).
- Adams, M.A.; Ghaly, A.E. An integral framework for sustainability assessment in agro-industries: Application to the Costa Rican coffee. Int. J. Sustain. Dev. World Ecol. 2006, 13, 83–102. [Google Scholar] [CrossRef]
- Benoît, C.; Norris, G.A.; Valdivia, S.; Ciroth, A.; Moberg, A.; Bos, U.; Prakash, S.; Ugaya, C.; Beck, T. The Guidelines for Social Life Cycle Assessment of Products: Just in Time! Int. J. Life Cycle Assess. 2010, 15, 156–163. [Google Scholar] [CrossRef]
- Mani, M.; Johansson, B.; Lyons, K.W.; Sriram, R.D.; Ameta, G. Simulation andanalysis for sustainable product development. Int. J. Life Cycle Assess. 2013, 18, 1129–1136. [Google Scholar] [CrossRef]
- Marchese, D.; Reynolds, E.; Bates, M.E.; Morgan, H.; Clark, S.S.; Linkov, I. Resilience and sustainability: Similarities and differences in environmental management applications. Sci. Total Environ. 2018, 613, 1275–1283. [Google Scholar] [CrossRef]
- Faulkner, W.; Badurdeen, F. Sustainable Value Stream Mapping (Sus-VSM): Methodology to visualize and assess manufacturing sustainability performance. J. Clean. Prod. 2014, 85, 8–18. [Google Scholar] [CrossRef]
- Rajak, S.; Vinodh, S. Application of fuzzy logic for social sustainability performance evaluation: A case study of an Indian automotive component manufacturing organization. J. Clean. Prod. 2015, 108, 1–9. [Google Scholar] [CrossRef]
- Azapagic, A. Developing a framework for sustainable development indicators for the mining and minerals industry. J. Clean. Prod. 2004, 12, 639–662. [Google Scholar] [CrossRef]
- Veleva, V.; Ellenbecker, M. Indicators of sustainable production: Framework and methodology. J. Clean. Prod. 2001, 9, 519–549. [Google Scholar] [CrossRef]
- Fernández, M.; Martínez, A.; Alonso, A.; Lizondo, L. A mathematical model for the sustainability of the use of cross-laminated timber in the construction industry: The case of Spain. Clean. Technol. Environ. Policy 2014, 16, 1625–1636. [Google Scholar] [CrossRef]
- Oliva-Maza, L.; Torres-Moreno, E.; Villarroya-Gaudó, M.; Ayuso-Escuer, N. Using IoT for Sustainable Development Goals (SDG) in Education. Proceedings 2019, 31, 1. [Google Scholar] [CrossRef]
- Herrmann, C.; Hauschild, M.; Gutowski, T.; Lifset, R. Life cycle engineering and sustainable manufacturing. J. Ind. Ecol. 2014, 18, 471–477. [Google Scholar] [CrossRef]
- Herrmann, C.; Bergmann, L.; Thiede, S.; Halubek, P. Total Life Cycle Management: An Integrated Approach towards Sustainability. In Proceedings of the 3rd International Conference on Life Cycle Management, Zurich, Switzerland, 27–29 August 2007. [Google Scholar]
- Chou, C.; Chen, C.; Conley, C. An approach to assessing sustainable product-service systems. J. Clean. Prod. 2015, 86, 277–284. [Google Scholar] [CrossRef]
- Bala, G.; Bartel, H.; Hawley, J.P.; Lee, Y. Tracking “Real-time” Corporate Sustainability Signals Using Cognitive Computing. J. Appl. Corp. Financ. 2015, 27, 95–102. [Google Scholar] [CrossRef]
- Salvado, M.; Azevedo, S.; Matias, J.; Ferreira, L. Proposal of a Sustainability Index for the Automotive Industry. Sustainability 2015, 7, 2113–2144. [Google Scholar] [CrossRef]
- Buyya, R.; Singh Gill, S. Sustainable Cloud Computing: Foundations and Future Directions. Bus. Technol. Digit. Transform. Strateg. Cut. Consort. 2018, 21, 1–9. [Google Scholar]
- Hsiao, M.-K. The Provision of Sustainability Information for Electronic Product Consumers Through Mobile Phone Technology. Int. J. Eng. Res. 2013, 1, 2321. [Google Scholar]
- Hallstedt, S.I. Sustainability criteria and sustainability compliance index for decision support in product development. J. Clean. Prod. 2017, 140, 251–266. [Google Scholar] [CrossRef]
- Wilkinson, S.; Cope, N. Chapter 10—3D Printing and Sustainable Product Development a2–Akhgar, Mohammad Dastbazcolin Pattinsonbabak. Green Information Technology; Morgan Kaufmann: Boston, MA, USA, 2015; pp. 161–183. [Google Scholar]
- Gasparatos, A.; Scolobig, A. Choosing the most appropriate sustainability assessment tool. Ecol. Econ. J. 2012, 80, 1–7. [Google Scholar] [CrossRef]
- Mayyas, A.; Qattawi, A.; Omar, M.; Shan, D. Design for sustainability in automotive industry: A comprehensive review. Renew. Sustain. Energy Rev. 2012, 16, 1845–1862. [Google Scholar] [CrossRef]
- Petruse, R.; Grecu, V.; Chiliban, B. Augmented Reality Applications in the Transition towards the Sustainable Organization. In Proceedings of the International Conference on Computational Science and Its Applications, Beijing, China, 4–7 July 2016. [Google Scholar]
- McAuley, J.W. Global sustainability and key needs in future automotive design. Environ. Sci. Technol. 2003, 37, 5414–5416. [Google Scholar] [CrossRef] [PubMed]
- National Intitute of Statistics. Available online: http://statistici.insse.ro:8077/tempo-online/ (accessed on 10 March 2020).
- European Commission (Eurostat). Available online: https://ec.europa.eu/eurostat (accessed on 21 February 2020).
- Muhuri, P.; Shukla, A.; Abraham, A. Industry 4.0: A bibliometric analysis and detailed overview. Eng. Appl. Artif. Intell. 2019, 78, 218–235. [Google Scholar] [CrossRef]
- Muñoz-Villamizar, A.; Santos, J.; Viles, E.; Ormazábal, M. Manufacturing and environmental practices in the Spanish context. J. Clean. Prod. 2018, 178, 268–275. [Google Scholar] [CrossRef]
- Cioca, L.-I.; Ivascu, L.; Turi, A.; Artene, A.; Găman, G.A. Sustainable Development Model for the Automotive Industry. Sustainability 2019, 11, 6447. [Google Scholar] [CrossRef]
- Tăucean, I.M.; Tămășilă, M.; Ivascu, L.; Miclea, Ș.; Negruț, M. Integrating Sustainability and Lean: SLIM Method and Enterprise Game Proposed. Sustainability 2019, 11, 2103. [Google Scholar] [CrossRef]
- Ivascu, L.; Cioca, L.-I. Occupational Accidents Assessment by Field of Activity and Investigation Model for Prevention and Control. Safety 2019, 5, 12. [Google Scholar] [CrossRef]
- Cioca, L.-I.; Ivascu, L. Risk Indicators and Road Accident Analysis for the Period 2012–2016. Sustainability 2017, 9, 1530. [Google Scholar] [CrossRef]
- Feniser, C.; Burz, G.; Mocan, M.; Ivascu, L.; Gherhes, V.; Otel, C.C. The Evaluation and Application of the TRIZ Method for Increasing Eco-Innovative Levels in SMEs. Sustainability 2017, 9, 1125. [Google Scholar] [CrossRef]
- Li, S.; Ruiz-Mercado, G.J.; Lima, F.V. A Visualization and Control Strategy for Dynamic Sustainability of Chemical Processes. Processes 2020, 8, 310. [Google Scholar] [CrossRef]
- Han, C.; Dong, Y.; Dresner, M. Emerging market penetration, inventory supply, and financial performance. Prod. Oper. Manag. 2013, 22, 335–347. [Google Scholar] [CrossRef]
- Đurđević, D.; Hulenić, I. Anaerobic Digestate Treatment Selection Model for Biogas Plant Costs and Emissions Reduction. Processes 2020, 8, 142. [Google Scholar] [CrossRef]
- Siddiqi, M.M.; Naseer, M.N.; Abdul Wahab, Y.; Hamizi, N.A.; Badruddin, I.A.; Chowdhury, Z.Z.; Akbarzadeh, O.; Johan, M.R.; Khan, T.M.Y.; Kamangar, S. Evaluation of Municipal Solid Wastes Based Energy Potential in Urban Pakistan. Processes 2019, 7, 848. [Google Scholar] [CrossRef]
- Henao, R.; Sarache, W.; Gómez, I. Lean Manufacturing and sustainable performance: Trends and future challenges. J. Clean. Prod. 2019, 208, 99–116. [Google Scholar] [CrossRef]
- Liang, Y.; Jing, X.; Wang, Y.; Shi, Y.; Ruan, J. Evaluating Production Process Efficiency of Provincial Greenhouse Vegetables in China Using Data Envelopment Analysis: A Green and Sustainable Perspective. Processes 2019, 7, 780. [Google Scholar] [CrossRef]
- Zhou, G.; Chung, W.; Zhang, Y. Measuring energy efficiency performance of China’s transport sector: A data envelopment analysis approach. Expert Syst. Appl. 2014, 41, 709–722. [Google Scholar] [CrossRef]
- Okudan, G.E.; Akman, G. Manufacturing performance modeling and measurement to assess varying business strategies. Glob. J. Flex. Syst. Manag. 2004, 5, 51–59. [Google Scholar]
- Kwak, J.K. Analysis of Inventory Turnover as a Performance Measure in Manufacturing Industry. Processes 2019, 7, 760. [Google Scholar] [CrossRef]
- Grados, D.; Schrevens, E. Multidimensional analysis of environmental impacts from potato agricultural production in the Peruvian Central Andes. Sci. Total Environ. 2019, 663, 927–934. [Google Scholar] [CrossRef] [PubMed]
- García-Arca, J.; Prado-Prado, J.C.; Gonzalez-Portela Garrido, A.T. “Packaging logistics”: Promoting sustainable efficiency in supply chains. Int. J. Phys. Distrib. Logist. Manag. 2014, 44, 325–346. [Google Scholar] [CrossRef]
- De Angelis, R.; Howard, M.; Miemczyk, J. Supply chain management and the circular economy: Towards the circular supply chain. Prod. Plan. Contr. 2018, 29, 425–437. [Google Scholar] [CrossRef]
© 2020 by the author. Licensee MDPI, Basel, Switzerland. This article is an open access article distributed under the terms and conditions of the Creative Commons Attribution (CC BY) license (http://creativecommons.org/licenses/by/4.0/).






