Game Analysis of Wind Storage Joint Ventures Participation in Power Market Based on a Double-Layer Stochastic Optimization Model
Abstract
:1. Introduction
2. Upper-Level Power Producer-Wind Storage Joint Venture Game Model
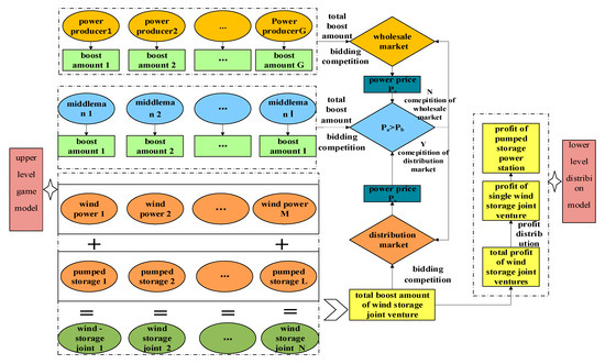
2.1. Market Trading Framework
- (1)
- The bid amount of the power producer, middleman, and wind storage joint ventures is equal to the boost amount, and the deviation between the bid amount and the boost amount is not considered.
- (2)
- The capacity of the pumped storage power station is large, and it can flexibly adjust the deviation between the actual output and the winning output. It can completely suppress the uncertainty of wind power output and consider the wind storage joint ventures as a definite output. However, within the wind storage joint venture, wind power output is uncertain.
2.2. Decision Model of Power Producers
2.2.1. Objective Function
2.2.2. Restrictions
2.3. Decision Model of Wind Storage Joint Venture
2.3.1. Objective Function
2.3.2. Restrictions
2.4. Decision Model of the Middleman
2.4.1. Objective Function
2.4.2. Restrictions
3. Lower-Level Wind Storage Joint Venture Profit Distribution Model
3.1. Profit Distribution Model of Wind Storage Joint Venture Based on Nash Negotiation Method
3.2. Profit Distribution Model of Wind Power and Pumped Storage Power Station Based on Shapely Value
4. Model Calculation and Solution
4.1. Interactive Planning Method
- (1)
- Assume that the weight vector reduction factor is proposed by the decision-maker, discriminating sample points, is the number of iterations, and is a small positive number.
- (2)
- Assume , , , , s = 1, , , then , , .
- (3)
- Obtain that . Optimal target function value is . From choose , , , as different from each other. If , turn (4), Otherwise, use the one-dimensional screening method to screen out , , as the most different.
- (4)
- Determine if there is a satisfactory solution for the participants in . If it exists, recorded as , and turn (5).
- (5)
- If there is or , getting the optimal solution , and end of solution.
4.2. Model Specific Solution Process
- Step 1:
- Set the basic data including cost coefficient, market demand, and bidding strategy parameters of each market entity.
- Step 2:
- Determine the equilibrium state. Through the interactive planning method, it is judged whether there is a solution that satisfies the generator, the middleman, and the wind storage joint venture at the same time, and whether the three subjects are in equilibrium at the same time. If the three subjects reach the equilibrium state at the same time, output the equilibrium game plan of the three subjects and the distribution market and the wholesale market’s equilibrium power price. If the equilibrium state is not reached, the wind storage joint venture, the middleman, and the pumped storage power station adjust their respective game plans until they reach the equilibrium state at the same time.
- Step 3:
- Calculate the profit of the three entities. Based on the respective equalization game schemes and objective functions of the three subjects in step 2, the respective profits are solved.
- Step 4:
- Determine the distribution matrix. Based on the distribution plan proposed by all wind storage joint ventures, the overall distribution matrix is formed, obtaining the highest and lowest profit distribution ratio of each wind storage joint venture.
- Step 5:
- Determine the allocation plan. The Nash negotiation method is used to obtain an allocation plan that satisfies each wind storage joint venture. The allocation ratio of each wind storage joint venture in the distribution plan must be greater than the lowest profit distribution ratio. Otherwise, negotiations will continue until the conditions are met.
- Step 6:
- Calculate the profit of wind power suppliers and pumped storage power stations. According to the distribution plan in step 5, the profit of each wind storage joint venture is obtained in Matlab. We can then find the profit of the wind power supplier and the pumped storage power station to participate in the competition independently, determining the profit obtained by the wind power supplier and the pumped storage power station through the Shapely value.
5. Results and Discussion
5.1. Basic Data
5.2. Empirical Analysis
5.2.1. The Impact of Different Alliance Scenarios on Equilibrium Results
- Scenario 1:
- The wind power supplier alliance, pumping storage power stations participate in competition independently.
- Scenario 2:
- The wind power suppliers independently participate in competition, pumped storage power stations alliance.
- Scenario 3:
- The wind power suppliers and the pumped storage power stations form a wind storage joint venture to participate in the competition.
5.2.2. Operation Efficiency of Pumped Storage Power Station and the Influence of Presence or Absence of Middlemen on Equilibrium Results
5.2.3. The Impact of Wholesale Market Demand on Equilibrium Results
6. Conclusions
- (1)
- The wind power supplier and the pumped storage power station form a wind storage joint venture to participate in the power market competition, and revenue is higher than when only the wind power supplier alliance or pumped storage power station alliance participate in the competition. As wind storage joint ventures can stabilize the volatility of wind power generation and improve the decision parameters of wind power suppliers, the overall declaration volume of wind storage joint ventures is greater than the declaration volume of wind power suppliers and pumped storage.
- (2)
- The improved operating efficiency of pumped storage units can reduce the cost of wind storage joint ventures and increase their profits, but it will have a negative impact on the profit of middlemen (reducing their profit). Therefore, to maximize the profit of the wind storage joint venture, it is necessary to select a unit with higher operating efficiency that will improve the adjustment flexibility, reduce the loss cost, and increase the overall profit of the wind storage joint venture.
- (3)
- The introduction of middlemen in the wholesale and distribution markets has played an important role. The existence of middlemen can ease the fluctuation of electricity prices in the distribution and wholesale markets, ensuring stable operation of the power market. The mechanism for the middlemen to ease the fluctuation of power prices is to influence the demand of the wholesale and distribution markets through the amount of declarations of the middlemen, adjusting the fluctuation of the power prices by the demand change of the two markets.
Author Contributions
Funding
Acknowledgments
Conflicts of Interest
References
- Li, H.; Duan, J.; Zhang, D.Y.; Yang, J. A Distributed Energy Resources Aggregation Model Based on Multi-Scenario and Multi-Objective Methodology. Appl. Sci. 2019, 9, 3586. [Google Scholar] [CrossRef]
- Yan, C.C.; Lin, L.; Wang, G.X.; Bao, X.H. Transition metal-nitrogen sites for electrochemical carbon dioxide reduction reaction. Chin. J. Catal. 2019, 40, 23–37. [Google Scholar] [CrossRef]
- Dou, C.; Pan, X.; Zhang, Z.; Yue, D.; Xu, S.; Hayat, T.; Alsaedi, A. Multi-Agent-System-Based Bi-level Bidding Strategy of Microgrid with Game Theory in the Electricity Market. Electr. Power Compon. Syst. 2019, 47, 661–677. [Google Scholar] [CrossRef]
- Mohammad, M.R. Sliding Mode Control of a Grid-Connected Distributed Generation Unit under Unbalanced Voltage Conditions. Automatika 2016, 57, 89–98. [Google Scholar]
- Rodríguez-García, J.; Ribó-Pérez, D.; Álvarez-Bel, C.; Peñalvo-López, E. Novel Conceptual Architecture for the Next-Generation Electricity Markets to Enhance a Large Penetration of Renewable Energy. Energies 2019, 12, 2605. [Google Scholar] [CrossRef]
- Li, B.; Su, Y.M.; Mo, X.M.; Chen, B.Y. Combined control strategy for wind storage system tracking deviation of wind power plan. Power Syst. Technol. 2019, 43, 2102–2108. [Google Scholar]
- Shi, W.; Feng, C.; Qu, J.; Zha, H.; Ke, D. Analysis and model on space-time characteristics of wind power output based on the measured wind speed data. IOP Conf. Ser. Earth Environ. Sci. 2018, 121, 042028. [Google Scholar] [CrossRef]
- Jurasz, J.; Dąbek, P.B.; Kaźmierczak, B.; Kies, A.; Wdowikowski, M. Large scale complementary solar and wind energy sources coupled with pumped-storage hydroelectricity for Lower Silesia. Energy 2018, 161, 183–192. [Google Scholar] [CrossRef]
- Kong, L.; Yan, C.; Huang, J.Q. A review of nanocarbon current collectors used in electrochemical energy storage devices. New Carb. Mater. 2017, 32, 481–500. [Google Scholar] [CrossRef]
- Wei, J.Y.; Jian, D.Y. Advantage of variable-speed pumped storage plants for mitigating wind power variations: Integrated modelling and performance assessment. Appl. Energy 2019, 237, 481–500. [Google Scholar]
- Ding, H.J.; Hu, Z.C.; Song, Y.H. Stochastic optimization of the daily operation of wind farm and pumped-hydro-storage plant. Renew. Energy 2012, 48, 571–578. [Google Scholar] [CrossRef]
- Tomasz, S.; Wojciech, S. Reducing the impact of wind farms on the electric power system by the use of energy storage. Renew. Energy 2019, 145, 772–782. [Google Scholar]
- Wang, Y.W.; Zhao, H.R.; Li, P. Optimal Offering and Operating Strategies for Wind-Storage System Participating in Spot Electricity Markets with Progressive Stochastic-Robust Hybrid Optimization Model Series. Math. Probl. Eng. 2019, 145, 772–782. [Google Scholar] [CrossRef]
- Li, D.; Liu, J.Y.; Liu, Y.B.; Dai, S.L.; Jiang, R.Z. Analysis of linkage game of power market considering wind storage participation. Power Syst. Technol. 2015, 39, 1001–1008. [Google Scholar]
- Diaz, G.; Coto, J.; Gomez-Aleixandre, J. Optimal operation value of combined wind power and energy storage in multi-stage electricity markets. Appl. Energy 2019, 235, 1153–1168. [Google Scholar] [CrossRef]
- Wu, Z.Y.; Zhou, M.; Yao, S.R.; Li, G.Y.; Zhang, Y.; Liu, X.J. Optimization operation strategy of wind-storage joint participation in spot market based on cooperative game theory. Power Syst. Technol. 2019, 43, 2815–2824. [Google Scholar]
- Yang, S.; Tan, Z.; Ju, L.; Lin, H.; De, G.; Tan, Q.; Zhou, F.A. An Income Distributing Optimization Model for Cooperative Operation among Different Types of Power Sellers Considering Different Scenarios. Energies 2018, 11, 2895. [Google Scholar] [CrossRef]
- Zhang, J.L.; Zhang, W.W.; Li, Z.D.; Ji, J.F. Research on Income Distribution Strategy of Incremental Distribution Network Based on Cooperative Game Theory. Power Demand Side Manag. 2018, 20, 16–21. [Google Scholar]
- Liu, M.; Chu, X.D.; Zhang, W.; Zhang, Y. Coordinated Control of Interconnected Grid AGC Based on Cooperative Game Theory. Power Syst. Technol. 2017, 41, 1590–1597. [Google Scholar]
- Tan, Z.F.; Li, H.H.; Ju, L.W. Joint Scheduling Optimization of Virtual Power Plants and Equitable Profit Distribution Using Shapely Value Theory. Math. Probl. Eng. 2018, 10, 492–493. [Google Scholar] [CrossRef]
- Mohammadi, A.; Asadi, H.; Mohamed, S.; Nelson, K.; Nahavandi, S. Multiobjective and Interactive Genetic Algorithms for Weight Tuning of a Model Predictive Control-Based Motion Cueing Algorithm. IEEE Trans. Cybern. 2019, 49, 3471–3481. [Google Scholar] [CrossRef] [PubMed]
- Guo, X.; Xu, M.; Wu, L.; Liu, H.; Sheng, S. Review on Target Tracking of Wind Power and Energy Storage Combined Generation System. IOP Conf. Ser. Earth Environ. Sci. 2018, 192, 012053. [Google Scholar] [CrossRef]
- Pu, L.; Wang, X.; Tan, Z.; Wu, J.; Long, C.; Kong, W. Feasible electricity price calculation and environmental benefits analysis of the regional nighttime wind power utilization in electric heating in Beijing. J. Clean. Prod. 2019, 212, 1434–1445. [Google Scholar] [CrossRef]
- Karimi, A.; Heydari, S.L.; Kouchakmohseni, F.; Naghiloo, M. Scheduling and value of pumped storage hydropower plant in Iran power grid based on fuel-saving in thermal units. J. Energy Storage 2019, 24, 100753. [Google Scholar] [CrossRef]






| Variable Cost Factor a | Variable Cost Factor b | Fixed Cost Factor c | Upper Limit of Bid Strategy | Upper Limit of Bid Strategy | |
|---|---|---|---|---|---|
| power producer E1 | 0.02 | 6 | 4 | 2.5 | 0 |
| power producer E2 | 0.015 | 5 | 3 | 3.5 | 0 |
| Middleman M | — | — | — | 0.3 | 0 |
| wind storage joint venture J1 | 0.01 | 4 | 2 | 4.2 | 0 |
| wind storage joint venture J2 | 0.005 | 3 | 1 | 8.7 | 0 |
(MW·h) | (MW·h) | (MW·h) | (MW·h) | (MW·h) | (MW·h) | (MW·h) | ||
|---|---|---|---|---|---|---|---|---|
| pumped storage power station P1 | 0.75 | 10 | 180 | 0 | 180 | 6 | 0 | 6 |
| pumped storage power station P2 | 0.80 | 20 | 200 | 0 | 200 | 8 | 0 | 8 |
| Boost Amount (MW) | Power Price ($/MW·h) | Cost ($/h) | Profit ($/h) | |
|---|---|---|---|---|
| E1 | 365.20 | 3.84 | 686.60 | 716.00 |
| E2 | 457.60 | 3.84 | 766.99 | 990.48 |
| M | 22.80 | 3.84 | 87.57 | 10.62 |
| J1 + J2 | 277.20 | 4.31 | 168.77 | 1025.02 |
| J1 | 102.90 | 4.31 | 73.35 | 374.16 |
| J2 | 174.30 | 4.31 | 88.85 | 662.60 |
| P1 | — | — | — | 122.64 |
| P2 | — | — | — | 168.30 |
| Alliance Situation | Profit ($) | Growth Rate of Profit | |||||||
|---|---|---|---|---|---|---|---|---|---|
| W1 | W2 | W3 | W4 | P1 | P2 | Wind power supplier | Pumped storage power station | Wind power supplier | Pumped storage power station |
| Y | Y | Y | Y | N | N | 604.51 | — | — | — |
| N | N | N | N | Y | Y | — | 234.79 | — | — |
| Y | Y | Y | Y | Y | Y | 745.81 | 290.95 | 23.28% | 19.30% |
| Demand of Wholesale Market | Market Entity | Boost Amount (MW) | Power Price ($/MW·h) | Cost ($/h) | Profits ($/h) |
|---|---|---|---|---|---|
| 700 MW | E1 | 365.80 | 3.78 | 688.35 | 695.90 |
| E2 | 458.60 | 3.78 | 769.64 | 965.78 | |
| M | 24.40 | 3.78 | 92.33 | 11.82 | |
| J1 + J2 | 275.60 | 4.27 | 167.57 | 1008.82 | |
| 750 MW | E1 | 365.20 | 3.84 | 686.60 | 716.00 |
| E2 | 457.60 | 3.84 | 766.99 | 990.48 | |
| M | 22.80 | 3.84 | 87.57 | 10.62 | |
| J1 + J2 | 277.20 | 4.31 | 168.77 | 1025.01 | |
| 800 MW | E1 | 364.40 | 3.94 | 684.28 | 752.30 |
| E2 | 456.20 | 3.94 | 766.99 | 1037.01 | |
| M | 20.60 | 3.94 | 81.21 | 9.05 | |
| J1 + J2 | 279.40 | 4.38 | 170.38 | 1053.79 | |
| 850 MW | E1 | 363.70 | 3.98 | 682.24 | 764.92 |
| E2 | 455.10 | 3.98 | 760.40 | 1050.46 | |
| M | 18.80 | 3.98 | 74.80 | 8.07 | |
| J1 + J2 | 281.20 | 4.41 | 171.74 | 1067.87 | |
| 900 MW | E1 | 363.10 | 4.00 | 680.50 | 772.48 |
| E2 | 454.40 | 4.00 | 758.55 | 1059.78 | |
| M | 17.50 | 4.00 | 70.03 | 7.29 | |
| J1 + J2 | 282.50 | 4.42 | 171.74 | 1070.64 |
| Demand of Wholesale Market | |||||
|---|---|---|---|---|---|
| 700 MW | 750 MW | 800 MW | 850 MW | 900 MW | |
| Profit rate change of E1 | 0.00 | 0.03 | 0.05 | 0.02 | 0.01 |
| Profit rate change of E2 | 0.00 | 0.03 | 0.05 | 0.01 | 0.01 |
| Profit rate change of M | 0.00 | −0.10 | −0.15 | −0.11 | −0.10 |
| Profit rate change of J1 + J2 | 0.00 | 0.02 | 0.03 | 0.01 | 0.00 |
| Bidding demand elasticity of E1 | 0.00 | −0.02 | −0.03 | −0.03 | −0.02 |
| Bidding demand elasticity of E2 | 0.00 | −0.03 | −0.05 | −0.04 | −0.02 |
| Bidding demand elasticity of M | 0.00 | −1.05 | −1.60 | −1.44 | −1.11 |
| Bidding demand elasticity of J1 + J2 | 0.00 | 0.09 | 0.12 | 0.10 | 0.07 |
© 2019 by the authors. Licensee MDPI, Basel, Switzerland. This article is an open access article distributed under the terms and conditions of the Creative Commons Attribution (CC BY) license (http://creativecommons.org/licenses/by/4.0/).
Share and Cite
Ma, B.; Geng, S.; Tan, C.; Niu, D.; He, Z. Game Analysis of Wind Storage Joint Ventures Participation in Power Market Based on a Double-Layer Stochastic Optimization Model. Processes 2019, 7, 896. https://doi.org/10.3390/pr7120896
Ma B, Geng S, Tan C, Niu D, He Z. Game Analysis of Wind Storage Joint Ventures Participation in Power Market Based on a Double-Layer Stochastic Optimization Model. Processes. 2019; 7(12):896. https://doi.org/10.3390/pr7120896
Chicago/Turabian StyleMa, Bin, Shiping Geng, Caixia Tan, Dongxiao Niu, and Zhijin He. 2019. "Game Analysis of Wind Storage Joint Ventures Participation in Power Market Based on a Double-Layer Stochastic Optimization Model" Processes 7, no. 12: 896. https://doi.org/10.3390/pr7120896
APA StyleMa, B., Geng, S., Tan, C., Niu, D., & He, Z. (2019). Game Analysis of Wind Storage Joint Ventures Participation in Power Market Based on a Double-Layer Stochastic Optimization Model. Processes, 7(12), 896. https://doi.org/10.3390/pr7120896

