Comparison of CO2 Capture Approaches for Fossil-Based Power Generation: Review and Meta-Study
Abstract
1. Introduction
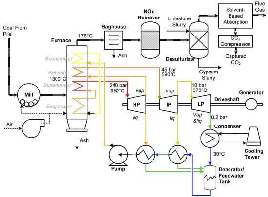
1.1. Post-Combustion Solvent-Based Technologies
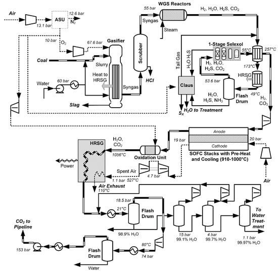
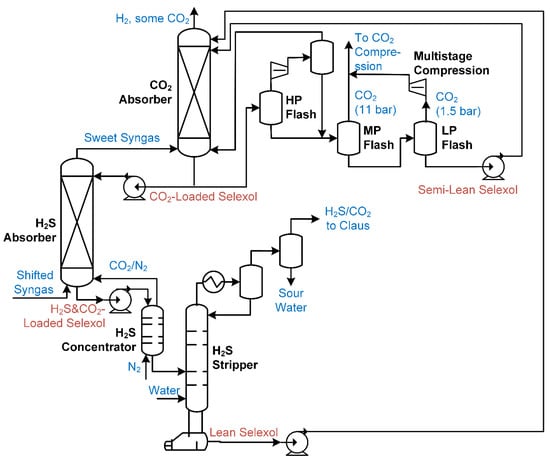
1.2. Pre-Combustion Solvent-Based Technologies (Integrated Gasification Combined Cycle)
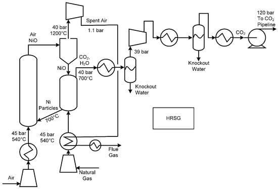
1.3. Post-Combustion Solvent-Free Water Condensation-Based Technologies (Oxyfuels, Solid Oxide Fuel Cells, Chemical Looping Combustion, and Calcium-Oxide Looping).
1.4. Pre-Combustion and Post-Combustion Membrane-Based Technologies
2. Research Methods
2.1. The Standard “Status Quo” Plant
2.2. Adjusting for Scale
2.3. Adjusting for Currency Type, Location, and Year
2.4. Adjusting for Differences in CO2 Capture Rates, Pressures, and Plant Gate Definitions
2.5. Computing Costs of CO2 Avoided
3. Results
3.1. Raw Data
3.2. Identifying Outliers
3.3. Trends in Key Metrics
3.4. Sensitivity Analysis
4. Conclusions and Discussion
Supplementary Materials
Acknowledgments
Author Contributions
Conflicts of Interest
Nomenclature
| Abbreviations | |
| CaL | Calcium-looping carbon capture |
| CCA | Cost of CO2 emissions avoided |
| CCLC | Coal-based chemical looping combustion |
| CCS | Carbon capture and sequestration |
| CO2e | Carbon dioxide equivalents |
| CMEM | Coal-based membrane separations |
| COXY | Coal-based oxyfuel combustion |
| GHG | Greenhouse gases |
| GWP | Global warming potential |
| HHV | Higher heating value |
| IGCC | Integrated gasification combined cycle |
| IGFC | Integrated gasification (solid oxide) fuel cell |
| LCOE | Levelized cost of electricity |
| MEM | Membrane-based separation |
| NCLC | Natural gas-based chemical looping combustion |
| NGCC | Natural gas combined cycle |
| NGFC | Natural gas (solid oxide) fuel cell |
| NMEM | Natural gas-based membrane separations |
| NOXY | Natural gas-based oxyfuel combustion |
| OXY | Oxyfuel combustion |
| PPPI | Purchasing power parity index |
| SCPC | Supercritical pulverized coal |
| SOFC | Solid oxide fuel cell |
| t | Metric tonne (1000 kg) |
| WGS | Water gas shift |
| Variables | |
| ∈ | electrical efficiency on a HHV basis (the net electrical power out at the plant exit divided by the total HHV of the fuel brought into the plant). |
| BPR | relative price ratio of fuel (the average price of coal or gas in the US divided by the price of the same amount of fuel in the country of the study in the $US for the year of that study) |
| C | Cost |
| E | The exchange rate (in $US per local currency units) |
| ECI | energy cost index |
| GWP | Global warming potential (in tCO2e per MWh of net power output) |
| LCOE | levelized cost of electricity |
| NPO | net power output (in MW) |
| PPPI | Purchasing power parity index |
| U | unit price of fuel (on a per MJ of fuel on HHV basis). |
| p | the power law exponent for the “six-tenth’s rule” used to scale non-fuel costs. |
| Subscripts | |
| country | applies to the location in which a plant is built |
| fuel | applies to the fuel expenses associated with power plant operation (either coal or gas). |
| nonfuel | applies to the non-fuel portion of a plant (e.g.,: capital costs, non-fuel operating costs, business expenses, etc.). |
| original | applies to the plant if built at the size reported in the cited study. |
| originalyear | the original year of the study |
| scaled | applies to the plant if built at the standard size listed in Table 1. |
| standard | applies to a plant relocated to the standard location and standard project year as shown in Table 1. |
References
- US Environmental Protection Agency. Inventory of U.S. Greenhouse Gas Emissions and Sinks 1990–2015; EPA 430-P-17-001; EPA: Washington, DC, USA, 2017.
- Adams, T.A., II. Future opportunities and challenges in the design of new energy conversion systems. Comput. Chem. Eng. 2015, 81, 94–103. [Google Scholar] [CrossRef]
- SaskPower. Boundary Dam 3 Status Update: April 2017. Corporate Document. 3 May 2017. Available online: http://www.saskpower.com/about-us/blog/bd3-status-update-april-2017/ (accessed on 10 May 2017).
- Alvarado, V.; Manrique, E. Enhanced oil recovery: An update review. Energies 2010, 3, 1529–1575. [Google Scholar] [CrossRef]
- International Panel on Climate Change. Contribution of Working Group III to the Fifth Assessment Report of the Intergovernmental Panel on Climate Change. In Climate Change on 2014: Mitigation of Climate Change; Edenhofer, O.R., Pichs-Madruga, Y., Sokona, E., Farahani, S., Kadner, K., Seyboth, A., Adler, I., Baum, S., Brunner, P., Eickemeier, B., Kriemann, J., et al., Eds.; Cambridge University Press: Cambridge, UK; New York, NY, USA, 2014. [Google Scholar]
- Fout, T.; Zoelle, A.; Keairns, D.; Turner, M.; Woods, M.; Kuehn, N.; Shah, V.; Chou, V.; Pinkerton, L. Volume 1a: Bituminous coal (pc) and natural gas to electricity. In Cost and Performance Baseline for Fossil Energy Plants; revision 3; DOE/NETL-2015/1723; National Energy Technology Laboratory: Pittsburgh, PA, USA, 2015. [Google Scholar]
- Khojasteh Salkuyeh, Y.; Mofarahi, M. Comparison of MEA and DGA performance for CO2 capture under different operational conditions. Int. J. Energy Res. 2012, 36, 259–268. [Google Scholar] [CrossRef]
- Mudhasakul, S.; Ku, H.M.; Douglas, P.L. A simulation model of a CO2 absorption process with methyldiethanolamine solvent and piperazine as an activator. Int. J. Greenh. Gas Control 2013, 15, 134–141. [Google Scholar] [CrossRef]
- Closmann, F.; Nguyen, T.; Rochelle, G.T. MDEA/Piperazine as a solvent for CO2 capture. Energy Procedia 2009, 1, 1351–1357. [Google Scholar] [CrossRef]
- Spliethoff, H. Chapter 4. In Power Generation from Solid Fuels; Springer-Verlag: Berlin/Heidelberg, Germany, 2010. [Google Scholar]
- Adams, T.A., II; Khojestah Salkuyeh, Y.; Nease, J. Processes and simulations for solvent-based CO2 capture and syngas cleanup. In Reactor and Process Design in Sustainable Energy Technology; Elsevier: Amsterdam, The Netherlands, 2014. [Google Scholar]
- Figueroa, J.D.; Fout, T.; Plasynski, S.; McIvried, H.; Srivastava, R.D. Advances in CO2 capture technology—the U.S. Department of Energy’s Carbon Sequestration Program. Int. J. Greenh. Gas Control 2008, 2, 9–20. [Google Scholar] [CrossRef]
- Valenti, G.; Bonalumi, D.; Macchi, E. A parametric investigation of the chilled ammonia process from energy and economic perspectives. Fuel 2012, 101, 74–83. [Google Scholar] [CrossRef]
- Valenti, G.; Bonalumi, D.; Macchi, E. Energy and exergy analyses for the carbon capture with the Chilled Ammonia Process (CAP). Energy Procedia 2009, 1, 1059–1066. [Google Scholar] [CrossRef]
- Versteeg, P.; Rubin, E.S. A technical and economic assessment of ammonia-based post-combustion CO2 capture at coal-fired power plants. Int. J. Greenh. Gas Control 2011, 5, 1596–1605. [Google Scholar] [CrossRef]
- Pan, X.; Clodic, D.; Toubassy, J. CO2 capture by anti-sublimation process and its technical economic analysis. Greenh. Gas Sci. Technol. 2013, 3, 8–20. [Google Scholar] [CrossRef]
- Song, C.; Liu, Q.; Ji, N.; Deng, S.; Zhao, J.; Kitamura, Y. Advanced cryogenic CO2 capture process based on Stirling coolers by heat integration. Appl. Therm. Eng. 2017, 114, 887–895. [Google Scholar] [CrossRef]
- Baxter, L.; Baxter, A.; Burt, S. Cryogenic CO2 capture as a cost-effective CO2 capture process. In Proceedings of the International Pittsburgh Coal Conference, Pittsburgh, PA, USA, 20–23 September 2009. [Google Scholar]
- Tuinier, M.J.; van Sint Annaland, M.; Kramer, G.J.; Kuipers, J.A.M. Cryogenic CO2 capture using dynamically operated packed eds. Chem. Eng. Sci. 2010, 65, 114–119. [Google Scholar] [CrossRef]
- Merkel, T.C.; Lin, H.; Wei, X.; Baker, R. Power plant post-combustion carbon dioxide capture: An opportunity for membranes. J. Membr. Sci. 2010, 359, 126–139. [Google Scholar] [CrossRef]
- Zapp, P.; Schreiber, A.; Marx, J.; Haines, M.; Hake, J.-F.; Gale, J. Overall envsironmental impacts of CCS technologies—A life cycle approach. Int. J. Greenh. Gas Control 2012, 8, 12–21. [Google Scholar] [CrossRef]
- Nease, J.; Adams, T.A., II. Comparative life cycle analyses of bulk-scale coal-fueled solid oxide fuel cell power plants. Appl. Energy 2015, 150, 161–175. [Google Scholar] [CrossRef]
- Nease, J.; Adams, T.A., II. Life cycle analyses of bulk-scale solid oxide fuel cell power plants and comparisons to the natural gas combined cycle. Can. J. Chem. Eng. 2015, 93, 1349–1363. [Google Scholar] [CrossRef]
- Petrakopoulou, F.; Tsatsaronis, G. Can carbon dioxide capture and storage from power plants reduce the environmental impact of electricity generation? Energy Fuels 2014, 28, 5327–5338. [Google Scholar] [CrossRef]
- Adams, T.A., II; Barton, P.I. High-Efficiency power production from coal with carbon capture. AIChE J. 2010, 56, 3120–3136. [Google Scholar] [CrossRef]
- Field, R.P.; Brasington, R. Baseline flowsheet model for IGCC with carbon capture. Ind. Eng. Chem. Res. 2011, 50, 11306–11312. [Google Scholar] [CrossRef]
- Alstom. Engineering Feasibility and Economics of CO2 Capture on an Existing Coal-Fired Power Plant. US DOE/NETL Report PPL-01-CT-09. Available online: https://www.netl.doe.gov/File%20Library/Research/Energy%20Analysis/Coal/AlstomReport.pdf (accessed on 1 August 2017).
- Chapel, D.G.; Mariz, C.L. Recovery of CO2 from flue gases: Commercial trends. In Proceedings of the Canadian Society of Chemical Engineers Annual Meeting, Saskatoon, SK, Canada, 4–6 October 1999. [Google Scholar]
- Al-Juaied, M.; Rochelle, G.T. Absorption of CO2 in aqueous blends of diglycolamine® and morpholine. Chem. Eng. Sci. 2006, 61, 3830–3837. [Google Scholar] [CrossRef]
- Sun, L.; Smith, R. Rectisol wash process simulation and analysis. J. Clean. Prod. 2013, 39, 321–328. [Google Scholar] [CrossRef]
- Duke Energy. Integrated Gasification Combined Cycle (IGCC). Available online: https://www.duke-energy.com/our-company/about-us/power-plants/edwardsport (accessed on 1 August 2017).
- Mississippi Power. Quick Facts. Available online: http://www.mississippipower.com/about-energy/plants/kemper-county-energy-facility/facts (accessed on 1 August 2017).
- Midwest Energy News. Settlement Won’t Be the Last Word on Controversial Indiana Coal Plant. Available online: http://midwestenergynews.com/2016/02/02/settlement-wont-be-the-last-word-on-controversial-indiana-coal-plant/ (accessed on 1 August 2017).
- Spliethoff, H. Chapter 7. In Power Generation from Solid Fuels; Springer-Verlag: Berlin/Heidelberg, Germany, 2010. [Google Scholar] [CrossRef]
- Eastman Chemical Company. Air Products and Chemicals. In Project Data on Eastman Chemical Company’s Chemicals-From-Coal Complex in Kingsport, TN; Corporate Report to the US Department of Energy; National Energy Technology Laboratory: Pittsburgh, PA, USA, 2003. [Google Scholar]
- Moioli, S.; Giuffrida, A.; Romano, M.C.; Pellegrini, L.A.; Lozza, G. Assessment of MDEA absorption process for sequential H2S removal and CO2 capture in air-blown IGCC plants. Appl. Energy 2016, 183, 1452–1470. [Google Scholar] [CrossRef]
- Guiffrida, A.; Moioli, S.; Romano, M.C.; Lozza, G. Lignite-fired air-blown IGCC systems with pre-combustion CO2 capture. Int. J. Energy Res. 2016, 40, 831–845. [Google Scholar] [CrossRef]
- Giuffrida, A.; Bonalumi, D.; Lozza, G. Amine-based post-combustion CO2 capture in air-blown IGCC systems with coal and hot gas clean-up. Appl. Energy 2013, 110, 44–54. [Google Scholar] [CrossRef]
- Bonalumi, D.; Ciavatta, A.; Giuffrida, A. Thermodynamic assessment of cooled and chilled ammonia-based CO2 capture in air-blown IGCC plants. Energy Procedia 2016, 86, 272–281. [Google Scholar] [CrossRef]
- Wall, T.; Stranger, R.; Stantos, S. Demonstrations of coal-fired oxy-fuel technology for carbon capture and storage and issues with commercial deployment. Int. J. Greenh. Gas Control 2011, 5, S5–S15. [Google Scholar] [CrossRef]
- Castillo, R. Thermodynamic analysis of a hard coal oxyfuel power plant with high temperature three-end membrane for air separation. Appl. Energy 2011, 88, 1480–1493. [Google Scholar] [CrossRef]
- Adams, T.A., II; Nease, J.; Tucker, D.; Barton, P.I. Energy conversion with solid oxide fuel cell systems: A review of concepts and outlooks for the short and long term. Ind. Eng. Chem. Res. 2013, 52, 3089–3111. [Google Scholar] [CrossRef]
- Nease, J.; Adams, T.A., II. Systems for peaking power with 100% CO2 capture by integration of solid oxide fuel cells with compressed air energy storage. J. Power Sour. 2013, 228, 281–293. [Google Scholar] [CrossRef]
- Nease, J.; Adams, T.A., II. Coal-fuelled systems for peaking power with 100% CO2 capture through integration of solid oxide fuel cells with compressed air energy storage. J. Power Sour. 2014, 251, 92–107. [Google Scholar] [CrossRef]
- Fan, L.S.; Zeng, L.; Lui, S. Chemical looping technology platform. AIChE J. 2015, 61, 2–22. [Google Scholar] [CrossRef]
- Adanez, J.; Abad, A.; Garcia-Labiano, F.; Gayan, P.; de Diego, L.F. Progress in chemical looping combustion and reforming technologies. Prog. Energy Combust. Sci. 2012, 38, 215–282. [Google Scholar] [CrossRef]
- Cormos, C.-C. Economic evaluations of coal-based combustion and gasification power plants with post-combustion CO2 capture using calcium looping cycle. Energy 2014, 78, 665–673. [Google Scholar] [CrossRef]
- Romeo, L.M.; Abanades, J.C.; Escosa, J.M.; Paño, J.; Giménez, A.; Sánchez-Biezma, A.; Ballesteros, J.C. Oxyfuel carbonation/calcination cycle for low cost CO2 capture in existing power plants. Energy Convers. Manag. 2008, 49, 2809–2814. [Google Scholar] [CrossRef]
- Yongping, Y.; Rongrang, Z.; Liqiang, D.; Kavosh, M.; Patchigolla, K.; Oakey, J. Intergration and evaluation of a power plant with CaO-based CO2 capture system. Int. J. Greenh. Gas Control 2010, 4, 603–612. [Google Scholar]
- Connell, D.P.; Lewandowski, D.A.; Ramkumar, S.; Phalak, N.; Statnick, R.M.; Fan, L.-S. Process simulation and economic analysis of the Calcium Looping Process (CLP) for hydrogen and electricity production from coal and natural gas. Fuel 2013, 105, 383–396. [Google Scholar] [CrossRef]
- Aaron, D.; Tsouris, C. Separation of CO2 from Flue Gas: A Review. Sep. Sci. Technol. 2005, 40, 321–348. [Google Scholar] [CrossRef]
- Bedilion, R. Program on technology innovation: Integrated generation technology options-2012. Electr. Power Res. Inst. Rep. 2013, 1026656. [Google Scholar]
- Rubin, E.S.; Short, C.; Booras, G.; Davidson, J.; Estrom, C.; Matuszewski, M.; McCoy, S. A proposed methodology for CO2 capture and storage cost estimates. Int. J. Greenh. Gas Control 2013, 17, 488–503. [Google Scholar] [CrossRef]
- Seider, W.D.; Seader, J.D.; Lewin, D.R.; Widago, S. Product and Process Design Principles; Wiley: Hoboken, NJ, USA, 2009. [Google Scholar]
- Hamelinck, C.N.; Faaij, A.P.C.; den Uil, H.; Boerrigter, H. Production of FT transportation fuels from biomass: Technical options, process analysis and optimisation, and development potential. Energy 2004, 29, 1743–1771. [Google Scholar] [CrossRef]
- World Bank. PPP Conversion Factor, GDP (LCU per international $). World Bank, International Comparison Program Database 2016. Available online: http://api.worldbank.org/v2/en/indicator/PA.NUS.PPP?downloadformat=excel (accessed on 1 August 2017).
- IHS. The IHS North American Power Capital Costs Index. Available online: https://www.ihs.com/info/cera/ihsindexes/ (accessed on 1 August 2017).
- BP. Statistical Review of World Energy June 2016. Corporate White Paper. Available online: https://www.bp.com/content/dam/bp/pdf/energy-economics/statistical-review-2016/bp-statistical-review-of-world-energy-2016-full-report.pdf (accessed on 1 August 2017).
- OANDA. Historical Rates. Available online: https://www.oanda.com/fx-for-business/historical-rates (accessed on 1 August 2017).
- US Energy Information Administration. Monthly Energy Review, July 2017. DOE/EIA-0035(2017/05). Available online: https://www.eia.gov/totalenergy/data/monthly/pdf/mer.pdf (accessed on 1 August 2017).
- De Visser, E.; Hendricks, C.; Barrio, M.; Mølnvik, M.J.; de Koeijer, G.; Liljemark, S.; Gallo, Y.L. Dynamis CO2 quality recommendations. Int. J. Greenh. Gas Control 2008, 2, 478–484. [Google Scholar] [CrossRef]
- International Panel on Climate Change. Contribution of Working Group I to the Fifth Assessment Report of the Intergovernmental Panel on Climate Change. In Climate Change 2013: The Physical Science Basis; Stocker, T.F., Qin, D., Plattner, G.-K., Tignor, M., Allen, K.S., Boschung, J., Nauels, A., Xia, Y., Bex, V., Midgley, P.M., Eds.; Cambridge University Press: Cambridge, UK; New York, NY, USA, 2013. [Google Scholar]
- Draucker, L.; Bhander, R.; Bennet, B.; Davis, T.; Eckard, R.; Ellis, W.; Kauffman, J.; Littlefield, J.; Malone, A.; Munson, R.; et al. Life Cycle Analysis: Supercritical Pulverized Coal(SCPC) Power Plant; DOE/NETL-403-110609; National Technology Laboratory: Pittsburg, PA, USA, 2010.
- Draucker, L.; Bhander, R.; Bennet, B.; Davis, T.; Eckard, R.; Ellis, W.; Kauffman, J.; Littlefield, J.; Malone, A.; Munson, R.; et al. Life Cycle Analysis: Integrated Gasification Combined Cycle (IGCC) Power Plant; DOE/NETL-2012/1551; National Technology Laboratory: Pittsburg, PA, USA, 2013.
- Draucker, L.; Bhander, R.; Bennet, B.; Davis, T.; Eckard, R.; Ellis, W.; Kauffman, J.; Littlefield, J.; Malone, A.; Munson, R.; et al. Life Cycle Analysis: Natural Gas Combined Cycle (NGCC) Power Plant; DOE/NETL-403-110509; US Department of Energy, National Technology Energy Laboratory: Pittsburg, PA, USA, 2010.
- Rubin, E.S.; Davison, J.E.; Herzog, H.J. The cost of CO2 capture and storage. Int. J. Greenh. Gas Control 2015, 40, 378–400. [Google Scholar] [CrossRef]
- Cost Assessment of Fossil Power Plants Equipped with CCS under Typical Scenarios. Available online: http://www.zeroemissionsplatform.eu/downloads/892.html (accessed on 8 August 2017).
- Davison, J.; Mancuso, L.; Ferrari, N. Costs of CO2 capture technologies in coal fired power and hydrogen plants. Energy Procedia 2014, 63, 7598–7607. [Google Scholar] [CrossRef]
- Simpson, J.; McConnell, C.; Matsuda, Y. Economic Assessment of Carbon Capture and Storage Technologies; Global CCS Institute: Canberra, Australia, 2011. [Google Scholar]
- European Technology Platform for Zero Emission Fossil Fuel Power Plants. The Costs of CO2 Capture, Transport and Storage. Post-demonstration CCS in the EU; France, Europe, 2011. [Google Scholar]
- NETL. Chilled Ammonia-Based Wet Scrubbing for Post-Combustion CO2 Capture; DOE/NETL-401/021507; National Technology Laboratory: Pittsburg, PA, USA, 2007.
- Catalanotti, E.; Hughes, K.J.; Porter, R.T.; Price, J.; Pourkashanian, M. Evaluation of performance and cost of combustion-based power plants with CO2 capture in the United Kingdom. Environ. Prog. Sustain. Energy 2014, 33, 1425–1431. [Google Scholar]
- Fout, T.; Zoelle, A.; Keairns, D.; Turner, M.; Woods, M.; Kuehn, N.; Shah, V.; Chou, V.; Pinkerton, L.; Black, J. Volume 1b. Bituminous coal (IGCC) to electricity revision 2b-year dollar update. In Cost and Performance Baseline for Fossil Energy Plants; DOE/NETL-2015/1727; National Technology Laboratory: Pittsburg, PA, USA, 2015. [Google Scholar]
- Zhai, H.; Rubin, E. IECM Technical Documentation: Membrane-Based CO2 Capture Systems for Coal-Fired Power Plants; Carnegie Mellon University; National Technology Laboratory: Pittsburg, PA, USA, 2012.
- Roussanaly, S.; Lindqvist, K.; Anantharaman, R.; Jakobsen, J. A systematic method for membrane CO2 capture modeling and analysis. Energy Procedia 2014, 63, 217–224. [Google Scholar] [CrossRef]
- Zhai, H.; Rubin, E.S. Techno-economic assessment of polymer membrane systems for post combustion carbon capture at coal-fired power plants. Environ. Sci. Technol. 2013, 47, 3006–3014. [Google Scholar] [CrossRef] [PubMed]
- Merkel, T.C.; Zhou, M.; Baker, R.W. Carbon dioxide capture with membranes at an IGCC power plant. J. Membr. Sci. 2012, 389, 441–450. [Google Scholar] [CrossRef]
- Woods, M.C.; Capicotto, P.J.; Haslbeck, J.L.; Kuehn, N.J.; Matuszewski, M.; Pinkerton, L.L.; Rutkowski, M.D.; Schoff, R.L.; Vaysman, V. Volume 1. Bituminous coal and natural gas to electricity. In Cost and Performance Baseline for Fossil Energy Plants; revision 1; DOE/NETL-2007/1281; National Technology Laboratory: Pittsburg, PA, USA, 2007. [Google Scholar]
- Vakharia, V.; Ramasubramanian, K.; Ho, W.W. An experimental and modeling study of CO2-selective membranes for IGCC syngas purification. J. Membr. Sci. 2015, 488, 56–66. [Google Scholar] [CrossRef]
- Maas, P.; Nauels, N.; Zhao, L.; Markewitz, P.; Scherer, V.; Modigell, M.; Stolten, D.; Hake, J.-F. Energetic and economic evaluation of membrane-based carbon capture routes for power plant processes. Int. J. Greenh. Gas Control 2016, 44, 124–139. [Google Scholar] [CrossRef]
- Sofiaa, D.; Giulianoa, A.; Polettoa, M.; Barlettaa, D. Techno-economic analysis of power and hydrogen co-production by an IGCC plant with CO2 capture based on membrane technology. Comput. Aided Chem. Eng. 2015, 37, 373–1378. [Google Scholar]
- Ferrari, M.-C.; Bocciardo, D.; Brandani, S. Integration of multi-stage membrane carbon capture processes to coal-fired power plants using highly permeable polymers. Green Energy Environ. 2016, 1, 211–221. [Google Scholar] [CrossRef]
- Zhao, L.; Primabudi, E.; Stolten, D. Investigation of a hybrid system for post-combustion capture. Energy Procedia 2014, 63, 1756–1772. [Google Scholar] [CrossRef]
- Cormos, C. Oxy-combustion of coal, lignite and biomass: A techno-economic analysis for a large scale carbon capture and storage (CCS) project in Romania. Fuel 2016, 169, 50–57. [Google Scholar] [CrossRef]
- Huang, Y.; Wang, M.; Stephenson, P.; Rezvani, S.; McIlveen-Wright, D.; Minchener, A.; Hewitt, N.; Dave, A.; Fleche, A. Hybrid coal-fired power plants with CO2 capture: A technical and economic evaluation based on computational simulations. Fuel 2012, 101, 244–253. [Google Scholar] [CrossRef]
- Kakaras, E.; Doukelis, A.; Giannakopoulos, D.; Koumanakos, A. Economic implications of oxyfuel application in a lignite-fired power plant. Fuel 2007, 86, 2151–2158. [Google Scholar] [CrossRef]
- Huang, Y.; Rezvani, S.; McIlveen-Wright, D.; Hewitt, N.; Minchener, A.; Mondol, J. Techno-economic assessment of pulverized coal boilers and IGCC power plants with CO2 capture. Front. Chem. Eng. China 2010, 4, 196–206. [Google Scholar] [CrossRef]
- Porter, R.T.; Fairweather, M.; Kolster, C.; Mac Dowell, N.; Shah, N.; Woolley, R.M. Cost and performance of some carbon capture technology options for producing different quality CO2 product streams. Int. J. Greenh. Gas Control 2017, 57, 185–195. [Google Scholar] [CrossRef]
- Bouillon, P.-A.; Hennes, S.; Mahieux, C. ECO2: Post-combustion or Oxyfuel—A comparison between coal power plants with integrated CO2 capture. Energy Procedia 2009, 1, 4015–4022. [Google Scholar] [CrossRef][Green Version]
- Haslbeck, J.; Black, J.; Kuehn, N.; Lewis, E.; Rutkowski, M.; Woods, M. Volume1: Bituminous Coal to Electricity Final Report. Pulverized Coal Oxycombustion Power Plants, revision 2; DOE/NETL-2007/1291. 2008. [Google Scholar]
- Gerdes, K.; Grol, E.; Keairns, D.; Newby, R. Integrated Gasification Fuel Cell Performance and Cost Assessment; DOE/NETL-2009/1361; National Technology Laboratory: Pittsburg, PA, USA, 2009.
- Lanzini, A.; Kreutz, T.G.; Martelli, E.; Santarelli, M. Techno-economic analysis of integrated gasification fuel cell power plants capturing CO2. In Proceedings of the ASME Turbo Expo 2012: Turbine Technical Conference and Exposition, Copenhagen, Denmark, 11–15 June 2012; pp. 337–347. [Google Scholar]
- Deleebeeck, L.; Hansen, K.K. Hybrid direct carbon fuel cells and their reaction mechanisms—A review. J. Solid State Electrochem. 2014, 18, 861–882. [Google Scholar] [CrossRef]
- Mantripragada, H.C.; Rubin, E.S. Calcium Looping cycle for CO2 capture: Performance, cost and feasibility analysis. Energy Procedia 2014, 63, 2199–2206. [Google Scholar] [CrossRef]
- Ya Nsakala, N.; Liljedahl, G.N.; Turek, D.G. Commercialization Development of Oxygen Fired CFB for Greenhouse Gas Control; Alstom Power Incorporated: New York, NY, USA, 2007. [Google Scholar]
- Li, F.; Zeng, L.; Fan, L.S. Techno-economic analysis of coal-based hydrogen and electricity cogeneration process with CO2 capture. Ind. Eng. Chem. Res. 2010, 49, 11018–11028. [Google Scholar] [CrossRef]
- Fan, L.S. Coal Direct Chemical Looping (CDCL) retrofit to pulverized coal power plants for in-situ CO2 capture. In Proceedings of the 2012 National Energy Technology Laboratory CO2 Capture Technology Meeting, Pittsburg, PA, USA, 11 July 2012. [Google Scholar]
- Chiu, J.; Andrus, H. Alstom’s chemical looping technology program update. In Proceedings of the 2014 National Energy Technology CO2 Capture Technology Meeting, Pittsburg, PA, USA, 29 July–1 August 2014. [Google Scholar]
- Davison, J.; Brinckerhoff, P.; Smith, N.; Miller, G.; Aandi, I.; Gadsen, R. CO2 capture at gas fired power plant. In International Energy Agency Greenhouse Gas R&D Programme (IEAGHG) 2012/8; IEAGHG: Cheltenham, UK, 2012. [Google Scholar]
- Rubin, E.S.; Zhai, H. The cost of carbon capture and storage for natural gas combined cycle power plants. Environ. Sci. Technol. 2012, 46, 3076–3084. [Google Scholar] [CrossRef] [PubMed]
- Voleno, A.; Romano, M.C.; Turi, D.M.; Chiesa, P.; Ho, M.T.; Wiley, D.E. Post-combustion CO2 capture from natural gas combined cycles by solvent supported membranes. Energy Procedia 2014, 63, 7389–7397. [Google Scholar] [CrossRef]
- Khorshidi, Z.; Soltanieh, M.; Saboohi, Y.; Arab, M. Economic feasibility of CO2 capture from oxy-fuel power plants considering enhanced oil recovery revenues. Energy Procedia 2011, 4, 1886–1892. [Google Scholar] [CrossRef]
- Adams, T.A.; Barton, P.I. High-efficiency power production from natural gas with carbon capture. J. Power Sour. 2010, 195, 1971–1983. [Google Scholar] [CrossRef]
- Richard, N.; Dale, K. Analysis of Natural Gas Fuel Cell Plant Configurations; revision 1; DOE/NETL-2013/1593; National Technology Laboratory: Pittsburg, PA, USA, 2013.
- Li, J.; Zhang, H.; Gao, Z.; Fu, J.; Ao, W.; Dai, J. CO2 capture with chemical looping combustion of gaseous fuels: An overview. Energy Fuels 2017, 31, 3475–3524. [Google Scholar] [CrossRef]
- Environmental Protection Agency. Standards of performance for greenhouse gas emissions from new, modified, and reconstructed stationary sources: Electric utility generating units. Federal Regist. 2015, 80, 64510–64660. [Google Scholar]
- Environmental Protection Agency. Review of the standards of performance for greenhouse gas emissions from new, modified, and reconstructed stationary sources: Electric utility generating units. Federal Regist. 2017, 82, 16330–16331. [Google Scholar]
- Environmental Protection Agency. Withdrawal of proposed rules: Federal plan requirements for greenhouse gas emissions from electric utility generation units constructed on or before 8 January 2014; Model trading rules; Amendments to framework regulations; and clean energy incentive program details. Fed. Regist. 2017, 82, 16144–16146. [Google Scholar]















| Property | Supercritical Pulverized Coal Base Case | NGCC Base Case | Units |
|---|---|---|---|
| Fuel Type | Bituminous Coal | Conventional Pipeline Natural Gas | |
| Location | United States | United States | |
| Project Year | 1st Quarter 2016 | 1st Quarter 2016 | |
| Levelized Cost of Electricity (As Reported) | 82.3 | 65.0 | $US2011 per MWh |
| Levelized Cost of Electricity (Adjusted to $2016) | 81.1 | 48.4 | $US2016 per MWh |
| Net Plant Power Output | 550 | 550 | MWe (AC, grid quality, at plant gate, prior to transmission) |
| Electrical Efficiency * | 40.7 | 48.7 | HHV % |
| Direct CO2 Emissions | 868.8 | 373.0 | kgCO2e/MWh of electricity |
| Indirect CO2 Emissions † | 75.6 | 67.3 | kgCO2e/MWh of electricity |
| Cradle-To-Plant-Exit CO2 Emissions | 944.4 | 440.3 | kgCO2e/MWh |
| CO2 Captured | 0% | 0% | |
| Fuel Price | 2.47 | 3.37 | $US2016 per GJ |
| Fuel Price (as reported) | 2.78 | 5.69 | $US2011 per GJ |
| Non-Fuel Costs | 59.3 | 23.6 | $US2016 per MWh |
| Non-Fuel Costs (as reported) | 57.7 | 22.9 | $US2011 per MWh |
| CCA by switching from SCPC base case to NGCC base case (with no carbon capture) | −64.8 | $US2016/tCO2e | |
| Reference | [6] | [52] | |
| LCOE (Using As-Reported Fuel Prices) | CCA (Converted to Standard Form Using As-Reported Fuel Prices, $US2016/tCO2e) | ||||||||||
|---|---|---|---|---|---|---|---|---|---|---|---|
| Tag | Ref. | Project Year, LCU | Technology | Reported Capacity (MW) | Reported Efficiency (%HHV) | Reported (LCU/MWh) | Converted to Standard ($/MWh) | CO2 Captured (%) | Lifecycle CO2 Emissions (tCO2e/MWh) | Compared to SCPC Baseline | Compared to NGCC Baseline |
| SCPC-1 | [9] | $2011 | Solvent Based—EconFG+ | 550 | 32.5 | 133.2 | 132.6 | 90 | 0.290 | 78.7 | 561.1 |
| SCPC-2 | [66] | $2013 | Solvent Based | 525 | 27.4 | 129.5 | 125.3 | 90 | 0.327 | 71.6 | 678.7 |
| SCPC-3 | [67] | €2010 | Solvent Based—Advanced amine | 837 | 36.1 | 73 | 91.8 | 90 | 0.275 | 16.0 | 262.6 |
| SCPC-4 | [68] | €2013 | Solvent Based—Cansolv | 822 | 33.8 | 86.3 | 107.9 | 90 | 0.279 | 40.2 | 368.0 |
| SCPC-5 | [69] | $2010 | Solvent Based—Amine | 546 | 27.2 | 122 | 123.8 | 90 | 0.323 | 68.7 | 643.5 |
| SCPC-6 | [70] | €2010 | Solvent Based—Advanced Amine | 616 | 36.5 | 70.3 | 81.8 | 90 | 0.271 | 1.1 | 197.4 |
| SCPC-7 | [71] | $2006 | Solvent based-Chilled Ammonia | 548.7 | 28.4 | 80.8 | 95.0 | 90 | 0.314 | 22.0 | 367.4 |
| SCPC-8 | [71] | $2006 | Solvent based-Chilled Ammonia | 549.3 | 31.5 | 74.7 | 87.9 | 90 | 0.292 | 10.4 | 266.5 |
| SCPC-9 | [14] | $2007 | Solvent based-Chilled Ammonia | 558.7 | 27.9 | 100.2 | 102.0 | 90 | 0.325 | 33.7 | 464.2 |
| SCPC-10 | [12] | €2008 | Solvent based-Chilled Ammonia | 614 | 36.6 | 82.3 | 104.3 | 88.4 | 0.276 | 34.7 | 339.9 |
| SCPC-11 | [72] | £2011 | Solvent Based-Amine | 519 | 25.6 | 102 | 135.9 | 94 | 0.247 | 16.2 | 227.1 |
| IGCC-1 | [73] | $2011 | Solvent Based-Selexol | 543 | 32.6 | 135.4 | 134.7 | 90 | 0.291 | 83.8 | 585.2 |
| IGCC-2 | [73] | $2011 | Solvent Based-Selexol | 514 | 31 | 141.9 | 140.5 | 90 | 0.241 | 76.2 | 432.7 |
| IGCC-3 | [73] | $2011 | Solvent Based-Selexol | 497 | 31.2 | 141.9 | 140.2 | 90 | 0.252 | 85.8 | 488.7 |
| IGCC-4 | [66] | $2013 | Data not available | 500 | 29.9 | 152.6 | 147.7 | 86 | 0.250 | 85.1 | 482.6 |
| IGCC-5 | [69] | $2010 | Solvent Based-Selexol NS | 694 | 32 | 90 | 92.4 | 90 | 0.307 | 104.4 | 742.1 |
| IGCC-6 | [72] | £2011 | Solvent Based—Shift + Selexol | 455 | 35.1 | 79.7 | 105.6 | 94 | 0.197 | 32.8 | 235.4 |
| CMEM-1 | [74] | $2010 | Membrane—2 stage | 550 | 25.7 | 112 | 113.7 | 90 | 0.336 | 53.5 | 628.1 |
| CMEM-2 | [75] | €2008 | Membrane—3 stage | 754 | 33 | 94 | 122.0 | 90 | 0.293 | 62.7 | 498.3 |
| CMEM-3 | [76] | $2010 | Membrane—Two stage two step with air sweep | 550 | 25.7 | 94.1 | 94.3 | 90 | 0.339 | 21.8 | 451.2 |
| CMEM-4 | [77,78] | $2007 | H2-CO2 selective membrane with sweep gas | 556 | 31 | 90.48 | 92.3 | 90 | 0.254 | 16.2 | 236.1 |
| CMEM-5 | [79] | $2007 | 2 stages membrane with argon as sweep gas (Amine-containing—membranes synthesized and tested) | 550 | 31 | 100 | 101.4 | 90 | 0.254 | 29.5 | 285.2 |
| CMEM-6 | [80] | €2015 | Cascade Membrane system-polymeric | 439 | 23.38 | 85.9 | 95.3 | 90 | 0.352 | 23.8 | 528.0 |
| CMEM-7 | [80] | €2015 | 3 end membrane integration-ceramic | 492 | 33.06 | 77.3 | 88.6 | 90 | 0.271 | 11.2 | 237.7 |
| CMEM-8 | [80] | €2015 | Microporous ceramic membrane—H2 selective | 316 | 30.37 | 82 | 91.4 | 90 | 0.251 | 14.8 | 226.6 |
| CMEM-9 | [80] | €2015 | Microporous ceramic membrane—soar WGS membrane | 316 | 33.01 | 80.6 | 90.3 | 90 | 0.231 | 12.9 | 200.3 |
| CMEM-10 | [81] | €2015 | Integrated WGS membrane reactor | 286 | 32 | 86 | 104.6 | 81 | 0.331 | 38.3 | 513.1 |
| CMEM-11 | [82] | €2015 | Two stages membrane | 350 | 24.9 | 107.2 | 123.3 | 90 | 0.351 | 71.1 | 841.2 |
| CMEM-12 | [83] | €2014 | Membrane-cryogenic | 427 | 33.82 | 65.5 | 80.0 | 90 | 0.284 | −1.8 | 201.7 |
| CCRY-1 | [15] | €2012 | Cryogenic | 699 | 33.06 | 99.7 | 124.3 | 90 | 0.286 | 65.6 | 491.2 |
| COXY-1 | [84] | €2015 | Oxy-fuel | 475 | 34.31 | 70.06 | 82.3 | 91 | 0.160 | 1.5 | 120.9 |
| COXY-2 | [84] | €2015 | Oxy-fuel | 475 | 32.2 | 88.54 | 105.1 | 90 | 0.178 | 31.4 | 216.3 |
| COXY-3 | [85] | €2012 | Oxy-fuel | 826 | 34.72 | 71.7 | 88.1 | 94 | 0.136 | 8.6 | 130.3 |
| COXY-4 | [85] | €2012 | Oxy fuel with 10% air added | 826 | 34.67 | 71.4 | 87.6 | 94 | 0.137 | 8.1 | 129.0 |
| COXY-5 | [85] | €2012 | Oxy fuel with 20% air added | 826 | 34.51 | 71.3 | 87.5 | 94 | 0.137 | 7.9 | 128.8 |
| COXY-6 | [85] | €2012 | Oxy fuel with 30% air added | 826 | 34.25 | 71.4 | 87.6 | 94 | 0.138 | 8.0 | 129.5 |
| COXY-7 | [85] | €2012 | Oxy fuel with 40% air added | 826 | 33.88 | 71.7 | 87.9 | 94 | 0.140 | 8.4 | 131.2 |
| COXY-8 | [85] | €2012 | Oxy fuel with 50% air added | 826 | 33.41 | 72.5 | 88.8 | 94 | 0.142 | 9.6 | 135.3 |
| COXY-9 | [86] | €2007 | Oxy-fuel | 357 | 32.29 | 57.5 | 69.8 | 90 | 0.231 | −15.8 | 102.2 |
| COXY-10 | [87] | $2009 | Oxy-fuel | 601 | 32.74 | 82.3 | 85.4 | 93 | 0.147 | 5.4 | 126.1 |
| COXY-11 | [88] | €2014 | Oxy-fuel with compression and dehydration | 400 | 33.81 | 116.3 | 140.0 | 100 | 0.091 | 69.0 | 262.1 |
| COXY-12 | [88] | €2014 | Oxy-fuel with double flash purification | 400 | 29.51 | 133.5 | 160.7 | 92 | 0.189 | 105.3 | 446.2 |
| COXY-13 | [88] | €2014 | Oxy-fuel with distillation purification | 400 | 28.99 | 139.8 | 168.4 | 90 | 0.214 | 119.4 | 529.0 |
| COXY-14 | [89] | €2009 | Oxy-fuel | 630 | 36.6 | 67.2 | 84.3 | 90 | 0.203 | 4.3 | 151.1 |
| COXY-15 | [68] | $2007 | Oxy-fuel (Case: S12F) | 550 | 31.2 | 96 | 94.7 | 90.8 | 0.196 | 18.2 | 189.6 |
| COXY-16 | [68] | $2007 | Oxy-fuel (Case: S22F) | 550 | 30.8 | 106.9 | 105.3 | 90.9 | 0.199 | 32.5 | 235.5 |
| COXY-17 | [66] | $2013 | Oxy-fuel (Boiler type & Coal rank: USC-subbit) | 509 | 31.5 | 119.8 | 116.3 | 90 | 0.203 | 47.4 | 285.5 |
| COXY-18 | [66] | $2013 | Oxy-fuel (Boiler type & Coal rank: SCPC-bit) | 510 | 31 | 121.4 | 117.8 | 98 | 0.120 | 44.6 | 216.9 |
| COXY-19 | [66] | $2013 | Oxy-fuel (Boiler type & Coal rank: SCPC-bit) | 501 | 31.5 | 118.7 | 115.0 | 90 | 0.203 | 45.7 | 280.3 |
| COXY-20 | [68] | €2013 | Oxy-fuel (Boiler type & Coal rank: USC-subbit) | 833 | 34.1 | 91.6 | 115.1 | 90 | 0.182 | 44.6 | 258.4 |
| COXY-21 | [90] | $2007 | Oxy-combustion Supercritical PC with CO2 Capture | 550 | 29.3 | 100.7 | 102.2 | 99.5 | 0.105 | 25.1 | 160.4 |
| COXY-22 | [90] | $2007 | Oxy-combustion Supercritical PC with CO2 Capture | 555 | 29.5 | 99.8 | 101.4 | 99.4 | 0.104 | 24.1 | 157.5 |
| COXY-23 | [90] | $2007 | Oxy-combustion Supercritical PC with CO2 Capture | 549 | 29.3 | 101.8 | 103.3 | 96.9 | 0.132 | 27.2 | 177.7 |
| COXY-24 | [90] | $2007 | Oxy-combustion Supercritical PC with CO2 Capture | 549 | 29.2 | 102.6 | 104.0 | 85.5 | 0.182 | 30.1 | 214.9 |
| COXY-25 | [90] | $2007 | Oxy-combustion Ultra-supercritical PC with CO2 Capture | 550 | 33 | 95.9 | 97.0 | 99.4 | 0.093 | 18.7 | 140.0 |
| COXY-26 | [90] | $2007 | Oxy-combustion Ultra-supercritical PC with CO2 Capture | 545 | 32.7 | 98.6 | 99.6 | 93.2 | 0.154 | 23.4 | 178.7 |
| IGFC-1 | [44] | $2011 | Uses WGS to minimize CO content in SOFC feed | 719 | 42 | 78 | 79.9 | 100 | 0.073 | −1.3 | 85.8 |
| IGFC-2 | [44] | $2011 | IGFC-1 but with seasonal SOFC shutdowns to preserve life during low-demand deasons | 719 | 42 | 78.8 | 80.8 | 100 | 0.073 | −0.4 | 88.1 |
| IGFC-3 | [44] | $2011 | IGFC-1 with integrated energy storage | 719 | 41.5 | 81.5 | 83.6 | 100 | 0.074 | 2.9 | 96.1 |
| IGFC-4 | [44] | $2011 | IGFC-2 with integrated energy storage | 719 | 40.6 | 82.4 | 84.5 | 100 | 0.076 | 3.9 | 99.0 |
| IGFC-5 | [44] | $2011 | Uses coal syngas directly in SOFC with no WGS | 719 | 38.4 | 80.8 | 82.7 | 100 | 0.080 | 1.8 | 95.1 |
| IGFC-6 | [44] | $2011 | IGFC-5 with seasonal SOFC shutdowns | 719 | 38.41 | 81.4 | 83.3 | 100 | 0.080 | 2.5 | 96.8 |
| IGFC-7 | [44] | $2011 | IGFC-5 with integrated energy storage | 719 | 38 | 84.3 | 86.3 | 100 | 0.081 | 6.1 | 105.5 |
| IGFC-8 | [44] | $2011 | IGFC-5 with integrated energy storage | 719 | 37.4 | 83.6 | 85.6 | 100 | 0.082 | 5.2 | 103.7 |
| IGFC-9 | [91] | $2007 | Atm-Pressure IGFC Plant | 253 | 49.4 | 88 | 82.5 | 99 | 0.064 | 1.6 | 90.4 |
| IGFC-10 | [91] | $2007 | Pressurized IGFC | 253 | 56.2 | 79 | 74.0 | 99 | 0.056 | −8.0 | 66.5 |
| IGFC-11 | [92] | $2007 | Partially methanated Syngas IGFC (TREMP) | 847 | 48.32 | 96.3 | 100.1 | 99 | 0.066 | 21.6 | 138.1 |
| IGFC-12 | [92] | $2007 | Partially methanated Syngas IGFC (HICOM) | 925 | 52.81 | 84.8 | 88.9 | 99 | 0.065 | 8.8 | 107.6 |
| IGFC-13 | [92] | $2007 | IGFC-DIRECT | 865 | 49.36 | 90.6 | 94.4 | 99 | 0.069 | 15.2 | 123.9 |
| IGFC-14 | [93] | $2006 | Liquid-tin anode SOFC | 93.9 | 57.2 | 71 | 75.9 | 100 | 0.054 | −5.9 | 70.9 |
| CaL-1 | [48] | €2005 | CaO Looping | 621 | 27.87 | 48.3 | 105.2 | 85 | 0.298 | 37.2 | 397.8 |
| CaL-2 | [49] | €2009 | CaO Looping w/o heat recovery | 446 | 18.59 | 102 | 142.8 | 85 | 0.476 | 131.8 | −2650.7 |
| CaL-3 | [49] | €2009 | CaO Looping with Combined Cycle Design 1 | 594.8 | 24.24 | 59.5 | 84.7 | 85 | 0.410 | 6.7 | 1179.7 |
| CaL-4 | [49] | €2009 | CaO Looping with Combined Cycle Design 2 | 446 | 32.67 | 71 | 99.8 | 85 | 0.326 | 30.2 | 447.9 |
| CaL-5 | [49] | €2009 | CaO Looping with Combined Cycle Design 3 | 594.8 | 33.54 | 55.5 | 79.6 | 85 | 0.323 | −2.5 | 264.3 |
| CaL-6 | [49] | €2009 | CaO Looping with Combined Cycle Design 4 | 846 | 35.26 | 54.3 | 80.2 | 85 | 0.337 | −1.5 | 308.8 |
| CaL-7 | [49] | €2009 | CaO Looping with Combined Cycle Design 5 | 835.3 | 34.78 | 54.5 | 80.4 | 85 | 0.340 | −1.2 | 317.5 |
| CaL-8 | [50] | $2011 | CaO Looping | 932.9 | 33.10 | 90.68 | 94.9 | 99 | 0.129 | 16.9 | 149.5 |
| CaL-9 | [47] | €2013 | Sub-critical pulverized coal with CaO Looping | 558.9 | 32.06 | 73.77 | 88.9 | 92.25 | 0.258 | 11.4 | 222.2 |
| CaL-10 | [47] | €2013 | SCPC with CaO Looping | 544.22 | 35.91 | 68.41 | 82.5 | 92.66 | 0.238 | 2.0 | 168.6 |
| CaL-11 | [47] | €2013 | IGCC with CaO Looping | 558.08 | 35.97 | 76.48 | 93.0 | 92.95 | 0.199 | 16.0 | 184.7 |
| CaL-12 | [94] | $2012 | SCPC with CaO Looping | 1060 | 36.00 | 136.85 | 143.8 | 90 | 0.236 | 88.6 | 467.8 |
| CLC-1 | [95] | $2003 | Chemical Looping Combustion | 164.484 | 30.88 | 58.4 | 99.5 | 90–99 | 0.132 | 22.7 | 165.6 |
| CLC-2 | [95] | $2003 | Chemical Looping Gasification | 256.83 | 36.90 | 52.2 | 92.4 | 90–99 | 0.124 | 13.7 | 139.0 |
| CLC-3 | [96] | $2007 | Syngas Chemical Looping | 346.8 | 34.70 | 100.7 | 103.9 | 90 | 0.229 | 31.9 | 262.2 |
| CLC-4 | [97] | $2011 | Coal Direct Chemical Looping (CDCL) Retrofit to Pulverized Coal Power Plants for In-Situ CO2 Capture | 548 | 35.20 | 78.4 | 78.3 | 97 | 0.115 | −3.4 | 91.9 |
| CLC-5 | [98] | $2011 | Alstom Limestone Chemical Looping plant using Fast CFB transport reactors | 550 | 35.80 | 96.7 | 95.4 | 97 | 0.104 | 17 | 139.7 |
| LCOE (Using As-Reported Fuel Prices) | CCA (Converted to Standard form Using As-Reported Fuel Prices, $US2016/tCO2e) | ||||||||||
|---|---|---|---|---|---|---|---|---|---|---|---|
| Tag | Ref. | Project Year, LCU | Technology | Reported Capacity (MW) | Reported Efficiency (%HHV) | Reported (LCU/MWh) | Converted to Standard ($/MWh) | CO2 Captured (%) | Lifecycle CO2 Emissions (tCO2e/MWh) | Compared to SCPC Baseline | Compared to NGCC Baseline |
| NGCC-1 | [9] | $2011 | Solvent Based—Econamine FG+ | 559 | 45.7 | 83.3 | 65.7 | 90 | 0.115 | −18.6 | 53.0 |
| NGCC-2 | [99] | €2011 | Solvent Based—MEA | 789 | 46.1 | 74.8 | 54.8 | 90 | 0.114 | −31.6 | 19.6 |
| NGCC-3 | [99] | €2011 | Solvent Based—Advanced Amine | 804 | 47 | 68.9 | 47.8 | 90 | 0.112 | −40.0 | −1.9 |
| NGCC-4 | [100] | $2007 | Solvent Based—Econamine FG+ | 448.9 | 42.6 | 84.2 | 50.6 | 90 | 0.123 | −37.1 | 7.0 |
| NGCC-5 | [100] | $2013 | Solvent Based—Amine | 485 | 42.4 | 112 | 94.8 | 90 | 0.122 | 16.7 | 145.9 |
| NGCC-6 | [72] | £2011 | Solvent Based—Amine | 389 | 40.8 | 108.41292 | 80.3 | 94 | 0.110 | −1.0 | 96.6 |
| NMEM-1 | [101] | $2012 | Solvent supported CO2 membrane | 376.9 | 48 | 63.8 | 57.4 | 90 | 0.112 | −28.5 | 27.3 |
| NOXY-1 | [102] | $2011 | Oxy-fuel | 227.6 | 31.22 | 123.7 | 104.3 | 90 | 0.167 | 29.8 | 204.4 |
| NGFC-1 | [103] | $2007 | SOFC base case ($1000/kW installed) | 693 | 74 | 64.5 | 45.2 | 100 | 0.044 | −39.9 | −8.1 |
| NGFC-2 | [103] | $2007 | SOFC ($500/kW installed half-capital) | 693 | 74 | 57.4 | 35.6 | 100 | 0.044 | −50.5 | −32.3 |
| NGFC-3 | [103] | $2007 | SOFC with 100% increase in operating | 693 | 74 | 67.3 | 54.1 | 100 | 0.044 | −30.0 | 14.4 |
| NGFC-4 | [103] | $2007 | SOFC with 25% increase in capital cost | 693 | 74 | 70.4 | 55.9 | 100 | 0.044 | −28.0 | 18.9 |
| NGFC-5 | [103] | $2007 | SOFC with 50% increase in capital cost | 693 | 74 | 76.3 | 63.1 | 100 | 0.044 | −20.0 | 37.0 |
| NGFC-6 | [104] | $2007 | Low pressure autothermal reforming (ATR)-six parallel SOFC sections. | 550 | 56.3 | 77.9 | 60.4 | NA | 0.059 | −23.4 | 31.3 |
| NGFC-7 | [104] | $2007 | Low pressure ATR-eight parallel SOFC sections. ASU oxidant capacity is 58% smaller than the previous case | 550 | 61.8 | 62.6 | 46.9 | NA | 0.053 | −38.4 | −3.9 |
| NGFC-8 | [104] | $2007 | High pressure ATR | 550 | 64.8 | 67.8 | 52.6 | NA | 0.055 | −32.1 | 10.8 |
| NGFC-9 | [104] | $2007 | High pressure ATR-ASU oxidant capacity is 58% smaller than the previous case | 550 | 64.8 | 65.3 | 50.2 | NA | 0.055 | −34.8 | 4.5 |
| NGFC-10 | [104] | $2007 | No ATR | 550 | 65.9 | 61.2 | 46.4 | NA | 0.050 | −38.8 | −5.1 |
| NCLC-1 | [105] | $2002 | NG Chemical Looping Combustion | 341 | 46.9 | 41.2 | 52.7 | 98 | 0.077 | −32.8 | 11.7 |
© 2017 by the authors. Licensee MDPI, Basel, Switzerland. This article is an open access article distributed under the terms and conditions of the Creative Commons Attribution (CC BY) license (http://creativecommons.org/licenses/by/4.0/).
Share and Cite
Adams II, T.A.; Hoseinzade, L.; Madabhushi, P.B.; Okeke, I.J. Comparison of CO2 Capture Approaches for Fossil-Based Power Generation: Review and Meta-Study. Processes 2017, 5, 44. https://doi.org/10.3390/pr5030044
Adams II TA, Hoseinzade L, Madabhushi PB, Okeke IJ. Comparison of CO2 Capture Approaches for Fossil-Based Power Generation: Review and Meta-Study. Processes. 2017; 5(3):44. https://doi.org/10.3390/pr5030044
Chicago/Turabian StyleAdams II, Thomas A., Leila Hoseinzade, Pranav Bhaswanth Madabhushi, and Ikenna J. Okeke. 2017. "Comparison of CO2 Capture Approaches for Fossil-Based Power Generation: Review and Meta-Study" Processes 5, no. 3: 44. https://doi.org/10.3390/pr5030044
APA StyleAdams II, T. A., Hoseinzade, L., Madabhushi, P. B., & Okeke, I. J. (2017). Comparison of CO2 Capture Approaches for Fossil-Based Power Generation: Review and Meta-Study. Processes, 5(3), 44. https://doi.org/10.3390/pr5030044
