Preparation of Faujasite-Type Zeolite (13X) from Angren Kaolin for Hydrogen Sulfide Adsorptive Purification of Natural Gas
Abstract
1. Introduction
2. Materials and Methods
2.1. Synthesis and Characterization
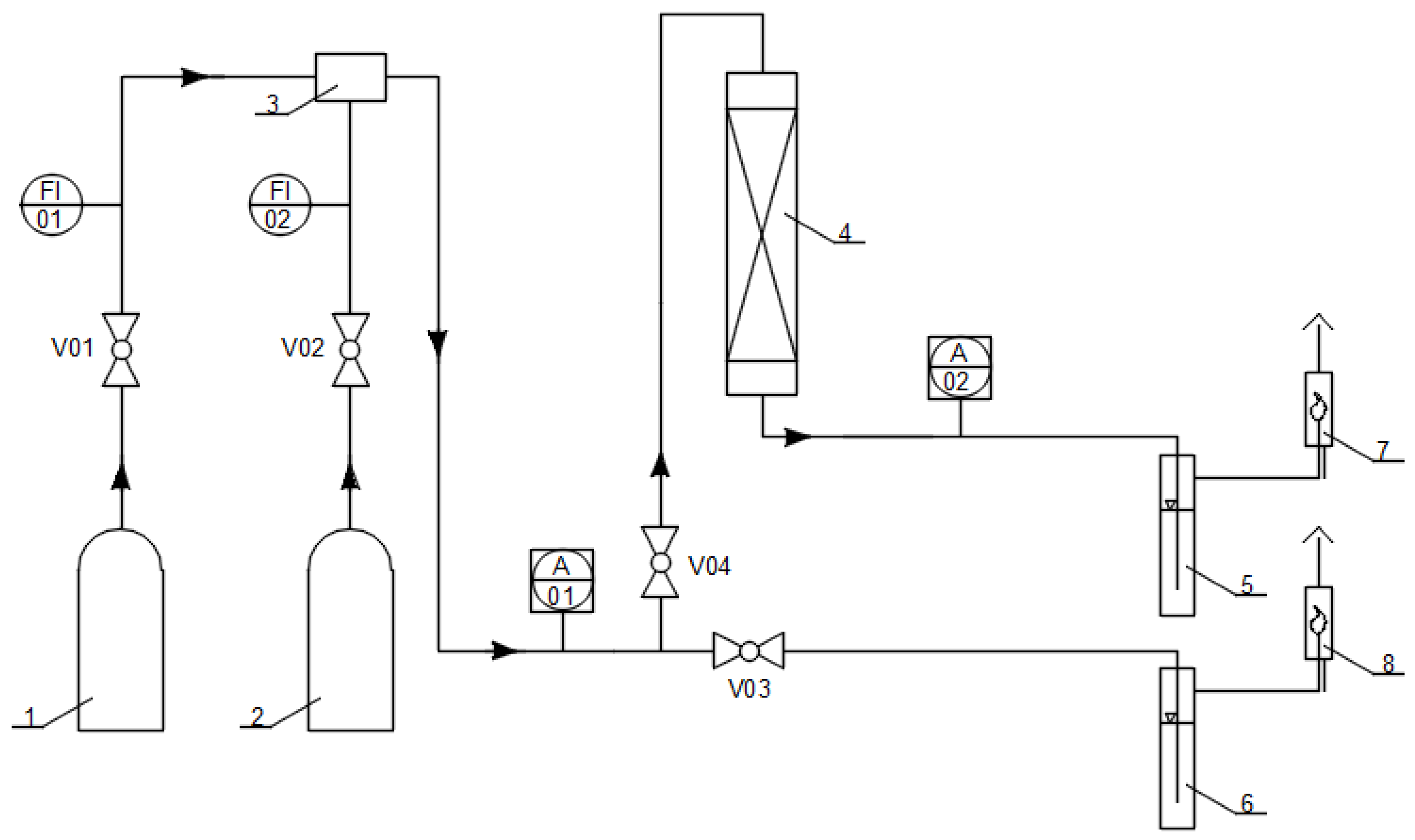
2.2. H2S Adsorption Experiments
3. Results and Discussion
3.1. XRD Patterns
3.2. SEM Images
3.3. EDS Analysis
3.4. N2 Adsorption Isotherm and BET Surface Area
3.5. H2S Adsorption
4. Conclusions
Author Contributions
Funding
Data Availability Statement
Acknowledgments
Conflicts of Interest
References
- Stirling, D.; Clark, J.H. Adsorption and absorption of H2S. In The Sulfur Problem: Cleaning up Industrial Feedstocks; Stirling, D., Clark, J.H., Eds.; Royal Society of Chemistry: London, UK, 2007; pp. 16–30. [Google Scholar] [CrossRef]
- Speight, J.G. Handbook of Petroleum Refining; CRC Press: Boca Raton, FL, USA, 2016. [Google Scholar] [CrossRef]
- Mokhatab, S.; Poe, W.A.; Mak, J.Y. Handbook of Natural Gas Transmission and Processing: Principles and Practices; Gulf Professional Publishing: Amsterdam, The Netherlands, 2018. [Google Scholar] [CrossRef]
- Kulprathipanja, S. Zeolites in Industrial Separation and Catalysis; Kulprathipanja, S., Ed.; Wiley: Hoboken, NJ, USA, 2010. [Google Scholar] [CrossRef]
- Xu, R.; Pang, W.; Yu, J.; Huo, Q.; Chen, J. Chemistry of Zeolites and Related Porous Materials; Wiley: Hoboken, NJ, USA, 2007. [Google Scholar] [CrossRef]
- Khaleque, A.; Alam, M.M.; Hoque, M.; Mondal, S.; Haider, J.B.; Xu, B.; Johir, M.A.H.; Karmakar, A.K.; Zhou, J.L.; Ahmed, M.B.; et al. Zeolite synthesis from low-cost materials and environmental applications: A review. Environ. Adv. 2020, 2, 100019. [Google Scholar] [CrossRef]
- Melo, C.R.; Riella, H.G.; Kuhnen, N.C.; Angioletto, E.; Melo, A.R.; Bernardin, A.M.; Da Rocha, M.R.; Da Silva, L. Synthesis of 4A zeolites from kaolin for obtaining 5A zeolites through ionic exchange for adsorption of arsenic. Mater. Sci. Eng. B Solid-State Mater. Adv. Technol. 2012, 177, 345–349. [Google Scholar] [CrossRef]
- Mohammed, A.H.A.; Nassrullah, Z.K. Preparation and Formation of Zeolite 5A from Local Kaolin Clay for Drying and Desuphurization of Liquefied Petroleum Gas. Iraqi J. Chem. Pet. Eng. 2013, 14, 1–13. [Google Scholar] [CrossRef]
- Abdelkrim, S.; Mokhtar, A.; Sardi, A.; Asli, B.; Hachemaoui, M.; Boukoussa, B.; Sassi, M.; Viscusi, G.; Aloui, Z.; Abboud, M. Conversion of Natural Clay into Na-A (LTA) Zeolite Adsorbent for Efficient Heavy Metals Adsorption from Aqueous Solution: Kinetic and Isotherm Studies. Processes 2025, 13, 3060. [Google Scholar] [CrossRef]
- Brassell, J.P.; Ojumu, T.V.; Petrik, L.F. Upscaling of Zeolite Synthesis from Coal Fly Ash Waste: Current Status and Future Outlook. In Zeolites-Useful Minerals; BoD–Books on Demand: Hamburg, Germany, 2016. [Google Scholar] [CrossRef]
- Liu, X.; Wang, R. Effective removal of hydrogen sulfide using 4A molecular sieve zeolite synthesized from attapulgite. J. Hazard. Mater. 2017, 326, 157–164. [Google Scholar] [CrossRef]
- Zhao, Y.; Zhang, B.; Zhang, X.; Wang, J.; Liu, J.; Chen, R. Preparation of highly ordered cubic NaA zeolite from halloysite mineral for adsorption of ammonium ions. J. Hazard. Mater. 2010, 178, 658–664. [Google Scholar] [CrossRef]
- Kovo, A.S.; Holmes, S.M.; Rios, C.A.; Otaru, A.J.; Abdulkareem, A.S.; Eluwa, V.C. Synthesis of zeolites from different kaolin deposits worldwide. Appl. Clay Sci. 2025, 269, 107757. [Google Scholar] [CrossRef]
- Jiang, B.X.; Wang, H.; Zhang, Y.T.; Li, S.B. Microwave-assisted synthesis of Zr-based metal–organic frameworks and metal-organic cages. Polyhedron 2023, 243, 116569. [Google Scholar] [CrossRef]
- Suleimenova, M.; Zharylkan, S.; Mekenova, M.; Mutushev, A.; Azat, S.; Tolepova, A.; Baimenov, A.; Satayeva, A.; Tauanov, Z. Fusion-Assisted Hydrothermal Synthesis of Technogenic-Waste-Derived Zeolites and Nanocomposites: Synthesis, Characterization, and Mercury (II) Adsorption. Int. J. Mol. Sci. 2023, 24, 11317. [Google Scholar] [CrossRef] [PubMed]
- Cecilia, J.A.; Vilarrasa-García, E.; Morales-Ospino, R.; Finocchio, E.; Busca, G.; Sapag, K.; Villarroel-Rocha, J.; Bastos-Neto, M.; Azevedo, D.C.S.; Rodríguez-Castellón, E. Kaolinite-based zeolites synthesis and their application in CO2 capture processes. Fuel 2022, 320, 123953. [Google Scholar] [CrossRef]
- Ugal, J.R.; Kareem, S.H.; Hassan, S. Microwave-Assisted Synthesis of Zeolites A From Iraqi Cheap Raw Materials as Adsorbents for H2S Gas. J. Univ. Anbar Pure Sci. 2014, 8, 23–30. [Google Scholar] [CrossRef]
- De Lucas, A.; Uguina, A.M.; Covián, I.; Rodríguez, L. Synthesis of 13X Zeolite from Calcined Kaolins and Sodium Silicate for Use in Detergents. Ind. Eng. Chem. Res. 1992, 31, 2134–2140. [Google Scholar] [CrossRef]
- Chandrasekhar, S.; Pramada, P.N. Investigation on the synthesis of zeolite NaX from Kerala kaolin. J. Porous Mater. 1999, 6, 283–297. [Google Scholar] [CrossRef]
- Safirova, E. The Mineral Industry of Uzbekistan. 2020–2021 Mineral Yearbook, U.S. Geological Surver, 2023. Available online: https://www.usgs.gov/media/files/mineral-industry-uzbekistan-2021-tables-only-release-xlsx (accessed on 1 July 2025).
- Lim, W.R.; Lee, C.H.; Hamm, S.Y. Synthesis and characteristics of Na-A zeolite from natural kaolin in Korea. Mater. Chem. Phys. 2021, 261, 124230. [Google Scholar] [CrossRef]
- Abdirakhimov, M.; Al-Rashed, M.H.; Wójcik, J. Hydrogen Sulfide Adsorption from Natural Gas Using Silver-Modified 13X Molecular Sieve. Materials 2023, 17, 165. [Google Scholar] [CrossRef] [PubMed]
- Treacy, M.M.J.; Higgins, J.B. Collection of Simulated XRD Powder Patterns for Zeolites; In Kurinikaru Sutadi = Clinical Study; Elsevier: New York, NY, USA, 2001; Volume 4, pp. 1063–1106. [Google Scholar]
- Sazali, N.; Harun, Z. One Shot of the Hydrothermal Route for the Synthesis of Zeolite LTA Using Kaolin. J. Inorg. Organomet. Polym. Mater. 2022, 32, 3508–3520. [Google Scholar] [CrossRef]
- Mameli, P.; Fiore, A.M.; Fiore, S.; Huertas, F.J. Mechanism of Hydrothermal Zeolite Crystallization from Kaolin in Concentrated NaOH Solutions (1–5 M): Formation of NaP1, NaP2, Analcime, Sodalite and Cancrinite. Crystals 2025, 15, 980. [Google Scholar] [CrossRef]
- Sigot, L.; Ducom, G.; Germain, P. Adsorption of hydrogen sulfide (H2S) on zeolite (Z): Retention mechanism. Chem. Eng. J. 2016, 287, 47–53. [Google Scholar] [CrossRef]
- Abdullah, A.H.; Mat, R.; Somderam, S.; Abd Aziz, A.S.; Mohamed, A. Hydrogen sulfide adsorption by zinc oxide-impregnated zeolite (synthesized from Malaysian kaolin) for biogas desulfurization. J. Ind. Eng. Chem. 2018, 65, 334–342. [Google Scholar] [CrossRef]
- Kumar, P.; Sung, C.Y.; Muraza, O.; Cococcioni, M.; Al Hashimi, S.; McCormick, A.; Tsapatsis, M. H2S adsorption by Ag and Cu ion exchanged faujasites. Microporous Mesoporous Mater. 2011, 146, 127–133. [Google Scholar] [CrossRef]
- de Oliveira, L.H.; Meneguin, J.G.; Pereira, M.V.; da Silva, E.A.; Grava, W.M.; do Nascimento, J.F.; Arroyo, P.A. H2S adsorption on NaY zeolite. Microporous Mesoporous Mater. 2019, 284, 247–257. [Google Scholar] [CrossRef]
- Kidnay, A.J.; Kidnay, A.J.; Parrish, W.R.; McCartney, D.G. Fundamentals of Natural Gas Processing; CRC Press: Boca Raton, FL, USA, 2011. [Google Scholar] [CrossRef]
- Barelli, L.; Bidini, G.; Micoli, L.; Sisani, E.; Turco, M. 13X Ex-Cu zeolite performance characterization towards H2S removal for biogas use in molten carbonate fuel cells. Energy 2018, 160, 44–53. [Google Scholar] [CrossRef]
- Najafi, A.M.; Soltanali, S.; Khorashe, F.; Ghassabzadeh, H. Effect of binder on CO2, CH4, and N2 adsorption behavior, structural properties, and diffusion coefficients on extruded zeolite 13X. Chemosphere 2023, 324, 138275. [Google Scholar] [CrossRef] [PubMed]






| Elemental Composition in wt.% | ||||
|---|---|---|---|---|
| C13X | 13X-I | 13X-II | 13X-III | |
| O | 55.81 | 52.75 | 56.42 | 52.52 |
| Si | 21.20 | 21.48 | 19.26 | 20.6 |
| Al | 15.74 | 16.7 | 15.59 | 16.36 |
| Na | 6.89 | 8.27 | 8.73 | 10.5 |
| K | - | 0.16 | - | - |
| Mg | 0.35 | - | - | - |
| Σ | 99.99 | 99.36 | 100 | 99.98 |
| Sample | C13X | 13X-I | 13X-II | 13X-III |
|---|---|---|---|---|
| BET surface area (m2/g) | 501.34 | 25.05 | 172.71 | 233.02 |
| Pore volume (cm3/g) | 0.215 | 0.034 | 0.108 | 0.125 |
| Adsorbents | Breakthrough Time (min) | Adsorption Capacity (mg/g) | |
|---|---|---|---|
| t0 | t1 | ||
| C13X | 24.3 | 25.8 | 0.11 |
| 13X-III | 171 | 184 | 1.674 |
Disclaimer/Publisher’s Note: The statements, opinions and data contained in all publications are solely those of the individual author(s) and contributor(s) and not of MDPI and/or the editor(s). MDPI and/or the editor(s) disclaim responsibility for any injury to people or property resulting from any ideas, methods, instructions or products referred to in the content. |
© 2026 by the authors. Licensee MDPI, Basel, Switzerland. This article is an open access article distributed under the terms and conditions of the Creative Commons Attribution (CC BY) license.
Share and Cite
Al-Rashed, M.H.; Abdirakhimov, M.; Kubica, R.; Kazek-Kęsik, A.; Turczyn, R. Preparation of Faujasite-Type Zeolite (13X) from Angren Kaolin for Hydrogen Sulfide Adsorptive Purification of Natural Gas. Processes 2026, 14, 471. https://doi.org/10.3390/pr14030471
Al-Rashed MH, Abdirakhimov M, Kubica R, Kazek-Kęsik A, Turczyn R. Preparation of Faujasite-Type Zeolite (13X) from Angren Kaolin for Hydrogen Sulfide Adsorptive Purification of Natural Gas. Processes. 2026; 14(3):471. https://doi.org/10.3390/pr14030471
Chicago/Turabian StyleAl-Rashed, Mohsen H., Mirzokhid Abdirakhimov, Robert Kubica, Alicja Kazek-Kęsik, and Roman Turczyn. 2026. "Preparation of Faujasite-Type Zeolite (13X) from Angren Kaolin for Hydrogen Sulfide Adsorptive Purification of Natural Gas" Processes 14, no. 3: 471. https://doi.org/10.3390/pr14030471
APA StyleAl-Rashed, M. H., Abdirakhimov, M., Kubica, R., Kazek-Kęsik, A., & Turczyn, R. (2026). Preparation of Faujasite-Type Zeolite (13X) from Angren Kaolin for Hydrogen Sulfide Adsorptive Purification of Natural Gas. Processes, 14(3), 471. https://doi.org/10.3390/pr14030471

