Study of Energy Distribution in a Photovoltaic Park in Tulcea County, Romania
Abstract
1. Introduction
2. Description of the Photovoltaic Park
- Energy Generation: The primary energy generation in this park system begins with photovoltaic panels, which are strategically positioned to capture sunlight. These panels are composed of solar cells, typically made from silicon, which convert sunlight directly into electricity through the photovoltaic effect. The effectiveness of this stage depends on several factors, including the panel’s efficiency, orientation, and the amount of sunlight the park receives [9].
- Energy Storage: Once the electricity is generated, it needs to be stored for consistent supply, especially during periods when sunlight is not available (e.g., nighttime, cloudy or rainy days). This is where batteries come into play. In the park’s system, large-scale battery storage units are used to store the electricity produced by the solar panels. These batteries are designed to handle high capacities and are capable of storing energy for extended periods, thereby stabilizing the supply and ensuring that the park has a continuous energy resource [2,11].
- Energy Management and Distribution: The energy management system (EMS) is critical in this setup. It monitors and controls the flow of electricity, ensuring that the energy produced is either directed to the batteries for storage or to meet immediate power demands within the park. When the batteries are fully charged and the park’s energy requirements are met, the EMS redirects the surplus energy [12].
- Injection into the Power Grid: The excess energy, which is not required by the park or exceeds the storage capacity of the batteries, is injected into the local power grid. The AC electricity is then compatible with the grid and can be distributed to power homes, businesses, and other facilities outside the park. This not only helps in reducing the park’s carbon footprint but also supports the local community by providing green energy, which can decrease reliance on fossil fuels [13].
- Sustainability and Efficiency: The described park system highlights a self-sustaining, efficient, and environmentally friendly approach to energy management. By using renewable energy sources like solar power, the park minimizes its environmental impact while ensuring operational efficiencies. Additionally, the use of advanced battery storage technologies and an intelligent EMS allows for optimized energy distribution, reducing waste and increasing the overall reliability of the system [14,15].
- -
- Performance Evaluation: A detailed performance analysis of the photovoltaic park in Tulcea County, Romania, including factors like temperature fluctuations, panel fouling, inverter efficiency, and system losses.
- -
- System Design and Operation: A comprehensive description of the park’s design, including the integration of high-efficiency photovoltaic panels and inverters.
- -
- Economic Analysis: An evaluation of the economic impact, including investment costs, recovery periods, and revenue from energy generation.
- -
- Use of ETAP for Simulation: The application of ETAP for optimizing system performance and predicting energy output under varying conditions.
- -
- Operational Insights: Providing a thorough understanding of how a photovoltaic park in Romania operates and performs under real-world conditions.
- -
- Optimization of Energy Production: Using simulations with ETAP to assess and optimize system performance.
- -
- Economic Assessment: Evaluating the financial viability of the park, including cost analysis and investment recovery times.
- -
- Contribution to Sustainability: Demonstrating how photovoltaic systems can contribute to reducing carbon emissions and providing a sustainable energy source.
3. System Analysis
3.1. The Technical Characteristics of the Photovoltaic Panels
3.2. The Technical Characteristics of the Invertors
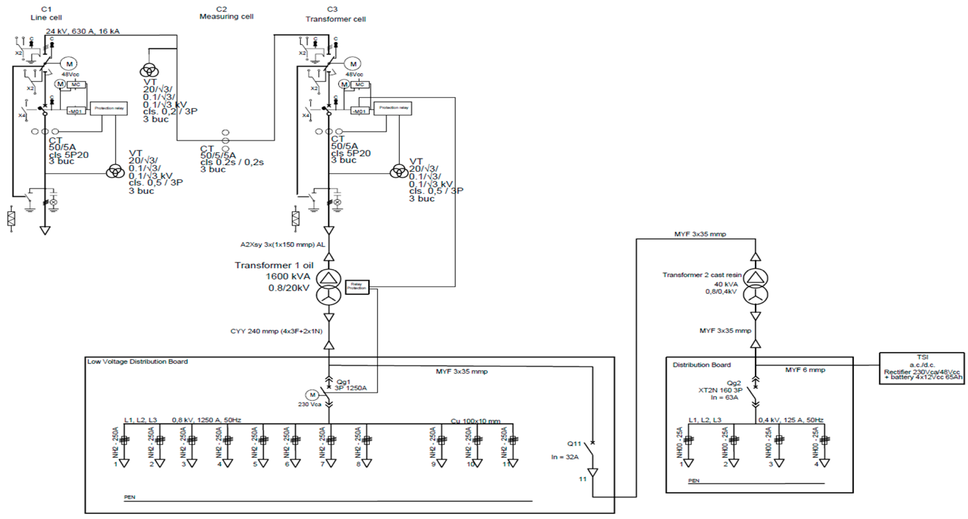
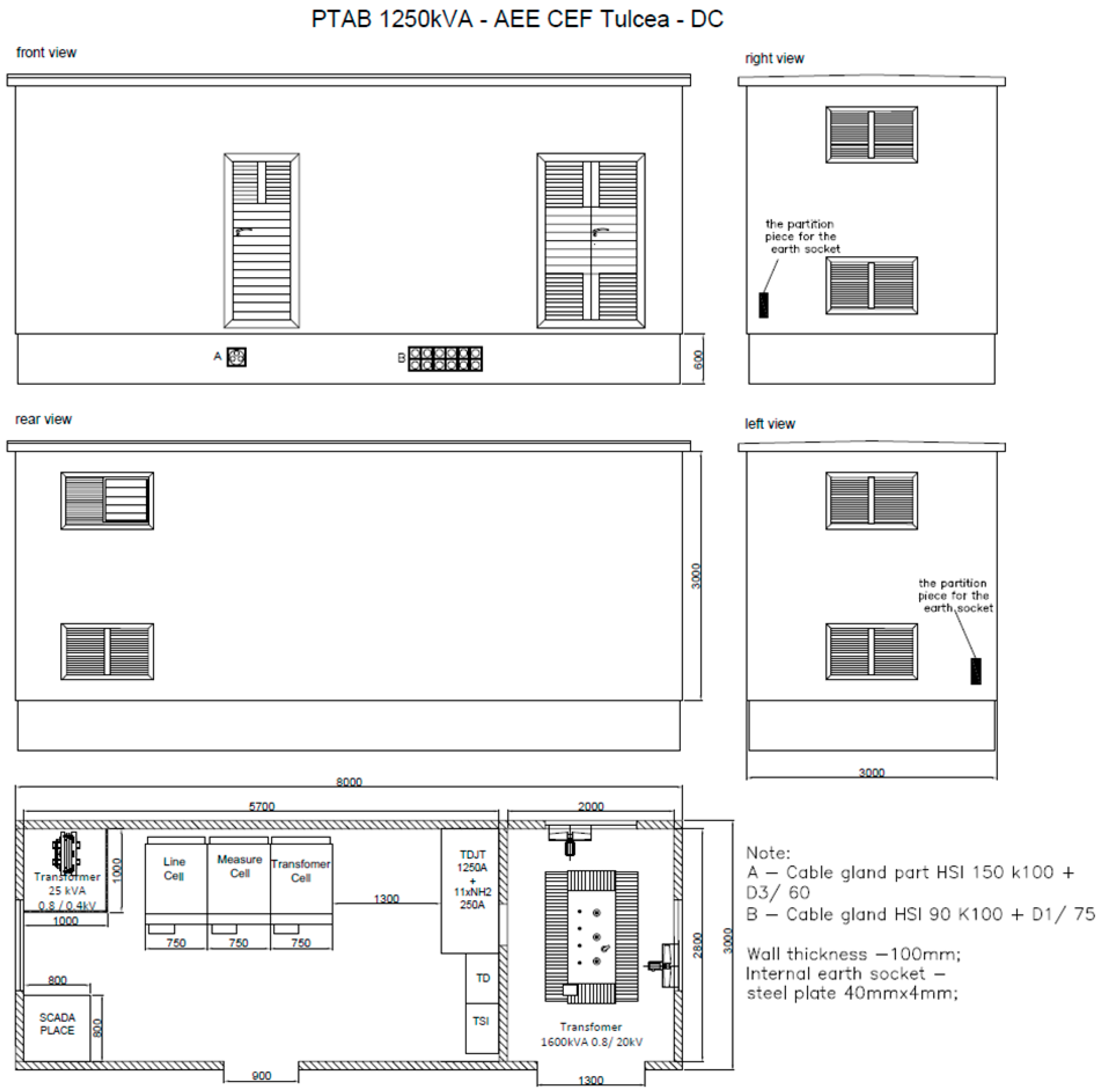
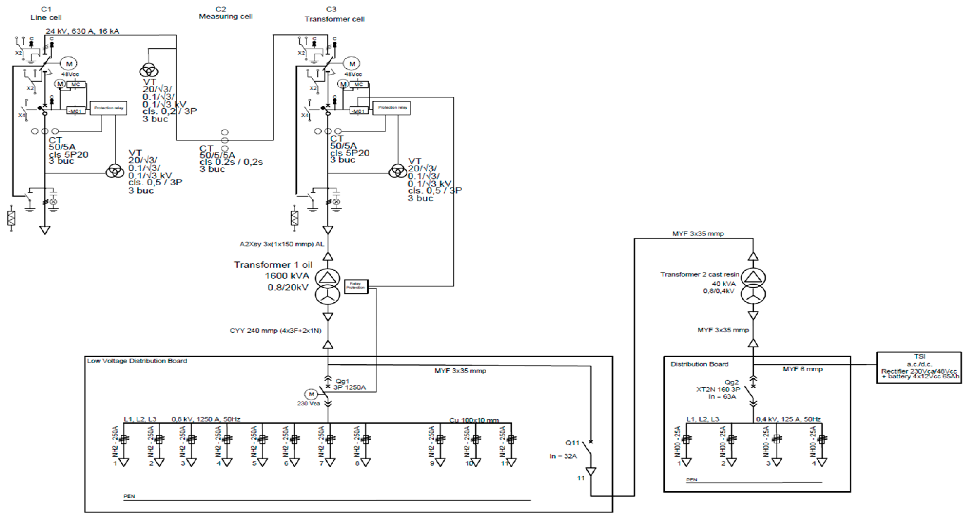
3.3. The Technical Characteristics of the Transformation Substation in the Concrete Tire
- -
- Medium-voltage line cell with a motorized load separator and motorized fixed switch and protection relay, equipped with three current transformers and three voltage transformers;
- -
- Measuring cell without switching equipment, equipped with three current transformers, three voltage transformers, and power quality analyzer;
- -
- Medium-voltage transformer cell with a motorized load separator and motorized fixed switch and protection relay, equipped with three current transformers and three voltage transformers;
- -
- The medium-voltage cable on the connection between the transformer cell and the power transformer;
- -
- Transformers 1600 kVA, 0.8/20 kV, oil, and Tier2;
- -
- The low-voltage cable for the connection between the transformer and the general low-voltage distribution board;
- -
- The general low-voltage distribution board equipped with a 3P 1600A motorized general switch, 3P 32A fixed switch, for the distribution board power supply, 11 vertical separators NH2 pole-to-pole operation, and 33 fuses MPR 250A Gr 2;
- -
- The connection cable between the general low-voltage distribution board and the transformer 2;
- -
- Transformer 2 0.8/0.4 kV 40 kVA, cast resin;
- -
- The connection cable between transformer 2 and the distribution board;
- -
- Distribution board equipped with 3P 160A manual main switch and four outlets with NH00 vertical three-pole separators with 12 MPR 25A Gr.00 fuses;
- -
- The substation’s internal services panel with rectifier and batteries.
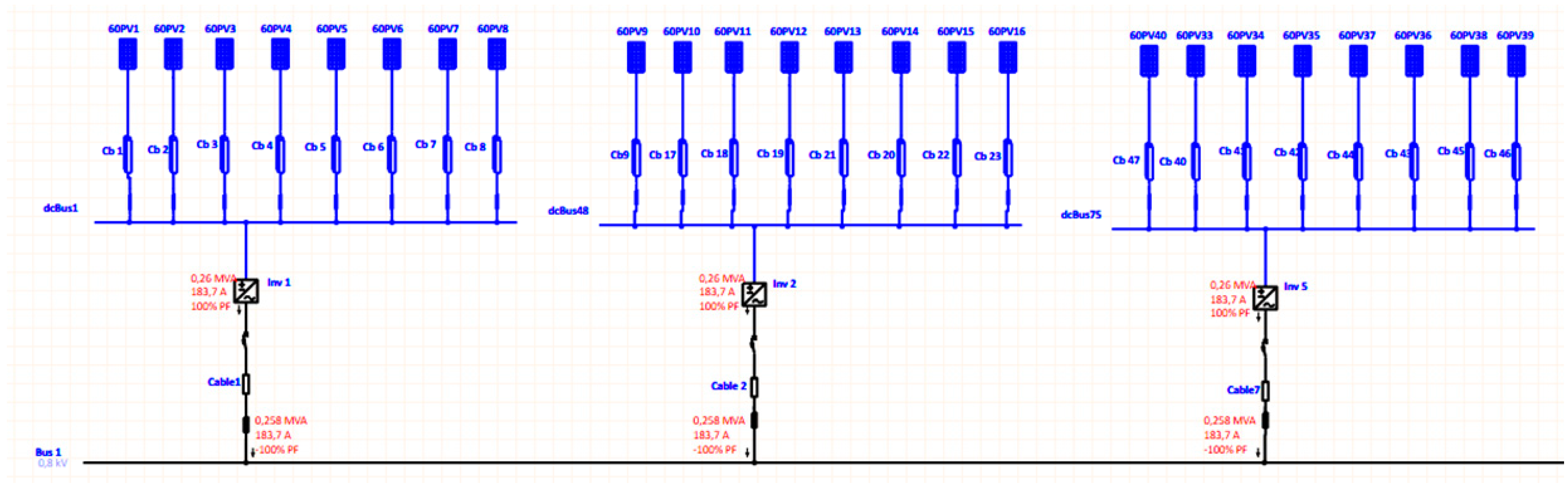
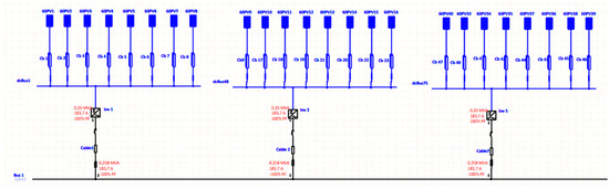
4. Photovoltaic Park Simulation
4.1. Description of the Simulation
4.2. Simulation in ETAP
4.3. Economic Calculation
5. Conclusions
Author Contributions
Funding
Data Availability Statement
Conflicts of Interest
Abbreviations
| PV | Photovoltaic |
| EMS | Energy Management System |
| MPPT | Maximum Power Point Tracking |
| MWh | Megawatt-hour |
| kWp | Kilowatt peak |
| kVA | Kilovolt-ampere |
| AC | Alternating Current |
| DC | Direct Current |
| STC | Standard Test Conditions |
| NOCT | Nominal Operating Cell Temperature |
| Isc | Short-Circuit Current |
| Voc | Open-Circuit Voltage |
| Vmp | Maximum Power Voltage |
| Imp | Maximum Power Current |
| IRR | Internal Rate of Return |
| CAPEX | Capital Expenditure |
| OPEX | Operational Expenditure |
| BESS | Battery Energy Storage System |
| PPA | Power Purchase Agreement |
| LCOE | Levelized Cost of Energy |
| EIA | Environmental Impact Assessment |
| PMP | Photovoltaic Module Power |
| FOM | Fixed Operating and Maintenance |
| EPC | Engineering, Procurement, and Construction |
| LOM | Loss of Load |
| EMS | Energy Management System |
| BOM | Balance of Module |
References
- Kymakis, E.; Kalykakis, S.; Papazoglou, T.M. Performance analysis of a grid connected photovoltaic park on the island of Crete. Energy Convers. Manag. 2009, 50, 433–438. [Google Scholar] [CrossRef]
- Lazaroiu, G.; Osman, M.G.; Strejoiu, C.V. Performance Evaluation of Renewable Energy Systems: Photovoltaic, Wind Turbine, Battery Bank, and Hydrogen Storage. Batteries 2023, 9, 468. [Google Scholar] [CrossRef]
- Decker, B.; Jahn, U. Performance of 170 grid connected PV plants in northern Germany—Analysis of yields and optimization potentials. Sol. Energy 1997, 59, 127–133. [Google Scholar] [CrossRef]
- Syllignakis, J.; Papazoglou, T.M. Study of Impact on Crete system operation of the Atherinolakos power plant. In Proceedings of the 41st International Universities Power Engineering Conference, Newcastle, Australia, 6–8 September 2006; IEEE: New York, NY, USA, 2006; pp. 482–485. [Google Scholar]
- Luca, N.I.; Vatau, D.; Frigura-Iliasa, F.M.; Andea, P. Monitoring system dedicated for the assessment of the electromagnetic field parameters on a Transelectrica-Romania power station. In Proceedings of the 2015 International Conference on Information and Digital Technologies, Zilina, Slovakia, 7–9 July 2015; pp. 114–119. [Google Scholar]
- Strejoiu, C.V.; Osman, M.G.; Cernat, A.C. Towards Sustainable Transportation: Modeling and Simulation of Pv Panel Implementation on National Highways for Charging Electric Vehicles Which Leads to Mitigate Carbon Emission. UPB Sci. Bull. Ser. C Electr. Eng. Comput. Sci. 2023, 85, 321–334. [Google Scholar]
- Osman, M.G.; Ciupageanu, D.; Stan, A. Analysis of solar radiation in sudan and optimal location of photovoltaic panels. UPB Sci. Bull. Ser. C Electr. Eng. Comput. Sci. 2022, 84, 387–401. [Google Scholar]
- Vanggaard, M.E.; Lund, D.T. Design of a Standalone PV System for Greenland; Department of Civil Engineering, Danmarks Tekniske Universitet (DTU): Lyngby, Denmark, 2009. [Google Scholar]
- Hatziargyriou, N.D.; Tsikalakis, A.; Androutsos, A. Status of distributed generation in the Greek islands. In Proceedings of the 2006 IEEE Power Engineering Society General Meeting, Montreal, QC, Canada, 18–22 June 2006; IEEE: New York, NY, USA, 2006; p. 6. [Google Scholar]
- Gamă de Produse Care Oferă Soluții Solare Fiabile | FusionSolar România. Available online: https://solar.huawei.com/ro/professionals/all-products (accessed on 8 July 2024).
- Inginerie Mecanică și a Instalațiilor. Available online: https://www.eplan.de/branchen/maschinen-und-anlagenbau/ (accessed on 8 July 2024).
- Lakervi, E.; Holmes, E.J. Electricity Distribution Network Design; Institution of Engineering and Technology (IET): Stevenage, UK, 1995. [Google Scholar]
- Osman, M.G.; Strejoiu, C.-V.; Panait, C.; Sima, C.A.; Lazaroiu, G. Microgrid Model for Evaluating the Operational Dynamics of Solar-Powered Hydrogen Production. In Proceedings of the 2024 9th International Conference on Energy Efficiency and Agricultural Engineering (EE&AE), Ruse, Bulgaria, 27–29 June 2024. [Google Scholar]
- Lazaroiu, A.C.; Osman, M.G.; Strejoiu, C.V.; Lazaroiu, G. A Comprehensive Overview of Photovoltaic Technologies and Their Efficiency for Climate Neutrality. Sustainability 2023, 15, 16297. [Google Scholar] [CrossRef]
- Wang, C.; He, S.; Liu, L.; Li, X.; Gao, L. Tradeoff between the efficiency penalty and load depth in a coal-fired power plant with CO2 capture under partial load conditions. Energy Convers. Manag. 2023, 278, 116608. [Google Scholar] [CrossRef]
- Silva, M.; Castro, R.; Batalha, M. Technical and economic optimal solutions for utility-scale solar photovoltaic parks. Electronics 2020, 9, 400. [Google Scholar] [CrossRef]
- Radic, M.; Jovanovic, D. Methodology for determination of 110/35 kV and 110/20 kV substation revitalization order. In CIRED 2009-20th International Conference and Exhibition on Electricity Distribution-Part 1; IET: Stevenage, UK, 2009; pp. 1–5. [Google Scholar]
- Yoo, B.-J.; Park, C.-B.; Lee, J. A study on design of photovoltaic system using electrical railway stations. In Proceedings of the 2016 19th International Conference on Electrical Machines and Systems (ICEMS), Chiba, Japa, 13–16 November 2016; IEEE: New York, NY, USA, 2016; pp. 1–5. [Google Scholar]
- Hagh, M.T. Design and Installation of First 20 kV Spacer Cable in Iran. In Proceedings of the 21st International Conference on Electricity Distribution, Frankfurt, Germany, 6–9 June 2011; CIRED: Brussels, Belgium, 2011; pp. 6–9. [Google Scholar]
- Crowe, R. The Treaty of Lisbon: A revised legal framework for the organisation and functioning of the European Union. In ERA Forum; Springer: Berlin/Heidelberg, Germany, 2008; pp. 163–208. [Google Scholar]
- Mark Rossow, P.E. Grid Energy Storage; Continuing Education and Development, Inc.: New York, NY, USA, 2022. [Google Scholar]
- Ziuku, S.; Meyer, E.L. Economic viability of a residential building integrated photovoltaic generator in South Africa. Int. J. Energy Environ. 2012, 3, 905–914. [Google Scholar]
- Solar Cell Supplier—China Seraphim Solar Panel. Available online: https://www.seraphim-energy.com/solar-cell/ (accessed on 8 July 2024).
- Widatalla, A.M.; Zinko, H. Designing a Photovoltaic Solar Energy System for a Commercial Building. Case Study: Rosa Park Hotel in Khartoum-Sudan. In World Renewable Energy Congress-Sweden; World Renewable Energy Congress: Brighton, UK, 2011. [Google Scholar]
- Omer, A.M. Compilation and evaluation of solar and wind energy resources in Sudan. Renew Energy 1997, 12, 39–69. [Google Scholar] [CrossRef]
- Razazian, K.; Umari, M.; Kamalizad, A.; Loginov, V.; Navid, M. G3-PLC specification for powerline communication: Overview, system simulation and field trial results. In Proceedings of the IEEE ISPLC 2010—International Symposium on Power Line Communications and its Applications, Boppard, Germany, 28–31 March 2010; pp. 313–318. [Google Scholar] [CrossRef]
- Müller, H.; Connor, T. New 20kV network concept for an existing distribution network. In Proceedings of the 2010 China International Conference on Electricity Distribution, CICED 2010, Nanjing, China, 12–16 September 2010; IEEE: New York, NY, USA, 2010; pp. 1–7. [Google Scholar]
- Ciulica, D.; Rob, R. Internal services simulation control in 220/110kV power transformer station Mintia. In IOP Conference Series: Materials Science and Engineering; IOP Publishing: Bristol, UK, 2018; p. 12009. [Google Scholar] [CrossRef]
- Scognamiglio, A. ‘Photovoltaic landscapes’: Design and assessment. A critical review for a new transdisciplinary design vision. Renew. Sustain. Energy Rev. 2016, 55, 629–661. [Google Scholar] [CrossRef]
- Botsaris, P.N. An approach of the spatial planning of a photovoltaic park using the Constructal Theory. Sustain. Energy Technol. Assess. 2015, 11, 11–16. [Google Scholar] [CrossRef]
- Wu, Z. Study on selection of transformer capacity and conductor cross-section related to 20 kV network in high voltage distribution network. In Proceedings of the 2010 China International Conference on Electricity Distribution, CICED 2010, Nanjing, China, 12–16 September 2010; IEEE: New York, NY, USA, 2010; pp. 1–6. [Google Scholar]
- Medio, S. Photovoltaic design integration at Battery Park City, New York. Buildings 2013, 3, 341–356. [Google Scholar] [CrossRef]
- Roboam, X.; Sareni, B.; Andrade, A. More electricity in the air: Toward optimized electrical networks embedded in more-electrical aircraft. IEEE Ind. Electron. Mag. 2012, 6, 6–17. [Google Scholar] [CrossRef]
- Knight, U.G.W. The logical design of electrical networks using linear programming methods. Proc. IEE Part A Power Eng. 1960, 107, 306. [Google Scholar] [CrossRef]
- Dorel, S.; Osman, M.G.; Strejoiu, C.V.; Lazaroiu, G. Exploring Optimal Charging Strategies for Off-Grid Solar Photovoltaic Systems: A Comparative Study on Battery Storage Techniques. Batteries 2023, 9, 470. [Google Scholar] [CrossRef]
- Ogden, J.M. Cost and performance sensitivity studies for solar photovoltaic/electrolytic hydrogen systems. Sol. Cells 1991, 30, 515–523. [Google Scholar] [CrossRef]
- Sidrach-de-Cardona, M.; López, L.M. Performance analysis of a grid-connected photovoltaic system. Energy 1999, 24, 93–102. [Google Scholar] [CrossRef]
- Dunlop, E.D. Lifetime performance of crystalline silicon PV modules. In Proceedings of the 3rd World Conference on Photovoltaic Energy Conversion, Osaka, Japan, 11–18 April 2003; IEEE: New York, NY, USA, 2003; pp. 2927–2930. [Google Scholar]
- Croxford, B.; Rizig, M. Is Photovoltaic Power a Cost-Effective Energy Solution for Rural Peoples in Western Sudan? 2006. Available online: https://discovery.ucl.ac.uk/id/eprint/2640/ (accessed on 13 June 2024).
- Ritchie, H.; Rosado, P.; Roser, M. Greenhouse gas emissions. In The Palgrave Encyclopedia of Global Security Studies; Springer: Cham, Switzerland, 2023. [Google Scholar]
- Accessed, T.P. 2024. Available online: https://td-proelectric.ro/ro/ (accessed on 13 June 2024).
- Home—SEL, S.p.A. Experience and Innovation at Your Service. Available online: https://www.sel-electric.com/ (accessed on 8 July 2024).
- Grupul ABB—Tehnologii Digitale de Vârf Pentru Industrie. Available online: https://new.abb.com/ro (accessed on 8 July 2024).
- AutoCAD Web App—Sign In|Online CAD Editor & Viewer|Autodesk. Available online: https://web.autocad.com/login (accessed on 8 July 2024).
- Modeling, S. 2024. Available online: https://etap.com/solutions/system-modeling-visualization (accessed on 17 June 2024).










| Cell type | P type mono-crystalline |
| No. of cells | 132 |
| Dimensions | 2384 × 1303 × 35 mm |
| Weight | 38.5 kg |
| Front glass | 2.0 mm, AR coating semi-tempered glass, low iron |
| Frame | Anodized aluminum alloy |
| Output cables | 4.0 mm 2250 mm (+)/350 mm (−) or customized length |
| Module Type | SRP-670-BMC-BG | |
| Testing condition | STC | NOCT |
| Maximum power (Pmax) | 670 Wp | 504 Wp |
| Maximum power voltage (Vmp) | 44.3 V | 41.38 V |
| Maximum power current (Imp) | 19.24 A | 15.55 A |
| Open-circuit voltage (Voc) | 37.22 V | 34.15 V |
| Short-circuit current (Isc) | 18.01 A | 14.76 A |
| Module efficiency STC (%) | 21.57% | |
| Operational temperature | −40 °C~+85 °C |
| Maximum system voltage | 1500 VDC (IEC) |
| Maximum series fuse rating | 30 A |
| Power tolerance | 0~+3% |
| Nominal operating cell temperature (NOCT) | 45 ± 2 °C |
| Refer bifacial factor | 70 ± 10% |
| Temperature coefficient of Isc | 0.05%/°C |
| Temperature coefficient of Voc | −0.26%/°C |
| Temperature coefficient of Pmax | −0.34%/°C |
| Efficiency | |
| Max. Efficiency | ≥99.0% |
| European Efficiency | ≥98.8% |
| Input | |
| Max. Input Voltage | 1500 V |
| Number of MPP Trackers | 6 |
| Max. Current per MPPT | 65 A |
| Max. Short Circuit Current per MPPT | 115 A |
| Max. PV Inputs per MPPT | 4/5/5/4/5/5 |
| Start Voltage | 550 V |
| MPPT Operating Voltage Range | 500 V ~ 1500 V |
| Nominal Input Voltage | 1080 V |
| Output | |
| Nominal AC Active Power | 300,000 W |
| Max. AC Apparent Power | 330,000 VA |
| Max. AC Active Power (cos φ = 1) | 330,000 W |
| Nominal Output Voltage | 800 V/3 W + PE |
| Rated AC Grid Frequency | 50 Hz/60 Hz |
| Nominal Output Current | 216.6 A |
| Max. Output Current | 238.2 A |
| Adjustable Power Factor Range | 0.8 LG/0.8 LD |
| Total Harmonic Distortion | <1% |
| Parameter | Initial Value | Optimized Value | Improvement (%) |
| Inverter Efficiency Panel Tilt Angle | 96.5% 35° | 98.2% 33° | 1.76% 5.71% |
| System Losses | 8.5% | 6.2% | 27.06% |
| Energy Yield (kWh/kWp) | 1450 | 1575 | 8.62% |
| Grid Integration Losses | 3.0% | 2.1% | 30.00% |
| Nr. | Component | Power (MVA) | Current (A) | Power Factor |
| 1. | Inverter 1 | 0.26 | 183.7 | 0.9 |
| 2. | Inverter 2 | 0.26 | 183.7 | 0.9 |
| 3. | Inverter 3 | 0.26 | 183.7 | 0.9 |
| 4. | Storage Battery 1 | 0.0603 | 0.0754 | 0.9 |
| 5. | Storage Battery 2 | 0.0603 | 0.0754 | 0.9 |
| 6. | Storage Battery 3 | 0.0603 | 0.0754 | 0.9 |
| 7 | Transformer | 0.961 | 27.7 | 0.9887 |
| Performance of Grid-Connected PV: | |
| Power for each panel: | 504 W |
| Power for each invertor: | 330 kW |
| The total power produced by the photovoltaic panels: | 2640 kW |
| Yearly PV energy production: | 3620 MWh |
| Total expenses: | |
| Cost for PV: | 2,640,000 EUR |
| Cost for battery: | 45,000 EUR |
| Cost for DC cable: | 15,000 EUR |
| Cost for PT: | 250,000 EUR |
| Variable cost: | 150,000 EUR |
| Total cost: | 3,100,000 EUR |
| Investment recovery 2022: The investment will be recovered in 5 years | |
| Taking into account the price for the date of 06.09.2022: | 370 EUR /MWh |
| For 1.551 GWh injected into the network: | 573,870 EUR |
| Investment recovery 2019: The investment will be recovered in 20 years | |
| Taking into account the price for the 2019: | EUR 100/MWh |
| For 1.551 GWh injected into the network: | EUR 155,100 |
Disclaimer/Publisher’s Note: The statements, opinions and data contained in all publications are solely those of the individual author(s) and contributor(s) and not of MDPI and/or the editor(s). MDPI and/or the editor(s) disclaim responsibility for any injury to people or property resulting from any ideas, methods, instructions or products referred to in the content. |
© 2025 by the authors. Licensee MDPI, Basel, Switzerland. This article is an open access article distributed under the terms and conditions of the Creative Commons Attribution (CC BY) license (https://creativecommons.org/licenses/by/4.0/).
Share and Cite
Strejoiu, C.-V.; Osman, M.G.; Stoica, D.; Panait, C.; Lăzăroiu, G. Study of Energy Distribution in a Photovoltaic Park in Tulcea County, Romania. Processes 2025, 13, 533. https://doi.org/10.3390/pr13020533
Strejoiu C-V, Osman MG, Stoica D, Panait C, Lăzăroiu G. Study of Energy Distribution in a Photovoltaic Park in Tulcea County, Romania. Processes. 2025; 13(2):533. https://doi.org/10.3390/pr13020533
Chicago/Turabian StyleStrejoiu, Cristian-Valentin, Mohammed Gmal Osman, Dorel Stoica, Cornel Panait, and Gheorghe Lăzăroiu. 2025. "Study of Energy Distribution in a Photovoltaic Park in Tulcea County, Romania" Processes 13, no. 2: 533. https://doi.org/10.3390/pr13020533
APA StyleStrejoiu, C.-V., Osman, M. G., Stoica, D., Panait, C., & Lăzăroiu, G. (2025). Study of Energy Distribution in a Photovoltaic Park in Tulcea County, Romania. Processes, 13(2), 533. https://doi.org/10.3390/pr13020533

