Influence of Foaming Agents and Stabilizers on Porosity in 3D Printed Foamed Concrete
Abstract
1. Introduction
2. Materials and Methods
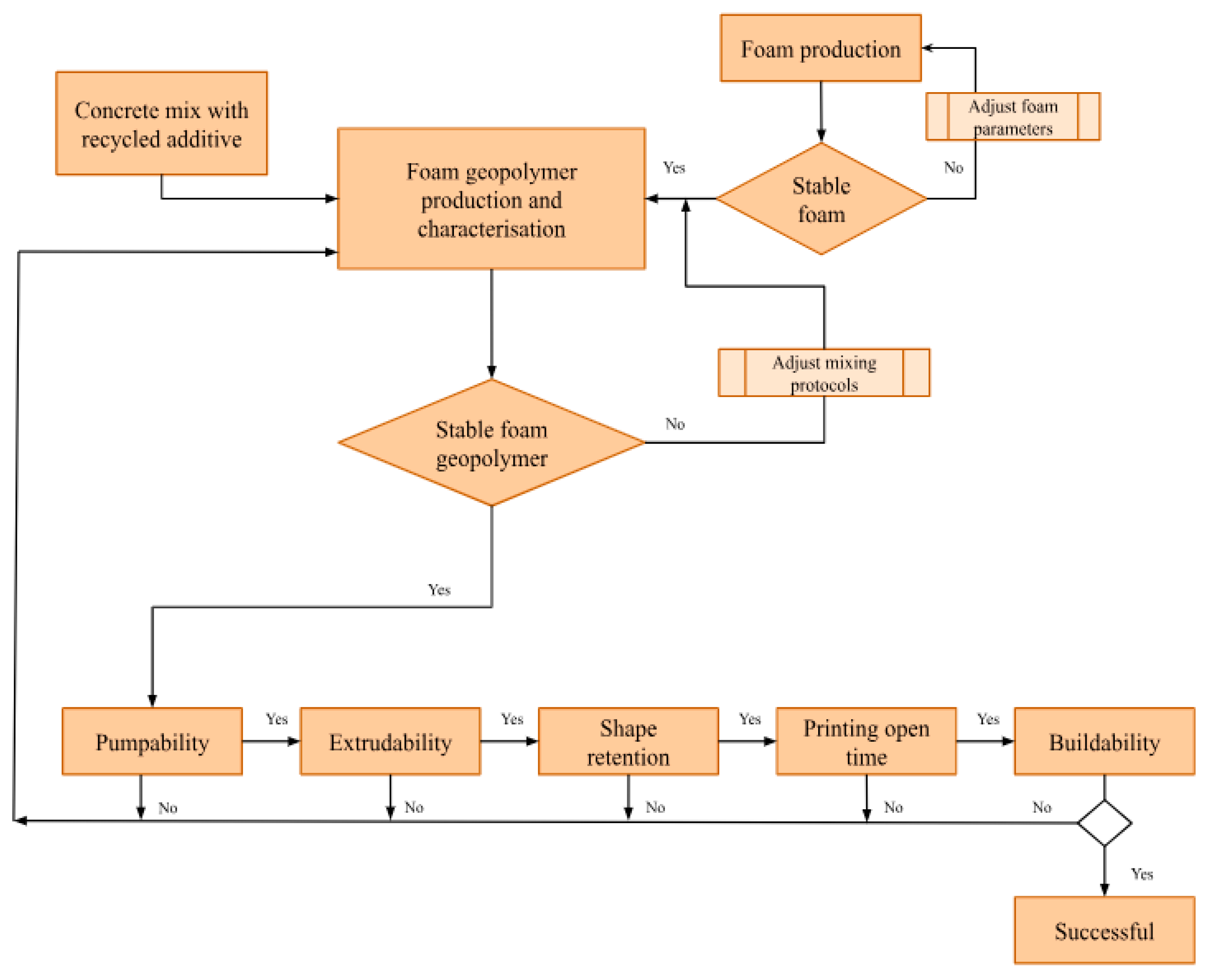
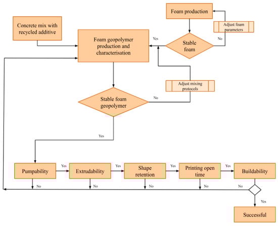
2.1. Designing the Mixture and the Method of Introducing Foam
2.2. Materials
2.3. Foam Preparation
2.4. Process of Preparing the Mixture
2.5. Methods
2.5.1. Stability and Consistency of Foam and Foamed Concrete
2.5.2. Buildability
2.5.3. Apparent Density
2.5.4. Capillary Water Absorption
- A—water sorption coefficient, (kg/(m2h1/2));
- Δm—sample mass increase, (kg);
- F—suction surface, (m2);
- Δ√t—time square root increase, (h1/2).
2.5.5. Microscopy Observation
2.5.6. Flexural Strength Tests and Compressive Strength Tests
3. Results and Discussion
3.1. Consistency and Density Characteristics of Foamed Concrete
3.2. Buildability
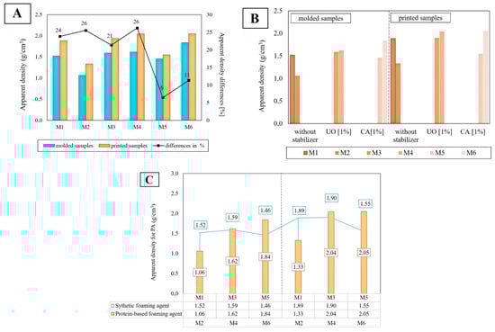
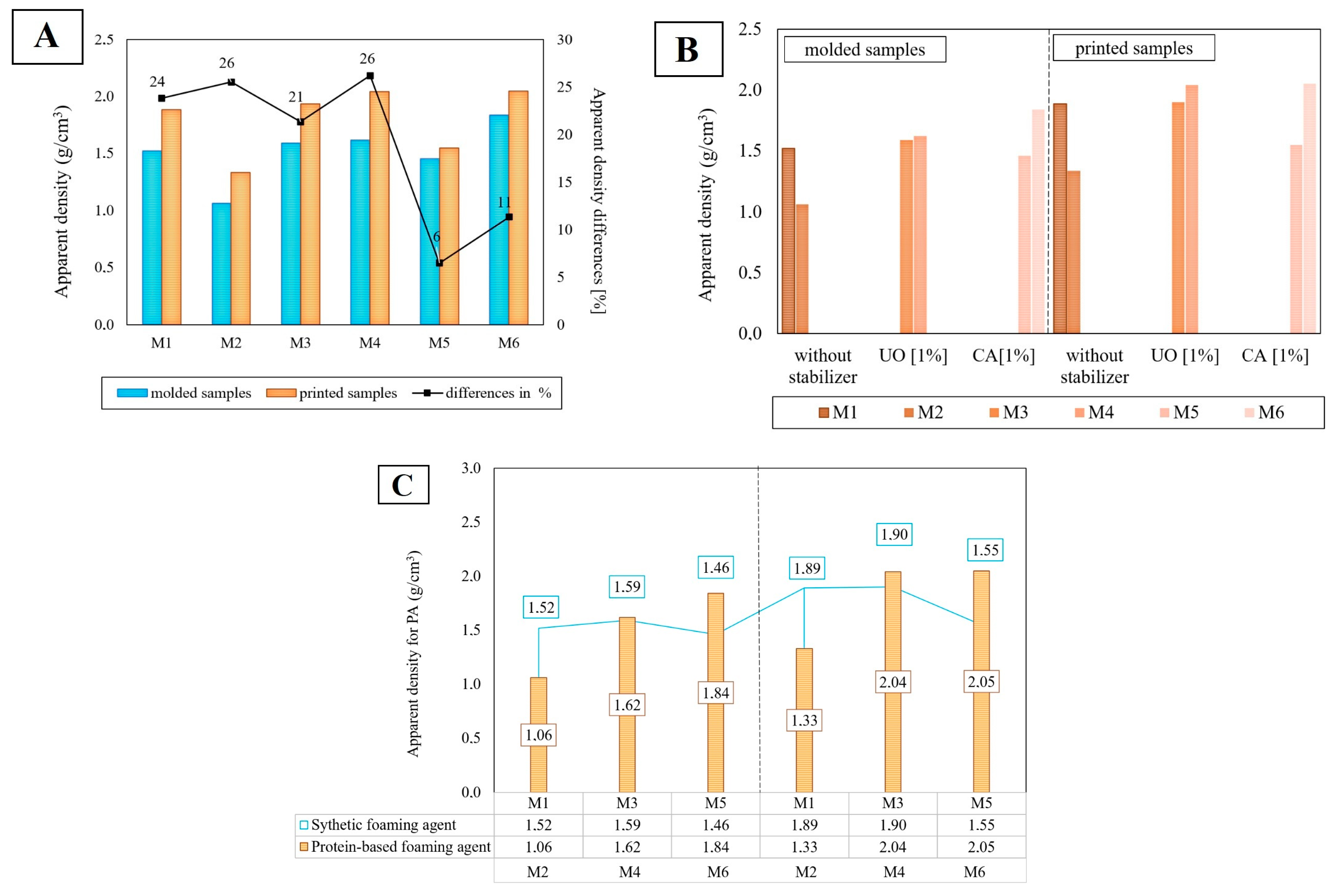
3.3. Apparent Density
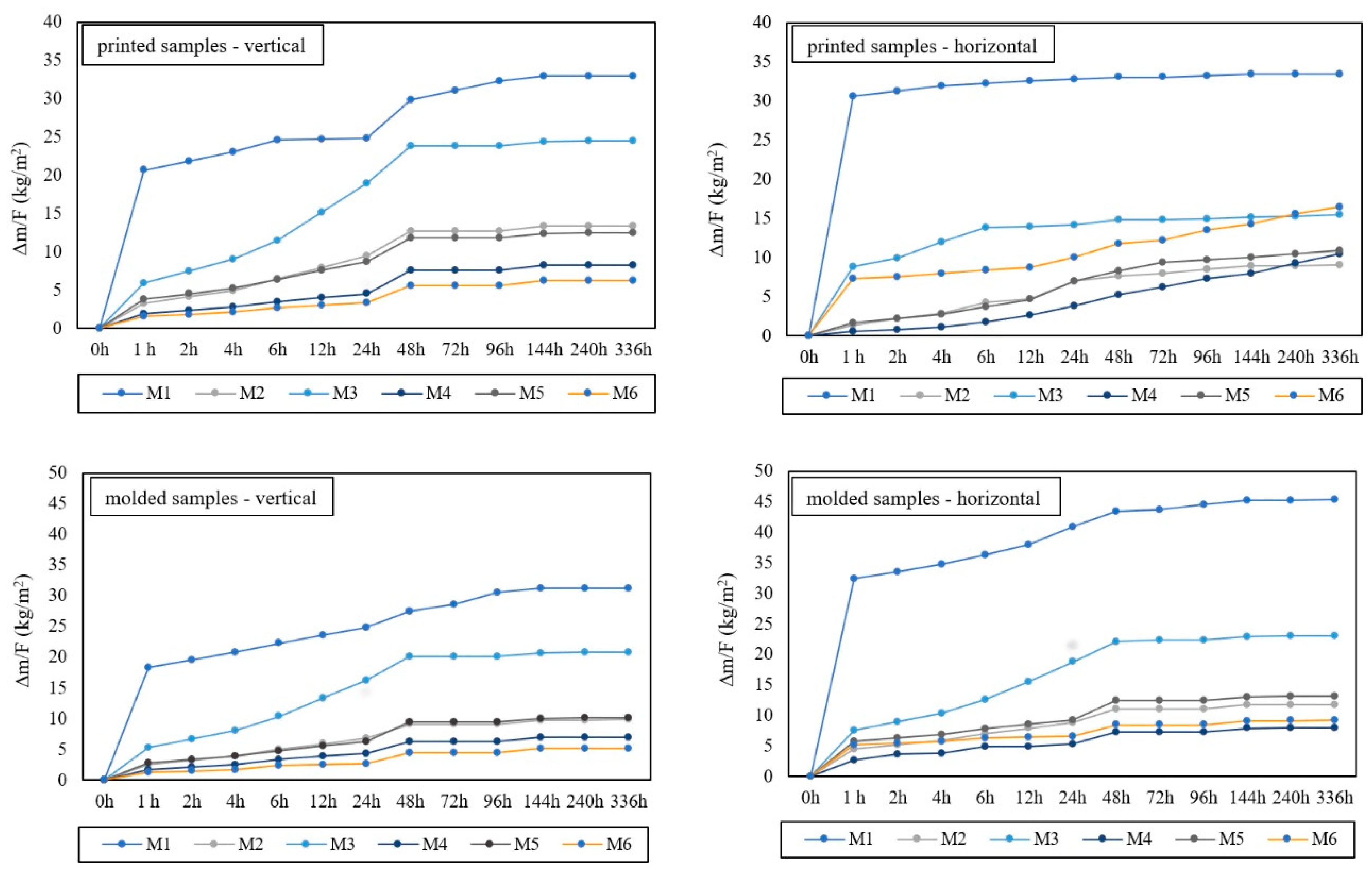
3.4. Water Absorption
3.5. Microscopy Observation
3.6. Flexural Strength Tests and Compressive Strength Tests
4. Conclusions
Author Contributions
Funding
Data Availability Statement
Conflicts of Interest
References
- Adhikary, S.; Rudžionis, Z.; Tučkutė, S. Characterization of novel lightweight self-compacting cement composites with incorporated expanded glass, aerogel, zeolite and fly ash. Case Stud. Constr. Mater. 2022, 16, e00879. [Google Scholar] [CrossRef]
- Chen, G.; Li, F.; Jing, P.; Geng, J.; Si, Z. Effect of Pore Structure on Thermal Conductivity and Mechanical Properties of Autoclaved Aerated Concrete. Materials 2021, 14, 339. [Google Scholar] [CrossRef]
- He, L.; Xinpeng, Z. Thermal Conductivity Analysis of High Porosity Structures with Open and Closed Pores. Int. J. Heat Mass Transf. 2022, 183 Pt A, 122089. [Google Scholar] [CrossRef]
- Chen, G.; Li, F.; Geng, J.; Jing, P.; Si, Z. Identification, generation of autoclaved aerated concrete pore structure and simulation of its influence on thermal conductivity. Constr. Build. Mater. 2021, 294, 123572. [Google Scholar] [CrossRef]
- Xu, Y.; Tong, S.; Xu, X.; Mao, J.; Kang, X.; Luo, J.; Jiang, L.; Guo, M.Z. Effect of foam stabilization on the properties of foamed concrete modified by expanded polystyrene. J. Build. Eng. 2023, 73, 106822. [Google Scholar] [CrossRef]
- Cho, S.; Rooyen, V.; Kearsley, E.; Zijl, G. Foam stability of 3D printable foamed concrete. J. Build. Eng. 2022, 47, 103884. [Google Scholar] [CrossRef]
- Wang, J.; Nguyen, A.; Farrokhpay, S. A Critical Review of the Growth, Drainage and Collapse of Foams. Adv. Colloid Interface Sci. 2016, 228, 55–70. [Google Scholar] [CrossRef]
- Feneuil, B.; Roussel, N.; Pitois, O. Optimal cement paste yield stress for the production of stable cement foams. Cem. Concr. Res. 2019, 120, 142–151. [Google Scholar] [CrossRef]
- Feneuil, B. Cement Foam Stability: Link with Cement Paste Rheological Properties. Doctoral Dissertation, Université Paris-Est, Paris, France, 2018. Available online: https://pastel.hal.science/tel-02084040/file/TH2018PESC1045.pdf (accessed on 7 January 2025).
- Feneuil, B.; Aimedieu, P.; Scheel, M.; Perrin, J.; Roussel, N.; Pitois, O. Stability criterion for fresh cement foams. Cem. Concr. Res. 2019, 125, 105865. [Google Scholar] [CrossRef]
- Yanagisawa, N.; Kurita, R. In-situ observation of collective bubble collapse dynamics in a quasi-two-dimensional foam. Sci. Rep. 2019, 9, 5152. [Google Scholar] [CrossRef] [PubMed]
- Falliano, D.; Restuccia, L.; Gugliandolo, E. A simple optimized foam generator and a study on peculiar aspects concerning foams and foamed concrete. Constr. Build. Mater. 2020, 268, 121101. [Google Scholar] [CrossRef]
- Jiang, L.; Wang, Z.; Gao, X.; Cui, M.; Yang, Q.; Qin, J. Effect of nanoparticles and surfactants on properties and microstructures of foam and foamed concrete. Constr. Build. Mater. 2024, 411, 134444. [Google Scholar] [CrossRef]
- Chen, Y. Experimental study on application performance of foamed concrete prepared based on a colloidal NanoSiO2-stabilized foam. Constr. Build. Mater. 2023, 409, 134012. [Google Scholar] [CrossRef]
- Xiong, Y.; Zhu, Y.; Chen, C.; Zhang, Y. Effect of nano-alumina modified foaming agents on properties of foamed concrete. Constr. Build. Mater. 2023, 267, 121045. [Google Scholar] [CrossRef]
- Zhang, H.; Wang, Z.; Zhang, T.; Li, Z. Foam Stabilization Process for Nano-Al2O3 and Its Effect on Mechanical Properties of Foamed Concrete. Nanomaterials 2024, 14, 1516. [Google Scholar] [CrossRef]
- Song, N.; Li, Z.; Yi, W.; Wang, S. Properties of foam concrete with hydrophobic starch nanoparticles as foam stabilizer. J. Build. Eng. 2022, 56, 104811. [Google Scholar] [CrossRef]
- Song, N.; Li, Z.; Wang, S.; Li, G. Preparation of biomass carbon dots for foam stabilizer of foamed concrete. Constr. Build. Mater. 2023, 364, 129853. [Google Scholar] [CrossRef]
- Chen, H.; Liang, K.; Chow, C.L.; Lau, D. Enhancing the engineering performance of lightweight limestone calcined clay cement concrete using used engine oil as a foam stabilizer. J. Build. Eng. 2024, 95, 110187. [Google Scholar] [CrossRef]
- Qi, X.; Bao, Y.; Wang, W.; Zhang, S.; Wu, Y.; Jia, Z.; Guo, S. Superior performance foamed concrete fabricated with amphiphilic and hydrophilic particles stabilized ultra-stable foam. Cem. Concr. Compos. 2024, 152, 105613. [Google Scholar] [CrossRef]
- Vincent, P.; Eswari, R.P.; Theenathayalan, R.; Suganya, R. Prediction of foam stability for synthetic anionic ammonium-based surfactants having identical hydrophilic head group. Asian J. Civ. Eng. 2023, 24, 2481–2490. [Google Scholar] [CrossRef]
- Hamza, A.; Kocserha, I. The Investigation of Sodium Lauryl Sulphate as Foam Stabilizer in Cement Foams. Mater. Sci. Eng. 2020, 45, 115–124. [Google Scholar]
- Moutaoukil, G.; Sobrados, I.; Alehyen, S.A.; Taibi, M. Understanding the thermomechanical behavior of geopolymer foams: Influence of rate and type of foaming agent and stabilizer. Chem. Data Collect. 2024, 50, 101111. [Google Scholar] [CrossRef]
- Maglad, A.M.; Mydin, M.A.O.; Datta, S.D.; Abbood, I.S.; Tayeh, B.A. Impact of anionic surfactant-based foaming agents on the properties of lightweight foamed concrete. Constr. Build. Mater. 2024, 438, 137119. [Google Scholar] [CrossRef]
- Abdollahnejad, Z.; Pacheco-Torgal, F.; Félix, T.; Tahri, W.; Aguiar, J.B. Mix design, properties and cost analysis of fly ash-based geopolymer foam. Constr. Build. Mater. 2015, 80, 18–30. [Google Scholar] [CrossRef]
- Zhu, H.; Chen, L.; Xu, J.; Han, Q. Experimental study on performance improvement of anionic surfactant foaming agent by xanthan gum. Constr. Build. Mater. 2020, 230, 116993. [Google Scholar] [CrossRef]
- Wei, X.; Wang, H.; Xie, Y.; Du, Y. An experimental investigation on the effect of carboxymethyl cellulose on morphological characteristics of dust-suppression foam and its mechanism exploration. Process. Saf. Environ. Prot. 2020, 135, 126–134. [Google Scholar] [CrossRef]
- Gu, X.; Wang, S.; Liu, J.; Wang, H.; Xu, X.; Wang, Q.; Zhu, Z. Effect of hydroxypropyl methyl cellulose (HPMC) as foam stabilizer on the workability and pore structure of iron tailings sand autoclaved aerated concrete. Constr. Build. Mater. 2023, 376, 130979. [Google Scholar] [CrossRef]
- Liu, C.; Wang, X.; Chen, Y.; Zhang, C.; Ma, L.; Deng, Z.; Chen, C.; Zhang, Y.; Pan, J.; Banthia, N. Influence of hydroxypropyl methylcellulose and silica fume on stability, rheological properties, and printability of 3D printing foam concrete. Cem. Concr. Compos. 2021, 122, 104158. [Google Scholar] [CrossRef]
- Cui, J.; He, Z.; Zhang, G.; Cai, X. Rheological properties of sprayable ultra-high performance concrete with different viscosity-enhancing agents. Constr. Build. Mater. 2022, 321, 126154. [Google Scholar] [CrossRef]
- Liu, C.; Chen, Y.; Xiong, Y.; Jia, L.; Ma, L.; Wang, X.; Chen, C.; Banthia, N.; Zhang, Y. Influence of HPMC and SF on buildability of 3D printing foam concrete: From water state and flocculation point of view. Compos. Part B Eng. 2022, 242, 110075. [Google Scholar] [CrossRef]
- She, W.; Du, Y.; Miao, C.; Liu, J.; Zhao, G.; Jiang, J.; Zhang, Y. Application of organic-and nanoparticle-modified foams in foamed concrete: Reinforcement and stabilization mechanisms. Cem. Concr. Res. 2018, 106, 12–22. [Google Scholar] [CrossRef]
- Othman, R.; Jaya, R.P.; Muthusamy, K.; Sulaiman, M.; Duraisamy, Y.; Abdullah, M.M.A.B.; Przybył, A.; Sochacki, W.; Skrzypczak, T.; Vizureanu, P.; et al. Relation between Density and Compressive Strength of Foamed Concrete. Materials 2021, 14, 2967. [Google Scholar] [CrossRef] [PubMed]
- Pasupathy, K.; Ramakrishnan, S.; Sanjayan, J. Enhancing the properties of foam concrete 3D printing using porous aggregates. Cem. Concr. Compos. 2022, 133, 104687. [Google Scholar] [CrossRef]
- Al-Ani, H.K.K.; Hilal, A.A.; Hama, S.M. Effect of Finesse and Type of Aggregate on Flowability and Mechanical Properties of Foamed Concrete. E3S Web Conf. 2023, 427, 02009. [Google Scholar] [CrossRef]
- Amran, M.; Fediuk, R.; Vatin, N.; Murali, G.; Ozbakkaloglu, T.; Klyuev, S.; Alabduljabber, H. Fibre-Reinforced Foamed Concretes: A Review. Materials 2020, 13, 4323. [Google Scholar] [CrossRef]
- Bian, P.; Zhang, M.; Yu, Q.; Zhan, B.; Gao, P.; Guo, B.; Chen, Y. Prediction model of compressive strength of foamed concrete considering pore size distribution. Constr. Build. Mater. 2023, 409, 133705. [Google Scholar] [CrossRef]
- Gökçe, H.S.; Hatungimana, D.; Ramyar, K. Effect of fly ash and silica fume on hardened properties of foam concrete. Constr. Build. Mater. 2019, 194, 1–11. [Google Scholar] [CrossRef]
- Diagne, M.; Dia, I.; Gueye, O. Influence of Types of Fillers on Workability, Bleeding, Compressive Strength, and Degree of Compaction of Hydraulic Concrete. Mater. Sci. Appl. 2021, 12, 276–296. [Google Scholar] [CrossRef]
- Hou, L.; Li, J.; Lu, Z.; Niu, Y. Influence of foaming agent on cement and foam concrete. Constr. Build. Mater. 2021, 280, 122399. [Google Scholar] [CrossRef]
- Zhang, N.; Sanjayan, J. Quick nozzle mixing technology for 3D printing foam concrete. J. Build. Eng. 2024, 83, 108445. [Google Scholar] [CrossRef]
- Rudziewicz, M.; Maroszek, M.; Setlak, K.; Góra, M.; Hebda, M. Optimization of Foams-Polypropylene Fiber-Reinforced Concrete Mixtures Dedicated for 3D Printing. Materials 2024, 17, 4106. [Google Scholar] [CrossRef]
- Mohamed, A.M.; Tayeh, B.A.; Majeed, S.S.; Aisheh, Y.I.A.; Salih, M.N.A. Ultra-light foamed concrete mechanical properties and thermal insulation perspective: A comprehensive review. J. CO2 Util. 2024, 83, 102827. [Google Scholar] [CrossRef]
- Markin, V.; Nerella, V.N.; Schröfl, C.; Guseynova, G.; Mechtcherine, V. Material Design and Performance Evaluation of Foam Concrete for Digital Fabrication. Materials 2019, 12, 2433. [Google Scholar] [CrossRef] [PubMed]
- Markin, V.; Krause, M.; Otto, J.; Schröfl, C.; Mechtcherine, V. 3D-printing with foam concrete: From material design and testing to application and sustainability. J. Build. Eng. 2021, 43, 102870. [Google Scholar] [CrossRef]
- Rehman, A.U.; Kim, J.-H. 3D Concrete Printing: A Systematic Review of Rheology, Mix Designs, Mechanical, Microstructural, and Durability Characteristics. Materials 2021, 14, 3800. [Google Scholar] [CrossRef]
- Zhang, C.; Nerella, V.N.; Krishna, A.; Wang, S.; Zhang, Y.; Mechtcherine, V.; Banthia, N. Mix design concepts for 3D printable concrete: A review. Cem. Concr. Compos. 2021, 122, 104155. [Google Scholar] [CrossRef]
- Available online: https://budowlana-chemia.com/pl/p/PIANOBETON-Pianotwor-10-L./318 (accessed on 7 January 2025).
- Available online: https://www.products.pcc.eu/wp-content/uploads/import/product/broszura/d43bec7c-1e79-46c8-9ea3-3074fb73799d/exoalc-1618-pastylki_broszura_en.pdf (accessed on 7 January 2025).
- Hajer, A.; Ali, S.; Hameed, A.H. Using recycled bricks to improve the compressive strength of concrete and produce lightweight concrete. Herit. Sustain. Dev. 2023, 5, 175–182. [Google Scholar] [CrossRef]
- Chen, D.; Chen, M.; Zhou, X.; Wu, Y.; Jiang, Q.; Yang, X.; Zhao, Y.; Zhang, J. Effects of waste cooking oil derivatives as a foam stabilizer on properties of foam and foamed geopolymer concrete. Constr. Build. Mater. 2024, 450, 138675. [Google Scholar] [CrossRef]
- Kashani, A.; Ngo, T.; Tuan; Nguyen, T.; Hajimohammadi, A.; Sinaie, S.; Mendis, P. The effects of surfactants on properties of lightweight concrete foam. Mag. Concr. Res. 2018, 72, 163–172. [Google Scholar] [CrossRef]
- Testing Fresh Concrete—Part 5: Flow Table Test PN-EN 12350-5:2019-08. Available online: https://wiedza.pkn.pl/wyszukiwarka-norm?ref=PN-EN%2012350-5:2019-08E (accessed on 30 July 2024).
- PN-EN ISO 178; Plastics—Determination of Flexural Properties. PKN: Warsaw, Poland, 2011.
- EN 12390-3; Testing Hardened Concrete—Part 3: Compressive Strength of Test Specimens. CEN: Brussels, Belgium, 2009.
- Dhasindrakrishna, K.; Ramakrishnan, S.; Pasupathy, K.; Sanjayan, J. Collapse of fresh foam concrete: Mechanisms and influencing parameters. Cem. Concr. Compos. 2021, 122, 104151. [Google Scholar] [CrossRef]
- Dhasindrakrishna, K.; Pasupathy, K.; Ramakrishnan, S.; Sanjayan, J. Effect of yield stress development on the foam-stability of aerated geopolymer concrete. Cem. Concr. Res. 2020, 138, 106233. [Google Scholar] [CrossRef]
- Du, X.; Zhao, L.; He, X.; Chen, H.; Fang, W.; Li, W. Ultra-stable aqueous foams with multilayer films stabilized by 1-dodecanol, sodium dodecyl sulfonate and polyvinyl alcohol. Chem. Eng. Sci. 2017, 160, 72–79. [Google Scholar] [CrossRef]
- Zeng, X.; Lan, X.; Zhu, H.; Liu, H.; Umar, H.A.; Xie, Y.; Long, G.; Ma, C. A Review on Bubble Stability in Fresh Concrete: Mechanisms and Main Factors. Materials 2020, 12, 1820. [Google Scholar] [CrossRef] [PubMed]
- Samad, N.; Abdullah, S.; Ibrahim, M.; Shahidan, S.; Ismail, N. Initial properties of 3D printing concrete using Rice Husk Ash (RHA) as Partial Cement Replacement. IOP Conf. Ser. Earth Environ. Sci. 2022, 1022, 012055. [Google Scholar] [CrossRef]
- Nodehi, M.; Ozbakkaloglu, T.; Gholampour, A. Effect of supplementary cementitious materials on properties of 3D printed conventional and alkali-activated concrete: A review. Autom. Constr. 2022, 138, 104215. [Google Scholar] [CrossRef]
- Wang, X.; Li, W.; Guo, Y.; Kashani, A.; Wang, K.; Ferrara, L.; Agudelo, I. Concrete 3D printing technology for sustainable construction: A review on raw material, concrete type and performance. Dev. Built Environ. 2024, 17, 100378. [Google Scholar] [CrossRef]
- Lee, J.; Kim, J. Matric suction of fine sand and its effect on the shape stability of 3D printed cement mortar. Constr. Build. Mater. 2022, 341, 127618. [Google Scholar] [CrossRef]
- da Silveira Júnior, J.G.; de Moura Cerqueira, K.; de Araújo Moura, R.C.; de Matos, P.R.; Rodriguez, E.D.; de Castro Pessôa, J.R.; Souza, M.T. Influence of Time Gap on the Buildability of Cement Mixtures Designed for 3D Printing. Buildings 2024, 14, 1070. [Google Scholar] [CrossRef]
- Tu, H.; Wei, Z.; Bahrami, A.; Kahla, N.B.; Ahmad, A.; Özkılıç, Y.O. Recent advancements and future trends in 3D concrete printing using waste materials. Dev. Built Environ. 2023, 16, 100187. [Google Scholar] [CrossRef]
- Hager, I.; Maroszek, M.; Mróz, K.; Kęsek, R.; Hebda, M.; Dvorkin, L.; Marchuk, V. Interlayer Bond Strength Testing in 3D-Printed Mineral Materials for Construction Applications. Materials. 2022, 15, 4112. [Google Scholar] [CrossRef] [PubMed]
- Hashim, M.; Tantray, M. Comparative study on the performance of protein and synthetic-based foaming agents used in foamed concrete. Case Stud. Constr. Mater. 2021, 14, e00524. [Google Scholar] [CrossRef]
- Gołaszewski, J.; Klemczak, B.; Smolana, A.; Gołaszewska, M.; Cygan, G.; Mankel, C.; Peralta, I.; Röser, F.; Koenders, E.A.B. Effect of Foaming Agent, Binder and Density on the Compressive Strength and Thermal Conductivity of Ultra-Light Foam Concrete. Buildings 2022, 12, 1176. [Google Scholar] [CrossRef]
- Rahul, A.V.; Santhanam, M.; Meena, H.; Ghani, Z. Mechanical characterization of 3D printable concrete. Constr. Build. Mater. 2019, 227, 116710. [Google Scholar] [CrossRef]
- Abdullah, I.M.; Adisalamun; Rinaldi, W. Foam Agent Synthesis for the Production of Foam-Based Concrete. J. Appl. Technol. 2023, 10, 17–23. [Google Scholar]
- Xiong, Y.; Baoliang, L.; Chun, C.; Yamei, Z. Properties of foamed concrete with Ca(OH)2 as foam stabilizer. Cem. Concr. Compos. 2021, 118, 103985. [Google Scholar] [CrossRef]
- Ji, Y.; Sun, Q. The Stabilizing Effect of Carboxymethyl Cellulose on Foamed Concrete. Int. J. Mol. Sci. 2022, 7, 15473. [Google Scholar] [CrossRef]
- Liu, X.; Li, S.; Duan, Y.; Du, Z.; Zuo, X.; Dong, J.; Cheng, H. Influence of Printing Interval on the Imbibition Behavior of 3D-Printed Foam Concrete for Sustainable and Green Building Applications. Sustainability 2024, 16, 7841. [Google Scholar] [CrossRef]
- Fan, G.; Xiang, W.; Yang, J.; Yang, S.; Xiang, C. Study on Capillary Water Absorption of Waterborne-Polyurethane-Modified Recycled Coarse Aggregate Concrete. Polymers 2023, 15, 3860. [Google Scholar] [CrossRef] [PubMed] [PubMed Central]
- Shawnim, P.; Mohammad, F. Porosity, Permeability and Microstructure of Foamed Concrete through SEM Images. J. Civ. Eng. Sci. Technol. 2019, 10, 22–33. [Google Scholar] [CrossRef]
- Pasupathy, K.; Ramakrishnan, S.; Sanjayan, J. Fresh and Hardened Properties of 3D Printable Foam Concrete Containing Porous Aggregates. In Proceedings of the Third RILEM International Conference on Concrete and Digital Fabrication, Loughborough, UK, 27–29 June 2022; Volume 37. [Google Scholar] [CrossRef]
- Jiang, S.; Wang, Y.; Hua, S.; Yue, H.; Zhang, Y. Preparation and Performance Characterization of Low-Density 3D-Printed Expanded Perlite–Foam Concrete. Appl. Sci. 2024, 14, 6796. [Google Scholar] [CrossRef]
- Gencel, O.; Bilir, T.; Bademler, Z.; Ozbakkaloglu, T. A Detailed Review on Foam Concrete Composites: Ingredients, Properties, and Microstructure. Appl. Sci. 2022, 12, 5752. [Google Scholar] [CrossRef]
- Rudziewicz, M.; Maroszek, M.; Góra, M.; Dziura, P.; Mróz, K.; Hager, I.; Hebda, M. Feasibility Review of Aerated Materials Application in 3D Concrete Printing. Materials. 2023, 16, 6032. [Google Scholar] [CrossRef]
- Pasupathy, K.; Ramakrishnan, S.; Sanjayan, J. Influence of recycled concrete aggregate on the foam stability of aerated geopolymer concrete. Constr. Build. Mater. 2021, 271, 121850. [Google Scholar] [CrossRef]
























| Oxide Composition (%) | Material | ||
|---|---|---|---|
| Brick | Sand | CEM I 52.5R | |
| CaO | 1.23 | 1.20 | 59.91 |
| SiO2 | 60.1 | 81.50 | 27.76 |
| Al2O3 | 15.7 | 13.01 | 4.05 |
| Fe2O3 | 7.02 | 1.05 | 3.02 |
| SO3 | - | - | 3.55 |
| K2O | 3.15 | 2.16 | 0.81 |
| TiO2 | 0.81 | 1.08 | 0.52 |
| ZnO | - | - | 0.03 |
| MnO | 0.10 | - | 0.13 |
| SrO | - | - | 0.08 |
| V2O5 | - | - | 0.03 |
| MgO | 2.20 | - | - |
| Na2O | 0.21 | - | - |
| Cr2O3 | - | - | 0.02 |
| ZrO2 | - | - | 0.03 |
| CuO | - | - | 0.02 |
| Rb2O | - | - | 0.01 |
| Ir2O3 | - | - | 0.01 |
| Y2O3 | - | - | 0.01 |
| P2O3 | 0.16 | - | - |
| Bi2O3 | - | - | 0.01 |
| Component | Dosage (%) | Density (kg/m3) | Compressive Strength After 7 Days (MPa) | Compressive Strength After 28 Days (MPa) |
|---|---|---|---|---|
| Synthetic Foaming Agent (AS) | 2 | 1602 | 5.2 | 9.7 |
| Protein-Based Foaming Agent (PS) | 3 | 1600 | 5.5 | 10.1 |
| Parameters | Unit | Typical Values |
|---|---|---|
| Kinematic viscosity at 40 °C | mm2/s | 69.5 |
| Pour point | °C | −15 |
| Flash-point | °C | 230 |
| Parameters | Unit | Analysis Result |
|---|---|---|
| Water content | (%) | 0.3 |
| Hydroxyl number | mgKOH/g | 211 |
| Iodine number | gJ2/100 g | <1.0 |
| No. | Mixture Designation | W/S | OPC (kg) | GB (kg) | Sand (kg) | UO (kg) | CA (kg) | PS (kg) | AS (kg) |
|---|---|---|---|---|---|---|---|---|---|
| 1 | M1 | 0.21 | 1.6 | 0.5 | 2.9 | - | - | 0.25 | - |
| 2 | M2 | 0.21 | 1.6 | 0.5 | 2.9 | - | - | - | 0.25 |
| 3 | M3 | 0.21 | 1.6 | 0.5 | 2.9 | 0.05 | - | 0.25 | - |
| 4 | M4 | 0.21 | 1.6 | 0.5 | 2.9 | 0.05 | - | - | 0.25 |
| 5 | M5 | 0.21 | 1.6 | 0.5 | 2.9 | - | 0.05 | 0.25 | - |
| 6 | M6 | 0.21 | 1.6 | 0.5 | 2.9 | - | 0.05 | - | 0.25 |
| Mixture Designation | Flow Diameter (mm) | ||
|---|---|---|---|
| 1 | 15 | 30 | |
| Time from Preparation (min) | |||
| M1 | 180 | 160 | 150 |
| M2 | 170 | 140 | 120 |
| M3 | 160 | 140 | 120 |
| M4 | 145 | 130 | 115 |
| M5 | 145 | 125 | 110 |
| M6 | 140 | 120 | 110 |
Disclaimer/Publisher’s Note: The statements, opinions and data contained in all publications are solely those of the individual author(s) and contributor(s) and not of MDPI and/or the editor(s). MDPI and/or the editor(s) disclaim responsibility for any injury to people or property resulting from any ideas, methods, instructions or products referred to in the content. |
© 2025 by the authors. Licensee MDPI, Basel, Switzerland. This article is an open access article distributed under the terms and conditions of the Creative Commons Attribution (CC BY) license (https://creativecommons.org/licenses/by/4.0/).
Share and Cite
Rudziewicz, M.; Maroszek, M.; Hutyra, A.; Góra, M.; Rusin-Żurek, K.; Hebda, M. Influence of Foaming Agents and Stabilizers on Porosity in 3D Printed Foamed Concrete. Processes 2025, 13, 403. https://doi.org/10.3390/pr13020403
Rudziewicz M, Maroszek M, Hutyra A, Góra M, Rusin-Żurek K, Hebda M. Influence of Foaming Agents and Stabilizers on Porosity in 3D Printed Foamed Concrete. Processes. 2025; 13(2):403. https://doi.org/10.3390/pr13020403
Chicago/Turabian StyleRudziewicz, Magdalena, Marcin Maroszek, Adam Hutyra, Michał Góra, Karina Rusin-Żurek, and Marek Hebda. 2025. "Influence of Foaming Agents and Stabilizers on Porosity in 3D Printed Foamed Concrete" Processes 13, no. 2: 403. https://doi.org/10.3390/pr13020403
APA StyleRudziewicz, M., Maroszek, M., Hutyra, A., Góra, M., Rusin-Żurek, K., & Hebda, M. (2025). Influence of Foaming Agents and Stabilizers on Porosity in 3D Printed Foamed Concrete. Processes, 13(2), 403. https://doi.org/10.3390/pr13020403

