Influence Mechanism of Nanoparticles on the Stability of Foam Liquid Films
Abstract
1. Introduction
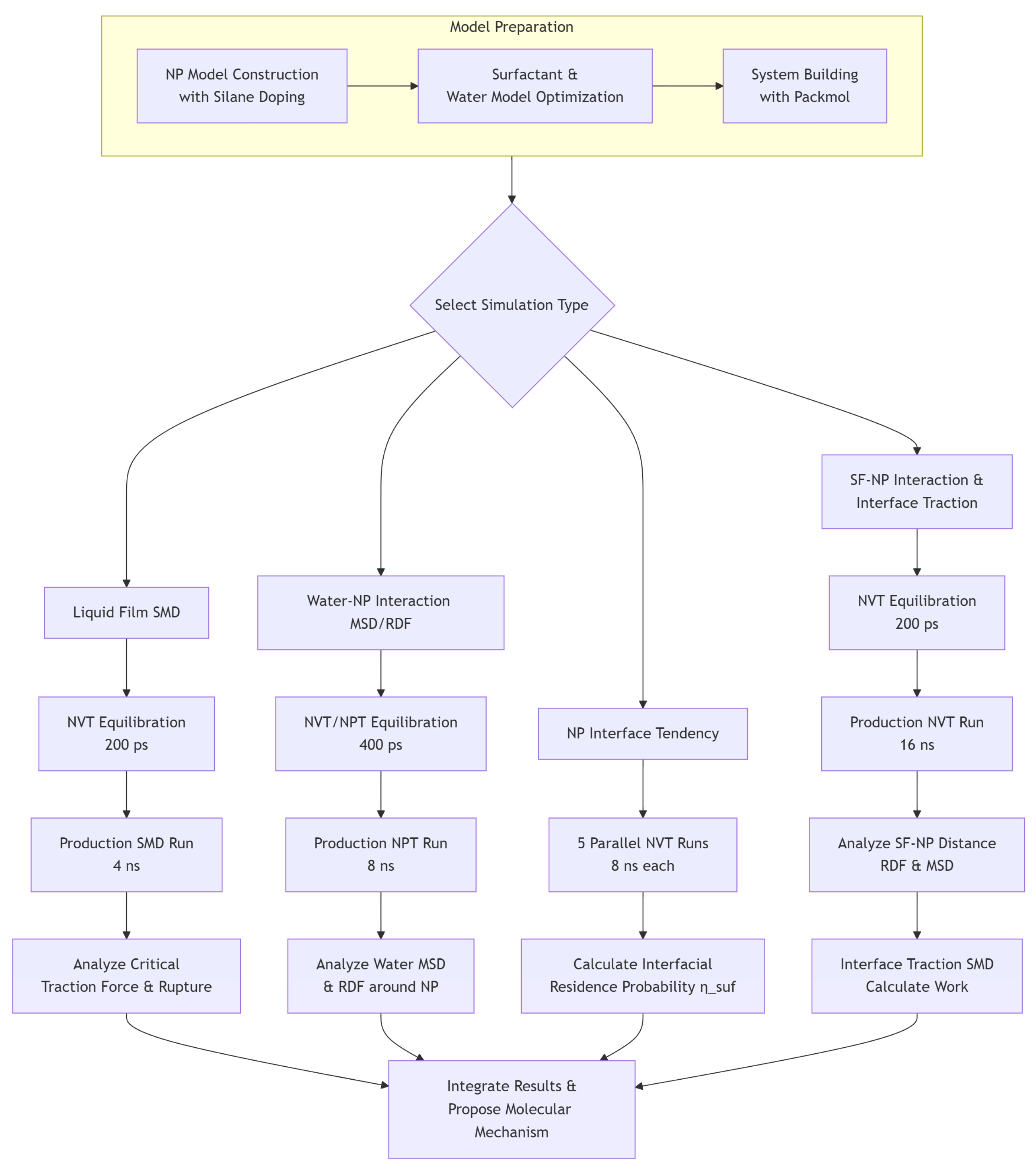
2. Simulation and Experiment Descriptions
2.1. System Composition
2.2. Simulation Methods
2.2.1. Stretching Molecular Dynamics (SMD) of Liquid Films
2.2.2. Mean Squared Displacement (MSD) and Radial Distribution Function (RDF) Analysis of Water Molecules
2.2.3. NP Interface Tendency Analysis
2.2.4. Interaction Analysis Between SFs and NPs
2.2.5. Interface Traction Force Analysis
2.2.6. Assumptions in Molecular Dynamic Simulations
- (1)
- Force Field Accuracy: The OPLS-AA force field, with custom RESP charges for nanoparticles (NPs), provides a sufficiently accurate description of the interatomic interactions. This includes van der Waals, bonded terms, and electrostatic interactions for the complex NP–surfactant systems.
- (2)
- Fixed Bond Constraints: The use of algorithms like SHAKE to constrain bonds involving hydrogen atoms assumes that high-frequency bond vibrations do not significantly influence the slower dynamical processes under investigation (e.g., foam drainage and rupture).
- (3)
- Classical Nuclei: The simulations treat all atoms classically, neglecting quantum mechanical effects such as proton tunneling or zero-point energy, which is a standard and valid approach for the studied systems at room temperature.
- (4)
- Water Model: The SPC/E water model adequately captures the structure and dynamics of bulk water and aqueous interfaces. Its fixed-point charges and rigid geometry are assumed to be sufficient for modeling the hydrophobic and hydrophilic interactions central to this study.
- (5)
- NP Model: The modeled silica NP with randomly doped silane groups is a valid representation of experimentally synthesized particles. The NP is treated as a rigid or semi-flexible body with a fixed atomic structure, neglecting any potential chemical degradation or dissolution on the simulation timescale.
- (6)
- Equilibration Criterion: The systems are considered equilibrated based on the stability of potential energy and temperature over a predefined simulation time (e.g., 200 ps). It is assumed that this is sufficient to sample the relevant configurational space before production runs.
- (7)
- Non-equilibrium Process: The Stretching Molecular Dynamics (SMD) simulations, which use a constant pulling velocity, provide meaningful insights into the equilibrium property of “resistance to rupture,” even though the process itself is non-equilibrium.
2.2.7. Computer Server
2.3. Experimental Methods
3. Results and Discussion
3.1. NP Systems
3.1.1. Effect of Silane Modification Rate on Liquid Film Rupture
3.1.2. Analysis of Water Molecule Restraint Ability and Interface Tendency
3.1.3. Analysis of Water Molecule Restraint Ability and Interface Tendency
3.2. NP-SF Composite Systems
3.2.1. Interaction Between SFs and NPs
3.2.2. Interface Traction Force Analysis
3.2.3. Foam-Stabilizing Mechanism of NP + SF Composites
3.3. Experimental Comparison
4. Conclusions
- (1)
- Core conditions for NPs to stabilize foam liquid films are as follows: NPs must balance two contradictory properties—strong hydrophilicity (to adsorb water molecules) and moderate hydrophobicity (to stay at the gas–liquid interface). Silica (SiO2) NPs with a 10% silane modification rate achieve the optimal balance: compared with unmodified NPs, their critical traction force for liquid film rupture is 44% higher (420.42 kJ·mol−1·nm−1 vs. 291.14 kJ·mol−1·nm−1); most water molecules are constrained within 0.3–0.4 nm of the NPs (verified by RDF) and their probability of existing at the gas–liquid interface reaches ~12% (verified by interface tendency analysis). Excessively high silane modification rates (25% or 50%) reduce both water adsorption capacity and liquid film stability.
- (2)
- Synergistic mechanism between NPs and SFs: Surfactants (SFs) effectively attract NPs to form stable NP-SF composite layers at the gas–liquid interface. Mixed SF systems (e.g., DTAB + BS12) outperform single SFs (e.g., DTAB alone): mixed SFs bind to NPs more tightly (RDF shows a significant high peak at 1.3–1.5 nm from NP centers), reduce SF mobility (lower MSD values), and further enhance interface stability. The DTAB + BS12 + NPs composite system exhibits the best performance among all systems, with a critical traction force of 816.11 kJ·mol−1·nm−1 and a rupture time of 1.61 ns—far higher than single-NP or single-SF systems.
- (3)
- Molecular-scale stabilization mechanism: NPs stabilize liquid films by enhancing the interaction force between water molecules at the gas–liquid interface, preventing the formation and expansion of water molecule cavities (the initial cause of liquid film rupture). SFs further reinforce this effect via their amphiphilicity: SF molecules adsorb at the gas–liquid interface first, then “anchor” NPs to the interface, forming a large-scale hydrophilic–hydrophobic interaction region that orders interfacial water molecules and reduces interfacial tension.
- (4)
- Quantitative evidence of enhanced stability: Interface traction force analysis confirms that the NP-SF composite has a stronger interface adsorption capacity. The work required to pull NPs in the SF + NP system away from the gas–liquid interface is 2443.87 kJ·mol−1—much higher than that for pure NPs (991.63 kJ·mol−1), indicating that the composite is harder to detach from the interface.
- (1)
- Guidance for NP modification: For foam-stabilizing applications, silica NPs should be modified to a ~10% silane content to balance hydrophilicity and hydrophobicity, avoiding over-modification, which impairs water adsorption.
- (2)
- Guidance for SF selection: In NP-based foam systems, prioritizing mixed cationic-amphoteric SF combinations (e.g., DTAB + BS12) instead of single SFs can maximize the synergistic effect with NPs, especially for scenarios requiring high stability (e.g., petroleum foam flooding).
- (3)
- Theoretical support for industrial applications: This study clarifies the molecular-scale mechanism of NP-SF composite-induced foam stabilization, providing a direct theoretical basis for optimizing foam stabilizers in fields such as petroleum foam flooding (to improve oil recovery) and wastewater treatment (to enhance air flotation efficiency).
Author Contributions
Funding
Data Availability Statement
Conflicts of Interest
Nomenclature
| BS12 | Dodecyldimethylbetaine |
| CHSB | Cetylhydroxysulfobetaine |
| DTAB | Dodecyltrimethylammonium bromide |
| MSD | Mean Squared Displacement |
| NP | Nanoparticle |
| RDF | Radial Distribution Function |
| SF | Surfactant |
| SMD | Stretching Molecular Dynamics |
References
- Hu, X.; Yan, A.; Chen, Z.; Xie, J.; Zhang, H.; Yang, K.; Liu, H.; Shafieezadeh, M.M. Investigating Enhanced Oil Recovery Techniques in Ultratight Reservoirs Through Coreflooding Experiments. Int. J. Energy Res. 2025, 2025, 6618774. [Google Scholar] [CrossRef]
- Nagy, R.; Hartyányi, M.; Bejczi, R.; Bartha, L.; Puskás, S. Recent aspects of chemical enhanced oil recovery. Chem. Pap. 2025, 79, 2695–2716. [Google Scholar] [CrossRef]
- Ozowe, W.; Daramola, G.O.; Ekemezie, I.O. Innovative approaches in enhanced oil recovery: A focus on gas injection synergies with other EOR methods. Magna Sci. Adv. Res. Rev. 2024, 11, 311–324. [Google Scholar] [CrossRef]
- Yuan, S.; Han, H.; Wang, H.; Luo, J.; Wang, Q.; Lei, Z.; Xi, C.; Li, J. Research progress and potential of new enhanced oil recovery methods in oilfield development. Pet. Explor. Dev. 2024, 51, 963–980. [Google Scholar] [CrossRef]
- Janssen, M.T.G.; Mutawa, A.S.; Pilus, R.M.; Zitha, P.L.J. Foam-Assisted Chemical Flooding for Enhanced Oil Recovery: Effects of Slug Salinity and Drive Foam Strength. Energy Fuels 2019, 33, 4951–4963. [Google Scholar] [CrossRef]
- Issakhov, M.; Shakeel, M.; Pourafshary, P.; Aidarova, S.; Sharipova, A. Hybrid surfactant-nanoparticles assisted CO2 foam flooding for improved foam stability: A review of principles and applications. Pet. Res. 2022, 7, 186–203. [Google Scholar] [CrossRef]
- Chen, H.; Wei, B.; Zhou, X.; Zhu, J.; Xu, Z.; Fan, Y. Theory and technology of enhanced oil recovery by gas andfoam injection in complex reservoirs. Adv. Geo-Energy Res. 2024, 15, 181–184. [Google Scholar] [CrossRef]
- Zhu, D.; Li, B.; Chen, L.; Zhang, C.; Zheng, L.; Chen, W.; Li, Z. Experimental investigation of CO2 foam flooding-enhanced oil recovery in fractured low-permeability reservoirs: Core-scale to pore-scale. Fuel 2024, 362, 130792. [Google Scholar] [CrossRef]
- Wang, Z.; Li, S.; Xu, Z.; Aryana, S.A.; Cai, J. Advances and challenges in foam stability: Applications, mechanisms, and future directions. Capillarity 2025, 15, 58–73. [Google Scholar] [CrossRef]
- Langevin, D. Recent Advances on Emulsion and Foam Stability. Langmuir 2023, 39, 3821–3828. [Google Scholar] [CrossRef] [PubMed]
- Dehghani, R.; Bayat, A.E.; Sarvestani, M.T.; Behnood, M. A comprehensive review on key mechanisms and parameters affecting foam stability. J. Mol. Liq. 2024, 416, 126477. [Google Scholar] [CrossRef]
- Dehdari, B.; Parsaei, R.; Riazi, M.; Niakousari, M. Dimensionless analysis of foam stability for application in enhanced oil recovery. Sci. Rep. 2024, 14, 1–16. [Google Scholar] [CrossRef]
- Yu, W.; Kanj, M.Y. Review of foam stability in porous media: The effect of coarsening. J. Pet. Sci. Eng. 2022, 208, 109698. [Google Scholar] [CrossRef]
- Tcholakova, S.; Mitrinova, Z.; Golemanov, K.; Denkov, N.D.; Vethamuthu, M.; Ananthapadmanabhan, K.P. Control of Ostwald Ripening by Using Surfactants with High Surface Modulus. Langmuir 2011, 27, 14807–14819. [Google Scholar] [CrossRef]
- Emami, H.; Tanha, A.A.; Manshad, A.K.; Mohammadi, A.H. Experimental Investigation of Foam Flooding Using Anionic and Nonionic Surfactants: A Screening Scenario to Assess the Effects of Salinity and pH on Foam Stability and Foam Height. ACS Omega 2022, 7, 14832–14847. [Google Scholar] [CrossRef]
- Zhang, P.; Ren, S.; Shan, Y.; Zhang, L.; Liu, Y.; Huang, L.; Pei, S. Enhanced stability and high temperature-tolerance of CO2 foam based on a long-chain viscoelastic surfactant for CO2 foam flooding. RSC Adv. 2019, 9, 8672–8683. [Google Scholar] [CrossRef]
- Wang, L.; Ma, C. Experimental Study on CO2 Foam Flooding System in High Temperature and Low-Permeability Reservoirs. ACS Omega 2025, 10, 34801–34810. [Google Scholar] [CrossRef]
- Majeed, T.; Kamal, M.S.; Zhou, X.; Solling, T. A Review on Foam Stabilizers for Enhanced Oil Recovery. Energy Fuels 2021, 35, 5594–5612. [Google Scholar] [CrossRef]
- Nascimento, J.V.C.D.; Lima, E.R.A.; Preisig, N.; Stubenrauch, C. Properties of liquid foams stabilized by sugar-based surfactants and prepared under different conditions. J. Surfactants Deterg. 2024, 28, 321–331. [Google Scholar] [CrossRef]
- Vavra, E.; Puerto, M.; Biswal, S.L.; Hirasaki, G.J. A systematic approach to alkaline-surfactant-foam flooding of heavy oil: Microfluidic assessment with a novel phase-behavior viscosity map. Sci. Rep. 2020, 10, 1–12. [Google Scholar] [CrossRef]
- Seright, R.; Wang, D. Polymer flooding: Current status and future directions. Pet. Sci. 2023, 20, 910–921. [Google Scholar] [CrossRef]
- Sun, C.; Hou, J.; Pan, G.; Xia, Z. Optimized polymer enhanced foam flooding for ordinary heavy oil reservoir after cross-linked polymer flooding. J. Pet. Explor. Prod. Technol. 2016, 6, 777–785. [Google Scholar] [CrossRef]
- Zhou, W.; Xin, C.; Chen, S.; Yu, Q.; Wang, K. Polymer-Enhanced Foam Flooding for Improving Heavy Oil Recovery in Thin Reservoirs. Energy Fuels 2020, 34, 4116–4128. [Google Scholar] [CrossRef]
- Chen, Q.; Ye, M.; Wang, D.; Wang, Y.; Wang, Z.; Pu, W.; Wei, B. Active polymer flooding for strongly heterogeneous reservoir associate with foam combination technology. Geoenergy Sci. Eng. 2024, 242, 213288. [Google Scholar] [CrossRef]
- Zhang, J.; Zhang, M.; Huang, X.; Hu, P.; Xue, J.; Wang, W. Visualization Experiments of Nanoparticle-Surfactant-Stabilized Foam Flooding in Cores with Different Permeabilities by NMR. ACS Omega 2024, 9, 46454–46460. [Google Scholar] [CrossRef]
- Jangir, K.; Kumar, U.; Suniya, N.K.; Singh, N.; Parihar, K. Enhancing the Aqueous foam Stability Using Nanoparticles: A Review. World J. Chem. Educ. 2022, 10, 84–90. [Google Scholar] [CrossRef]
- AlYousef, Z.; Almobarky, M.; Schechter, D. Enhancing the Stability of Foam by the Use of Nanoparticles. Energy Fuels 2017, 31, 10620–10627. [Google Scholar] [CrossRef]
- Tang, X.-C.; Li, Y.-Q.; Liu, Z.-Y.; Zhang, N. Nanoparticle-reinforced foam system for enhanced oil recovery (EOR): Mechanistic review and perspective. Pet. Sci. 2023, 20, 2282–2304. [Google Scholar] [CrossRef]
- Wang, Y.; Le, X.; Wang, X.; Liu, W.; Wang, Z. Molecular Dynamics Simulation of the Synergistic Effect of Alkali/Surfactant/Polymer on the Formation and Stabilization of Water-Based Foam Systems. Polymers 2023, 15, 584. [Google Scholar] [CrossRef] [PubMed]
- Yang, C.; Yu, Z. A Study on the Oil-Bearing Stability of Salt-Resistant Foam and an Explanation of the Viscoelastic Phenomenon. Processes 2023, 11, 2598. [Google Scholar] [CrossRef]
- Nie, X.; Liu, S.; Dong, Z.; Dong, K.; Zhang, Y.; Wang, J. Experimental Study and Molecular Simulation of the Effect of Temperature on the Stability of Surfactant Foam. Processes 2023, 11, 801. [Google Scholar] [CrossRef]
- Zhou, X.; An, Z.; Liu, Z.; Ha, H.; Li, Y.; Pan, R. The Influence of the Heat Transfer Mode on the Stability of Foam Extinguishing Agents. Fire 2024, 7, 137. [Google Scholar] [CrossRef]
- Wu, P.; Shang, W.; Shao, J.; Deng, Q.; Zhou, J.; Xiang, X.; Peng, D.; Jin, W. Tuning the Interfacial Deformation of Gliadin-Flaxseed Gum Complex Particles for Improving the Foam Stability. Gels 2024, 10, 677. [Google Scholar] [CrossRef]
- Azmi, N.S.M.; Abu Bakar, N.F.; Mohd, T.A.T.; Azizi, A. Molecular dynamics simulation on CO2 foam system with addition of SiO2 nanoparticles at various sodium dodecyl sulfate (SDS) concentrations and elevated temperatures for enhanced oil recovery (EOR) application. Comput. Mater. Sci. 2020, 184, 109937. [Google Scholar] [CrossRef]
- Zhang, Z.; Qiao, M.; Zhao, H.; Ran, Q.; Yuan, S. Effect of mixed surfactants on foam stabilization: A molecular dynamics simulation. J. Mol. Liq. 2022, 365, 120096. [Google Scholar] [CrossRef]
- Wang, Z.; Li, S.; Li, S.; Zhu, J.; Yang, H. Molecular dynamics simulation of the synergistic effect of a compound surfactant on the stability of CO2 oil-based foam. AIChE J. 2023, 69, e18150. [Google Scholar] [CrossRef]
- Quan, X.; Xiong, J.; Tong, T.; Jiao, J.; Zou, J.-P.; Wei, Y. Molecular dynamics simulation of synergistic behavior at the air–water interface: Mixed cationic–anionic fluorocarbon–hydrocarbon surfactants. Phys. Chem. Chem. Phys. 2025, 27, 6043–6055. [Google Scholar] [CrossRef] [PubMed]
- Ma, J.; Song, X.; Luo, J.; Zhao, T.; Yu, H.; Peng, B.; Zhao, S. Molecular Dynamics Simulation Insight into Interfacial Stability and Fluidity Properties of Microemulsions. Langmuir 2019, 35, 13636–13645. [Google Scholar] [CrossRef] [PubMed]
- Willard, A.P.; Chandler, D. The molecular structure of the interface between water and a hydrophobic substrate is liquid-vapor like. J. Chem. Phys. 2014, 141, 18C519. [Google Scholar] [CrossRef]











| System | Modificaition Ratio of the NPs Surface | |||
|---|---|---|---|---|
| 0% | 10% | 25% | 50% | |
| Critical Traction Force /kJ·mol−1·nm−1 | 291.14 | 420.42 | 238.17 | 183.49 |
| Breakup time/ns | 0.67 | 0.75 | 0.60 | 0.58 |
| Parallel Simulation | Modificaition Ratio of the NPs Surface | |||
|---|---|---|---|---|
| 0% | 10% | 25% | 50% | |
| 1 | 0 | 0 | 3 | 2 |
| 2 | 0 | 0 | 1 | 5 |
| 3 | 0 | 1 | 4 | 3 |
| 4 | 0 | 0 | 3 | 4 |
| 5 | 0 | 2 | 0 | 4 |
| ηsuf | 0% | 12% | 44% | 72% |
| Pulled Object | Traction Work/kJ·mol−1 |
|---|---|
| BS12 | 465.44 |
| BS12 in SF/NP | 331.51 |
| BS12@NP in SF/NP | 888.11 |
| NP | 991.63 |
| NP in SF/NP | 2443.87 |
| System | SF | ||||
|---|---|---|---|---|---|
| DTAB | BS12 | CHSB | DTAB + BS12 | DTAB + CHSB | |
| Critical Traction Force /kJ·mol−1·nm−1 | 662.86 | 681.03 | 708.61 | 816.11 | 729.40 |
| Breakup time/ns | 1.51 | 1.44 | 1.46 | 1.61 | 1.56 |
| System a | Initial Foam volume (mL) | Drainage Half-Life (min) |
|---|---|---|
| Aerosil 200 | 300 | 110 |
| Aerosil R805 | 280 | 150 |
| Aerosil R972 | 310 | 130 |
| Aerosil R805 + DTAB | 430 | 180 |
| Aerosil R805 + BS12 | 420 | 220 |
| Aerosil R805 + CHSB | 420 | 260 |
| Aerosil R805 + DTAB + BS12 | 480 | 325 |
| Aerosil R805 + CHSB + BS12 | 450 | 300 |
Disclaimer/Publisher’s Note: The statements, opinions and data contained in all publications are solely those of the individual author(s) and contributor(s) and not of MDPI and/or the editor(s). MDPI and/or the editor(s) disclaim responsibility for any injury to people or property resulting from any ideas, methods, instructions or products referred to in the content. |
© 2025 by the authors. Licensee MDPI, Basel, Switzerland. This article is an open access article distributed under the terms and conditions of the Creative Commons Attribution (CC BY) license (https://creativecommons.org/licenses/by/4.0/).
Share and Cite
Li, W.; Zheng, H.; Zhang, D.; Zhang, C.; Li, Z.; Li, Y. Influence Mechanism of Nanoparticles on the Stability of Foam Liquid Films. Processes 2025, 13, 3555. https://doi.org/10.3390/pr13113555
Li W, Zheng H, Zhang D, Zhang C, Li Z, Li Y. Influence Mechanism of Nanoparticles on the Stability of Foam Liquid Films. Processes. 2025; 13(11):3555. https://doi.org/10.3390/pr13113555
Chicago/Turabian StyleLi, Weitao, He Zheng, Dong Zhang, Chuanbao Zhang, Zongyang Li, and Youquan Li. 2025. "Influence Mechanism of Nanoparticles on the Stability of Foam Liquid Films" Processes 13, no. 11: 3555. https://doi.org/10.3390/pr13113555
APA StyleLi, W., Zheng, H., Zhang, D., Zhang, C., Li, Z., & Li, Y. (2025). Influence Mechanism of Nanoparticles on the Stability of Foam Liquid Films. Processes, 13(11), 3555. https://doi.org/10.3390/pr13113555
