Next Article in Journal
Biowaste Valorisation: Conversion of Crab Shell-Derived Mg-Calcite into Calcium Phosphate Minerals Controlled by Raman Spectroscopy
Next Article in Special Issue
Multi-Hazard Line Hardening with Equity Considerations: A Multi-Objective Optimization Framework
Previous Article in Journal
Study on the Mechanism of Cross-Layer Fracture Propagation in Deep Coal Rock Based on True Triaxial Physical Simulation Experiments
Previous Article in Special Issue
Operational Stress and Degradation of Inverters in Renewable and Industrial Power Systems
 
 
Font Type:
Arial Georgia Verdana
Font Size:
Aa Aa Aa
Line Spacing:
Column Width:
Background:
Article

Analytical Design and Hybrid Techno-Economic Assessment of Grid-Connected PV System for Sustainable Development

by
Adebayo Sodiq Ademola
and
Abdulrahman AlKassem
*
Department of Electrical Engineering, Faculty of Engineering, Islamic University of Madinah, Madinah 42351, Saudi Arabia
*
Author to whom correspondence should be addressed.
Processes 2025, 13(11), 3412; https://doi.org/10.3390/pr13113412
Submission received: 20 September 2025 / Revised: 17 October 2025 / Accepted: 20 October 2025 / Published: 24 October 2025

Abstract

Renewable energy sources can be of significant help to rural communities with inadequate electricity access. This study presents a comprehensive techno-economic assessment of a 500 kWp solar Photovoltaic (PV) energy system designed for Ibadan, Nigeria. A novel hybrid modeling framework was developed in which technical performance analysis was employed using PVSyst, whereas economic and optimization analysis was carried out using HOMER. Simulation outputs from PVSyst were integrated as inputs into HOMER, enabling a more accurate and consistent cross-platform assessment. Nigeria’s enduring energy crisis, marked by persistent grid unreliability and limited electricity access, necessitates need for exploration of sustainable alternatives. Among these, solar photovoltaic (PV) technology offers significant promise given the country’s abundant solar irradiation. The proposed system was evaluated using meteorological and load demand data. PVSyst simulations projected an annual energy yield of 714,188 kWh, with a 25-year lifespan yielding a performance ratio between 77% and 78%, demonstrating high operational efficiency. Complementary HOMER Pro analysis revealed a competitive levelized cost of energy (LCOE) of USD 0.079/kWh—substantially lower than the baseline grid-only cost of USD 0.724/kWh, and a Net Present Cost (NPC) of USD 6.1 million, reflecting considerable long-term financial savings. Furthermore, the system achieved compelling environmental outcomes, including an annual reduction of approximately 160,508 kg of CO2 emissions. Sensitivity analysis indicated that increasing the feed-in tariff (FiT) from USD 0.10 to USD 0.20/kWh improved the project’s financial viability, shortening payback periods to just 5.2 years and enhancing return on investment. Overall, the findings highlight the technical robustness, economic competitiveness, and environmental significance of deploying solar-based energy solutions, while reinforcing the urgent need for supportive energy policies to incentivize large-scale adoption.

1. Introduction

The global energy landscape is undergoing a rapid transition as countries seek sustainable alternatives to fossil fuel-based electricity generation [1]. Escalating energy demand, environmental degradation from greenhouse gas emissions, and the economic volatility of petroleum-dependent economies have intensified the urgency of adopting cleaner and more resilient energy sources [2]. Solar energy, in particular, has gained prominence due to its scalability, declining costs, and capacity to generate electricity with minimal environmental impact [3]. For developing nations, especially those in sub-Saharan Africa, the abundant solar resource provides a promising pathway for bridging energy access gaps while simultaneously advancing climate change mitigation and energy security goals [4]. Nigeria, however, remains heavily constrained by chronic electricity shortages, infrastructural weaknesses, and unreliable supply from the national utility grid [4]. In cities such as Ibadan, these challenges are especially pronounced, where frequent blackouts and high transmission losses persist despite significant solar irradiation potential throughout the year. This situation not only undermines economic productivity but also exacerbates social inequalities, as households and businesses increasingly resort to expensive and polluting diesel generators [5]. Addressing these systemic shortcomings requires innovative solutions that are both technically feasible and economically sustainable. A techno-economic analysis of solar energy deployment, modeled with realistic environmental and demand conditions, therefore becomes a necessary step toward evaluating practical pathways for Nigeria’s energy transition [6].
This global trend towards sustainable integration of solar systems has been strengthened by recent research which has given more emphasis on intelligent control, adaptive optimization, and extensive frameworks of planning. The adaptive control systems of standalone solar photovoltaic (PV) microgrids with Battery Energy Storage Systems (BESSs) have demonstrated the importance of the dynamic charge–discharge optimization in the off-grid systems to improve stability and efficiency [7]. These methods emphasize the need to combine MPPT algorithms, converter logic, and battery health management into a single control strategy to ensure a reliable handling of microgrids. In the same vein, it has been shown that K-medoid clustering and multi-criteria analysis can be used to optimize urban solar potential and grid interaction using thousands of rooftop PVs through city-scale decision-making models [8]. Collectively, these frameworks demonstrate how micro-level with city-level approaches can also inform effective PV planning, which would achieve the balance between the system-level optimization and policy-directed deployment.
The present research responds to this challenge by developing a comprehensive analytical framework for the design and feasibility assessment of a 500 kWp solar power installation in Ibadan. Unlike purely technical assessments, this study employs hybrid simulation tools, PVSyst for performance modeling and HOMER Pro for economic evaluation, to capture the dual dimensions of technical reliability and financial viability [9,10]. Through integrating real meteorological datasets with local demand profiles, the research advances a context-specific assessment that reflects the operational realities of the Nigerian power sector [11]. The dual-software approach not only validates technical projections but also provides an evidence-based platform for exploring investment viability and long-term sustainability of solar projects under varying policy and market conditions [12].
The present study contributes to the growing body of research on renewable energy planning in developing regions by providing a replicable methodology that combines technical precision with economic rigor. Beyond its case-specific findings for Ibadan, the study underscores the importance of adopting hybrid simulation frameworks as a decision-making tool for policymakers, investors, and energy planners. The study utilizes PVsyst software (https://www.pvsyst.com/en/, accessed on 10 January 2024) for the design of the system, with total energy production, energy loss, and the best optimal combination of the system components as the output. This output is then exported to HOMER for economic analysis and feasibility study. By highlighting both the operational efficiency and the cost competitiveness of solar energy systems, the research offers actionable insights into how Nigeria and similar economies can achieve sustainable electrification, reduce dependence on fossil fuels, and move closer to meeting international climate and development targets [13,14,15,16].
The growing adoption of PV systems has inspired numerous studies on their design and performance under varying climatic conditions [17]. Several works have focused on the technical optimization of PV installations using simulation tools such as PVSyst. Fathy et al. [18] investigated a 0.5 MW installation in Saudi Arabia, showing how abundant irradiance and supportive government feed-in tariff schemes can significantly improve energy yield. Alam et al. [19] examined inverter efficiency and orientation in an Indian 0.1 MW system, emphasizing the role of system configuration in enhancing energy conversion. Aziz et al. [20] studied a 1 MW system in Iraq and demonstrated how incorporating battery storage reduces energy losses and enhances supply reliability. Similarly, Mohammadi and Cezegin [21] employed PVSyst, HOMER, and PVGIS concurrently for system validation in Turkey. These studies reinforce the accuracy of simulation tools for technical modeling, but most are limited to performance prediction and do not provide comprehensive financial evaluation.
Beyond technical performance, other researchers have conducted techno-economic assessments to explore cost competitiveness. Shamim et al. [17] modeled a rooftop PV system in Bangladesh using HOMER Pro and highlighted the influence of policy incentives on cost reduction. Hasan et al. [22] analyzed PV–wind hybrids in Iraq, proving that combining renewable sources improves both economic feasibility and reliability compared to stand-alone systems. Ronad et al. [23] extended this approach to solar–wind–diesel hybrids in India, presenting cost–benefit insights for weak-grid conditions. More recently, Pujari et al. [24] examined a hybrid PV–wind system for a commercial building, demonstrating the potential of small-scale hybrid installations to achieve cost-effectiveness when carefully optimized. While these studies advance techno-economic feasibility analysis, most of them use generalized tariff and load assumptions that do not reflect localized African urban conditions such as those in Nigeria.
A third body of work has emphasized advanced optimization and smart modeling approaches for PV systems. Mishra et al. [25] introduced the Harmony Search Algorithm to optimize hybrid PV configurations with demand-side management, reducing grid dependency and improving resilience. Vidur and Jagwani [10] demonstrated the application of PVSyst for rooftop PV design and optimization in urban environments, while Mohamed et al. [11] studied bifacial module integration in a ground-mounted system, showing how module choice directly affects efficiency. Alshaali et al. [6] provided a case study on optimal PV design using PVSyst, illustrating that fine-tuning of shading, tilt, and module matching can minimize losses. These optimization-focused studies highlight innovative methods but remain limited in addressing broader techno-economic outcomes such as levelized cost of energy (LCOE), return on investment (ROI), and payback period, which are critical for policy and investment decision-making.
Based on the foundations of these technical and economic models, Meng et al. [7] were able to show that adaptive storage control and feedback-based SOC management are capable of significantly enhancing reliability and lifetime of PV-based microgrids. The importance of the combination of technical optimization with the dynamics of energy storage is confirmed by their integration of Maximum Power Point Tracking (MPPT) algorithms with the dual-way control of converters. On the same note, Wei et al. [8] went a notch higher by discussing the deployment of PV at the urban scale with the introduction of a decision-making model based on various multi-indicators associated with the deployment, which includes hourly matching degree, deployment difficulty, and flexible resource dependency, pointing out that PV deployment at the city scale should be aligned with the technical potential and consumption performance. These views support the notion that any effective PV planning must be multiscale optimal, such as at household level to complete urban systems, and led by sound simulation and decision-making systems [8].
Recent contributions also explore multi-objective and hybridized renewable energy modeling. Wang et al. [26] investigated a large-scale 50 MW hydro–solar hybrid with storage in China, analyzing how transmission capacity constraints influence optimization. Riayatsyah et al. [13] performed a techno-economic analysis of a hybrid renewable system for a campus microgrid using HOMER Grid, highlighting the benefits of diversified resource integration. Adaramola and Paul [16] studied the potential of feed-in tariffs for PV deployment in Nigeria, illustrating how favorable policy mechanisms could transform project viability. These works stress the importance of combining technical modeling with economic and policy parameters. However, many rely on large-scale systems or hybridized resource configurations, whereas localized studies focusing on medium-scale, solar-only systems in Nigerian urban centrals remain scarce.
In summary, the reviewed literature demonstrates strong advances in both technical and techno-economic modeling of PV and hybrid systems. Yet, there remains a gap in context-specific, hybrid-simulation-based analysis that integrates local meteorological and demand datasets with financial modeling [25]. The current paper is based on these international developments by integrating the idea of microgrid-level adaptive storage [7] and large-scale urban deployment [8] in the Nigerian context that is being used in the current study. With this type of integration, it is possible to assess not only the technical efficiency but also the feasibility of deployment of medium-scale grid-connected PV systems with local infrastructure adaptation.
The study fills this gap by developing a 500 kWp solar energy model for Ibadan, Nigeria, using PVSyst for technical validation and HOMER Pro for economic evaluation. By introducing a sensitivity analysis of feed-in tariffs, the research goes beyond prior works to provide policy-relevant insights into solar investment strategies in sub-Saharan Africa.
To consolidate these findings, Table 1 presents a summary of selected studies on PV and hybrid renewable energy systems, including their location, installed capacity, source configuration, and storage integration. As Table 1 shows, earlier works emphasize either technical optimization or broad techno-economic outcomes in different regions, but very few combine both dimensions into a replicable framework specifically tailored for Nigeria’s urban energy challenges. The reviewed research informs this study’s methodology in evaluating the technical performance and economic viability of a solar PV system designed for Ibadan, Nigeria.

2. Materials and Methods

This study adopts a systematic methodology that integrates technical design and economic evaluation of a grid-connected photovoltaic (PV) system. The workflow begins with the identification of project goals, followed by site characterization, meteorological and demand data collection, system design and configuration, and simulation analysis using PVsyst (https://www.pvsyst.com/en/, accessed on 10 January 2024) and HOMER Pro (https://www.homerenergy.com/, accessed on 10 January 2024). PVsyst is used for the design of the system by simulating the combination of the system components such as the solar panel, inverter, battery, and system orientation to produce the yearly energy generation, system loss, and other essential outputs. These PVsyst outputs are then imported to HOMER for comprehensive economic analysis. The outputs from both tools are subsequently validated through levelized cost of energy (LCOE) computations benchmarked against international databases such as IRENA. This methodological framework ensures both the technical reliability and financial feasibility of the system under the climatic and economic conditions of Ibadan, Nigeria. Figure 1 illustrates the overall methodological flowchart, which highlights the stepwise process from project definition through data collection, design, simulation, and validation.

2.1. Location Specification

Ibadan, the capital of Oyo State in southwestern Nigeria, was chosen as the study area due to its favorable solar irradiance profile and increasing demand for reliable electricity [27]. The city was chosen due to its high annual solar irradiation, favorable grid infrastructure, and growing energy demand, all of which make it a suitable candidate for solar PV integration. The climate is tropical, with average daily solar irradiation between 4.5 and 5.5 kWh/m2/day and temperatures ranging from 24 °C to 34 °C [4]. These climatic factors directly influence PV system performance, as high irradiation enhances potential energy yield while elevated temperatures contribute to module efficiency losses [4].
The monthly variation in solar irradiation and ambient temperature is shown in Figure 2, which highlights higher insolation during the dry season and elevated temperatures during the peak summer months. These conditions are critical in system sizing and performance simulations, as they determine seasonal variations in yield and system losses [28]. Additionally, the city’s growing population and periodic grid instability emphasizes the importance of augmenting energy supply through renewable sources.
To establish the financial credibility of the results, the system’s LCOE was explicitly calculated and benchmarked against international renewable energy cost databases. This validation ensures consistency with global ranges reported for utility-scale PV projects in comparable climates.

2.2. Meteorological and Load Data

Accurate meteorological and load profile data are essential for modeling PV system behavior and evaluating its performance under real-world conditions. For this study, satellite-based data from the NASA-SSE database (1983–2005), as integrated within PVsyst, was used to obtain monthly averages of global horizontal irradiance (GHI), diffuse horizontal irradiance (DHI), and ambient temperature for the Ibadan region. These data provide the solar resource inputs necessary for PVsyst simulations.
In terms of electricity consumption, a residential load profile was modeled to reflect daily energy usage patterns typical in Ibadan. The load profile is characterized by low demand in the early morning hours, increasing steadily toward midday, and peaking in the evening between 6 PM and 10 PM. The average daily demand was at 3716 kWh/day, based on surveys and regional benchmarks for the total household energy consumption in this study.
Electricity consumption data collected by Egbon [29] was used, and data was verified to ensure consistency in consumption patterns to establish a representative daily load profile for Ibadan. The profile indicates demand rising steadily through the day and peaking at 9:00 PM, when household occupancy and appliance usage are high. This peak reflects increased evening demand for cooling, lighting, and entertainment. The daily demand curve is presented in Figure 3, while Table 2 provides the corresponding hourly distribution for a complete 24 h cycle. This data was used in both PVsyst, to evaluate self-consumption and inverter performance, and in HOMER Pro, to assess system economics under varying demand conditions.

2.3. Technical Specifications of PV System

The system was designed for an installed capacity of 500 kWp. This was achieved using 1350 crystalline silicon PV modules, each rated at 370 Wp. The array is arranged in 75 strings with 18 modules connected in series. The modules are mounted at a fixed tilt angle of 11° and oriented due south (0° azimuth), ensuring optimal capture of annual solar radiation.
The DC output from the PV array is converted to AC using 24 grid-compatible inverters, each rated at 20 kWac, resulting in a total inverter capacity of 480 kWac. To align with standard grid integration guidelines and avoid system overload, a grid injection limit of 400 kWac was applied. This configuration supports inverter oversizing while maintaining operational efficiency and ensuring regulatory compliance. As shown in Table 3, the system uses a simple, efficient layout with no shading or 3D scene input defined.
Although not essential for grid-tied systems, a battery bank of 96 units was included to model a self-consumption strategy, aimed at enhancing energy reliability during outages. The storage system is rated at 605 V and 1072 Ah, allowing temporary load support and reducing dependence on grid power. This hybrid configuration supports smoother energy flow and was included to assess its financial and technical feasibility. The complete technical configuration of the system is summarized in Table 3, which outlines module specifications, inverter characteristics, array configuration, and battery details.

2.4. System Architecture Overview

The system architecture of the proposed 500 kWp PV installation is designed to ensure seamless integration with the utility grid while maintaining operational flexibility. The architecture represents the flow of energy from generation to consumption, including optional storage integration for reliability.
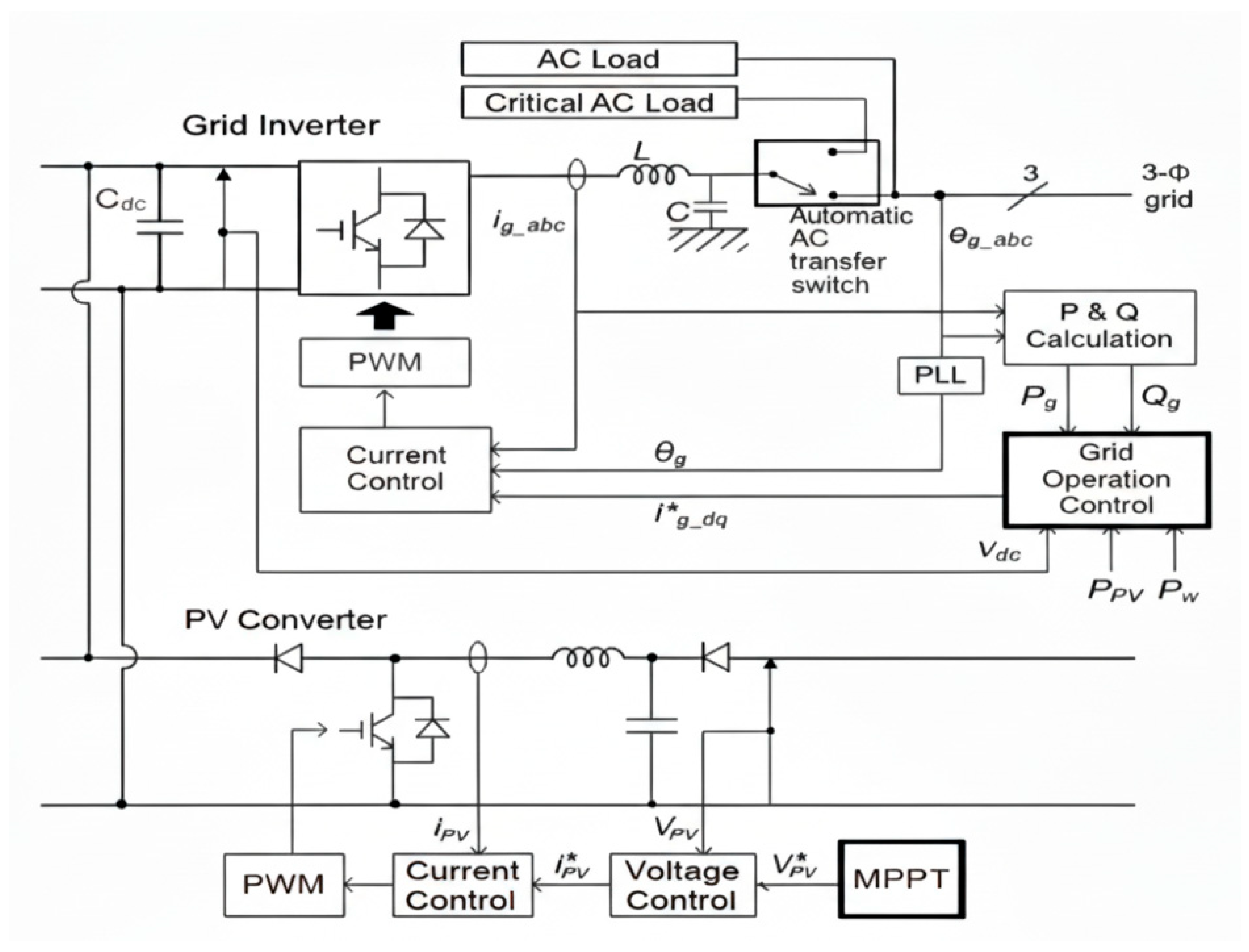
Figure 4 illustrates the schematic representation of the system. The design begins with the PV array, which converts incident solar radiation into DC. The generated DC power is aggregated via combiner boxes and transmitted through DC cabling to the central inverters. These inverters are responsible for converting DC electricity into AC, which is synchronized with the grid frequency and voltage. The AC output is then directed through protection devices, switchgear, and metering units before being injected into the distribution network. At times when PV generation surpasses local consumption, excess energy is exported to the grid, whereas during periods of insufficient PV output, the grid supplies electricity to the load. This bidirectional exchange underlines the hybrid operational nature of the system.
While the schematic provides an overview of energy flow, it does not fully capture the operational intricacies of each system element. To address this, Figure 5 presents the detailed configuration of the major system components. This diagram expands on the functional roles of the PV modules, inverters, optional battery bank, and balance-of-system elements. The PV modules serve as the primary source of generation, and their collective output is determined by irradiance, temperature, and module efficiency.
The inverters not only perform DC–AC conversion but also regulate voltage and frequency to comply with grid codes. The optional battery system functions as an auxiliary unit, charging during periods of surplus generation and discharging during evening peaks or grid interruptions, thus improving system reliability. Protection units, including fuses, circuit breakers, and surge arrestors, safeguard both equipment and personnel, while metering devices track power flow for monitoring and billing purposes.
Together, these diagrams emphasize the balance between system simplicity and operational robustness. The schematic overview demonstrates the logical structure of power transfer, while the component-level diagram details the technical configuration necessary to ensure efficiency, safety, and compliance with operational standards.

2.5. Simulation Tools and Models

Simulation software plays a pivotal role in evaluating the technical and financial feasibility of PV systems. In this study, two powerful modeling tools, PVSyst and HOMER Pro, were used to analyze energy production, system performance, cost implications, and to optimize under various operating conditions. PVsyst was used because of its high accurate technical ability, loss analysis, optimization, and its ability to integrate real-world and local conditions for accurate results, while Homer pro is selected due to its comprehensive economic evaluation ability, which aligns with the goal of the study. Homer pro ensures detailed financial analysis outputs like LCOE, NPC, and IRR. Also, it allows sensitivity analysis as shown for various FiT prices and how they affect the financial outcome.
In addition, Homer pro has a feature that allows direct integration of PVsyst output such as the energy and system losses as input, which was used in this study. This ensures consistency, reduces discrepancy, and enhances the reliability of the result.

2.5.1. PVSyst Simulation

PVSyst, a widely used simulation software for PV system analysis, was employed to model the grid-connected PV setup for Ibadan. The software allows detailed input of system parameters including meteorological data, shading, tilt angles, orientation, PV module and inverter specifications, and load profiles. Using the NASA-SSE database, meteorological inputs were incorporated to represent local climatic conditions accurately. The simulation calculated key performance indicators such as energy yield, system losses, and performance ratio over a one-year operational period.
The software also generated monthly and annual energy balances, revealing system behavior in response to weather variations. Losses due to temperature effects, soiling, module mismatch, and inverter inefficiencies were quantified, providing insights for system improvement. The inclusion of a battery pack was modeled to assess the potential for self-consumption and backup power capability, though it was not intended as a primary storage system.

2.5.2. HOMER Pro Simulation

HOMER Pro was used to conduct a techno-economic analysis of the proposed PV system. While in previous phase, PVsyst focuses primarily on the technical aspects of PV design, HOMER integrates economic modeling, allowing for detailed assessment of financial viability, cost optimization, and resource allocation. The tool was used to simulate different system configurations, including grid-only, PV-only, and PV with battery backup, under variable load demand and tariff conditions.
In this phase, we evaluated levelized cost of energy (LCOE), net present cost (NPC), internal rate of return (IRR), and payback periods. Scenarios incorporating policy incentives such as feed-in tariffs and net metering were also modeled to assess their impact on financial outcomes. The sensitivity analysis feature in HOMER enabled evaluation of uncertainties such as energy price fluctuations, discount rates, and load growth, ensuring robust and realistic projections for decision-making.

2.6. Financial and Economic Parameters

The financial and economic assessment of the 500 kWp grid-connected PV system was based on tariff conditions reflective of Nigeria’s electricity market. For grid electricity purchases, the Band A tariff from the Ibadan Electricity Distribution Company (IBEDC) was adopted at USD 0.13/kWh, representing the most reliable supply category (≥20 h/day) and aligning with urban consumers likely to benefit from PV–grid integration. Since Nigeria currently lacks an official feed-in tariff (FiT) for renewable energy exports, a conservative value of USD 0.10/kWh was assumed for electricity sold to the grid. This estimate was informed by comparative FiT schemes in African countries such as Ghana, Algeria, and Tanzania, where tariffs for solar PV typically fall between USD 0.10 and USD 0.20/kWh. To test the robustness of financial outcomes, the study further subjected this FiT assumption to sensitivity analysis in Table 4.
These tariffs were incorporated into the HOMER simulation, which modeled the system under a Cycle Charging dispatch strategy without battery storage. A 95% efficient converter was included for AC/DC integration, and the simulation assumed a 25-year lifespan, 10% real discount rate, and 9.2% inflation rate, aligning with Nigeria’s macroeconomic conditions. These parameters enabled accurate estimation of financial indicators such as Net Present Cost (NPC) and levelized cost of energy (LCOE), offering a realistic view of the system’s long-term economic viability.

3. Results of Simulated Models

The study presents the results of this study based on the simulation outputs conducted for the proposed 500 kWp grid-connected PV system in Ibadan, Nigeria. The results are organized into three broad categories, namely the technical performance of the system, the economic evaluation of its feasibility, and the analysis of energy flow, including environmental impacts. Together, these outputs provide a holistic picture of how the system would perform in practice, both as a power generation facility and as an investment, while also quantifying its potential environmental benefits in Nigeria.

3.1. Technical Performance

The technical evaluation of the proposed PV system was assessed by examining the system’s ability to convert the available solar resource into usable electricity under realistic operating conditions. One of the most important performance indicators for grid-connected PV systems is the Performance Ratio (PR), which captures the proportion of solar irradiation that is successfully transformed into electrical output after accounting for all system losses such as shading, temperature effects, and conversion inefficiencies.
The PR was calculated using the standard expression:
P R = E A C P S T C × H t
where E A C , annual AC energy output of the PV system (kWh); P S T C , installed PV capacity at standard test conditions (kWp); and H t , reference irradiation on the collector plane (kWh/kWp)
For the simulated system,
  • E A C = 714 ,   188   k W h / y e a r
  • P S T C = 500   k W p
  • H t = 1830   k W h / k W p / y e a r (from site meteorological data)
This calculated PR of 78.2% is highly favorable, since values above 75% are generally considered excellent for grid-connected PV plants, particularly under tropical conditions where higher operating temperatures usually depress efficiency. In other words, the system is expected to operate efficiently despite climatic and environmental challenges.
Figure 6 illustrates the monthly normalized energy yields and the corresponding PR values across the year. The figure shows that electricity production per installed kilowatt-peak of PV capacity is not uniform throughout the year but follows seasonal variations in solar resource availability. Output is highest during the dry season months (January–March, November–December) when skies are clearer and solar radiation is stronger, while production dips during the wet season (June–September) due to persistent cloud cover. Despite this variation in generation, the PR remains consistently close to 78 percent across all months, reflecting a well-designed system that performs reliably throughout the year.
As seen in Table 5, the total system losses of approximately 21–24% fall within the expected range for grid-connected PV systems in tropical environments, indicating that the design is robust and free from excessive inefficiencies. The largest contributor is temperature loss at 6%, which, while slightly high compared to temperate climates, is typical for hot regions like Ibadan. Soiling losses at 4% also reflect the local conditions, where dust and limited panel cleaning during the dry season are common, though they remain manageable with proper maintenance. Mismatch (3.6%) and wiring (2.0%) losses are both modest and consistent with international benchmarks, while inverter losses (2.5%) align well with the efficiencies of modern inverters. Other minor losses (2.2%) are negligible, and the module quality gain of +0.75% partially offsets the cumulative losses. Overall, these values are acceptable, and the balance between losses and gains explains the system’s favorable performance ratio of 78.2%, confirming the technical reliability of the proposed PV design.
In Table 6, “GlobHor” refers to the global horizontal irradiation, while “GlobInc” refers to the global incident irradiation on the tilted plane of the PV modules. The overall energy production summary is presented in Table 6, which outlines the monthly and annual energy balances for the grid-connected PV system. The system achieved a total annual energy production of approximately 742,425 kWh, with a specific yield of 1430 kWh/kWp/year. This performance reflects the favorable solar potential in Ibadan and the system’s optimized orientation at an 11° tilt facing true south (azimuth 0°). As illustrated in the table, energy output was generally higher during the dry season months, January through March and November through December, when solar irradiance levels (GlobHor and GlobInc) were at their peak, contributing significantly to the system’s overall performance.

3.2. Model Specification

In PVsyst, the energy output of a PV system is the useable energy produced by the system delivered to the grid or load over a specific period. During the production of this energy, there are some energy losses such as those due to temperature, performance ratio, and wiring loss.
E = G T I × P n o m × P R
where E is the total energy output supplied to the grid or load (Kwh), GTI is Global Tilted Irradiance (KWh/m2/year), and P n o m is the total nominal power of the whole PV array.
PR: Performance Ratio
The critical losses associated with the wiring losses are expressed as a percentage of the energy output.
E   l o s s , w i r i n g = t P   l o s s , w i r i n g t × t
where E   l o s s , w i r i n g is energy loss due to wiring (Kwh), P   l o s s , w i r i n g is instantaneous power loss at time t (W), calculated hourly in Pvsyst, and ∆t = Time step.
The temperature losses affect the PV module efficiency due to increases in temperature above the standard Test Condition (STC). The temperature loss can be expressed with Equation (4) below:
E   l o s s , t e m p = [ P n o m × G T I t 1000 P p v , T ( t ) ] × t
where E   l o s s , t e m p is the total energy loss due to increase in temperature, GTI is Global Tilted Irradiance (KWh/m2/year), P p v is actual PV output (DC), and T is the temperature.

3.3. Financial Parameter and Economic Evaluation Using HOMER

The NPC is the present value of all costs incurred by the PV system over the project lifetime, minus the present value of revenue generated. For this system, Homer calculates the NPC by adding all the discounted cash flow of the project through its lifetime.
N P C = C F y ( 1 + i ) y
where NPC is the present cost value, CF is the cash flow in year y, i is the discount rate, y is the year of the cash flow being discounted, N is the total lifetime of the project (in years).
Homer calculates LCOE as NPC divided by the present value of total energy delivered. Equation (5) is used to calculate the NPC, while Equation (6) is used to calculate the LCOE
L C O E = N P C t = 1 N E t ( 1 + r ) t
The economic analysis of the proposed 500 kWp grid-connected PV system was conducted using HOMER Pro software (https://www.homerenergy.com/, accessed on 10 January 2024) to assess cost-effectiveness under real-world Nigerian electricity tariffs and system conditions. Key economic metrics evaluated include NPC, LCOE, internal rate of return (IRR), and monthly energy transactions with the utility grid.
As shown in Figure 7, the simulated system consists of a PV array connected to the grid via inverters and a converter, with battery storage incorporated to support a self-consumption strategy. The diagram shows an average daily electrical load of about 165.4 kilowatt-hours, with a peak demand of 19.54 kilowatts. The 500 kWp PV array supplies this demand through an inverter and converter system that allows for bi-directional interaction with the national grid. The system prioritizes solar generation to meet load demands while exporting surplus to the grid at a fixed feed-in tariff, with economic inputs based on assumptions described earlier in Section 2.6.
The financial structure of the system is summarized in Figure 8, Figure 9 and Figure 10. Figure 8 shows the overall system cost distribution, highlighting that the initial capital expenditure is by far the largest financial commitment. For this project, the initial capital investment is about USD 900,000, which equates to roughly USD 1716 per kilowatt of installed PV capacity. This figure is somewhat higher than the global average for utility-scale solar but is consistent with Nigerian market conditions, where import duties, transportation, and balance-of-system costs drive up prices. The cost graph also shows that after the initial investment, recurring operating and maintenance expenses are relatively small, and a positive salvage value appears at the end of the 25-year project lifetime, representing the residual worth of system components.
Figure 9 and Figure 10 further disaggregate these financial flows by cost categories and components, showing that most expenses are incurred at project inception. This is typical of PV systems, which have high upfront capital requirements, but relatively low ongoing costs compared to fossil fuel-based generation technologies.
Key economic outcomes are summarized in Table 7, which shows a total net present cost of USD 617,744 and an initial capital investment of USD 858,192. These figures, combined with the low LCOE and manageable annualized O&M costs, affirm the project’s financial viability.
Table 7 consolidates the key economic indicators. The net present cost of the system is calculated at approximately USD 617,744. The levelized cost of electricity, which represents the cost per kilowatt-hour of energy generated when all lifetime costs and outputs are accounted for, is about USD 0.079 per kilowatt-hour. This figure is very significant because it is substantially lower than the current Band A electricity tariff in Nigeria, which averages around USD 0.13 per kilowatt-hour. This means that the proposed PV system can deliver electricity more cheaply than grid supply, even before considering the added value of grid exports. The negative annualized operation and maintenance cost in the table reflects that revenues from energy sales to the grid offset and exceed the routine maintenance expenses, further improving economic feasibility.
Energy interactions with the grid are captured in Table 8, which presents monthly energy purchased from and sold to the grid. The corrected table headings clarify that the system consistently sells more electricity than it imports across all months. For example, in January the PV system imports about 2486 kilowatt-hours from the grid but exports nearly 24,879 kilowatt-hours, leaving a net export of more than 22,000 kilowatt-hours. The same pattern repeats throughout the year, resulting in annual energy imports of roughly 29,000 kilowatt-hours compared to exports of 283,000 kilowatt-hours. This confirms that the plant functions not only as a self-sufficient generator for on-site consumption but also as a net exporter of clean electricity, which significantly enhances its financial performance by generating revenue streams from excess generation.
The HOMER simulation further generated graphical outputs illustrating how energy purchases and exports vary throughout the day and year. As shown in Figure 11, grid energy purchases are concentrated in the early morning hours (6:00–8:00 AM) and late evenings (6:00 PM to midnight), coinciding with periods of zero solar generation. This reflects the natural limitation of PV systems to produce electricity only during daylight hours, resulting in short windows of grid dependency to meet residual demand.
Conversely, the pattern of energy exports is evident in Figure 12, where the system delivers significant amounts of electricity to the grid between 8:00 AM and 6:00 PM. These surpluses align with periods of peak solar irradiance, particularly during the dry season, and indicate that the PV system consistently produces more than it consumes. Together, these patterns confirm the system’s behavior as a net energy exporter, enhancing its economic return while contributing to grid stability during daytime hours.

3.4. Energy Flow and Environmental Impact

The dynamics of energy flow between the PV system and the grid are illustrated in Figure 12 and Figure 13. Figure 12, which tracks electricity purchased from the grid, shows that imports mainly occur during early morning hours between 6:00 and 8:00 a.m. and again in the evening from about 6:00 p.m. until midnight, when solar generation is absent. Figure 12, on the other hand, illustrates energy sales to the grid, which are concentrated between 8:00 a.m. and 6:00 p.m. when solar production is at its peak. This diurnal pattern reflects the natural rhythm of solar availability and confirms that the PV system provides maximum benefit to the grid during daylight hours, precisely when demand is often high.
Seasonal variability of production is further illustrated in Figure 13, which depicts normalized monthly production per kilowatt-peak of installed capacity. By normalizing production in this way, the performance can be compared independently of plant size. The graph reveals higher yields in the dry season months and reduced output in the wet season, in line with the earlier discussion of irradiation levels. Despite this variability, overall production remains robust throughout the year, ensuring consistent contributions to both local consumption and grid supply.
In addition to the technical and economic benefits, the environmental impact of the system was also evaluated. Figure 14 shows the cumulative carbon dioxide emission savings achieved by displacing grid electricity with solar PV output. Over the 25-year project lifetime, the system is expected to avoid approximately 6700 tonnes of carbon dioxide emissions. On an annual basis, this equates to more than 160 tonnes of avoided emissions per year. Such reductions are particularly valuable in the Nigerian context, where electricity generation still relies heavily on gas and diesel, both of which are carbon intensive.
The annual distribution of produced, consumed, and exported electricity is summarized in Table 9. According to the results, the system generates a total of about 706,947 kilowatt-hours annually. Of this, approximately 620,518 kilowatt-hours, or 78.6 percent, is consumed on-site, while 86,429 kilowatt-hours, or 21.4 percent, is exported to the grid. This balance indicates that while most of the generation supports local demand, a significant fraction also contributes to strengthening the wider electricity system.

4. Financial and Sensitivity Analysis

A comprehensive assessment of the financial viability and environmental benefits of the proposed grid-connected PV system is presented. It also includes a sensitivity analysis to evaluate how changes in key parameters, particularly feed-in tariff (FiT) levels, affect the system’s financial performance. Together, these analyses provide stakeholders with insights into both the economic and environmental value of investing in photovoltaic infrastructure in Ibadan, Nigeria.

4.1. Financial Evaluation of the PV System

The financial analysis compares the cost implications of two energy scenarios: continued reliance on the national grid versus the implementation of a grid-connected PV system. Table 10 presents a summary of the economic outcomes under both configurations. The grid-only system represents the status quo, where electricity is purchased entirely from the utility provider at the prevailing tariffs. In contrast, the PV system scenario incorporates initial capital investment but benefits from reduced operational expenditure and long-term energy savings.
The results in Table 10 show no initial capital investment, as consumers simply connect to the utility and pay per unit consumed. However, the annualized operating cost is relatively high at USD 17,848 due to recurring tariff payments, which accumulate significantly over time, giving an NPC of almost USD 1 million across the project horizon. The LCOE for grid-only use is calculated at USD 0.284/kWh, consistent with prevailing Nigerian tariffs under the multi-year tariff order when inflation and tariff escalations are considered.
In contrast, the PV system requires a substantial upfront capital investment of USD 858,192, mainly covering solar modules, inverters, and balance-of-system costs. However, its annual operating cost drops to about USD 10,561, reflecting maintenance and minimal grid backup reliance, rather than heavy recurring purchases. This lower OPEX translates into a significantly lower NPC of USD 617,744.
The most notable result is the PV system’s LCOE of USD 0.079/kWh, nearly four times lower than the grid-only cost. This demonstrates its long-term cost-effectiveness and positions PV as a competitive alternative to grid dependence. Importantly, the system also achieves a net carbon offset of 160,508 kg of CO2 annually, compared to ongoing emissions from fossil-based grid electricity.

4.2. Sensitivity Analysis

To assess the financial resilience of the 500 kWp grid-connected PV system, a sensitivity analysis was performed based on varying feed-in tariff (FiT) rates. Given the absence of an official FiT policy in Nigeria, three realistic FiT scenarios, USD 0.10/kWh, USD 0.15/kWh, and USD 0.20/kWh, were modeled, drawing from tariff ranges adopted in other African countries such as Ghana, Algeria, and Tanzania. These scenarios were used to explore how changes in FiT could influence the economic viability of the system.
The analysis focused on key financial metrics including the Internal Rate of Return (IRR), Return on Investment (ROI), Payback Period, and levelized cost of energy (LCOE). These indicators reflect the system’s potential to attract investment, recover capital, and maintain cost-effective performance over time. The results provide a practical understanding of how policy-driven incentives like FiT can affect project attractiveness and long-term sustainability.
As shown in Figure 15, increasing the FiT value significantly improves both IRR and ROI, while the Payback Period shortens. For instance, at USD 0.10/kWh, the IRR is 9.5% with a Payback Period of 9.4 years, whereas at USD 0.20/kWh, the IRR reaches 19% with capital recovery within just 5.2 years. This trend underscores the strong influence of tariff policies on investor confidence and system adoption.
Meanwhile, Figure 16 shows the steep decline in LCOE as FiT values increase, reflecting enhanced system efficiency from an economic standpoint. At USD 0.20/kWh, the LCOE reaches just USD 0.0176/kWh, making the PV system more competitive than even subsidized fossil-based generation.
A consolidated summary of these financial responses to FiT variation is presented in Table 11, which quantifies each scenario’s outcome in terms of IRR, ROI, payback duration, and LCOE. These findings provide valuable inputs for policymakers and stakeholders considering the implementation of incentive mechanisms for renewable energy in Nigeria.

5. Discussion and Conclusions

The results from the technical simulations and financial analyses provide a comprehensive picture of the viability of deploying a 500 kWp grid-connected photovoltaic (PV) system in Ibadan, Nigeria. The findings highlight both the operational performance and the economic attractiveness of the system under local climatic and policy conditions, while also underscoring its environmental benefits.
From the technical perspective, the PVsyst simulations indicate that the system achieves an annual energy yield of approximately 714,188 kWh, with a specific yield of 1430 kWh/kWp/year and a performance ratio of 78.2%. This level of performance demonstrates efficient conversion of the available solar resource into usable electricity, despite expected seasonal fluctuations in irradiation. The losses contributing to this performance, as presented in Table 5, remain within globally acceptable limits. Temperature losses of about 6% reflect the hot tropical environment, while soiling (4%), mismatch (3.6%), wiring (2.0%), and inverter losses (2.5%) are consistent with international benchmarks for large-scale PV plants. The overall loss profile, partially offset by a module quality gain of 0.75%, confirms the robustness of the system design and explains the consistently strong performance ratio observed throughout the year.
The economic analysis conducted using HOMER Pro further validates the system’s financial viability. With a levelized cost of energy (LCOE) of 0.0191/kWh, the project is significantly more cost-effective than the prevailing electricity tariffs in Nigeria. Additional financial indicators, including favorable net present cost estimates, strong internal rate of return, and reasonable payback periods, position the system as an attractive investment for stakeholders. The sensitivity analysis reinforces this conclusion, showing that supportive tariff structures such as feed-in tariffs (FiTs) can substantially improve profitability by enhancing the internal rate of return, boosting return on investment, and reducing payback times. These results emphasize the importance of policy and regulatory frameworks in accelerating the adoption of renewable energy technologies.
According to the International Renewable energy Agency (IRENA), the global LCOE of solar PV projects range between USD 0.032/kwh to USD 0.122/kwh [30]. However, there are many factors that affect the LEOE of PV energy design, including interest rate, inflation rate, discount rate, FiT price for a grid-connected system, and so on. The LCOE for this study is USD 0.079/kwh at 0.01/kwh, which supports the IRENA data according to [30]. This validation shows the consistency of the study with real-world data, supporting the feasibility of this study.
The environmental impact assessment provides further justification for deploying such systems. Over its operational lifetime, the proposed plant is projected to reduce carbon dioxide emissions by approximately 6702.6 tons, contributing directly to Nigeria’s climate change mitigation commitments and global sustainability goals. These environmental benefits enhance the system’s value proposition, ensuring that its relevance extends beyond economics to issues of sustainable urban development, energy security, and resilience.
In conclusion, this study demonstrates that grid-connected photovoltaic systems, when carefully designed and optimized through advanced simulation tools such as PVsyst and HOMER Pro, can deliver high technical performance, cost-effectiveness, and meaningful environmental benefits in developing urban contexts like Ibadan. Through integrating robust technical modeling with financial feasibility assessments, this research establishes an analytical design framework for grid-connected PV systems that can be adapted and optimized for similar applications across Nigeria and other regions with comparable climatic and market conditions.
For future studies, predictive modeling methods could be integrated into the planning of the system to enhance energy and reliability. Specifically, ultra-short-term PV power prediction methods, including the ones that rely on spatiotemporal dynamic graph attention networks, can be used to considerably boost system responsiveness during a variable meteorology [31]. These prediction models have the potential to enhance grid interaction, decrease the error in forecasting, and provide real-time control measures to assist more steady and effective integration of PV in the Nigerian energy mix.

Author Contributions

Conceptualization, A.S.A. and A.A.; methodology, A.S.A. and A.A.; software, A.S.A. and A.A.; validation A.S.A. and A.A.; formal analysis, A.S.A. and A.A.; investigation, A.S.A.; resources, A.S.A. and A.A.; data curation, A.S.A. and A.A.; writing—original draft preparation, A.S.A.; writing—review and editing, A.S.A. and A.A.; visualization, A.S.A.; supervision, A.A.; project administration, A.S.A. and A.A.; funding acquisition, A.S.A. and A.A. All authors have read and agreed to the published version of the manuscript.

Funding

This research received no external funding for publication.

Data Availability Statement

The data presented in this study are openly available in HOMER Pro and PVsyst libraries.

Conflicts of Interest

The authors declare no conflicts of interest.

Abbreviations

ACAlternating Current
CAPEXCapital Expenditure
CO2Carbon Dioxide
DCDirect Current
EArrayEnergy Output from the PV Array
E_GridEnergy Exported to the Grid
E_SolarSolar Energy Captured by the System
E_UserEnergy Supplied to the User
FiTFeed-in Tariff
GlobHorGlobal Horizontal Irradiation
GlobIncGlobal Incident Irradiation in Plane of Array
HOMER ProHybrid Optimization of Multiple Energy Resources Software
IRRInternal Rate of Return
kWhKilowatt-hour (unit of energy)
kWpKilowatt-peak (rated capacity of PV systems under standard test conditions)
LCOELevelized Cost of Energy
MPPTMaximum Power Point Tracking
O&MOperation and Maintenance
OPEXOperational Expenditure
PRPerformance Ratio
PVPhotovoltaic
PVSystPhotovoltaic System Simulation Software
ROIReturn on Investment
SFSolar Fraction
SOCState of Charge (battery-related)
STCStandard Test Conditions
T_AmbAmbient Temperature

References

  1. Rtemi, L.A.; El-Osta, W.; Attaiep, A. Hybrid System Modeling for Renewable Energy Sources. Sol. Energy Sustain. Dev. 2023, 12, 13–28. [Google Scholar] [CrossRef]
  2. Feten, L.; Serkan, S. Comparative Analysis of Different Photovoltaic Simulation Software: Case Study on Analyzing the Performance of a 5,1 kWp Grid Connected Photovoltaic System. Eur. J. Sci. Technol. 2022, 32, 816–826. [Google Scholar] [CrossRef]
  3. Siregar, Y.; Hutahuruk, Y.; Suherman. Optimization Design and Simulating Solar PV System Using PVSyst Software. In Proceedings of the 2020 4rd International Conference on Electrical, Telecommunication and Computer Engineering (ELTICOM), Medan, Indonesia, 3–4 September 2020; pp. 219–223. [Google Scholar] [CrossRef]
  4. Amole, A.O.; Oladipo, S.; Olabode, O.E.; Makinde, K.A.; Gbadega, P. Analysis of grid/solar photovoltaic power generation for improved village energy supply: A case of Ikose in Oyo State Nigeria. Renew. Energy Focus 2023, 44, 186–211. [Google Scholar] [CrossRef]
  5. Al-Masri, H.; Al-Asemi, T.; Sabr, N.; Almawari, K.; Abuelrub, A.; Ehsani, M. On-Grid Photovoltaic Energy System-A Case Study. In Proceedings of the 2022 3rd International Conference on Smart Grid and Renewable Energy (SGRE), Doha, Qatar, 20–22 March 2022; pp. 1–6. [Google Scholar] [CrossRef]
  6. AlShaal, D.; Mostafa, O.; Shaaban, M.F.; Rehman, H. A Case Study on the Optimal Design of Grid-Connected Photovoltaic Systems. In Proceedings of the 2024 6th International Conference on Communications, Signal Processing, and their Applications (ICCSPA), Istanbul, Türkiye, 8–11 July 2024; pp. 1–7. [Google Scholar] [CrossRef]
  7. Meng, Q.; He, Y.; Hussain, S.; Lu, J.; Guerrero, J.M. Design and optimization of solar photovoltaic microgrids with adaptive storage control for residential standalone systems. Energy Rep. 2025, 14, 989–997. [Google Scholar] [CrossRef]
  8. Wei, T.; Zhang, Y.; Zhang, Y.; Miao, R.; Kang, J.; Qi, H. City-scale roof-top photovoltaic deployment planning. Appl. Energy 2024, 368, 123461. [Google Scholar] [CrossRef]
  9. Kumar, V.S.; Parameswari, S.; Raja, S.C.; Dharssini, A.C.V. Feasibility Analysis of Hybrid Renewable Energy Systems in a Commercial Building by Enhancing Renewable Resources using HOMER Software. In Proceedings of the 2023 5th International Conference on Power, Control & Embedded Systems (ICPCES), Allahabad, India, 6–8 January 2023; pp. 1–6. [Google Scholar] [CrossRef]
  10. Vidur, P.R.; Jagwani, S. Design and simulation of a Rooftop solar PV system Using PV syst software. In Proceedings of the 2022 4th International Conference on Smart Systems and Inventive Technology (ICSSIT), Tirunelveli, India, 20–22 January 2022; pp. 724–728. [Google Scholar] [CrossRef]
  11. Mohamed, N.S.S.; Sulaiman, S.I.; Rahim, S.R.A. Design of ground-mounted grid-connected photovoltaic system with bifacial modules using PVsyst software. J. Phys. Conf. Ser. 2022, 2312, 012058. [Google Scholar] [CrossRef]
  12. Zhang, Y.; Zhao, X.; Wang, X.; Li, A.; Wu, X. Multi-objective optimization design of a grid-connected hybrid hydro-photovoltaic system considering power transmission capacity. Energy 2023, 284, 128683. [Google Scholar] [CrossRef]
  13. Riayatsyah, T.M.I.; Geumpana, T.A.; Fattah, I.M.R.; Rizal, S.; Mahlia, T.M.I. Techno-Economic Analysis and Optimisation of Campus Grid-Connected Hybrid Renewable Energy System Using HOMER Grid. Sustainability 2022, 14, 13. [Google Scholar] [CrossRef]
  14. Raja, M.S. Analysis and Design of Solar PV System Using PVsyst Software, Part 1, Volume 3. Futuristic Trends in Electrical Engineering. 2024. Available online: https://iipseries.org/assets/docupload/rsl20244867435D85A5660.pdf (accessed on 13 October 2025).
  15. Manmadharao, S.; Chaitanya, S.N.V.S.K.; Rao, B.V.; Srinivasarao, G. Design and Optimization of Grid Integrated Solar Energy System Using HOMER GRID software. In Proceedings of the 2019 Innovations in Power and Advanced Computing Technologies (i-PACT), Vellore, India, 22–23 March 2019; pp. 1–5. [Google Scholar] [CrossRef]
  16. Adaramola, M.S.; Paul, S.S. Economic Analysis and Potential Feed-in Tariff of Grid-Connected PV Systems in Nigeria. Env. Prog Sustain. Energy 2017, 36, 305–314. [Google Scholar] [CrossRef][Green Version]
  17. Shamim, M.M.H.; Silmee, S.M.; Sikder, M.M. Optimization and cost-benefit analysis of a grid-connected solar photovoltaic system. AIMS Energy 2022, 10, 434–457. [Google Scholar] [CrossRef]
  18. Fathy, A.; Ayousha, E.; Abdullah, M.N. Design and Economic Analysis of a Grid-Connected Photovoltaic System in Saudi Arabia using PVsyst Software. J. Electron. Volt. Appl. 2022, 3, 54–68. [Google Scholar] [CrossRef]
  19. Alam, B.; Mustafa, S.; Akram, T.; Naaz, A.; Tariq, M.; Rahman, M.A. Design and Performance Analysis of Grid-Connected Solar PV System Using PV Syst Software. In Intelligent Data Analytics for Power and Energy Systems; Malik, H., Ahmad, M.W., Kothari, D.P., Eds.; Springer Nature: Singapore, 2022; pp. 363–372. [Google Scholar] [CrossRef]
  20. Aziz, A.S.; Tajuddin, M.F.N.; Zidane, T.E.K.; Su, C.-L.; Mas’ud, A.A.; Alwazzan, M.J.; Alrubaie, A.J. Design and Optimization of a Grid-Connected Solar Energy System: Study in Iraq. Sustainability 2022, 14, 8121. [Google Scholar] [CrossRef]
  21. Mohammadi, S.A.D.; Gezegin, C. Design and Simulation of Grid-Connected Solar PV System Using PVSYST, PVGIS and HOMER Software. Int. J. Pioneer. Technol. Eng. 2022, 1, 36–41. [Google Scholar] [CrossRef]
  22. Hasan, G.T.; Mutlaq, A.H.; Salih, M.O. Investigate the optimal power system by using hybrid optimization of multiple energy resources software. Indones. J. Electr. Eng. Comput. Sci. 2022, 26, 9–19. [Google Scholar] [CrossRef]
  23. Ronad, B.F. Optimal Sizing and Cost Analysis of Hybrid Electric Renewable Energy Systems Using HOMER. In Intelligent Sustainable Systems; Raj, J.S., Shi, Y., Pelusi, D., Balas, V.E., Eds.; Springer Nature: Singapore, 2022; pp. 745–760. [Google Scholar]
  24. Pujari, H.K.; Rudramoorthy, M. Optimal design, techno-economic and sensitivity analysis of a grid-connected hybrid renewable energy system: A case study. Int. J. Emerg. Electr. Power Syst. 2023, 24, 287–318. [Google Scholar] [CrossRef]
  25. Mishra, S.; Saini, G.; Chauhan, A.; Sinha, S. Optimal Designing of Grid-Connected Hybrid Renewable Model Using Harmony Search Algorithm. In Proceedings of the 2022 IEEE Silchar Subsection Conference (SILCON), Silchar, India, 4–6 November 2022; pp. 1–5. [Google Scholar] [CrossRef]
  26. Wang, F.; Li, R.; Zhao, G.; Xia, D.; Wang, W. Simulation test of 50 MW grid-connected ‘Photovoltaic+Energy storage’ system based on pvsyst software. Results Eng. 2024, 22, 102331. [Google Scholar] [CrossRef]
  27. Oyedokun, J.A.; Fasina, E.T.; Adebanji, B.; Abe, A. Electricity challenges in Nigeria: Renewable energy a way forward. Glob. J. Eng. Technol. Adv. 2022, 11, 16–23. [Google Scholar] [CrossRef]
  28. Chanchangi, Y.N.; Adu, F.; Ghosh, A.; Sundaram, S.; Mallick, T.K. Nigeria’s energy review: Focusing on solar energy potential and penetration. Environ. Dev. Sustain. 2023, 25, 5755–5796. [Google Scholar] [CrossRef] [PubMed]
  29. Egbon, O.C. Optimal Sizing of a Standalone Photovoltaic (PV) System for Residential Customers Considering Electricity Consumption Patterns: A Case Study of Ibadan City, Nigeria. Master’s Thesis, The University of Auckland, Auckland, New Zealand, 2019. [Google Scholar]
  30. IRENA. Renewable Power Generation Costs in 2024. 2025. Available online: www.irena.org (accessed on 20 August 2025).
  31. Yang, M.; Jiang, Y.; Guo, Y.; Su, X.; Li, Y.; Huang, T. Ultra-short-term prediction of photovoltaic cluster power based on spatiotemporal convergence effect and spatiotemporal dynamic graph attention network. Renew Energy 2025, 255, 123843. [Google Scholar] [CrossRef]
Figure 1. Methodological framework for PV system feasibility in Ibadan.
Figure 1. Methodological framework for PV system feasibility in Ibadan.
Processes 13 03412 g001
Figure 2. Monthly average solar irradiation and temperature in Ibadan (NASA-SSE database).
Figure 2. Monthly average solar irradiation and temperature in Ibadan (NASA-SSE database).
Processes 13 03412 g002
Figure 3. Daily load profile showing hourly power demand per day [0–24 h].
Figure 3. Daily load profile showing hourly power demand per day [0–24 h].
Processes 13 03412 g003
Figure 4. Basic schematic of a grid-connected PV system.
Figure 4. Basic schematic of a grid-connected PV system.
Processes 13 03412 g004
Figure 5. Components of a grid-tied PV system.
Figure 5. Components of a grid-tied PV system.
Processes 13 03412 g005
Figure 6. Monthly normalized productions and performance ratio PR.
Figure 6. Monthly normalized productions and performance ratio PR.
Processes 13 03412 g006
Figure 7. HOMER schematic of the grid-connected PV system architecture.
Figure 7. HOMER schematic of the grid-connected PV system architecture.
Processes 13 03412 g007
Figure 8. System cost breakdown waterfall chart.
Figure 8. System cost breakdown waterfall chart.
Processes 13 03412 g008
Figure 9. Annual cash flow distribution by financial categories.
Figure 9. Annual cash flow distribution by financial categories.
Processes 13 03412 g009
Figure 10. Annual cash flow distribution by system components.
Figure 10. Annual cash flow distribution by system components.
Processes 13 03412 g010
Figure 11. Daily and hourly variation in energy purchased from grid.
Figure 11. Daily and hourly variation in energy purchased from grid.
Processes 13 03412 g011
Figure 12. Daily and hourly variation in energy sold to grid.
Figure 12. Daily and hourly variation in energy sold to grid.
Processes 13 03412 g012
Figure 13. Normalized productions (per installed kWp).
Figure 13. Normalized productions (per installed kWp).
Processes 13 03412 g013
Figure 14. Temporal trends in CO2 emissions savings.
Figure 14. Temporal trends in CO2 emissions savings.
Processes 13 03412 g014
Figure 15. Effect of FiT price on IRR, ROI, and payback period.
Figure 15. Effect of FiT price on IRR, ROI, and payback period.
Processes 13 03412 g015
Figure 16. Effect of FiT price on levelized cost of energy (LCOE).
Figure 16. Effect of FiT price on levelized cost of energy (LCOE).
Processes 13 03412 g016
Table 1. Summary of reviewed literature on grid-connected PV systems.
Table 1. Summary of reviewed literature on grid-connected PV systems.
AuthorsLocationInstalled CapacityEnergy SourceGrid TypeStorage System
Fathy et al. [18]Saudi Arabia0.5 MWSolar PVOn-gridBattery
Alam et al. [19]India0.1 MWSolar PVOn-gridNo storage
Aziz et al. [20]Iraq1 MWSolar PVOn-gridBattery
Mohammadi et al. [21]TurkeyNot specifiedSolar PVOn-gridNo storage
Shamim et al. [17]Bangladesh0.15 MWSolar PVOn-gridNo storage
Mishra et al. [25]IndiaNot specifiedHybrid (PV + Wind)HybridBattery
Feten et al. [2]Turkey0.0051 MWSolar PVOn-gridNo storage
Hasan et al. [22]IraqNot specifiedHybrid (PV + Wind)HybridBattery
Ronad et al. [23]IndiaNot specifiedHybrid (PV + Wind + Diesel)HybridBattery
Pujari et al. [24]India0.1 MWHybrid (PV + Wind)HybridBattery
Wang et al. [26]China50 MWHybrid (PV + Storage)On-gridBattery
Meng et al. (2025) [7]ChinaNot specifiedSolar PV (Standalone Microgrid)Off-gridBattery (Adaptive Control)
Wei et al. (2024) [8]China (Shenzhen)City-scale (20–100% coverage)Distributed Solar PV (Rooftop)On-gridIntegrated Flexible Resources
Table 2. Hourly load profile for a typical day.
Table 2. Hourly load profile for a typical day.
HourLoad (kW)HourLoad (kW)HourLoad (kW)HourLoad (kW)
00:0037.006:00161.012:00148.018:00130.0
01:0037.007:00209.013:00179.019:00185.0
02:0037.008:00214.014:00185.020:00296.0
03:0037.009:00161.015:00185.021:00321.0
04:0037.010:00124.016:00148.022:00296.0
05:0049.011:00121.017:00216.023:00204.0
Table 3. System configuration and design parameters.
Table 3. System configuration and design parameters.
ParameterValue
System LocationIbadan, Nigeria
System Capacity500 kW
Tilt Angle11°
Azimuth Angle0° (True South)
Module Configuration75 strings of 18 modules in series (Total: 1350 modules)
Inverter Configuration24 inverters (Combined AC capacity: 480 kW)
Battery Backup96 units, 605 V, 1072 Ah (self-consumption strategy)
Shading and 3D Scene InputNo shading or 3D scenes defined
System TypeFixed-tilt grid-connected
Module Efficiency20.35% at STC
Table 4. Electricity Tariff Structure by Customer Band in Nigeria.
Table 4. Electricity Tariff Structure by Customer Band in Nigeria.
BandMinimum Supply Hours/DayApproximate Tariff (USD/kWh)
A≥20 h0.13
B≥16 h0.04
C≥12 h0.03
D≥8 h0.03
E≥4 h0.03
Table 7. Key economic indicators from HOMER simulation.
Table 7. Key economic indicators from HOMER simulation.
Economic IndicatorValue
Total Net Present Cost (NPC)USD 617,744
Initial Capital CostUSD 858,192
Annualized Operating CostUSD 10,805
Levelized Cost of Energy (LCOE)USD 0.079/kWh
Table 8. Monthly energy purchased and sold to grid.
Table 8. Monthly energy purchased and sold to grid.
MonthEnergy Purchased from Grid (kWh)Energy Sold to Grid (kWh)Net Energy Purchased (kWh)
January248624,879−22,393
February227821,735−19,457
March248724,704−22,217
April234323,818−21,475
May238524,791−22,406
June224322,940−20,698
July236521,665−19,300
August256622,367−19,801
September237222,291−19,918
October252524,067−21,542
November244924,433−21,983
December255425,331−22,778
Annual29,053283,021−253,968
Table 9. Energy distribution and consumption.
Table 9. Energy distribution and consumption.
Energy TypeAmount (kWh/year)Percentage of Total Energy
Total Annual Energy Produced706,947100%
Energy Supplied to Load (Self-consumption)620,51878.6%
Energy Exported to Grid86,42921.4%
Table 5. Primary losses and their impact on system energy output.
Table 5. Primary losses and their impact on system energy output.
Loss CategoryValue
Global Horizontal Irradiation1790 kWh/m2/year
Effective Irradiation on Collectors1718 kWh/m2/year
Loss due to Incidence Angle (IAM)−2.10%
Soiling Loss−4.00%
PV Loss due to Temperature−6.08%
Module Quality Loss+0.75% (gain)
Mismatch Loss−3.64%
Ohmic Wiring Loss−0.95%
Inverter Losses−2.08% (operation)
Battery Inverter Loss−1.33%
Total System Loss (net)~21–24%
Table 6. Balances and main results.
Table 6. Balances and main results.
MonthGlobHor (kWh/m2)DiffHor (kWh/m2)T_Amb (°C)GlobInc (kWh/m2)EArray (kWh)E_User (kWh)E_Solar (kWh)E_Grid (kWh)
January170.550.8426.09188.276,038135773,000712,831
February159.652.3626.41170.068,407104165,896658,960
March174.866.0326.01178.372,063115269,384693,840
April160.568.1025.86157.263,783111561,343613,430
May157.867.8925.72149.160,593115258,206582,060
June137.164.8024.91127.952,062111549,842498,420
July124.067.5823.98116.947,573115244,446444,460
August117.569.1323.89113.546,648111544,035440,350
September123.368.1024.33123.150,240115248,035480,350
October145.765.7224.65151.661,791115259,340593,400
November153.354.3024.85167.168,079111565,593655,930
December165.949.2925.34185.475,149115272,421724,210
Year Total1790.0744.1425.161828.3742,42513,567730,0007,128,310
Table 10. Analysis of economic outcomes under grid-only and PV deployment models.
Table 10. Analysis of economic outcomes under grid-only and PV deployment models.
Financial ParameterGrid-Only SystemPV System
Net Present Cost (NPC)USD 995,566USD 617,744
Initial Capital CostUSD 589,192USD 858,192
Annualized Operating CostUSD 17,848USD 10,561
Levelized Cost of EnergyUSD 0.284/kWhUSD 0.079/kWh
CO2 Emissions (kg/year)38,154–160,508
Table 11. Effect of FiT price on financial performance metrics.
Table 11. Effect of FiT price on financial performance metrics.
FiT Price (USD/kWh)IRR (%)ROI (%)Payback Period (Years)LCOE (USD/kWh)
0.109.56.69.40.079
0.1513.09.77.20.0260
0.2019.015.05.20.0176
Disclaimer/Publisher’s Note: The statements, opinions and data contained in all publications are solely those of the individual author(s) and contributor(s) and not of MDPI and/or the editor(s). MDPI and/or the editor(s) disclaim responsibility for any injury to people or property resulting from any ideas, methods, instructions or products referred to in the content.

Share and Cite

MDPI and ACS Style

Ademola, A.S.; AlKassem, A. Analytical Design and Hybrid Techno-Economic Assessment of Grid-Connected PV System for Sustainable Development. Processes 2025, 13, 3412. https://doi.org/10.3390/pr13113412

AMA Style

Ademola AS, AlKassem A. Analytical Design and Hybrid Techno-Economic Assessment of Grid-Connected PV System for Sustainable Development. Processes. 2025; 13(11):3412. https://doi.org/10.3390/pr13113412

Chicago/Turabian Style

Ademola, Adebayo Sodiq, and Abdulrahman AlKassem. 2025. "Analytical Design and Hybrid Techno-Economic Assessment of Grid-Connected PV System for Sustainable Development" Processes 13, no. 11: 3412. https://doi.org/10.3390/pr13113412

APA Style

Ademola, A. S., & AlKassem, A. (2025). Analytical Design and Hybrid Techno-Economic Assessment of Grid-Connected PV System for Sustainable Development. Processes, 13(11), 3412. https://doi.org/10.3390/pr13113412

Note that from the first issue of 2016, this journal uses article numbers instead of page numbers. See further details here.

Article Metrics

Back to TopTop